You are currently viewing a new version of our website. To view the old version click .
Sustainability
  • Article
  • Open Access

19 September 2025

The Techno-Economic Feasibility of Retrofitting Buildings in Turkey Within the NZEB Framework: A Case Study in Izmir

Department of Architecture, Dokuz Eylül University, Kuruçesme, Doğuş Cd. Tınaztepe Kampüsü No:207/K, Izmir 35210, Türkiye

Abstract

Turkey is in the process of developing national strategies to reach the NZEB standard. There is a gap in the literature regarding the life-cycle costs of the passive and active solutions that increase energy efficiency and have significant potential in the widespread adoption of the NZEB standard. Therefore, this study aims to investigate the economic feasibility of improvement alternatives for an existing building in Turkey. In accordance with the objectives involved in achieving NZEBs, national standards (TS 825-2008, TS 825-2024) and passive and active improvement strategies under the EnerPHit framework were identified, and a residential building located in Izmir, which is in a warm climate zone, was modelled using DesignBuilder (version 7.3.1.003) software. A comparison of the current configuration with those predicted by TS 825-2008, TS 825 2024, and EnerPHit indicates energy savings of 29%, 36%, and 54%, respectively. In addition, the benefit–cost ratios, payback periods, and life-cycle costs of the alternatives were determined. The lowest LCC was determined to be the USD 5.424 for the improved EnerPHit-compliant alternative using PV integration. Moreover, it was determined that achieving a plus-energy building is possible even when electric vehicles are charged in the improved building. In Turkey, the retrofitting of buildings similar to that of the case study into plus-energy buildings has been deemed economically viable, provided certain EnerPHit-compliant improvements are implemented.

1. Introduction

The efficient and effective use of energy has become a priority in all sectors since the oil crisis of 1973. A number of factors have contributed to the increase in the demand for energy, including the increasing world population, wars, economic issues, and rapid technological advancement. Energy-efficient solutions developed in the construction sector, which accounts for approximately 40% of energy consumption, as well as published regulations and certification systems relating to efficient energy use, are important steps toward reducing the amounts of energy required [1]. Significant processes are also underway in Turkey in accordance with the measures implemented and the advancements observed in the context of energy efficiency in buildings worldwide, particularly in Europe. The legislative and regulatory framework concerning building energy performance in Turkey is in alignment with European developments; however, it remains in the pilot application stage. Consequently, uncertainty prevails regarding the applicability of certain concepts relating to energy-efficient buildings in Turkey, the potential savings that can be achieved, and the long-term economic viability of these concepts.
The milestones in energy efficiency in buildings in Europe and Turkey are demonstrated in Figure 1, which also describes the parallels between the concepts and the developments in this field.
Figure 1. The milestones in energy efficiency in buildings in Europe and Turkey [2,3,4,5,6,7,8,9].
The Kyoto Protocol, an international agreement under the United Nations Framework Convention on Climate Change (UNFCCC), was adopted in 1998, and entered into force in 2005. The protocol, which aims to reduce human-induced greenhouse gas emissions linked to climate change, has formed the basis for many of the current laws and energy-efficient building concepts. Concepts such as Passive House, zero-energy buildings (ZEBs), nearly zero-energy buildings (NZEBs), and positive-energy buildings (PEBs) rapidly evolved and gained widespread acceptance following this process [2]. The Passive House Institute was established in Germany in 1996 with the objective of developing the Passive House standard, which is predicated on the conception of insulated, airtight buildings with no thermal bridges, with the aim of minimising heating and cooling energy requirements [3]. Passive House is a foundational pioneering concept aimed at reducing the building energy demand in accordance with the objectives of the Energy Performance of Buildings Directive (EPBD) during the NZEB construction process [4].
The energy performance requirement in buildings was first made mandatory by EU member states in 2002 with the publication of EPBD 2002/91/EC [5], the primary objectives of which are as follows: the design of new buildings as high-energy-performance buildings; improvement in the energy performance of the existing building stock; reductions in carbon emissions from buildings; the promotion of the use of energy-efficient systems instead of fossil fuel sources; and the establishment of energy performance certificates.
The revision of the 2002 Energy Performance of Buildings Directive (EPBD 2002), formally known as the 2010/31/EU Directive, signifies a substantial landmark in the advancement of energy efficiency in European buildings. The EPBD-2010 regulation, which first introduced the NZEB concept, requires member states to establish national NZEB standards; these standards became mandatory for all public buildings as of 1 January 2019, and for all new buildings as of 1 January 2021. Moreover, the preparation of energy performance certificates has become mandatory for all member states, and it is recommended that all new buildings and existing building renovations be carried out using a cost-optimal approach [6].
The Paris Agreement, adopted at the 21st United Nations Climate Change Conference, held in Paris on 12 December 2015, sets goals such as the limitation of global temperature increases, reductions in greenhouse gas emissions, and the enhancement of adaptations to climate change impacts [7].
A fundamental objective of the EPBD 2018 (European Union Directive on Energy Performance of Buildings) is to ensure that the building stock in Europe is low-carbon by 2050. To this end, EU member states are required to establish national strategies for energy efficiency in buildings for 2030, 2040, and 2050. The regulation recommends the use of high-efficiency systems in buildings, such as heat pumps and cogeneration; encourages energy production from renewable sources in both new and existing buildings; and emphasises the need to determine all decisions that will improve the energy performance of buildings, with cost-effective solutions [8].
Concurrently, Turkey issued TS 825: the 1990 Building Thermal Insulation Regulations, established with the objective of mitigating heat loss and enhancing energy efficiency in buildings. TS 825 is the fundamental standard in Turkey for the thermal insulation and energy performance in buildings. TS 825, which has undergone various revisions over the years in line with the requirements of the EPBD, was last revised in 2008 (TS 825-2008), and was replaced by TS 825-2024, which came into effect on 1 April 2025. The provisions pertaining to the determination of the maximum permissible levels of heating and cooling energy in buildings have undergone amendments in accordance with TS 825-2024 [9].

2. Definitions of Energy-Efficient Building Concepts

This section is dedicated to the elucidation of the concepts that are explored in this study, which are aimed at enhancing the compliance of buildings in Turkey with the requirements of the nearly zero-energy building (NZEB) standard.
Hwang and Chiu achieved energy savings of over 50% in a Taiwan office building by improving it and integrating renewable-energy technologies in line with NZEB targets [10]. Wang et al. investigated the renovation of an existing building in line with NZEB targets, evaluating the costs and energy savings together, and concluded that roof improvements were the most appropriate renovation measure. The authors highlight the necessity and value of energy efficiency improvement studies conducted on existing buildings and using real data [11]. Carpino et al. highlight the importance of combining active and passive systems in scenarios aiming to achieve ZEB targets [12]. Almutairi et al. found that energy efficiency improvements in school buildings resulted in energy savings of 21%, and that PV-panel integration was feasible with regard to the payback period, but wind turbines had a long payback period, from an economic perspective [13]. In a study conducted in Denmark, Jradi found that insulation measures implemented at the regional level had the potential to reduce the heating demand by up to 60.8%. The author recommends that life-cycle cost analyses be incorporated into the methodologies employed in future research projects [14]. Alsaadani et al. emphasise the necessity for renovation in accordance with NZEB standards, and the consideration of the energy-related, economic, and environmental performance of buildings. The evaluation process involved a cost-effectiveness analysis of the available strategies, and the study incorporated a comprehensive analysis of the climatic and economic conditions prevalent in Cairo, utilising this information to assess the economic viability of various renovation alternatives [15]. In a recent study, Şentürk and Özcan examined the impact of alterations to heating, ventilation, and air-conditioning systems on the energy demands associated with a building located in Turkey, reporting that an energy savings of 96.08% could be achieved, and further, they calculated the net present value (NPV) for the scenarios evaluated in the study to assess the economic feasibility of the proposed solutions [16]. In a separate case study conducted in Turkey, Eksi et al. emphasised that an energy savings of 72% could be achieved through energy efficiency improvements, and that the integration of PV panels into the NZEB process was economically feasible. Eksi et al. recommend that future research in Turkey on nearly zero-energy buildings (NZEBs) should be developed using real and appropriately calibrated buildings, while taking maintenance into account [17].

2.1. Zero-Energy Buildings (ZEBs)

As stated in a technical report published by the European Union in 2023, the net balance approach is the basic explanation of the concept for zero-energy buildings (ZEBs). According to this approach, the energy produced by the building must be balanced with the energy it requires [18]. The International Energy Agency (IEA) has provided two distinct definitions of ZEBs: (1) buildings in which the energy produced is equal to the primary energy required for heating, cooling, lighting, etc.; and (2) buildings that do not result in greenhouse gas emissions [19]. This approach entails the implementation of measures aimed at reducing the consumption of fossil fuels as an energy source in buildings whilst concurrently ensuring that the energy requirements are met from renewable-energy sources, thereby resulting in extremely low or zero greenhouse gas emissions [20].
Systems directly connected to the grid are preferred in the context of integrating photovoltaic (PV) panels into buildings for the purpose of generating energy from renewable sources; these systems are significantly more cost-effective than battery storage systems [21]. In the ZEB concept, the building envelope must be insulated to increase the energy efficiency, passive strategies must be adopted for heating and cooling systems, and renewable-energy sources must be utilised [22]. In the extant literature, the design of the building envelope with respect to thermal insulation, the determination of the window orientations and areas, the selection of high-efficiency devices for climate control, and the selection of a system suitable for the region’s climate conditions for energy production from renewable-energy sources are cited as important steps in ZEB design [23,24,25].
Achieving a 50% reduction in the energy demand compared with a reference building with the same function and selecting the energy supply system are important for finding a cost-effective balance [26]. As shown in Figure 2, the ZEB balance diagram is obtained by reducing the energy demand of the reference building with passive strategies and integrating a renewable-energy production system.
Figure 2. ZEB balance concept [26].
In the process of designing a building that is energy-balanced with regard to its energy production and consumption, or when retrofitting an existing building to achieve this objective, strategies that take into account the climate conditions, technology, user habits, and regional needs are essential to ensure the construction of a ZEB that maintains energy balance throughout its useful life.
Hainoun et al. conducted a study in Vienna on a zero-energy building (ZEB) and found that an energy savings of approximately 24.4 kWh/m2a could be achieved through building-envelope improvements, and that 90% of the energy requirements could be met through PV-panel integration [27]. In a study investigating user satisfaction in ZEB renovations, Xiaoxiang et al. observed that the primary parameter of importance was increases in the energy efficiency, while other significant parameters were the long-term energy cost savings and payback period [28]. In a case study conducted by Johari et al. in Varberg, three different renovation strategies were applied, based on Swedish building regulations, Passive House standards, and ZEB principles, and a 14% reduction in the primary energy demand (from 76 to 65 kWh/m2/year) was achieved through improvements targeting only the building envelope. It was determined that ZEBs and PEBs could be achieved in many parts of the urban area by integrating PV systems into Passive House buildings [29]. In a study conducted by Constantinides et al. in Cyprus with the objective of achieving ZEBs, the energy demand was reduced from 468 to 218 kWh/m2/yr, and the energy production was 177 kWh/m2/yr. The achievement of these results was attributed to the renovation of the building-envelope insulation, HVAC, and lighting systems, and the installation of a PV system [30].

2.2. Positive-Energy Buildings (PEBs)

Buildings that generate more energy than they consume throughout the year by utilising renewable-energy sources are defined as plus- or positive-energy buildings (PEBs) [31]. However, no theoretical framework, restrictions, legislation, or classification for PEBs have yet been developed at the national or international level. In recent years, a considerable number of studies have been conducted with the aim of establishing the theoretical framework for PEBs, assessing their feasibility, determining their cost-effectiveness, and developing a roadmap. To produce a building based on the PEB concept, it is necessary to increase the energy efficiency of the building through strategies that reduce its energy demand in comparison to reference buildings. In addition, an appropriate renewable-energy system must be integrated to produce excess energy that can be fed back into the grid. In their study, Kim et al. focused on increasing the efficiency of the ventilation system to reduce a plus-energy building’s existing energy load. The ventilation load was reduced by 27–52%, which resulted in a significant improvement in the energy efficiency of the building [32].
In Iran, which is located in a hot and dry climate zone, Sarir et al. designed a building that complies with PEB standards, producing more energy than it requires. The authors achieved this through energy-efficient improvements in the building-envelope parameters and the utilisation of wind turbines to meet the remaining energy demand, resulting in an energy savings of over 50% [33]. A study undertaken by Schibuola and Tambani in southern Europe concluded that implementing building-envelope improvements in a multi-storey building can reduce the energy consumption by a certain percentage. However, the authors also determined that up to 96% of the required energy could be met using photovoltaic (PV) panels on the roof. The study includes recommendations for transforming the case into a positive-energy building [34]. In Bucharest, Sessa et al. found that deep renovations led to a 24% reduction in the heating demand; however, the integration of photovoltaics (PVs) into the building envelope could not satisfy the entire electricity demand, due to roof space limitations [35]. In a case study, Dell’Unto et. al. report that an annual energy surplus of 9.5 GWh was achieved through PV production by improving the building envelope by using passive strategies [36]. Moreover, in a study conducted with the objective of achieving positive energy at the regional level in Greece, Martinopoulos et al. ascertained that the payback period for renovations involving insulation, photovoltaic systems, and lighting improvements ranged between 8.7 and 9.6 years. The authors also present a comprehensive approach to nearly zero-energy buildings and districts [37].

2.3. Passive House

The Passive House Institute was founded in Germany in 1991 with the objective of developing a certification system for buildings that consume the lowest possible amounts of energy, utilising passive techniques [38]. Passive House-certified buildings are low-energy, sustainable buildings that ensure continuous thermal comfort. The establishment of limit values for the thermal transmittance of the building envelope, the energy requirements for the construction of new buildings, and the energy-efficient retrofitting of existing buildings in different climate zones around the world is a fundamental aspect of the Passive House standard.
The following conditions must be met to comply with this standard, which includes solutions and requirements tailored to different climate zones: the heating-energy requirement, primary energy requirement, U-values of the building envelope, and air permeability must be below specified limit values, and continuous indoor thermal comfort must be ensured [39,40,41,42]. The Passive House certification has been developed for the construction of new buildings, while the EnerPHit certification has been developed for the energy-efficient retrofitting of existing buildings [43,44].
The EnerPHit criteria can be met in two ways: by meeting (1) the energy-demand limit values, or (2) the building-envelope limit values [45]. In recent years, there has been an increase in the number of Passive House cases in which the significantly reduced energy demand achieved through high-level insulation is met via the on-site production of renewable energy. Passive House is a certification system that aligns with the European Union’s NZEB targets, featuring high energy performance, low emissions, and the integration of renewable-energy technologies, and its utilisation has been extensively widespread throughout Europe for more than three decades.
In a case study investigating the cost-effectiveness of passive renovation strategies in residential buildings in Spain, Arbulu et al. emphasised that passive strategies are effective in reducing the energy demand, while the integration of renewable-energy systems is more effective in achieving optimal solutions [46]. In a case study conducted in Spain, Dell’Unto et al. report that the medium-level passive strategy package that they identified resulted in 36 and 15% reductions in the heating and cooling energy demands, respectively [36]. In a case study conducted by Bakırhan and Kayılı in Karabük, Turkey, a 92% reduction in the building’s heating-energy demand was achieved through renovation in accordance with passive building standards, with an average payback period of 7 years [47]. A study undertaken by Mirhosseini et al. in North America concluded that the Passive House design concept is able to achieve energy savings of approximately 50%, and the elevated initial investment costs can be mitigated over time, thereby yielding economic benefits [48]. In a study of Passive House retrofits conducted in China, Huang et al. report a 96% reduction in the heating-energy demand, an 8.7% reduction in the cooling-energy demand, and an approximately 18.4-year payback period for the retrofit improvements [49]. Bravo-Orlandini et al. found, in a case study in Chile, that a building retrofitted to Passive House (PH) standards achieved a 93% reduction in the heating-energy demand and reached a zero cooling-energy demand. The economic analysis for the case study demonstrated that the payback period was 11 years, despite the increase of 37% in the initial investment [50].

2.4. TS 825

The TS 825 standard, which has been developed and published in various versions since 1990, is Turkey’s energy performance standard for buildings. The initial version, known formally as TS 825 and dating to 1990, was notable for its absence of climate zone definitions, its undefined U-value limits, and its inability to account for cooling loads [51]. In the 2008 TS 825-2008 standard, four climate zones were defined for Turkey, and recommended thermal conductivity limits were established for walls, roofs, floors, and windows [52]. The 2008 Building Energy Performance Regulation, prepared to comply with the 2002/91/EC EPBD, established performance requirements for the Energy Performance Certificate (EPC) and the use of renewable-energy sources in buildings.
Furthermore, it is imperative that the thermal conductivity values of the building envelope do not exceed the recommended limit values specified in TS 825 [53]. The updated TS 825, published in 2013, was revised with the aim of reducing the U-values of the building envelope. The calculations encompass indirect effects, such as the heat gain from solar energy, and cooling-energy requirements are also incorporated [54]. Following the formal acknowledgement of Turkey’s status as a “developing country”, Turkey formally acceded to the Paris Climate Agreement in 2021 [55].
The Building Thermal Insulation Regulations Standard, or TS 825-2024, was implemented on 1 April 2025. In accordance with the provisions outlined in the revised TS 825, the number of defined climate zones has been increased from four to six to enhance the climate zone classification precision. The recommended U-values for climate zones have been reduced, with thermal conductivity limits 30–37% lower for walls, 16–25% lower for roofs, 33–42% lower for floors, and 25% lower for windows. In line with developments in Europe, as of 1 January 2025, all buildings exceeding 2000 square metres must be constructed in accordance with the NZEB concept. In accordance with Turkey’s current NZEB plan, the development of which is underway, buildings that are required to be compliant with the NZEB concept are required to have an energy performance class of A or B, with a minimum of 10% of the required energy to be sourced from renewable-energy sources [9].
Bettemir and Erzurum conducted a carbon, energy, and life-cycle cost analysis in a building with building-envelope insulation, in accordance with the limit values specified in TS 825 and assuming a 50-year service life. In the study, the effects of insulation thicknesses of 5, 8, and 10 cm over a 50-year life cycle were investigated, and it was determined that, given the parameters evaluated over the course of the 50-year life cycle, that the optimal insulation thickness was 10 cm [56]. In a region characterised by semi-cold climates, Yalaz and Dişli developed a high-energy-performance façade prototype utilising conventional techniques and materials. This prototype was developed using the reference values specified in TS 825 as a fundamental basis for the calculations. The study, which made comparisons between walls with four different thermal conductivity values and a traditional wall, states that the wall with the lowest thermal conductivity value (0.437) was the most suitable solution with regard to the energy performance [57]. In a case study conducted in Erzincan, which is located in Turkey’s fourth climate zone, the optimal thickness of the thermal insulation applied to exterior walls was determined, in accordance with the limit values specified in TS 825. The study concluded that this thickness is optimal with regard to energy savings and payback, and that energy savings ranging from 25 to 50% could be achieved, with the payback period for wall insulation ranging from 0.9 to 4 years [58].
A study conducted by Alim and Beyhan in Sivas, which is situated in Turkey’s fourth climate zone, examined the impacts of scenarios that are compliant with TS 825 and aim to achieve NZEB energy-demand standards. The findings indicate that an energy savings of 9.71% was achieved through building-envelope improvements in Sivas, and that certain scenario alternatives were found to meet NZEB standards [59]. In the study conducted by Çelik et al., the present energy demand of a LEED Silver-certified educational building located in Erzurum, a cold climate region of Turkey, was compared with the energy demand in accordance with TS 825, and it was determined that the construction of the building in accordance with TS 825 would have resulted in a 23% increase in the energy demand [60].
Table 1 provides a comparative analysis of the TS 825-2008, TS 825-2024, EnerPHit, ZEB, and PEB concepts. The process undertaken by EU member states in establishing and advancing their own NZEB targets entails the production and renovation of energy-efficient buildings that are climate-appropriate, economically viable, and characterised by low emissions. Within this process, Turkey is developing building energy performance targets in line with developments in building energy performance in the European Union. A significant proportion of Turkey’s existing building stock is in very poor condition with respect to its energy performance. In this study, we examined the energy-demand reduction that can be achieved in Turkey’s existing building stock through the implementation of energy-efficient improvements, and the extent to which the energy requirements can be met through the integration of renewable-energy technologies into buildings. In this context, a techno-economic analysis was conducted, with the evaluation of parameters such as the energy savings, energy production potential, economic feasibility, and life-cycle costs.
Table 1. Comparative analysis of energy-efficient building concepts [9,18,19,20,22,23,24,25,26,38,39,40,41,42,43,44,45,51,52,53].
Table 2 presents a summary analysis of the literature review on the NZEB concepts examined in this study. The case studies from the literature were evaluated in terms of the country where the study was conducted, the concept investigated, and the findings reported.
Table 2. Analysis of studies in the literature.
The conceptual and legal development of NZEB targets is ongoing in Turkey. During this process, there have been many changes regarding the definitions of concepts, calculation methodologies, and requirements in building codes. However, the issues of payback periods and life-cycle costs for active and passive renovation strategies have not been addressed in this process. Uncertainties regarding these issues have a negative effect on the widespread implementation of improvement efforts, due to financial conditions that investors and designers cannot predict. Even though various theoretical studies on this subject have been conducted in Turkey, there is a gap in the literature regarding case study research that comprehensively examines life-cycle costs and energy efficiency. The utilisation of techno-economic projections, substantiated by empirical case studies and real data, holds the potential to ascertain and predict the economic viability of improvement measures in buildings exhibiting similar characteristics and climate conditions. The objective of this study is to determine the techno-economic feasibility of implementing energy efficiency improvements in the building under study, in Izmir, Turkey, where the demand for heating and cooling is balanced throughout the year. The data obtained and the economic analysis of the improvement-related interventions will contribute to the process of developing national NZEB targets by incorporating data associated with a real building into the relevant literature.

3. Methodology

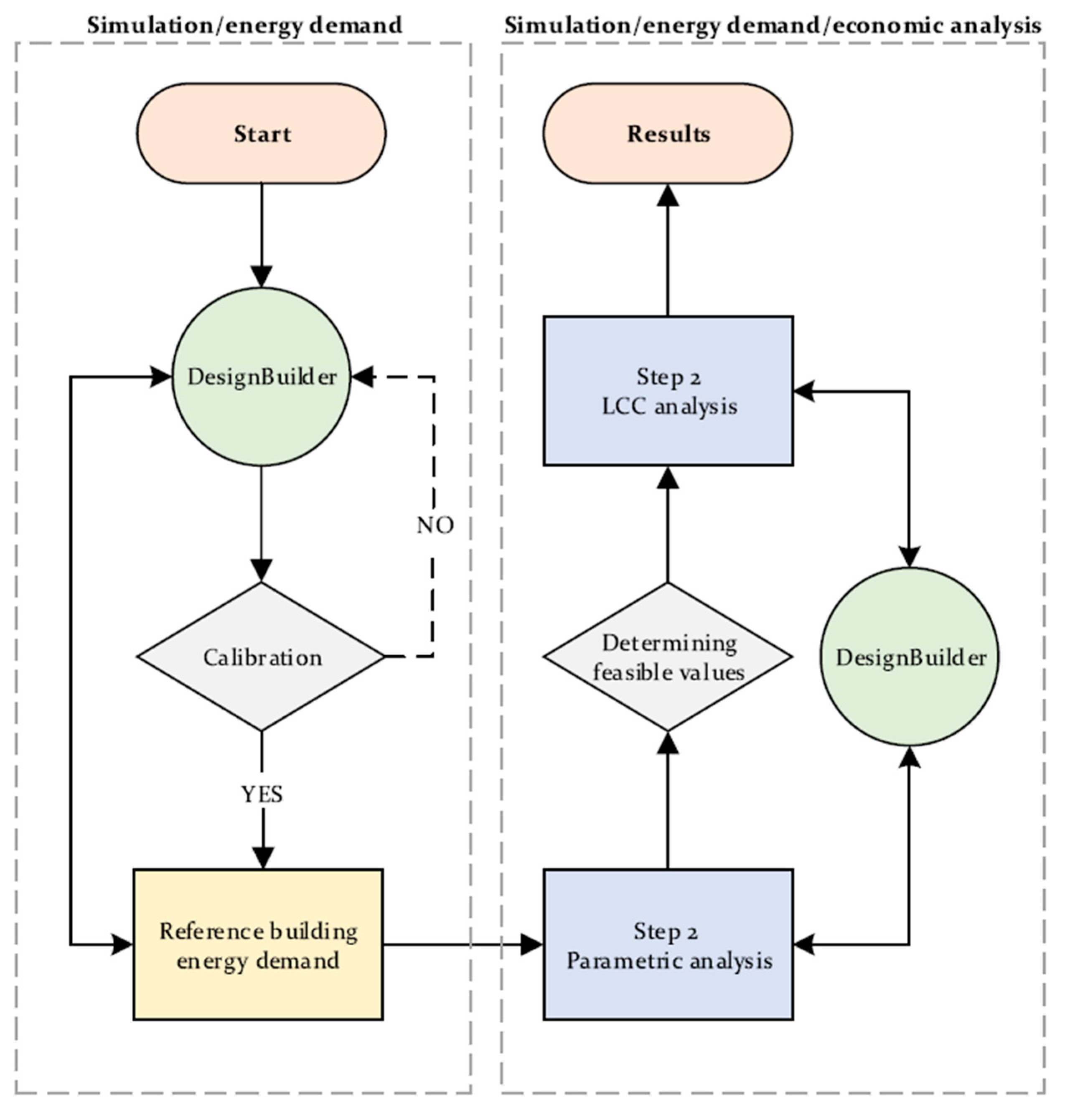
Renovation alternatives were analysed for an existing building located in Izmir to evaluate the techno-economic feasibility of the different approaches developed for energy efficiency improvements in buildings, under the NZEB framework, in the climate conditions of the Aegean region. In this context, the following approach was adopted (Figure 3):
  • The case study was modelled using the DesignBuilder energy simulation program.
  • The model was calibrated using a combination of measured and simulated temperature data, collected at hourly intervals.
  • HVAC systems and internal energy gains (user-related, lighting, and equipment) were modelled. The occupant behaviour for a four-person household was defined.
  • In the existing case, the effects of changes in the thermal conductivity values (U-values) for walls, floors, roofs, and windows on the payback period (PB) and benefit–cost ratios (BCRs) were evaluated parametrically. The feasible insulation levels were determined based on the benefit–cost ratio (BCR) and payback time (PB).
  • The development of scenarios that comply with the TS 825-2008, TS 825-2024, EnerPHit, ZEB, and PEB concepts was undertaken, using the determined levels as reference values.
  • The energy demand for the scenarios was calculated using the DesignBuilder software.
  • The life-cycle cost (LCC) values of the scenarios were calculated, and a comparative and evaluative analysis was then performed, using the results.
Figure 3. Diagram of the case study methodology.
A techno-economic analysis was conducted that examined the impacts of variations in thermal conductivity within building-envelope elements on the energy demand and economic factors, aiming to evaluate the applicability of various concepts for enhancing the energy performance of buildings located within the Aegean climate region in Turkey.

3.1. Case Study

For this study, a detached house located in the Foça district of Izmir province, Turkey (38°39′ 37″ N 26°44′45″ E), at an elevation of 49 m above sea level, was selected as the case study building. Izmir is located in the Dsa region, which is characterised by dry and hot summers and continental climate features, according to the Köppen–Geiger climate classification [61]. Izmir, which is situated in the Aegean region, also exhibits Mediterranean climate characteristics.
The Turkish State Meteorological Service (TSMS) has published the monthly averages from 29 years’ worth of measurement data for Izmir, alongside the heating and cooling degree days; these are are shown in Table 3. According to these data, Izmir has a six-month heating season and six-month cooling season [62]. For the purposes of the Heating Degree Day (HDD) index, it is assumed that the heating system will be used when the average daily temperature falls below a certain threshold, whereas in the Cooling Degree Day (CDD) index, it is assumed that the cooling system will be used when the temperature rises above a certain threshold [63]. The TSMS has set the HDD and CDD indices at 15 and 22 °C, respectively [62].
Table 3. Izmir climate data published by the Turkish State Meteorological Service [62].
The case study building’s heating and cooling needs have been met by an air conditioner (AC) prior to 2025; subsequently, the heating requirement will be met by using an air-source heat pump, starting from 2025.
The 78 m2 case study building has two floors. The lower floor consists of a living room, an open kitchen, and a toilet, and the upper floor has three bedrooms and a bathroom. The rectangular structure has views to the north, south, and west, and there is an adjacent building on the east side (Figure 4).
Figure 4. (a) Aerial photograph showing the location of the case study building (marked red) in relation to the neighbouring buildings; (b) aerial photograph showing the case study building (marked red) together with the adjacent building; (c) photograph showing the northwest façade of the case study building.

3.2. Building Energy Simulation

The DesignBuilder (version 7.3.1.003) software was used for modelling the case study building. DesignBuilder, an energy simulation program integrated with EnergyPlus, is a dynamic thermal simulation tool that can be used to perform analyses at specified time intervals [64]. A survey of the existing conditions of the building was conducted, and the modelling was performed in accordance with the existing architectural plan (Figure 5). The zoning of the case study building’s interior spaces was defined according to their usage type, and the immediate surroundings of the case study building were modelled, including adjacent residential buildings, side gardens, terraces, and other pertinent features.
Figure 5. DesignBuilder model of the case study building.
The case study building has two zones on the lower floor, four zones on the upper floor, and a stair hole between the two levels. Figure 6 shows axonometric representations of the ground- and first-floor floor plans of the case study building.
Figure 6. Axonometric views of the floor plans of the case study building: (a) first-floor floor plan; (b) second-floor floor plan.
The physical properties of the case study building envelope were determined and defined in the model and are shown in Table 4.
Table 4. Physical properties of the building envelope in the case study.
During a 10-day period during which heating and cooling were not operational and the building was unoccupied, hourly temperature measurements were taken using a HOBO U-12 data logger that was placed on the west façade of the ground-floor living room. As shown in Table 5, the temperature measurement range of the data logger used is −20 to 70 °C, with an accuracy of ± 0.35 °C from 0 to 50 °C, and a resolution of 0.03 °C at 25 °C [65]. To perform a verification that was not affected by user-related, lighting, or equipment energy gains, temperature measurements were taken over a 10-day period when the equipment was not in operation, the HVAC system was inactive, and there was no building usage, in accordance with the DesignBuilder model.
Table 5. The specifications for the data logger used for temperature measurement [65].
In accordance with ASHRAE Standard 14, the limit value for hourly measurements in simulation models is regarded as calibrated if the coefficient of variation of the root-mean-square error (CV(RMSE)) is less than 15% and that of the mean bias error (MBE) is less than 10% [66]. The MBE and CV(RMSE), which enable the statistical evaluation of the difference between measured and modelled values, were calculated using the following equations [67]:
M B E = i = 1 n ( y i y i ) ^ y i
C V ( R M S E ) = i = 1 n y i y i ^ 2 y ¯ × 100
  • y i = measured data;
  • y i ^ = simulated data;
  • y ¯ = average of the measured data;
  • n = number of the values.
During the calibration process, the SHGC values of the windows were modified, the retaining wall behind the building was incorporated, the material layers on the ground were adjusted to align with the actual conditions, and the component blocks in the immediate vicinity of the building were refined. Following the calibration process, the CV(RMSE) was 7.58%, and the MBE was 5.42%. The model was calibrated to achieve a CV(RMSE) of less than 15% and an MBE of less than 10%. Figure 7 presents a graphical representation of the measured and simulated temperature values.
Figure 7. The measured and simulated temperature values.
The model used in this study is developed based on the occupant behaviours, especially the usage habits for the heating, cooling, lighting and equipment demands of a four-person household. The schedules for different rooms are designed to be consistent with real-life scenarios, and are presented in Figure 8. The dining room and kitchen are modelled as a single zone due to their physical connection. The living room and kitchen are used between 7:00 a.m. and 9:00 a.m. and between 5:00 p.m. and midnight. The three bedrooms located on the upper floor are used between 10:00 pm and 8:00 am. The heating setpoint is set to 22 °C and the cooling setpoint is set to 24 °C for the occupancy-schedule time intervals.
Figure 8. (a) Occupancy schedule of bedrooms; (b) occupancy schedule of dining room/kitchen.
LED fixtures are utilised for the purpose of illumination within the case study building. Lighting-, user-, and equipment-related internal energy gains are defined in the model. The building’s cooling-energy requirement is met by a multi-inverter split air conditioner with a capacity of 18,000 BTU and a COP of 3.8. The heating system utilises an air-source monoblock inverter heat pump with a nominal capacity of 10 kW and a COP of 4.69, operating at an outdoor ambient temperature of −25/35 °C and capable of delivering an outlet water temperature ranging from 25 to 65 °C.

3.3. Techno-Economic Analysis

The techno-economic analysis in this study consisted of two steps. In the first step, a parametric analysis was conducted to determine the BCR and PB of the insulation levels. This analysis involved increasing the insulation levels of the building elements by 1 unit each (1 cm for walls, roofs, and floors) and altering the numbers of windows, types of windows, and gas fillings used for the windows. In the second step, scenarios were developed for building components that aligned with different building energy performance concepts, and a life-cycle cost (LCC) analysis was conducted.

3.3.1. Benefit–Cost Ratio (BCR) and Payback Period (PB) Analysis

A considerable number of active and passive strategies have been developed to improve the energy performance of buildings. Passive solutions include a high level of insulation in the building envelope, the improvement of the airtightness and natural ventilation, and thermal bridge-free detail solutions; active solutions are frequently applied, and include the integration of systems that generate energy from renewable-energy sources within the building, as well as control systems, and the use of high-efficiency HVAC equipment. In order for a building to be designated as an NZEB, ZEB, or PEB, it must be supported by active systems and have a high level of insulation and a minimised heat-transfer capacity. Thus, it is imperative that building-envelope elements such as walls, roofs, floors, and windows are designed with the appropriate thermal conductivity values. Designers, users, and investors may employ a range of strategies to achieve this objective, including minimising the energy needs in building insulation and choosing the option with the shortest payback period, lowest life-cycle cost, or highest benefit–cost ratio. In this study, a techno-economic analysis was conducted to provide a comprehensive perspective on improving the building energy performance. The analysis incorporated the benefit–cost ratio, payback period, and life-cycle cost as the key performance indicators.
In the first step of the economic analysis, the impacts of varying the thermal conductivity values associated with different structural elements on the benefit–cost ratio and payback period were ascertained. At this stage, parameters were identified for which the benefit–cost ratio (BCR) was greater than 1 (a BCR > 1) and the payback period was less than the useful life of the structure divided by 3 [68]. The BCR is a metric of financial analysis used to determine the economic viability of an investment, project, or technology, and it is calculated by dividing the present value of the benefit by the cost of the investment.
A BCR greater than 1 indicates that the benefit is higher than the cost, 1 indicates that the benefit and cost are equal, and a value less than 1 indicates that the benefit is lesser than the cost. In the relevant literature, the threshold of BCR > 1 is utilised as an economic feasibility criterion [69,70,71]. Investments or applications with a BCR < 1 are regarded as economically unfeasible or non-preferred. The payback period was determined by utilising the following equation [72,73]:
P B = I N C I
  • PB = Payback period;
  • I = Investment cost;
  • NCI = Annual net cash inflow of the investment.
The useful life of a building has been defined in the literature and theoretical and practical studies as between 35 and 60 years [74,75,76,77,78,79].
In this study, the useful life of a reinforced concrete residential building was assumed to be 50 years, and BCR and LCC calculations were performed based on a 35-year period, considering a 15-year usage history. The Intergovernmental Panel on Climate Change (IPCC) conducted a study that examined changes in the heating and cooling energy requirements for buildings under three different temperature-increase scenarios to 2050: 2.6, 4.5, and 8.5 degrees. The study determined that, although heating-energy requirements will decrease, cooling-energy requirements will increase. This will result in total energy requirements that are parallel to those under the current climate conditions [80]. Consequently, in this study, which provides an economic projection for the future, it was assumed that the impact of climate change would not cause significant changes in the total energy demand. The following equation was used to determine the benefit–cost ratio (BCR) [72,81]:
B C R = N C I . P V F I
P V F = 1 1 ( 1 + r ) n r
  • BCR = Benefit–cost ratio;
  • PVF = Present value factor;
  • I = Investment cost;
  • r = Discount rate;
  • n = Number of periods, year;
  • NCI = Annual net cash inflow for the investment.

3.3.2. Life-Cycle Cost Analysis (LCCA)

In the first step of the process, feasible parameter ranges were determined according to the BCR and PB. When determining the interest rate, the Central Bank of the Republic of Turkey takes into account the retrospective interest rates of Eurobonds and uses the average for the 30-year period, calculated as 8%, in their calculations [82,83]. The pricing of all materials utilised for the energy-efficient renovation was determined based on the current construction unit prices, published by the Ministry of Urbanization and Climate Change of the Republic of Turkey in 2025. This approach involved the utilisation of the corresponding price lists for labour, equipment, and materials [84].
In the subsequent phase, the energy requirements and life-cycle costs of the scenarios that met the requirements of the targeted concept were determined using combinations of the specified materials. The following equation was utilised for the LCC [83,85]:
LCC = I + CO&M + CR − CS
LCC = I + C O & M   ×   1 1 ( 1 + r ) n r + C R ( 1 + r ) n x C S ( 1 + r ) n
  • LCC = Life-cycle cost;
  • I = Investment cost;
  • Co&M = Operational and maintenance costs;
  • CR = Replacement cost;
  • CS = Salvage cost;
  • r = Discount rate;
  • n = Number of periods, year0;
  • nx = Replacement year.

4. Results

4.1. Case Study Findings

The occupied area, wall-to-window ratio, and existing heating, cooling, and primary energy-demand data for the case study building are shown in Table 6. The annual heating-energy demand is 5546.628 kWh, the cooling-energy demand is 2879.556 kWh, and the total energy demand is 11,868.421 kWh.
Table 6. The occupied area, ratio of opaque to transparent surfaces, and energy-demand values for the case study building.

4.2. Benefit–Cost Ratio (BCR) and Payback Period (PB) Results

Table 7 shows the parameters defined for walls and roofs, and Table 8 shows the parameters defined for floors and windows, along with the obtained U-values, initial investment costs, and BCR and PB values.
Table 7. Energy and economy values at different insulation levels for the walls and pitched roof.
Table 8. Physical properties of the window types used in this study.
For the purposes of this study, ten different window types were tested to determine whether the U-value decreased in a predictable manner from one type to another. The physical properties of the windows are shown in Table 8.
In this study, rock wool (U-value: 0.035 W/mK) was used for the wall insulation, glass wool rolls (U-value: 0.004 W/mK) for the roof insulation, and EPS (U-value: 0.033 W/mK) for the floor. A range of 1–20 cm with an increase of 1 cm at each step was used, while keeping the other parameters constant.
A range of twenty distinct alternatives, characterised by U-values ranging from 1.159 to 0.159 W/m2K, were produced utilising rock wool on the wall. Alternative 1 did not meet the BCR > 1 condition, with a BCR value of 0.972. It is evident in Alternatives 2–13 that both the R and PB conditions were met. However, an alternative was identified for 14–20 that was found to be disadvantageous with regard to both the BCR and the PB. The thermal insulation applied to the wall provided an energy savings of approximately 3–7% in the heating and cooling energy requirements. The BCR values range from 0.998 to 1.369, while the PB values range from 8.512 to 14.331 years (see Figure 9).
Figure 9. Calculated BCR and PB values for wall insulation alternatives.
Glass wool was used for the roof insulation. An experimental study was performed in which the thickness of the glass wool was increased from 1 to 20 cm in 1 cm increments. The U-values of the insulated roof alternatives ranged from 1.76 to 0.188 W/m2K. The BCR calculated for the roof is higher than those of the other building elements. Additionally, the PB is lower than those of the other building elements. As presented in Figure 10, all the insulation thickness options specified within the roof parameters are in accordance with the BCR and PB requirements. The implementation of roof insulation could potentially result in a reduction of 7–18% in the heating and cooling energy demand. The BCR ranges from 3.947 to 7.196, while the PB ranges from 1.620 to 2.953 years. Thus, the investment in roof insulation is a financially beneficial decision, with a short-term return on investment. Additionally, the benefit–cost ratio of roof insulation is significantly higher in comparison to those of the other structural elements
Figure 10. Calculated BCR and PB values for roof insulation alternatives.
On the ground floor, EPS was used at varying thicknesses, ranging from 1 to 20 centimetres, in the calculation of the BCR and PB. The U-values were obtained for the ground floor and ranged from 1.504 to 0.185 W/m2K. Parameter 1 and parameters 14–20 did not meet the specified conditions for either the BCR or the PB (see Figure 11). The BCR values for the ground floor range from 0.813 to 1.369, while the PB values range from 8.512 to 14.331 years.
Figure 11. Calculated BCR and PB values for ground-floor insulation alternatives.
For the purposes of this study, a range of relevant parameters were identified for the windows, including double glazing or triple glazing, argon-filled or air-filled, and Low-E glass. The parameters in this study are ranked from 1 to 10, with higher U-values indicating lower thermal performance. The U-values of the materials used in the windows range from 1.585 to 0.569 W/m2K. As shown in Figure 12, the alternatives between 1 and 8 did not meet the specified boundary conditions for either the BCR or the PB. In alternatives in which the window thermal conductivity was modified, lower BCR and longer PB times were observed compared with other building elements, and the BCR falls below 1 in the majority of the available alternatives. The BCR ranges from 0.739 to 1.12, while the PB ranges from 10.405 to 15.765 years. The payback period is more prolonged in the case of window alternatives when compared with other building-element alternatives.
Figure 12. Calculated BCR and PB values for alternative window insulations.
In the first step of the economic analysis, the BCR and PB were calculated for walls, roofs, floors, and windows. In the second step of the economic analysis, while creating the building-element combination, parameters were selected that were suitable for the useful investment ranges between the limit values determined with regard to the BCR and the PB.

4.3. Life-Cycle Cost (LCC) Results

In the process of devising scenario combinations for LCC calculations, the building-envelope insulation was executed in accordance with the limit values delineated in TS825-2008, TS 825-2024, and EnerPHit. As there are no requirements for existing buildings in TS825-2008 and TS 825-2024, both were evaluated in the economic analysis to determine the LCC changes caused by the modifications. The U-values of the building-envelope elements made from the selected materials are shown in Table 7 and Table 9, and the values assigned to the parameters selected in accordance with the feasibility determined in the first step of the economic analysis are indicated in the subsequent parentheses.
Table 9. Energy and economy values at different insulation levels for the ground floor and windows.
In this study, we examined the economic feasibility of enhancing the energy performance of the building to achieve a plus-energy target, and we compared this with other potential options. We also developed scenarios in which photovoltaic (PV) panels were integrated to enable the building to produce part, all, or an excess of the energy it requires. The PV-panel characteristics employed in the scenarios, as well as the obtained outputs, are presented in Table 10. The data shown in Table 10 were calculated using the Photovoltaic Geographical Information System (PVGIS), which was developed by the European Union [86]. In-plane irradiation per month and PV energy output per month shown in Figure 13.
Table 10. PV system specifications and simulation outputs.
Figure 13. (a) In-plane irradiation per month; (b) PV energy output per month.
Following the PV energy analysis conducted for the Foça district of Izmir province, it was determined that the annual in-plane radiation varies between 1676.77 kWh/m2 and 1910.36 kWh/m2, depending on the orientation of the panels. The achievement of a total energy production of 8924.53 kWh using 12 panels, each with a unit power of 550 watts, was estimated. In consideration of the potential decline in the efficiency of PV panels over time, the replacement of one panel in the system every 20 years was planned, and the replacement cost was included in the calculations. The maintenance and repair costs of the PV system were incorporated into the LCC calculations at the maintenance and operational cost stage.
The development of electric vehicle production technology has been rapid in recent years, and the use of electric vehicles has also begun to spread. Consequently, the incorporation of electric vehicle charging equipment into the list of energy devices required in residential buildings has begun. In analysing the process of constructing buildings capable of meeting their own energy needs, the effects of the incorporation of electric vehicle charging requirements into the total energy demand are also considered within the scope of this study. In this context, electric vehicle charging requirements were added to the scenario packages developed in accordance with TS 825-2008, TS 825-2005, and the EnerPHit concept. The Turkish Statistical Institute (TUIK) has published the annual average vehicle usage kilometres for 2022 and 2023 in Turkey [87]. The annual usage in kilometres for a vehicle is 13.564 km, and, as reported in the literature, the energy consumption of electric vehicles per 100 km is between 14 and 20 kWh [88,89,90]. In this study, the energy requirement per 100 km was assumed to be 17 kWh, resulting in an annual energy requirement of 2295 kWh for 13.564 km of usage.
A life-cycle cost (LCC) analysis was conducted for three different concepts, both PV panels integrated and non-integrated, and for scenarios in which an electric vehicle is charged (see Table 11). In the range of alternatives that were established for TS825-2008, the lowest LCC was achieved in the scenario that integrated PV panels, with a value of USD 6874.992. In this scenario, electric vehicle charging was not considered in the calculation, and the system transitioned to a plus-energy state, with an additional annual production of 486.53 kWh. In the scenarios produced in accordance with the TS 825-2024 version, the LCC was found to be lower than that of the TS 825-2008 version. In the PV-integrated scenario without vehicle charging, as in the TS 825-2008 version, the system transitioned to a plus-energy state, with an additional production of 1294.608 kWh. In an alternative scenario, the integration of PV panels according to the EnerPHit concept resulted in a building that met its entire annual electricity demand for electric vehicles while producing more than its own needs. In scenarios where electric cars were charged, 185.774 kWh more energy was produced than the total energy required. Conversely, in scenarios where electric cars were not charged, 2480.774 kWh more energy was produced than the total energy required.
Table 11. Energy requirements of scenarios, and LCC analysis.
In the context of renovation alternatives, building-envelope improvements are categorised as follows: S1 for TS 825-2008, S4 for TS 825-2024, and S7 for EnerPHit. Building-envelope improvements that integrate photovoltaic (PV) panels are categorised as S2 for TS 825-2008, S5 for TS 825-2024, and S8 for EnerPHit. In the context of building-envelope improvements that integrate photovoltaic (PV) panels, the scenario in which electric vehicles are charged is referred to as S3 for TS 825-2008, S6 for TS 825-2024, and S9 for EnerPHit.

5. Discussion

5.1. Comparative Analysis of Scenarios Considered for the NZEB Concept

In the absence of legal obligations pertaining to energy efficiency in existing buildings in Turkey, the scenarios were analysed in accordance with the two most recent versions of the implemented national standards (TS 825-2008, TS 825-2024). As demonstrated in Figure 14, TS 825-2024, which is currently in effect, is more feasible and more applicable to existing structures, compared with TS 825-2008. In the context of energy efficiency improvements to be implemented in Turkey, due to gaps, those implementing the standards who are undecided should use TS 825-2024 instead of TS 825-2008 to provide the national standards, as this will provide greater techno-economic benefits.
Figure 14. (a) LCC analysis for the scenarios; (b) net-zero balance diagram of the scenarios.
The LCC for a reference case for a 35-year life cycle was calculated as USD 13,570.94. In the S1, S4, and S7 alternatives, where only the building envelope was improved, the LCCs were found to decrease by 19, 23, and 29% compared with the reference case. In the scenarios where PV panels were integrated (S2, S5, and S8), 49, 54, and 60% decreases in the LCCs were observed, respectively, in comparison with the reference case. In instances where the necessity for electric vehicle charging was incorporated (S3, S6, and S9), lower LCCs were attained in comparison with the reference case (Figure 14a). As demonstrated in Figure 14b, in the S2, S5, S8, and S9 scenarios, excess energy production enabled the transition to the PEB state. In the S8 alternative, which had PV-panel integration and EnerPHit-compliant thermal insulation, 8924.53 kWh of energy was produced annually, and 6442.76 kWh of energy was consumed. This scenario, which exhibits the lowest LCC, concomitantly demonstrates the highest annual surplus energy supply to the grid, amounting to 2481.77 kWh annually.
The process of implementing the energy efficiency improvement project for the case study building has been initiated. In the first phase, work has started on the building-envelope insulation, with changes in compliance with the EnerPHit standard. The required legal proceedings have been initiated and are being conducted in collaboration with the electricity distribution company, local government, and PV-panel company, with the objective of integrating 12 PV panels. The objective of the ongoing process is to complete the energy-positive, low-LCC renovation with PV-panel integration. The building-envelope insulation process and PV-panel layout plan for which legal applications have been made can be seen in Figure 15.
Figure 15. (a) Layout of photovoltaic panels marked with green and red lines; (b) wall insulation stage as part of building-envelope improvement.

5.2. Limitations

In this study, we conducted a techno-economic analysis to evaluate the feasibility of improving the energy performance of an existing building in Izmir, Turkey. The study’s limitations are as follows:
  • The calculations were based on climate zone two in Turkey.
  • The case study building is a single-family residential building.
  • PV-panel integration was applied as the renewable-energy technology.
  • An interest rate of 8% was assumed.
  • Insulation materials with widespread production and high application frequency were selected.
  • PV alternative parameters were not addressed; however, follow-up studies are planned that will take into account parameters that can be adjusted, such as the number of PVs, the use of storage or non-storage systems, and the direction and angle of the units.
  • The economic analyses were conducted on the renovation of an existing building and did not cover the construction of a new building.

6. Conclusions

In this study, we investigated the economic feasibility of energy efficiency improvement strategies in line with the NZEB framework in an existing building located in Turkey’s warm climate region, using data associated with a real building. First, the energy demand of the building was determined using DesignBuilder energy simulation software, and a two-stage economic analysis was then conducted to determine improvement strategies in line with NZEB targets.
In the first step of the techno-economic analysis, the effects of thermal insulation at different levels, and in different structural elements, on the PB and BCR were analysed. In the second step of the process, improvements that were compliant with national standards and the EnerPHit criteria were made by selecting from the applicable parameter ranges that were determined in the first step. In the context of a comparative analysis involving three distinct concepts, utilising varied data inputs, the EnerPHit concept, which demonstrated the highest insulation levels, was identified as the more efficient option with regard to the LCC. A comparative analysis was conducted on TS 825-2008 and TS 825-2024, the findings of which indicated that the latest revision (TS 825-2024) resulted in lower LCC values, while the scenarios under TS 825-2008 were found to yield the highest LCC values. Despite the fact that the parameters used in the improvement scenario combinations prepared in accordance with TS 825-2008 have shorter PB durations, when the scenarios were analysed comprehensively, higher LCC values were determined, compared with those of the other concepts. In the relevant literature, sustainable buildings are defined as those that take environmental, social, and economic issues into consideration in a holistic manner [91,92,93]. While alternatives with short payback periods may appear to be economically viable, a holistic assessment of the energy requirements throughout the useful life of the building and its environmental impact and life-cycle cost with respect to sustainability has revealed that some alternatives with longer payback periods are in fact more economical regarding life-cycle costs.
Numerous software programs have been developed to analyse the energy requirements of buildings through simulation. In the context of this study, DesignBuilder was utilised as the software tool to determine the building’s energy requirements. However, in software packages that are designed to perform building energy modelling, there is no tool available to calculate the energy requirements of electric vehicles as equipment, although these vehicles are currently seeing rapid gains in widespread use. Consequently, calculations concerning electric vehicle requirements were performed using statistical data and the literature.
In this study, technical and economic analyses of building-envelope renovation and photovoltaic-panel integration alternatives that were compliant with national standards (TS 825-2008, TS 825-2024) and international standards (EnerPHit), were conducted to improve the building energy performance with a minimum life-cycle cost. In this study, the integration of enhanced PV panels in accordance with the EnerPHit strategy yielded life-cycle costs that were 60% lower than those of the existing buildings.
The number of case studies employing data associated with real buildings and climate data from Turkey remains quite limited, which renders the applicability and economic feasibility of improvement strategies uncertain. This study addresses the existing gap in the literature by developing practical applications for buildings in similar climatic conditions and providing economic feasibility forecasts. It is expected that this study will make a significant contribution to the extant body of knowledge in this field by offering novel insights. As renovation practices become more widespread, the energy savings achieved at the national level will contribute to a reduction in Turkey’s current dependence on imported energy. The cost-effective practical strategies proposed in this study will also contribute to a sustainable future and impact the environmental and national economy, and it is anticipated that the results will contribute to filling the gaps in the literature regarding economic feasibility uncertainties. This study contributes to the development of national NZEB targets by presenting practical, cost-effective strategies for improving the energy performance of existing buildings in Turkey. Moreover, the present study facilitates the observation of the impacts of improvement strategies on the energy performance and life-cycle costs of buildings in Aegean and Mediterranean countries characterised by warm climates.
In future studies, the use of climate data specific to the different climate zones in Turkey, the consideration of different building types and occupant schedules, and investigations working with a wider range of material alternatives will enable a more comprehensive assessment of the economic feasibility of energy efficiency improvements in buildings located in similar climate conditions.

Funding

This research received no external funding.

Data Availability Statement

Data are contained within the article.

Conflicts of Interest

The authors declare no conflict of interest.

References

  1. Aşıkoğlu, A. Cost analysis of insulation materials used to increase energy performance in buildings with Net Present Value method. J. Sustain. Constr. Mater. Technol. 2023, 8, 134–145. [Google Scholar] [CrossRef]
  2. United Nations Framework Convention on Climate Change. Kyoto Protocol to the United Nations Framework Convention on Climate Change. 1998. Available online: https://unfccc.int/resource/docs/convkp/kpeng.pdf (accessed on 21 May 2025).
  3. Passive House Institute. What is A Passive House? Available online: https://passivehouse.com/ (accessed on 14 June 2025).
  4. Figueiredo, A.; Kämpf, J.; Vicente, R. Passive house optimization for Portugal: Overheating evaluation and energy performance. Energy Build. 2016, 118, 181–196. [Google Scholar] [CrossRef]
  5. The Energy Performance of Buildings Directive 2002/91/EC. 2002. Available online: https://eur-lex.europa.eu/legal-content/EN/TXT/?uri=CELEX:32002L0091 (accessed on 19 May 2025).
  6. EPBD. Proposal for a Directive of the European Parliament and of the Council Amending Directive 2010/31/EU on the Energy Performance of Buildings; Com(2016) 765 Final, 2016/0381 (Cod); European Commission: Brussels, Belgium, 2016.
  7. United Nations. Paris Agreement. United Nations Framework Convention on Climate Change. 2015. Available online: https://unfccc.int/sites/default/files/english_paris_agreement.pdf (accessed on 5 May 2025).
  8. The Energy Performance of Buildings Directive EU/2018/844. 2018. Available online: https://eur-lex.europa.eu/eli/dir/2018/844/oj/eng (accessed on 17 May 2025).
  9. The Mandatory Implementation of the TS 825 “Thermal Insulation Rules in Buildings” Standard is to be Communicated. Resmi Gazete (32455). 2025. Available online: https://www.resmigazete.gov.tr/eskiler/2025/02/20250220-2.htm (accessed on 12 May 2025).
  10. Hwang, R.-L.; Chiu, H.-C. A case study-based framework integrating simulation, policy, and technology for nZEB retrofits in Taiwan’s office buildings. Energies 2025, 18, 3854. [Google Scholar] [CrossRef]
  11. Wang, Z.; Shen, H.; Deng, G.; Liu, X.; Wang, D. Measured performance of energy efficiency measures for zero-energy retrofitting in residential buildings. J. Build. Eng. 2024, 91, 109545. [Google Scholar] [CrossRef]
  12. Carpino, C.; Chen Austin, M.; Mora, D.; Arcuri, N. Retrofit measures for achieving NZE single-family houses in a tropical climate via multi-objective optimization. Buildings 2024, 14, 566. [Google Scholar]
  13. Almutairi, H.H.; Almutairi, J.H.; Alhashem, A.E.; Almutairi, A.S. The potential of NZEB for existing and prospective school buildings by applying energy conservation measures and efficient technologies suitable for hot arid climate. Front. Energy Res. 2024, 12, 1503382. [Google Scholar] [CrossRef]
  14. Jradi, M. A decision-making tool for sustainable energy planning and retrofitting in danish communities and districts. Energies 2025, 18, 692. [Google Scholar] [CrossRef]
  15. Alsaadani, S.; Hamza, M.; Fahmy, M. Reconciling retrofitting with IEQ to maintain energy, environmental and economic performance: A methodological approach for generic office buildings. Build. Environ. 2024, 264, 111868. [Google Scholar] [CrossRef]
  16. Şenturk, A.; Özcan, M. Nearly zero energy building design and optimization: A residential building transformation in Türkiye. Energy Explor. Exploit. 2024, 42, 997–1026. [Google Scholar]
  17. Ekşi, M.; Akarsu, R.T.; Özcan, M. Net-zero energy building transformation: Techno-economic and environmental evaluation in the Mediterranean Region. Environ. Dev. Sustain. 2025. [Google Scholar] [CrossRef]
  18. Maduta, C.; Melica, G.; D’agostino, D.; Bertoldi, P. Defining Zero-Emission Buildings. Support for the Revision of the Energy Performance of Buildings Directive; Publications Office of the European Union: Luxembourg, 2023. [Google Scholar]
  19. Laustsen, J. Energy Efficiency Requirements in Building Codes, Energy Efficiency Policies for New Buildings: IEA Information Paper: Support of the G8 Plan of Action; U.S. Department of Energy: Washington, DC, USA, 2008.
  20. Maduta, C.; D’Agostino, D.; Tsemekidi-Tzeiranaki, S.; Castellazzi, L.; Melica, G.; Bertoldi, P. Towards climate neutrality within the European Union: Assessment of the energy performance of buildings directive implementation in member states. Energy Build. 2023, 301, 113716. [Google Scholar] [CrossRef]
  21. Panagiotidou, M.; Fuller, R.J. Progress in ZEBs—A review of definitions, policies and construction activity. Energy Policy 2013, 62, 196–206. [Google Scholar] [CrossRef]
  22. Belussi, L.; Barozzi, B.; Bellazzi, A.; Danza, L.; Devitofrancesco, A.; Fanciulli, C.; Ghellere, M.; Guazzi, G.; Meroni, I.; Salamone, F.; et al. A review of performance of zero energy buildings and energy efficiency solutions. J. Build. Eng. 2019, 25, 100772. [Google Scholar] [CrossRef]
  23. Lu, Y.; Wang, S.; Shan, K. Design optimization and optimal control of gridconnected and standalone nearly/net zero energy buildings. Appl. Energy 2015, 155, 463–477. [Google Scholar] [CrossRef]
  24. Wei, W.; Skye, H.M. Residential net-zero energy buildings: Review and perspective. Renew. Sustain. Energy Rev 2021, 142, 110859. [Google Scholar]
  25. Aljashaami, B.A.; Ali, B.M.; Salih, S.A.; Alwan, N.T.; Majeed, M.H.; Ali, O.M.; Alomar, O.R.; Velkin, V.I.; Shcheklein, S.E. Recent improvements to heating, ventilation, and cooling technologies for buildings based on renewable energy to achieve zero-energy buildings: A systematic review. Results Eng. 2024, 23, 102769. [Google Scholar] [CrossRef]
  26. Sartori, I.; Napolitano, A.; Voss, K. Net zero energy buildings: A consistent definition framework. Energy Build. 2012, 48, 220–232. [Google Scholar] [CrossRef]
  27. Hainoun, A.; Stortecky, S.; Horak, D.; Serageldin, A.A. Monitoring and evaluation of integrated energy solutions in a Zero-Energy building (ZEB) in Vienna. Energy Build. 2025, 343, 115906. [Google Scholar] [CrossRef]
  28. Qin, X.; Yin, J.; Haron, N.A.; Alias, A.H.; Hua, L.T.; Bakar, N.A. Customer perceived value theory and PSO-LightGBM algorithm-based approach to evaluating satisfaction factors with Net-zero energy building retrofits. Edelweiss Appl. Sci. Technol. 2025, 9, 2508–2530. [Google Scholar]
  29. Johari, F.; Lindberg, O.; Ramadhani, U.H.; Shadram, F.; Munkhammar, J.; Widén, J. Analysis of large-scale energy retrofit of residential buildings and their impact on the electricity grid using a validated UBEM. Appl. Energy 2024, 361, 122937. [Google Scholar] [CrossRef]
  30. Constantinides, A.; Katafygiotou, M.; Dimopoulos, T.; Kapellakis, I. Retrofitting of an existing cultural hall into a Net-Zero energy building. Energies 2024, 17, 1602. [Google Scholar] [CrossRef]
  31. Kumar, G.M.S.; Cao, S. State-of-the-art review of positive energy building and community systems. Energies 2021, 14, 5046. [Google Scholar] [CrossRef]
  32. Kim, M.; Kim, H.S.; Kim, S.; Wee, H.; Koh, Y.; Kim, K.; Lee, M.K.; Lee, J.W.; Kang, Y.T. Indoor CO2 capture driven energy load reduction and ventilation management for plus energy building applications. Energy 2025, 326, 136259. [Google Scholar] [CrossRef]
  33. Sarir, P.; Sharifzadeh, M. Application of passive and active scenarios to a residential building in a dry and hot climate to achieve a positive energy building (PEB). Heliyon 2024, 10, e30694. [Google Scholar] [CrossRef] [PubMed]
  34. Schibuola, L.; Tambani, C. Non-renewable energy demand reduction and positive energy buildings in Southern Europe’s urban forms. Energy Build. 2025, 328, 115185. [Google Scholar] [CrossRef]
  35. Sessa, E.; Brunetti, A.; Ciulla, G.; Guarino, F.; Longo, S.; Cellura, M.; Dragomir, A.; Papina, C. Towards positive energy district assessment: The case study of Bucharest. Energy 2025, 325, 136208. [Google Scholar] [CrossRef]
  36. Dell’Unto, M.; Sassenou, L.N.; Olivieri, F.; Olivieri, L. Passive strategies as a technical instrument to promote the transition to positive energy districts in the Mediterranean area. Methodology and case study in Spain. Energy Build. 2025, 346, 116237. [Google Scholar] [CrossRef]
  37. Martinopoulos, G.; Tsimpoukis, A.; Sougkakis, V.; Dallas, P.; Angelakoglou, K.; Giourka, P.; Nikolopoulos, N. A comprehensive approach to nearly zero energy buildings and districts: Analysis of a Region Undergoing Energy Transition. Energies 2024, 17, 5581. [Google Scholar] [CrossRef]
  38. PHI. Homepage of Passive House Institute. Available online: https://passivehouse.com/ (accessed on 11 April 2025).
  39. Mihai, M.; Tanasiev, V.; Dinca, C.; Badea, A.; Vidu, R. Passive house analysis in terms of energy performance. Energy Build. 2017, 144, 74–86. [Google Scholar] [CrossRef]
  40. Rojas, G.; Fletcher, M.; Johnston, D.; Siddall, M. A review of the indoor air quality in residential Passive House dwellings. Energy Build. 2024, 306, 113883. [Google Scholar] [CrossRef]
  41. Piccardo, C.; Dodoo, A.; Gustavsson, L. Retrofitting a building to passive house level: A life cycle carbon balance. Energy Build. 2020, 223, 110135. [Google Scholar] [CrossRef]
  42. Foster, J.; Sharpe, T.; Poston, A.; Morgan, C.; Musau, F. Scottish Passive House: Insights into Environmental Conditions in Monitored Passive Houses. Sustainability 2016, 8, 412. [Google Scholar] [CrossRef]
  43. Leardini, P.; Manfredini, M. Modern housing retrofit: Assessment of upgrade packages to EnerPHit standard for 1940–1960 state houses in Auckland. Buildings 2015, 5, 229–251. [Google Scholar] [CrossRef]
  44. Mohammadpourkarbasi, H.; Riddle, B.; Liu, C.; Sharples, S. Life cycle carbon assessment of decarbonising UK’s hard-to-treat homes: A comparative study of conventional retrofit vs EnerPHit, heat pump first vs fabric first and ecological vs petrochemical retrofit approaches. Energy Build. 2023, 296, 113353. [Google Scholar] [CrossRef]
  45. PHI. Criteria for the Passive House, EnerPHit and PHI Low Energy Building Standard, Passive House Institute. Available online: https://passiv.de/downloads/03_building_criteria_en.pdf (accessed on 5 May 2025).
  46. Arbulu, M.; Oregi, X.; Etxepare, L. Optimisation of passive energy renovation strategies in residential buildings for life cycle global warming potential reduction and cost-effectiveness. Circ. Econ. Sustain. 2025. [Google Scholar] [CrossRef]
  47. Kılıç Bakırhan, E.; Kayılı, M.T. Energy retrofitting of modern heritage in accordance with passive building standard: The case of Yenişehir Cinema. Megaron 2025, 20, 297–311. [Google Scholar] [CrossRef]
  48. Mirhosseini, H.; Li, J.; Iulo, L.D.; Freihaut, J.D. Quantifying the enhanced performance of multifamily residential passive house over conventional buildings in terms of energy use. Buildings 2024, 14, 1866. [Google Scholar] [CrossRef]
  49. Huang, H.; Nazi, W.I.B.W.M.; Yu, Y.; Wang, Y. Energy performance of a high-rise residential building retrofitted to passive building standard–A case study. Appl. Therm. Eng. 2020, 181, 115902. [Google Scholar] [CrossRef]
  50. Bravo-Orlandini, C.; Gómez-Soberón, J.M.; Valderrama-Ulloa, C.; Sanhueza-Durán, F. Energy, economic, and environmental performance of a single-family house in chile built to passivhaus standard. Sustainability 2021, 13, 1199. [Google Scholar] [CrossRef]
  51. TS 825; Binalarda Isı Yalıtım Kuralları. Türk Standardları Enstitüsü: Ankara, Türkiye, 1990.
  52. TS 825; Binalarda Isı Yalıtım Kuralları. Türk Standardları Enstitüsü: Ankara, Türkiye, 2008.
  53. Binalarda Enerji Performansi Yönetmeliği. Available online: https://www.mevzuat.gov.tr/File/GeneratePdf?mevzuatNo=13594&mevzuatTur=KurumVeKurulusYonetmeligi&mevzuatTertip=5 (accessed on 27 April 2025).
  54. TS 825; Binalarda Isı Yalıtım Kuralları. Türk Standardları Enstitüsü: Ankara, Türkiye, 2013.
  55. Paris Anlaşmasının Onaylanmasının Uygun Bulunduğuna Dair Kanun. (The Law on the Ratification of the Paris Agreement). Resmi Gazete (31621). Available online: https://www.resmigazete.gov.tr/eskiler/2021/10/20211007-13.htm (accessed on 12 May 2025).
  56. Bettemir, Ö.H.; Erzurum, T. Comparative Life cycle assessment of post-disaster housing according to ground type-outdoor temperature-lifespan relationship: Carbon, energy and cost. J. Build. Eng. 2025, 111, 113388. [Google Scholar] [CrossRef]
  57. Yalaz, E.T.; Dişli, G. Climate-responsive building façade design: Inspirations from historic buildings in semi-cold climate zone. Sustain. Energy Technol. Assess. 2024, 69, 103914. [Google Scholar] [CrossRef]
  58. Özturan, M.K.; Seyhan, A.K. Determination of optimum insulation thickness of building walls according to four main directions by accounting for solar radiation: A case study of Erzincan, Türkiye. Energy Build. 2024, 304, 113871. [Google Scholar] [CrossRef]
  59. Alim, H.; Beyhan, F. Assessing the architectural design and implementation potential of local residential buildings with net zero energy approach: Cold climate region. Gazi Univ. J. Sci. Part B Art Humanit. Des. Plan. 2024, 12, 667–686. [Google Scholar]
  60. Celik, A.; Manay, E.; Şahin, B. Soğuk iklim bölgesinde bulunan LEED sertifikalı bir eğitim binasının enerji ve ekonomik performansının ulusal standartla karşılaştırılması. Gazi Üniversitesi Mühendislik Mimar. Fakültesi Derg. 2025, 40, 777–788. [Google Scholar] [CrossRef]
  61. Peel, M.C.; Finlayson, B.L.; McMahon, T.A. Updated world map of the Köppen–Geiger climate classification. Hydrol. Earth Syst. Sci. 2007, 11, 1633–1644. [Google Scholar] [CrossRef]
  62. The Turkish State Meteorological Service. Available online: https://www.mgm.gov.tr/eng/forecast-cities.aspx (accessed on 15 August 2025).
  63. Alsmadi, L.; Lei, G.; Li, L. Forecasting day-ahead electricity demand in australia using a CNN-LSTM model with an attention mechanism. Appl. Sci. 2025, 15, 3829. [Google Scholar] [CrossRef]
  64. Design Builder Software. Available online: https://designbuilder.co.uk/about-us (accessed on 12 June 2025).
  65. Onset Data Logger. Available online: https://www.onsetcomp.com/ (accessed on 14 August 2025).
  66. ASHRAE, A. Ashrae guideline 14: Measurement of energy and demand savings. Am. Soc. Heat. Refrig. Air-Cond. Eng. 2002, 35, 41–63. [Google Scholar]
  67. Wu, Z.; Ding, Y.; Zhang, N.; Gong, X.; Luo, X.; Jin, Y. Feasibility analysis of retrofitting existing residential towards the EnerPHit standard in HSCW zone: A case study in Guilin, China. Energy Build. 2023, 298, 113554. [Google Scholar] [CrossRef]
  68. Papadopoulos, A.M.; Theodosiou, T.G.; Karatzas, K.D. Feasibility of energy saving renovation measures in urban buildings: The impact of energy prices and the acceptable pay back time criterion. Energy Build. 2002, 34, 455–466. [Google Scholar] [CrossRef]
  69. Abbas, T.; Ali, G.; Adil, S.A.; Bashir, M.K.; Kamran, M.A. Economic analysis of biogas adoption technology by rural farmers: The case of Faisalabad district in Pakistan. Renew. Energy 2017, 107, 431–439. [Google Scholar] [CrossRef]
  70. Gobio-Thomas, L.; Darwish, M.; Rovira, A.; Abbas, R.; Barnetche, M.; Solano, J.P.; Torres, A.; Naplocha, K.; Kew, P.; Stojceska, V. A Comprehensive assessment of the economic performance of an innovative solar thermal system: A case study. Sustainability 2025, 17, 455. [Google Scholar] [CrossRef]
  71. Das, M.; Reddy, K.S. Modelling and optimization of combined supercritical carbon dioxide Brayton cycle and organic Rankine cycle for electricity and hydrogen production. Appl. Energy 2025, 377, 124586. [Google Scholar] [CrossRef]
  72. Büker, S.; Aşıkoğlu, H.R.; Sevil, G. Finansal Yönetim; Sözkesen Press: Ankara, Türkiye, 2018. [Google Scholar]
  73. Asdrubali, F.; Ballarini, I.; Corrado, V.; Evangelisti, L.; Grazieschi, G.; Guattari, C. Energy and environmental payback times for an NZEB retrofit. Build. Environ. 2019, 147, 461–472. [Google Scholar] [CrossRef]
  74. Cabeza, L.F.; Rincón, L.; Vilariño, V.; Pérez, G.; Castell, A. Life cycle assessment (LCA) and life cycle energy analysis (LCEA) of buildings and the building sector: A review. Renew. Sustain. Energy Rev. 2014, 29, 394–416. [Google Scholar] [CrossRef]
  75. Gustavsson, L.; Joelsson, A.; Sathre, R. Life cycle primary energy use and carbon emission of an eight-storey wood-framed apartment building. Energy Build. 2010, 42, 230–242. [Google Scholar] [CrossRef]
  76. Liu, G.; Xu, K.; Zhang, X.; Zhang, G. Factors influencing the service lifespan of buildings: An improved hedonic model. Habitat Int. 2014, 43, 274–282. [Google Scholar] [CrossRef]
  77. Aktas, C.B.; Bilec, M.M. Impact of lifetime on US residential building LCA results. Int. J. Life Cycle Assess. 2012, 17, 337–349. [Google Scholar] [CrossRef]
  78. Deetman, S.; Marinova, S.; van der Voet, E.; van Vuuren, D.P.; Edelenbosch, O.; Heijungs, R. Modelling global material stocks and flows for residential and service sector buildings towards 2050. J. Clean. Prod. 2020, 245, 118658. [Google Scholar] [CrossRef]
  79. Andersen, R.; Negendahl, K. Lifespan prediction of existing building typologies. J. Build. Eng. 2023, 65, 105696. [Google Scholar] [CrossRef]
  80. Aşıkoğlu Metehan, A.; Şenel Solmaz, A.; Gök, O.; Tokuç, A. Adapting to Climate Change: Assessing Future Residential Energy Demands for Different Climate and Occupancy Scenarios in Turkey. Buildings 2025, 15, 1255. [Google Scholar] [CrossRef]
  81. Tushar, Q.; Zhang, G.; Bhuiyan, M.A.; Giustozzi, F.; Navaratnam, S.; Hou, L. An optimized solution for retrofitting building façades: Energy efficiency and cost-benefit analysis from a life cycle perspective. J. Clean. Prod. 2022, 376, 134257. [Google Scholar] [CrossRef]
  82. Central Bank of the Republic of Türkiye. Interest Rates. Available online: https://www.tcmb.gov.tr/wps/wcm/connect/en/tcmb+en (accessed on 6 June 2025).
  83. Aşıkoğlu, A. The potential of the effect of insulation and photovoltaic panel use in buildings on energy performance for Turkey and LCC analysis. Indoor Built Environ. 2024, 33, 1052–1066. [Google Scholar] [CrossRef]
  84. Republic of Türkiye Ministry of Environment, Urbanization and Climate Change. Ankara: Construction and Installation Unit Prices. 2025. Available online: https://yfk.csb.gov.tr/en/unit-prices-i-103492 (accessed on 6 June 2025).
  85. Fuller, S.K.; Petersen, S.R. Nist Handbook 135: Life-Cycle Costing Manual for the Federal Energy Management Program; Department Of Commerce Technology Administration National Institute of Standards and Technology: Gaithersburg, MD, USA, 1995. [Google Scholar]
  86. Europian Comission. Photovoltaic Geographical Information System. Available online: https://joint-research-centre.ec.europa.eu/photovoltaic-geographical-information-system-pvgis_en (accessed on 15 June 2025).
  87. Turkish Statistical Institute. Vehicle Kilometer Statistics. Available online: https://data.tuik.gov.tr/Bulten/Index?p=Tasit-kilometre-Istatistikleri-2023-54055 (accessed on 26 April 2025).
  88. Al-Wreikat, Y.; Serrano, C.; Sodré, J.R. Driving behaviour and trip condition effects on the energy consumption of an electric vehicle under real-world driving. Appl. Energy 2021, 297, 117096. [Google Scholar] [CrossRef]
  89. Wang, H.; Zhang, X.; Ouyang, M. Energy consumption of electric vehicles based on real-world driving patterns: A case study of Beijing. Appl. Energy 2015, 157, 710–719. [Google Scholar] [CrossRef]
  90. Zhang, J.; Wang, Z.; Liu, P.; Zhang, Z. Energy consumption analysis and prediction of electric vehicles based on real-world driving data. Appl. Energy 2020, 275, 115408. [Google Scholar] [CrossRef]
  91. Atmoko, D.; Susilawati, C.; Devi, B.; Wilkinson, S.; Puspitarini, I.; Lukito, J.A.; Goonetilleke, A. Challenges and opportunities for promoting sustainability in public buildings. Sustainability 2025, 17, 403. [Google Scholar] [CrossRef]
  92. Firoozi, A.A.; Oyejobi, D.O.; Firoozi, A.A. Innovations in energy-efficient construction: Pioneering sustainable building practices. Clean. Eng. Technol. 2025, 26, 100957. [Google Scholar] [CrossRef]
  93. Hafez, F.S.; Sa’di, B.; Safa-Gamal, M.; Taufiq-Yap, Y.H.; Alrifaey, M.; Seyedmahmoudian, M.; Stojcevski, A.; Horan, B.; Mekhilef, S. Energy efficiency in sustainable buildings: A systematic review with taxonomy, challenges, motivations, methodological aspects, recommendations, and pathways for future research. Energy Strategy Rev. 2023, 45, 101013. [Google Scholar]
Disclaimer/Publisher’s Note: The statements, opinions and data contained in all publications are solely those of the individual author(s) and contributor(s) and not of MDPI and/or the editor(s). MDPI and/or the editor(s) disclaim responsibility for any injury to people or property resulting from any ideas, methods, instructions or products referred to in the content.

Article Metrics

Citations

Article Access Statistics

Multiple requests from the same IP address are counted as one view.