Next Article in Journal
Entrepreneurial Profiles, Sustainability, and Key Determinants of Business Trajectories in a Regional Context: Evidence from a NUTS 2 Region in an EU Country
Previous Article in Journal
Assessment of Emergy, Environmental and Economic Sustainability of the Mango Orchard Production System in Hainan, China
Previous Article in Special Issue
Improving Indoor Air Quality in a Higher-Education Institution Through Biophilic Solutions
 
 
Font Type:
Arial Georgia Verdana
Font Size:
Aa Aa Aa
Line Spacing:
Column Width:
Background:
Article

How Multicriteria Environmental Assessment Alters Sustainability Rankings: Case Study of Hempcrete and Prefabricated Walls

1
Faculty of Chemistry and Chemical Engineering, University of Maribor, Smetanova 17, 2000 Maribor, Slovenia
2
Faculty of Economics and Business, University of Maribor, Razlagova 14, 2000 Maribor, Slovenia
*
Author to whom correspondence should be addressed.
Sustainability 2025, 17(15), 7032; https://doi.org/10.3390/su17157032
Submission received: 27 June 2025 / Revised: 25 July 2025 / Accepted: 30 July 2025 / Published: 2 August 2025

Abstract

The construction sector emphasises circular economy principles that prioritise eco-design strategies, particularly the usage of secondary raw materials. The growing interest in using industrial hemp as a sustainable building material in the construction sector is driven by its versatility. Industrial hemp has been preferential in comparison to other traditional building materials due to its lower global warming impact. Claims regarding the environmental benefits of hemp-containing construction materials based on the single impact category could be misleading; therefore, life cycle assessment (LCA) studies including multiple environmental indicators should be implemented. This study aims to compare two alternative wall designs regarding their environmental impacts. The comparative LCA study for hempcrete and prefabricated walls used in residential buildings was assessed using IPCC and ReCiPe life cycle impact assessment methods. The study highlighted a significant discrepancy depending on the number of environmental indicators considered, as well as between characterised and weighted LCA results. A hempcrete wall was recognised as a slightly (13.63%) better alternative when assessed by the single-issue IPCC method, while its total burden assessed by the ReCiPe method was recognised to be significantly (2.78 times) higher. Based on the results from this case study, regulators could re-evaluate the appropriateness of reporting LCA results solely on the midpoint level, particularly when limited to a single impact indicator, while producers in the construction sector should recognise the threat of greenwashing when reporting using a single impact indicator only.

1. Introduction

In the modern business environment a significant number of industrial sectors are undergoing a transition to a circular economy, with a strategic focus on substituting traditional raw materials with secondary or nature-based raw materials. This shift is driven by a concerted effort to reduce dependence on fossil and mineral resources, thereby enhancing sustainability and resilience. Materials such as mycelium [1], cork [2,3], bamboo [4], kenaf [5], and hemp [6] are being used to replace traditional materials.
The interest in renewable-, nature-based materials has increased in recent years. Industrial hemp is one of the nature-based materials gaining interest due to its adaptability to a wide range of agronomic conditions [7], its rapid growth [8], and its favourable economic outcomes, especially when processing facilities are located close to harvesting areas [9]. The international hemp sector defines industrial hemp as a Cannabis sativa L., referring to the plant or any part of the plant in which the concentration of the tetrahydrocannabinol (THC) in the flowering tops and leaves is below the regulated maximum level, set by the authorities having jurisdiction [10]. All parts of the hemp plant, including the flowers, roots, leaves, stems, and seeds can be used to produce other materials and products [11]. However, in the construction sector hemp stems are the most commonly used. The following four main components can be extracted from the hemp stem: fibres, used in textiles, composites, paper, and packaging [12]; tows, used in paper production and as food fibre [13]; hurds, also known as shive, used in construction, for insulation, as animal bedding, or as biofuel [14]; and dust, used as filament in 3D printing [15].
In the last decade the use of hemp has increased significantly. Approximately 60% of hemp is used for various construction applications, including the production of hemp insulation panels [16], flooring underly [16], hemp plaster [16], and hemp concrete [17]. Most of the hemp in the construction sector is used as an insulation material (in the form of fibreboard, plaster, coating, mortar, or building boards), or as a block component (hemp concrete or hemp–clay blocks) [18]. Hemp concrete, also referred to as hempcrete, is a building material composed of industrial hemp herd or fibre, lime, and water [17]. The lime functions as a biocide, providing natural resistance to pests and mould, thereby increasing the durability and health of building [19]. Hempcrete is more often used in the construction of walls and floors, while hemp insulation materials are typically used for roofs and ceilings. Two primary techniques are employed in the construction of hempcrete walls: in situ casting, wherein hempcrete is poured into temporary or permanent formworks; and prefabricated hempcrete blocks, which have gained popularity due to the application being easier than in situ casting [20].
Due to the rising interest in incorporating hemp into various composite materials and as a replacement for most currently used materials, the size of arable land dedicated to industrial hemp cultivation has increased significantly despite the production being strictly regulated [21,22,23,24]. In the EU the size of arable land dedicated to hemp cultivation increased by 60% from 20,540 ha in 2015 to 33,020 ha in 2022 [25]. In 2023, France was the world’s largest producer of raw hemp, with 122,829 tonnes, followed by China (107,402 tonnes), the USA (22,255 tonnes), the Democratic People’s Republic of Korea (15,482 tonnes), and The Netherlands (13,630 tonnes). In the last 10 years all major hemp producers increased their production [26]. In 2023, Canada allocated the largest amount of arable land in the world for hempseed production, with 22,100 ha, followed by Russia (5943 ha) and Chile (2385 ha) [26]. The rise in hemp production has been accompanied by a growing market for hemp-based products. This market is projected to exhibit a compound annual growth rate (CAGR) of 16.2% from 2024 to 2034 [27].
The construction sector, also known as the construction ecosystem, is the second most important of the fourteen identified industrial ecosystems in the EU (including agri-food, digital, energy intensive industries, health, electronics, etc.) and is the largest source of waste in Europe [28]. The strategic EU document, named Transition pathway for construction emphasises the effective use of secondary raw materials, the integration of eco-design principles, and the disclosure of greenhouse gas (GHG) emissions from buildings and infrastructure over their entire life cycle, with the consideration of target values [28]. Eco-design integration within small and medium enterprises (SMEs) operating in the construction sector has been studied by Denac et al. [29], identifying energy efficiency, hazardous substance elimination, and low-impact material usage as key future priorities [29]. The strategic incorporation of low-impact nature-based materials, such as hemp, is a pivotal element in achieving these objectives [28]. There are currently some scientific publications looking at the environmental impact of hemp-based materials used in building and construction as alternatives to traditional materials, mostly focusing on reducing greenhouse gas emissions. Arosio et al. [30] investigated the GHG emissions and potential carbon sequestration related to a wall made from prefabricated hempcrete blocks. Pretot et al. [31] analysed a hempcrete wall, brick wall, and wall made of concrete blocks insulated with mineral wool, comparing the influence of wall thickness on thermal transmittance. Aversa et al. [32] conducted preliminary environmental assessment comparing four different external walls, a hempcrete wall, expanded clay wall, masonry brick wall, and autoclaved aerated concrete (AAC) wall, in seven different impact categories, with the results showing that hempcrete and AAC walls have the best environmental performance. Di Capua et al. [33] compared a hempcrete wall with two alternative solutions, a hemp–lime block and a traditional perforated brick block with external polystyrene insulation, focusing on the differences in embodied energy and net CO2 emissions. Essaghouri et al. [34] evaluated the potential use of Moroccan hemp biomass in residential buildings in Marrakech and compared them with the wall system of a double hollow clay brick, composite wall with extruded polystyrene insulation. In addition, Shanbhag et al. [35] evaluated the global warming potential of different hemp mixtures. Ip et al. [36] evaluated the environmental impact of different hempcrete mixtures and concluded that GHG emissions depend on the quantity of the lime in the hempcrete. Denac et al. [37] conducted a comprehensive assessment of the environmental impact of 14 different external walls in prefabricated passive houses in Slovenia, evaluating global warming potential, acidification potential, and primary energy intensity of each wall. The assessment revealed that the proportion of renewable materials utilised in the construction of these walls emerged as the predominant factor in determining environmental impact, superseding the total mass of the product itself.
A significant research gap has been identified in comparative assessments conducted at the endpoint level, wherein all impact categories are integrated into a single score. The integration of diverse environmental indicators into a unified metric has the potential to offer a more comprehensive and holistic evaluation of environmental impacts, thereby facilitating more informed decision-making processes.
This paper presents a comparative LCA study of prefabricated and hempcrete walls to determine their environmental impact. Unlike the majority of current scientific literature, this paper does not focus solely on the carbon emissions or GHG emissions of both solutions.
Instead, it provides an overall comparative assessment considering 18 environmental impacts at the midpoint (characterised) and 3 damage categories at the endpoint (weighted) level. This provides decision-makers comprehensive data to compare the environmental sustainability of the wall options.

2. Materials and Methods

2.1. Goal and Scope

The overall goal of this study is to compare the production of an external prefabricated wall with a wall made of hempcrete from an environmental point of view. This study is carried out in accordance with ISO 14040 [38], ISO 14044 [39], and EN 15804 [40] standards.
For the purpose of this study, the functional unit was determined on the basis of thermal transmittance and surface area of external wall. Both walls lack any openings and have the same surface area (1 m2) and the same thermal transmittance (0.166 W/m2 K) [41]. Thermal transmittance was calculated in accordance with the Slovenian Regulation on the efficient use of energy in buildings (PURES 3), where thermal transmittance for external walls and walls facing rooms with a constant temperature below freezing should not exceed 0.18 W/m2 K [42].
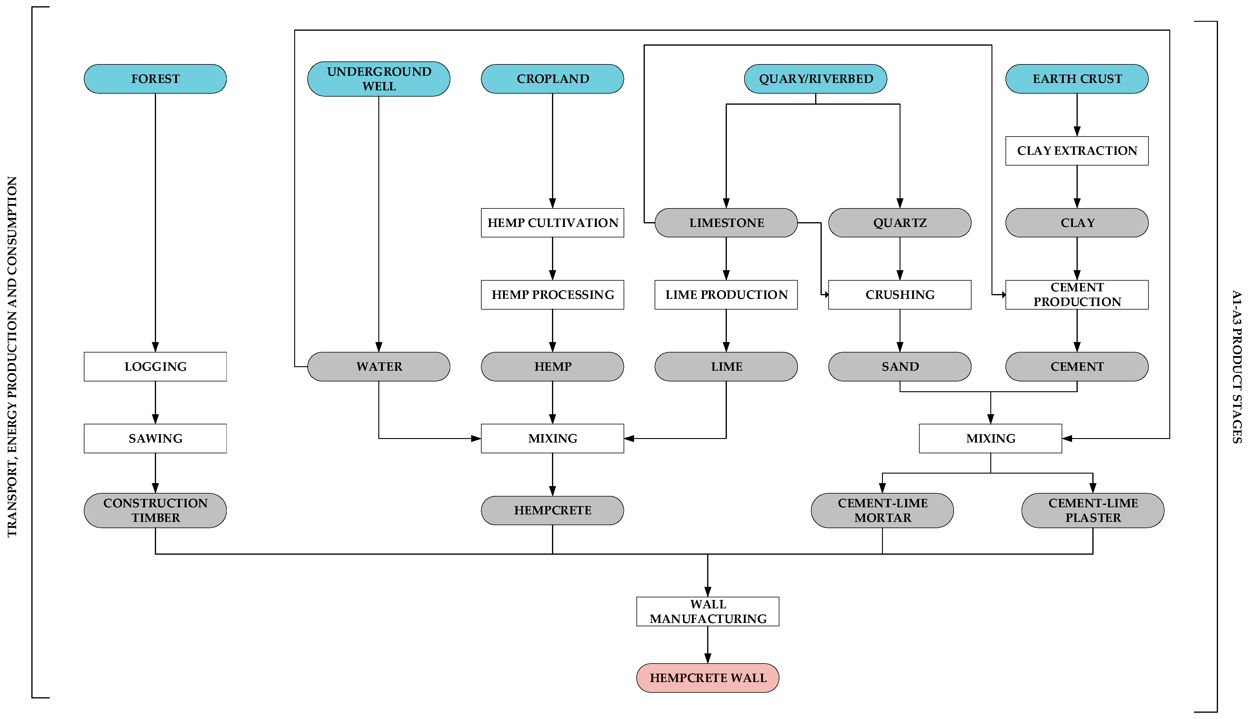
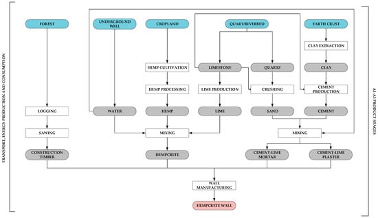
The system boundaries of this study extend from cradle-to-gate and include raw materials acquisition and preprocessing (A1), the transport of materials to the production site (A2), and the manufacture of the wall (A3). In accordance with EN 15804 [40], the study covers the production phases A1, A2, and A3. A detailed life cycle with the corresponding system boundaries of hempcrete wall and prefabricated wall is presented in Figure 1 and Figure 2, respectively.

2.2. Life Cycle Inventory Analysis (LCI)

2.2.1. LCI for an Existing External Prefabricated Wall

The assessment encompasses the energy demands associated with the production of particular materials as processes of production and with the preprocessing of raw materials into their respective wall layers. All data necessary to produce both prefabricated and hempcrete walls are presented separately. These data include information on the wall structure and the mass of the specific materials required to produce one square metre of prefabricated or hempcrete wall.
The external prefabricated wall is a prefabricated wall with a thickness of 33.20 cm, consisting of 9 different materials. This wall is based on an existing structure that was previously thermally remediated. The construction is made of technically kiln-dried sawn timber and chipboard, with plasterboard used as cladding.
Cement–lime (CL) and cement plasters, known for their wear resistance, form the inner and outer finishing layers before painting. Cement–lime mortar serves both to plaster and smooth wall irregularities, as well as to bind other materials. Expanded polystyrene (EPS) is used for external thermal insulation facade panels. Glass wool and an air layer provide the internal thermal and sound insulation. Aluminium foil (ALU) with a low-densitiy polyethylene (LDPE) layer is used to prevent moisture from penetrating the thermal insulation and to ensure that the insulated wall is airtight. Prefabricated walls are assembled in a production plant. First, the timber frame is build, followed by the installation of the other wall layers. Figure 3 demonstrates a section of the prefabricated wall with the corresponding materials.
The mass of each material used to construct the prefabricated wall in existing buildings was determined based on the volume and density of each material in accordance with the functional unit 1 m2, with a total thermal transmittance 0.166 W/m2 K. The surface area for all materials used in prefabricated walls remained constant (1 m2), while the thickness of materials varied. The surface area of the timber construction is different and corresponds to the proportion of timber beams that occur per 1 m2 of prefabricated wall. As this is an existing wall, the material thickness is predetermined and cannot be adjusted. The thermal transmittance of each material and the entire prefabricated wall was calculated using HTflux, which is software that models heat transfer through building materials [43]. In Table 1 the inventory data for the prefabricated wall are presented, with materials in accordance with their respective layers.

2.2.2. LCI for a New External Wall Designed of Hempcrete

The external wall made of hempcrete was modelled as a replacement for the existing prefabricated wall. The thickness of the hempcrete wall varied to fit the thermal transmittance of 0.166 W/m2 K. Thickness of the hempcrete wall was calculated using HTflux software and was determined to be 41.28 cm. The load-bearing structure of the wall consists of a timber construction filled with hempcrete. The hempcrete is additionally applied to both the inside and outside of the wall to improve its thermal properties. The technically kiln-dried sawn timber construction, together with the hempcrete, is clad on both sides with plasterboard and facade plaster to provide additional protection and durability. The wall was constructed in situ, where hempcrete was cast in the formwork around the timber construction. After formwork was removed, finish layers were applied on both sides of the wall. A section of the hempcrete wall with the corresponding materials is presented in Figure 4.
The timber construction of the hempcrete wall retains the same dimensions as the timber construction of the prefabricated wall. In addition, the thickness of the cement–lime plaster and cement–lime mortar remains unchanged and is identical to those used in the prefabricated wall. The overall thickness of the wall increases compared to the prefabricated wall due to the larger amount of hempcrete required to achieve the thermal transmittance of 0.166 W/m2 K, and thus for the comparability of results. Hempcrete consists of hemp cellulose fibres and lime with a fibre-to-lime ratio of 1:2.5 [17]. The mass of each specific material was calculated in accordance with the same methodology used for the prefabricated wall. Table 2 shows the inventory data for the hempcrete wall.

2.3. Life Cycle Impact Assessment (LCIA)

As a comparative assessment the LCAs for each type of wall were performed using SimaPro Analysis 9.5.0.2 software, where the global LCIA method Intergovernmental Panel on Climate Change (IPCC) 2021 V1.02 was used to assess global warming potential (GWP), a climate change factor with a timeframe of 100 years, including fossil, biogenic, and land transformation GHG emissions [44]. Additionally, ReCiPe 2016 Midpoint (H) V1.08 and ReCiPe 2016 Endpoint (H) V1.08 LCIA methods were used to obtain more comprehensive environmental impact results, not considering only one impact category. The ReCiPe 2016 LCIA method comprises 18 midpoint impact categories, global warming, stratospheric ozone depletion, ionising radiation, ozone formation human health, ozone formation terrestrial ecosystems, fine particular matter formation, terrestrial acidification, freshwater eutrophication, marine eutrophication, terrestrial ecotoxicity, freshwater ecotoxicity, marine ecotoxicity, human carcinogenic toxicity, human non-carcinogenic toxicity, land use, mineral resource scarcity, fossil resource scarcity, and water consumption, and 3 endpoint damage impact categories, damage to human health, ecosystems, and resources [45].

2.4. Results Interpretation

The LCA results for hempcrete and prefabricated walls have been interpreted for each of the LCIA methods separately. Additionally, the comparative assessments of prefabricated wall versus hempcrete wall were conducted within each of the used LCIA methods. A comparative assessment was conducted to assess the relative contribution of the individual indicators, to determine whether the evaluation of a single indicator is sufficient to ascertain the sustainability of a given product.

3. Results and Discussion

The results are presented for the prefabricated wall and the hempcrete wall separately. The environmental impact is calculated for each material required to produce 1 m2 of each wall using the IPCC 2021 GWP100, ReCiPe 2016 Midpoint (H), and ReCiPe 2016 Endpoint (H) LCIA methods. Disclosure of the characterised results for all impact categories within the specific LCIA method is mandatory according to the ISO 14040 [38] standard and the ILCD recommendations [46], while the presentation of normalised and weighted results are optional as well as for damage indicators, calculated using endpoint LCIA methods. However, the disclosure of normalised and weighted results is important for the overall environmental assessment, because it allows results from all impact categories to be combined into a single, comprehensive outcome. The non-disclosure of such results can lead to incomplete assessments and potential misunderstandings, especially when only a single environmental impact category is reported, like in case of the IPCC 2021 GWP100 LCIA method. Furthermore, a comparative analysis is conducted to assess the environmental impact of the prefabricated wall compared to the hempcrete wall. The comparative assessment was performed in the following three steps: comparison of GHG emissions calculated using the IPCC 2021 GWP100 LCIA method; comparison of characterised results based on the ReCiPe 2016 Midpoint (H) LCIA method; and comparison of single-score results derived from the ReCiPe 2016 Endpoint (H) LCIA method.

3.1. Environmental Impact of External Prefabricated Wall

Most of the current studies evaluated only the environmental impact related to global warming or climate change impacts, depending on the selected LCIA method. The impact of global warming was quantified using the IPCC 2021 GWP100 LCIA method, with CO2 uptake exclusion. Impact was hereafter classified into three categories: fossil, biogenic, and land transformation global warming. The results regarding the global warming potential (GWP) for prefabricated walls are presented in Table 3.
According to the data in Table 3, the total GWP fossil category (93.8 kg CO2 eq) is substantially higher than the GWP associated with land transformation (0.11 kg CO2 eq) or biogenic sources (0.08 kg CO2 eq). Plasterboard has been identified as material with the greatest total GWP (45.62 kg CO2 eq), followed by EPS (21.46 kg CO2 eq) and chipboard (16.44 kg CO2 eq). LDPE, CL plaster, and timber have negligible contributions to total GWP. Additionally, Table 3 shows that plasterboard, chipboard, ALU, and timber have no impact on biogenic or land transformation GWP, in contrast to the EPS which contributes the most.
While the IPCC 2021 GWP100 life cycle impact assessment method focuses on a single indicator, complementary LCIA methods ReCiPe 2016 Midpoint (H) and ReCiPe 2016 Endpoint (H) analyse 18 distinct impact categories and 3 damage categories. LCIA methods with broader range of impact categories were used to obtain a more comprehensive assessment of environmental impacts related to prefabricated wall production. Table 4 presents midpoint characterised results, a mandatory part of results disclosure according to ISO 14040 [38], and they are reported per type of material used to produce a prefabricated wall. Additionally, Table 4 provides the total environmental impact for each impact category and the participation of each material regarding the total results. In this way the reader can obtain a comprehensive evaluation of the environmental impacts of each material used in the product.
A slight discrepancy was observed between the calculated GWP results using the IPCC 2021 GWP100 (Table 3) and ReCiPe 2016 Midpoint (H) (Table 4) LCIA methods, although both calculated GWP by the IPCC method. GWP calculated by the ReCiPe 2016 Midpoint (H) LCIA method (95.9 kg CO2 eq) is higher than the IPCC-based result (93.8 kg CO2 eq). The discrepancy arises from the use of different models for GWP calculation. The ReCiPe method employs the IPCC 2013 algorithm for GWP calculation, whereas the IPCC 2021 LCIA method was revised later, incorporating a modified algorithm for GWP calculation.
As shown in Table 4, plasterboard has the highest numerical values in 10 impact categories among the 18 impact categories analysed, substantially more than glass wool (4 impact categories), EPS (2 impact categories), and cement plaster (1 impact category). On the contrary, timber has a minimal environmental impact in 15 impact categories, with two notable exceptions, the land use impact category, where timber has no measurable impact; and the water consumption impact category, where ALU has the lowest numerical value. Additionally, Table 4 shows that global warming (95.9 kg CO2 eq), terrestrial ecotoxicity (46.6 kg 1,4-DCB), and fossil resource scarcity (29.6 kg oil eq) exhibit the highest numerical values among the assessed impact categories. Direct cross-category comparison and the declaration of the impact category with highest contribution to the total environmental impact cannot be made without result normalisation and weighting.
Figure 5 provides a more complete understanding of the contribution of each impact category by showing the normalised and weighted environmental impacts of a prefabricated wall. The data from Figure 5 indicate that the global warming impact category has the most significant impact (1.56 Pt), followed by the water consumption impact category (0.92 Pt) and the fine particulate matter formation impact category (0.64 Pt). Human carcinogenic toxicity, human non-carcinogenic toxicity, and fossil resource scarcity demonstrate significantly lower environmental impacts (all together 0.22 Pt). The remaining impact categories exhibit comparatively negligible contributions, accounting for approximately 0.2 Pt in total.
Additionally, the environmental impact within each impact category is strongly determined by the components or materials used in the prefabricated wall. As indicated in Figure 5, within the impact categories of global warming and fine particulate matter formation, materials such as plasterboard, EPS, and chipboard contribute the most. In the global warming impact category, plasterboard contributes 48%, EPS 24%, and chipboard 17% to the total environmental impact in the global warming impact category. In the impact category of fine particulate matter formation, plasterboard contributes 42%, EPS 28%, and chipboard 14% to the total environmental impact in this impact category. Conversely, in the impact category of human carcinogenic toxicity, glass wool (76%) and EPS (16%) production emerge as the primary contributors. Furthermore, the production of EPS (43%) and plasterboard (40%) have been identified as significant contributors to the depletion of fossil resources category. Notably, in the context of the water consumption impact category the three materials with the highest contributions are cement plaster (39%), cement–lime mortar (29%), and cement–lime plaster (22%), a pattern that differs from the contributions observed in other impact categories.
The environmental impacts presented for each impact category (Figure 5) can be presented for each material individually as well (Figure 6). In the single score LCA results, the production of plasterboard has been recognised to have the greatest environmental impact (1.08 Pt), followed by EPS (0.64 Pt) and cement plaster (0.43 Pt). The environmental impact of plasterboard is particularly high, due to its higher mass (21.26 kg). In contrast, despite its relatively low mass (2.88 kg), EPS contributes significantly (0.64 Pt). This indicates that the production processes for extracting and expanding polystyrene into EPS are very resource-intensive and polluting. The production of timber construction exhibits a negligible environmental impact, underscoring its comparatively lower environmental impact in comparison to the other materials evaluated.
Additionally, we present the relative contribution of each environmental impact category separately to the specific material used in the prefabricated wall. Cement–lime plaster, cement plaster, and cement–lime mortar contribute the most to the water consumption impact category (on average 84.5%), followed by the global warming impact category (on average 9.9%). EPS, plasterboard, and chipboard contribute the most to the global warming (on average 66.3%) and fine particulate matter formation impact categories (on average 25.7%). Glass wool production shows the highest contribution to the human carcinogenic toxicity (53.1%) and fine particulate matter formation impact categories (21.7%).

3.2. Environmental Impact of External Hempcrete Wall

Firstly, the LCA study for external hempcrete wall was carried out, focusing only the environmental impacts related to GWP. The results of fossil, biogenic, and land transformation GWP are presented in Table 5.
As demonstrated in Table 5, the total fossil GWP (81.1 kg CO2 eq) exhibits a predominance over the total biogenic GWP (0.01 kg CO2 eq), with the land transformation GWP being marginal. Material-specific analyses identify hempcrete as the material with the most significant environmental impact, with a total GWP of 70.3 kg CO2 eq. This is considerably higher than the GWP of cement–lime mortar (9.8 kg CO2 eq). It is evident from Table 5 that cement–lime plaster and timber construction have minimal GWP, with a cumulative environmental impact of 1.06 kg CO2 eq.
Contrary to Table 5, which shows the results of the LCA study for a single indicator assessment, Table 6 provides the midpoint-characterised results calculated using the ReCiPe 2016 Midpoint (H) LCIA method, which includes more impact categories than the IPCC 2021 GWP100 method used in Table 5. This provides a more comprehensive assessment of environmental impacts.
The results for GWP calculated using the IPCC 2021 GWP100 (Table 5) and the ReCiPe 2016 Midpoint (H) (Table 6) LCIA methods are not aligned and differ from each other. The GWP calculated by the ReCiPe 2016 Midpoint (H) LCIA method gives slightly higher environmental impacts (0.6 kg CO2 eq) as a result of the methodological differences in both LCIA methods, as already described before.
Table 6 highlights that among used materials in the hempcrete wall, hempcrete exhibits the highest environmental impact across all 18 impact categories, with the highest numerical values recorded in the following impact categories: water consumption (147.7 m3); global warming (70.9 kgCO2 eq); and terrestrial ecotoxicity (32.99 kg 1,4-DCB). In contrast, timber has the lowest environmental impact across all impact categories except for the land use impact category, within which no measurable environmental impact has been observed. The data in Table 6 do not enable direct cross-category comparison or the aggregation of total environmental impacts. Figure 7 presents the weighted results, which can be compared and aggregated.
As revealed in Figure 7, the water consumption impact category exhibits the most significant environmental impact (7.36 Pt), followed by global warming (1.33 Pt) and particulate matter formation (0.45 Pt). The remaining impact categories exhibit negligible contributions to the total environmental impact. The major impact in the water consumption category is primarily associated with the production of hempcrete, where the generation of electricity from hydropower to produce clinkers for lime mortar is the largest contributor [47].
The analysis of material contribution to specific impact categories reveals that hempcrete contributes the most to total environmental burden, with an average contribution of 85.2%, significantly exceeding the contribution of other materials used to produce a hempcrete wall. Cement–lime mortar is the second most relevant material, with an average contribution of 12.1%, while cement–lime plaster is the third most relevant material, with an average contribution of 2.6%. The environmental impact of timber is negligible, contributing less than 0.15% on average.
In Figure 8 the weighted results for the hempcrete wall are categorised according to the materials used in wall production. Among these materials, hempcrete has the highest environmental impact, with a score of 7.68 Pt. This is followed by cement–lime mortar (1.36 Pt) and cement–lime plaster (0.25 Pt). The highest result for hempcrete is primarily due to the higher mass of hempcrete (148.40 kg), which is 2.8 times higher than the mass of cement–lime mortar (45.72 kg). The cement–lime mortar is the material with the second highest environmental impact and it contributes significantly to the overall environmental impact. Conversely, timber construction demonstrates a comparatively minimal environmental impact, thereby illustrating its lower environmental impact in comparison to the more resource-intensive materials employed in the construction of hempcrete walls.
Additionally the relative contribution of cement–lime mortar, cement–lime plaster, and hempcrete is the highest in the water consumption impact category (on average 82.6%), followed by the global warming impact category (on average 11.0%). The cement–lime mortar, cement–lime plaster, and hempcrete have negligible contributions to all other impact categories. On the contrary, timber contributes the most to the global warming (58.2%), fine particulate matter formation (33.4%), water consumption (4.5%), and fossil resources scarcity impact categories (2.2%).

3.3. Comparisson of Environmental Impact of Hempcrete and Prefabricated Wall

In order to quantify and compare the environmental impact of different products, various LCIA methods can be used. To ensure a robust comparative LCA study, it is necessary to employ a comprehensive set of indicators to determine with certainty whether one product is more environmentally preferable than another. These methods differ in their coverage of impact indicators, from single-category assessments (e.g., IPCC 2021 GWP100 [44]) to comprehensive multi-indicator evaluations. For example, EPD (2018) includes 8 indicators [40], ReCiPe 2016 Midpoint (H) covers 18 indicators [45], and Environmental footprint 3.1 assesses 16 indicators [48]. Given the variations among LCIA methods, the results of the comparative LCA study of a hempcrete wall versus prefabricated wall are presented separately for each method employed, analysing GWP; relative comparison of impact categories; comparison of weighted results for impact categories; and overall (single score) comparison.
Table 7 compares the GWP of a hempcrete and prefabricated wall using the IPCC 2021 GWP100 method. A hempcrete wall (81.13 kg CO2 eq) exhibits a 13.63% lower total GWP than a prefabricated wall (93.95 kg CO2 eq), corresponding to a reduction of 12.82 kg CO2 eq per square metre. A comparison of the specific type of GWP reveals that the most significant reductions are observed in the GWP related to land transformation (99.37%) and biogenic GWP (86.18%). As demonstrated in Table 7, the hempcrete wall exhibits a 13.54% reduction compared to the prefabricated wall when fossil GWP is considered.
A reduction in environmental impact when comparing a hemp and rockwool panel was also calculated by Zampori et al. [49], with the reduction being 18.2 kg CO2 eq in favour of the hemp panel. In agreement with results of this paper, Ip et al. [36] evaluated that the GHG emisisons of a hempcrete wall ranged from 46.63 kg CO2 eq to 107.29 kg CO2 eq depending on the thickness of the hempcrete wall (>300 mm) and the thickenss of the coating.
Relying on a single impact category offers a limited understanding of which type of wall is environmentally preferable. This could lead to a false conclusion since it does not consider the full range of environmental aspects. To address this limitation, all 18 impact categories of the ReCiPe 2016 Endpoint (H) impact assessment method were considered.
Figure 9 presents the relative environmental differences between a hempcrete and prefabricated wall for each ReCiPe 2016 (H) Endpoint impact category separately. The calculation of the relative difference is based on the highest environmental impact within a specific impact category.
The results from Figure 9 reveal that a hempcrete wall has a lower environmental impact in 12 of the 18 categories considered. This finding suggests, in a comparative assessment considering a number of impact categories that are more favourable or less favourable for a specific wall type, the a hempcrete wall may be preferable as it exhibits better performance in more impact categories compared to a prefabricated wall.
The finding indicating that hempcrete walls have a lower environmental impact than other wall types is consistent with the findings of Alversa et al. [32], who concluded that hempcrete walls have a lower environmental impact compared to expanded clay, brick, or autoclaved aerated concrete (AAC) walls in six out of seven impact categories when using the Environmental Product Declaration (EPD) LCIA method. Similarly, Pretot et al. [31] applied the EPD LCIA method and found that hempcrete walls performed better in five out of eight impact categories compared to brick walls and walls made of concrete blocks and mineral wool. Di Coupa et al. [33] conducted a comparative assessment of hempcrete, hemp blocks, and conventional walls using the Eco-Indicator 99 LCIA method. Their findings indicate that walls constructed with hempcrete or hemp blocks exhibit a reduced environmental impact in six out of seven impact categories.
Additionally, Figure 9 highlights that the highest reduction in the environmental impact is in human carcinogenic toxicity (74%) and fossil resource scarcity (74%), followed by freshwater ecotoxicity (30%), fine particulate matter formation (30%), marine ecotoxicity (24%), terrestrial acidification (22%), global warming (15%), ozone formation (12%), mineral resource scarcity (10%), and freshwater eutrophication (9%). Reduction in environmental impact in the terrestrial ecotoxicity impact category is negligible. Conversely, an increase in the environmental impact, compared to a prefabricated wall, was found in six impact categories. The highest increase was in the land use impact category (97%), followed by water consumption (88%), marine eutrophication (85%), stratospheric ozone depletion (80%), ionising radiation (52%), and human non-carcinogenic toxicity (33%). The normalising and weighting of LCA results enables a comprehensive comparison of the overall environmental impact results; while aggregating all of the environmental impacts per specific impact category means they can be expressed as a single-score result. Different weighting sets influence on the final results, therefore, the LCIA method has predefined weighting sets where the values are scientifically and politically accepted by consensus. Figure 10 shows the aggregated environmental impact of the hempcrete and prefabricated walls, revealing the hempcrete wall has a 2.78 times higher total impact (9.30 Pt) than the prefabricated wall (3.36 Pt).
Additionally, Figure 10 further demonstrates that the prefabricated wall has a higher environmental impact in the global warming, fine particulate matter formation, human carcinogenic toxicity, and fossil resource scarcity impact categories. The overall environmental impact of the hempcrete wall is dominated by its much higher impact in the water consumption impact category. In particular, the water consumption impact of hempcrete alone exceeds the total environmental impact of the prefabricated wall when all the categories are considered.
Renewable materials such as hempcrete do not necessarily result in a reduction in the environmental impact compared to current solutions. While renewable materials can reduce carbon dioxide emissions through CO2 sequestration (Table 7), their production can require more resources, leading to a higher overall environmental impact (Figure 10). Methods with only one indicator can be misleading when making sustainability decisions. It is vital to acknowledge that a comprehensive assessment of environmental impact can only be achieved through an LCA study, giving weighted results. This is a prerequisite for decision-makers as it provides them with the complete picture to make information-based sustainable choices.
Claiming that one wall has better environmental outcomes in comparison to another is profoundly associated with the usage of the LCIA method. The LCIA method is defined by a range of environmental impact categories, extending from a single impact category to more than 17 impact categories. This scope of environmental impact categories significantly influences the ultimate determination of which wall is more environmentally acceptable. A notable limitation of many LCIA methods, which have a limited/predefined number of environmental categories, is the omission of water consumption as an impact category. Consequently, a direct comparison of findings across studies is often impossible, as not all relevant environmental impacts are assessed in a uniform manner.

4. Conclusions

The incorporation of secondary raw materials and nature-based renewable materials within the construction sector is becoming increasingly important, especially in light of the limited availability of primary resources. Renewable materials are often assumed to be correlated with reduced environmental impacts, but this is not always the case as their production processes may consume more natural resources than conventional alternatives.
To assess the environmental impact of a prefabricated wall compared to a hempcrete wall a comparative analysis is conducted. The comparative assessment was performed in three steps: (i) comparison of GHG emissions calculated using the IPCC 2021 GWP100 LCIA method; (ii) comparison of characterised results based on the ReCiPe 2016 Midpoint (H) LCIA method; (iii) comparison of single-score results derived from the ReCiPe 2016 Endpoint (H) LCIA method.
When considering only GHG emissions (i), the total Global Warming Potential (GWP) of the prefabricated wall is slightly higher than that of the hempcrete wall. For both alternatives the total fossil GWP is substantially higher than the GWP associated with land transformation or biogenic sources. In a prefabricated wall the plasterboard has been identified as the material having the greatest total GWP, followed by EPS and chipboard, while in a hempcrete wall the hempcrete was recognised as the material with the most significant environmental impact measured by GWP.
Characterisation results calculated by the ReCiPe 2016 method (ii) provide us with 18 impact categories for each alternative wall. The comparison of characterisation results indicates that the hempcrete wall has a lower environmental impact in 12 of the 18 categories. This finding suggests that the hempcrete wall may be preferable as it exhibits better performance in more impact categories compared to the prefabricated wall.
By the usage of predefined weighting factors for environmental damage categories within the ReCiPe method [45], midpoint characterisation indicators were converted into single-score results (iii), representing their relative contribution to total environmental burdens. Single-score results demonstrate that the prefabricated wall has a higher environmental impact in the global warming, fine particulate matter formation, human carcinogenic toxicity, and fossil resource scarcity impact categories, while the overall environmental impact of the hempcrete wall is dominated by its much higher impact in the water consumption impact category. After summarising the endpoint results for both alternatives, the conclusion can be drawn that the prefabricated wall is surprisingly a better environmental choice. The water consumption of hempcrete is found to be the most influential impact category, exceeding the total environmental impact of the prefabricated wall when all the categories are considered.
This study shows that in the overall comparison of environmental impacts between the prefabricated and hempcrete walls, the hempcrete wall has a 2.78 times higher total environmental impact. However, it exhibits a 13.63% lower GWP compared to the prefabricated wall. This shows that comprehensive multi-indicator comparison is essential, as focusing solely on individual impact categories can yield misleading conclusions. This discrepancy highlights the importance of the proper selection of LCIA method, which should be defined by regulators to reduce the potential for misinterpretation when focusing exclusively on one impact category.
Using plant-based materials instead of current materials does not necessarily reduce the environmental impact. The study emphasises that without weighting it is not possible to obtain a comprehensive picture of the overall environmental impact. Consequently, reporting at the endpoint level is necessary.
Despite the elevated degree of uncertainty in the endpoint results that arises from subjectivity in the selection of weighting factors, the inclusion of multiple environmental indicators has been demonstrated to exert a substantial influence on the final environmental outcome. The incorporation of weights in the calculation of single-score environmental results is becoming increasingly significant as an integral part of the calculation of environmental impacts using the Environmental Footprint (EF) method. In the future the publishing of weighted LCA results by EF method will be obligatory within EU’s Digital Product Passport and sustainability reporting [48,50].
The exclusion of impact categories or the selective reporting of favourable results is methodologically unsound and can result in misleading environmental claims. Consequently, transparent assessment of multiple impact categories is imperative for information-based, sustainable decision-making in the construction sector. Additionally, regulators could re-evaluate the completeness and appropriateness of using LCIA methods at the midpoint level, while the producers in the construction sector should recognise the threat of greenwashing when reporting using single indicators only.

Author Contributions

Conceptualization, M.D. and T.O.; methodology, M.D.; software, M.D.; validation, M.D.; formal analysis, M.D. and T.O.; investigation, M.D. and T.O.; resources, M.D.; data curation, M.D.; writing—original draft preparation, T.O.; writing—review and editing, M.D.; visualisation, T.O.; supervision, M.D. All authors have read and agreed to the published version of the manuscript.

Funding

This research received no external funding.

Data Availability Statement

The data presented in this study are available on request from the corresponding author.

Conflicts of Interest

The authors declare no conflicts of interest.

Abbreviations

The following abbreviations are used in this manuscript:
AACAutoclaved aerated concrete
AEAquatic ecosystems
ALUAluminium
CAGRCompound annual growth rate
CLCement–lime
EPDEnvironmental product declaration
EPSExpanded polystyrene
FEFreshwater ecosystems
GHGGreenhouse gasses
GWPGlobal warming potential
HHierarchic perspective
HHHuman health
IPCCIntergovernmental Panel on Climate Change
LCALife cycle assessment
LCIALife cycle impact assessment
PEPolyethylene
PSPolystyrene
SMESmal and medium enterprises
TETerrestrial ecosystems
THCTetrahydrocannabinol

References

  1. Vandelook, S.; Elsacker, E.; Van Wylick, A.; De Laet, L.; Peeters, E. Current State and Future Prospects of Pure Mycelium Materials. Fungal Biol. Biotechnol. 2021, 8, 20. [Google Scholar] [CrossRef] [PubMed]
  2. Gil, L. New Cork-Based Materials and Applications. Materials 2015, 8, 625–637. [Google Scholar] [CrossRef]
  3. Scalera, F.; Grazia Monteduro, A.; Quarta, A.; Caputo, A.; Pullar, R.C.; Maruccio, G.; Piccirillo, C. Cork-Derived Magnetic Composites: A Preliminary Study. RSC Sustain. 2025, 3, 914–928. [Google Scholar] [CrossRef]
  4. Trujillo, D.J.; López, L.F. 18—Bamboo Material Characterisation. In Nonconventional and Vernacular Construction Materials, 2nd ed.; Harries, K.A., Sharma, B., Eds.; Woodhead Publishing Series in Civil and Structural Engineering; Woodhead Publishing: Cambridge, UK, 2020; pp. 491–520. ISBN 978-0-08-102704-2. [Google Scholar]
  5. Ramesh, M. Kenaf (Hibiscus cannabinus L.) Fibre Based Bio-Materials: A Review on Processing and Properties. Progress. Mater. Sci. 2016, 78–79, 1–92. [Google Scholar] [CrossRef]
  6. Tong, W.; Memari, A.M. State of the Art Review on Hempcrete as a Sustainable Substitute for Traditional Construction Materials for Home Building. Buildings 2025, 15, 1988. [Google Scholar] [CrossRef]
  7. Fike, J. Industrial Hemp: Renewed Opportunities for an Ancient Crop. Crit. Rev. Plant Sci. 2016, 35, 406–424. [Google Scholar] [CrossRef]
  8. Sandler, L.N.; Gibson, K.A. A Call for Weed Research in Industrial Hemp (Cannabis sativa L.). Weed Res. 2019, 59, 255–259. [Google Scholar] [CrossRef]
  9. Lane, L. An Assessment of Economic Considerations for Industrial Hemp Production. Agricultural Economics and Agribusiness Undergraduate Honors Theses. Bachelor’s Thesis, University of Arkansas, Fayetteville, NC, USA, 2017. [Google Scholar]
  10. European Industrial Hemp Association. Common Position of the Industrial Hemp Sector on the Single Convention and the International Drug Control System; European Industrial Hemp Association: Brussels, Belgium, 2020. [Google Scholar]
  11. Johnson, R. Hemp as an Agricultural Commodity; Congressional Research Service: Washington, DC, USA, 2018; p. 48.
  12. Crini, G.; Lichtfouse, E.; Chanet, G.; Morin-Crini, N. Applications of Hemp in Textiles, Paper Industry, Insulation and Building Materials, Horticulture, Animal Nutrition, Food and Beverages, Nutraceuticals, Cosmetics and Hygiene, Medicine, Agrochemistry, Energy Production and Environment: A Review. Environ. Chem. Lett. 2020, 18, 1451–1476. [Google Scholar] [CrossRef]
  13. Danielewicz, D. Industrial Hemp as a Potential Nonwood Source of Fibres for European Industrial-Scale Papermaking—A Review. Materials 2023, 16, 6548. [Google Scholar] [CrossRef]
  14. Karche, T.; Singh, M. The Application of Hemp (Cannabis sativa L.) for a Green Economy: A Review. Turk. J. Bot. 2019, 43, 710–723. [Google Scholar] [CrossRef]
  15. Environmental Living Industries Hemp Dust. Available online: https://eli.inc/product/dust/ (accessed on 9 April 2025).
  16. Liu, C.H.J.; Pomponi, F.; D’Amico, B. The Extent to Which Hemp Insulation Materials Can Be Used in Canadian Residential Buildings. Sustainability 2023, 15, 14471. [Google Scholar] [CrossRef]
  17. Tijssen, J. Hempcrete Australia Manual: Professional Insullation Guide and General Instructions for Hempcrete Building. Available online: https://www.hempcrete.com.au/pdf/3.%20Hempcrete%20Installation-General-April2013..pdf (accessed on 9 April 2025).
  18. Yildiz, A.; Koçak, A.B. The Use of Plant Based Materials in Architecture: A Review. Environ. Progress. Sustain. Energy 2025, 44, e14546. [Google Scholar] [CrossRef]
  19. The Top 8 Benefits of Hempcrete. Available online: https://www.ccbuild.info/blog/benefits-hempcrete (accessed on 10 April 2025).
  20. Steyn, K.; de Villiers, W.; Babafemi, A.J. A Comprehensive Review of Hempcrete as a Sustainable Building Material. Innov. Infrastruct. Solut. 2025, 10, 97. [Google Scholar] [CrossRef]
  21. European Commission. Regulation (EU) No 1308/2013 of the European Parliament and of the Council of 17 December 2013 Establishing a Common Organisation of the Markets in Agricultural Products and Repealing Council Regulations (EEC) No 922/72, (EEC) No 234/79, (EC) No 1037/2001 and (EC) No 1234/2007; European Commission: Brussels, Belgium, 2013; Volume 347, p. 184.
  22. European Commission. Commission Implementing Regulation (EU) 2022/1173 of 31 May 2022 Laying down Rules for the Application of Regulation (EU) 2021/2116 of the European Parliament and of the Council with Regard to the Integrated Administration and Control System in the Common Agricultural Policy; European Commission: Brussels, Belgium, 2022; Volume 183, p. 12.
  23. European Commission. Regulation (EU) 2021/2115 of the European Parliament and of the Council of 2 December 2021 Establishing Rules on Support for Strategic Plans to Be Drawn up by Member States under the Common Agricultural Policy (CAP Strategic Plans) and Financed by the European Agricultural Guarantee Fund (EAGF) and by the European Agricultural Fund for Rural Development (EAFRD) and Repealing Regulations (EU) No 1305/2013 and (EU) No 1307/2013; European Commission: Brussels, Belgium, 2021; Volume 435, p. 186.
  24. European Commission. Consolidated Text: Commission Delegated Regulation (EU) 2022/126 of 7 December 2021 Supplementing Regulation (EU) 2021/2115 of the European Parliament and of the Council with Additional Requirements for Certain Types of Intervention Specified by Member States in Their CAP Strategic Plans for the Period 2023 to 2027 Under That Regulation as Well as Rules on the Ratio for the Good Agricultural and Environmental Condition (GAEC) Standard 1; European Commission: Brussels, Belgium, 2024; p. 51.
  25. European Commission Hemp. Available online: https://agriculture.ec.europa.eu/farming/crop-productions-and-plant-based-products/hemp_en (accessed on 9 April 2025).
  26. FAO Crop and Livestock Products. 2025. Available online: https://www.fao.org/faostat/en/#data/QCL (accessed on 9 April 2025).
  27. Hemp-Based Products Market Size, Share, Growth Report. 2030. Available online: https://www.transparencymarketresearch.com/hemp-based-products-market.html (accessed on 10 April 2025).
  28. Papadaki, I.; Moseley, P.; Staelens, P.; Horvath, R.; Sanz Nieto, O.; Lipari, M.; Gutierrez Velayos, P.; Vaananen, H. Transition Pathways for Construction 2023; European Commission: Brussels, Belgium, 2023.
  29. Denac, M.; Obrecht, M.; Radonjič, G. Current and Potential Ecodesign Integration in Small and Medium Enterprises: Construction and Related Industries. Bus. Strategy Environ. 2018, 27, 825–837. [Google Scholar] [CrossRef]
  30. Arosio, V.; Moletti, C.; Dotelli, G. Life Cycle Assessment of a Wall Made of Prefabricated Hempcrete Blocks. Constr. Technol. Archit. 2022, 1, 436–442. [Google Scholar]
  31. Pretot, S.; Collet, F.; Garnier, C. Life Cycle Assessment of a Hemp Concrete Wall: Impact of Thickness and Coating. Build. Environ. 2014, 72, 223–231. [Google Scholar] [CrossRef]
  32. Aversa, P.; Daniotti, B.; Dotelli, G.; Marzo, A.; Tripepi, C.; Sabbadini, S.; Lauriola, P.; Luprano, V.A.M. Thermo-Hygrometric Behavior of Hempcrete Walls for Sustainable Building Construction in the Mediterranean Area. IOP Conf. Ser. Earth Environ. Sci. 2019, 296, 012020. [Google Scholar] [CrossRef]
  33. Di Capua, S.E.; Paolotti, L.; Moretti, E.; Rocchi, L.; Boggia, A. Evaluation of the Environmental Sustainability of Hemp as a Building Material, through Life Cycle Assessment. Environ. Clim. Technol. 2021, 25, 1215–1228. [Google Scholar] [CrossRef]
  34. Essaghouri, L.; Mao, R.; Li, X. Environmental Benefits of Using Hempcrete Walls in Residential Construction: An LCA-Based Comparative Case Study in Morocco. Environ. Impact Assess. Rev. 2023, 100, 107085. [Google Scholar] [CrossRef]
  35. Shanbhag, S.S.; Dixit, M.K.; Sideris, P. Examining the Global Warming Potential of Hempcrete in the United States: A Cradle-to-Gate Life Cycle Assessment. Dev. Built Environ. 2024, 20, 100572. [Google Scholar] [CrossRef]
  36. Ip, K.; Miller, A. Life Cycle Greenhouse Gas Emissions of Hemp–Lime Wall Constructions in the UK. Resour. Conserv. Recycl. 2012, 69, 1–9. [Google Scholar] [CrossRef]
  37. Celec, R. (Ed.) Development of Ecological Responsibility; Schriftenreihe EUB, Erziehung-Unterricht-Bildung; Verlag Dr. Kovač: Hamburg, Germany, 2017; ISBN 978-3-8300-9620-7. [Google Scholar]
  38. ISO 14040; Environmental Management, Life Cycle Assessment, Principles and Framework. ISO: Geneva, Switzerland, 2006.
  39. ISO 14044:2006; Environmental Management—Life Cycle Assessment—Requirements and Guidelines. ISO: Geneva, Switzerland, 2006.
  40. ICS 91.010.99; Sustainability of Construction Works—Environmental Product Declarations—Core Rules for the Product Category of Construction Products; English Version EN 15804:2012+A2:2019 + AC:2021, English Translation of DIN EN 15804:2022-03. ICS: London, UK, 2022.
  41. Cestnik, M. Primerjava Toplotnih Izgub in Okoljske Deklaracije Proizvoda Obstoječega Montažnega Objekta in Objekta, Zasnovanega iz Konopljinega Betona. Master’s Thesis, Univerza v Mariboru, Fakulteta za gradbeništvo, prometno inženirstvo in arhitekturo, Maribor, Slovenia, 2020. [Google Scholar]
  42. Pravilnik o Učinkoviti Rabi Energije v Stavbah (PURES-NPB3). 2022. Available online: https://pisrs.si/pregledPredpisa?id=PRAV14331 (accessed on 9 April 2025).
  43. Rüdisser, D.; Preininger, F. HTflux Hygric and Thermal Simulation. Available online: https://www.htflux.com/en/ (accessed on 9 April 2025).
  44. IPCC. Climate Change 2021: The Physical Science Basis. Contribution of Working Group l to the Sixth Assessment Report of the Intergovernmental Panel on Climate Change, 1st ed.; Cambridge University Press: Cambridge, UK, 2023; ISBN 978-1-009-15789-6. [Google Scholar]
  45. Huijbregts, M.A.J.; Steinmann, Z.J.N.; Elshout, P.M.F.; Stam, G.; Verones, F.; Vieira, M.; Zijp, M.; Hollander, A.; van Zelm, R. ReCiPe2016: A Harmonised Life Cycle Impact Assessment Method at Midpoint and Endpoint Level. Int. J. Life Cycle Assess. 2017, 22, 138–147. [Google Scholar] [CrossRef]
  46. International Reference Life Cycle Data System (ILCD) Handbook: General Guide for Life Cycle Assessment: Detailed Guidance; European Commission, Ed.; Publications Office: Luxembourg, 2010; ISBN 978-92-79-19092-6. [Google Scholar]
  47. Ecoinvent Association Ecoinvent Database. 2023. Available online: https://ecoinvent.org/ (accessed on 9 April 2025).
  48. Damiani, M.; Ferrera, N.; Ardente, F. Understanding Product Environmental Footprint and Organisation Environmental Footprint Methods.; Publications Office of European Union: Luxembourg, 2022. [Google Scholar]
  49. Zampori, L.; Dotelli, G.; Vernelli, V. Life Cycle Assessment of Hemp Cultivation and Use of Hemp-Based Thermal Insulator Materials in Buildings. Environ. Sci. Technol. 2013, 47, 7413–7420. [Google Scholar] [CrossRef] [PubMed]
  50. European Parliament. Council of the European Union Regulation (EU) 2024/1781 of the European Parliament and of the Council of 13 June 2024 Establishing a Framework for the Setting of Ecodesign Requirements for Sustainable Products, Amending Directive (EU) 2020/1828 and Regulation (EU) 2023/1542 and Repealing Directive 2009/125/EC; European Parliament: Strasbourg, France, 2024.
Figure 1. Life cycle flowchart of a hempcrete wall, according to EN 15804 [40], for stages A1–A3: product stage.
Figure 1. Life cycle flowchart of a hempcrete wall, according to EN 15804 [40], for stages A1–A3: product stage.
Sustainability 17 07032 g001
Figure 2. Life cycle flowchart of a prefabricated wall, according to EN 15804 [40], for stages A1–A3: product stage.
Figure 2. Life cycle flowchart of a prefabricated wall, according to EN 15804 [40], for stages A1–A3: product stage.
Sustainability 17 07032 g002
Figure 3. Section and 3D model of a prefabricated wall with designated materials. Only the repeating segment of the wall is highlighted.
Figure 3. Section and 3D model of a prefabricated wall with designated materials. Only the repeating segment of the wall is highlighted.
Sustainability 17 07032 g003
Figure 4. Section and 3D model of the hempcrete wall, with designated materials, highlighting only the repeating segment of the wall.
Figure 4. Section and 3D model of the hempcrete wall, with designated materials, highlighting only the repeating segment of the wall.
Sustainability 17 07032 g004
Figure 5. Weighted results by impact categories for 1 m2 of prefabricated wall calculated by ReCiPe 2016 Endpoint (H) life cycle impact assessment (LCIA) method.
Figure 5. Weighted results by impact categories for 1 m2 of prefabricated wall calculated by ReCiPe 2016 Endpoint (H) life cycle impact assessment (LCIA) method.
Sustainability 17 07032 g005
Figure 6. Weighted results by used materials for 1 m2 of prefabricated wall calculated by ReCiPe 2016 Endpoint (H) life cycle impact assessment (LCIA) method.
Figure 6. Weighted results by used materials for 1 m2 of prefabricated wall calculated by ReCiPe 2016 Endpoint (H) life cycle impact assessment (LCIA) method.
Sustainability 17 07032 g006
Figure 7. Weighted results by impact categories for 1 m2 of hempcrete wall calculated by ReCiPe 2016 Endpoint (H) life cycle impact assessment (LCIA) method.
Figure 7. Weighted results by impact categories for 1 m2 of hempcrete wall calculated by ReCiPe 2016 Endpoint (H) life cycle impact assessment (LCIA) method.
Sustainability 17 07032 g007
Figure 8. Weighted results by used materials for 1 m2 of hempcrete wall calculated by ReCiPe 2016 Endpoint (H) life cycle impact assessment (LCIA) method.
Figure 8. Weighted results by used materials for 1 m2 of hempcrete wall calculated by ReCiPe 2016 Endpoint (H) life cycle impact assessment (LCIA) method.
Sustainability 17 07032 g008
Figure 9. Comparison of characterisation results for 1 m2 of a prefabricated and hempcrete wall calculated by the ReCiPe 2016 Midpoint (H) life cycle impact assessment (LCIA) method. Differences are expressed relative to the most influential impact category.
Figure 9. Comparison of characterisation results for 1 m2 of a prefabricated and hempcrete wall calculated by the ReCiPe 2016 Midpoint (H) life cycle impact assessment (LCIA) method. Differences are expressed relative to the most influential impact category.
Sustainability 17 07032 g009
Figure 10. Comparison of weighted (single score) results for 1 m2 of prefabricated and hempcrete wall calculated by ReCiPe 2016 Endpoint (H) life cycle impact assessment (LCIA) method.
Figure 10. Comparison of weighted (single score) results for 1 m2 of prefabricated and hempcrete wall calculated by ReCiPe 2016 Endpoint (H) life cycle impact assessment (LCIA) method.
Sustainability 17 07032 g010
Table 1. Inventory data for 1 m2 of prefabricated wall, aggregated by material layer individually.
Table 1. Inventory data for 1 m2 of prefabricated wall, aggregated by material layer individually.
No.Materialsm [kg]w [%]
1Cement–lime plaster10.8012.7
2Cement plaster14.4016.9
3Cement–lime mortar10.8012.7
4EPS2.883.4
5Plasterboard21.2624.9
6Chipboard–hard17.9421.1
7Vapour barrier:0.800.9
ALU-foil0.40-
LDPE-foil0.40-
8Timber construction5.005.9
9Air layer0.000.0
10Glass wool1.351.5
Total85.23100
ALU—aluminium, LDPE—low-density polyethylene, EPS—expanded polystyrene.
Table 2. Inventory data for 1 m2 hempcrete wall, aggregated by material layer individually.
Table 2. Inventory data for 1 m2 hempcrete wall, aggregated by material layer individually.
No.Materialsm [kg]w [%]
1Cement–lime plaster11.525.4
2Cement–lime mortar45.7221.7
3Hempcrete:148.4070.5
Cellulose fibre42.41-
Lime105.99-
4Timber construction5.002.4
Total210.64100
Table 3. Global warming indicator for 1 m2 of prefabricated wall calculated by the IPCC 2021 GWP100 life cycle impact assessment (LCIA) method.
Table 3. Global warming indicator for 1 m2 of prefabricated wall calculated by the IPCC 2021 GWP100 life cycle impact assessment (LCIA) method.
MaterialTotal [kg CO2 eq]Fossil [kg CO2 eq]Biogenic [kg CO2 eq]Land Transformation [kg CO2 eq]
CL plaster0.880.875.21 × 10−043.19 × 10−05
Cement plaster3.083.087.16 × 10−044.34 × 10−05
CL mortar2.312.315.37 × 10−043.25 × 10−05
EPS21.4621.400.062.66 × 10−03
Plasterboard45.6245.62xx
Chipboard16.4416.44xx
LDPE1.081.081.91 × 10−042.08 × 10−05
ALU1.301.30xx
Timber0.130.13xx
Glass wool1.651.530.020.10
Total93.9593.760.080.11
IPCC 2021 GWP 100—Intergovernmental Panel on Climate Change, global warming potential with a timeframe of 100 years; kg CO2 eq—kilograms of carbon dioxide equivalent emissions; CL—cement–lime; EPS—expanded polystyrene; LDPE—low-density polyethylene; ALU—aluminium; x—no impact in this impact category.
Table 4. Characterisation results for 1 m2 prefabricated wall calculated by ReCiPe 2016 Midpoint (H) life cycle impact assessment (LCIA) method.
Table 4. Characterisation results for 1 m2 prefabricated wall calculated by ReCiPe 2016 Midpoint (H) life cycle impact assessment (LCIA) method.
Impact CategoryUnitTotalCL PlasterCement PlasterCL MortarEPSPlasterboardChipboardLDPEALUTimberGlass Wool
Global warmingkg CO2 eq95.950.893.092.3222.3646.1816.581.121.310.141.69
Stratospheric ozone depletionkg CFC11 eq2.72 × 10−053.07 × 10−073.32 × 10−072.49 × 10−071.19 × 10−061.87 × 10−053.51 × 10−067.30 × 10−083.19 × 10−073.55 × 10−082.51 × 10−06
Ionising radiationkBq Co-60 eq4.070.350.480.360.411.410.330.100.096.98 × 10−030.52
Ozone formation, human healthkg NOx eq0.151.79 × 10−035.02 × 10−033.76 × 10−030.030.020.060.031.85 × 10−031.91 × 10−037.34 × 10−04
Fine particulate matter formationkg PM2.5 eq0.061.43 × 10−031.41 × 10−031.06 × 10−030.020.038.57 × 10−039.92 × 10−041.46 × 10−031.21 × 10−043.29 × 10−03
Ozone formation, terrestrial ecosystemskg NOx eq0.151.85 × 10−035.12 × 10−033.84 × 10−030.040.060.032.39 × 10−031.94 × 10−037.69 × 10−043.85 × 10−03
Terrestrial acidificationkg SO2 eq0.191.98 × 10−034.03 × 10−033.02 × 10−030.050.090.033.23 × 10−034.68 × 10−033.83 × 10−040.01
Freshwater eutrophicationkg P eq5.79 × 10−031.07 × 10−042.03 × 10−041.52 × 10−041.26 × 10−032.04 × 10−039.16 × 10−051.50 × 10−042.76 × 10−062.01 × 10−071.78 × 10−03
Marine eutrophicationkg N eq1.66 × 10−031.03 × 10−051.71 × 10−051.28 × 10−052.15 × 10−041.05 × 10−039.17 × 10−051.11 × 10−053.95 × 10−065.47 × 10−072.40 × 10−04
Terrestrial ecotoxicitykg 1,4-DCB 46.641.493.642.7315.844.202.860.280.450.0215.13
Freshwater ecotoxicitykg 1,4-DCB0.304.94 × 10−030.017.90 × 10−030.126.30 × 10−036.68 × 10−044.88 × 10−032.00 × 10−047.19 × 10−060.15
Marine ecotoxicitykg 1,4-DCB0.428.16 × 10−030.020.010.168.25 × 10−035.20 × 10−036.82 × 10−036.51 × 10−045.24 × 10−050.19
Human carcinogenic toxicitykg 1,4-DCB2.010.010.030.020.320.020.050.010.031.43 × 10−051.53
Human non-carcinogenic toxicitykg 1,4-DCB6.820.240.510.382.660.340.140.190.021.74 × 10−032.33
Land usem2a crop eq0.620.790.120.910.09xx0.02xx0.22
Mineral resource scarcitykg Cu eq0.450.030.020.110.010.352.72 × 10−037.13 × 10−042.10 × 10−037.43 × 10−050.02
Fossil resource scarcitykg oil eq 29.630.280.340.25 10.90 13.602.810.650.270.03 0.49
Water consumptionm3 22.594.938.816.600.690.310.041.142.60 × 10−034.16 × 10−030.06
CL—cement–lime, EPS—expanded polystyrene, LDPE—low-density polyethylene, ALU—aluminium, CFC11—Chlorofluorocarbons, PM2.5—inhalable particles with diameters that are generally 2.5 micrometres and smaller, DCB—dichlorobenzene, x—no impact in this impact category.
Table 5. Global warming indicator for 1 m2 of hempcrete wall calculated by IPCC 2021 GWP100 life cycle impact assessment (LCIA) method.
Table 5. Global warming indicator for 1 m2 of hempcrete wall calculated by IPCC 2021 GWP100 life cycle impact assessment (LCIA) method.
MaterialTotal [kg CO2 eq]Fossil [kg CO2 eq]Biogenic [kg CO2 eq]Land Transformation [kg CO2 eq]
CL plaster0.930.935.56 × 10−043.40 × 10−05
CL mortar9.779.772.27 × 10−031.38 × 10−04
Timber0.140.14xx
Hempcrete70.2870.288.19 × 10−035.04 × 10−04
Total81.1281.120.016.76 × 10−04
IPCC 2021 GWP 100—Intergovernmental Panel on Climate Change, global warming potential with a timeframe of 100 years; kg CO2 eq—kilograms of carbon dioxide equivalent emissions; CL—cement–lime; x—no impact in this impact category.
Table 6. Characterisation results for 1 m2 of hempcrete wall calculated by ReCiPe 2016 Midpoint (H) life cycle impact assessment (LCIA) method.
Table 6. Characterisation results for 1 m2 of hempcrete wall calculated by ReCiPe 2016 Midpoint (H) life cycle impact assessment (LCIA) method.
Impact CategoryUnitTotalCL PlasterCL MortarTimberHempcrete
Global warmingkg CO2 eq8.1.890.959.820.1470.99
Stratospheric ozone depletionkg CFC11 eq1.35 × 10−043.28 × 10−071.05 × 10−063.55 × 10−081.33 × 10−04
lIonising radiationkBq Co-60 eq8.400.381.546.98 × 10−036.48
Ozone formation, human healthkg NOx eq0.131.91 × 10−030.027.34 × 10−040.09
Fine particulate matter formationkg PM2.5 eq0.041.53 × 10−034.49 × 10−031.21 × 10−040.04
Ozone formation, terrestrial ecosystemskg NOx eq0.131.97 × 10−030.027.69 × 10−040.11
Terrestrial acidificationkg SO2 eq0.152.11 × 10−030.013.83 × 10−040.14
Freshwater eutrophicationkg P eq5.26 × 10−031.14 × 10−046.44 × 10−042.01 × 10−074.50 × 10−03
Marine eutrophicationkg N eq0.011.10 × 10−055.44 × 10−055.47 × 10−070.01
Terrestrial ecotoxicitykg 1,4-DCB46.171.5911.560.0233.00
Freshwater ecotoxicitykg 1,4-DCB0.215.27 × 10−030.037.19 × 10−060.17
Marine ecotoxicitykg 1,4-DCB0.328.71 × 10−030.055.24 × 10−050.26
Human carcinogenic toxicitykg 1,4-DCB0.520.160.081.43 × 10−050.42
Human non-carcinogenic toxicitykg 1,4-DCB10.180.251.621.74 × 10−038.30
Land usem2a crop eq21.380.080.39x20.90
Mineral resource scarcitykg Cu eq0.400.030.057.43 × 10−050.33
Fossil resource scarcitykg oil eq8.360.291.070.036.96
Water consumptionm3180.875.2627.964.16 × 10−03147.65
CL—cement–lime, CFC11—chlorofluorocarbons, PM2.5—inhalable particles, with diameters that are generally 2.5 micrometres and smaller, DCB—dichlorobenzene, x—no impact in this impact category.
Table 7. Summary of global warming indicator for 1 m2 of prefabricated and hempcrete wall calculated by IPCC 2021 GWP100 life cycle impact assessment (LCIA) method.
Table 7. Summary of global warming indicator for 1 m2 of prefabricated and hempcrete wall calculated by IPCC 2021 GWP100 life cycle impact assessment (LCIA) method.
Wall TypePrefabricatedHempcreteDifferences [%]
Fossil [kg CO2 eq]93.7681.12−13.54
Biogenic [kg CO2 eq]0.080.01−86.18
Land transformation [kg CO2 eq]0.116.76 × 10−04−99.37
Total [kg CO2 eq]93.9581.12−13.63
Disclaimer/Publisher’s Note: The statements, opinions and data contained in all publications are solely those of the individual author(s) and contributor(s) and not of MDPI and/or the editor(s). MDPI and/or the editor(s) disclaim responsibility for any injury to people or property resulting from any ideas, methods, instructions or products referred to in the content.

Share and Cite

MDPI and ACS Style

Ošlovnik, T.; Denac, M. How Multicriteria Environmental Assessment Alters Sustainability Rankings: Case Study of Hempcrete and Prefabricated Walls. Sustainability 2025, 17, 7032. https://doi.org/10.3390/su17157032

AMA Style

Ošlovnik T, Denac M. How Multicriteria Environmental Assessment Alters Sustainability Rankings: Case Study of Hempcrete and Prefabricated Walls. Sustainability. 2025; 17(15):7032. https://doi.org/10.3390/su17157032

Chicago/Turabian Style

Ošlovnik, Tinkara, and Matjaž Denac. 2025. "How Multicriteria Environmental Assessment Alters Sustainability Rankings: Case Study of Hempcrete and Prefabricated Walls" Sustainability 17, no. 15: 7032. https://doi.org/10.3390/su17157032

APA Style

Ošlovnik, T., & Denac, M. (2025). How Multicriteria Environmental Assessment Alters Sustainability Rankings: Case Study of Hempcrete and Prefabricated Walls. Sustainability, 17(15), 7032. https://doi.org/10.3390/su17157032

Note that from the first issue of 2016, this journal uses article numbers instead of page numbers. See further details here.

Article Metrics

Back to TopTop