Next Article in Journal
The Impact of the Global Digital Economy on Carbon Emissions: A Review
Previous Article in Journal
Integrating Virtual Reality to Enhance Thermal Comfort in Educational Spaces: A Pilot Study Towards Sustainable Learning Environments
Previous Article in Special Issue
Sustainable Operations Management in the Energy Sector: A Comprehensive Review of the Literature from 2000 to 2024
 
 
Font Type:
Arial Georgia Verdana
Font Size:
Aa Aa Aa
Line Spacing:
Column Width:
Background:
Article

Sustainable Supply Chain Mapping of Nipa Palm Products: Insights from Khanap Nak, Thailand

1
Center of Excellence in Logistics and Business Analytics, School of Management, Walailak University, Nakhon Si Thammarat 80160, Thailand
2
School of Management, Walailak University, Nakhon Si Thammarat 80160, Thailand
3
School of Accountancy and Finance, Walailak University, Nakhon Si Thammarat 80160, Thailand
4
Department of Geography and Regional Planning, College of Humanities and Legal Studies, University of Cape Coast, Cape Coast, Ghana
5
School of Architecture and Design, Walailak University, Nakhon Si Thammarat 80160, Thailand
*
Authors to whom correspondence should be addressed.
Sustainability 2025, 17(11), 5045; https://doi.org/10.3390/su17115045
Submission received: 8 May 2025 / Revised: 26 May 2025 / Accepted: 29 May 2025 / Published: 30 May 2025
(This article belongs to the Special Issue Sustainable Operations & Supply Chain Management)

Abstract

In Thailand, nipa palm (Nypa fruticans Wurmb) is considered a plant of great value to communities due to its social, environmental, and economic benefits. Effective management of the supply chain of products derived from nipa palm resources is essential to providing communities with suitable channels for selling each type of product and deriving maximum benefits. This study sought to map the supply chain structure of six different nipa palm products. Data were collected through semi-structured interviews with 30 farmers and 20 middlemen engaged in nipa palm cultivation and marketing. The analysis focused on the characteristics of the products, challenges associated with production and marketing, and the current supply chain dynamics. The findings revealed that among six products, palm sugar had the highest production volume. The most significant challenges identified were related to labor shortages and limited marketing channels. To achieve sustainable supply chain management, it is crucial to maintain a balance between the supply and demand of nipa palm products. This study recommends exploring appropriate marketing channels for each product, with particular emphasis on online platforms that allow communities to sell directly to consumers without intermediaries. Moreover, the findings underscore the importance of sustainable supply chain management at the community level, particularly in enhancing operational efficiency and income generation. They also highlight the need to expand knowledge and propose policy support for existing community enterprises through targeted investment in infrastructure, skill development, and the promotion of inclusive, community-based marketing strategies.

1. Introduction

The COVID-19 pandemic and accompanying supply chain crisis due to lockdowns has prompted the need to map the supply chain of important resources and raw materials. As noted by Gardner and Cooper [1], supply chain mapping facilitates supply chain integration and ensures the effective management of supply chain procedures. Crucially, supply chain mapping provides players in the supply chain visibility beyond their immediate supplier or customer and may assist them in planning for any disruption in the chain or developing a more sustainable supply chain [2]. This study places significant importance on investigating nipa palm resources through supply chain mapping in order to highlight its dynamics, the parties involved, and the connections that exist among them [3]. In doing so, this study examines marketing channels by focusing on product distribution channels, from the production site to the market to the marketing channel design in a potential supply chain [4].
Nipa palm, a plant native to the coastlines of the Indian and Pacific Oceans, is primarily used for sugar and vinegar production. Its sap can also be converted into bioethanol, a renewable alternative to fossil fuels. The economic importance of nipa palm extends beyond its primary products; its leaves are used for weaving baskets and other crafts, and its trunk is harvested for timber. These diverse uses make nipa palm a vital source of income for many farming families. This is especially true in the case study area for this paper, the Khanabnak sub-district of Pak Phanang District, Thailand, a lowland area bordered by the Gulf of Thailand to the east and the Pak Phanang River to the west. Over the years, fine sediments have continuously been deposited around the estuaries, creating fertile grounds for cultivation [5]. These distinctive geographical features have made the Khanabnak sub-district a prime location for agriculture, particularly for rice and nipa palm farming. As of 2016, 476 households in the sub-district were engaged in nipa palm farming, covering a total of 1805 acres across its 10 villages [6].
Given the prevalence of nipa palm farming in this region, a wide range of nipa palm products are produced, particularly molasses sugar, which is made through a long-standing traditional process. A nipa palm tree reaches maturity between 5 and 7 years, at which point the sugar-making process begins. This involves several labor-intensive steps, including tapping, slicing, raw sap collection, and simmering [7]. The products are typically sold to middlemen who buy directly from the community. However, both the income and production volume of nipa palm sugar are highly dependent on the quality of the sap, which is influenced by factors such as water quality, rainfall, and pests. These factors affect both the quantity and quality of the sap. Despite the economic potential of nipa palm farming, the industry faces several challenges. Consumer behavior data reveal significant barriers between producers and consumers, such as a lack of awareness about nipa palm products, their limited availability (only at production sites), their distinctive taste, and limited advertising and public relations [7]. These challenges highlight the need for more effective marketing channel management to ensure that communities involved in nipa palm farming can sell their products at fair prices, generate adequate revenue, and improve their livelihoods. They also call for conducting detailed supply chain analysis to underscore the relationships among stakeholders within the supply chain, which has a strong potential to contribute to the sustainability of business development [8].
To achieve a balanced approach in the management of sustainable supply chains, the integration of environmental, social, and economic components is crucial. The observed gaps highlight crucial areas that require further investigation to optimize the supply chain for nipa palm products. A deep understanding of supply chain structures is required to understand, in detail, the inefficiencies and interconnections among major stakeholders such as farmers, processors, and distributors. Furthermore, a limited understanding of existing market access and distribution channels prevents players from efficiently reaching target markets and capitalizing on the economic potential that exists in the nipa palm supply chain. Moreover, the problems associated with market development remain unexplored, with bottlenecks such as high costs and poor infrastructure impeding expansion. Addressing these gaps will lay the groundwork for developing effective, sustainable, and successful supply chain and marketing strategies. This study, therefore, aims to explore the supply chain structure of nipa palm products in the Khanabnak sub-district of Pak Phanang District, Thailand. By applying the principles of sustainable supply chain management, this study emphasizes the distribution of nipa palm products from production sites to markets and suggests strategies to enhance the social, environmental, and economic well-being of the communities involved in the chain. Moreover, a clear understanding of how nipa palm is utilized is essential for identifying the complex interconnections within the supply chain structure, including key nodes, stakeholders, and potential bottlenecks. This includes exploring the current structures and characteristics of the supply chain for nipa palm products in the Khanabnak sub-district, which serves as the foundation for developing more targeted and sustainable supply chain management strategies.

2. Literature Review

2.1. Environmental Sustainability in Coastal Regions: The Role of Nipa Palm

Nipa palm is primarily found in mangrove forests along coastlines in South and Southeast Asia and Oceania, requiring specific coastal conditions for cultivation [9,10].
Nipa palms are beneficial in that they help to minimize coastal erosion and repair shrimp ponds that have been abandoned due to the environmental degradation caused by aquaculture activity. Nipa palms, when planted in these regions, have the potential to stabilize the soil and enhance environmental conditions [11,12]. As emphasized in the extant literature, the storage of carbon is an important function of mangrove forests, which also include areas dominated by nipa palms. By removing carbon dioxide from the atmosphere, nipa palm acts as a key mitigating factor for climate change [13]. The plants’ contribution to energy efficiency has also been acknowledged. Nipa palm is one of the main sources of bioethanol, a sustainable energy source that can reduce reliance on fossil fuels and lower carbon emissions. Bioethanol is produced from the sap of the nipa palm through a procedure. In addition to providing a solution for sustainable energy and helping to mitigate the negative effects of climate change, the production of bioethanol from nipa palm sap acts as source of income, generating venture for most coastal communities where nipa palm is grown [14,15]. Mangrove environments are essential homes for a wide variety of marine and terrestrial species [5]. In these locations, the sustainable use of nipa palm resources helps to preserve biodiversity by ensuring that these ecosystems continue to be in good health.

2.2. Driving Economic Development Through Nipa Palm

Nipa palm products, which include palm sugar, molasses, granulated sugar, syrup, and vinegar, are significant contributors to the economic well-being of the communities in which they are produced. Palm sugar production in Khanap Nak, Thailand, generates a daily income of between USD 90 and 130 for the local populations, with the yield fluctuating according to the season [12]. In addition, the production of bioethanol from the sap of the nipa palm in South Sumatra, Indonesia, has greatly boosted the income of households and offered employment opportunities. Nipa palms have the potential to provide job opportunities for as many as 3.7 people per hectare [14]. The cultivation of nipa palm helps to foster the sustainable utilization of mangrove forests, which in turn helps to avoid erosion and promote conservation initiatives. The implementation of this sustainable method helps to preserve the environment and derives long-term economic benefits [12]. There are a variety of traditional uses for nipa palm leaves, including the production of roofing materials, cigarette wrappers, and other uses. These uses are vital for developing rural infrastructure and sustaining cultural traditions in areas such as the Philippines [16]. Moreover, and as indicated in Section 2.1, the sap from nipa palm is processed into bioethanol, which not only has a high market value but also functions as an alternative energy source, hence contributing to the expansion of the local economy [14].

2.3. Maintaining Local Social and Cultural Legacies Through Nipa Palm Farming

The cultivation of the nipa palm has important social repercussions on the cultural practices of the local community. In particular, the manufacture of various nipa palm products, such as molasses, granulated sugar, and roofing materials, is strongly dependent on the native knowledge and traditions of the community. This not only maintains the cultural legacy but also guarantees the quality of the products [12,16]. For instance, the leaves of nipa palm are frequently utilized for thatching roofs in rural homes and other small buildings in South and Southeast Asia [9,12,16]. For the purpose of producing alcohol, vinegar, molasses, granulated sugar, and syrup, the sap of the nipa palm is fermented [9,12,14]. Historically, nipa palm vinegar has been utilized to regulate blood glucose levels in diabetic patients by blocking enzymes that are responsible for the hydrolysis of carbohydrates [17]. In addition, nipa palm fibers are utilized in the production of wicker goods and, when combined with polyester fibers, can be woven into garments for use by rural communities in particular [18].

2.4. Sustainable Supply Chain Management (SSCM): A Tool for Analysing Nipa Palm Supply Chain

Sustainable operations and sustainable supply chain management (SSCM) have attracted attention in the management and sustainability discourse, as well as in policy-making circles, as highly important framework for undertaking scientific analysis.
Broadly, (SSCM) is the process of incorporating methods that are sustainable from economic, social, and environmental standpoints across the supply chain [19,20,21]. The objective of sustainable supply chain management (SSCM) is to develop a supply chain that is more responsible, profitable, and efficient, while simultaneously minimizing its negative effects on the environment and society [19]. Sources of raw materials, manufacturing, transportation, distribution, and end-of-life disposal or recycling are all examples of stages that are incorporated into sustainable supply chains. Sustainable supply chain management considers both upstream and downstream linkages, aiming to close the loop by integrating end-of-life product management and resource recovery into the value chain. This systems-oriented approach ensures that sustainability is embedded throughout the entire supply chain lifecycle, from sourcing to disposal. These stages include the integration of environmentally beneficial activities [21], while taking into account the goals of all three elements of sustainability, namely, the economic, environmental, and social dimensions. These elements are derived from customer and stakeholder requirements, as crucial factors in the supply chain.
In line with rising calls for the integration of sustainable development in management practices, research on SSCM has reached the mainstream.
There is now a commitment to addressing the economic, environmental, and social components of sustainability in the management of supply chain operations, which is reflected in the idea of supply chain management (SSCM) [22]. Despite the surge in the extant research on its conceptual and theoretical applications, SSCM research is expanding in response to more complex techniques and new technologies emerging in the supply chain and marketing arena. More importantly, these complexities impact business size and present a variety of challenges to suppliers. In the context of developing countries, there is a need for additional study, particularly for small and medium-sized businesses, and service supply chains, which indicates that the obstacles may vary depending on the context [23].

3. Methodological Approach

This study was carried out in local communities in Khanap Nak, which is situated in Pak Phanang Basin, Nakhon Si Thammarat, Thailand. This region is the most abundant source of nipa palms in Thailand. The study area is found in the coordinates 8°10′8″ N to 8°14′30″ N and 100°13′48″ E to 100°17′46″ E [12]. The location is characterized by a marshy topography that is subject to a moderate tidal effect.

3.1. Data Collection Methods

An eclectic range of qualitative techniques, including in-depth interviews and observations, were used to collect primary data from key informants. These were supplemented with secondary data collected from a variety of sources, including documents issued by the Department of Marine and Coastal Resources, and project reports on nipa palm. The primary and secondary data were collected between March and December of 2021. With respect to primary data obtained from primary sources, the processes involved are outlined in the following.

3.2. Selection of Respondents

Community members who were either directly or indirectly engaged in the manufacturing and distribution of nipa palm products were engaged for primary data. Participants were categorized into two groups: farmers who oversaw the cultivation of nipa palm and middlemen who played diverse roles in the value chain. Given that the task of transferring nipa palm produce from local communities to the other phases of the supply chain, including distribution, storage, and transportation, is frequently managed by middlemen, they are crucial stakeholders in the nipa palm value chain. Within the realm of qualitative research, there is no universally applicable solution to the question of sample size. To guarantee adequate data and rigorous research, it is crucial to adhere to concepts such as saturation and information power, as well as transparent rationale [24,25,26]. Based on the population in the study area, there were 389 households engaged in nipa palm cultivation, distributed across 10 villages in the Khanabnak sub-district. For this study, 30 farmers and 20 middlemen were selected using a purposive sampling method. The selected participants were willing to share information and expressed a strong interest in increasing their income, developing their occupations, and expanding market opportunities. Thus, the participants were either farmers who produced nipa palm or middlemen engaged in either storage, transportation, or distribution who were willing to be interviewed. Selected farmers were required to have prior experience in nipa palm cultivation, while middlemen had to be directly involved in transportation, storage, or distribution activities.

3.3. Primary Data Collection

An interview guide developed by the research team, consisting of open-ended questions and allowing respondents the freedom to answer in their own words, was used to guide the interview process. The guide consisted of open-ended questions categorized into three parts: (1) general background and supply chain involvement, (2) production and distribution challenges, and (3) perspectives on sustainability and market opportunities.
During the interviews, important ethical principles were followed. This study received a favorable ethical clearance from the Human Ethics Committee of Walailak University with a reference ID. Participants’ rights, safety, and well-being were respected during interviews. Respondents were provided with comprehensive information about the study’s objectives, methods, and potential implications. The emphasis on voluntary participation ensured that individuals took part willingly and without coercion. The interview process took approximately 45 to 60 min and was tape-recorded. During the in-depth interviews, note-taking was conducted throughout the conversation, and participant behaviors were observed to enable the research team to obtain detailed qualitative data.

3.4. Data Analysis

Data from the semi-structured interviews were analyzed using qualitative data analysis through thematic analysis. Following the interviews, the recordings were transcribed to facilitate the synthesis and extraction of relevant meanings in line with the research objectives. Following transcription, the researchers examined the data to identify similarities and differences, systematically organizing the important information and eliminating irrelevant data. The next step involved interpreting the refined data to uncover meaningful insights and identify patterns or connections. This interpretive process aimed to draw inferences based on the observed phenomena. The findings were then summarized and presented descriptively and in a tabular format, providing a clear representation of the insights and relationships identified through the analysis. This structured approach enabled a comprehensive understanding of the data and offered valuable insights into the supply chain and marketing channels of nipa palm products.
The supply chain mapping framework [27] was used to illustrate the overall connections and sequence of findings from this study within the existing supply chain. The focus was particularly on the downstream segment of the chain to identify opportunities for enhancing effective marketing channels [28]. Through the integration of three essential dimensions of sustainability—the economic, social, and environmental dimensions—for nipa palm, Figure 1 offers a comprehensive paradigm for a sustainable supply chain management framework. In order to reduce carbon footprints and protect biodiversity, it highlights the significance of eco-friendly technologies and effective resource use. Socially, it emphasizes how important community involvement, stakeholder cooperation, and policy adherence are to guaranteeing ethical work practices and social justice. To improve resilience and efficiency, it emphasizes the necessity of cost optimization, traceability systems, and market-driven innovations. These elements work together to create an interdependent structure that promotes sustainable behaviors and guarantees the supply chain’s long-term efficacy and balance [29].

4. Results and Discussion

4.1. Characteristics of Nipa Palm Products and the Present Supply Chain of Nipa Palm Products

Data regarding the nipa palm products produced within the ten villages of the Khanabnak sub-district were collected through field interviews with thirty households of nipa palm farmers. The findings indicated that the nipa palm products that were produced in the highest proportion were molasses sugar, followed by nipa palm vinegar, and then nipa palm syrup, nipa palm thatches, and granulated sugar, along with sun-dried nipa palm leaves for tobacco wrappers (Figure 1).
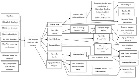
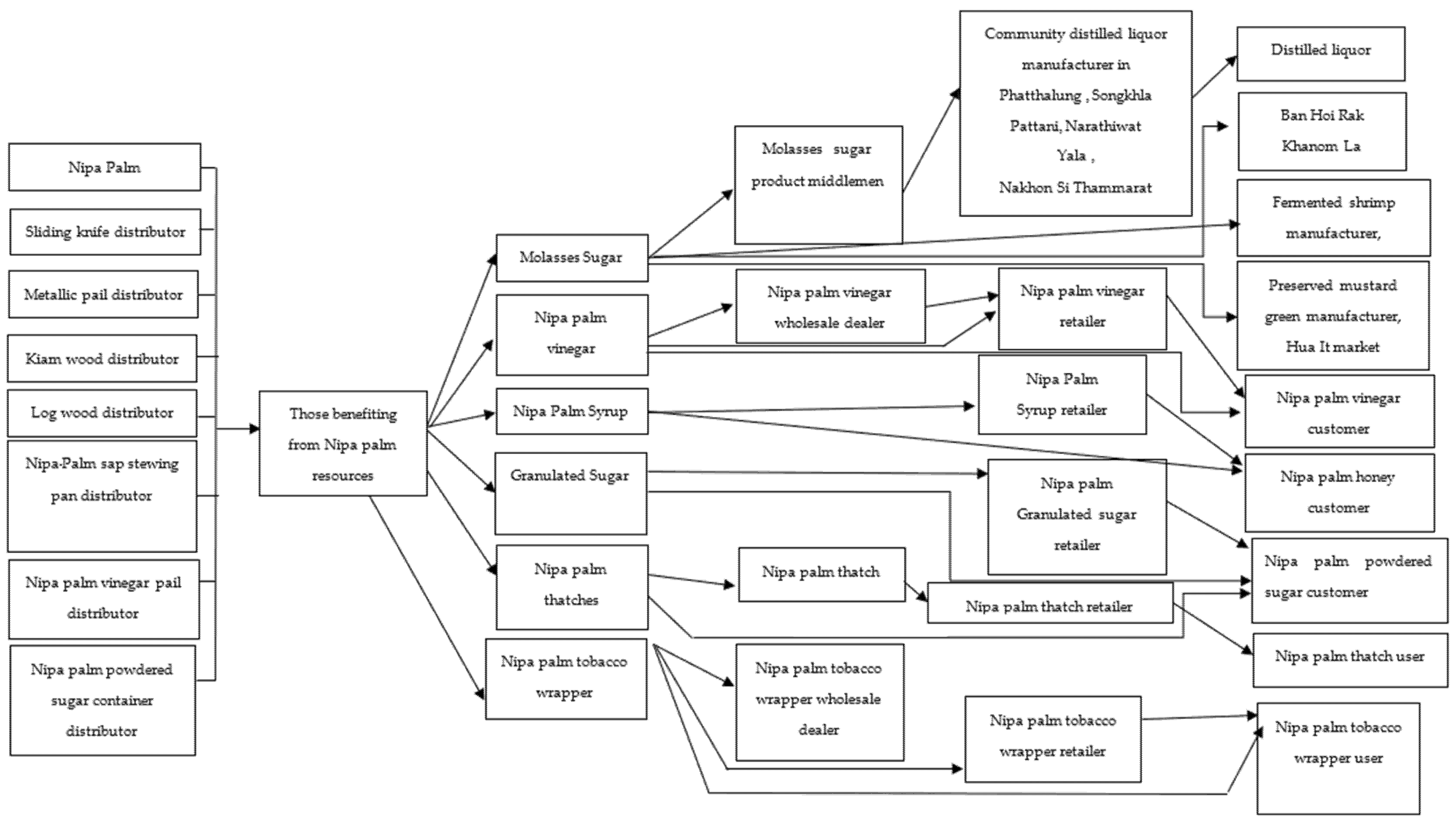
The supply chain of the nipa palm products consists of five principal components, namely (Figure 2): (1) nipa palm resource suppliers and distributors of materials necessary for production (suppliers); (2) farmers deriving benefits from nipa palm resources (manufacturers); (3) middlemen assembling the products and wholesale dealers of nipa palm products; (4) retailers of nipa palm products; and (5) customers utilizing nipa palm products. Further explanations of each of these components are given below.
(1) Suppliers: Nipa palm resource suppliers and distributors of the materials necessary for the production process comprise nipa palm resource sellers from the Khanabnak sub-district, Pakphanang District, local palm-sliding knife sellers in the Pakphanang District, local sellers of metallic pails to be used as a nipa palm–palm sugar containers, local sellers of “Kiam wood”, (Cotylelobium lanceolatum Craib) wood, who gather and transfer the wood from Chauad District and Suratthani to the area, and local sellers of firewood, who also buy and sell the firewood from external sources to palm sugar makers. This group also included sellers of other types of equipment and containers, namely nipa palm sap stewing pans, pails for nipa palm vinegar and nipa palm granulated sugar, who are based in the Pakphanang market and Nakhon Si Thammarat’s downtown quarter. All of these suppliers play significant roles in supplying indispensable factors of production to those deriving benefits from the nipa palm resources (farmers) by converting them into various products.
(2) Manufacturers: Manufacturers include farmers based in 10 villages of the Khanabnak sub-district as well as the Khanabnak nipa palm sugar community enterprise, which uses nipa palm resources to produce several different products, comprising molasses sugar, nipa palm vinegar, nipa palm syrup, granulated sugar, nipa palm thatches, and nipa palm tobacco wrappers, for both household and community use.
(3) Middleman and wholesale dealers: Middlemen and wholesale dealers of nipa palm resources are gatherers of molasses sugar (middleman) who are locals gathering the palm sugar produced in the area and selling it to community distilleries across the country when orders are placed. In this process, when a specified amount of nipa palm sugar is gathered, these middlemen will proceed to coordinate with the community distilleries to subsequently distill the nipa palm syrup. Additionally, there are also wholesale dealers of nipa palm vinegar, nipa palm thatches, and nipa palm tobacco wrappers, who are either Khanabnak sub-district locals or from nearby areas. These dealers buy nipa palm products from local manufacturers and sell them to retailers.
(4) Retailers: Retailers of nipa palm products comprise nipa palm vinegar retailers mostly based outside the Khanabnak sub-district, local nipa palm syrup retailers buying and selling nipa palm syrup from local manufacturers and selling it to customers outside the area, local nipa palm granulated sugar retailers buying the products from locals and selling them to consumers, nipa palm thatch retailers who run construction material business or sell pine wood or bamboo wood and make nipa palm thatch as a traditional alternative for their customers’ building projects, and lastly nipa palm tobacco wrapper retailers. These retailers are either locals or others outside the area who buy nipa palm tobacco wrappers and sell them to their customers.
(5) Customers: Customers of nipa palm products, who are also classified as consumers, are quite diverse. The first group is those directly buying nipa palm sugar from either manufacturers or middlemen, which basically includes distilled liquor consumers, manufacturers of Ban Hoi Rak’s Khanom La (a southern Thai sweet) in Ban Hoi Rak, Pakphanang District, manufacturers of Kung Som (fermented shrimps), and manufacturers of preserved lettuce at the Hua It market. Others include nipa palm vinegar customers, nipa palm syrup customers, nipa palm thatch customers, and nipa palm tobacco wrapper customers, all of whom either make a direct purchase of the product, manufacture it themselves, or act as retailers. Nipa palm granulated sugar consumers often buy the product from either the Khanabnak nipa palm sugar community enterprise or nipa palm granulated sugar retailers. Most of the nipa palm product consumers and users were found to reside outside the Khanabnak sub-district, accounting for approximately 70 percent, while the other 30 percent accounted for the community’s consumption and utilization.

4.2. Challenges in Nipa Palm Supply Chain Management

Several factors influenced the decision to produce each of the six products mentioned, including the complexity of the production process, labor shortages, marketing channels, and income potential (Table 1). Products that aligned best with market demand and had higher income potential were found to be more attractive. Additionally, both the production seasons and the locations of the villages affected the quantity and quality of raw materials. The primary issues identified were related to labor and marketing channels. While the production of these products was feasible in the area, labor shortages posed a significant problem, as the local workforce was inadequate and production was handled by residents themselves.
In an interview with a farmer in Village No. 3, he spoke about the labor problem:
“Right now, there is a shortage of labor to help with collecting sap and taking care of the trees. Only elderly people are taking care of them. If we hire someone, there aren’t many people willing to do the job anymore.”
(Nipa palm farmer from Village No. 3)
Moreover, most local farmers lacked the necessary knowledge and understanding of marketing and failed to anticipate customer demand. Consequently, production fell short of market needs. In terms of marketing channels, sales were primarily conducted through intermediaries, which limited the producers’ bargaining power and meant that prices were set by these middlemen.

4.3. Sustainable Supply Chain Management of Nipa Palm

4.3.1. Environmental Sustainability and Biodiversity Protection

Nipa palm is a plant of great value to the community residing in the coastal area. The local community utilizes various parts of the nipa palm, including its leaves, flowers, and sap from the flower stalk, to create different products, as mentioned above. In terms of biodiversity protection, community inquiries reveal that nipa palm farming does not involve the use of pesticides or herbicides, and it is maintained naturally, as confirmed by community inquiries. This is crucial for biodiversity protection, as highlighted in the extant literature.
Within the community that resides in the coastal region, the nipa palm is a plant that is of considerable significance. As was noted before, the local community makes use of a variety of components of the nipa palm, such as its leaves, flowers, and the sap that is extracted from the flower stalk, in order to produce a variety of products. For the sake of preserving biodiversity, community inquiries have revealed that nipa palm farming does not entail the application of pesticides or herbicides, and that it is maintained in a natural manner. This is corroborated by community interviews. In addition, nipa palm supply chains are sustainable and typically involve the effective utilization of resources, which can result in a reduction in operational expenses. Practices such as sustainable sourcing and minimizing the time spent on non-value-added activities are included in this process.
“Nipa palm cultivation does not require pesticides or herbicides at all. It can continuously produce yields from the age of 5 to 100 years. With proper care, such as pruning and maintaining the leaves in excellent condition, they can yield for a long time.”
(Local community member in Village No. 5)
Therefore, it can be seen that the nipa palm can continuously produce yields that sustain the community, and it is truly a natural product. Additionally, the production process is environmentally friendly, does not harm the nipa palm, and significantly contributes to maintaining the health of the community.

4.3.2. Social Responsibility: Community Engagement in Supply Chain Management for Social Equity

The community engaged in the cultivation of the nipa palm in the Kanabnang sub-district possesses wisdom in planting and developing products from nipa palm. In terms of social sustainability within the nipa palm supply chain, the community has formed groups to produce products from the nipa palm. The interviews of local community members have shown that there are significant production groups in Villages 10 and 8, which are important sources of molasses, granulated sugar, and nipa palm syrup. In addition, there are learning groups and a single source for sugar production. Therefore, the production and distribution of nipa palm products create opportunities for the community to take ownership and engage in production, as well as provide comprehensive information on sales and distribution.
The community enterprise group has relevant agencies to supervise and continuously support and provide knowledge in group management. The group considers the cultural capital of the local community as part of the production process. The leaders and members of the group cooperate in learning and assisting with group activities continuously, resulting in the group’s business growing and developing sustainably. Supply chain management is also crucial for the community enterprise group’s business, demonstrating the group’s operational capabilities, which is the starting point for comprehensive planning and management, aligning this with customer needs. Sharing internal information among group members is essential, enabling the group to drive product management and promote product awareness among customers more easily and quickly. This study also found that the community enterprise group places importance on considering customer needs, requiring data analysis and an understanding of customer demands before producing goods for sale. This ensures that the products sold are in demand and that customers trust the quality of the produced goods. For a community enterprise to succeed, it should consider various additional processes, as mentioned in an interview with the president of the Community Cooperative Group, Village 5:
“The production of products from sweet palm syrup into powdered sugar is the main focus. Customers who buy it prefer powdered sugar a lot. Whatever we produce, it sells out completely. Therefore, this group primarily produces powdered sugar.”
(Head of the community enterprise group, Village No. 5)
Community enterprise operators have strong self-reliance in business operations and a robust network that can develop their businesses. Additionally, it has been found that community enterprise groups engage in mutual learning to create jobs and generate income for their communities. The community members can add value to the community’s resources and turn them into a source of income for the people in the community. Additionally, product development continuously evolves with new products, and the community enterprise group places importance on the environment within the community. Nipa palm helps promote good weather conditions and prevent coastal erosion in the area. In terms of passing down local wisdom, the community has adapted its way of life for the operations of the enterprise group, including the sale of the group’s products.
In terms of local knowledge transmission, the community has integrated its way of life into the operations of community enterprise groups, including the production and marketing of their products. Moreover, households engaged in nipa palm cultivation benefit from multiple social dimensions, such as the intergenerational transfer of indigenous knowledge, informal employment opportunities, and inclusive participation across genders. The presence of community enterprises also promotes a cooperative economic model that enhances social capital and empowers communities to have greater bargaining strength in the face of external market fluctuations.

4.3.3. Economic Efficiency: Sustainable Supply Chains Are Economically Compatible with Cost Efficiency

This entails striking a balance between social and environmental objectives and financial performance. Interviews with local communities have shown that sustainable manufacturing methods can positively impact economic performance. For example, sustainable supply chain management greatly enhanced economic performance in nipa palm production.
Products from sugar palm can be sold and generate continuous income for households in the area. The community produces these products from toxin-free sugar palms. Therefore, the community can continuously sell these products and generate income, sourcing their costs from nature and local wisdom. From Table 1, it can be seen that there are very few issues regarding income from selling sugar palm products, as the products can be sold in the forms of molasses, granulated sugar, and nipa palm syrup. The Kanabnak sub-district, with its nipa palm resources, concentrates its production, ensuring a steady income stream.
In economic terms, the nipa palm value chain demonstrates the characteristics of a semi-formal rural economy where production decisions are driven by seasonal variability, market access, and household labor availability. A microeconomic perspective suggests that farmers face constraints in price negotiation due to asymmetrical information and a dependency on middlemen. Additionally, cost–benefit considerations indicate that investment in processing technology could significantly increase the value-added potential. However, capital access remains limited. Addressing these constraints through targeted financial interventions and training programs could improve income stability and reduce rural economic vulnerability.

5. Conclusions

The supply chain mapping of nipa palm products highlighted the variety of products that farmers can produce and the flexibility they have in selecting their marketing channels. Farmers apply their local knowledge and skills to create products for manufacturing and selling within their communities. This finding aligns with Noklang [30], who examined the use of nipa palm, a commercially significant plant for the Yong Star Island community, for consumption purposes through local participation. Data from in-depth interviews with the area’s key middlemen revealed the current state of the marketing channels. The community’s primary product, palm sugar, was mainly sold to the liquor distillation market both within and outside the area. Due to its limited availability compared to its market demand, agents frequently visited the production sites and purchased sugar after negotiating deals over the phone. Most customers were long-term, regular buyers, which fostered a sense of trust in these business relationships.
Handfield and Bechtel [31] argued that trust, which is gradually developed between buyers and sellers, significantly influences quick business decision-making. This observation appears to be true for other nipa palm product businesses, which also rely on defensive market strategies despite their low production volume. The survey indicated a growing demand for these products, suggesting an opportunity to obtain better prices. The relationship between supply chain mapping and market share reflected farmers’ reliance on selecting suitable marketing channels to gain a competitive advantage [32]. The first step involved actively considering adjustments and improvements to the current marketing channels, analyzing each household’s circumstances, and identifying the need to expand opportunities by diversifying these channels. If such a need was identified, appropriate channels needed to be selected, and key and supporting members for each channel identified. This finding supports the work of Ashenbaum et al [33], who emphasize the importance of relationships among channel members in creating marketing opportunities and mitigating risks in the supply chain. Building on this, this study’s findings also reinforce key theoretical perspectives of sustainable supply chain management by demonstrating how local supply chains can operationalize sustainability through stakeholder collaboration, resource efficiency, and inclusive market access.

6. Recommendations for Improving Sustainable Nipa Palm Supply Chain Management

Sustainable supply chain management for nipa palm products encompasses several key areas: demand forecasting, inventory management, supplier selection, performance measurement, and continuous improvement [30]. Effective communication and sustainable branding strategies are also emphasized to attract environmentally and socially conscious consumers [34]. However, labor shortages and inadequate marketing channels, which are social and economic risks that limit farmers’ pricing power (see Figure 3), should be addressed as follows:
(1) Labor shortages: The number of farmers involved in growing and processing nipa palm products has decreased, resulting in insufficient production capacity to meet market demand. This issue represents a supply-side risk, influenced by current social challenges. To address this, efforts should be geared to attract younger individuals to production- and processing-based labor through income incentives and to incorporate technology to compensate for the reduced labor force. Labor resource shortages lead to disruptions in the supply chain, presenting a significant challenge in risk management related to this issue [35].
(2) Marketing channels: Farmers face limited bargaining power due to a reliance on intermediaries, which has resulted in a significant portion of profits being captured by middlemen. This issue was identified as a demand-side risk affecting economic sustainability. To mitigate this, it is crucial to diversify marketing channels, particularly by enabling farmers or processors to sell directly to end customers. Reducing the number of intermediaries could help improve pricing power and increase sales opportunities. Additionally, developing a strong brand and effective communication strategies could attract customers and enhance sales prospects in the future. Moreover, both issues are integral components of sustainable criteria and are key factors within the risk subcategory [32].
(3) Coordination and cooperation: Effective coordination and cooperation are crucial for selecting the right channels. In this study, suggestions emerged through interviews and the content analysis of secondary materials that it is important to focus on expanding marketing channels within a new supply chain framework. Redesigning the supply chain structure is a critical component in achieving sustainable business development, as it can directly impact operational efficiency and enhance the economic value for both businesses and communities in the long term. A supply chain redesign that focuses on sustainable business development will consider various factors, such as the efficient use of natural resources, the improvement of business competitiveness, and the establishment of strong relationships between organizations and stakeholders. This approach emphasizes offensive marketing strategies to broaden the market reach for each product group. These suggestions, along with the current marketing channels, are illustrated in Figure 4, Figure 5, Figure 6, Figure 7, Figure 8 and Figure 9.
(4) Expanding product variety and quality: To further promote marketing channels within the supply chain of nipa palm products, product quality and variety are important to consider. Ensuring that these aspects are prioritized across distribution channels is crucial [10]. Additionally, exploring new product opportunities, such as nipa palm paper made from the palm’s leaves and leaf stalks, could be beneficial [36]. Tansakul [37] suggested developing various nipa palm parts—including fruits, sap, flowers, and vinegar— into food products to target the tourism market. Establishing the product’s value in both the food and fuel categories supports sustainable development [38]. Beyond expanding product variety, improving public relations is also essential. This involves recruiting more key members to the marketing channel, particularly those involved in product distribution, to enable broader distribution through diverse channels. Locals are particularly well-suited for this role due to their deep understanding of the area’s spatial context. This approach can mitigate potential issues of underpricing and further expand the supply chain of products made from local resources.
The redesign of the supply chain structure for the six aforementioned products has the potential to enhance the sustainability of businesses within this community in various ways, particularly by improving market capabilities and adding value to local products through processes that emphasize sustainability and the efficient use of local resources. Redesigning the supply chain structure with consideration of sustainability factors is, therefore, an approach that businesses must adopt to enhance their competitive capabilities and generate positive long-term impacts on both the world and society.
(1)
Sustainable Use of Local Resources
The products mentioned are derived from naturally available resources, and their production adds value to these limited natural resources. By selecting materials that can be sustainably harvested, businesses in the community are able to develop products that are both sustainable in terms of natural resources and diverse in terms of product offerings.
(2)
Enhancing Market Value
Products originating from the use of local resources and environmentally friendly production methods are often attractive to market segments that prioritize sustainability, such as sustainable consumers and the green market. In particular, as consumers become more aware of the environmental and social impacts of production and consumption, the development of such products not only boosts the competitive capabilities of community businesses but also opens new domestic and international markets seeking environmentally valuable products.
(3)
Building Networks and Collaboration within the Community
The development of a supply chain structure that connects businesses within the community (from farmers or local material producers) with consumers fosters local collaboration. This, in turn, stimulates the local economy through job creation and income generation from product sales. Moreover, it provides opportunities for the community to develop skills and competencies in areas such as production, marketing, and business management.
(4)
Meeting Global Market Demand
Many of these products are nutritionally valuable and have strong potential in international markets, especially in those markets that prioritize organic products and goods produced from sustainably sourced natural resources. Developing a supply chain structure that can support the expansion of these markets in the future is a key strategy for long-term business sustainability.
As illustrated in Figure 10, redesigning the supply chain plays a vital role in promoting sustainability across three key dimensions:
Environmental dimension: it emphasizes the use of renewable local resources and environmentally friendly production processes to minimize ecological impacts and preserve natural ecosystems.
Social dimension: it fosters community collaboration, skill development, and fair employment practices to enhance capacity building and promote social equity.
Economic dimension: it focuses on increasing product value, accessing green markets, and ensuring stable income generation for local producers.
Among these, the economic dimension should be prioritized, starting with value-added product development and market expansion into green sectors. This approach lays a solid financial foundation for further investments in social and environmental initiatives, thereby supporting long-term sustainability.
In addition to the aforementioned issues, the findings also highlight that the multifunctional use of nipa palm across the food, energy, and craft sectors aligns closely with the principles of sustainable supply chain management, which emphasizes economic viability, environmental stewardship, and social inclusivity. For instance, the production of palm sugar and vinegar involves natural, low-impact processes that support ecological sustainability. Simultaneously, the use of nipa palm sap for bioethanol contributes to renewable energy goals. These practices reduce dependency on synthetic inputs and promote localized supply chains, which are central to sustainable supply chain management. Integrating these value-adding uses into a supply chain framework enhances resilience, supports community livelihoods, and ensures that each stage, from harvesting to distribution, meets sustainability benchmarks.
Building upon these insights, while this study provides a foundational understanding of the sustainable supply chain of nipa palm products in the Khanabnak sub-district, several areas warrant further investigation. Future research could explore the scalability of sustainable practices in different geographical regions or product types beyond the six identified here. Comparative studies across provinces or countries with similar coastal ecologies could enrich understanding of the environmental and economic factors influencing supply chain performance. Moreover, integrating quantitative modeling techniques, such as lifecycle assessment (LCA), agent-based simulation, or system dynamics, could provide deeper insights into long-term impacts and resilience under different scenarios. Finally, examining the role of digital tools in enhancing supply chain transparency and market access, especially in rural contexts, could contribute to broader SSCM implementation strategies.

Author Contributions

Conceptualization, B.C. and O.C.; methodology, B.C. and O.C.; validation, R.T. and S.D.; formal analysis, B.C., N.S. and O.C.; investigation, B.C. and O.C.; resources, B.C.; data curation, B.C. and O.C.; writing—original draft preparation, B.C. and O.C.; writing—review and editing, B.C., O.C., S.D. and R.T.; visualization, B.C., O.C. and N.S.; supervision, B.C.; project administration, B.C.; funding acquisition, B.C. All authors have read and agreed to the published version of the manuscript.

Funding

This research was funded by the Thailand Research Fund (TRF) and the Royal Project for the Conservation of Plant Genetic Resources under the Royal Initiative of Her Royal Highness Princess Maha Chakri Sirindhorn.

Institutional Review Board Statement

The study was approved by the Human Ethics Committee of Walailak University (Reference ID: WUEC-21-048-01).

Informed Consent Statement

Informed consent was obtained from all subjects involved in the study.

Data Availability Statement

The data presented in this study are available on request from the corresponding author. The data are not publicly available due to ethical restrictions.

Conflicts of Interest

The authors declare no conflict of interest.

References

  1. Gardner, J.T.; Cooper, M.C. Strategic supply chain mapping approaches. J. Bus. Logist. 2003, 24, 37–64. [Google Scholar] [CrossRef]
  2. Mubarik, M.S.; Naghavi, N.; Mubarik, M.; Kusi-Sarpong, S.; Khan, S.A.; Zaman, S.I.; Kazmi, S.H.A. Resilience and cleaner production in industry 4.0: Role of supply chain mapping and visibility. J. Clean. Prod. 2021, 292, 126058. [Google Scholar] [CrossRef]
  3. Thakkar, J.; Kanda, A.; Deshmukh, S. Mapping of supply chain learning: A framework for SMEs. Learn. Organ. 2011, 18, 313–332. [Google Scholar] [CrossRef]
  4. Theodore Farris, M. Solutions to strategic supply chain mapping issues. Int. J. Phys. Distrib. Logist. Manag. 2010, 40, 164–180. [Google Scholar] [CrossRef]
  5. Cheablam, O. Nipa Palm: Natural Resources and Tourist Destination of Khanap Nak Community, Nakhon Si Thammarat Province. Area Based Dev. Res. 2018, 10, 496–513. [Google Scholar]
  6. Nakhon Si Thammarat Provincial Agricultural Extension Office. Production Process of Quality Products from the Project Adding Value to Nipa Palm for Sustainable Development; Nakhon Si Thammarat Provincial Agricultural Extension Office: Nakhon Si Thammarat, Thailand, 2016. [Google Scholar]
  7. Muenhat, S.; Sirijirakal, V.J.; Kaewseenual, L. Sustainable Management Model to enhance both the Quality and Value of Nipa Palm Products based on Sufficiency Economy Philosophy. J. MCU Nakhondhat 2019, 6, 1670–1687. [Google Scholar]
  8. Lim, M.K.; Tseng, M.-L.; Tan, K.H.; Bui, T.D. Knowledge management in sustainable supply chain management: Improving performance through an interpretive structural modelling approach. J. Clean. Prod. 2017, 162, 806–816. [Google Scholar] [CrossRef]
  9. Tsuji, K.; Ghazalli, M.N.F.; Ariffin, Z.; Nordin, M.S.; Khaidizar, M.I.; Dulloo, M.E.; Sebastian, L.S. Biological and ethnobotanical characteristics of Nipa Palm (Nypa fructicans wurmb.): A review. Sains Malays. 2011, 40, 1407–1412. [Google Scholar]
  10. Nguyen, R.; Guo, M.; Musikavong, C.; Bamroongrugsa, N.; Shah, N. Supply Chain Optimisation of Nipa-based bioethanol industry in Thailand. In Computer Aided Chemical Engineering; Elsevier: Amsterdam, The Netherlands, 2016; Volume 38, pp. 913–918. [Google Scholar]
  11. Bamroongrugsa, N.; Purintavarakul, C. Growing nipa palm for restoration of abandoned shrimp ponds. Wetl. Sci. 2006, 4, 91–95. [Google Scholar]
  12. Cheablam, O.; Chanklap, B. Sustainable nipa palm (Nypa fruticans Wurmb.) product utilization in Thailand. Scientifica 2020, 2020, 3856203. [Google Scholar] [CrossRef]
  13. Yaban, M.; Azmi, M.; Zakaria, M.Z.; Isa, M.M. Comparison of support vector machines (SVMs) and maximum likelihood classification (MLC) for Nipa Palm (Nypa fruticans) extent in East Coast of Sabah, Malaysia. Asian Conf. Remote Sens. 2022, 1–8. Available online: https://acrs-aars.org/proceeding/ACRS2022/ACRS22_4.pdf (accessed on 28 May 2025).
  14. Hidayat, I.W. Economic Valuation of Nipa Palm (Nypa fruticans Wurmb.) Sap as Bioethanol Material. IOP Conf. Ser. 2018, 166, 012045. [Google Scholar] [CrossRef]
  15. Okugbo, O.T.; Usunobun, U.; Esan, A.; Adegbegi, J.A.; Oyedeji, J.O.; Okiemien, C.O. A review of Nipa palm as a renewable energy source in Nigeria. Res. J. Appl. Sci. Eng. Technol. 2012, 4, 2367–2371. [Google Scholar]
  16. Carandang, M.G.; Camacho, L.D.; Carandang, A.P.; Camacho, S.C.; Gevaa, D.T.; Rebugio, L.L.; Youn, Y.C. Sustainable thatching materials production from nipa (Nypa fruticans) in Bohol, Philippines. For. Sci. Technol. 2009, 5, 17–22. [Google Scholar] [CrossRef]
  17. Yasmin, F.; Meyyammai, S.; Abd Razak, K.N.; Abdul, N. Inhibitory Effects of Nipa Palm Vinegar on the Carbohydrate Hydrolysing Enzymes. Sains Malays. 2023, 52, 795–803. [Google Scholar] [CrossRef]
  18. Pigunthong, P.; Soodsang, N. Development of Nipa palm fibers for textiles. Casp. J. Environ. Sci. 2023, 21, 841–852. [Google Scholar]
  19. Nagarjuna, B.; Ramachandran, K.K.; Nautiyal, A.; Singh, S.P.; Nayak, B.B.; Ganguly, P. Sustainability in the field of Supply Chain Using Technolgy: A deep review. In Proceedings of the 2023 3rd International Conference on Advance Computing and Innovative Technologies in Engineering, ICACITE 2023, Greater Noida, India, 12–13 May 2023; pp. 843–847. [Google Scholar]
  20. Bahinipati, B.K.; Panigrahi, S.S. A framework for sustainable supply chains: Evaluation of implementation barriers. Int. J. Intell. Enterp. 2018, 5, 231–265. [Google Scholar] [CrossRef]
  21. Mwanza, B.G.; Manda, E. Sustainable Supply Chain Management Practices in Developing Economies: A Qualitative Mapping Approach. In Industrial and Manufacturing Designs: Quantitative and Qualitative Analysis; John Wiley & Sons: Hoboken, NJ, USA, 2024; pp. 45–73. [Google Scholar]
  22. Kurnia, S.; Mahbubur, R.M.D.; Gloet, M. Understanding the roles of IS/IT in sustainable supply chain management. In Proceedings of the Proceedings-Pacific Asia Conference on Information Systems, PACIS 2012, Ho Chi Minh City, Vietnam, 11–15 July 2012. [Google Scholar]
  23. Bentalha, B. The evolution of sustainability in supply chain management: A literature review. In Global Challenges for the Environment and Climate Change; IGI Global: Hershey, PA, USA, 2024; pp. 332–356. [Google Scholar]
  24. Mason, M. Sample size and saturation in PhD studies using qualitative interviews. Forum Qual. Sozialforschung/Forum Qual. Soc. Res. 2010, 11, 3–8. [Google Scholar]
  25. Malterud, K.; Siersma, V.D.; Guassora, A.D. Sample size in qualitative interview studies: Guided by information power. Qual. Health Res. 2016, 26, 1753–1760. [Google Scholar] [CrossRef]
  26. Boddy, C.R. Sample size for qualitative research. Qual. Mark. Res. Int. J. 2016, 19, 426–432. [Google Scholar] [CrossRef]
  27. Shahidullah, M. Nursery and plantation techniques of golpata (Nypa fruticans). In Proceedings of the National Workshop on Mangrove Research and Development at Bangladesh Forest Research Institute, Chittagong, Bangladesh, 15–16 May 2001. [Google Scholar]
  28. Chopra, S.; Meindl, P. Supply Chain Management. Strategy, Planning & Operation; Springer: Berlin/Heidelberg, Germany, 2007. [Google Scholar]
  29. Wong, C.Y.; Wong, C.W.Y.; Boon-Itt, S. Integrating environmental management into supply chains: A systematic literature review and theoretical framework. Int. J. Phys. Distrib. Logist. Manag. 2015, 45, 43–68. [Google Scholar] [CrossRef]
  30. Noklang, S. The Participatory Action Research for Local Wisdom Knowledge Management about Utilization of Nipa Palm in Yong-Star Island Community, Trang Province. J. Public Admin. Polit. 2019, 7, 179–208. [Google Scholar]
  31. Handfield, R.B.; Bechtel, C. The role of trust and relationship structure in improving supply chain responsiveness. Ind. Mark. Manag. 2002, 31, 367–382. [Google Scholar] [CrossRef]
  32. Zavala-Alcívar, A.; Verdecho, M.-J.; Alfaro-Saiz, J.-J. A conceptual framework to manage resilience and increase sustainability in the supply chain. Sustainability 2020, 12, 6300. [Google Scholar] [CrossRef]
  33. Ashenbaum, B.; Maltz, A.; Ellram, L.; Barratt, M.A. Organizational alignment and supply chain governance structure: Introduction and construct validation. Int. J. Logist. Manag. 2009, 20, 169–186. [Google Scholar] [CrossRef]
  34. Amofa, B.; Oke, A.; Morrison, Z. Mapping the trends of sustainable supply chain management research: A bibliometric analysis of peer-reviewed articles. Front. Sustain. 2023, 4, 1129046. [Google Scholar] [CrossRef]
  35. Kalaitzi, D.; Tsolakis, N. Facing Shortages: Practical Strategies to Improve Supply Chain Resilience. In Handbook for Management of Threats: Security and Defense, Resilience and Optimal Strategies; Springer: Berlin/Heidelberg, Germany, 2023; pp. 59–80. [Google Scholar]
  36. Podkumnerd, N. Product Development Process of Nipa Paper from Nipa Palm (Nypa fruticans Wurmb). J. Comm. Dev. Life Qual. 2019, 7, 271–282. [Google Scholar]
  37. Tansakul, P. Guidelines to Promoting Local Cuisine for Gastronomic Tourism: Case study of Khanab Nak Community, Pak Phanang District, Nakhon Si Thammarat Province. WMS J. Manag. 2020, 9, 81–92. [Google Scholar]
  38. Guo, M.; van Dam, K.H.; Touhami, N.O.; Nguyen, R.; Delval, F.; Jamieson, C.; Shah, N. Multi-level system modelling of the resource-food-bioenergy nexus in the global south. Energy 2020, 197, 117196. [Google Scholar] [CrossRef]
Figure 1. Nipa palm products in the Khanabnak community. (A): Molasses sugar, (B): Nipa palm syrup, (C): Granulated sugar and (D): Nipa palm vinegar.
Figure 1. Nipa palm products in the Khanabnak community. (A): Molasses sugar, (B): Nipa palm syrup, (C): Granulated sugar and (D): Nipa palm vinegar.
Sustainability 17 05045 g001aSustainability 17 05045 g001b
Figure 2. Map of the present supply chain of nipa palm products.
Figure 2. Map of the present supply chain of nipa palm products.
Sustainability 17 05045 g002
Figure 3. Major risks in supply chain management for nipa palm products.
Figure 3. Major risks in supply chain management for nipa palm products.
Sustainability 17 05045 g003
Figure 4. The former and new supply chain maps of the nipa palm sugar product. Note: solid lines represent the former supply chain map, while dashed lines indicate the proposed changes in the new supply chain map.
Figure 4. The former and new supply chain maps of the nipa palm sugar product. Note: solid lines represent the former supply chain map, while dashed lines indicate the proposed changes in the new supply chain map.
Sustainability 17 05045 g004
Figure 5. The former and new supply chain maps of the nipa palm vinegar product. Note: solid lines represent the former supply chain map, while dashed lines indicate the proposed changes in the new supply chain map.
Figure 5. The former and new supply chain maps of the nipa palm vinegar product. Note: solid lines represent the former supply chain map, while dashed lines indicate the proposed changes in the new supply chain map.
Sustainability 17 05045 g005
Figure 6. The former and new supply chain maps of the nipa palm honey product. Note: solid lines represent the former supply chain map, while dashed lines indicate the proposed changes in the new supply chain map.
Figure 6. The former and new supply chain maps of the nipa palm honey product. Note: solid lines represent the former supply chain map, while dashed lines indicate the proposed changes in the new supply chain map.
Sustainability 17 05045 g006
Figure 7. The former and new supply chain maps of nipa palm powdered sugar. Note: solid lines represent the former supply chain map, while dashed lines indicate the proposed changes in the new supply chain map.
Figure 7. The former and new supply chain maps of nipa palm powdered sugar. Note: solid lines represent the former supply chain map, while dashed lines indicate the proposed changes in the new supply chain map.
Sustainability 17 05045 g007
Figure 8. The former and new supply chain maps of the nipa palm thatch product. Note: solid lines represent the former supply chain map, while dashed lines indicate the proposed changes in the new supply chain map.
Figure 8. The former and new supply chain maps of the nipa palm thatch product. Note: solid lines represent the former supply chain map, while dashed lines indicate the proposed changes in the new supply chain map.
Sustainability 17 05045 g008
Figure 9. The former and new supply chain maps of the nipa palm tobacco wrapper product. Note: solid lines represent the former supply chain map, while dashed lines indicate the proposed changes in the new supply chain map.
Figure 9. The former and new supply chain maps of the nipa palm tobacco wrapper product. Note: solid lines represent the former supply chain map, while dashed lines indicate the proposed changes in the new supply chain map.
Sustainability 17 05045 g009
Figure 10. Sustainability factors for nipa palm supply chain.
Figure 10. Sustainability factors for nipa palm supply chain.
Sustainability 17 05045 g010
Table 1. Severity of problems in nipa palm product production and marketing channels.
Table 1. Severity of problems in nipa palm product production and marketing channels.
Nipa Palm ProductThe Severity of Problems
LaborsMarketing ChannelsIncomeSeasons and Sites
HighModerateLowHighModerateLowHighModerateLowHighModerateLow
1.
Molasses Sugar
2.
Nipa Palm Syrup
3.
Granulated Sugar
4.
Nipa Palm Vinegar
5.
Nipa Palm Thatch
6.
Nipa Palm Tobacco Wrapper
Note: The symbol ✓ indicates the presence of a problem at the corresponding level of severity in each category.
Disclaimer/Publisher’s Note: The statements, opinions and data contained in all publications are solely those of the individual author(s) and contributor(s) and not of MDPI and/or the editor(s). MDPI and/or the editor(s) disclaim responsibility for any injury to people or property resulting from any ideas, methods, instructions or products referred to in the content.

Share and Cite

MDPI and ACS Style

Chanklap, B.; Cheablam, O.; Sudmai, N.; Dauda, S.; Thinnakorn, R. Sustainable Supply Chain Mapping of Nipa Palm Products: Insights from Khanap Nak, Thailand. Sustainability 2025, 17, 5045. https://doi.org/10.3390/su17115045

AMA Style

Chanklap B, Cheablam O, Sudmai N, Dauda S, Thinnakorn R. Sustainable Supply Chain Mapping of Nipa Palm Products: Insights from Khanap Nak, Thailand. Sustainability. 2025; 17(11):5045. https://doi.org/10.3390/su17115045

Chicago/Turabian Style

Chanklap, Boontaree, Onanong Cheablam, Nittida Sudmai, Suleman Dauda, and Rawin Thinnakorn. 2025. "Sustainable Supply Chain Mapping of Nipa Palm Products: Insights from Khanap Nak, Thailand" Sustainability 17, no. 11: 5045. https://doi.org/10.3390/su17115045

APA Style

Chanklap, B., Cheablam, O., Sudmai, N., Dauda, S., & Thinnakorn, R. (2025). Sustainable Supply Chain Mapping of Nipa Palm Products: Insights from Khanap Nak, Thailand. Sustainability, 17(11), 5045. https://doi.org/10.3390/su17115045

Note that from the first issue of 2016, this journal uses article numbers instead of page numbers. See further details here.

Article Metrics

Back to TopTop