Electrical Faults Analysis and Detection in Photovoltaic Arrays Based on Machine Learning Classifiers
Abstract
1. Introduction
- The exploration and analysis of complex faults within PV arrays. A small-scale PV system was built to enhance the accuracy of Machine Learning classifiers for PV systems. This system, designed to replicate real-world solar complexities, simulated actual challenges by introducing specific faults. The goal was to produce a high-quality, realistic dataset for training Machine Learning algorithms, ensuring they are well prepared for genuine applications.
- The application of Machine Learning methods, notably Support Vector Machines (SVMs) and Extreme Gradient Boosting (XGBoost), has been employed. These methodologies have exhibited considerable efficacy in detecting various fault conditions in PV arrays.
- Optimization algorithms, specifically the Bees Algorithm (BA) and Particle Swarm Optimization (PSO), have been employed to enhance the performance of SVM and XGBoost classifiers. The optimization process primarily focuses on tuning the hyperparameters of these models to maximize the accuracy in fault classification, providing a holistic approach to PV fault detection and management.
2. A Small-Scale PV Array
2.1. Experimental Setup
2.2. Validating the Model for PV Modules
2.3. Typical Faults Curves and Interpretation
2.3.1. Line-to-Line Fault in a PV Array under STC
- (a)
- Intra-string LL fault with large voltage difference
- (b)
- Intra-string LL fault with small voltage difference
- (c)
- Cross-string LL fault
2.3.2. Open-Circuit Fault under STC
3. Proposed Fault Diagnosis Method
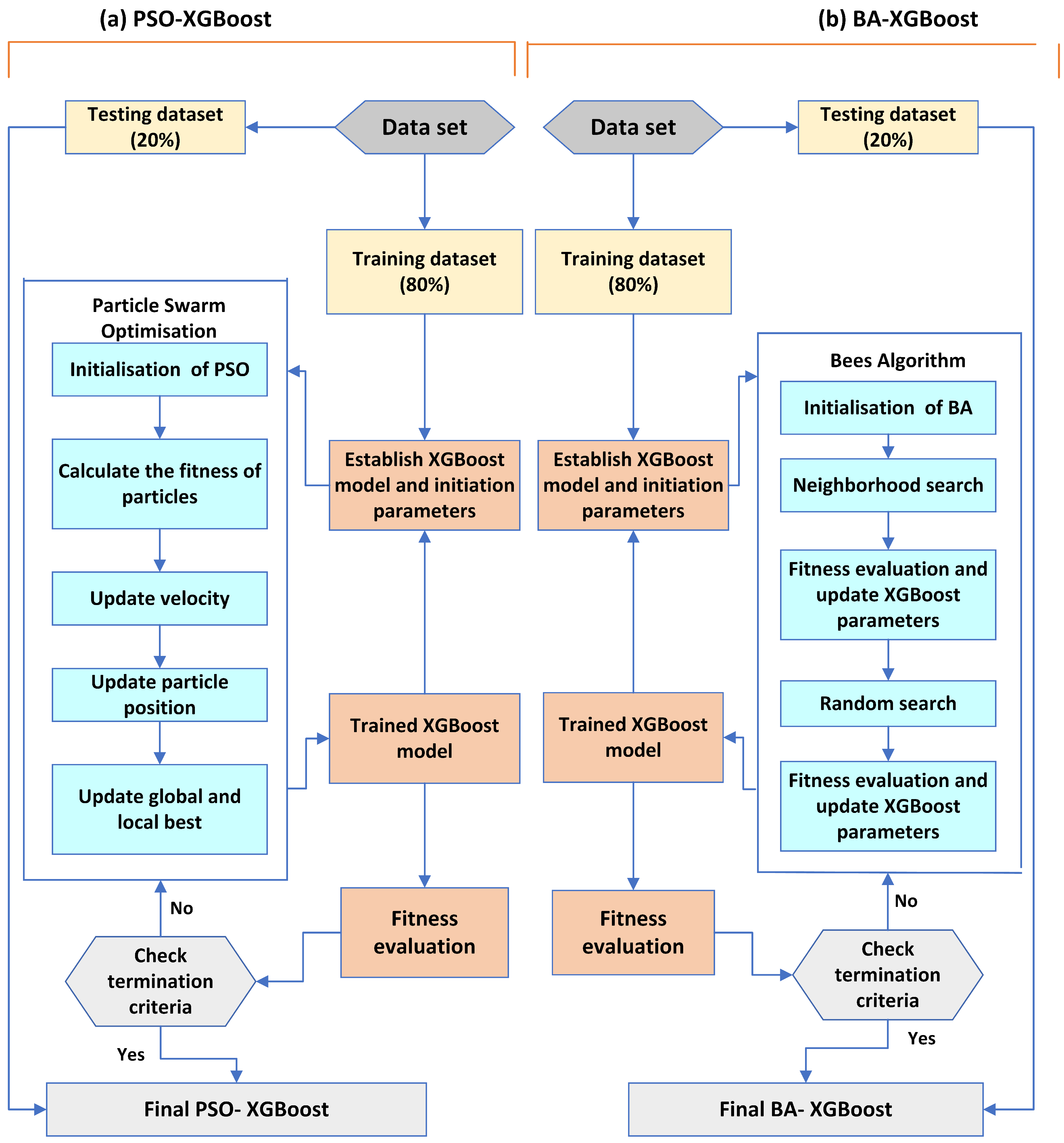
3.1. Particle Swarm Optimization (PSO)
- (a)
- Initialization: Begin with the initial population of particles and set their corresponding velocities. Subsequently, evaluate the fitness of each particle and determine the optimal positions, designating them as the global best and local best.
- (b)
- Update Velocity: During each iteration, each particle navigates through the search space with a designated velocity. In each cycle, this velocity is influenced by two primary factors: the global best and the local best. While the global best represents the particle’s finest position achieved thus far, the local best signifies the optimal solution within the current iteration.
- (c)
- Update Particle Position: Once the new velocity is calculated, the particle’s movement through the search space is adjusted accordingly. This involves the particle moving with its updated velocity. The adjustment in the velocity of each particle is governed by Equation (1).where and denote the position and velocity of the (jth) particle at the (ith) iteration, respectively; stands for the inertial weight coefficient; is the iteration number; and and stand for numbers in the interval .
- (d)
- Update the global best and local best: If the newly modified particle shows the best values, both the global and local best values will be updated accordingly. The method for updating the local best for each particle is governed by Equation (2).
- (e)
- Evaluate Termination Criteria: When the specified stopping criteria are fulfilled, the global best solution is returned as the optimal resolution for the specific problem. In case the termination criteria are not met, the process returns to the Update Velocity step.
3.2. The Bees Algorithm
- Scout bee numbers ;
- Selected bee numbers ;
- Elite bee numbers ;
- Numbers recruited for elite locations ;
- Numbers recruited from the best differing locations ;
- Patch size for neighborhood localized search .
3.3. Support Vector Machines (SVMs)
3.4. Extreme Gradient Boosting (XGBoost)
4. Classification Accuracy, Sensitivity, and Specificity Analysis
5. Implementation Proposed Methods
5.1. Implementation of SVM
Support Vector Machine-Based Hybrid Expert Systems
- (a)
- Parameter optimization of SVM based on PSO
| Algorithm 1 Pseudocode of PSO-SVM. |
|
- (b)
- Parameter optimization of SVM based on BA
| Algorithm 2 Pseudocode of BA-SVM. |
|
5.2. Implementation of XGBoost
5.3. XGBoost-Based Hybrid Expert Systems
- (a)
- Parameter optimization of XGBoost based on PSO
| Algorithm 3 Pseudocode of PSO-XGBoost. |
|
- (b)
- Parameter optimization of XGBoost based on BA
| Algorithm 4 Pseudocode of BA-XGBoost. |
|
6. Results and Discussion
7. Conclusions
Author Contributions
Funding
Institutional Review Board Statement
Informed Consent Statement
Data Availability Statement
Conflicts of Interest
List of Abbreviations
| AC | Alternative Current | ML | Machine Learning |
| AI | Artificial Intelligence | MPP | Maximum Power Point (W) |
| BA | Bees Algorithm | OCF | Open-Circuit Fault |
| DC | Direct Current | Maximum Power Point | |
| FD | Fault Detection | PV | Photovoltaic |
| FDC | Fault Detection Classification | P-V | Power-Voltage |
| FN | False Negative | PVA | Photovoltaic Arrays |
| FP | False Positive | PVS | Photovoltaic System |
| G | Sun Irradiance | SCF | Short-Circuit Fault |
| Current at Maximum Power Point (A) | STC | Standard Test Condition | |
| Short-Circuit Current (A) | Voltage at Maximum Power Point (V) | ||
| I-V | Current–Voltage | Open-Circuit Voltage (V) | |
| LLF | Line-to-Line Fault |
References
- Matemilola, S.; Sijuade, T. Renewable Resource. In Encyclopedia of Sustainable Management; Springer International Publishing: Cham, Switzerland, 2022; pp. 1–6. [Google Scholar]
- Mellit, A.; Tina, G.M.; Kalogirou, S.A. Fault detection and diagnosis methods for photovoltaic systems: A review. Renew. Sustain. Energy Rev. 2018, 91, 1–17. [Google Scholar] [CrossRef]
- Pillai, D.S.; Rajasekar, N. A comprehensive review on protection challenges and fault diagnosis in pv systems. Renew. Sustain. Energy Rev. 2018, 91, 18–40. [Google Scholar] [CrossRef]
- Madeti, S.R.; Singh, S.N. A comprehensive study on different types of faults and detection techniques for solar photovoltaic system. Sol. Energy 2017, 158, 161–185. [Google Scholar] [CrossRef]
- Ghosh, R.; Das, S.; Panizrahi, C.K. Classification of different types of faults in a photovoltaic system. In Proceedings of the 2018 International Conference on Computation of Power, Energy, Information and Communication (ICCPEIC), Chennai, India, 28–29 March 2018; IEEE: Piscataway, NJ, USA, 2018; pp. 121–128. [Google Scholar]
- Arani, M.S.; Hejazi, M.A. The comprehensive study of electrical faults in pv arrays. J. Electr. Comput. Eng. 2016, 2016, 8712960. [Google Scholar]
- Akram, M.N.; Lotfifard, S. Modeling and health monitoring of dc side of photovoltaic array. IEEE Trans. Sustain. Energy 2015, 6, 1245–1253. [Google Scholar] [CrossRef]
- Chen, Z.; Han, F.; Wu, L.; Yu, J.; Cheng, S.; Lin, P.; Chen, H. Random forest based intelligent fault diagnosis for pv arrays using array voltage and string currents. Energy Convers. Manag. 2018, 178, 264–2018. [Google Scholar] [CrossRef]
- Lu, X.; Lin, P.; Cheng, S.; Lin, Y.; Chen, Z.; Wu, L.; Zheng, Q. Fault diagnosis for photovoltaic array based on convolutional neural network and electrical time series graph. Energy Convers. Manag. 2019, 196, 965–2019. [Google Scholar] [CrossRef]
- Chen, Z.; Wu, L.; Cheng, S.; Lin, P.; Wu, Y.; Lin, W. Intelligent fault diagnosis of photovoltaic arrays based on optimized kernel extreme learning machine and iv characteristics. Appl. Energy 2017, 204, 931–2017. [Google Scholar] [CrossRef]
- Chang, H.-C.; Lin, S.-C.; Kuo, C.-C.; Yu, H.-P. Cloud monitoring for solar plants with support vector machine based fault detection system. Math. Probl. Eng. 2014, 2014, 564517. [Google Scholar] [CrossRef]
- Harrou, F.; Dairi, A.; Taghezouit, B.; Sun, Y. An unsupervised monitoring procedure for detecting anomalies in photovoltaic systems using a one-class support vector machine. Sol. Energy 2019, 179, 58–2019. [Google Scholar] [CrossRef]
- Yi, Z.; Etemadi, A.H. Line-to-line fault detection for photovoltaic arrays based on multiresolution signal decomposition and two-stage support vector machine. IEEE Trans. Ind. Electron. 2017, 64, 8546–8556. [Google Scholar] [CrossRef]
- Adhya, D.; Chatterjee, S.; Chakraborty, A.K. Diagnosis of PV Array Faults Using RUSBoost. J. Control. Autom. Electr. Syst. 2023, 34, 157–165. [Google Scholar] [CrossRef]
- Jimenez-Aparicio, M.; Patel, T.R.; Reno, M.J.; Hernandez-Alvidrez, J. Protection Analysis of a Traveling-Wave, Machine-Learning Protection Scheme for Distributions Systems With Variable Penetration of Solar PV. IEEE Access 2023, 11, 127255–127270. [Google Scholar] [CrossRef]
- Sairam, S.; Seshadhri, S.; Marafioti, G.; Srinivasan, S.; Mathisen, G.; Bekiroglu, K. Edge-based explainable fault detection systems for photovoltaic panels on edge nodes. Renew. Energy 2022, 185, 1440–2022. [Google Scholar] [CrossRef]
- Eskandari, A.; Milimonfared, J.; Aghaei, M. Fault detection and classification for photovoltaic systems based on hierarchical classification and machine learning technique. IEEE Trans. Ind. Electron. 2020, 68, 12750–12759. [Google Scholar] [CrossRef]
- Badr, M.M.; Abdel-Khalik, A.S.; Hamad, M.S.; Hamdy, R.A.; Hamdan, E.; Ahmed, S.; Elmalhy, N.A. Intelligent fault identification strategy of photovoltaic array based on ensemble self-training learning. Sol. Energy 2023, 249, 122–138. [Google Scholar] [CrossRef]
- Eskandari, A.; Milimonfared, J.; Aghaei, M. Line-line fault detection and classification for photovoltaic systems using ensemble learning model based on IV characteristics. Sol. Energy 2020, 21, 354–365. [Google Scholar] [CrossRef]
- Hong, Y.-Y.; Pula, R.A. Diagnosis of photovoltaic faults using digital twin and PSO-optimized shifted window transformer. Appl. Soft Comput. 2024, 150, 111092. [Google Scholar] [CrossRef]
- Eldeghady, G.S.; Kamal, H.A.; Hassan, M.A.M. Fault diagnosis for pv system using a deep learning optimized via pso heuristic combination technique. Electr. Eng. 2023, 105, 2287–2301. [Google Scholar] [CrossRef]
- Garud, K.S.; Jayaraj, S.; Lee, M. A review on modeling of solar photovoltaic systems using artificial neural networks, fuzzy logic, genetic algorithm and hybrid models. Int. J. Energy Res. 2021, 45, 6–35. [Google Scholar] [CrossRef]
- Adhya, D.; Chatterjee, S.; Chakraborty, A.K. Performance assessment of selective machine learning techniques for improved PV array fault diagnosis. Sustain. Energy Grids Netw. 2022, 29, 100582. [Google Scholar] [CrossRef]
- Chine, W.; Mellit, A.; Lughi, V.; Malek, A.; Sulligoi, G.; Pavan, A.M. A novel fault diagnosis technique for photovoltaic systems based on artificial neural networks. Renew. Energy 2016, 90, 501–512. [Google Scholar] [CrossRef]
- Kenny, R.P.; Viganó, D.; Salis, E.; Bardizza, G.; Norton, M.; Müllejans, H.; Zaaiman, W. Power rating of photovoltaic modules including validation of procedures to implement IEC 61853-1 on solar simulators and under natural sunlight. Prog. Photovolt. Res. Appl. 2013, 21, 1384–1399. [Google Scholar] [CrossRef]
- Subudhi, B.; Pradhan, R. A comparative study on maximum power point tracking techniques for photovoltaic power systems. IEEE Trans. Sustain. Energy 2012, 4, 89–98. [Google Scholar] [CrossRef]
- Eberhart, R.; Kennedy, J. A new optimizer using particle swarm theory. In Proceedings of the MHS’95. Proceedings of the Sixth International Symposium on Micro Machine and Human Science, Nagoya, Japan, 4–6 October 1995; IEEE: Piscataway, NJ, USA, 1995; pp. 39–43. [Google Scholar]
- Kennedy, J.; Eberhart, R.C. Particle swarm optimization. Encycl. Mach. Learn 2010, 4, 760–766. [Google Scholar]
- Pham, D.T.; Ghanbarzadeh, A.; Koç, E.; Otri, S.; Rahim, S.; Zaidi, M. The bees algorithmâa novel tool for complex optimisation problems. In Intelligent Production Machines and Systems; Elsevier: Amsterdam, The Netherlands, 2006; pp. 454–459. [Google Scholar]
- Kamsani, S.H. Improvements on the Bees Algorithm for Continuous Optimisation Problems. Ph.D. Thesis, University of Birmingham, Birmingham, UK, 2016. [Google Scholar]
- Pham, D.T.; Castellani, M.; Thi, H.A.L. Nature-inspired intelligent optimisation using the bees algorithm. In Transactions on Computational Intelligence XIII; Springer: Berlin/Heidelberg, Germany, 2014; pp. 38–69. [Google Scholar]
- Suliman, F.; Anayi, F.; Packianather, M. Bees-algorithm for parameters identification of pv models. In Proceedings of the 2022 2nd International Conference on Advance Computing and Innovative Technologies in Engineering (ICACITE), Greater Noida, India, 28–29 April 2022; IEEE: Piscataway, NJ, USA, 2022; pp. 2219–2223. [Google Scholar]
- Vapnik, V.N. The Nature of Statistical Learning Theory; Springer: New York, NY, USA, 1995. [Google Scholar]
- Carrizosa, E.; Morales, D.R. Supervised classification and mathematical optimization. Comput. Oper. Res. 2013, 40, 150–165. [Google Scholar] [CrossRef]
- Friedman, J.; Hastie, T.; Tibshirani, R. Additive logistic regression: A statistical view of boosting (with discussion and a rejoinder by the authors). Ann. Stat. 2000, 28, 337–407. [Google Scholar] [CrossRef]
- Friedman, J.H. Greedy function approximation: A gradient boosting machine. Ann. Stat. 2001, 29, 1189–1232. [Google Scholar] [CrossRef]
- Chen, T.; Guestrin, C. Xgboost: A scalable tree boosting system. In Proceedings of the 22nd ACM Sigkdd International Conference on Knowledge Discovery and Data Mining, San Francisco, CA, USA, 13–17 August 2016; pp. 785–794. [Google Scholar]
- Wang, H.; Sun, F. optimal sensor placement and fault diagnosis model of pv array of photovoltaic power stations based on xgboost. In IOP Conference Series: Earth and Environmental Science; IOP Publishing: Bristol, UK, 2021; Volume 661, p. 012025. [Google Scholar]
- Mellit, A.; Kalogirou, S. Assessment of machine learning and ensemble methods for fault diagnosis of photovoltaic systems. Renew. Energy 2022, 184, 1090–2022. [Google Scholar] [CrossRef]
- Wang, Y.; Pan, Z.; Zheng, J.; Qian, L.; Li, M. A hybrid ensemble method for pulsar candidate classification. Astrophys. Space Sci. 2019, 364, 139. [Google Scholar] [CrossRef]
- Davis, J.; Goadrich, M. The relationship between Precision-Recall and ROC curves. In Proceedings of the 23rd International Conference on Machine Learning, Pittsburgh, PA, USA, 25–29 June 2006; pp. 233–240. [Google Scholar]
- Jiang, H.; He, Z.; Ye, G.; Zhang, H. Network intrusion detection based on PSO XGBoost model. IEEE Access 2020, 8, 58392–58401. [Google Scholar] [CrossRef]
- Liu, B.; Wang, X.; Sun, K.; Zhao, J.; Li, L. Fault diagnosis of photovoltaic array based on xgboost method. In Proceedings of the 2021 IEEE Sustainable Power and Energy Conference (iSPEC), Nanjing, China, 23–25 December 2021; IEEE: Piscataway, NJ, USA, 2021. [Google Scholar]












| Equipment | Parameters | |
|---|---|---|
| Detailed Parameters | Type | |
| PV module | At STC: = 51.2553 V, = 0.15795 A, = 0.30248 W | Polycrystalline Silicon Module DIY |
| Entire PV array | At STC: = 51.2553 V, = 0.8417 A, = 32.1245 W | |
| Line-to-Line Fault with Large Voltage Difference | Array Operation Point | Top String #3 Current (I3&V3) at Fault | System Efficiency | ||||||||
|---|---|---|---|---|---|---|---|---|---|---|---|
(A) | (V) | (A) | (V) | (W) | (A) | (V) | (A) | (V) | (W) | ||
| Healthy condition | 0.8414 | 51.2551 | 0.7886 | 40.7481 | 32.1242 | 0.1676 | 51.2879 | 0.1582 | 41.4358 | 6.5564 | 20.07% |
| Fault condition | 0.8448 | 13.8865 | 0.7639 | 8.6574 | 6.6086 | 0.1661 | 11.5332 | 0.1546 | 8.2819 | 1.2765 | 4.13% |
| Loss ratio | ∼ | 72.9088% | 3.1321% | 78.7538% | 79.4279% | ∼ | 77.5128% | ∼ | 80.0126% | 80.5304% | 15.94% |
| Line-to-Line Fault with Small Voltage Difference | Array Operation Point | Top String #3 Current (I3&V3) at Fault | System Efficiency | ||||||||
|---|---|---|---|---|---|---|---|---|---|---|---|
(A) | (V) | (A) | (V) | (W) | (A) | (V) | (A) | (V) | (W) | ||
| Healthy condition | 0.8417 | 51.2551 | 0.7883 | 40.7481 | 32.1242 | 0.1677 | 51.2879 | 0.1582 | 41.4358 | 6.5560 | 20.07% |
| Fault condition | 0.8410 | 47.3010 | 0.7769 | 33.9024 | 26.3398 | 0.16732 | 47.6768 | 0.1583 | 33.7063 | 5.3366 | 16.46% |
| Loss ratio | ∼ | 7.7145% | 1.4461% | 16.8000% | 18.0063% | ∼ | 7.0402% | ∼ | 18.6541% | 18.5997% | 3.61% |
| Cross-String Line-to-Line Fault | Array Operation Point | Top String #3 Current (I3&V3) at Fault | System Efficiency | ||||||||
|---|---|---|---|---|---|---|---|---|---|---|---|
(A) | (V) | (A) | (V) | (W) | (A) | (V) | (A) | (V) | (W) | ||
| Healthy condition | 0.8414 | 51.2551 | 0.7886 | 40.7481 | 32.1242 | 0.3365 | 51.2715 | 0.3146 | 41.6479 | 13.0882 | 20.07% |
| Fault condition | 0.8425 | 51.2062 | 0.7824 | 40.5037 | 31.6933 | 0.3364 | 51.1899 | 0.3165 | 40.5690 | 12.8421 | 19.80% |
| Loss ratio | ∼ | ∼ | 0.7862% | 0.5997% | 1.3413% | ∼ | ∼ | −0.6039% | 2.5905% | 1.8803% | 0.27% |
| Open-Circuit Fault | Array Operation Point | Top String #4 Current (I4&V4) at Fault | System Efficiency | ||||||||
|---|---|---|---|---|---|---|---|---|---|---|---|
(A) | (V) | (A) | (V) | (W) | (A) | (V) | (A) | (V) | (W) | ||
| Healthy condition | 0.8417 | 51.2553 | 0.7883 | 40.7488 | 32.1245 | 0.1677 | 51.2879 | 0.1582 | 41.4350 | 06.5560 | 20.07% |
| Fault condition | 0.6719 | 51.2389 | 0.6294 | 40.9612 | 25.7810 | 0 | 0 | 0 | 0 | 0 | 3.96% |
| Loss ratio | 20.1734% | ∼ | 20.1570% | ∼ | 19.7466% | 0 | 0 | 0 | 0 | 0 | 16.86% |
| 1st Class (Predicted) | 2nd Class (Predicted) | |
|---|---|---|
| 1st class Actual | True Positive (TP) | False Negative (FN) |
| 2nd class Actual | False Positive (FP) | True Negative (TN) |
| Parameters | Default Value |
|---|---|
| Number of iterations (n) | 100 |
| (W) Inertia weight | 1.1 |
| (w_damp) Damping factor for inertia weight | 0.3 |
| Personal attraction coefficient (C1) | 0.8 |
| Global attraction coefficient (C2) | 1 |
| particles_num | 2 |
| Particle dimensions | 6 |
| Parameter | Value |
|---|---|
| Number of scout bees () | 50 |
| Number of selected sites (selected bees) (m) | 10 |
| Number of elite bees (out of selected sites) (e) | 3 |
| Number of bees recruited for best sites () | 14 |
| Recruitment numbers of bees for the other selected sites | 4 |
| Neighborhood size for a patch () | 5 |
| Number of iterations () | 100 |
| Parameters | Default Values | Range | Explanation |
|---|---|---|---|
| learning_rate (eta) | 0.3 | [0, 1] | Reduces size of weight in each step |
| max_depth | 5 | [0, 10] | Great values of maximum tree depth produce results that are more specific to localized samples |
| min child weight | 1 | [0, 10] | Larger values of minimum leaf weight help avoid local optimization |
| gamma | 0 | [0, ∞] | Governs loss function |
| subsample | 1 | [0, 1] | Adjusting the random sampling proportion helps prevent overfitting |
| n_estimators | 100 | [100, 1000] | Indicates the number of boosting rounds or trees to build |
| reg_lambda | 0.1 | [0, 10] | L2 regularization term on weights; used for avoiding overfitting. |
| Parameters | Default Value |
|---|---|
| Number of iterations (n) | 100 |
| (W) Inertia weight | 1.1 |
| (w_damp) Damping factor for inertia weight | 0.95 |
| Personal attraction coefficient (C1) | 1 |
| Global attraction coefficient (C2) | 1.3 |
| particles_num | 30 |
| Particle dimensions | 6 |
| Parameter | Default Value | Description |
|---|---|---|
| max_depth | [1, 10] | Maximum depth of the trees |
| gamma | [0.01, 0.9] | Regularization term |
| n_estimators | [100, 1000] | Number of boosting rounds |
| subsample | [0.5, 1] | Fraction of training data for boosting |
| min_child_weight | [0, 5] | Minimum sum of instance weight |
| reg_lambda | [0.0001, 1] | L2 regularization term on weights |
| learning_rate (eta) | [0.1, 0.9] | Step-size shrinkage |
| Parameter | Value |
|---|---|
| Number of scout bees () | 50 |
| Number of selected sites (selected bees) (m) | 5 |
| Number of elite bees (out of selected sites) (e) | 3 |
| Number of bees recruited for best sites () | 30 |
| Recruitment numbers of bees for the other selected sites | 10 |
| Neighborhood size for a patch () | 2 |
| Number of iterations () | 100 |
| ML Classifier | Classes | Overall Accuracy | ||||
|---|---|---|---|---|---|---|
|
F0 (Class No. 0) |
F1 (Class No. 1) |
F2 (Class No. 2) |
F3 (Class No. 3) |
F4 (Class No. 4) | ||
| User Accuracy | ||||||
| SVM | 56.49% | 80.27% | 34.82% | 59.90% | 85.73% | 63.45% |
| PSO-SVM | 60.46% | 91.98% | 48.46% | 51.89% | 92.03% | 68.55% |
| BA-SVM | 57.97% | 92.79% | 64.08% | 47.23% | 91.42% | 70.79% |
| XGBoost | 53.42% | 87.02% | 57.63% | 47.55% | 84.76% | 65.88% |
| PSO-XGBoost | 75.72% | 88.49% | 84.32% | 80.09% | 90.15% | 82.79% |
| BA-XGBoost | 83.86% | 91.56% | 86.56% | 80.09% | 93.08% | 87.56% |
| Fault Classes | F0 | F1 | F2 | F3 | F4 | Total | User Accuracy |
|---|---|---|---|---|---|---|---|
| F0 (class no. 0) | 16.32% | 0.10% | 1.40% | 1.04% | 0.60% | 19.46% | 83.86% |
| F1 (class no. 1) | 0.40% | 18.90% | 0.45% | 0.84% | 0.05% | 20.64% | 91.56% |
| F2 (class no. 2) | 0.94% | 0.25% | 16.62% | 1.19% | 0.20% | 19.20% | 86.56% |
| F3 (class no. 3) | 0.94% | 0.74% | 1.44% | 15.53% | 0.74% | 19.39% | 80.09% |
| F4 (class no. 4) | 0.60% | 0.20% | 0.10% | 0.60% | 20.19% | 21.69% | 93.08% |
| Total | 19.20% | 20.19% | 20.01% | 19.20% | 21.78% | Overall Accuracy | |
| Producer Accuaracy | 85.00% | 93.61% | 83.05% | 80.88% | 92.69% | 87.56% | |
Disclaimer/Publisher’s Note: The statements, opinions and data contained in all publications are solely those of the individual author(s) and contributor(s) and not of MDPI and/or the editor(s). MDPI and/or the editor(s) disclaim responsibility for any injury to people or property resulting from any ideas, methods, instructions or products referred to in the content. |
© 2024 by the authors. Licensee MDPI, Basel, Switzerland. This article is an open access article distributed under the terms and conditions of the Creative Commons Attribution (CC BY) license (https://creativecommons.org/licenses/by/4.0/).
Share and Cite
Suliman, F.; Anayi, F.; Packianather, M. Electrical Faults Analysis and Detection in Photovoltaic Arrays Based on Machine Learning Classifiers. Sustainability 2024, 16, 1102. https://doi.org/10.3390/su16031102
Suliman F, Anayi F, Packianather M. Electrical Faults Analysis and Detection in Photovoltaic Arrays Based on Machine Learning Classifiers. Sustainability. 2024; 16(3):1102. https://doi.org/10.3390/su16031102
Chicago/Turabian StyleSuliman, Fouad, Fatih Anayi, and Michael Packianather. 2024. "Electrical Faults Analysis and Detection in Photovoltaic Arrays Based on Machine Learning Classifiers" Sustainability 16, no. 3: 1102. https://doi.org/10.3390/su16031102
APA StyleSuliman, F., Anayi, F., & Packianather, M. (2024). Electrical Faults Analysis and Detection in Photovoltaic Arrays Based on Machine Learning Classifiers. Sustainability, 16(3), 1102. https://doi.org/10.3390/su16031102
