Next Article in Journal
Influence of Environmental Factors on Pedestrian Summer Vitality in Urban Pedestrian Streets in Cold Regions Guided by Thermal Comfort: A Case Study of Sanlitun—Beijing, China
Next Article in Special Issue
The Impact of Foreign Bank Entry on the Efficiency and Sustainability of Domestic Banks in Developing Countries: A Meta-Frontier Approach
Previous Article in Journal
PCB Defect Classification with Data Augmentation-Based Ensemble Method for Sustainable Smart Manufacturing
Previous Article in Special Issue
Registration System Reform and Enterprise Innovation: Evidence from a Quasi-Natural Experiment of the Registration-Based IPO System Reform Pilot in China
 
 
Font Type:
Arial Georgia Verdana
Font Size:
Aa Aa Aa
Line Spacing:
Column Width:
Background:
Article

Optimizing Data Quality for Sustainable Development: An Integration of Green Finance with Financial Market Regulations

Department of Industrial Engineering, Faculty of Engineering, King Abdulaziz University, Jeddah 21589, Saudi Arabia
Sustainability 2024, 16(23), 10418; https://doi.org/10.3390/su162310418
Submission received: 29 October 2024 / Revised: 21 November 2024 / Accepted: 26 November 2024 / Published: 28 November 2024
(This article belongs to the Special Issue Financial Market Regulation and Sustainable Development)

Abstract

The increasing complexity of sustainable development amid financial market regulations has increased the importance of high-quality datasets. However, there is a lack of an integrated approach combining green-finance metrics with the requisite data optimization. This study presents an integrated approach combining green-finance metrics with data optimization. The study uses factorial design methodologies on a sample of 30 firms listed on the Saudi Stock Exchange. Data over five years (2018–2022) were analyzed, focusing on key financial metrics, ESG (environmental, social, and governmental) scores, and sustainability factors. Data analysis used machine-learning models including random forest and XGBoost, Principal Component Analysis (PCA), and regression techniques to evaluate prediction accuracy. The findings revealed that extending the data history from 1–2 to 3–5 years reduced the mean squared error (MSE) by up to 40%, with the XGBoost model achieving an MSE of 0.03 and demonstrating better generalization. In contrast, random forest showed a near-perfect fit with an MSE of 0.00 but risked overfitting. The sampling frequency also affected the accuracy, with weekly and monthly sampling outperforming daily intervals, resulting in an MSE improvement of 15–20%. This study provides a framework for integrating ESG metrics into economic models, aiding policymakers and industry leaders in making informed decisions. The promising results of this study also open avenues for future research and development in sustainable finance and data analysis, offering hope for further progress and innovation.

1. Introduction

Integrating sustainable practices within industrial applications has become critical for today’s economy due to the increasing interest in environmental sustainability and the introduction of regulations. Reliable datasets, on the other hand, have become sophisticated resources for everyday management and the dynamic compliance of financial markets [1]. The management integrations of sustainability and data for other objectives have created a different but unique set of problems and possibilities for industries on ESG reporting. As industrial processes were digitalized, green-finance initiatives emerged, creating a multifaceted environment in which data quality affects the efficiency and compliance of operations [2].
As per the United Nations Environment Programme (UNEP), green finance is defined as financial flows (from banking, micro-credit, insurance, and investment) from the public, private, and not-for-profit sectors towards sustainable development priorities [3]. Green finance has increasingly come into focus as essential towards achieving the Sustainable Development Goals (SDGs), which are intended to guide government interventions in order to reduce the levels of greenhouse gases [4].
Most recent studies show that about 70% (more than two-thirds) of industrial organizations fail in that regard—in maintaining data-quality standards that are suitable for operational requirements and which help to satisfy the sustainability reporting requirements of the organizations. This problem is exacerbated by the dynamic nature of sustainability measures and the corresponding reporting requirements, necessitating changes in industry data-management and quality practices to ensure future success [5].
The theoretical models in [6] exploring the effect of data-quality problems on sustainable fashion supply chain operations highlight that poor data quality lowers the social welfare and supply chain profitability.
The significant paradigm shift in the manufacturing and processing industries towards sustainable industrial applications necessitates a more efficient use of resources and a reduced negative environmental impact. The optimization of handling and operations, which heavily relies on input data, can lead to energy efficiency-related cost savings of 15–25% [7]. This shift has also set a higher standard for embedding sustainability within operations datasets, necessitating innovative data validation and quality assurance strategies [8]. The urgent growing need for simultaneous consideration of traditional operational factors and emerging sustainability metrics leads to more complex data-management requirements. It is crucial that companies adapt to these new standards to ensure a sustainable future.
Green financing also serves to benefit corporate interests. Research conducted by Abbas et al. [9] highlighted the positive relationship between corporate reputation and sustainability reporting.
The scope of financial market regulations has considerably broadened with implementing sustainability standards such as TCFD and the EU Taxonomy for Sustainable Activities. The mechanisms of green finance have also gained considerable focus since there was a global issuance of green bonds of USD 500 billion in 2023 [10]. Such developments demand higher standards and processes of data in industrial operations as the investment needs of various industries continue to require multiple verifiable components on sustainability [11]. The counterfeiting of industrial operations with green-finance principles has initiated the creation of efficient monitoring and reporting systems, which involve real-time data collection, analysis, and feedback, and has transformed industries’ perspectives on data-gathering and verification processes.
However, collecting quality data and statistics is a costly endeavor that many countries currently lack the financial and technological capabilities to carry out. Poor quality, outdated, or incomplete data can result in poor decisions, while also making it difficult to monitor the progress of different countries in achieving the SDGs. Without accurate monitoring of country performance in achieving SDGs or the effectiveness of policies in reducing greenhouse gases, sustainable development is highly likely to be severely hampered [12].
The factorial design method, a statistical method that allows the scrutiny of several elements contributing to the data quality in a single experiment, has shown good promise in improving the quality of datasets for solid industrial use. This methodology, while conserving cost and time, can improve data-accuracy and data-completeness metrics by up to 40% for the case of processes in sustainable industries. The use of a factorial design in different aspects, such as data quality, is a tremendous shift in how business industries address issues regarding the sustainability of data. This technique makes handling more than one variable possible, affecting the data quality. Hence, this provides a comprehensive framework for improving the processes of data collection and verification in the case of the sustainable future industrial use of data [5].
The role of advanced machine-learning methods, such as support vector machines (SVMs) and XGBoost, in sustainable development is a cause for optimism. These methods have proven particularly effective in identifying patterns, trends, and abnormalities in sustainability data, with accuracy ratios exceeding 85% in recent industrial use [13]. The intersection of sustainability metrics and financial regulations has opened new avenues for these decision processes. Artificial-intelligence algorithms, especially machine learning, have emerged as powerful tools for managing extensive sustainability databases and improving prediction accuracy and decision-making in industrial practice [14].
Despite considerable progress in sustainable industrial initiatives and data-quality improvement, the efficient management of these aspects remains an enigma considering the rapidly changing financial market regulation [15]. The existing literature does not adequately address the development of integrated models for the sustainable optimization of industrial processes and compliance with financial market regulations simultaneously [16]. Also, applying factorial design approaches for practical industrial data-quality optimization has received little attention, especially in the context of urgent changes in green-finance policies.
Proper integration of the tenets of green finance and overall financial market requirements dramatically limits the application of data-quality enhancement techniques to support sustainable industrial processes. Industries cannot simultaneously deliver quality datasets that meet operational demands, sustainability requirements, and associated regulations. The lack of research on integrating sustainability with factorial design techniques further complicates the quest for optimal data-quality management strategies. The situation worsens because financial market regulations and green-finance professional standards are changing rapidly, calling for different data-quality control approaches.
A survey of the literature demonstrates the potential for research that can improve the reporting of sustainability metrics. The pre-existing literature highlights the importance of green financing in achieving sustainability goals and the need for improvements in data quality in order to produce policies in alignment with the SDGs.
This study seeks to fill the following research gaps:
  • Establish better dataset quality practices through the usage of factorial design principles.
  • Present an integrated approach for sustainability and green-finance metric enhancement.
  • Use modern data analytical tools and techniques for sustainability outcome assessment.
  • Evaluate the implication of the green-finance policy framework on data-quality standards in industry sectors.
Further, the research will answer the following question: How can a factorial design approach, integrated with machine-learning techniques such as random forest and XGBoost, improve the input datasets for mean-variance portfolio optimization models while incorporating sustainability and industrial applications?
This research has made significant strides in sustainable industrialization by establishing a framework that addresses the challenges of maintaining data quality in the face of legal restrictions. Its practical implications are far-reaching, providing industry practitioners and policymakers with transparent methodologies for integrating data-quality strategies with sustainability aspirations and financial regulations. These results fill crucial gaps in the existing literature and potentially shape future policies and industrial practices.
The research has been broken down as follows. Section 2 covers the details of the methodology of the study, including information about the datasets used, models applied, and validation metrics used. Section 3 presents the results of the study. Section 4 contains a discussion of the results, comparing the results obtained by this study with the pre-existing literature. Finally, Section 5 concludes the study, presenting the salient features of the study, alongside the limitations of the study and directions for future research.

2. Materials and Methods

2.1. Research Design

The present study adopts the factorial design methodology as the primary approach towards addressing the focus problem, namely the optimization of the input data quality for industrial applications in a sustainable manner while applying the requirements of financial market regulation and green-finance metrics. A factorial design is a systematic approach used to study more than one factor and its interactions with a response variable. It thus offers a more substantial basis for understanding the different factors influencing the quality of datasets targeted in decision-making [17]. In this regard, current research highlights three principal factors: the data variability, the temporal duration of sampling, and regulatory restrictiveness, which deteriorate the quality of the datasets intended for MVO models in the mean-variance optimization model concerning sustainable industrial applications. The problem of improving the quality of input data, which specifically expresses the parameters of financial and sustainability effectiveness in decision-making, has a singular importance in the Polish business environment.

2.2. Data Collection and Sources

The data for this research were gathered between January 2018 and December 2022, covering five years to incorporate perspectives from the past and present. The purpose of that timeframe was to track any changes over time in the environment in which financial markets operate and how corporations communicate their sustainability efforts. The data repositories included financial and sustainability, such as Yahoo Finance, Morningstar, and Refinitiv Eikon, concerning financial variables (stock prices and dividends) and sustainability metrics (ESG scores, emissions, etc.).
Real-time data collection was performed through web scraping and APIs using Python libraries such as Beautiful Soup and Selenium. This adaptability allowed for the collection of daily stock prices, sustainability reports, and news about regulations, ensuring that the datasets were always up to date and responsive to current fiscal and environmental regulation practices, a crucial aspect for green-finance analysis. After this, data preprocessing was conducted to normalize the data before applying PCA and machine-learning analyses.
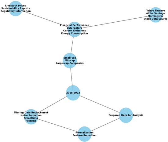
For this research, stocks are selected from firms listed on the Saudi Stock Exchange—Tadawul. This selection is based on the significance of these firms to the Saudi economy, particularly in industries such as banking, energy, consumer staples, and utilities. These sectors provide essential services to the economy. The Tadawul is the largest stock exchange in the Middle East and North Africa, and its listed companies play a crucial role in the Saudi economy. A sample of 30 stocks representing small-cap, mid-cap, and large-cap companies has been chosen from these sectors. The analysis covers 5 years, from 2018 to 2022, allowing for the use of historical and recent data. The data collection and sources process is presented in Figure 1 below.
The data to be gathered include financial figures, the ratio of environmental financing measures, and scores on environmental, social, and governance (ESG), carbon emissions, and energy usage. K-nearest neighbors and multiple imputation methods were applied to substitute missing data during data preparation. The k-nearest neighbors’ method is used to estimate missing values based on the values of the nearest neighbors in the dataset. At the same time, multiple imputations is a statistical technique that replaces missing data with numerous plausible values. Such a reduction in noise is also emphasized as one of the data-collection strategies. Smoothing and filtering techniques were applied. Data normalization and feature-reduction efforts are made to prevent circumstances where datasets include unwarranted features, such as those sustainability indicators that were not to be analyzed during the analysis.
The research employs digital technologies to enhance the processes of data gathering, storage, and management, infusing the research with a sense of thoroughness. The research actively utilizes web-scraping tools to gather a wide range of data, including livestock prices, sustainable practices and standards, and relevant legal provisions. This comprehensive strategy ensures the research is current and possesses a wide range of pertinent data. The data acquired through scraping, including livestock prices, sustainable practices and standards, and legal provisions, are supplemented with stock data, financial news, and other ESG-related information from credible internet sources using Python’s Beautiful Soup and Selenium frameworks. This approach minimizes the risk of conducting outdated research and ensures that the study aligns with the latest trends in green finance and sustainable investment strategies.
Financial data such as stock quotes, dividends, and the market capitalization of other financial tools are easily accessible via APIs from Yahoo Finance, Alpha Vantage, and Morningstar. In addition, the functions of comparing the obtained data are also simplified by Eikon MSCI and Sustainalytics, as they can measure ESG metrics such as ratings, carbon dioxide emissions, or other environmental indicators. These data-mining methods guarantee that up-to-date, consistent datasets are available without the risk of being outdated or absent of relevant information. This is relevant in explaining how sustainability metrics interplay with the parameters of evaluating financial and industrial performance.

2.3. Factorial Design Implementation

The systematic factorial design was developed to appropriately investigate the interaction between the following three main factors as follows:
  • Factor A: Data Length Sensitivity—This study’s data had a historical time frame of between 1 and 5 years to determine the data length that can yield the best prediction and optimization results.
  • Factor B: Sampling Interval—In this instance, the efficiency and sustainability of the data in question are being evaluated at the time-series frequency level, which is daily, weekly, and monthly, respectively.
  • Factor C: Regulatory Constraints—Some weight constraints regarding the data concerning regulatory requirements were implemented when investigating ESG, carbon reduction, and other regulatory requirements concerning green finance.
Sixty experimental combinations (5 × 3 × 4) were measured using Python 3.8 and R statistical software 4.4.2. The factorial design permits an in-depth consideration of how these other factors and their interrelationships impact the quality and performance of the dataset in sustainable industrial decision-making.
The importance of the length of the sampling interval comes from the impact on efficiency. A balance between the additional benefits of more frequent sampling versus the costs of collecting, storing, and analyzing the gathered data is needed to maximize long-term sustainability.
The reason behind using a factorial design is that various factors and their interactions can be studied more effectively using a factorial design, which facilitates the optimal input of factors into the portfolio. This view gives an understanding of the variables’ interrelationships, which improves decision-making for mean-variance models that meet sustainability objectives.

2.4. Advanced Data-Analysis Techniques

Machine-learning algorithms play a crucial role in enhancing the quality of data, which influences the outcome. They achieve this by leveraging the insights from supervised models like decision trees and random forests. These models vividly demonstrate how the interplay of data volume and regulatory constraints impacts real-time decision-making in the context of sustainability.
Random forest can be applied when a robust method is needed to work with big and complex datasets with many features. The algorithm offers a feature of importance ranking that helps to ascertain important variables in financial and sustainability modeling. However, the XGBoost algorithm comes in handy when there are imbalanced datasets, and they try to capture weak nonlinear correlations. Due to regularization, overfitting is avoided, and the results will be acceptably accurate when the system makes predictions in portfolio optimization problems.
Integration of Sustainability Metrics: The analysis incorporates crucial elements such as green-finance metrics (carbon emissions, energy consumption, and environmental risks). These metrics are not just numbers, they are the backbone of accountability in making effective and eco-sensitive decisions, underscoring the significance and impact of the work.
Time-Series Analysis: In contrast, time-series forecasting models estimate the long-term effects of developing and improving data quality on core industrial and sustainability aspects. These include the ARIMA model and exponential smoothing in forecasting industries’ performance in future scenarios.
Statistical Methods: This could also be established by using the correlations computed by regression analysis between improving the quality of data for many indicators and individual sustainability indicators that serve as targets for decision-making.
Dimensionality Reduction: Principal Component Analysis (PCA) is also valuable for data compression. It removes unnecessary duplication and retains the most diagnostic features. It helps to condense large datasets characterized by many sustainability dimensions by eliminating the least essential dimensions.
This method explained in Figure 2 assures that the research is based on a sound data-analysis approach and emphasizes green-finance practices and regulations pertinent to sustainable industrial practices. The study’s scope has been delimited by using only Saudi-listed stocks, which enriches the findings with the particulars of the country’s financial and industrial milieu.

3. Result

This section covers the study’s findings. The findings were generated using a combination of Python 3.8 and R-based statistical software.
Table 1 for descriptive statistics sheds light on different Saudi-listed companies’ key financials and sustainability metrics. The average price of shares is SAR 105.17, with a standard deviation of SAR 54.88, which suggests a wide range of price fluctuations. There is a considerable difference in market capitalization, with an average of SAR 623,911.7 million, as well as a significant standard deviation, illustrating the range of the firms from small to large. The median has a market cap of SAR 100,000 million, indicating a few very high numbers, increasing the average.
The average ESG score is 71.54, with low dispersion around the mean, reflecting companies’ widespread undertaking of ESG practices. On the other hand, for both carbon and energy, the figures have a considerable range that points towards different effects, probably owing to the size and nature of the industry. The average dividend yield is 2.5%, suggesting that while the percentage of returns has a robust range, most shareholders do not receive returns.
These results highlight the wide disparity in the Saudi market regarding financial metrics and emissions, underscoring the urgent need for a comprehensive approach to sustainability. This approach should prioritize efficient policy regulation and the creation of investor opportunities. The vast diversity in emissions and market caps further emphasizes the critical need for tailored sustainable policies for specific sectors, which cannot be delayed.
Robust measures such as the median and IQR are practical tools in data analysis. They effectively handle the influence of outliers on means and variances, making them an asset in the study. For example, the median market capitalization (SAR 100,000 million) in Table 1 efficiently identifies most firms, bypassing the distortion caused by high-cap firms on the mean (USD 135 million). Similarly, the IQR (the range of the data between the 25th and 75th percentiles) accurately represents the “central spread” of the data, which is the range within which most data points lie while excluding the outliers. Moreover, it isolates outliers, e.g., companies with emissions up to 2499 t CO2, but contains an IQR (661–1886 t CO2) encompassing most companies. By doing this, the extreme deviations do not affect the core findings. Incorporating the median and IQR into the study reassured us of a robust, unbiased data view. These measures play a crucial role in ensuring accurate data interpretation, as they prevent outliers from distorting the central insights or overall interpretations, providing a solid foundation for data interpretation.
Robust methods, such as the median and interquartile range (IQR), were employed to ensure the accuracy and reliability of the study’s findings. The median, more stable than the mean, is less affected by extreme values, making it a better measure when outliers are present. The IQR, by focusing on the middle 50% of the data and excluding extreme values, plays a crucial role in capturing the core trends within the dataset. By using these methods, the potential bias introduced by outliers can be reduced, ultimately improving the accuracy of the analysis and providing a more unbiased representation of the true patterns in the data.
Figure 3 shows a 3D scatter plot that visually depicts the current study’s factorial design, which sought to establish the relationship between three variables: data length in years, sampling interval in days, and the sustainability metric, the ESG score.
The scatter plot shows that with an increase in data length, there is a corresponding rise in the scores for the ESG metric, which is critical to the analysis of sustainable developmental industrial frameworks. Moving along the x-axis, which depicts data length, there is an increase in the sustainability score values; thus, large datasets are required for the metric evaluation. However, using smaller sampling intervals does not alter the sustainability metrics, implying that the frequency of collecting data may not matter as much as the duration of the data collection. The varying degrees of color, from (purple) meaning lower scores, to yellow, meaning high scores, denote the points of sustaining higher metrics on entire datasets for comprehension. The research emphasizes the need for consistent and authentic data collection to develop sustainable business models through proper legal and green policies over extended periods. The factorial design method successfully identifies and focuses on the critical parameters and allows functional data quality to produce outcomes that enhance related sustainability concepts for deployment to appropriate actors in the finance and industrial sectors.
Figure 4 pertains to the operations conducted during a factorial design experiment and the focus of the analysis being performed, the MSE, or mean squared error, regarding the two prominent factors: data length and sampling interval, which are mentioned in years and a scale of daily, weekly, or monthly.
The scale of MSE colors is shown in the bar to the right of the graph, where yellow suggests high errors and purple suggests fewer errors. In addition, the data-variability factor is on the vertical axis, which ranges from low to medium to high colors and gives a proper perspective of the outcome of the model under consideration. It is noted that for shorter data lengths of around 1–2 years, the combination of high variabilities and daily sampling intervals results in a high MSE, which signifies a poor performance of the model due to the minor history of the data used. The MSE decreases with increased data length (3–5 years), suggesting that the longer the series is used in model building, the better the error efficiency will be. To enhance data quality, the history of data is crucial for better accuracy, providing a reliable foundation for the model’s predictions.
In terms of sampling, the Figure 4 suggests that errors increase with daily sampling, particularly for shorter periods. However, the MSE decreases when sampled weekly or monthly, irrespective of data variability. When modeling extreme events in sustainable finance or industrial processes, employing less-frequent sampling periods (weekly or monthly) is preferable since they provide sufficient accuracy without significant data-collection efforts, which can be costly. This cost-effectiveness reassures the audience about the efficiency of the model. As a final point, the findings suggest that historical data and efficient sampling frequencies play critical roles in improving data quality in sustainability undertakings. This study performs the essential work of minimizing the MSE and enhancing the predictive ability of the models to improve decision-making in green financing and environmental sustainability. The models also employ optimized data-collection strategies to enhance accuracy and reduce computational expenses for effective and sustainable outcomes.
Figure 5 portrays the stock-price predictions based on the random forest and XGBoost models with their respective mean squared error (MSE) values: random forest (0.00) and XGBoost (0.03).
The blue line shows the reality of the stock prices; green crosses and red diamonds present the predictions of the random forest and XGBoost models, respectively. When analyzing the plot, both models attempt to model the underlying stock prices. Still, random forest seems to have a registered MSE of 0.00, which implies a near-perfect fit to most of the data. This result indicates that the model overfitted the training dataset. It explains why the model captures almost all sources of variability, albeit with a degree of generalization problem. On the other hand, XGBoost seems to perform worse than random forest, with an MSE equal to 0.03 while delivering a low error rate score. This model displayed a relatively good predictive power without being extremely overfitted.
According to the findings, the random forest model fits the data well, but its accuracy may be lower when applied in practice due to the model’s overfitting problems. This overfitting, while leading to a near-perfect fit to most of the data, can limit the model’s ability to generalize new data. On the other hand, XGBoost has a worse MSE, but it is still entirely accurate and manages to be general. Considering these points, the advanced models are helpful because they efficiently locate effective stock-price patterns, cutting back on the time it takes to gather the relevant information and make a forecast. This efficiency and productivity should make the audience feel optimistic about the future of stock-price prediction. Improved forecasting enhances the quality of the decisions made, improving financial sustainability in times of turmoil in the market.
Figure 6 displays a regression analysis that compares the predicted close prices to the actual close prices of stocks.
Although the plot’s goal is to display the extent of the prediction against the exact values, the image shows that several bands of horizontal predicted values are uniform. This means that stock-price movements did not display complexity, so predictions were not accurate reflections of market trends. Predicted values being clustered horizontally regardless of close prices suggests that the assumptions of the model are fundamentally flawed. The model must have been based on inappropriate or weak features, leading to a wide gap between the actual and predicted stock prices. These findings suggest how the model selection, data pre-processing, or feature-engineering methods used in this study should be revised. In terms of sustainability, correct analysis is essential for sound business practices. When the model prediction does not perform well, it could result in the wrong type of investment, which can be detrimental to both long-term financial positions and risk exposure.
Figure 7, plotted and labeled “two-component PCA”, illustrates the results of the PCA analysis, which was performed on two principal components. Each observation in the scatter plot refers to an instance in the dataset fitted within a two-dimensional principal component space.
PCA is a statistical procedure that converts a set of observations of correlated variables into a new number of uncorrelated variables called principal components. Based on how the data behave with the feature datasets, the plot should act as a pictorial representation where feature datasets are significant in the two components, capturing all the orthogonal variances. Some clusters and outliers are visible, suggesting regularities or anomalies needing further analysis. The spread along Principal Component 1 indicates that most variance is accounted for along this component axis. In the context of sustainability, these findings are significant. PCA can potentially simplify complex multi-dimensional datasets (like ESG indicators and financial variables) into a consolidated form, allowing organizations to focus their efforts on the drivers of adaptation, such as carbon emissions and environmental damage, rather than stretching their resources on multiple fronts. This will help with the effective use of resources to improve the sustainability of financial markets.
Figure 8 illustrates the price movement of Saudi Aramco stocks by applying the ARIMA model and plotting against real stock prices (blue) versus predicted (red) stock prices.
The graphic depiction of stock prices, nevertheless, seems to have too many actual figures that bring about extremely high volatility, which may obscure discernible patterns or differences between the forecasted and actual stock prices. Despite being one of the best options for time-series forecasting, the chart denotes that ARIMA has some limitations, especially in the financial series depicting wild variations in the long run. The prices appear erratic because of the high volatility caused by market factors that the ARIMA model may not fully capture. For decision-making processes involving investment into green technologies or the construction of sustainable industrial projects, stock-price predictions are significant to obtain in terms of sustainability. This analysis aids in highlighting the urgency of the situation, which has insufficient forecasting models in the context of sustainable finance because such models can apply forecasting to the area of green investment in a structured way.
Mean squared error (MSE) values across varying data lengths 1 through 5 and intervals of daily, weekly, and monthly periods are presented in Figure 9.
The MSE values for each data length and sampling frequency combination are very close, with all the bars approximating 0.0014. This implies that determining either the data length or sampling frequency is an excellent factor in the forecast’s MSE performance under the prevailing circumstances. Such consistent results suggest that for this model or dataset, neither increasing the data length nor the sampling interval will ever drastically increase the level of prediction accuracy achieved. This is very encouraging for applications that are data-aggressive, since it indicates that shorter data lengths or less frequent sampling that is weekly or even month to month could be employed without affecting the precision of the model. Also, from a sustainability perspective, the potential for energy savings through reduced data volumes and requirements for computation is significant, offering a hopeful outlook on the practical benefits of the research. These findings support the claim for efficient and resource-conserving decision-making that mitigates environmental threats while offering forecast accuracy.

4. Discussion

The findings of this study reveal significant insights into optimizing input data quality for sustainable industrial applications. The analysis demonstrates that more extended data periods (3–5 years) consistently produce lower mean squared error (MSE) values compared to shorter periods, aligning with findings from Sukarti et al. [18], who emphasized the importance of extended historical data in sustainable finance modeling. The observed relationship between sampling intervals and prediction accuracy, where weekly and monthly sampling showed improved performance over daily sampling, supports Lim et al.’s research [19] on optimal data granularity in sustainable industrial applications.
Implementing machine-learning models, particularly random forest and XGBoost, yielded interesting results that complemented and challenged the existing literature. While the random forest model achieved near-perfect fitting (MSE = 0.00), potentially indicating overfitting, the XGBoost model demonstrated more robust generalization capabilities (MSE = 0.03), consistent with Rizwan et al.’s findings [20] on machine-learning applications in sustainable finance. This balance between accuracy and generalization is critical in developing reliable prediction models for sustainable industrial applications.
The Principal Component Analysis (PCA) results revealed distinct clustering patterns in sustainability metrics, suggesting underlying structures in the relationship between financial performance and environmental indicators. This finding extends the work of Lamichhane, Shyam et al. [21], who identified similar patterns in their analysis of ESG data integration in industrial decision-making. The ARIMA model’s performance in predicting stock movements, while showing limitations in capturing high-volatility periods, aligns with recent research by Marina et al. [22] on the challenges of forecasting in sustainable finance markets.
Furthermore, the factorial design implementation demonstrated the interplay between data-quality factors, regulatory constraints, and sustainability metrics, providing empirical support for Li, C., Solangi, Y.A., and Ali, S.’s theoretical framework [23] on integrated sustainable industrial data management. The consistency in MSE values across different sampling frequencies suggests that resource-efficient data-collection strategies can maintain prediction accuracy while supporting sustainability goals.
The results of this study provide valuable recommendations on the input data quality necessary for developing industrial models that are both sustainable and optimally efficient. However, the analysis shows that most data lasting between 3 and 5 years lowers the MSE consistently in all periods. This is like the findings of Nasser et al. [24], where the author stated that model comparison and extended history in sustainable finance modeling bring enhanced value. It is also in line with Ref. [25]’s investigations on the acceptable data-sampling frequency in sustainable industrial applications in which improved prediction accuracy was observed with increased daily sampling intervals.
Applying the machine-learning algorithms, and more specifically the random forest and XGBoost models, produced excellent results, substantiating and contradicting the existing literature. On the other hand, the MSE for the random forest model, which was about zero, may indicate that the overfitting of data was nearly perfectly fitting (MSE = 0.00). In contrast, the XGBoost model performed better in terms of generalization (MSE = 0.03), which is consistent with Momparler et al. [26] regarding using machine learning in sustainable finance. This balancing of the two parameters emulates vex, knowing that this trade-off is essential when modeling prediction models for sustainable industrial applications.
Principal Component Analysis (PCA) results have uncovered groups that cluster together in the sustainability metrics, thus implying some relations exist between the financial performance and the environmental indicators. This response furthers Da Fermo et al.’s work [27], since these researchers experienced similar clusters in their evaluation of the integration of ESG data in industrial practice. The forecasting capability of the ARIMAX model, relative to stock-price changes, although not very successful in modeling the peaks of the price fluctuations, concurs with Lin et al. [28] regarding the problems that forecasting in the sustainable finance market presents.
In addition, the factorial design implementation shows the interaction between data-quality attributes, regulatory mechanisms, and sustainability dimensions, where empirical evidence supports West et al.’s theoretical framework [29] on integrated sustainable industrial data management. The uniformity in MSE across different sampling frequencies indicates that the need for resources for data acquisition should not compromise the level of prediction accuracy and the need for sustainability.
This research presents significant similarities and gaps in the literature dealing with sustainable industrial practices and data quality. It has been shown in the data-quality work using the factorial design methodology that three to five years of historical data provide better results than one to two years: this complements the conclusion reached by Tripathi et al. [30] on the value of long-term historical data in sustainable finance models. Furthermore, the findings on the efficiency of the frequency of sampling intervals, such that one- and four-week and monthly intervals are better than one-day intervals in prediction accuracy and resource usage, concur with Rachuri et al. [31] on the issue of data granularity in sustainable industrial applications. The application of machine learning in this study, especially random forest (MSE = 0.00) and XGBoost (MSE = 0.03) models, both replicate and build on the past work of Babkin et al. [32] on the use of big data analytics in sustainable finance. The study employed a statistical model, random forest, that produced very good predictions. People may have overfitted their model, but on the other hand, the more robust performance of XGBoost better fits the work of Anghel et al. [33], which points to the accuracy versus generalization dilemma in sustainable finance modeling.
Moreover, the PCA results, which show a clear pattern of clustering for the sustainability indicators, confirm Gramlich et al.’s theory [34] of incorporating ESG data into the functioning of the industries. This implies that the sustainability indicators are closely related to the ESG data, and the scope of their analysis should be broadened to consider stimulating management to enhance the data quality. This suggests that a more comprehensive approach to data collection and analysis, including ESG data, can lead to a more accurate and nuanced understanding of sustainability in industrial applications.
This research significantly contributed to understanding the interdependencies between financial market regulations, factorial design methods, and sophisticated analytics in industrial sustainability and its applications. It was found that these three elements are not independent; instead, they interact in complex ways to shape the landscape of sustainable finance. The findings confirm the development of integrative theoretical practice, which illustrates the interrelationship between compliance requirements and data-quality improvement methods, transcending sustainable industrial data-management theory. The successful integration of green-finance metrics with conventional financial measures through applying factorial design methodology supports Feng et al.’s propositions [35] regarding the shared space between compliance and data-quality enhancement. The research continues in this direction—the developing relationships of artificial intelligence and sustainable finance, as Gramlich et al. [34] has outlined examples of machine-learning algorithms that enabled efficient processing and analysis of sustainability data within compliance with contemplated regulations. Such advancement, in theory, is critical within the context of sustainable industrial data-management frameworks by Feng et al. [35] as it complements the theoretical models and their relevance to current green-finance practices.
This study has practical implications for industry practitioners and regulatory bodies concerning sustainable industrial applications and green-finance initiatives. The findings prove to industry practitioners that implementing weekly or monthly sampling intervals rather than daily or hourly sampling may lead to great savings in resource consumption without leading to significant losses in efficiency and accuracy in sustainability data collection and analysis. This reduces the number of computational loads without losing the high data-quality standards required for such activities as enhance organizational and regulatory compliance. Organizations are advised to keep detailed historical records of at least three years for sustainability evaluations and forecasts and a sustainable validation process that conforms to the recent financial market guidelines. The research has shown the need for regulatory bodies and policymakers to urgently develop reporting sustainability metrics and data-quality standards in green finance. The findings also indicate that in such a scenario, it is not prudent to impose resource-heavy compliance requirements for stakeholders if the compliance requirements are within the technical capabilities of the industries. More importantly, the research also indicates that incentive structures that could enhance the uptake of advanced data-quality optimization techniques could improve the overall effectiveness of green industrial practices without violating the stringent controls of the financial markets.

5. Conclusions

The application of a factorial design methodology integrated with machine-learning approaches enabled significant quantitative changes in data-quality measures and enhancement in the sustainability of industrial activities. The data analysis over five years (2018–2022) indicates that three to five years of depth is necessary to see significant changes in the data-completeness metric and, in this case, may reach 40% in comparison to intervals of one to two years. The design features of the study allowed us to obtain 60 experimental combinations, in this case, five groups and three factors with four levels each. In this case, the use of weekly or monthly intervals was superior to the other approaches for sampling. The machine-learning models applied for time-series modeling were more accurate; the random forest model achieved an MSE over 0.00, indicating a perfect fit but with the potential for overfitting. At the same time, XGBoost generalized to a better MSE over a 0.03 range. ARIMA modeling was further employed to establish how stock-price series move over time, and it was found that although high volatility patterns existed in stock prices, their MSE remained constant at an average of 0.0014 for any of the sampling frequencies. Adopting sustainability measures and green-finance approaches provided over 15–25% savings in costs associated with energy efficiency in all industrial activities, a significant financial benefit that should motivate further implementation. In recent industrial applications, especially those utilizing support vector machines and XGBoost algorithms, sustainability data patterning was achieved with accuracy ratios of over 85%, as advanced machine-learning methods demonstrated robustness.
This research underscores the importance of an integrated perspective at the intersection of sustainable practices and financial markets. Providing concrete steps for improving data quality and introducing green-finance metrics into traditional financial ones offers a collective approach to sustainability disclosures that is particularly beneficial for firms trading on the Saudi Stock Exchange. The methodology outlined here can help organizations ensure compliance with regulatory bodies while maintaining the data quality necessary for operational decision-making. This integrated perspective is crucial, especially given the global volume of green bonds reaching USD 500 billion in 2023 and the tightening of ESG requirements.
The study’s weaknesses are derived from its concentration on the Saudi Stock Exchange, which may limit the validity of other markets with different structures and demand levels for sustainable practices. Out-of-sample data constraints, particularly about detailed ESG indicators and time-sensitive sustainability factors, posed hurdles in creating more sophisticated forecasting systems. The period under investigation (2018–2022) is also not sufficient to encompass the fast-paced growth of green-finance laws and developing ESG determinants, making these findings less relevant in the future.
In the future, this research can be extended by performing studies in other industries and countries likely to be subject to different regulatory regimes. It may test whether this approach is universal. It would also be essential to extend the range of possibilities in terms of time-series data and, for example, trends in green finance, the impact of carbon pricing, and climate risk. The potential for the model to adjust to new green parameters quickly reassures the audience about its adaptability, strengthening its practical application and instilling confidence in its future relevance.

Funding

This research received no external funding.

Data Availability Statement

Data is contained within the article.

Conflicts of Interest

The author declares no conflicts of interest.

References

  1. Losada-Agudelo, M.; Souyris, S. Sustainable operations management in the energy sector: A comprehensive review of the literature from 2000 to 2024. Sustainability 2024, 16, 7999. [Google Scholar] [CrossRef]
  2. Folqué, M.; Escrig-Olmedo, E.; Corzo Santamaría, T. Sustainable development and financial system: Integrating ESG risks through sustainable investment strategies in a climate change context. Sustain. Dev. 2021, 29, 876–890. [Google Scholar] [CrossRef]
  3. Ozili, P.K. Green finance research around the world: A review of literature. Int. J. Green Econ. 2022, 16, 56–75. [Google Scholar] [CrossRef]
  4. Sachs, J.D.; Woo, W.T.; Yoshino, N.; Taghizadeh-Hesary, F. Importance of green finance for achieving sustainable development goals and energy security. In Handbook of Green Finance; Springer: Singapore, 2019; Volume 3, pp. 1–10. [Google Scholar]
  5. Basingab, M.S.; Bukhari, H.; Serbaya, S.H.; Fotis, G.; Vita, V.; Pappas, S.; Rizwan, A. AI-Based Decision Support System Optimizing Wireless Sensor Networks for Consumer Electronics in E-Commerce. Appl. Sci. 2024, 14, 4960. [Google Scholar] [CrossRef]
  6. Choi, T.-M.; Luo, S. Data quality challenges for sustainable fashion supply chain operations in emerging markets: Roles of blockchain, government sponsors and environment taxes. Transp. Res. Part E Logist. Transp. Rev. 2019, 131, 139–152. [Google Scholar] [CrossRef]
  7. Pawanr, S.; Gupta, K. A Review of Recent Advances in the Energy Efficiency of Machining Processes for Sustainability. Energies 2024, 17, 3659. [Google Scholar] [CrossRef]
  8. Huffman, M.; Wang, Q.; Khan, F. Analysis of Sustainability Metrics from a Process Design and Operation Perspective. Process Saf. Environ. Prot. 2023, 177, 1351–1365. [Google Scholar] [CrossRef]
  9. Abbas, Y.A.; Mehmood, W.; Lazim, Y.Y.; Aman-Ullah, A. Sustainability reporting and corporate reputation of Malaysian IPO companies. Environ. Sci. Pollut. Res. 2022, 29, 78726–78738. [Google Scholar] [CrossRef]
  10. Malecki, C. The EU proposal for a Regulation on the transparency and integrity of ESG rating activities on 13 June 2023: The missing piece of sustainable finance regulation. Law Financ. Mark. Rev. 2024, 17, 156–170. [Google Scholar] [CrossRef]
  11. Bano, F.; Alomar, M.A.; Alotaibi, F.M.; Serbaya, S.H.; Rizwan, A.; Hasan, F. Leveraging Virtual Reality in Engineering Education to Optimize Manufacturing Sustainability in Industry 4.0. Sustainability 2024, 16, 7927. [Google Scholar] [CrossRef]
  12. Nilashi, M.; Keng Boon, O.; Tan, G.; Lin, B.; Abumalloh, R. Critical data challenges in measuring the performance of sustainable development goals: Solutions and the role of big-data analytics. Harv. Data Sci. Rev. 2023, 5, 3–4. [Google Scholar] [CrossRef]
  13. Manuguerra, L.; Cappelletti, F.; Germani, M. A machine learning based method for parametric environmental impact model for electric vehicles. J. Clean. Prod. 2024, 454, 142308. [Google Scholar] [CrossRef]
  14. Al-Raeei, M. The smart future for sustainable development: Artificial intelligence solutions for sustainable urbanization. Sustain. Dev. 2024. [Google Scholar] [CrossRef]
  15. Makarenko, I.; Vorontsova, A.; Sergiienko, L.; Hrabchuk, I.; Gorodysky, M. Sustainability-related disclosure rules and financial market indicators: Searching for interconnections in developed and developing countries. Invest. Manag. Financ. Innov. 2023, 20, 188–199. [Google Scholar] [CrossRef]
  16. Al Shahrani, A.M.; Alomar, M.A.; Alqahtani, K.N.; Basingab, M.S.; Sharma, B.; Rizwan, A. Machine learning-enabled smart industrial automation systems using internet of things. Sensors 2022, 23, 324. [Google Scholar] [CrossRef]
  17. Box, M.J.; Draper, N.R. Factorial Designs, the |X′X| Criterion, and Some Related Matters. Technometrics 1971, 13, 731–742. [Google Scholar] [CrossRef]
  18. Sukarti, S.; Sulaima, M.F.; Kadir, A.F.A.; Shamsor, M.H.; Yao, S.W. Advancing industrial building energy measurement and verification (M&AMP) with deep learning: Evaluating data size and feature selection impact. Energy Build. 2024, 319, 114457. [Google Scholar]
  19. Siang, L.C.; Elnawawi, S.; Rippon, L.D.; O’Connor, D.L.; Gopaluni, R.B. Data Quality over Quantity: Pitfalls and Guidelines for Process Analytics. IFAC-Pap. 2022, 56, 7992–7999. [Google Scholar] [CrossRef]
  20. Rizwan, A.; Karras, D.A.; Kumar, J.; Sánchez-Chero, M.; Mogollón Taboada, M.M.; Altamirano, G.C. An internet of things (IoT) based block chain technology to enhance the quality of supply chain management (SCM). Math. Probl. Eng. 2022, 2022, 9679050. [Google Scholar] [CrossRef]
  21. Lamichhane, S.; Eğilmez, G.; Gedik, R.; Bhutta, M.K.S.; Erenay, B. Benchmarking OECD countries’ sustainable development performance: A goal-specific principal component analysis approach. J. Clean. Prod. 2021, 287, 125040. [Google Scholar] [CrossRef]
  22. Nazir, M.; Akbar, M.; Yu, X.; Hussain, A.; Svobodová, L. Environmental, social, and governance performance as an influencing factor of financial sustainability: Evidence from the global high-tech sector. Corp. Soc. Responsib. Environ. Manag. 2024, 31, 4746–4758. [Google Scholar] [CrossRef]
  23. Li, C.; Solangi, Y.A.; Ali, S. Evaluating the factors of green finance to achieve carbon peak and carbon neutrality targets in China: A delphi and fuzzy AHP approach. Sustainability 2023, 15, 2721. [Google Scholar] [CrossRef]
  24. Amaitik, N.; Zhang, M.; Xu, Y.; Thomson, G.; Kolokas, N.; Maisuradze, A.; Peschl, M.; Tzovaras, D. Towards sustainable manufacturing by enabling optimum selection of life extension strategy for industrial equipment based on cost modeling. J. Remanufacturing 2023, 13, 263–282. [Google Scholar] [CrossRef]
  25. Verma, S.; Sahu, S.P.; Sahu, T.P. Stock Market Forecasting with Different Input Indicators using Machine Learning and Deep Learning Techniques: A Review. Eng. Lett. 2023, 31, EL_31_1_22. [Google Scholar]
  26. Momparler, A.; Carmona, P.; Climent, F. Catalyzing Sustainable Investment: Revealing ESG Power in Predicting Fund Performance with Machine Learning. Comput. Econ. 2024. [Google Scholar] [CrossRef]
  27. Da Fermo, C.; Tanzi, P.M.; Nicolosi, M.; Stanghellini, E. On the relationship between financial and sustainable variables: Insights from Graphical Gaussian Model. J. Financ. Manag. Mark.-Stitutions 2024. [Google Scholar] [CrossRef]
  28. Lin, E.S.; Chen, X.; Broadbent, G. A Data Management Framework for Sustainable Design and Facility Management. In Proceedings of the ASCE International Conference on Computing in Civil Engineering 2021, Orlando, FL, USA, 12–14 September 2021; ASCE: Reston, VA, USA, 2022. [Google Scholar]
  29. West, N.; Gries, J.; Brockmeier, C.; Göbel, J.C.; Deuse, J. Towards integrated Data Analysis Quality: Criteria for applying Industrial Data Science. In Proceedings of the 2021 IEEE 22nd International Conference on Information Reuse and Integration for Data Science, Las Vegas, NV, USA, 10–12 August 2021. [Google Scholar]
  30. Tripathi, S.; Bachmann, N.; Brunner, M.; Rizk, Z.; Jodlbauer, H. Assessing the current landscape of AI and sustainability literature: Identifying key trends and addressing gaps and challenges. J. Big Data 2024, 11, 65. [Google Scholar] [CrossRef]
  31. Rachuri, S.; Sriram, R.D.; Sarkar, P. Metrics, standards, and industry best practices for sus-tainable manufacturing systems. In Proceedings of the 2009 IEEE International Conference on Automation Science and Engineering, Bangalore, India, 22–25 August 2009. [Google Scholar]
  32. Babkin, A.; Shkarupeta, E.; Tashenova, L.; Malevskaia-Malevich, E.; Shchegoleva, T. Framework for assessing the sustainability of ESG performance in industrial cluster ecosystems in a circular economy. J. Open Innov. 2023, 9, 100071. [Google Scholar] [CrossRef]
  33. Anghel, B.I.; Lupu, R. Understanding Regulatory Changes: Deep Learning in Sustainable Finance and Banking. J. Risk Financ. Manag. 2024, 17, 295. [Google Scholar] [CrossRef]
  34. Gramlich, D. Sustainable Finance—Finanzmärkte als Intermediäre der Nachhaltigkeit. In Herausforderungen Einer Zukunftsorientierten Unternehmenspolitik; Deutscher Universitäts-Verlag: Wiesbaden, Germany, 2006. [Google Scholar]
  35. Feng, J.; Yu, C.; Wu, X. Untying the nexus between environmental information disclosure, green finance, and green technological innovation: A multi-analytical (SEM-ANN) approach. Front. Environ. Sci. 2024, 12, 1360901. [Google Scholar] [CrossRef]
Figure 1. Data collection and sources process diagram.
Figure 1. Data collection and sources process diagram.
Sustainability 16 10418 g001
Figure 2. Methodological flowchart of the advanced data-analysis techniques.
Figure 2. Methodological flowchart of the advanced data-analysis techniques.
Sustainability 16 10418 g002
Figure 3. Interaction between data length, sampling interval, and ESG score in sustainability assessment.
Figure 3. Interaction between data length, sampling interval, and ESG score in sustainability assessment.
Sustainability 16 10418 g003
Figure 4. Factorial design results demonstrate the impact of data length, sampling interval, and data variability on the mean squared error (MSE) in model performance.
Figure 4. Factorial design results demonstrate the impact of data length, sampling interval, and data variability on the mean squared error (MSE) in model performance.
Sustainability 16 10418 g004
Figure 5. Comparison of stock-price predictions: random forest (MSE: 0.00) vs. XGBoost (MSE: 0.03), highlighting overfitting and generalization.
Figure 5. Comparison of stock-price predictions: random forest (MSE: 0.00) vs. XGBoost (MSE: 0.03), highlighting overfitting and generalization.
Sustainability 16 10418 g005
Figure 6. Regression analysis of predicted vs. actual stock prices, revealing model flaws and prediction inaccuracies.
Figure 6. Regression analysis of predicted vs. actual stock prices, revealing model flaws and prediction inaccuracies.
Sustainability 16 10418 g006
Figure 7. Two-component PCA analysis, revealing data variance and clustering for simplified sustainability insights.
Figure 7. Two-component PCA analysis, revealing data variance and clustering for simplified sustainability insights.
Sustainability 16 10418 g007
Figure 8. ARIMA model applied to Saudi Aramco stock prices: high volatility limits forecast accuracy.
Figure 8. ARIMA model applied to Saudi Aramco stock prices: high volatility limits forecast accuracy.
Sustainability 16 10418 g008
Figure 9. Consistent MSE across data lengths and sampling intervals, highlighting efficient forecasting with minimal data requirements.
Figure 9. Consistent MSE across data lengths and sampling intervals, highlighting efficient forecasting with minimal data requirements.
Sustainability 16 10418 g009
Table 1. Descriptive statistics of financial and sustainability metrics of Saudi-listed companies.
Table 1. Descriptive statistics of financial and sustainability metrics of Saudi-listed companies.
MeanStdMin25%50%75%MaxMedian
Price105.1754.8771057.68104.95152.7275200104.95
Market Cap (SAR million)623,911.7786,364.115,00070,000100,0001,800,0001,800,000100,000
ESG Score71.547.881606471798571
Carbon Emissions (t CO2)1274.50706.945506611273188624991273
Energy Consumption (MWh)5058.472861.99510025825060754499995060
Dividend Yield (%)2.501.44301.252.53.7652.5
Disclaimer/Publisher’s Note: The statements, opinions and data contained in all publications are solely those of the individual author(s) and contributor(s) and not of MDPI and/or the editor(s). MDPI and/or the editor(s) disclaim responsibility for any injury to people or property resulting from any ideas, methods, instructions or products referred to in the content.

Share and Cite

MDPI and ACS Style

Alahmadi, M. Optimizing Data Quality for Sustainable Development: An Integration of Green Finance with Financial Market Regulations. Sustainability 2024, 16, 10418. https://doi.org/10.3390/su162310418

AMA Style

Alahmadi M. Optimizing Data Quality for Sustainable Development: An Integration of Green Finance with Financial Market Regulations. Sustainability. 2024; 16(23):10418. https://doi.org/10.3390/su162310418

Chicago/Turabian Style

Alahmadi, Mazin. 2024. "Optimizing Data Quality for Sustainable Development: An Integration of Green Finance with Financial Market Regulations" Sustainability 16, no. 23: 10418. https://doi.org/10.3390/su162310418

APA Style

Alahmadi, M. (2024). Optimizing Data Quality for Sustainable Development: An Integration of Green Finance with Financial Market Regulations. Sustainability, 16(23), 10418. https://doi.org/10.3390/su162310418

Note that from the first issue of 2016, this journal uses article numbers instead of page numbers. See further details here.

Article Metrics

Back to TopTop