Abstract
The growing amount of space debris in the low Earth orbit poses a danger to manned as well as uncrewed missions. Additionally, the new business model of providing internet from space is emerging among new space players, making low Earth orbit more crowded. These factors have encouraged the space community to focus on sustainability in space. Satellite manufacturers typically have the capability to perform complete life cycle analysis (LCA) on their own products based on the manufacturing data. However, there is a lack of a method for non-manufacturers such as environmentalists and the general public to predict the carbon footprint of satellite manufacturing using a subsystem-level mass budget. Hence, this paper presents a method to quantify environmental pollution caused by the production of satellite constellations. Starlink is taken as a case study in this paper, and mass budget is predicted based on space systems engineering budget estimation techniques, the parametric method, and Federal Communication Commission orbital data. With the budget table used as an input, space-specific life cycle assessment is performed based on European Space Agency’s life cycle inventory database. Finally, the single score for Starlink constellation version 1 was found to be 76 kilo points. This signifies the annual environmental load. These results could be helpful in obtaining an overview of the environmental effects of the production phase of satellite constellations. Further, the results could act as a foundation for further research on implementing more circular approach practices on Earth as well as in space.
1. Introduction
Space debris has long been a concern for crewed spaceflight programs as well as robotic missions in the near space environment [1]. In 2009, the National Aeronautics and Space Administration (NASA) faced an emergency in the evacuation of astronauts due to the possible threat of collision, and the situation forced the crew to take shelter [2]. Furthermore, the emergence of a novel business model for space-based internet services is adding to the congestion within the low Earth orbit environment. Over the years, space sustainability has become a topic of research and given importance, considering the Earth’s orbital environment as a finite resource. Although the term “space sustainability” is now commonly used in the space sector, there was no widely agreed-upon definition until recently. In 2018, the United Nations (UN) Committee on the Peaceful Uses of Outer Space (COPUOS) addressed this by establishing guidelines for the Long-term Sustainability of Outer Space Activities. For the first time, these guidelines offered an initial definition of space sustainability as “The long-term sustainability of outer space activities is defined as the ability to maintain the conduct of space activities indefinitely into the future in a manner that realizes the objectives of equitable access to the benefits of the exploration and use of outer space for peaceful purposes, in order to meet the needs of the present generations while preserving the outer space environment for future generations” [3]. Although a definition of the term is presented, the primary emphasis of guidance lies in the preservation of the space environment”. Hence, a need for new definition that includes various aspects of sustainability associated with space arises. According to [4], there are three fundamental pillars that should be included in defining space sustainability. They are “sustainability from space”, “sustainability in space”, and “sustainability for space”. Correspondingly, when the topic of space sustainability is addressed within the sector, focus is typically directed towards two key facets. One is sustainability from space through space data and sustainability in space focusing on space debris. Promoting sustainability based on downstream data is the primary goal of obtaining space data. And reducing space debris, considering space in orbit as a finite resource, is another area of research. But there is a third aspect of sustainability associated with this topic, which is the environmental impact on earth due to production that comes under sustainability for space. Within sustainability for the space context, the focus is given more to rocket launches. For instance, research shows a major concern is the atmospheric pollution resulting from rocket launches, which release combustion gases and particles capable of depleting the ozone layer and disrupting Earth’s energy balance. Existing international regulations are inadequate, and local policies are limited. It is imperative to conduct extensive research and develop sustainability metrics to guide future regulations and foster more environmentally sustainable practices within the space industry [5]. In this paper, we focus on “sustainability for space”, emphasizing the effects of satellite manufacturing, considering its status as the least explored domain from the space sustainability perspective, prompting a critical need for comprehensive investigation and analysis. Life cycle assessment (LCA), sometimes referred to as life cycle analysis, measures the impacts on the environment associated with the life cycle of a product, process, or service [6]. ISO standards 14040 and 14044 deal with LCA [7,8]. NASA’s investigations deviate from the standardized LCA, as outlined in ISO 14040/44, as they exclusively focus on economic costs without incorporating assessments of environmental [9]. Based on the generic ISO standards that drive LCA studies in any sector, the European Space Agency (ESA) has developed a space-specific LCA that can be used for space missions. Space System Life Cycle Assessment guidelines aims to establish the methodological rules on how to correctly perform space-specific life cycle assessment [10]. The life cycle inventory database used by ESA is available on the subsystem level and also on the component level. A subsystem/component-level mass budget cannot be obtained for any satellite since it is commercially confidential. As of now, space-specific LCA can be performed only by respective satellite manufacturers who have readily available data on the subsystem/component-level mass budget. There is a need for a method to calculate the environmental footprint during the production process by any user for any low Earth orbit (LEO) satellite, even though a mass budget is not available to provide insights on environmental effects. This paper presents a method to perform a life cycle assessment for low Earth orbit satellites, with the Starlink constellation as a case study, and based on the mass budget, midpoint indicators are calculated using the Simapro Life Cycle Assessment tool. Through this, we aim to address the following research question:
How can the environmental impacts be quantified during the production phase of low Earth orbit constellation satellites by applying the systems engineering and life cycle assessment principles?
This article is structured in following way. Section one provides a context for the sustainability paradox of the space industry and the need for focusing on the environmental impacts of the production phase of space missions. Section two, the Materials and Methods Section, outlines the application of the mass budget techniques used in space systems engineering and LCA to assess the life cycle environmental impact, emphasizing the delineation of the system boundary considered for this analysis. The case study Results Section presents a comprehensive examination of Starlink, including the breakdown of satellite subsystems and their mass budget and LCA results. The Discussion Section interprets these findings, exploring their implications for the environmental sustainability of satellite mega-constellations production, proposing future work in potential framework development that can give insights into all aspects of environmental effects that are discussed in the context of the sustainability paradox.
2. Literature Review
2.1. Space Sustainability
In today’s broader perspective, sustainability is almost always seen in terms of three dimensions: social, economic, and environmental [11]. However, in the space industry, more focus is given to the environmental aspect of space. For example, as per the UN COPOUS definition on space sustainability stated in the Introduction Section, one can interpret that the focus is placed on “preserving outer space”. But there are other aspects that should be considered in the “space sustainability” definition. According to the Organization for Economic Co-operation and Development (OECD) paper on space sustainability, the concept of “space sustainability” encompasses a broader spectrum of considerations beyond the delineation provided by the UN COPOUS. This expanded perspective incorporates environmental, societal, occupational, and economic facets [12,13]. Space agencies mainly focus on specific aspects of space sustainability. For instance, NASA sustainability efforts are mainly oriented towards the economic aspect [9]. ESA is focusing more on a clean space initiative that covers Eco-design, Cleansat, and active debris removal [14]. Eco-design aims to establish a shared eco-design framework for the European space sector. Cleansat concentrates on the advancement of green technologies to mitigate environmental impacts. Active debris removal targets the development of technologies necessary for managing the end-of-life of space assets [15]. For instance, in alignment with the directives outlined in their National Space Strategy, the United Kingdom (U.K.) is intensifying its initiatives in the domain of space sustainability. This commitment is exemplified by the initiation of two active debris removal phase B mission studies, a collaborative undertaking with Astroscale and ClearSpace, both of which were awarded in September 2022, amounting to a total funding of GBP 4 million. These studies are pivotal in assisting the U.K. Space Agency in determining the most viable mission concept to advance into a comprehensive design and launch phase. The culmination of these efforts is anticipated in 2026, marked by a demonstration showcasing the nation’s proficiency in rendezvousing, docking with, and deorbiting two decommissioned U.K. satellites [16]. Hence, we can see private companies’ and space agencies’ initiatives on specific aspects of sustainability and a lack of integrated decision making considering all aspects of sustainability.
In 2018, the World Economic Forum conducted a competitive solicitation for proposals and subsequently selected a consortium consisting of four entities to develop the Space Sustainability Rating [17]. This consortium is comprised of the European Space Agency, Massachusetts Institute of Technology, University of Texas at Austin, and Bryce, Space and Technology. The collaborative efforts of these organizations and the World Economic Forum were instrumental in delineating the technical and programmatic dimensions of the Space Sustainability Rating during the period spanning 2019 to 2021. The Consortium collectively contributes expertise across various domains, encompassing the modeling and assessment of the impact of space debris in Earth orbit, astrodynamics, characterization of space objects, technology policy, space economics, and an understanding of the roles played by emerging countries and private entities within the space sector [18].
The evaluation of these scores is predicated upon a comprehensive assessment of various factors. These encompass but are not limited to satellite and mission design, orbital parameters, post-mission disposal strategy, and collision avoidance strategy [19]. Furthermore, the selection and attributes of the launch provider exert influence on the overall score. Supplementary credit is accorded for the inclusion of discretionary components such as de-orbiting fixtures designed for the active removal of the object upon the fulfillment of its operational lifespan. It is imperative to underscore that the extent to which a mission aligns with international guidelines will also be factored into the evaluative process [20].
The sustainability rating is not designed to give insights on overall aspects considering all three sources of environmental impacts that should be considered. Apart from leaving out “sustainability for space”, there is a clear ongoing imbalance between “sustainability in space” and “sustainability from space” [4]. Following [4], as space applications and technologies continue to be developed to address sustainable development challenges for humanity’s benefit, referred to as "sustainability from space," the "sustainability of the space sector" paradoxically becomes less sustainable.
2.2. Systems Engineering
Systems engineering is often construed as a convergence of artistic and scientific dimensions. This portrayal is fitting, as it demands both the imaginative capacity and technical proficiency of engineers, coupled with the systematic application of management principles [21]. Systems engineering focuses on identifying customer needs and the required functionality early in the development cycle, documenting requirements, and subsequently advancing with design synthesis and system validation, all while considering the complete problem [22]. In systems engineering, budgeting is the process followed during the design process of the product. Budgeting essentially involves the collection and organization of information regarding a significant resource and subsequently allocating this resource optimally across various components of the system under consideration. A technical budget can encompass a variety of topics, such as standby power, memory, processor usage, load, accuracy, and other product-specific aspects [23]. Following this systematic approach, in space systems engineering, after analyzing the requirements, initial performance budgets are estimated [24]. Mass budget is one of the budgets among many other technical budgets estimated in the preliminary stage of space mission design [25]. The determination of the mass budget for satellites primarily relies on two distinct approaches. The first method involves the construction of an average mass budget table derived from historical data, consolidating information from past satellite missions. This approach leverages the collective experience and outcomes of previously launched satellites to establish a baseline for estimating mass parameters. The second method employs a parametric method, wherein mass budget calculations are based on a set of predefined parameters and formulas. This method involves a more detailed and specific analysis, incorporating factors such as satellite function, design specifications, and mission requirements. The subsequent sections will delve into a comprehensive discussion of these two approaches.
2.2.1. Average Mass Budget Method
A straightforward approach to gaining insight into the mass budget of spacecraft within the scope of our research area is to refer to the average mass budget table. Average mass budget is predicted based on historical data from existing satellites. The average mass budget is the first step for making initial estimates as a starting point before the iterative process of detailed subsystem design [25]. Table 1 below represents the average mass budget by spacecraft types. It shows the mass budget distribution among various subsystems.
Table 1.
The average mass, represented as a percentage of the dry mass, categorized according to the type of spacecraft for various subsystems [25].
While performing LCA, the impacts can be measured in terms of midpoint indicators. Midpoint indicators serve as intermediate measures of environmental impact, indicating alterations in the natural environment resulting from emissions or resource utilization [26]. Spacecraft manufacturers can perform the midpoint indicators calculation in a straightforward way since the data on component level are readily available for them. The results are more accurate since a detailed component-level mass budget is available for the manufacturers who are interested in performing their own assessments. However, there is no publicly available method for predicting the footprint of a satellite manufacturer since the exact subsystem/component-level mass budget data are held by the respective satellite manufacturers. Hence, the preliminary mass budget prediction techniques used in space systems engineering are adopted for this research. Table 1 represents the average dry mass distribution among various subsystems, and it is categorized according to the type of spacecraft [25]. Since we are focusing on a low Earth orbit constellation, column 3 (LEO prop %) in Table 1 is our primary focus. The average mass budget table represented in Table 1 is used by during initial phases of mission design by systems engineers and mission design and analysis engineers to estimate the preliminary budget based on the requirements. A user can use the same table (LEO with propulsion) to calculate the midpoint indictors with the help of ESA’s Life Cycle Inventory (LCI) database. However, it is necessary to partition it for our case study because of two reasons. One is that we need to partition it according to ESA LCI database, and the other reason is because the “propellent mass 22%” in LEO in the propulsion category in Table 1 is more generic and is not suitable use for our case study since Starlink uses a Hall-effect thruster [27]. The propellant mass also affects the mass of the tank. Hence, partitioning is necessary for the propulsion subsystem and propellant for our case study. The new SMAD (Space Mission Analysis and Design) list shows that all spacecraft used for the average mass budget estimation for LEO with propulsion [28]. If we look closer, the mass of propellant varies from 2% to 76% [25]. With Hall-effect thrusters, the quantity of propellant required for one year of station keeping in geosynchronous Earth orbit (GEO) is approximately 0.2% to 0.4% of the total mass, contrasting with the higher range of 1.5% to 3% typically consumed by traditional chemical propulsion systems [29]. Knowing only the total mass of Starlink, propellant mass calculation is needed. Therefore, by subtracting the propellant mass from the total mass, the total dry mass can be obtained. From the total dry mass, it is feasible to partition it according to the average mass budget table and space systems’ budget allocation techniques.
2.2.2. Parametric Method
In the parametric method, mathematical equations or algorithms are used based on spacecraft characteristics such as mission type, payload mass, and payload power to estimate the satellite mass [30]. After estimating the initial mass budget through the average mass budget table, as discussed in the previous section, the parametric method is used to obtain a detailed, mass budget for each and every subsystems based on detailed mission requirements. But for this research, the aim is to quantify midpoint indicators for a generic LEO constellation with limited available Federal Communications Commission (FCC) data, which means the parametric method cannot be used for all subsystems. Hence, the average mass budget table is used for most of the subsystems, and the parametric model is used for the propellant. The key reason is that data regarding orbit change, satellite total mass, and satellite lifetime are available. Therefore, a parametric model is employed to obtain a detailed estimate of propellant mass. Consequently, this paper utilizes a combination of the average mass budget method and the parametric method. Propellant mass data are predicted using a parametric method, supported by FCC filings submitted to the government. The FCC serves as a regulatory body overseeing communications in the United States, including telecommunications, broadcasting, and satellite services [28]. It regulates satellite operators within the country. Companies and individuals must submit orbital data to the FCC for various activities, and these filings are essential for maintaining regulatory compliance and transparency. Hence, every satellite operator must submit several documents, including orbital data and an orbital debris mitigation (ODM) plan as part of the application process, ensuring compliance with the regulations set forth by the FCC. The Debris Assessment Software (DAS) v. 3.2.6, developed by the NASA Orbital Debris Program Office, is utilized to evaluate adherence to NASA’s guidelines for minimizing orbital debris during the planning and design phases of space missions. While the DAS helps ensure compliance with NASA’s requirements, the FCC’s regulations mandate additional disclosure requirements that go beyond the DAS outputs. The ODM plan must incorporate these supplementary disclosures. Including the DAS compliance matrix along with the relevant inputs and outputs from the NASA DAS code can streamline the application review process [31]. The DAS input and output usually contains satellite mass and orbital data [32]. These data can be considered as primary data submitted by satellite operators via filings to the FCC. Mass and orbital data are essential for performing space-specific LCA for the method discussed in this paper. On the international level, satellite operators are governed by the International Telecommunication Union (ITU). The ITU oversees a collaborative framework for coordinating radio frequencies used by satellites on a global scale. This system aims to prevent interference both among satellite systems and between satellites and other radio communication networks [33]. As part of the FCC application process, applicants must provide orbital data for their planned missions. However, in the context of the ITU, any files related to the orbital debris mitigation (ODM) requirements are not included in the ITU’s regulatory procedures for non-geostationary satellites, except for those containing orbital data [34]. At the international level, users can access orbital data through ITU filings available on its website, but they cannot access the mass data of satellites, which is typically obtained from NASA’s Debris Assessment Software (DAS). In this paper, the mass value for the Starlink version 1 satellite is derived from [35], but this cannot be regarded as primary data from the manufacturer. The FCC-mandated orbital debris mitigation (ODM) filings starting in 2024 [31]. However, SpaceX filed for approval for its modification of 1665 V1 satellites in 2018 without requiring an ODM submission for version 1 at that time [36]. This explains why the primary data are available in terms of orbital information but not mass. Now that the FCC requires all satellite operators to submit an ODM plan, users will be able to refer to the FCC for both mass and orbital primary data. However, this approach has a limitation, as FCC filings only cover U.S.-manufactured or U.S.-launched satellites within their jurisdiction, excluding non-U.S. satellites. On a global scale, ITU handles the filings, but only orbital data can be considered primary, while mass data must be sourced from other references, as we have done in this paper. ITU does not currently have a policy requiring the submission of ODM plans, which would provide mass data as primary information. Therefore, in this paper, we rely on the FCC data, and the discussed method can act as a foundational research with use of primary data after being mandated. If ITU were to adopt policies promoting sustainable practices by mandating the submission of an orbital debris mitigation (ODM) plan in the form of NASA Debris Assessment Software (DAS) reports, this approach could be extended to satellites launched globally.
2.3. LCA and System Boundary
Life cycle assessment (LCA) is a tool used to evaluate the environmental impacts and resource utilization throughout a product’s life cycle, encompassing stages from raw material acquisition through production and use phases to waste management. The methodological development in LCA has been robust, and it is widely applied in practice [37]. This life cycle encompasses a series of interconnected stages, beginning with the acquisition or generation of raw materials from natural resources and concluding with the final disposal of the segment [38]. It is widely used across many industries as a tool to compare two products and their environmental footprints, allowing the selection of the product with the lowest environmental impact. To perform LCA, a systemic perspective is needed to support decisions that have effects on the sustainability of policies, production systems and services, i.e., the environmental, social, and economic spheres in which the concept of sustainability is articulated. This is because measures aimed at achieving one specific goal (like reducing greenhouse gases) might involve negative consequences that were not considered in the first instance, whether they be different impact types (i.e., triggering unexpected environmental, social, or economic mechanisms) upon different geographical areas or stages of the value chain of a product or service (i.e., the life cycle). Including all these aspects in the decision-making process to avoid so-called “burden shifting” is a great advantage that the application of life cycle thinking brings to the development of policies, products, and services in today’s globalized context [39]. ISO standards 14040 and 14044 deal with LCA:
- ISO 14040:2006 Environmental management—Life cycle assessment—Principles and framework; this provides a clear overview of the practice, applications, and limitations of LCA to a broad range of potential users and stakeholders, including those with a limited knowledge of life cycle assessment;
- ISO 14044:2006 Environmental management—Life cycle assessment—Requirements and guidelines; this is designed for the preparation of, conduct of, and critical review of, life cycle inventory analysis. It also provides guidance on the impact assessment phase of LCA and on the interpretation of LCA results as well as the nature and quality of the data collected [7]. When it comes to “life cycle assessment” or “analysis”, several of NASA studies do not match with the ISO standards discussed above. They cover only economic costs, omitting the environmental impacts [9]. Therefore, NASA studies were excluded from our research. However, based on the generic ISO standards that drive LCA studies in any sector, ESA has developed a space-specific LCA that can be used for space missions. Space System Life Cycle Assessment guidelines aim to establish the methodological rules on how to correctly perform space-specific LCAs. It can be applied on two levels directly [10]:
Level 1: System level (Space system/launch segment/ground segment/space segment). Figure 1 below represents the entire system boundary of a space mission. The ESA handbook is formatted in a way that impact assessment in terms of midpoint indicators can be calculated for the entire space mission or even for individual segments without taking into account other segments.
Figure 1.
Space mission system boundary [10].
Level 2: Equipment/component/material/process.
ESA LCA handbook is used to perform the analysis in this paper. For the analysis, we focus on LEO constellation satellites (space segment from Level 1) and on Level 2 (equipment/component/material/process), considering that the LCI from the ESA database includes subsystem -level and component -level mass budget data. Figure 2 below shows the Level 2 classification on C + D (detailed definition + qualification and production). In this paper, we focus solely on the space segment. The calculations are further limited to the C + D phase, encompassing the production of platform, payload and propellant. The calculation includes equipment production processes necessary for the Starlink satellite assembly. Usually, for single-satellite manufacturing, the engineering model (EM), structural model (STM), and qualification model (EQM) are included because of their significant impact on midpoint indicators. As this research focuses on a constellation of satellites, STM, EM, and EQM are also excluded because of negligible contribution to the final midpoint indicator results.
Figure 2.
System boundary of a space segment for LCA in the C + D phase [10].
Once all resources have been defined for a specific impact category, the cumulative impact of the product system within that category can be approximated by aggregating the characterized emissions associated with that impact category. This method is iteratively applied to all impact categories within a methodology, often numbering 10 or more, to furnish an assessment of the potential environmental strain induced by a product across various categories. These evaluations of environmental strain are commonly referred to as midpoint indicators [40].
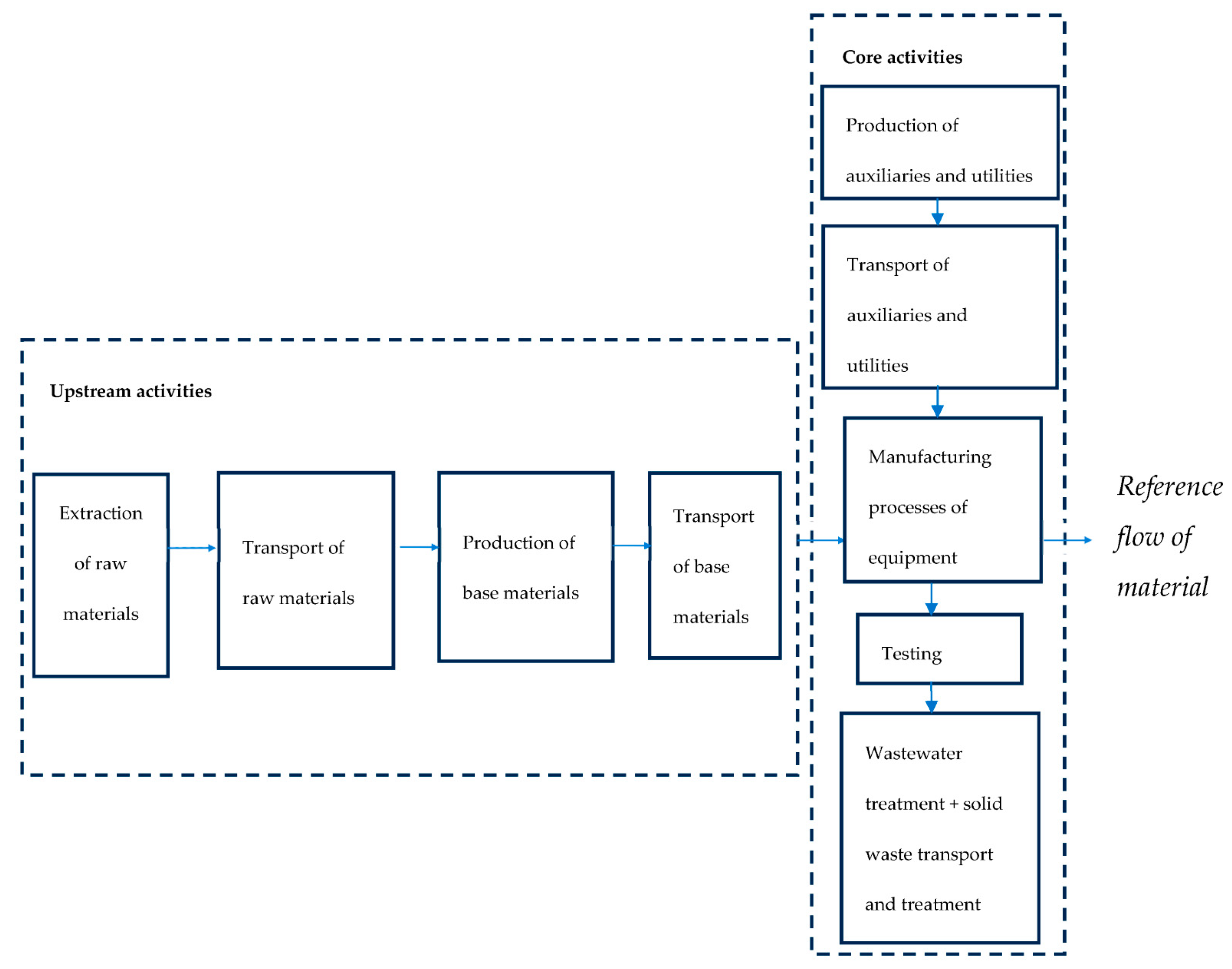
Figure 3 below represents the scope of the ESA’s Life Cycle Inventory (LCI) database for equipment production) [10]. It covers upstream activities that include all necessary procedures for the external manufacturing of primary materials and/or sub-components utilized on the production premises. as well as core activities, which includes primary operations, spanning from the initial to the final stages, and encompassing all tasks undertaken by the organization responsible for generating the LCI.
Figure 3.
Scope of equipment production [10].
2.4. LCA in Space Missions and Research Gap
Table 2 shows the key literature exploring LCA across the various components of a complete space mission, including the launch segment, space segment, and ground segment. However, as the focus of this case study is on the space segment, we focused on 14 relevant papers from [41]. Of these, ten papers address the complete space mission, which include [42,43,44,45,46,47,48,49,50,51], while four specifically focus on only space segment [52,53,54,55]. Papers on complete space mission LCAs were also examined, as they encompass the space segment as part of the broader mission analysis.
Table 2.
Key literature of LCA in space missions.
Based on Table 2, research from [42,46,47,48,49,52,54,55] presents the LCA results based on their own manufacturing capabilities. Hence, they have the access to the primary data, which is essential for conducting space-specific LCAs. As they are also the manufacturers, performing the LCA is straightforward due to the availability of primary mass budget data. Refs. [43,45] explored the relationship between orbital debris and LCA, although they did not provide any detailed calculations. Ref. [53] explored the LCA for three alternative space elevator design from another paper. Ref. [44] explored LCA for two alternative propellants for Sentinel 3 satellite. Ref. [51] performed an LCA using data from a NASA mission design, while [50] investigated the use of an open-source platform for conducting space mission LCA. Hence, it can be inferred that there is a clear gap in the availability of a generic method for predicting the mass budget of commercial satellites. This limitation hinders the ability of users, other than those with direct access to primary mass budget data, to perform life cycle assessments (LCA) on satellite missions. Consequently, the current approach to LCA remains largely restricted to manufacturers or entities with privileged data access.
As discussed in Section 2.1, a research gap exists in the field of “sustainability for space”. The ESA LCA handbook addresses this gap by providing guidelines for space-specific LCAs focused on sustainability. However, using the ESA LCA handbook requires access to subsystem-level mass budget data for a specific satellite, which are often unavailable due to commercial confidentiality. Therefore, while the ESA handbook is beneficial for satellite manufacturers with access to this data, a gap remains for generic users who lack such information.
3. A Method for Quantifying the Environmental Impacts of Manufacturing Low Earth Orbit (LEO) Satellite Constellations
Figure 4 below illustrates a five-stage method for performing a life cycle assessment (LCA). The process begins with the acquisition of orbital data for the satellite from Federal Communications Commission (FCC) filings. The rationale for selecting FCC filings as the data source is discussed in detail in Section 2.2.2. Following this, the mass budget is partitioned using the European Space Agency (ESA) Life Cycle Inventory (LCI) database, as elaborated in Section 2.2.1. Parametric estimation is then employed to predict the propellant mass, with the justification for this method provided in Section 2.2.2. Afterward, the final mass budget is estimated, and midpoint indicators are calculated according to the system boundaries outlined in Section 2.3. In this approach, SimaPro 9.5 software is used to compute the midpoint indicators after the final mass budget has been established.
Figure 4.
Illustration of method for calculating midpoint indicators.
4. Starlink as Case Study
The rationale for focusing on low Earth orbit (LEO) in this study is due to the significantly higher number of orbiting objects of all types in LEO compared to other orbital regimes. It is evident that a greater number of satellites are launched into LEO than other orbital regimes. Figure 5 below illustrates the current number of orbiting objects by type and orbital regime, as reported in the latest space debris environment report by ESA [56].
Figure 5.
Current number of orbiting objects per type and orbital regime [56].
PL stands for payloads, which refer to space objects designed to perform specific functions in space, excluding launch functionality [56]. This category includes operational satellites as well as calibration objects. Since all operational satellites come under the payloads category, from Figure 5, we can infer that most of the debris in LEO is caused by operational satellites. Hence, in the LEO satellite category, particular focus is given to the Starlink constellation of satellites, and it was taken as our case study. The key reason is because Starlink represents the world’s largest low Earth orbit (LEO) internet constellation, slated to encompass a total of 42,000 satellites [57]. The next-largest commercial constellation planned in LEO is by OneWeb, with 7000 satellites [58].
4.1. Stage 1: Acquisition of Orbital Data from FCC
In 2018, SpaceX proposed orbit modification for their 1600 operating satellites from 1150 km to 550 km, and as part of their proposal request, an atmospheric demise report using NASAs Debris Assessment software was also attached for Starlink satellites [36]. The 1600 satellites closely match the 1665, V1 model. Hence, we assume that V1 was used in the analysis of debris assessment. To begin with, V1 version that has a total mass of 260 kg was taken. As of today, four versions of Starlink satellites have been launched. The mass value of each version is shown in Table 3. And the data regarding the number of satellites that have been launched into space are taken from [59].
Table 3.
Starlink versions.
4.2. Stage 2: Partitioning of Mass Budget in Accordance with ESA LCI Database
Table 3 indicates that the mass of a Starlink V1 satellite is 260 kg. However, it is necessary to predict the propellant mass and dry mass in terms of a detailed subsystem/component-level mass budget for the V1 satellite, consistent with the ESA LCI database. The average mass budget for low Earth orbit (LEO) satellites is derived from [25] and is discussed in detail in Section 2.2.1. The European Space Agency (ESA) Life Cycle Inventory (LCI) database is examined extensively in Section 2.3. For an accurate life cycle assessment (LCA), it is crucial to partition the mass budget in alignment with the categories and structure outlined in the ESA LCI database. Table 4 represents the average dry mass distribution of subsystems and its relationship with the ESA’s LCI data. The ESA’s LCI database is more detailed for propulsion and power systems. LCI is further divided into detailed components regarding power, harness, thruster, and tank. The detailed partitioning is only necessary for the power, harness, thruster, and tank propulsion, as the rest of the LCI database matches with the average mass budget, as we can see in Table 4 below. Detailed partitioning is performed with space systems engineering budget allocation techniques for power, harness, thruster, tank, and propulsion subsystem mass.
Table 4.
Estimating mass budget based on European Space Agency Life Cycle Inventory database.
4.3. Stage 3: Parametric Estimation of Propellant Mass
Based on Table 4, it is evident that estimating the dry mass of the satellite requires the prediction of the propellant mass. The total mass of the Starlink V1 satellite is 260 kg, and the dry mass (Mdry) can only be determined by subtracting the propellant mass from the total mass. Therefore, in this section, parametric estimation techniques are employed to predict the propellant mass for the V1 satellite, as discussed before in the Section 2.2.2. SpaceX uses a Hall-effect electric propulsion subsystem for their satellites [63]. The specific impulse is around 1500 s for the engine and is used to move the Starlink to the operational orbit and then for station keeping as well as eventually to deorbit them after their operational lifetime [64]. Based on the specific impulse value, the BHT600 Hall-effect thruster is taken as a reference. To find the propellant mass and dry mass, the rocket equation is used [25]:
where (final mass) can be expressed with initial mass with the propellant and the mass of propellant .
In order to find the propellant mass, the orbital data of Starlink are necessary. These data are acquired from SpaceX filings to the FCC. The insertion altitude of Starlink is from 300 km to 350 km based on the solar activity [63]. For the worst case scenario, 300 km is taken for calculating the DeltaV, with the operational altitude of 550 km. The operational orbit seems to be circular, and different inclinations are planned for the constellation according to the report submitted by SpaceX to FCC [63]. The calculation assumes a fuel-efficient coplanar Hohmann transfer between two circular orbits [24].
Equating the values of = 300 km and = 550 km, we can obtain value as = 6796 km.
Hence, 150 m/s ∆V is required for orbit rising and for 5 years of station keeping in LEO. For this purpose, the 6–26 equation from [24] is used. The coefficient of drag (CD) is assumed to be 1.01 (for a cube). The best possible match for the Starlink design (rectangular cross-section) when compared to available CD data for different shapes is a cube. The cross-sectional area A value for Starlink is taken from [65]. The dimensions are given as length 3.2 m, width 1.6 m, and height 0.2 m. The cross-sectional area exposed to the flight path can be either 3.2 m × 0.2 m or 1.6 m × 0.2 m. For the worst case scenario, 3.2 m × 0.2 m is taken as A. The maximum density value of 9.25 × 10−13 kg/m3 at 550 km altitude at solar maximum is taken for this calculation, a value that corresponds to the semi-major axis, which is 6921 km. The change in velocity experienced by Starlink for one revolution by inserting all these values is represented by the following:
Δ is the change in velocity experienced by Starlink for just one revolution. For calculating the ∆V for the entire mission duration, the total revolution Starlink takes in its operational lifetime at 550 km altitude should be determined. In order to determine total revolution K, we need to find the orbital period value. Equation (13) is used to find the mean motion, and Equation (14) is used to find the orbital period P.
P from Equation (14) is 96.07 min, with one sidereal day equal to 1436.068 min. Hence, the total minutes for 5 years of mission duration will be 1825 × 1436.068 = 27,298.95 min. Dividing this value with 96.07 min for one revolution, we obtain the total revolutions K Starlink will undergo in 5 years.
K = 27,280 revolution
When we multiply with total revolution K, we obtain the total change in velocity ΔV experienced by Starlink for 5 years.
The ΔV value excludes solar panel drag, and the next step is to calculate the ΔV during de-orbit from 550 km operational orbit to 80 km. Starlink satellites start to demise around 80 km altitude. So, 80 km is assumed here from the demise report of Starlink by SpaceX to FCC [66]. The deorbit ΔV equation is taken from [24], where is the operational altitude (550 km), and is the end orbit altitude, which is 80 km. By equating these values, we obtain the following:
Therefore, the total can represented as given below:
Equation (1) can be rewritten, and mass of propellant can be represented as follows:
Now, the total value from Equation (16) and value are equated in Equation (17) and can be expressed as , where is the specific impulse, which is 1500 s, as discussed before, and g is acceleration due to gravity. The high specific impulse for Hall-effect thrusters is the key reason why the propellent mass varies drastically from traditional chemical propellant, and it proves the importance of this detailed propellant mass calculation for the estimation of the final mass budget. By equating specific impulse and g value into Equation (18), we can obtain the mass of propellant :
Hence, the mass of the propellant is 4.2 kg. Therefore, the dry mass can be represented as Total mass ( − Mass of propellant () = 260 − 4.2 = 255.8 kg.
4.4. Stage 4: Final Mass Budget Estimation
As outlined in Section 4.3, both the total dry mass and the propellant mass are known. Table 5 below represents the dry mass partitioning and propellant mass, which shows the final Starlink version 1 mass budget distribution. The mass budget is partitioned according to ESA’s LCI database and the type of case study. For instance, Starlink uses an electric propulsion system. Hence, appropriate thruster, propellant, and tank are taken into account instead of taking the LCI of a generic propulsion subsystem for accuracy. This table could be applied to any LEO constellation mission for finding the mass distribution for LCA. However, an LCI of a generic propulsion system could be used if the type of propulsion is unknown.
Table 5.
Mass budget table for Starlink version 1.
4.5. Stage 5: Midpoint Indicators Calculation
In order to calculate the midpoint indicators, its necessary to have the final mass budget table as input. The midpoint indicators can be calculated either on the subsystem level or component level for the space segment [10]. Table 6 below represents the final midpoint indicator results for 1665 Starlink version 1 satellite. We can see that resource use of minerals and metals contributes the most among other indicators considering the system boundary of the analysis. Since we focus on the production phase of the satellite, usage of minerals and metals contributes to 58 kilopoints out of the total 76 kilopoints. An adapted EF method (version 1) is used for this analysis, and the description of the impact category in Table 6 is taken from the Simapro manual [67]. To demonstrate how the method works, we apply the environmental footprint (EF) method (version 1) as an example. Users of this method should always use the latest adapted version of the EF method [68]. The unit of measurement “point” (Pt) is used here for the analysis. It signifies the annual environmental load. This load encompasses the entirety of production and consumption activities within the U.S. economy. The division of this load is allocated proportionally to represent the share attributable to a single American individual [18].
Table 6.
Midpoint indicators results for Starlink version 1.
5. Discussion and Conclusions
The method presented in this paper answers the primary research question of quantifying the environmental impacts during the production phase of low Earth orbit constellation satellites. The key features of this method include its purpose, which is to predict the mass budget necessary for performing life cycle assessment (LCA). The procedure involves parametric estimation of propellant mass from FCC orbital data and using the average mass budget method, space systems budget allocation technique, and propellant mass value to partition dry mass in accordance with ESA LCI database for estimating the final mass budget. It utilizes Simapro as an LCA tool to perform the analysis. This method requires data such as FCC orbital data, the satellite’s total mass value, and the type of propulsion subsystem. The expected results are presented in terms of midpoint indicators. A major advantage of this method is its ability to predict the environmental footprint of any constellation without needing the detailed mass budget required for performing LCA. This method is applicable in predicting the planned footprint of upcoming constellations and will pave the way for developing a more integrated sustainability framework that considers all three aspects of sustainability. The mass budget table for a LEO constellation, including propellant calculation, answers the research question, and it is presented in Section 2.3, with Starlink as a case study. The section is tailored according to the ESA LCI database. The reason for the need of Table 1 partitioning is discussed in detail in the average mass budget section. Using the method and taking Starlink version 1 constellation as a case study, the total environmental impact is estimated to be 76 kilo points. The results are represented in Table 6.
5.1. Theoretical Contributions
This subsection outlines the novel theoretical insights generated by the present study, shedding light on the broader scholarly discourse within the field. Firstly, by synthesizing the existing literature, this research advances the understanding of performing LCA for LEO constellation satellites with the usage of the average mass budget. It introduces a novel perspective by combining the average mass budget method and parametric method, which results in a more accurate estimation of mass budget for an LEO constellation, which is essential for performing a life cycle assessment. Moreover, through rigorous analysis, this study extends theoretical boundaries by developing a new theory with the help of FCC orbital data as input and combining the existing average mass budget table for LEO satellites and the parametric method, which depends on using mathematical equations. Additionally, by addressing gaps and inconsistencies in previous research, this study contributes to refining and clarifying theoretical propositions, offering a more nuanced understanding of performing life cycle assessment for satellites without readily available mass budget data. Overall, the theoretical contributions of this research serve to enrich the theoretical landscape of “sustainability for space” and provide valuable insights for future research endeavors.
5.2. Methodological Contributions
The generic method discussed in this paper could be used to predict any subsystem/equipment-level mass budget of a satellite, which is essential for calculating midpoint indicators with the help of FCC data and ESA’s LCI database. ESA has released an updated LCI space-specific database to the public [69]. This will be primarily beneficial for users with readily available component-level mass budget data. The results will be accurate if users use primary data (component level) to calculate the environmental effects during any of the phases for their respective satellite. However, for users without primary data and who want to predict the footprint of any satellite or constellation of satellites, the method presented in this paper would be beneficial.
5.3. Practical Contributions
LEO satellite operators/manufacturers could use this method during early phases of mission design to predict their own footprint during production phase of satellites based on the mission design. This could pave way for focusing on specific midpoint indicators they are interested in and change the mission design if they want to focus on implementing more sustainable practices during production phase. Apart from LEO manufacturers, any user of this method can predict the footprint of any LEO satellite provided orbital data filed by the commercial company/space agency, even without knowing the mass budget data required to perform LCA.
5.4. Limitations and Future Work
The FCC authorization is limited to U.S.-manufactured and U.S.-launched satellites. Therefore, the method presented in this paper is currently applicable only to satellites launched from the United States. However, as discussed in Section 2.2.2, if the ITU were to adopt the requirement for submitting a NASA Debris Assessment Software (DAS) report, it would be possible to extend this method to satellites launched globally. The method outlined in this paper is for the C + D phase represented in Figure 2, and it is limited to the system boundary discussed in the LCA and system boundary section. It does not account for any other sections other than platform, payload and propellant, as represented in Figure 2. Future work could involve developing a framework for quantifying the environmental and economic impact by incorporating the circular approach for low Earth orbit satellites. For instance, in this paper, we discussed the environmental impacts on Earth due to the production of satellites. This is just one aspect that could be considered while designing a space mission. The other aspect is re-entry pollution caused by discarded satellites and the economic aspect. Hence, a framework that can give insights into economic and environmental aspects (production as well as re-entry pollution caused by discarded satellites in the atmosphere) on Earth could be developed. The outcomes could serve as a basis for subsequent investigations aimed at formulating a sustainability framework conducive to the integration of more circular practices for the space industry on Earth and in space.
Author Contributions
Conceptualization, S.T.K. and C.T.; methodology, S.T.K.; software, S.T.K.; validation, S.T.K. and C.T.; formal analysis, S.T.K.; investigation, S.T.K.; resources, S.T.K. and C.T.; data curation, S.T.K.; writing—original draft preparation, S.T.K.; writing—review and editing S.T.K., C.T. and M.E.; visualization, S.T.K.; supervision, C.T. and M.E.; project administration, S.T.K.; funding acquisition, C.T. and M.E. All authors have read and agreed to the published version of the manuscript.
Funding
This work was supported by the Science and Technology Facilities Council [grant number ST/X508858/1].
Institutional Review Board Statement
Not applicable.
Informed Consent Statement
Not applicable.
Data Availability Statement
Data is contained within the article.
Acknowledgments
We would like to thank the STFC for funding this research and the European Space Agency for providing access to the LCA guidelines handbook and LCI database.
Conflicts of Interest
The authors declare no conflicts of interest. The funders had no role in the design of the study; in the collection, analyses, or interpretation of data; in the writing of the manuscript, or in the decision to publish the results.
Glossary
| AIT | Assembly integration and test |
| COPUOS | Committee on the Peaceful Uses of Outer Space |
| EF | Environmental footprint |
| EM | Engineering model |
| EQM | Qualification model |
| ESA | European Space Agency |
| FCC | Federal Communication Commission |
| ISO | International Organization for Standardization |
| LCA | Life cycle assessment |
| LEO | Low Earth orbit |
| LCI | Life cycle inventory |
| Final mass | |
| Initial mass | |
| Mass of propellant | |
| NASA | National Aeronautics and Space Administration |
| OECD | Organization for Economic Cooperation and Development |
| Pt | Point |
| SMAD | Space mission analysis and design |
| STM | Structural model |
| TT&C | Tracking telemetry and control |
| UN | United Nations |
References
- Garcia, M. Space Debris and Human Spacecraft. NASA. Available online: https://www.nasa.gov/mission_pages/station/news/orbital_debris.html (accessed on 24 October 2022).
- Mckee, M. Debris Threat Prompts Space Station Crew to Evacuate. New Scientist. Available online: https://www.newscientist.com/article/dn16755-debris-threat-prompts-space-station-crew-to-evacuate/ (accessed on 22 November 2022).
- UN COPOUS (United Nations Committee on the Peaceful Uses of Outer Space). Long-Term Sustainability of Outer Space Activities: Preambular Text and Nine Guidelines. 2018. Available online: https://www.unoosa.org/res/oosadoc/data/documents/2018/aac_1052018crp/aac_1052018crp_20_0_html/AC105_2018_CRP20E.pdf (accessed on 31 December 2023).
- Wilson, A.R.; Vasile, M. The Space Sustainability Paradox. J. Clean. Prod. 2023, 423, 138869. [Google Scholar] [CrossRef]
- Sirieys, E.; Gentgen, C.; Milton, J.; de Weck, O. Space Sustainability Isn’t Just about Space Debris: On the Atmospheric Impact of Space Launches. MIT Sci. Policy Rev. 2022, 3, 143–151. [Google Scholar] [CrossRef]
- Golsteijn, L. Life Cycle Assessment (LCA) Explained. Available online: https://pre-sustainability.com/articles/life-cycle-assessment-lca-basics/ (accessed on 31 December 2023).
- ISO 14040:2006; Environmental Management—Life Cycle Assessment—Principles and Framework. International Organization for Standardization: Geneva, Switzerland, 2006.
- ISO 14044:2020/Amd 2:2020; Environmental Management—Life Cycle Assessment—Requirements and Guide-Lines—Amendment 2. International Organization for Standardization: Geneva, Switzerland, 2020.
- Maury, T.; Loubet, P.; Serrano, S.M.; Gallice, A.; Sonnemann, G. Application of Environmental Life Cycle Assessment (LCA) within the Space Sector: A State of the Art. Acta Astronaut. 2020, 170, 122–135. [Google Scholar] [CrossRef]
- ESA Space System Life Cycle Assessment (LCA) Guidelines; European Space Agency: Noordwijk, The Netherlands, 2016.
- Kuhlman, T.; Farrington, J. What Is Sustainability? Sustainability 2010, 2, 3436–3448. [Google Scholar] [CrossRef]
- Undseth, M.; Jolly, C.; Olivari, M. Space Sustainability: The Economics of Space Debris in Perspective; OECD Science, Technology and Industry Policy Papers, No. 87; OECD Publishing: Paris, France, 2020. [Google Scholar] [CrossRef]
- Varughese, C.; Henry, L.; Morris, A.; Bickerton, S.; Rattenbury, N.; Mankelow, C.; Gorman, A.; Katavich-Barton, S.; Dhopade, P. The Intersection of Space and Sustainability: The Need for a Transdisciplinary and Bi-Cultural Approach. Acta Astronaut. 2023, 211, 684–701. [Google Scholar] [CrossRef]
- Tan, C.; Emes, M.; Raper, I.; Alhammad, M.M. Examining the Space Value Chain through the Lens of the Circular Economy. In Proceedings of the 10th International Systems & Concurrent Engineering for Space Applications Conference, Digital Event, 5–7 October 2022; pp. 1–8. [Google Scholar] [CrossRef]
- Innocenti, L.; Soares, T.; Delaval, J.; Rinalducci, A. ESA Clean Space Initiative. In Proceedings of the 6th IAASS Conference, Montreal, QC, Canada, 21–23 May 2013. [Google Scholar]
- Space Sustainability—Case Study. GOV.UK. Available online: https://www.gov.uk/government/case-studies/space-sustainability (accessed on 5 February 2024).
- Letizia, F.; Lemmens, S.; Wood, D.; Rathnasabapathy, M.; Lifson, M.; Steindl, R.; Acuff, K.; Jah, M.; Potter, S.; Khlystov, N. Framework for the Space Sustainability Rating. In Proceedings of the 8th European Conference on Space Debris, Darmstadt, Germany, 20–23 April 2021; p. 72. [Google Scholar]
- Learn about SM Single Score Results. Available online: http://www.sustainableminds.com/showroom/shared/learn-single-score.html (accessed on 31 January 2024).
- Mission Index. Space Sustainability Rating. Available online: https://spacesustainabilityrating.org/the-rating/modules-mission-index/ (accessed on 15 May 2024).
- Space Sustainability Rating. World Economic Forum. Available online: https://www.weforum.org/projects/space-sustainability-rating/ (accessed on 5 February 2024).
- Fortescue, P.W.; Swinerd, G.; Stark, J.P.W. Spacecraft Systems Engineering, 4th ed.; Fortescue, P.W., Swinerd, G., Stark, J.P.W., Eds.; Wiley: Chichester, UK, 2011; ISBN 9780470750124. [Google Scholar]
- System Engineering Analysis, Design, and Development: Concepts, Principles, and Practices, 2nd Edition. Wiley. Available online: https://www.wiley.com/en-us/System+Engineering+Analysis%2C+Design%2C+and+Development%3A+Concepts%2C+Principles%2C+and+Practices%2C+2nd+Edition-p-9781118442265 (accessed on 28 May 2024).
- Freriks, H.J.M.; Heemels, W.P.M.H.; Muller, G.J.; Sandee, J.H. On the Systematic Use of Budget-Based Design. In Proceedings of the 16th Annual International Symposium of the International Council on Systems Engineering, INCOSE 2006, Orlando, FL, USA, 8–14 July 2006; Volume 1, pp. 788–803. [Google Scholar]
- Larson, J.W.; Wertz, R.J. Spacecraft Mission Analysis and Design; Springer: Dordrecht, The Netherlands, 1999; ISBN 1881883108. [Google Scholar]
- Wertz, J.R.; Everett, D.F.; Puschell, J.J. Space Mission Engineering—The New SMAD; Microcosm Press: Cleveland, OH, USA, 2011. [Google Scholar]
- Kowalczyk, Z.; Twardowski, S.; Malinowski, M.; Kuboń, M. Life Cycle Assessment (LCA) and Energy Assessment of the Production and Use of Windows in Residential Buildings. Sci. Rep. 2023, 13, 19752. [Google Scholar] [CrossRef] [PubMed]
- SpaceX. SpaceX-Updates. Available online: https://www.spacex.com/updates/#sustainability (accessed on 20 January 2023).
- FCC. What We Do. Federal Communications Commission. Available online: https://www.fcc.gov/about-fcc/what-we-do (accessed on 16 May 2024).
- Saleh, J.H.; Hastings, D.E.; Newman, D.J. Spacecraft Design Lifetime. J. Spacecr. Rocket. 2002, 39, 244–257. [Google Scholar] [CrossRef]
- Graham, J.K.; de Weck, O.L. Parametric Sizing Equations for Earth Observation Satellites. J. Spacecr. Rockets 2019, 56, 476–484. [Google Scholar] [CrossRef]
- Orbital Debris. Federal Communications Commission. Available online: https://www.fcc.gov/space/orbital-debris (accessed on 16 September 2024).
- Liou, J.C.; Opiela, J.; Vavrin, A.; Draeger, B.; Anz-Meador, P.; Ostrom, C. Debris Assessment Software User’s Guide (No. NASA/TP-20210025946). 2021. Available online: https://ntrs.nasa.gov/api/citations/20210025946/downloads/TP-20210025946_DAS3.2_UsersGuide_final.pdf (accessed on 2 May 2023).
- Regulation of Satellite Systems. Available online: https://www.itu.int/en/mediacentre/backgrounders/Pages/Regulation-of-Satellite-Systems.aspx (accessed on 16 September 2024).
- Non-Geostationary-Satellite Networks (Non-GSO). Available online: https://www.itu.int/en/ITU-R/space/support/nonGSO/Pages/default.aspx (accessed on 16 September 2024).
- Ralph, E. SpaceX CEO Elon Musk Reveals Next-Generation Starlink Satellite Details. Available online: https://www.teslarati.com/spacex-elon-musk-next-gen-starlink-satellite-details/ (accessed on 2 May 2023).
- Space X. Space X Non-Geostationary Satellite System Attachment a Technical Information to Supplement Schedule S; Space X: El Segundo, CA, USA, 2018. [Google Scholar]
- Finnveden, G.; Hauschild, M.Z.; Ekvall, T.; Guinée, J.; Heijungs, R.; Hellweg, S.; Koehler, A.; Pennington, D.; Suh, S. Recent Developments in Life Cycle Assessment. J. Environ. Manag. 2009, 91, 1–21. [Google Scholar] [CrossRef] [PubMed]
- Moutik, B.; Summerscales, J.; Graham-Jones, J.; Pemberton, R. Life Cycle Assessment Research Trends and Implications: A Bibliometric Analysis. Sustainability 2023, 15, 13408. [Google Scholar] [CrossRef]
- Damiani, M.F.; Ardente, F. Understanding Product Environmental Footprint and Organisation Environmental Footprint Methods; Publications Office of the European Union: Luxembourg, 2022. [Google Scholar]
- Ingwersen, W.; Cabezas, H.; Weisbrod, A.V.; Eason, T.; Demeke, B.; Ma, X.; Hawkins, T.R.; Lee, S.J.; Bare, J.C.; Ceja, M. Integrated Metrics for Improving the Life Cycle Approach to Assessing Product System Sustainability. Sustainability 2014, 6, 1386–1413. [Google Scholar] [CrossRef]
- Koffler, J. Life Cycle Assessment in the Space Sector—Literature Review; The German Aerospace Center (DLR): Cologne, Germany, 2024. [Google Scholar]
- Chanoine, A. Environmental Impacts of Launchers and Space Missions; Clean Space Industrial Days, October 25th 2017; Deloitte: London, UK, 2017. [Google Scholar]
- Maury, T.; Loubet, P.; Ouziel, J.; Saint-Amand, M.; Dariol, L.; Sonnemann, G. Towards the Integration of Orbital Space Use in Life Cycle Impact Assessment. Sci. Total Environ. 2017, 595, 642–650. [Google Scholar] [CrossRef] [PubMed]
- Maury, T.; Morales Serrano, S.; Loubet, P.; Sonnemann, G.; Colombo, C. Space Debris through the Prism of the Environmental Performance of Space Systems: The Case of Sentinel-3 Redesigned Mission. J. Space Saf. Eng. 2020, 7, 198–205. [Google Scholar] [CrossRef]
- Maury, T.; Loubet, P.; Trisolini, M.; Gallice, A.; Sonnemann, G.; Colombo, C. Assessing the Impact of Space Debris on Orbital Resource in Life Cycle Assessment: A Proposed Method and Case Study. Sci. Total Environ. 2019, 667, 780–791. [Google Scholar] [CrossRef] [PubMed]
- Richard-Noca, M.; Kneib, J.-P. EPFL’s First Steps toward the Eco—Design of the CleanSpace One Mission CleanSpace One Demonstration Mission; EPFL Space Engineering Cente: Vaud, Switzerland, 2018. [Google Scholar]
- Wilson, A.R.; Vasile, M.; Maddock, C.; Baker, K.J. The Strathclyde Space Systems Database: Life Cycle Sustainability Results of the MÌOS Mission; Clean Space Industrial Days. In Proceedings of the 8th International Systems & Concurrent Engineering for Space Applications Conference, Glasgow, UK, 26–28 September 2018. [Google Scholar]
- Thiry, N.; Chanoine, A. Lessons Learned from the Sentinel 3 LCA and Applications to a GreenSat. In Proceedings of the Clean Space Industrial Days & AeroThermoDynamics Design for Demise Workshop, Noordwijk, The Netherlands, 24–26 October 2017. [Google Scholar]
- Vercalsteren, A.; Boonen, K.; Geerken, T.; Remy, B.; Legasse, Q. Greensat: Ecodesign of the Proba-V Mission. In Proceedings of the Clean Space Industry Days, Noordwijk, The Netherlands, 23 October 2018. [Google Scholar]
- Wilson, A.R.; Vasile, M. Integrating Life Cycle Assessment of Space Systems into the Concurrent Design Process. Proc. Int. Astronaut. Congr. IAC 2017, 14, 9548–9560. [Google Scholar]
- Wilson, A.R.; Vasile, M.; Oqab, H.B.; Dietrich, G.B. A Process-Based Life Cycle Sustainability Assessment of the Space-Based Solar Power Concept. In Proceedings of the International Astronautical Congress, IAC 2020, Virtual, 12–14 October 2020. [Google Scholar]
- Giuliani, M.; Reynaud, J.-L.; Chessel, J.-P. Overview of Life Cycle Assessment and EcoDesign Activities for Large Space Missions at Thales Alenia Space. In Proceedings of the 2023 Clean Space Industry Days, Noordwijk, The Netherlands, 16–19 October 2023; ISBN 0005001439897. [Google Scholar]
- Harris, T.M.; Eranki, P.L.; Landis, A.E. Life Cycle Assessment of Proposed Space Elevator Designs. Acta Astronaut. 2019, 161, 465–474. [Google Scholar] [CrossRef]
- Vercalsteren, A.; De Smet, S.; Calio, A. Key Learnings When Applying an Iterative LCA Approach during the Different Development Phases of a Space Mission. In Proceedings of the Clean Space Industry Days, Noordwijk, The Netherlands, 16–19 October 2023. [Google Scholar]
- Wilson, A.R.; Dominguez Calabuig, G.J.; Verkammen, M.; Wilson, A.R.; Dominguez Calabuig, G.; Menicucci, A.; Svedhem, H.; Udriot, M. A Consensus-Based Single-Score for Life Cycle Assessment of Space Missions: Preliminary Results. In Proceedings of the Aerospace Europe Conference 2023, Ecublens, Switzerland, 9–13 July 2023. [Google Scholar]
- ESA. ESA’s Annual Space Environment Report; ESA: Darmstadt, Germany, 2023. [Google Scholar]
- Zhang, J.; Cai, Y.; Xue, C.; Xue, Z.; Cai, H. LEO Mega Constellations: Review of Development, Impact, Surveillance, and Governance. Space Sci. Technol. 2022, 2022, 9865174. [Google Scholar] [CrossRef]
- #SpaceWatchGL Opinion: Orbofleet’s Take on Mega-Constellations and LEO Satellite Market. SpaceWatch Global. Available online: https://spacewatch.global/2021/07/orbofleets-take-on-mega-constellations-and-leo-satellite-market/ (accessed on 14 May 2024).
- McDowell, C.J. Jonathan’s Space Report. Space Statistics. Available online: https://planet4589.org/space/con/star/stats.html (accessed on 19 January 2023).
- Williams, R.D. Starlink 1338. Available online: https://nssdc.gsfc.nasa.gov/nmc/spacecraft/display.action?id=2020-025B (accessed on 2 May 2023).
- Sesnic, T. Starlink Group 4-5/Falcon 9 Block 5. Available online: https://everydayastronaut.com/starlink-group-4-5-falcon-9-block-5-2/ (accessed on 2 May 2023).
- Federal Communications Commission. Federal Communications Commission in the Matter of Space Exploration Holdings, LLC Request for Orbital Deployment and Operating Authority for the SpaceX Gen2 NGSO Satellite System. 2022. Available online: https://docs.fcc.gov/public/attachments/FCC-22-91A1.pdf (accessed on 2 May 2023).
- SpaceX-Updates. Available online: https://www.spacex.com/updates/ (accessed on 31 October 2022).
- elonx Starlink Compendium. Available online: https://www.elonx.net/starlink-compendium/#purpose (accessed on 29 June 2023).
- Álvaro, A.P.C.; Sánchez, O.N.; Domínguez, G.R. Space Deimos Effect of Mega Constellations on Collision Risk in Space. In Proceedings of the 8th European Conference on Space Debris, Virtual, 20–23 April 2021; pp. 20–23. [Google Scholar]
- Space Exploration Holdings LLC. Spacex Non-Geostationary Satellite System. Slides 2016, 102, 62. [Google Scholar]
- Simapro. SimaPro Database Manual Methods Library; PRé Sustainability: Amersfoort, The Netherlands, 2022. [Google Scholar]
- Deimos. ESA LCA DB End-User Experience; ESA LCA DB Team; 17 October 2023; Elecnor Deimos: Tres Cantos, Spain, 2023. [Google Scholar]
- Jessica. EcoDesign | Empowering Sustainable Space Activities—The Clean Space Blog. Available online: https://blogs.esa.int/cleanspace/2023/12/05/esa-lca-database-empowering-sustainable-space-activities/ (accessed on 31 December 2023).
Disclaimer/Publisher’s Note: The statements, opinions and data contained in all publications are solely those of the individual author(s) and contributor(s) and not of MDPI and/or the editor(s). MDPI and/or the editor(s) disclaim responsibility for any injury to people or property resulting from any ideas, methods, instructions or products referred to in the content. |
© 2024 by the authors. Licensee MDPI, Basel, Switzerland. This article is an open access article distributed under the terms and conditions of the Creative Commons Attribution (CC BY) license (https://creativecommons.org/licenses/by/4.0/).




