Quantifying the Environmental Impacts of Manufacturing Low Earth Orbit (LEO) Satellite Constellations
Abstract
1. Introduction
How can the environmental impacts be quantified during the production phase of low Earth orbit constellation satellites by applying the systems engineering and life cycle assessment principles?
2. Literature Review
2.1. Space Sustainability
2.2. Systems Engineering
2.2.1. Average Mass Budget Method
2.2.2. Parametric Method
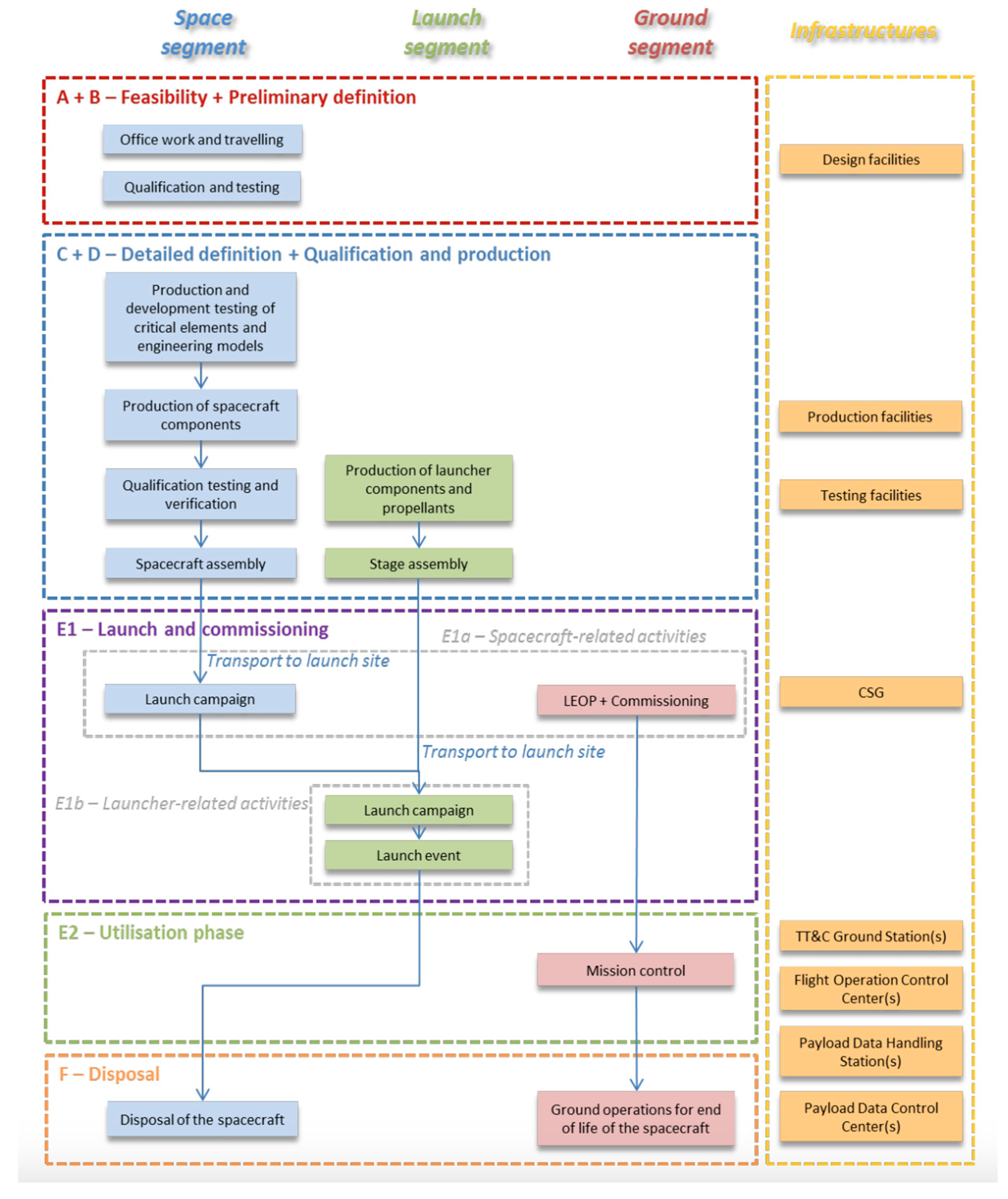
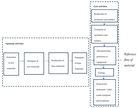
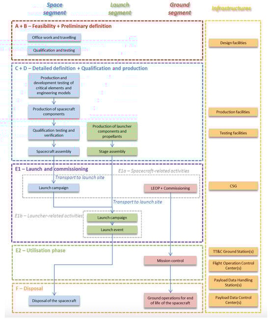
2.3. LCA and System Boundary
- ISO 14040:2006 Environmental management—Life cycle assessment—Principles and framework; this provides a clear overview of the practice, applications, and limitations of LCA to a broad range of potential users and stakeholders, including those with a limited knowledge of life cycle assessment;
- ISO 14044:2006 Environmental management—Life cycle assessment—Requirements and guidelines; this is designed for the preparation of, conduct of, and critical review of, life cycle inventory analysis. It also provides guidance on the impact assessment phase of LCA and on the interpretation of LCA results as well as the nature and quality of the data collected [7]. When it comes to “life cycle assessment” or “analysis”, several of NASA studies do not match with the ISO standards discussed above. They cover only economic costs, omitting the environmental impacts [9]. Therefore, NASA studies were excluded from our research. However, based on the generic ISO standards that drive LCA studies in any sector, ESA has developed a space-specific LCA that can be used for space missions. Space System Life Cycle Assessment guidelines aim to establish the methodological rules on how to correctly perform space-specific LCAs. It can be applied on two levels directly [10]:
2.4. LCA in Space Missions and Research Gap
3. A Method for Quantifying the Environmental Impacts of Manufacturing Low Earth Orbit (LEO) Satellite Constellations
4. Starlink as Case Study
4.1. Stage 1: Acquisition of Orbital Data from FCC
4.2. Stage 2: Partitioning of Mass Budget in Accordance with ESA LCI Database
4.3. Stage 3: Parametric Estimation of Propellant Mass
4.4. Stage 4: Final Mass Budget Estimation
4.5. Stage 5: Midpoint Indicators Calculation
5. Discussion and Conclusions
5.1. Theoretical Contributions
5.2. Methodological Contributions
5.3. Practical Contributions
5.4. Limitations and Future Work
Author Contributions
Funding
Institutional Review Board Statement
Informed Consent Statement
Data Availability Statement
Acknowledgments
Conflicts of Interest
Glossary
| AIT | Assembly integration and test |
| COPUOS | Committee on the Peaceful Uses of Outer Space |
| EF | Environmental footprint |
| EM | Engineering model |
| EQM | Qualification model |
| ESA | European Space Agency |
| FCC | Federal Communication Commission |
| ISO | International Organization for Standardization |
| LCA | Life cycle assessment |
| LEO | Low Earth orbit |
| LCI | Life cycle inventory |
| Final mass | |
| Initial mass | |
| Mass of propellant | |
| NASA | National Aeronautics and Space Administration |
| OECD | Organization for Economic Cooperation and Development |
| Pt | Point |
| SMAD | Space mission analysis and design |
| STM | Structural model |
| TT&C | Tracking telemetry and control |
| UN | United Nations |
References
- Garcia, M. Space Debris and Human Spacecraft. NASA. Available online: https://www.nasa.gov/mission_pages/station/news/orbital_debris.html (accessed on 24 October 2022).
- Mckee, M. Debris Threat Prompts Space Station Crew to Evacuate. New Scientist. Available online: https://www.newscientist.com/article/dn16755-debris-threat-prompts-space-station-crew-to-evacuate/ (accessed on 22 November 2022).
- UN COPOUS (United Nations Committee on the Peaceful Uses of Outer Space). Long-Term Sustainability of Outer Space Activities: Preambular Text and Nine Guidelines. 2018. Available online: https://www.unoosa.org/res/oosadoc/data/documents/2018/aac_1052018crp/aac_1052018crp_20_0_html/AC105_2018_CRP20E.pdf (accessed on 31 December 2023).
- Wilson, A.R.; Vasile, M. The Space Sustainability Paradox. J. Clean. Prod. 2023, 423, 138869. [Google Scholar] [CrossRef]
- Sirieys, E.; Gentgen, C.; Milton, J.; de Weck, O. Space Sustainability Isn’t Just about Space Debris: On the Atmospheric Impact of Space Launches. MIT Sci. Policy Rev. 2022, 3, 143–151. [Google Scholar] [CrossRef]
- Golsteijn, L. Life Cycle Assessment (LCA) Explained. Available online: https://pre-sustainability.com/articles/life-cycle-assessment-lca-basics/ (accessed on 31 December 2023).
- ISO 14040:2006; Environmental Management—Life Cycle Assessment—Principles and Framework. International Organization for Standardization: Geneva, Switzerland, 2006.
- ISO 14044:2020/Amd 2:2020; Environmental Management—Life Cycle Assessment—Requirements and Guide-Lines—Amendment 2. International Organization for Standardization: Geneva, Switzerland, 2020.
- Maury, T.; Loubet, P.; Serrano, S.M.; Gallice, A.; Sonnemann, G. Application of Environmental Life Cycle Assessment (LCA) within the Space Sector: A State of the Art. Acta Astronaut. 2020, 170, 122–135. [Google Scholar] [CrossRef]
- ESA Space System Life Cycle Assessment (LCA) Guidelines; European Space Agency: Noordwijk, The Netherlands, 2016.
- Kuhlman, T.; Farrington, J. What Is Sustainability? Sustainability 2010, 2, 3436–3448. [Google Scholar] [CrossRef]
- Undseth, M.; Jolly, C.; Olivari, M. Space Sustainability: The Economics of Space Debris in Perspective; OECD Science, Technology and Industry Policy Papers, No. 87; OECD Publishing: Paris, France, 2020. [Google Scholar] [CrossRef]
- Varughese, C.; Henry, L.; Morris, A.; Bickerton, S.; Rattenbury, N.; Mankelow, C.; Gorman, A.; Katavich-Barton, S.; Dhopade, P. The Intersection of Space and Sustainability: The Need for a Transdisciplinary and Bi-Cultural Approach. Acta Astronaut. 2023, 211, 684–701. [Google Scholar] [CrossRef]
- Tan, C.; Emes, M.; Raper, I.; Alhammad, M.M. Examining the Space Value Chain through the Lens of the Circular Economy. In Proceedings of the 10th International Systems & Concurrent Engineering for Space Applications Conference, Digital Event, 5–7 October 2022; pp. 1–8. [Google Scholar] [CrossRef]
- Innocenti, L.; Soares, T.; Delaval, J.; Rinalducci, A. ESA Clean Space Initiative. In Proceedings of the 6th IAASS Conference, Montreal, QC, Canada, 21–23 May 2013. [Google Scholar]
- Space Sustainability—Case Study. GOV.UK. Available online: https://www.gov.uk/government/case-studies/space-sustainability (accessed on 5 February 2024).
- Letizia, F.; Lemmens, S.; Wood, D.; Rathnasabapathy, M.; Lifson, M.; Steindl, R.; Acuff, K.; Jah, M.; Potter, S.; Khlystov, N. Framework for the Space Sustainability Rating. In Proceedings of the 8th European Conference on Space Debris, Darmstadt, Germany, 20–23 April 2021; p. 72. [Google Scholar]
- Learn about SM Single Score Results. Available online: http://www.sustainableminds.com/showroom/shared/learn-single-score.html (accessed on 31 January 2024).
- Mission Index. Space Sustainability Rating. Available online: https://spacesustainabilityrating.org/the-rating/modules-mission-index/ (accessed on 15 May 2024).
- Space Sustainability Rating. World Economic Forum. Available online: https://www.weforum.org/projects/space-sustainability-rating/ (accessed on 5 February 2024).
- Fortescue, P.W.; Swinerd, G.; Stark, J.P.W. Spacecraft Systems Engineering, 4th ed.; Fortescue, P.W., Swinerd, G., Stark, J.P.W., Eds.; Wiley: Chichester, UK, 2011; ISBN 9780470750124. [Google Scholar]
- System Engineering Analysis, Design, and Development: Concepts, Principles, and Practices, 2nd Edition. Wiley. Available online: https://www.wiley.com/en-us/System+Engineering+Analysis%2C+Design%2C+and+Development%3A+Concepts%2C+Principles%2C+and+Practices%2C+2nd+Edition-p-9781118442265 (accessed on 28 May 2024).
- Freriks, H.J.M.; Heemels, W.P.M.H.; Muller, G.J.; Sandee, J.H. On the Systematic Use of Budget-Based Design. In Proceedings of the 16th Annual International Symposium of the International Council on Systems Engineering, INCOSE 2006, Orlando, FL, USA, 8–14 July 2006; Volume 1, pp. 788–803. [Google Scholar]
- Larson, J.W.; Wertz, R.J. Spacecraft Mission Analysis and Design; Springer: Dordrecht, The Netherlands, 1999; ISBN 1881883108. [Google Scholar]
- Wertz, J.R.; Everett, D.F.; Puschell, J.J. Space Mission Engineering—The New SMAD; Microcosm Press: Cleveland, OH, USA, 2011. [Google Scholar]
- Kowalczyk, Z.; Twardowski, S.; Malinowski, M.; Kuboń, M. Life Cycle Assessment (LCA) and Energy Assessment of the Production and Use of Windows in Residential Buildings. Sci. Rep. 2023, 13, 19752. [Google Scholar] [CrossRef] [PubMed]
- SpaceX. SpaceX-Updates. Available online: https://www.spacex.com/updates/#sustainability (accessed on 20 January 2023).
- FCC. What We Do. Federal Communications Commission. Available online: https://www.fcc.gov/about-fcc/what-we-do (accessed on 16 May 2024).
- Saleh, J.H.; Hastings, D.E.; Newman, D.J. Spacecraft Design Lifetime. J. Spacecr. Rocket. 2002, 39, 244–257. [Google Scholar] [CrossRef]
- Graham, J.K.; de Weck, O.L. Parametric Sizing Equations for Earth Observation Satellites. J. Spacecr. Rockets 2019, 56, 476–484. [Google Scholar] [CrossRef]
- Orbital Debris. Federal Communications Commission. Available online: https://www.fcc.gov/space/orbital-debris (accessed on 16 September 2024).
- Liou, J.C.; Opiela, J.; Vavrin, A.; Draeger, B.; Anz-Meador, P.; Ostrom, C. Debris Assessment Software User’s Guide (No. NASA/TP-20210025946). 2021. Available online: https://ntrs.nasa.gov/api/citations/20210025946/downloads/TP-20210025946_DAS3.2_UsersGuide_final.pdf (accessed on 2 May 2023).
- Regulation of Satellite Systems. Available online: https://www.itu.int/en/mediacentre/backgrounders/Pages/Regulation-of-Satellite-Systems.aspx (accessed on 16 September 2024).
- Non-Geostationary-Satellite Networks (Non-GSO). Available online: https://www.itu.int/en/ITU-R/space/support/nonGSO/Pages/default.aspx (accessed on 16 September 2024).
- Ralph, E. SpaceX CEO Elon Musk Reveals Next-Generation Starlink Satellite Details. Available online: https://www.teslarati.com/spacex-elon-musk-next-gen-starlink-satellite-details/ (accessed on 2 May 2023).
- Space X. Space X Non-Geostationary Satellite System Attachment a Technical Information to Supplement Schedule S; Space X: El Segundo, CA, USA, 2018. [Google Scholar]
- Finnveden, G.; Hauschild, M.Z.; Ekvall, T.; Guinée, J.; Heijungs, R.; Hellweg, S.; Koehler, A.; Pennington, D.; Suh, S. Recent Developments in Life Cycle Assessment. J. Environ. Manag. 2009, 91, 1–21. [Google Scholar] [CrossRef] [PubMed]
- Moutik, B.; Summerscales, J.; Graham-Jones, J.; Pemberton, R. Life Cycle Assessment Research Trends and Implications: A Bibliometric Analysis. Sustainability 2023, 15, 13408. [Google Scholar] [CrossRef]
- Damiani, M.F.; Ardente, F. Understanding Product Environmental Footprint and Organisation Environmental Footprint Methods; Publications Office of the European Union: Luxembourg, 2022. [Google Scholar]
- Ingwersen, W.; Cabezas, H.; Weisbrod, A.V.; Eason, T.; Demeke, B.; Ma, X.; Hawkins, T.R.; Lee, S.J.; Bare, J.C.; Ceja, M. Integrated Metrics for Improving the Life Cycle Approach to Assessing Product System Sustainability. Sustainability 2014, 6, 1386–1413. [Google Scholar] [CrossRef]
- Koffler, J. Life Cycle Assessment in the Space Sector—Literature Review; The German Aerospace Center (DLR): Cologne, Germany, 2024. [Google Scholar]
- Chanoine, A. Environmental Impacts of Launchers and Space Missions; Clean Space Industrial Days, October 25th 2017; Deloitte: London, UK, 2017. [Google Scholar]
- Maury, T.; Loubet, P.; Ouziel, J.; Saint-Amand, M.; Dariol, L.; Sonnemann, G. Towards the Integration of Orbital Space Use in Life Cycle Impact Assessment. Sci. Total Environ. 2017, 595, 642–650. [Google Scholar] [CrossRef] [PubMed]
- Maury, T.; Morales Serrano, S.; Loubet, P.; Sonnemann, G.; Colombo, C. Space Debris through the Prism of the Environmental Performance of Space Systems: The Case of Sentinel-3 Redesigned Mission. J. Space Saf. Eng. 2020, 7, 198–205. [Google Scholar] [CrossRef]
- Maury, T.; Loubet, P.; Trisolini, M.; Gallice, A.; Sonnemann, G.; Colombo, C. Assessing the Impact of Space Debris on Orbital Resource in Life Cycle Assessment: A Proposed Method and Case Study. Sci. Total Environ. 2019, 667, 780–791. [Google Scholar] [CrossRef] [PubMed]
- Richard-Noca, M.; Kneib, J.-P. EPFL’s First Steps toward the Eco—Design of the CleanSpace One Mission CleanSpace One Demonstration Mission; EPFL Space Engineering Cente: Vaud, Switzerland, 2018. [Google Scholar]
- Wilson, A.R.; Vasile, M.; Maddock, C.; Baker, K.J. The Strathclyde Space Systems Database: Life Cycle Sustainability Results of the MÌOS Mission; Clean Space Industrial Days. In Proceedings of the 8th International Systems & Concurrent Engineering for Space Applications Conference, Glasgow, UK, 26–28 September 2018. [Google Scholar]
- Thiry, N.; Chanoine, A. Lessons Learned from the Sentinel 3 LCA and Applications to a GreenSat. In Proceedings of the Clean Space Industrial Days & AeroThermoDynamics Design for Demise Workshop, Noordwijk, The Netherlands, 24–26 October 2017. [Google Scholar]
- Vercalsteren, A.; Boonen, K.; Geerken, T.; Remy, B.; Legasse, Q. Greensat: Ecodesign of the Proba-V Mission. In Proceedings of the Clean Space Industry Days, Noordwijk, The Netherlands, 23 October 2018. [Google Scholar]
- Wilson, A.R.; Vasile, M. Integrating Life Cycle Assessment of Space Systems into the Concurrent Design Process. Proc. Int. Astronaut. Congr. IAC 2017, 14, 9548–9560. [Google Scholar]
- Wilson, A.R.; Vasile, M.; Oqab, H.B.; Dietrich, G.B. A Process-Based Life Cycle Sustainability Assessment of the Space-Based Solar Power Concept. In Proceedings of the International Astronautical Congress, IAC 2020, Virtual, 12–14 October 2020. [Google Scholar]
- Giuliani, M.; Reynaud, J.-L.; Chessel, J.-P. Overview of Life Cycle Assessment and EcoDesign Activities for Large Space Missions at Thales Alenia Space. In Proceedings of the 2023 Clean Space Industry Days, Noordwijk, The Netherlands, 16–19 October 2023; ISBN 0005001439897. [Google Scholar]
- Harris, T.M.; Eranki, P.L.; Landis, A.E. Life Cycle Assessment of Proposed Space Elevator Designs. Acta Astronaut. 2019, 161, 465–474. [Google Scholar] [CrossRef]
- Vercalsteren, A.; De Smet, S.; Calio, A. Key Learnings When Applying an Iterative LCA Approach during the Different Development Phases of a Space Mission. In Proceedings of the Clean Space Industry Days, Noordwijk, The Netherlands, 16–19 October 2023. [Google Scholar]
- Wilson, A.R.; Dominguez Calabuig, G.J.; Verkammen, M.; Wilson, A.R.; Dominguez Calabuig, G.; Menicucci, A.; Svedhem, H.; Udriot, M. A Consensus-Based Single-Score for Life Cycle Assessment of Space Missions: Preliminary Results. In Proceedings of the Aerospace Europe Conference 2023, Ecublens, Switzerland, 9–13 July 2023. [Google Scholar]
- ESA. ESA’s Annual Space Environment Report; ESA: Darmstadt, Germany, 2023. [Google Scholar]
- Zhang, J.; Cai, Y.; Xue, C.; Xue, Z.; Cai, H. LEO Mega Constellations: Review of Development, Impact, Surveillance, and Governance. Space Sci. Technol. 2022, 2022, 9865174. [Google Scholar] [CrossRef]
- #SpaceWatchGL Opinion: Orbofleet’s Take on Mega-Constellations and LEO Satellite Market. SpaceWatch Global. Available online: https://spacewatch.global/2021/07/orbofleets-take-on-mega-constellations-and-leo-satellite-market/ (accessed on 14 May 2024).
- McDowell, C.J. Jonathan’s Space Report. Space Statistics. Available online: https://planet4589.org/space/con/star/stats.html (accessed on 19 January 2023).
- Williams, R.D. Starlink 1338. Available online: https://nssdc.gsfc.nasa.gov/nmc/spacecraft/display.action?id=2020-025B (accessed on 2 May 2023).
- Sesnic, T. Starlink Group 4-5/Falcon 9 Block 5. Available online: https://everydayastronaut.com/starlink-group-4-5-falcon-9-block-5-2/ (accessed on 2 May 2023).
- Federal Communications Commission. Federal Communications Commission in the Matter of Space Exploration Holdings, LLC Request for Orbital Deployment and Operating Authority for the SpaceX Gen2 NGSO Satellite System. 2022. Available online: https://docs.fcc.gov/public/attachments/FCC-22-91A1.pdf (accessed on 2 May 2023).
- SpaceX-Updates. Available online: https://www.spacex.com/updates/ (accessed on 31 October 2022).
- elonx Starlink Compendium. Available online: https://www.elonx.net/starlink-compendium/#purpose (accessed on 29 June 2023).
- Álvaro, A.P.C.; Sánchez, O.N.; Domínguez, G.R. Space Deimos Effect of Mega Constellations on Collision Risk in Space. In Proceedings of the 8th European Conference on Space Debris, Virtual, 20–23 April 2021; pp. 20–23. [Google Scholar]
- Space Exploration Holdings LLC. Spacex Non-Geostationary Satellite System. Slides 2016, 102, 62. [Google Scholar]
- Simapro. SimaPro Database Manual Methods Library; PRé Sustainability: Amersfoort, The Netherlands, 2022. [Google Scholar]
- Deimos. ESA LCA DB End-User Experience; ESA LCA DB Team; 17 October 2023; Elecnor Deimos: Tres Cantos, Spain, 2023. [Google Scholar]
- Jessica. EcoDesign | Empowering Sustainable Space Activities—The Clean Space Blog. Available online: https://blogs.esa.int/cleanspace/2023/12/05/esa-lca-database-empowering-sustainable-space-activities/ (accessed on 31 December 2023).





| Subsystem (% of Dry Mass) | No Prop | LEO with Prop | High Earth | Planetary |
|---|---|---|---|---|
| Payload | 41% | 31% | 32% | 15% |
| Structure and mechanisms | 20% | 27% | 24% | 25% |
| Thermal control | 2% | 2% | 4% | 6% |
| Power (including harness) | 19% | 21% | 17% | 21% |
| Tracking, telemetry, and control (TT&C) | 2% | 2% | 4% | 7% |
| On-board processing | 5% | 5% | 3% | 4% |
| Attitude determination and control | 8% | 6% | 6% | 6% |
| Propulsion | 0% | 3% | 7% | 13% |
| Other (balance+launch) | 3% | 3% | 3% | 3% |
| Total | 100% | 100% | 100% | 100% |
| Propellant | 0% | 27% | 72% | 110% |
| LCA Category | Description | Sources |
|---|---|---|
| Complete space mission | Deloitte and Thales conducted an LCA on the Sentinel-3 satellite, utilizing primary data provided by Thales, the manufacturer of the Sentinel-3 satellite | [42] |
| Complete space mission | Research focused on orbital debris; no calculation done | [43] |
| Complete space mission | LCA for two alterantive propellants | [44] |
| Complete space mission | Research focused on orbital debris; no calculation done | [45] |
| Complete space mission | EPFL Cubesat primary data | [46] |
| Complete space mission | Primary data from Stathyclyde mission design team for MIOS mission | [47] |
| Complete space mission | Thales presenting Sentinel 3 result, as they are the manufacturer | [48] |
| Complete space mission | Qinetiq is the manufacturer; LCA in this paper is also performed by Qinetiq with their primary data | [49] |
| Complete space mission | Research focused on developing opern-source LCA platform; no calculation done | [50] |
| Complete space mission | LCA for space-based solar power with data from NASA mission | [51] |
| Space segment | LCA performed by Thales Aliena Space with primary data from their missions | [52] |
| Space segment | LCA performed for three space elevator designs with mass data from another paper | [53] |
| Space segment | LCA performed by OHB for CO2M mission with primary data from OHB, as they are the prime contractor | [54] |
| Space segment | LCA performed by TUDelft for their own Cubesat Delfi-n3Xt | [55] |
| Version | No. of Satellites | Mass (kg) | Reference |
|---|---|---|---|
| V0.9 (Launched) | 60 | 217 | [35] |
| V1 (Launched) | 1665 | 260 | [60] |
| V1.5 (Launched) | 2139 | 306 | [61] |
| V2 (Planned launch) | 29,988 | 2000 | [62] |
| Total | 33,852 |
| Subsystem | Average Dry Mass Distribution (%) | ESA LCI Database Subsystem/ Components | Final Mass Budget Distribution | Comment | Reference |
|---|---|---|---|---|---|
| Payload | 31%Mdry | Payload type | 31%Mdry | [24] | |
| Structure and mechanisms | 27%Mdry | Structure | 27%Mdry | [24] | |
| Thermal control | 2%Mdry | Thermal control | 2%Mdry | [24] | |
| Power (including harness) | 21%Mdry | Power | 21%Mdry (-) 0.02 × Mdry | ||
| Harness | 0.02 × Mdry | 0.02 is taken as average from (0.01–0.04 × Mdry) | [24] | ||
| TT&C | 2%Mdry | TT&C | 2%Mdry | [24] | |
| On-board processing | 5%Mdry | Data handling | 5%Mdry | ||
| AOCS | 6%Mdry | AOCS | 6%Mdry | [24] | |
| Propulsion | 3%Mdry | Thruster | 3%Mdry mass (-) 10% of propellant calculation | Propellant valve/pipeline mass are considered negligible | [24] |
| Tank | 10% of propellant calculation | 10% of propellant | [24] | ||
| Other (Balance+Launch) | 3%Mdry | Other (structure) | 3%Mdry | [24] | |
| Propellant | Propellant calculation | 4.3 |
| ESA LCI Database Subsystem/Components | Dry Mass Partitioning and Propellant Mass | Final Starlink Mass Budget Distribution (kg) |
|---|---|---|
| Payload | 31%Mdry | 79.2 |
| Structure | 27%Mdry | 69 |
| Thermal control | 2%Mdry | 5.11 |
| Power | 21%Mdry (-) 0.02 × Mdry | 48.6 |
| Harness | 0.02 × Mdry | 5.11 |
| Tracking, telemetry, and control (TT&C) | 2%Mdry | 5.11 |
| Data handling | 5%Mdry | 12.79 |
| Attitude determination and control | 6%Mdry | 15.34 |
| Thruster | 3%Dry mass (-) 10% of Propellant calculation | 7.2 |
| Tank | 10% of Propellant calculation | 0.4 |
| Other | 3%Mdry | 7.67 |
| Propellant | Propellant calculation | 4.2 |
| Total | 260 kg |
| Midpoint Indicators | Description of Impact Category | kPt |
|---|---|---|
| Climate change | Global warming potential over a 100-year period. | 1.71 |
| Ozone depletion | Ozone depletion potential (ODP) calculated to assess the destructive effects on the stratospheric ozone layer over a time horizon of 100 years. | 0.091 |
| Ionizing radiation, HH | Ionizing radiation potentials: Quantifying the impact of ionizing radiation on the population relative to uranium-235. | 0.128 |
| Photochemical ozone formation HH | Photochemical ozone creation potential (POCP): Measurement of the potential contribution to photochemical ozone formation [67]. | 0.368 |
| Respiratory inorganics | Disease incidence | 0.598 |
| Non-cancer human health effects | Comparative toxic unit for humans (CTUh): A metric representing the estimated increase in morbidity in the total human population per unit mass of a chemical emitted, typically measured in cases per kilogram. | 1.88 |
| Cancer human health effects | Comparative toxic unit for humans (CTUh): An index expressing the estimated increase in morbidity in the total human population per unit mass of a chemical emitted, measured in cases per kilogram. | 1.26 |
| Acidification terrestrial and freshwater | Accumulated exceedance (AE): A measure describing the alteration in critical load exceedance of the sensitive area in terrestrial and primary freshwater ecosystems, influenced by the deposition of acidifying substances. | 0.594 |
| Eutrophication freshwater | Phosphorus equivalents: Indication of the extent to which the emitted nutrients reach the freshwater end compartment, with phosphorus considered as the limiting factor in freshwater ecosystems. | 4.74 |
| Eutrophication marine | Nitrogen equivalents: Representation of the extent to which the emitted nutrients reach the marine end compartment, with nitrogen considered as the limiting factor in marine water ecosystems. | 0.135 |
| Eutrophication terrestrial | Accumulated exceedance (AE): A measure representing the alteration in critical load exceedance of the sensitive area, influenced by the deposition of eutrophying substances. | 0.285 |
| Ecotoxicity freshwater | Comparative toxic unit for ecosystems (CTUe): A measure expressing an estimate of the potentially affected fraction of species (PAF) integrated over time and volume per unit mass of a chemical emitted (PAF m3 year/kg). | 0.659 |
| Land use | Soil quality index. | 0.044 |
| Water scarcity | m3 Water eq. deprived. | 4.34 |
| Resource use, energy carriers | Abiotic resource depletion fossil fuels (ADP-fossil): It is based on the lower heating value, indicating the depletion of fossil fuel resources. | 1.11 |
| Resource use, minerals and metals | Abiotic resource depletion (ADP ultimate reserve) | 58 |
| Total | 76 |
Disclaimer/Publisher’s Note: The statements, opinions and data contained in all publications are solely those of the individual author(s) and contributor(s) and not of MDPI and/or the editor(s). MDPI and/or the editor(s) disclaim responsibility for any injury to people or property resulting from any ideas, methods, instructions or products referred to in the content. |
© 2024 by the authors. Licensee MDPI, Basel, Switzerland. This article is an open access article distributed under the terms and conditions of the Creative Commons Attribution (CC BY) license (https://creativecommons.org/licenses/by/4.0/).
Share and Cite
Kumaran, S.T.; Tan, C.; Emes, M. Quantifying the Environmental Impacts of Manufacturing Low Earth Orbit (LEO) Satellite Constellations. Sustainability 2024, 16, 9431. https://doi.org/10.3390/su16219431
Kumaran ST, Tan C, Emes M. Quantifying the Environmental Impacts of Manufacturing Low Earth Orbit (LEO) Satellite Constellations. Sustainability. 2024; 16(21):9431. https://doi.org/10.3390/su16219431
Chicago/Turabian StyleKumaran, Sritharan Thirumalai, Chekfoung Tan, and Michael Emes. 2024. "Quantifying the Environmental Impacts of Manufacturing Low Earth Orbit (LEO) Satellite Constellations" Sustainability 16, no. 21: 9431. https://doi.org/10.3390/su16219431
APA StyleKumaran, S. T., Tan, C., & Emes, M. (2024). Quantifying the Environmental Impacts of Manufacturing Low Earth Orbit (LEO) Satellite Constellations. Sustainability, 16(21), 9431. https://doi.org/10.3390/su16219431

