Abstract
This study aimed to identify the adoption of circular economy (CE) practices at thermoelectric power plants (TPPs) fueled by forest biomass in Brazil and determine the degree of implementation; social, environmental, and economic impacts; motivations; challenges; and facilitating factors for the adoption of such practices. Data were collected through a questionnaire applied to a sample of 32 TPPs in Brazil employing the ReSOLVE framework from October 2023 to January 2024. The data were analyzed using descriptive statistics, with the assignment of scores, and principal component analysis. The results indicate that optimization practices are the most widespread (6.7) and sharing practices were the least adopted (4.0). The greatest motivators for adopting CE practices are promoting sustainability (9.5) and enhancing corporate image (9.5). One of the most relevant positive impacts of such practices is the improvement in social relations between companies and the community (9.1). A major challenge to CE adoption is government neglect, whereas certification systems constitute one of the major facilitators (with 20 indications). This study provides indicators for decision-makers in the private sector and public managers interested in promoting sustainable practices in the renewable energy industry.
1. Introduction
Environmental problems have reached a critical point in recent years, with a global environmental imbalance requiring urgent measures and capturing the attention of society and political spheres [1]. The main global environmental challenges include climate change, biodiversity loss, air and water pollution, the depletion of natural resources, waste generation, and unsustainable urban development [2,3,4]. These issues are addressed in the 17 Sustainable Development Goals of the United Nations (UN) to be achieved by 2030 [5].
Although the Industrial Revolution boosted economic development, it is undeniable that this advancement came with substantial environmental costs [6,7]. The Industrial Revolution marked a turning point in history, driving technological advances that radically transformed production and consumption in modern societies. The economic model adopted since then has been identified as one of the main causes of the serious environmental problems today [8]. This production system is called the linear economy (LE), which is characterized by the excessive consumption of raw materials and uncontrolled waste generation, with a unidirectional flow of extraction, processing, transformation, consumption, and disposal [9]. The LE is efficient at providing products to consumers at affordable prices, making it practical and offering advantages to companies with simpler, more direct practices [10]. Despite the immediate economic benefits, such practices result in inefficient resource use and contribute to environmental degradation, mainly because this system generates significant losses throughout the value chain [8].
Rethinking the production system and consumption patterns is essential to mitigating negative environmental impacts and moving toward a more sustainable and equitable development model. The circular economy (CE) is emerging as a promising alternative to address the challenges posed by the linear economic model. The CE contrasts with the traditional linear model, in which the extraction, transformation, and disposal of products are predetermined from their conception [9]. The CE proposes an innovative approach that aims to eliminate linearity in production and consumption, promoting the reuse, recycling, and regeneration of materials throughout the production cycle with the adoption of closed circuits [10]. In a closed circular production system, resources are kept in a constant cycle of production and use. Products or waste that would be discarded in the linear model are reused or recycled according to CE principles, adding value over extended periods [11].
According to the Ellen MacArthur Foundation [12], adopting simple CE principles, such as eliminating waste, replacing product components with consumable or non-toxic materials, and reducing dependence on non-renewable resources, can generate significant economic, environmental, and social benefits [10]. Furthermore, the CE can improve business performance by promoting efficiency in the use and management of resources [13], contributing to financial sustainability in the development of new products and processes [13,14].
In the transition to a CE, renewable energies constitute a promising option for ensuring circular growth models, enabling a movement away from dependence on finite resources and fossil fuels toward more resilient economic systems [15,16,17]. Recent studies have highlighted the close relationship between the circular economy and renewable energy, as both pursue similar goals: promoting sustainability, reducing environmental impacts, and optimizing resource use. CE practices and closed-loop supply chain assessments have been investigated across various renewable energy sectors, including wind energy [18], solar energy [19], biofuel production [20,21,22], and biomass-based power plants [23], showing potential for achieving circularity. The energy transition driven by the CE contributes to meeting CO2 reduction targets by promoting the production and use of renewable energy sources [17,24]. In addition to being a viable option, renewable energy is recognized for its ability to mitigate carbon emissions and maximize energy efficiency [25].
Energy efficiency is a determinant factor for achieving sustainable development on a global scale [26]. The 26th United Nations Climate Change Conference (COP26) set ambitious targets for reducing CO2 emissions by 2023, reflecting the importance of addressing the climate crisis [27]. However, the increasing global energy demand poses a significant threat to the achievement of these goals, considering the central role of energy in economic growth [28,29].
Diversifying energy sources is essential to ensuring a nation’s energy security, providing resilience through a diverse energy infrastructure [28]. In Brazil, the diversity of climates and occurrence of dry periods underscore the need to incorporate new energy sources to ensure the energy supply [30]. In this context, the use of biomass has gained prominence as a promising source of alternative, sustainable energy and is mainly being used in thermoelectric power plants (TPPs) to generate thermal and electrical energy through the burning of this material [31,32]. Biomass is considered a viable alternative to fossil-based products, contributing to the diversification of the energy matrix and the reduction in carbon emissions [33].
The use of renewable energy sources, such as forest biomass, not only contributes to circular growth models and more resilient economic systems but is also aligned with the principles of the CE. This approach promotes sustainable development by reducing dependence on finite, non-renewable resources [12,15]. The growing global interest in the topic of the CE constitutes an opportunity for sustainable development. The relevance of the CE has led to the need for academic research to understand how CE practices are being implemented and how such practices affect the performance of companies, as well as their economic, environmental, and social impacts [34].
Despite the increased interest in the issue and the number of academic and business publications on the CE, significant knowledge gaps remain in this field [35]. The incompatibility of CE concepts and circular business models within the biomass supply chain, for instance, can complicate the selection of appropriate indicators for evaluating CE practices. As a result, many studies tend to focus predominantly on environmental assessments and the potential benefits of the CE, often overlooking broader implications. Furthermore, there is a notable lack of research specifically addressing thermoelectric power plants (TPPs) fueled by forest biomass on a global scale. Most existing studies on wood biomass-based TPPs are concentrated in the US, European Union, and African countries, with a notable absence of studies in important developing regions, such as South America. Thus, the following constitute relevant guiding questions for this study: What CE practices are being implemented by TPPs in Brazil? What are the social, environmental, and economic impacts resulting from the implementation of CE practices by TPPs fueled by forest biomass in Brazil? What are the facilitating factors and barriers faced by companies to adhere to a CE? This paper focuses on the Brazilian TPP sector and investigates the effective adoption and implementation of CE practices.
Conducting research in the field of the CE at TPPs is of considerable importance, as it represents an innovative approach to science. By exploring the application of CE principles at TPPs, this study can provide valuable insights into more sustainable energy generation practices. Furthermore, by filling the gap, this study contributes to expanding scientific knowledge and promoting advances in the field of the CE applied to the energy industry. Therefore, this research not only fills a gap in the literature but also offers new perspectives and possibilities for future research and developments in the field of the CE. Studies focused on this specific context are needed to drive the transition to a more sustainable circular economic model.
2. Materials and Methods
A qualitative–quantitative approach was used to explore and explain the behavior of TPPs regarding the use of CE practices, considering primary data obtained through a questionnaire (survey). The sampled data represent companies that produced electricity from forest biomass in Brazil in the year 2023.
2.1. Population and Sample
The population or universe was thermoelectric power plants (TPPs) fueled by forest biomass in operation in Brazil. The database of the National Electric Energy Agency (ANEEL) included 137 plants in 2023 [36]. However, 27 TPPs were not in operation at the time of the survey, resulting in an effective population of 110 active TPPs, to which questionnaires were sent. Thirty-two companies answered the questionnaire, corresponding to a 29.1% response rate (Table 1).
Table 1.
Participation of different sources of forest biomass in the installed capacity of the Brazilian electricity matrix and sample representation.
TPPs fueled by forest biomass produce approximately 2.24% of all Brazilian electricity (Table 1). The types of forest biomass include forest residues, black liquor, firewood, blast furnace gas, and charcoal. A greater number of plants use forestry waste, corresponding to more than 55% of the total. However, plants based on black liquor produce the majority of the energy in this group (nearly 73%).
TPPs constitute an affordable, economically competitive, environmentally sustainable, renewable energy option in Brazil [37], ensuring energy security by diversifying the energy matrix, strengthening energy capacity, and reducing dependence on other sources [38,39,40]. The production of electricity from TPPs plays a strategic role, as these plants are used to meet the energy demand in Brazil, especially when hydroelectric sources are insufficient [30], in addition to providing a considerable part of the energy consumed by the generating companies themselves [41]. Another relevant aspect in the context of the CE is the use of waste from the forest industry, which contributes to a reduction in the use of resources, the generation of renewable energy, and a cleaner production system [42].
2.2. Data Collection
Data were collected through the application of a questionnaire (Supplementary Material), taking the study by Tedesco et al. as a reference [43] and respecting the ethical standards of scientific research. This method, which employs an interrogation approach, is efficient and economically viable for collecting information. The use of an online questionnaire makes it possible to obtain a wide range of qualitative and quantitative data that can be compared and generalized [44,45,46]. The method enabled the investigation of a large number of subjects on specific social and economic phenomena, offering a more comprehensive view of the CE scenario in Brazil.
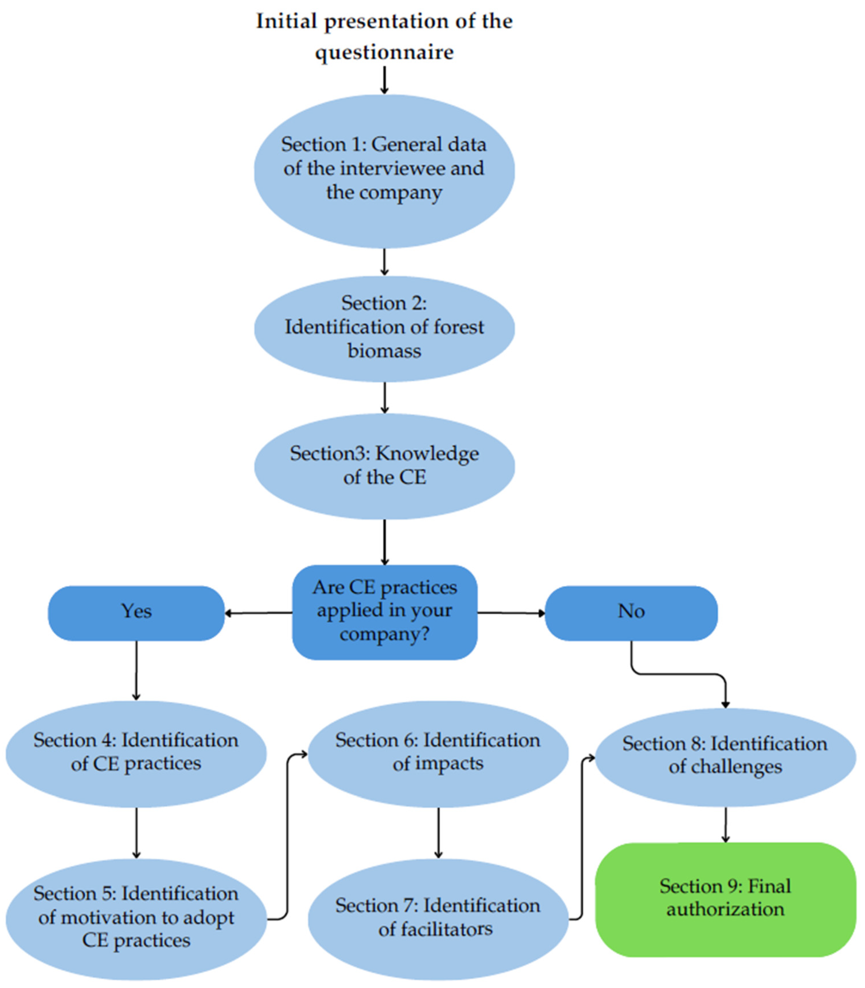
The structure of the questionnaire followed a logical sequence, as demonstrated in the flowchart in Figure 1, to enable a coherent, clear, and direct line of reasoning for the interviewees, with closed- and open-ended questions to ensure a wide range of responses and insights. The items were organized sequentially into nine distinct sections:
Figure 1.
Flowchart showing sections of the questionnaire used in the survey.
- Section 1—“General data on the interviewee and company”, 5 items;
- Section 2—“Identification of forest biomass”, 4 items;
- Section 3—“Knowledge of the CE”, 3 items, also including an introductory video and an explanatory text to contribute to the adequate understanding of the questions related to the CE;
- Section 4—“Identification of CE practices”, 6 groups of practices, involving 41 CE practices according to the ReSOLVE framework [8];
- Section 5—“Identification of the motivation to adopt CE practices”, 12 items;
- Section 6—“Identification of impacts”, 1 item on environmental impacts, 6 items on social aspects, and 8 items on economic aspects;
- Section 7—“Identification of facilitators”, 10 items;
- Section 8—“Identification of challenges”, 18 items;
- Section 9—“Final authorization”, 1 item.
The questionnaire was administered via the Google Forms platform and sent directly to representatives of each company surveyed, usually managers linked to the environmental sector or the power generation unit. Contact with the companies and their respective respondents was made via several platforms, configuring a multichannel approach involving telephone calls, e-mails, social media (e.g., Facebook, Instagram, WhatsApp, and LinkedIn), and other identification profiles of the companies or respective representatives. The questionnaires were administered from October 2023 to January 2024. The data collected were exported to a spreadsheet for organization and statistical treatment.
The ReSOLVE Framework
The scientific literature has reported a range of different circular business models. Business models associated with the 10Rs, circular sourcing, and all those that propose, create, and deliver value are employed [47,48]. Literature reviews have discussed different business models [49], and the definitions and typology of circular economy business model patterns have been reviewed [50,51]. Regarding circular practices, these are also numerous and can be adapted to different sectors, such as textiles [52], agriculture [53], or the construction supply chain [54].
To diagnose the degree of application of CE in TPPs, the ReSOLVE framework [8] was used to categorize the companies according to six principles: regenerate (Re), share (S), optimize (O), loop (L), virtualize (V), and exchange (E). This approach has been used to assess CE practices in scientific research [43,55,56] and is widely disseminated by the Ellen MacArthur Foundation (EMF) as a strategy for implementing a CE.
The ReSOLVE framework places sustainability and social responsibility within business decisions, highlighting the essential role of companies in facing global challenges and showing that the integration of ethical and sustainable principles can result in competitive advantages [56,57,58]. Although the CE on the whole constitutes a rethinking of the relationship between the economy and the environment, the ReSOLVE framework focuses specifically on business decision-making, combining financial, environmental, and social metrics to provide a practical tool [56]. The use of the ReSOLVE framework enables companies to create circular strategies and identify opportunities for sustainable growth initiatives [8]. This framework can be applied as a tool for companies to analyze their technological gaps and plan investments in information technology to facilitate the transition to a CE [58]. Thus, these methodological approaches provide a comprehensive understanding of the implementation and progress of CE practices at the TPPs that participated in this study.
2.3. Statistical Treatment of Data
The data were analyzed using descriptive statistics, with the calculation of frequencies (absolute and relative percentages) and measures of position (means) and variability (standard deviations). A score was assigned to classify the level of implementation of each CE practice adopted by the companies interviewed, enabling an assessment of how companies are incorporating the 41 CE practices listed on the questionnaire into their operations. The scoring system was similar to that reported by Tedesco et al. [43]: 0 for nonexistent practices (NE); 3.3 for under implementation (UI) of practices; 6.6 for established practices (ES); and 10 for established and optimized (EO) practices.
Similarly, motivations that led to the adoption of CE practices, impacts resulting from the adoption of these practices, and the challenges faced in adopting a CE were also assigned scores to quantify the level or degree. The response options were “none”, “low”, “medium”, and “high”, with respective scores of 0, 3.3, 6.6, and 10. This scale enables the transformation of qualitative perceptions into quantitative data, thus permitting a detailed statistical analysis. The other qualitative information was treated following the content analysis method [59,60].
As a complement and to obtain a more comprehensive view, multivariate analysis was performed using principal component analysis (PCA), the aim of which was to determine the relationship between the level of adoption of CE practices and the degree of motivation for the implementation of such practices, with the respective perceived impacts. Two PCAs were developed, as follows:
- First Group—TPPs were divided into two groups according to the CE practice adoption score measured by ReSOLVE, namely: a HIGH CE (∑ of CE practice scores ≥ 37) and LOW CE (∑ of CE practice scores < 37).
- Response variables—The average of each impact category (environmental, social, and economic) was considered by TTP. Also, for “motivation”, the average of the eleven motivation categories was considered by TTP.
- Explanatory variables—Regenerating (Re), sharing (S), optimizing (O), looping (L), virtualizing (V), and exchanging (E) are the explanatory variables. The average per group of ReSOLVE practices was considered by TPP.
- Second Group—TPPs were divided into two groups, considering the level of motivation, namely, MORE MOT (motivation score ≥ 9) and LESS MOT (motivation score < 9).
- Response variables—The average of each impact category (environmental, social, and economic) was considered by TTP. Also, the “CE” considers the sum of the averages of each group of ReSOLVE practices considered by TPP.
- Explanatory variables—Types of forest biomass used (forest residues—FE; black liquor—BL; firewood—FW; charcoal—CH; and blast furnace gas—BFG) were the explanatory variables.
The cutoff points for forming the groups (37 for ∑ scores of CE practices and 9 for level of motivation) were defined exclusively to obtain two similar groups (equally distributed in terms of n).
In the multivariate analysis procedure, a detrended correspondence analysis (DCA) was initially performed to obtain the length of the gradient, whose results were less than three, indicating the suitability of PCA [61]. Thus, PCA was used to distinguish the groups of interest based on their main components and relate them to the response variables, giving equal emphasis to all at the same time. The explanatory variables were incorporated a posteriori to relate them to the response variables and enable the visualization of the underlying structure of the data (relationship between the CE practices adopted and impacts). All analyses were performed in the CANOCO program (version 4.5), following procedures recommended by [62].
3. Results
The TPPs that responded to the questionnaire were located in nine Brazilian states, primarily in the south (50%), followed by the southeast (25%) and midwest (25%), which are regions where the forest industry is concentrated. The respondents held various positions at the TPPs and were mainly environmental managers (42.3%) and power generation unit managers (38.5%), with other functions corresponding to 19.2%. The TPPs were medium-sized [100 to 499 employees (35%)] and large [more than 500 employees (65%)]. The length of time in the market was diverse, with 27% for up to 10 years, 23% from 10 to 25 years, 31% from 26 to 50 years, and 19% with more than 50 years.
The knowledge of the CE concept was assessed by the respondents themselves (Table 2), with just over a third (37.9%) considering themselves to have intermediate knowledge, whereas 34.5% classified themselves as having high knowledge (8–10). The perception of the application of CE concepts and practices at the TPPs was assessed based on their prior knowledge and after reading an explanatory text on the CE and watching a video demonstrating its practical application. An increase occurred in the perception of the level of partial or complete application after the clarifications. Likewise, the perception of superficial application or non-application fell substantially, indicating that, at times, the level of application of circular practices is greater than it may seem.
Table 2.
Level of knowledge of the CE among respondents and a comparison of the application of CE practices before and after reading the CE concept and watching the demonstrative video.
The results of the ReSOLVE framework checklist are presented in Table 3. Optimization practices were the most widespread (6.7), followed by regeneration (6.5), cycling (6.3), and change (6.1). The least adopted practices were virtualization (5.4) and sharing (4.0). Considering the optimization (O) group, all practices had an index greater than 50% for ‘established’ (ES) and/or ‘established and optimized’ (EO), with an emphasis on investments in continuous improvement (75%) and the refusal of products or services from companies that do not respect environmental legislation (62.5%). In contrast, sharing practices (S) were the least adopted, with an emphasis on the non-use of second-hand products.
Table 3.
EC practices (ReSOLVE framework) adopted by forest biomass-fueled TPPs in Brazil in 2023.
The TPPs demonstrated a high level of motivation to implement CE practices, with an emphasis on promoting sustainability and improving their image in the market and commercial relations. The least relevance was attributed to demand from other companies and, above all, to government incentives (Table 4).
Table 4.
Motivations for adopting CE practices by forest biomass-fueled TPPs in Brazil in 2023.
Regarding the social, environmental, and economic impacts resulting from the adoption of CE practices (Table 5), “better social relations between community and company” was the highest-scoring social impact (9.1), followed by the environmental impact “reduction in waste of resources” (8.6) and the economic impact “better business opportunities” (8.4).
Table 5.
Positive social, environmental, and economic impacts resulting from the adoption of CE practices by power plants fueled by forest biomass in Brazil in 2023.
In general, environmental impacts obtained a higher average (8.4), whereas social and economic impacts were relatively similar (7.7 and 7.4, respectively). Two TPPs mentioned negative impacts: (a) high energy and financial costs in the use of recycled byproducts in addition to low production and operational quality; and (b) being “circular” is not necessarily more “sustainable” due to variations in production processes, the technologies used, and the significant impacts of the logistics and transportation of raw materials. Interviewees mentioned the need to carry out a life-cycle analysis to assess the viability and sustainability of certain circular practices.
Regarding the challenges to implementing CE practices, 57% of the interviewees indicated that no difficulties were identified. In general, the data in Table 6 indicate that the challenges are not significant, with most having a medium level of difficulty. Few items had scores higher than 5.0, such as government neglect (5.9), low return on investment (5.8), logistical challenges related to product transportation (5.6), difficulty in implementing CE technologies (5.4), and difficulties in reinserting secondary materials into the production cycle (5.1). The lowest scores were found for lack of interest and knowledge and rigid legislation.
Table 6.
Challenges faced by forest biomass-fueled TPPs in Brazil for the implementation of CE practices.
Regarding facilitators, the data analysis revealed that certified production systems stand out as the most significant facilitator for companies, followed by adherence to the Environmental, Social, and Governance (ESG) program (Figure 2). Other important facilitators include training on all operational levels, database management in software, collaboration among stakeholders, and compliance with international standards, although with fewer indications.
Figure 2.
Facilitators that contribute to CE practices adopted at TPPs fueled by forest biomass in Brazil in 2023. Note: the “number of indications” refers to the number of times each facilitator was mentioned by respondents.
Lastly, the PCA presented a more comprehensive view, showing that TPPs with a high rate of adoption of CE practices (HIGH CE) differed from those with a low adoption level (LOW CE). The PCA demonstrated that the adoption of CE practices, according to the ReSOLVE framework, is directly associated with the environmental, social, and economic impacts perceived by the companies surveyed, as well as with a higher level of motivation for the implementation of such practices (Figure 3). This can be seen in Figure 3A, where all the arrows representing the response variables and circular practices (ReSOLVE) show the same direction as the group of TPPs with a high level of implementation of such practices (HIGH CE).
Figure 3.
Relationship between CE practices (ReSOLVE); environmental, social, and economic impacts; and the motivation for implementation by group according to the level of adoption (A) and motivation for the implementation of CE practices (B). Notes: Figure 3 (A) Response variables—impacts (environmental, social, and economic) and motivation. Explanatory variables: regenerating (Re), sharing (S), optimizing (O), looping (L), virtualizing (V), and exchanging (E). Groups: HIGH CE (∑ of CE practice score ≥ 37) and LOW CE (∑ of CE practice score < 37). Figure 3 (B) Response variables: impacts (environmental, social, and economic) and the circular economy (CE). Explanatory variables: types of forest biomass used (forest residues—FE; black liquor—BL; firewood—FW; charcoal—CH; blast furnace gas—BFG). Groups: MOST MOT (motivation score ≥ 9) and LEAST MOT (motivation score < 9).
The TPPs were also grouped according to the level of motivation for the implementation of the CE (in MOST and LEAST motivated). Again, the data reveal that the most motivated companies were those that implemented the most CE practices and perceived more significant impacts as a result of implementation. In Figure 3B, the arrows representing the perceived impacts due to the adoption of circular practices (economic, social, and environmental), as well as circular practices (CE), show the same direction as the group of TPPs with a high level of motivation (MOST MOT). In addition, TPPts fueled by firewood (FW) and black liquor (BL) were more associated with motivation, whereas those fueled by forest residues (FR) were the least motivated.
4. Discussion
Planning an energy supply system requires assessing technical, environmental, and economic aspects to ensure proper functioning and an infrastructure design with a minimal impact. Furthermore, implementing CE practices is essential in the energy sector, as it helps reduce the use of non-renewable resources [63]. According to Toșa et al. [64], the energy sector has made remarkable progress due to the full integration of pro-environmental behavior, digital transformation, and incentives into the corporate landscape in Norway. Companies in this sector rank first in the circularity readiness index, which can be attributed to their crucial roles in environmental sustainability and regulatory requirements. With significant investments in clean technologies and operational practices that minimize environmental impacts, as well as compliance with strict regulations, the energy sector is at the forefront of adopting innovative, sustainable solutions.
The studies carried out by Tedesco et al. [43], who investigated the Brazilian planted tree sector, and Sell et al. [56], who also analyzed this sector but focused on three specific subsectors (forest producers, pulp and paper, and the wood processing industry), used the same method as that employed in the present study to assess circular practices—the ReSOLVE framework. When comparing the data from practices based on the ReSOLVE principles, the results obtained by group of practices revealed some differences between studies. In the present investigation, “optimization” practices were the most widespread, followed by “regeneration”. In the studies by Tedesco et al. [43] and Sell et al. [56], “regeneration” practices achieved the best results. On the other hand, a similarity among the studies was that practices related to “virtualization” and “sharing” are being less disseminated in the sector. Regarding the perceived impacts resulting from the implementation of circular practices, a greater perception is related to TPPs. Overall, the data presented in this work are more similar to the pulp and paper sector reported by Sell et al. A comparative table (Table 7) summarizes the main comparisons between the sectors evaluated (groups of companies).
Table 7.
Comparison of the adoption of circular practices by the ReSOLVE framework and its impacts on different sectors evaluated.
The low values found for “sharing” practices in the three studies indicate a shortcoming, reflecting the lack of structuring of a culture of sharing between companies, using secondhand products, providing rental services, etc. Companies that collaborate with each other can identify new opportunities to reduce waste and increase resource efficiency, in addition to developing new business models that promote circularity [65]. As in the example cited by Babkin et al. [65], a consumer goods company can work with a recycling company to create a closed-loop system, in which waste is recycled back into the production process. This type of collaboration helps reduce waste and promote the efficient use of resources.
With regard to drivers for adopting CE, a study focused on the mining sector and found that one of the main drivers was the introduction of fiscal/economic incentives [66]. This finding underscores the importance of government policies and financial incentives as drivers for the implementation of circular practices. In contrast, the results of the present study focused on TPPs fueled by forest biomass reveal a different motivation for adopting a CE. Despite being an important factor, government incentive was the lowest-scoring motivation in the study, suggesting that public policies specifically for the CE have not yet been implemented and disseminated in Brazil. Although these incentives can increasingly drive and disseminate the CE, the results of this study suggest that companies in the forest biomass sector are currently more focused on other forms of value, such as promoting sustainability and improving the company image, preferring to adopt circular practices irrespective of governmental support.
Implementing CE practices in developing economies requires a commitment on the part of management, technological upgrades, employee training, innovation, motivation, and appropriate policies [67,68]. When an industry adopts CE practices, a set of environmental, social, and economic impacts emerge as a direct consequence. Adopting a circular model paves the way for a more sustainable future, in which economic growth is in harmony with environmental stewardship [69]. These positive impacts not only promote resource efficiency and waste reduction but also strengthen community relations and improve the economic resilience of companies [70]. Furthermore, CE practices enable companies to be aligned with the Sustainable Development Goals proposed by the UN, contributing to the environmental, social, and economic pillars of sustainability.
Recent works found in the literature report technologies for the use and valorization of biomass, which can be considered promising practices for endorsing the circular economy in production chains. Biochar generated from the combustion of different species of pine, for example, has been investigated for the removal of contaminants. For example, biochar derived from Pinus patula wood pellets was used to evaluate its efficiency in the elimination of indigo carmine in water [71]. This dye is present in wastewater from the textile industry and can lead to several negative impacts on aquatic ecosystems. Sellaoui et al. [72] scrutinized the adsorptive properties of the pesticides 2,4-D, mecoprop, and dicamba on a biochar prepared from Pinus elliottii, which reduced the concentration of pesticide solutions from 50 μg/L to less than 4.0 μg/L. On the other hand, Chalier et al. [73] investigated three extraction processes of turpentine essential oil from Pinus pinaster Ait. resin. This essential oil is mainly composed of the monoterpenes α- and β-pinene used as raw materials in the synthesis of a wide range of flavors, fragrances, and vitamins. Finally, Jia et al. [74] studied a mechanism to improve the efficiency of biochar generated in the pyrolysis process of walnut shells in the adsorption of mercury released from coal combustion. Therefore, it is possible to observe the wide variety of strategies that have been studied and that can contribute to the interaction of circular economy practices in the production sector.
Promoting and adopting CE practices supports the sustainable growth of the industry and increases its global competitiveness [75]. Companies can differentiate themselves positively in the market, strengthening their reputation and attracting investors and customers who value a commitment to responsible environmental practices. The implementation of CE strategies provides a more effective use of natural resources, contributing to the mitigation of negative environmental impacts [76]. By reducing the dependence on virgin raw materials and reducing waste generation, companies improve their environmental performance and create a more resilient production cycle that is adaptable to market fluctuations and increasingly stringent environmental regulations. In this regard, companies in the TPP sector fueled by forest biomass find that the main positive impacts resulting from the implementation of CE practices are the “better social relations between the community and company”, the “reduction in the waste of resources”, and “better business opportunities”.
Some authors have discussed the challenges and difficulties in adopting CE practices. A comprehensive review stressed the lack of financial incentives as a significant barrier, as the absence of adequate policies can discourage companies from adopting circular practices [77,78]. Debnath et al. [79] also mention the lack of regulation and incentives as crucial challenges. The results of the present study lend strength to these statements, with government neglect, such as the lack of incentives, being identified as the biggest challenge for TPPs fueled by forest biomass. Although decree No. 12,082 [80] was recently published, establishing the National Circular Economy Strategy in Brazil, there are still no government policies that effectively encourage the adoption of circular economy practices. Therefore, there remains a need to regulate and implement the objectives proposed in the aforementioned decree, such as the creation of financial instruments to support the circular economy. After “government neglect”, “low return on investment”, “logistical challenges related to product transportation”, “difficulty in implementing CE technologies”, and “difficulties in reinserting secondary materials into the production cycle” were challenges highlighted in the present investigation, which is in agreement with data reported in the literature. Studies identified logistical challenges as significant barriers to CE implementation [79,81], and discussed technological difficulties as one of the main barriers to the CE, including the complexity of the supply chain and a lack of adequate information technology [77,82]. Moreover, others identified economic constraints as a challenge to the reinsertion of secondary materials and the implementation of circular practices [83,84].
Regarding facilitators, the results showed that certificate production systems and adherence to an ESG program stood out in this study. ESG is a framework that helps companies assess and manage risks and opportunities related to sustainability, considering environmental, social, and governance factors in investment and business decision-making [65]. In a study that addressed the forestry sector, most of the corporations studied published information on their performance in terms of financial, social, environmental, and governance issues in corporate sustainability reports [85]. This indicates that these companies in the forestry sector have adhered to the ESG program, as have the TPPs fueled by forest biomass that contributed to the present study.
According to a study carried out in the mining sector, collaboration was identified as one of the main facilitators of the adoption of CE practices due to the complexity of such practices [66]. Another prominent facilitator identified by the authors was management buy-in, highlighting the importance of senior leadership in promoting a sustainability-oriented mindset and supporting investments needed to implement circular practices. In the present investigation, the continuous provision of training on all operational levels was the third highest-scoring facilitator, with collaboration between stakeholders also standing out. Therefore, collaboration is a common and crucial factor in both studies, highlighting the importance of working together to overcome the challenges and complexities of circular practices.
Although the facilitator section of the questionnaire did not include some of the items described in the study in developing economies, the respondents had the opportunity to identify and discuss other facilitators not mentioned in the open-ended question provided for this purpose [66]. The study that addressed the construction industry [86] also emphasized the importance of collaboration between stakeholders. The CE cannot be implemented in isolation; it requires cooperation and coordination among multiple stakeholders, such as suppliers, customers, regulators, and other organizations. This collaboration is essential to sharing knowledge, resources, and experiences, thus facilitating the implementation of circular practices throughout the value chain. The creation and management of databases was another factor identified as an important facilitator in the study by Charef and Lu [86] and the present investigation. Databases allow organizations to collect, store, and analyze critical information related to materials, processes, products, and waste. This ability to manage data efficiently is vital for monitoring the progress of CE initiatives and identifying areas for continuous improvement.
The results of the empirical research align with theoretical claims found in the literature, highlighting governmental, market, logistical, technological, economic, and social barriers as the main challenges to the adoption of CE practices in TPPs fueled by forest biomass. These findings underscore the need for more robust public policies, financial incentives, technological advances, and better logistical infrastructures, as well as efforts to increase awareness and organizational knowledge, to facilitate the transition to CE in this sector.
5. Conclusions
The investigation of the degree of implementation of circular economy (CE) practices at thermoelectric power plants (TPPs) fueled by forest biomass in Brazil revealed that the group of practices related to “optimization” stood out from the others, which answers the first question of this study. In general, companies were highly motivated to incorporate such practices into their routines. Regarding the second question, the implementation of these practices results in a range of positive social, environmental, and economic impacts, reflecting important contributions to sustainability, especially the strengthening of social relations and greater integration between companies and local communities. Finally, answering the third question proposed, the identification of facilitating factors revealed that the existence of a certification system can be a driving factor for companies. However, government neglect, combined with the lack of specific incentives, constitute the main challenges for the adoption and expansion of these practices at TPPs.
Although the companies investigated have demonstrated that they adopt CE practices, in general, the degree of implementation is low, demonstrating that there are still considerable challenges to be faced in the TPP sector. However, several factors, such as the promotion of sustainability and the improvement of the company’s image, have motivated the adoption of CE practices. The fact that these motivations are not mandatory shows a positive change in the mindset of business managers and consequently a great perspective for the future in relation to environmental issues. In this regard, continuous monitoring of CE practices and their degree of implementation is crucial for moving toward sustainability in the TPP sector.
This study fills a gap in the application of the CE at TPPs fueled by forest biomass in Brazil, offering valuable information for companies, public managers, and researchers. From a practical standpoint, the study can assist decision-makers in the greater adoption and incorporation of circular practices toward sustainable development. Suggestions for future studies include comparative analyses between regions and countries, research on public policies and government incentives, and studies on stakeholder perceptions.
Supplementary Materials
The supporting information can be downloaded at https://www.mdpi.com/article/10.3390/su16219311/s1: Questionnaire.
Author Contributions
Conceptualization and methodology, F.J.S.; software, E.B. and F.M.P.S.; validation, F.J.S., J.F.S. and J.d.A.d.R.; formal analysis, J.A.P.; investigation, J.A.P., E.B. and F.M.P.S.; resources, F.J.S.; data curation, F.J.S. and J.A.P.; writing—original draft preparation, J.A.P.; writing—review and editing, J.F.S., J.d.A.d.R., J.F.S. and L.M.C.J.; visualization, F.J.S.; supervision, F.J.S.; project administration, F.J.S.; funding acquisition, F.J.S. All authors have read and agreed to the published version of the manuscript.
Funding
This study was funded by the National Council for Scientific and Technological Development (CNPq) through research productivity grant no. 310871/2021-2 and research project no. 420622/2022-5.
Institutional Review Board Statement
Not applicable.
Informed Consent Statement
Not applicable.
Data Availability Statement
The data presented in this study are available upon request from the corresponding author.
Acknowledgments
The authors are grateful the companies that contributed data and information.
Conflicts of Interest
The authors declare no conflicts of interest.
References
- Beck, S.; Forsyth, T.; Mahony, M. Urgent Need to Move Toward Solution-Orientated Environmental Assessments. One Earth 2022, 5, 586–588. [Google Scholar] [CrossRef]
- Ashraf, M.; Arshad, A.; Patel, P.M.; Khan, A.; Qamar, H.; Siti-Sundari, R.; Ghani, M.U.; Amin, A.; Babar, J.R. Quantifying Climate-Induced Drought Risk to Livelihood and Mitigation Actions in Balochistan. Nat. Hazards 2021, 109, 2127–2151. [Google Scholar] [CrossRef] [PubMed]
- Al-Masri, A.A.; Mahmood Shafi, K.; Seyyed, H.; Ayoub Meo, S. Public Perceptions: The Role of Individuals, Societies, and States in Managing the Environmental Challenges—Cross-Sectional Study. J. King Saud Univ. Sci. 2023, 35, 102581. [Google Scholar] [CrossRef]
- van den Ende, M.A.; Hegger, D.L.T.; Mees, H.L.P.; Driessen, P.P.J. Wicked Problems and Creeping Crises: A Framework for Analyzing Governance Challenges to Addressing Environmental Land-Use Problems. Env. Sci. Policy 2023, 141, 168–177. [Google Scholar] [CrossRef]
- United Nations. The 17 Goals. Available online: https://sdgs.un.org/goals (accessed on 23 September 2024).
- Franco, T.; Druck, G. Padrões de Industrialização, Riscos e Meio Ambiente. Cienc. Saude Colet. 1998, 3, 61–72. [Google Scholar] [CrossRef]
- Reike, D.; Vermeulen, W.J.V.; Witjes, S. The Circular Economy: New or Refurbished as CE 3.0?—Exploring Controversies in the Conceptualization of the Circular Economy Through a Focus on History and Resource Value Retention Options. Resour. Conserv. Recycl. 2018, 135, 246–264. [Google Scholar] [CrossRef]
- EMF. Towards a Circular Economy: Business Rationale for an Accelerated Transition; Ellen McArthur Foundation: Cowes, Isle of Wight, UK, 2015. [Google Scholar]
- Berardi, P.; Dias, J.M. O Mercado Da Economia Circular. GV-Exec. 2018, 17, 34–37. [Google Scholar] [CrossRef]
- Morseletto, P. Sometimes Linear, Sometimes Circular: States of the Economy and Transitions to the Future. J. Clean. Prod. 2023, 390, 136138. [Google Scholar] [CrossRef]
- Urbinati, A.; Chiaroni, D.; Chiesa, V. Towards a New Taxonomy of Circular Economy Business Models. J. Clean. Prod. 2017, 168, 487–498. [Google Scholar] [CrossRef]
- EMF. Towards the Circular Economy Vol. 2: The Opportunities for the Consumer Goods Sector; Ellen McArthur Foundation: Cowes, Isle of Wight, UK, 2013. [Google Scholar]
- Chen, P.; Dagestani, A.A. What Lies about Circular Economy Practices and Performance? Fresh Insights from China. J. Clean. Prod. 2023, 416, 137893. [Google Scholar] [CrossRef]
- Kurapatskie, B.; Darnall, N. Which Corporate Sustainability Activities Are Associated with Greater Financial Payoffs? Bus. Strategy Env. 2013, 22, 49–61. [Google Scholar] [CrossRef]
- Scheel, C.; Aguiñaga, E.; Bello, B. Decoupling Economic Development from the Consumption of Finite Resources Using Circular Economy. A Model for Developing Countries. Sustainability 2020, 12, 1291. [Google Scholar] [CrossRef]
- Kevin van Langen, S.; Vassillo, C.; Ghisellini, P.; Restaino, D.; Passaro, R.; Ulgiati, S. Promoting Circular Economy Transition: A Study about Perceptions and Awareness by Different Stakeholders Groups. J. Clean. Prod. 2021, 316, 128166. [Google Scholar] [CrossRef]
- Cicchiello, A.F.; Gatto, A.; Salerno, D. At the Nexus of Circular Economy, Equity Crowdfunding and Renewable Energy Sources: Are Enterprises from Green Countries More Performant? J. Clean. Prod. 2023, 410, 136932. [Google Scholar] [CrossRef]
- Miraç Eligüzel, İ.; Özceylan, E. Closed-Loop Supply Chain Network of End-of-Life Wind Turbines Mathematical Model Proposal Considering Environmental, Employment, and Cost Reduction Aspects. Expert Syst. Appl. 2024, 258, 125193. [Google Scholar] [CrossRef]
- Strupeit, L.; Bocken, N.; Van Opstal, W. Towards a Circular Solar Power Sector: Experience with a Support Framework for Business Model Innovation. Circ. Econ. Sustain. 2024, 4, 2093–2118. [Google Scholar] [CrossRef]
- Musharavati, F.; Sajid, K.; Anwer, I.; Nizami, A.-S.; Javed, M.H.; Ahmad, A.; Naqvi, M. Advancing Biodiesel Production System from Mixed Vegetable Oil Waste: A Life Cycle Assessment of Environmental and Economic Outcomes. Sustainability 2023, 15, 16550. [Google Scholar] [CrossRef]
- Wen, D.; Kuo, P.-C.; Saeidi, S.; Özdemir, F.; Maréchal, F. Renewable Synthesis Fuels for a Circular Economy: A Life Cycle Assessment. Resour. Conserv. Recycl. 2024, 211, 107851. [Google Scholar] [CrossRef]
- Meşe Erdoğan, E.; Yılmaz, H.; Topuz, E.; Özkan, M. Decision Making with Analytical Hierarchy Process Approach to Select Feedstock Type for Bioethanol Production: Is 3G More Sustainable than Others? Renew. Energy 2024, 236, 121464. [Google Scholar] [CrossRef]
- Costa, M.; Buono, A.; Caputo, C.; Carotenuto, A.; Cirillo, D.; Costagliola, M.A.; Di Blasio, G.; La Villetta, M.; Macaluso, A.; Martoriello, G.; et al. The “INNOVARE” Project: Innovative Plants for Distributed Poly-Generation by Residual Biomass. Energies 2020, 13, 4020. [Google Scholar] [CrossRef]
- Mazzi, A.; Ren, J. Circular Economy in Low-Carbon Transition. Energies 2021, 14, 8061. [Google Scholar] [CrossRef]
- Habiba, U.; Xinbang, C.; Ahmad, R.I. The Influence of Stock Market and Financial Institution Development on Carbon Emissions with the Importance of Renewable Energy Consumption and Foreign Direct Investment in G20 Countries. Environ. Sci. Pollut. Res. 2021, 28, 67677–67688. [Google Scholar] [CrossRef] [PubMed]
- Shah, W.U.H.; Hao, G.; Yan, H.; Zhu, N.; Yasmeen, R.; Dincă, G. Role of Renewable, Non-Renewable Energy Consumption and Carbon Emission in Energy Efficiency and Productivity Change: Evidence from G20 Economies. Geosci. Front. 2024, 15, 101631. [Google Scholar] [CrossRef]
- Lei, X.; Yang, Y.; Alharthi, M.; Rasul, F.; Faraz Raza, S.M. Immense Reliance on Natural Resources and Environmental Challenges in G-20 Economies through the Lens of COP-26 Targets. Resour. Policy 2022, 79, 103101. [Google Scholar] [CrossRef]
- Liu, H.; Khan, I.; Zakari, A.; Alharthi, M. Roles of Trilemma in the World Energy Sector and Transition Towards Sustainable Energy: A Study of Economic Growth and the Environment. Energy Policy 2022, 170, 113238. [Google Scholar] [CrossRef]
- Nwani, C.; Usman, O.; Okere, K.I.; Bekun, F.V. Technological Pathways to Decarbonisation and the Role of Renewable Energy: A Study of European Countries Using Consumption-Based Metrics. Resour. Policy 2023, 83, 103738. [Google Scholar] [CrossRef]
- Simioni, F.J.; Jarenkow, G.L.; da Silva, K.F.; Brutti, R.C.; Coelho Junior, L.M. Eco-Efficiency in the Transformation of Forest Biomass Residues in Electrical Energy. Clean Technol. Env. Policy 2021, 23, 1443–1456. [Google Scholar] [CrossRef]
- Nazir, R.; Laksono, H.D.; Waldi, E.P.; Ekaputra, E.; Coveria, P. Renewable Energy Sources Optimization: A Micro-Grid Model Design. Energy Procedia 2014, 52, 316–327. [Google Scholar] [CrossRef]
- Mussi, F.B.; Mussi, M.L. Análise Da Aquisição de Inovações Tecnológicas: Um Estudo Comparativo de Casos Entre Uma Usina Hidrelétrica e Uma Usina Termoelétrica. Rev. Gestão Produção Operações Sist. 2017, 12, 197. [Google Scholar] [CrossRef]
- Lee, J.; Kim, S.; You, S.; Park, Y.-K. Bioenergy Generation from Thermochemical Conversion of Lignocellulosic Biomass-Based Integrated Renewable Energy Systems. Renew. Sustain. Energy Rev. 2023, 178, 113240. [Google Scholar] [CrossRef]
- Pinheiro, M.A.P.; Jugend, D.; Lopes de Sousa Jabbour, A.B.; Chiappetta Jabbour, C.J.; Latan, H. Circular Economy-based New Products and Company Performance: The Role of Stakeholders and Industry 4.0 Technologies. Bus. Strategy Env. 2022, 31, 483–499. [Google Scholar] [CrossRef]
- Longo, S.; Cellura, M.; Luu, L.Q.; Nguyen, T.Q.; Rincione, R.; Guarino, F. Circular Economy and Life Cycle Thinking Applied to the Biomass Supply Chain: A Review. Renew. Energy 2024, 220, 119598. [Google Scholar] [CrossRef]
- ANEEL SIGA. Sistema de Informação de Geração da ANEEL. Available online: https://dadosabertos.aneel.gov.br/dataset/siga-sistema-de-informacoes-de-geracao-da-aneel (accessed on 16 July 2023).
- EPE. Brazilian Energy Balance—Year 2023; EPE: Rio de Janeiro, Brazil, 2024. [Google Scholar]
- Suberu, M.Y.; Mustafa, M.W.; Bashir, N. Energy Storage Systems for Renewable Energy Power Sector Integration and Mitigation of Intermittency. Renew. Sustain. Energy Rev. 2014, 35, 499–514. [Google Scholar] [CrossRef]
- Teixeira, T.R.; Soares Ribeiro, C.A.A.; Rosa dos Santos, A.; Marcatti, G.E.; Lorenzon, A.S.; de Castro, N.L.M.; Domingues, G.F.; Leite, H.G.; da Costa de Menezes, S.J.M.; Santos Mota, P.H.; et al. Forest Biomass Power Plant Installation Scenarios. Biomass Bioenergy 2018, 108, 35–47. [Google Scholar] [CrossRef]
- Nunes, L.J.R.; Casau, M.; Dias, M.F.; Matias, J.C.O.; Teixeira, L.C. Agroforest Woody Residual Biomass-to-Energy Supply Chain Analysis: Feasible and Sustainable Renewable Resource Exploitation for an Alternative to Fossil Fuels. Results Eng. 2023, 17, 101010. [Google Scholar] [CrossRef]
- IBÁ. Relatório Anual IBÁ—2023; IBÁ: São Paulo, Brazil, 2023. [Google Scholar]
- Silva, F.A.D.; Simioni, F.J.; Hoff, D.N. Diagnosis of Circular Economy in the Forest Sector in Southern Brazil. Sci. Total Environ. 2020, 706, 135973. [Google Scholar] [CrossRef]
- Tedesco, M.; Simioni, F.J.; Sehnem, S.; Soares, J.F.; Coelho Junior, L.M. Assessment of the Circular Economy in the Brazilian Planted Tree Sector Using the ReSOLVE Framework. Sustain. Prod. Consum. 2022, 31, 397–406. [Google Scholar] [CrossRef]
- Evans, J.R.; Mathur, A. The Value of Online Surveys. Internet Res. 2005, 15, 195–219. [Google Scholar] [CrossRef]
- Andrade, C. The Limitations of Online Surveys. Indian J. Psychol. Med. 2020, 42, 575–576. [Google Scholar] [CrossRef]
- Mazhar, S.A. Methods of Data Collection: A Fundamental Tool of Research. J. Integr. Community Health 2021, 10, 6–10. [Google Scholar] [CrossRef]
- Sehnem, S.; Campos, L.M.S.; Julkovski, D.J.; Cazella, C.F. Circular Business Models: Level of Maturity. Manag. Decis. 2019, 57, 1043–1066. [Google Scholar] [CrossRef]
- Sehnem, S.; Provensi, T.; da Silva, T.H.H.; Pereira, S.C.F. Disruptive Innovation and Circularity in Start-Ups: A Path to Sustainable Development. Bus. Strategy Env. 2022, 31, 1292–1307. [Google Scholar] [CrossRef]
- Henry, M.; Bauwens, T.; Hekkert, M.; Kirchherr, J. A Typology of Circular Start-Ups: An Analysis of 128 Circular Business Models. J. Clean. Prod. 2020, 245, 118528. [Google Scholar] [CrossRef]
- Lüdeke-Freund, F.; Gold, S.; Bocken, N.M.P. A Review and Typology of Circular Economy Business Model Patterns. J. Ind. Ecol. 2019, 23, 36–61. [Google Scholar] [CrossRef]
- Smol, M.; Marcinek, P.; Duda, J. Circular Business Models (CBMs) in Environmental Management—Analysis of Definitions, Typologies and Methods of Creation in Organizations. Sustainability 2024, 16, 1209. [Google Scholar] [CrossRef]
- Abagnato, S.; Rigamonti, L.; Grosso, M. Life Cycle Assessment Applications to Reuse, Recycling and Circular Practices for Textiles: A Review. Waste Manag. 2024, 182, 74–90. [Google Scholar] [CrossRef]
- Martínez, M.M.M.; Buitrago, E.M.E.; Yñiguez, R.; Puig-Cabrera, M. Circular Economy and Agriculture: Mapping Circular Practices, Drivers, and Barriers for Traditional Table-Olive Groves. Sustain. Prod. Consum. 2024, 46, 430–441. [Google Scholar] [CrossRef]
- Singh, A.; Dwivedi, A.; Agrawal, D.; Chauhan, A. A Framework to Model the Performance Indicators of Resilient Construction Supply Chain: An Effort Toward Attaining Sustainability and Circular Practices. Bus. Strategy Env. 2024, 33, 1688–1720. [Google Scholar] [CrossRef]
- Sehnem, S.; de Queiroz, A.A.F.S.L.; Pereira, S.C.F.; dos Santos Correia, G.; Kuzma, E. Circular Economy and Innovation: A Look from the Perspective of Organizational Capabilities. Bus. Strategy Env. 2022, 31, 236–250. [Google Scholar] [CrossRef]
- Sell, L.G.; Tedesco, M.; Simioni, F.J.; Sehnem, S.; Soares, J.F.; Coelho Junior, L.M. Circular Economy Practices Using the ReSOLVE Framework: An Assessment by Sector and Scale in the Brazilian Planted Tree Industry. J. Clean. Prod. 2023, 433, 139780. [Google Scholar] [CrossRef]
- Jabbour, C.J.C.; Jabbour, A.B.L.d.S.; Sarkis, J.; Filho, M.G. Unlocking the Circular Economy through New Business Models Based on Large-Scale Data: An Integrative Framework and Research Agenda. Technol. Forecast. Soc. Change 2019, 144, 546–552. [Google Scholar] [CrossRef]
- Nobre, G.C.; Tavares, E. Assessing the Role of Big Data and the Internet of Things on the Transition to Circular Economy: Part II. Johns. Matthey Technol. Rev. 2020, 64, 32–41. [Google Scholar] [CrossRef]
- Kansteiner, K.; König, S. The Role(srg) of Qualitative Content Analysis in Mixed Methods Research Designs. Forum Qual. Sozialforschung 2020, 21, 11. [Google Scholar]
- Archibald, M.M.; Radil, A.I.; Zhang, X.; Hanson, W.E. Current Mixed Methods Practices in Qualitative Research: A Content Analysis of Leading Journals. Int. J. Qual. Methods 2015, 14, 5–33. [Google Scholar] [CrossRef]
- Lepš, J.; Šmilauer, P. Multivariate Analysis of Ecological Data. Phytocoenologia 2000, 30, 477–489. [Google Scholar] [CrossRef]
- ter Braak, C.J.F.; Šmilauer, P. CANOCO Reference Manual and CanoDraw for Windows User’s Guide: Software for Canonical Community Ordination (Version 4.5); CANOCO: Ithaca, NY, USA, 2002. [Google Scholar]
- Serrano-Arévalo, T.I.; Díaz-Alvarado, F.A.; Tovar-Facio, J.; Ponce-Ortega, J.M. The Impact of Circular Economy Indicators in the Optimal Planning of Energy Systems. Sustain. Prod. Consum. 2024, 44, 234–249. [Google Scholar] [CrossRef]
- Toșa, C.; Paneru, C.P.; Joudavi, A.; Tarigan, A.K.M. Digital Transformation, Incentives, and pro-Environmental Behaviour: Assessing the Uptake of Sustainability in Companies’ Transition Towards Circular Economy. Sustain. Prod. Consum. 2024, 47, 632–643. [Google Scholar] [CrossRef]
- Babkin, A.; Shkarupeta, E.; Tashenova, L.; Malevskaia-Malevich, E.; Shchegoleva, T. Framework for Assessing the Sustainability of ESG Performance in Industrial Cluster Ecosystems in a Circular Economy. J. Open Innov. Technol. Mark. Complex. 2023, 9, 100071. [Google Scholar] [CrossRef]
- Kahupi, I.; Yakovleva, N.; Hull, C.E.; Okorie, O. Factors Affecting the Adoption of Circular Economy in Mining Companies of Developing Economies—A Namibian Stakeholder Perspective. J. Env. Manag. 2024, 361, 121214. [Google Scholar] [CrossRef]
- Sharma, N.K.; Govindan, K.; Lai, K.K.; Chen, W.K.; Kumar, V. The Transition from Linear Economy to Circular Economy for Sustainability Among SMEs: A Study on Prospects, Impediments, and Prerequisites. Bus. Strategy Env. 2021, 30, 1803–1822. [Google Scholar] [CrossRef]
- Pacheco, D.A.d.J.; Rampasso, I.S.; Michels, G.S.; Ali, S.M.; Hunt, J.D. From Linear to Circular Economy: The Role of BS 8001:2017 for Green Transition in Small Business in Developing Economies. J. Clean. Prod. 2024, 439, 140787. [Google Scholar] [CrossRef]
- Papamichael, I.; Voukkali, I.; Economou, F.; Naddeo, V.; Sospiro, P.; Liscio, M.C.; Zarra, T.; Zorpas, A.A. Thriving in Circularity: Vitality of Business Models Development in Circular (Bio)Economy. Curr. Opin. Green Sustain. Chem. 2024, 48, 100934. [Google Scholar] [CrossRef]
- Piao, R.S.; de Vincenzi, T.B.; da Silva, A.L.F.; de Oliveira, M.C.C.; Vazquez-Brust, D.; Monteiro Carvalho, M. How Is the Circular Economy Embracing Social Inclusion? J. Clean. Prod. 2023, 411, 137340. [Google Scholar] [CrossRef]
- Gallego-Ramírez, C.; Chica, E.; Rubio-Clemente, A. Elimination of Indigo Carmine in Water by Pinus patula Biochar: Adsorption Process Optimization, Kinetics and Isotherms. J. Env. Chem. Eng. 2024, 12, 112425. [Google Scholar] [CrossRef]
- Sellaoui, L.; Dotto, G.L.; Pereira, H.A.; Vieira, Y.; dos Reis, G.S.; Oliveira, M.L.S.; Silva, L.F.O.; Khan, M.R.; Manoharadas, S.; Godinho, M.; et al. Adsorptive Properties of the Pesticides 2,4-D, Mecoprop, and Dicamba on a Pinus-Based Biochar: Conventional and Statistical Physics Evaluation. Chem. Eng. J. 2023, 474, 145564. [Google Scholar] [CrossRef]
- Chalier, P.; Martinez-Lopez, B.; Lacour, M.A.; Rigou, P. Extraction of Turpentine Essential Oil from Pinus pinaster Ait: Comparison of Yield and Composition between Conventional- or Microwave Assisted-Hydro-Distillation and Vacuum Distillation. Sustain. Chem. Pharm. 2024, 41, 101702. [Google Scholar] [CrossRef]
- Jia, L.; Cheng, P.; Yu, Y.; Chen, S.H.; Wang, C.X.; He, L.; Nie, H.T.; Wang, J.C.; Zhang, J.C.; Fan, B.G.; et al. Regeneration Mechanism of a Novel High-Performance Biochar Mercury Adsorbent Directionally Modified by Multimetal Multilayer Loading. J. Environ. Manag. 2023, 326, 116790. [Google Scholar] [CrossRef]
- Islam, M.S.; Rubel, M.R.B.; Rimi, N.N.; Amin, M.B.; Quadir, P. Attaining Sustainable Excellence: Investigating the Impact of Sustainable Scm and Circular Economy on Green Garment Industry in Bangladesh. Sustain. Futures 2024, 8, 100234. [Google Scholar] [CrossRef]
- Jürgens, M.; Endres, H.-J. Environmental Impacts of Circular Economy Practices for Plastic Products in Europe: Learnings from Life Cycle Assessment Studies. Procedia CIRP 2024, 122, 312–317. [Google Scholar] [CrossRef]
- Kirchherr, J.; Reike, D.; Hekkert, M. Conceptualizing the Circular Economy: An Analysis of 114 Definitions. Resour. Conserv. Recycl. 2017, 127, 221–232. [Google Scholar] [CrossRef]
- Kirchherr, J.; Yang, N.H.N.; Schulze-Spüntrup, F.; Heerink, M.J.; Hartley, K. Conceptualizing the Circular Economy (Revisited): An Analysis of 221 Definitions. Resour. Conserv. Recycl. 2023, 194, 107001. [Google Scholar] [CrossRef]
- Debnath, B.; Bari, A.B.M.M.; de Jesus Pacheco, D.A.; Karmaker, C.L. An Integrated Best–Worst Method and Interpretive Structural Modeling Approach for Assessing the Barriers to Circular Economy Implementation. Decis. Anal. J. 2023, 7, 100250. [Google Scholar] [CrossRef]
- Institui a Estratégia Nacional de Economia Circular. Brasil Decreto No 12.082, de 27 de Junho de 2024. Available online: https://www.planalto.gov.br/ccivil_03/_ato2023-2026/2024/decreto/D12082.htm (accessed on 16 October 2024).
- Veleva, V.; Bodkin, G. Corporate-Entrepreneur Collaborations to Advance a Circular Economy. J. Clean. Prod. 2018, 188, 20–37. [Google Scholar] [CrossRef]
- Oluleye, B.I.; Chan, D.W.M.; Antwi-Afari, P.; Olawumi, T.O. Modeling the Principal Success Factors for Attaining Systemic Circularity in the Building Construction Industry: An International Survey of Circular Economy Experts. Sustain. Prod. Consum. 2023, 37, 268–283. [Google Scholar] [CrossRef]
- Campbell-Johnston, K.; ten Cate, J.; Elfering-Petrovic, M.; Gupta, J. City Level Circular Transitions: Barriers and Limits in Amsterdam, Utrecht and The Hague. J. Clean. Prod. 2019, 235, 1232–1239. [Google Scholar] [CrossRef]
- Munaro, M.R.; Tavares, S.F. A Review on Barriers, Drivers, and Stakeholders Towards the Circular Economy: The Construction Sector Perspective. Clean. Responsible Consum. 2023, 8, 100107. [Google Scholar] [CrossRef]
- Panori, D.; Papaspyropoulos, K.G.; Nikolaou, I.E. A Forest Companies Typology Regarding Their Contribution to Circular Economy: A Sustainability Reporting-Based Analysis. Discov. Sustain. 2024, 5, 120. [Google Scholar] [CrossRef]
- Charef, R.; Lu, W. Factor Dynamics to Facilitate Circular Economy Adoption in Construction. J. Clean. Prod. 2021, 319, 128639. [Google Scholar] [CrossRef]
Disclaimer/Publisher’s Note: The statements, opinions and data contained in all publications are solely those of the individual author(s) and contributor(s) and not of MDPI and/or the editor(s). MDPI and/or the editor(s) disclaim responsibility for any injury to people or property resulting from any ideas, methods, instructions or products referred to in the content. |
© 2024 by the authors. Licensee MDPI, Basel, Switzerland. This article is an open access article distributed under the terms and conditions of the Creative Commons Attribution (CC BY) license (https://creativecommons.org/licenses/by/4.0/).


