Next Article in Journal
Recognising Ecological Reflexivity: An Alternative Approach to Partnership Capabilities for Collaborative Governance
Previous Article in Journal
Correction: Mansouri et al. Evaluation of Biomonitoring Strategies to Assess Performance of a Bioremediation Bioprocess. Sustainability 2022, 14, 10932
 
 
Font Type:
Arial Georgia Verdana
Font Size:
Aa Aa Aa
Line Spacing:
Column Width:
Background:
Article

Service System Design of a Community-Shared Medicine Station

1
College of Furnishings and Industrial Design, Nanjing Forestry University, Nanjing 210037, China
2
Co-Innovation Center of Efficient Processing and Utilization of Forest Resources, Nanjing Forestry University, Nanjing 210037, China
3
College of Art and Design, Nanjing Forestry University, Nanjing 210037, China
4
Architecture and Design, Birmingham City University, Birmingham B15 3TN, UK
*
Author to whom correspondence should be addressed.
Sustainability 2024, 16(16), 6827; https://doi.org/10.3390/su16166827
Submission received: 28 June 2024 / Revised: 1 August 2024 / Accepted: 6 August 2024 / Published: 9 August 2024

Abstract

Increasing health awareness has led to a rise in household medication storage, but problems of medication waste and expired medication contamination have been highlighted. We conducted in-depth interviews and developed user personas to comprehensively analyse users’ drug storage behaviours and motivations. Using a semiotic approach to product architecture design and the analytic hierarchy process (SAPAD-AHP) model, we explored core user needs. Additionally, we identified improper disposal of expired medication at home as a significant environmental issue. We propose a community-shared medicine service model aimed at reducing medication waste and pollution through sharing and recycling resources. This model enhances the utilisation of medical equipment, offers users convenient and eco-friendly health services, and promotes sustainable development.

1. Introduction

The management of household medications has become increasingly important due to rising health awareness and the tendency to stockpile medicines. The COVID-19 pandemic has significantly impacted lifestyles, heightening awareness of health and leading to an increased tendency among families to stockpile commonly used medications. This trend, while understandable, raises concerns about medication waste and environmental pollution. A recent market research report on ‘family medicines’ reveals that Chinese families commonly stock more than 30 categories of medications, including cold and flu remedies, diabetes medications, anti-inflammatory drugs, detoxification products, healthcare products, medical devices, and disinfectants. This excessive stockpiling often results in medication waste and improper disposal, leading to environmental hazards [1]. The White Paper on Recycling Expired Medicines in Chinese Households (2004–2014) indicates that while 78.6% of households have a medicine cabinet, over 80% fail to regularly dispose of expired medicines. This highlights a critical gap in household medication management and the need for effective solutions [2]. In many countries, including China, the quantity of purchased medications often exceeds the necessary amount for treatment, leading to widespread medication waste. This study aims to address this issue by proposing a more efficient and sustainable medication management system. Approximately 15,000 tonnes of expired drugs are produced in China every year [3]. The disposal of expired medicines varies from some people continuing to take them to more people directly discarding them as ordinary garbage [4]. Expired medicines may cause serious health problems. Expired medicines can also pollute water and soil and damage the environment when disposed of in household garbage [5]. As a result of the expiration of ordinary family stockpiles of medicines, a great deal of drug resources have been wasted, and a negative impact on the environment has been caused [6].
This is also true for the rescue of medical equipment for serious diseases, such as an automatic external defibrillator (AED). In terms of price, the average AED costs around CNY 3000 to CNY 20,000, which means its use is low. However, when a disease occurs, the use of an AED is particularly pronounced [7]. Therefore, exploring a service model for medical equipment sharing reduces both the cost of use for families as well as the emergency treatment needs of ordinary families. Medical equipment devices, such as wheelchairs, have also been procured for the short-term needs of family patients (such as transient trauma and orthopaedic patients) during the period of the disease, and their equipment is often idle, wasting social resources as well.
Service design involves understanding users’ needs and mobilising resources from various stakeholders to enhance the overall user experience. This approach ensures that the proposed system is both user-centred and efficient [8]. It makes use of multidisciplinary knowledge to co-create to satisfy user needs, so it can be applied to new healthcare service models with high potential [9]. Currently, several scholars have applied service design methodology in the healthcare field; for example, Xin and Jiatai proposed a closed-loop feedback program aimed at meeting the needs of community residents in obtaining medication information [10]. In Spain, Carlos et al. introduced a service design practice to improve user experience in public hospitals, implementing service design practices in Spanish public hospitals to redesign hospital services [11]. Shie et al. proposed a novel service design methodology that combines qualitative and quantitative approaches to conceptualise services for a new senior-care program [12]. Although the pharmaceutical industry has explored service design in many directions, there is still a lack of research on managing home medications and medical devices, especially on their sustainability. This paper mainly addresses the following issues based on this:
  • Sorting out the need for household stockpiles of medicines and medical equipment for use and the main problems with their use.
  • Analyse the main factors influencing users in the management of standing home medicines and the use of commonly used or emergency medical equipment.
  • Explore a service model that can meet users’ needs for stockpiling medicines and using medical equipment, as well as reduce wastage of medicines and increase the usage rate of emergency and commonly used medical equipment.
This study aims to design a community-shared medicine service system to reduce medication waste and environmental pollution. We hypothesise that a shared service model can improve medication management and resource utilisation. This paper introduces an innovative shared medicine service system for drug distribution and recycling, utilising the SAPAD-AHP framework. This novel approach offers a groundbreaking solution to medication waste and promotes the sustainable use of medical equipment for serious diseases. By integrating semiotics and hierarchical analysis, this study provides new insights into user behaviour and system design, contributing significantly to the field of sustainable healthcare. This study’s originality lies in its unique combination of product architecture design semiotics with hierarchical analysis, enhancing the objectivity and scientific rigour of semiotic design theory. This methodological innovation not only advances theoretical knowledge but also provides practical tools for designing more effective and user-centred healthcare systems. In addition, the design decision becomes more accurate and effective. By putting the needs of the users at the centre of the design, SAPAD-AHP ensures that the service system can meet the actual needs and expectations of the users, thus improving user satisfaction and loyalty. Furthermore, by addressing the issues of medication waste and environmental pollution, this study contributes to the development of sustainable healthcare practices and improved community health services.

2. Literature Review

2.1. Subsection: The Problem with Home Medicine Stockpiling

Several studies have highlighted the issues of medication waste and improper disposal, leading to environmental concerns and the need for sustainable solutions. Home stockpiling of medicines has become a habit for most families. In addition, most urban families around the world stockpile medicines unnecessarily at home [13]. Jing et al. studied the household medicine situation of Beijing residents and found that 86.8% of households stockpiled medicines [14]. There has been an increase in the number of medicines that fail or expire due to the general lack of knowledge about medicine and the lack of scientific management and use of home medications. A total of 37% of Irish households had leftover medications, and a further 23% had expired medications [15]. There were leftover medications in 72% of Portuguese households, and 8% of them were expired [16]. A similar phenomenon exists in the United States, where 27% of households have expired medications present [17], and another study reported that 85.0% of users throw expired medications into the rubbish, sink, or toilet [18]. Also, some medications can lose effectiveness or deteriorate if they are not stored strictly within the requirements. For households with children, people with intellectual disabilities, or people with psychiatric disorders, there is also a need to ensure that the medicines are stored in a safe and reliable location [19]. A study conducted by Xianting et al. investigated the perception and behaviour of elderly families using medicines and found that the elderly were quite serious about using expired and deteriorated medicines, incorrectly using medicines, and storing them in a way that is unscientific [20].

2.2. Management of the Household Drug Stock

According to the findings, several schemes have been developed by most developed countries to dispose of expired medicines. As an example, the Australian Expired Medicines Recycling and Disposal Scheme offers a return program for surplus medicines to community pharmacies [21]. There has been a recommendation for harmonised medicine takeover systems in Sweden and Australia [22,23]. Drug take-back programs in a Chinatown community pharmacy for consumers to return excess medicines exist [24].
In China, ‘waste medicines and their packaging’ are classified as hazardous waste and need to be handled separately from domestic waste, and article 83 of the Drug Administration Law states that expired medicines must be destroyed or harmlessly disposed of under the supervision of the drug administration department [25]. Due to a lack of publicity, residents’ participation in drug recycling is low, and most residents are unaware that expired drugs can be recycled. Based on a survey of Shanghai residents’ knowledge of safe medication use, it was found that many residents threw their medications directly into bins, a few threw them into sewers, only 23.21% treated them as hazardous waste, and less than 5% recycled them [26].

2.3. Current Exploration of Community-Based Medicine and Medical Equipment Utilisation Programs

During the isolation period of the COVID-19 pandemic, the Xinhua Daily reported that a neighbourhood mutual aid model of ‘surplus medicine sharing’ was also in place (Figure 1), in which residents exchanged urgently needed and scarce medicines through channels like WeChat, QQ groups, and community-built sharing stations. Nevertheless, this model can only serve as a temporary solution, not as the key to solving the issue [27].
There are now defibrillators in many countries that are widely used. Rapid and timely therapeutic intervention is essential due to the high mortality rate associated with sudden cardiac arrest [28,29]. A sharing model for cardiac defibrillators has emerged in public places such as airports, schools, and offices, where these devices are easy to use and can be operated without any medical training [30]. In many developed countries, comprehensive AED management and maintenance systems have been implemented since the 1990s [31,32]. China promulgated the expert consensus on the layout and placement of AEDs in China in 2020, following which the number of AEDs deployed in major cities within China has increased significantly in recent years, but the per capita rate remains significantly inadequate [33]. In China, the average price of an AED is around CNY 20,000, so it is critical to explore the sharing and popularisation model for emergency cardiac care.

3. Research Method

3.1. Qualitative Studies

This study employs in-depth interviews and the qualitative research method of user profiling to investigate user psychology and behaviour. By conducting comprehensive interviews, real-time user feedback can be obtained, making behaviour indicators more scientific and reasonable [34]. User profiling involves collecting and analysing user data to construct a user model [35]. In this study, interviewees’ data are analysed and summarised to create user profiles. These profiles help focus and target the product’s service audience, enhancing its relevance and effectiveness. Additionally, they enable the provision of more personalised and precise services or products, thereby improving user satisfaction and loyalty [36].

3.2. Subsection

The purpose of the service design was to create and improve user-centric service experiences in the 1980s [37]. In collaborative service design, shared resources and platforms are used to meet user needs using the concept of sharing economy [38]. Xiang et al. proposed a design strategy to strengthen the sharing characteristics of traditional respite services [39]. In a study of 15 min community living circle healthcare-integrated facilities for community facility construction, Yunfan et al. proposed a modularised service design for community living circles [40].
The service design process is divided into three stages: preliminary research, service innovation and design, and service inspection and output [41]. During the primary research stage, the social environment, project background, and user research are analysed. During the service innovation and design phase, we investigate the user experience, behaviour, and service model and propose design solutions. This phase evaluates the feasibility of the design and iterates the process. A detailed service design flowchart is shown in Figure 2.

3.3. The SAPAD-AHP Model

3.3.1. Semiotic Approach to Product Architecture Design (SAPAD)

The semiotics approach to product architecture design (SAPAD) framework was developed by Professor Fei and Professor Keiichi Sato [42]. The SAPAD theoretical framework mainly takes user behaviour as the clue and meaning as the entry point, reconstructing activities and their relationships from the perspective of meaning construction through multidimensional analysis and mapping of ‘behaviour–meaning–object’. Through the multidimensional analysis and mapping of ‘behaviour–meaning–object’, the SAPAD theoretical framework takes user behaviour as the clue and meaning as the starting point and reconstructs the process, role, object, environment, and other elements of activity and their relationships from a meaning construction perspective. Ronald Stamper’s semiotic ladder concept (Table 1) identifies six dimensions of meaning: physical, constructive, experiential, semantic, pragmatic, and social [43]. Several fields have used the SAPAD theoretical framework, such as Boling et al. To provide a scientific interaction design solution for international students’ online learning using SAPAD-based and scenario-based thinking, we used the international student home study scenario as an example [44]. According to the SAPAD theoretical framework, Fei et al. reconstructed the functional modules and service systems of unmanned vending products [45].

3.3.2. The SAPAD-AHP Method

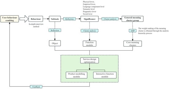
In this study, we needed to establish a relationship between user behaviour and the shared pharmacy service system, following the levels of ‘user behaviour-semantic construction of the service system (such as expression of usage environment, roles, processes, etc.) service entity design’ [46], so the semiotic approach to product architecture design (SAPAD) and the analytic hierarchy process (AHP) were used to reconstruct user behaviour by identifying core meaning clusters. The SAPAD framework involved analysing user interactions with medication storage systems to identify meaningful behaviour patterns. The AHP method was then used to quantify these patterns, providing a structured approach to prioritise user needs and design features [47]. Firstly, based on the SAPAD model structure of user behaviour flow, a qualitative analysis of general concept clusters in the meaning layer was conducted. Secondly, the AHP hierarchical analysis method to quantify the core meaning clusters was combined. Finally, we used the core meaning clusters to reconstruct user behaviour, optimise the service design scheme, and ultimately gain a more intuitive and scientific basis for the service design method. Figure 3 shows the SAPAD-AHP model flow.

4. Research Process

4.1. User Research

We employed non-participant observations and conducted in-depth interviews with members of ordinary families in Nanjing to investigate current family medicine storage practices. The study involved observing participants in their homes to understand their medication storage behaviours and conducting structured interviews to gather detailed insights into their practices and challenges. The interview questions were evaluated by four community doctors with more than ten years’ experience and senior titles, whose questions focused primarily on five categories: basic information, pre-purchase behaviours, purchasing behaviour, stockpiling behaviour, and expired drug disposal behaviour (Table 2). A sample of 20 participants was selected to ensure a diverse representation of family medicine storage practices. While a larger sample size could provide more generalisable results, the depth and richness of data obtained from in-depth interviews and observations with 20 participants are sufficient for qualitative analysis. Each interview was carefully designed to cover key aspects of medication management, ensuring comprehensive data collection.
Interviews were mainly conducted with users in first- and second-tier cities (Table 3). Given that people over 60 years old often find mobile apps challenging and are prone to making errors, along with the specific requirements related to their medication use, we decided not to target this demographic as the primary user audience. Instead, we encouraged their children to assist them in utilising the service design solution. In the interviews, users stated that physical discomfort was the main reason for buying medicine, and the way they obtained enough medicine was mainly through the hospital or takeaway, with a few choosing pharmacies. Among the 20 participants, 15 had used online consultations, while 5 had used it infrequently. In contrast, the other five participants had never used it, mainly due to distrust of online consultations and slow response times. All users had excess medication during the medication storage phase, with the majority being left over. There were mostly drawers or organisers used for storage, but the frequency of organisation was low, mostly for next medication use. Expired medicines were commonly disposed of as household waste.
The interviews revealed critical user feedback and behavioural touchpoints, which were categorised into two main groups: occasional medication users and chronic condition patients. Typical user profiles were developed for each group, highlighting their unique needs and challenges in medication management. These profiles include demographic information, medication usage patterns, and key pain points. Persona A (Figure 4) does not get sick very often, but they occasionally suffer from minor ailments like colds. Their health needs tend to focus more on preventive care and emergency responses to sudden illnesses. Persona B (Figure 5) consists of those suffering from chronic illnesses, including those who have been bedridden for a long time. Their needs are more specific and complex, including regular medication refills, stockpiling of special medications, and so on.
In this study, the whole process of drug purchasing and drug use is analysed, and the daily drug purchasing and drug storage scenes are analysed and summarised for two types of users. A user’s behavioural path diagram is drawn (Figure 6) based on five steps: pre-purchase, in-purchase, medication, storage, and disposal.

4.1.1. Analysis of Behaviour–Task–Object Mapping

The SAPAD-AHP method was chosen for its ability to combine qualitative insights with quantitative rigor. The semiotic approach allows for a deep understanding of user behaviour and the meanings they attach to their actions, while the AHP provides a structured framework for prioritising these insights in the design process. This combination ensures that the proposed solutions are both user-centred and analytically robust.
To map behaviour to objects, each activity is divided into tasks and sub-tasks based on the user’s behavioural path. Mapping analysis of the user’s behavioural path indicates that the user’s drug purchasing behaviour can be divided into five key activity modules, including ‘before purchasing’, 14 tasks titled ‘discovering disease symptoms’, 25 subtasks titled ‘checking the degree of illness’, and 40 subtasks titled ‘user’ (Table A1).

4.1.2. Analysis of Behaviour–Object–Meaning Mapping

SAPAD explores relevant processes, roles, emotions, objects, procedures, environments, and other elements of behavioural activity. It reconstructs their relationships to build a behavioural mapping analysis model. The meaning behind a user’s behaviour is divided into six layers: physical, discursive–constructive, experiential, semantic, pragmatic, and social, and the task is mapped between these layers. The 25 subtasks were divided into six meaning-layer mappings based on the user’s 14 behavioural modules. This resulted in 40 meaning points corresponding to the physical layer, 21 meaning points corresponding to the discursive–constructive layer, 21 meaning points corresponding to the experiential layer, 19 meaning points corresponding to the semantic layer, and 1 meaning point corresponding to the pragmatic layer. Based on the behavioural modules (Table A2), here are the relationships between tasks and meanings.

4.2. Building Clusters of Meaning

4.2.1. Cluster Analysis to Obtain General Meaning Clusters

Cluster analysis measures the similarity between samples to uncover the intrinsic structure of the data. For this analysis, meaning points were selected from the semantic structure layer, experience layer, semantic meaning layer, and semantic use layer. These meaning points were then grouped into clusters based on their similarities, allowing us to identify key behavioural patterns and insights into medication management practices. Each meaning point was assigned a serial number. Scores assigned by the four medical experts mentioned above indicate the strength of meaning relevance from 0 to 3, where 0 means irrelevant, 1 means weak relevance, 2 means average relevance, and 3 means strong relevance.
The semantic layer represents the user’s emotional experience of purchasing and using medicine, where it represents the user’s feelings. Using cluster analysis, six meaning clusters were identified: F1 worry about diseases; F2 online consultation is more convenient and fast; F3 pharmacy location is far away; F4 looking for medicines in the pharmacy is inefficient; F5 queuing for billing is inefficient; and F6 remaining medicines are wasteful. The results of the semantic layer cluster analysis are as provided (Table A3).
The semantic structure layer is how the functional modules are interconnected with each other and the user’s needs, and a total of seven meaning clusters are obtained through cluster analysis. They are G1 to obtain information about the disease and treatment, G2 to confirm the pharmacy’s location, G3 to find the medicine required, G4 to pay for the medicine and pick it up, G5 to use the medicine and get better, G6 to store and sort out the medicine regularly, and G7 to discard expired medicine.
The experience layer reflects users’ knowledge from previous experiences and their interpretation of functions based on those experiences. In cluster analysis, seven meaning clusters are identified. H1 believes that it is more convenient to obtain disease information from online medical platforms; H2 believes offline pharmacies can purchase the required medication; H3 believes there is a long waiting time in the billing queue; H4 believes paper medication lists are not environmentally friendly; H5 believes mobile phone binding ahead of time for automatic payment can improve efficiency; H6 believes medication is no longer needed within a short period of time after the treatment is finished; and H7 causes the waste of expired medication and is not environmentally friendly. Through cluster analysis, we identified seven key meaning clusters: convenience, safety, efficiency, reliability, environmental impact, cost, and ease of use. These clusters provide insight into the primary factors influencing user behaviour in medication management.
A total of four meaning clusters are obtained through cluster analysis from the discourse layer, which represents the actual expectations of users. They are I1, which hopes to quickly find out the cause of the disease and the treatment plan; I2, which hopes to improve the efficiency of purchasing drugs; I3, which hopes to recover from the disease quickly; and I4, which hopes to solve the problem of drug waste.

4.2.2. Clusters of Multilevel Core Meaning Based on AHP Acquisition

The core meaning clusters of the semantic layer are obtained through AHP, taking the general meaning clusters as an example. User behaviour is taken as the target layer during the entire purchase and use process, general meaning clusters are taken as the criteria layer, meaning content in the semantic layer is taken as the scheme layer, and the hierarchical analysis structure is established (Figure 7). Label the six indicators of the criterion layer by A–F, then n = 6. The construction of the judgement matrix of the criterion layer is carried out by scoring by three experts in user behaviour research. Bring the data into the formula to find the normalised value to obtain the indicator weight value ω i . Then apply the formula to find the maximum eigenvalue of λ max = 6.606. Finally, the judgement matrix is tested for consistency.
The hierarchical analysis method revealed that the consistency ratios (CRs) for the semantic, language component, experience, and pragmatic levels were all below 0.1, indicating acceptable consistency [48,49]. Specifically, the CR values were 0.097, 0.023, 0.069, and 0.025, respectively, as shown in Table 2. This consistency supports the validity of our findings and suggests that the factors influencing user behaviour are well captured by our analysis. The highest priority clusters, such as environmental concerns and accessibility, should be the focus of interventions aimed at improving medication management practices. Thus, it passes the one-time test, which indicates that the consistency of the program layer is acceptable. Using the metric weights for semantic, constructional, empirical, and pragmatic guideline layers, the following results were obtained (Table 4).
The semantic clusters identified in the study, which include the following:
  • Wasteful and environmentally unfriendly surplus medication.
  • Inconvenient pharmacy locations.
  • Preference for more convenient and faster online consultations. These clusters highlight the primary concerns and preferences of users in managing their medications.
The semantic level, the meaning clusters, which include the following:
  • Using medication and getting better.
  • Obtaining information about the disease and treatment.
  • Confirming the pharmacy location.
The experiential level, the core meaning clusters, which include the following:
  • Online healthcare platforms that provide more convenient access to information about diseases.
  • Medications are not required for a short period after treatment ends.
  • Medications are wasteful and environmentally unfriendly.
There were three main meaning clusters at the discourse level:
  • Wanting to recover quickly.
  • Wanting to find out the cause of the disease.
  • Wanting to receive treatment as soon as possible.

4.2.3. Remapping Analysis of Multilevel Core Meaning Clusters and Objects

There are similarities and differences between the core meaning clusters of the semantic, constructional, experiential, and pragmatic layers, and the following 11 multilevel core meaning clusters can be obtained by summing the core meaning clusters: a waste of spare medicines and lack environmental protection, the location of pharmacies is far away from home, online consultation is more convenient and fast, using medicines and getting better, obtaining information about diseases and treatments, confirming the location of pharmacies, believing that it is more convenient to obtain information about diseases on online medical platforms, no longer needing medicines in a short period of time after the treatment is finished, waste of medicines that are out-of-date and lack environmental protection, wishing for fast recovery from diseases, and wishing to quickly find out the causes of diseases and solutions to treatments. The core meaning clusters are as follows: online platforms are more convenient for obtaining treatment information, fast treatment of diseases, storage of remaining drugs, and disposal of expired drugs.
With the mapping of the core meaning clusters–objects–key behaviours, five key behaviours were identified for easier access to treatment information on the online platform (Figure 8), seven key behaviours for fast disease treatment (Figure 9), five key behaviours for storing leftover medicines (Figure 10), and five key behaviours for disposing of expired medicines (Figure 11).

5. Results and Discussion

5.1. Analysis of Behaviour–Meaning–Object-Based Service Design of Shared Medicine Stations

Based on behavioural and meaning dimensions, the product relationship is reconstructed, and core design points are incorporated into the design practice of the shared medicine service system. Based on the meaning relationship, it is clear what the whole process of medication service means and what its goal is, and the 22 key behaviours above are summarised into 6 key behaviours: obtaining disease information, seeking an online consultation, seeking a treatment plan, receiving medication, disposing of expired medication, and obtaining treatment. At this stage, neither the community, pharmacies, nor hospitals can meet all six behaviours simultaneously. Therefore, there is a need for a third-party platform that integrates the community, users, pharmacies, hospitals, and the government to provide a service platform that integrates medication counselling, drug sharing, and drug recycling to address users’ current problems.
The introduction of the ‘YI Station’ shared medicine service platform (Figure 12), integrated with an online application (Figure 13), represents a significant advancement in community health services. This model addresses several critical issues identified in the study, including medication waste, environmental pollution, and the accessibility of medical resources. By facilitating the sharing and recycling of medications, the ‘YI Station’ not only reduces waste but also ensures that essential medicines are available to those in need, thereby enhancing the overall efficiency and effectiveness of community healthcare systems. Among its features are medication counselling, mutual assistance, medication storage and retrieval, online consultation, equipment rental, health records, using of AED equipment, recycling expired medicines, and so on. As a result, it eliminates wasted medication, unused medical equipment, large-scale emergency medical equipment that cannot be afforded by ordinary families, and contamination caused by expired medications. The functional structure diagram for ‘YI Station’ shows the product’s functions (Figure 14). The app allows users to obtain medication online and view the remaining medicines at nearby shared medicine stations or post their needs for medicines. Furthermore, wheelchairs can be rented through the app, and AED devices are set up for one-key access to speed up emergency response times. In addition, an expired medicine recycling area is established, in which users can earn points by putting in expired medicines, which can be redeemed for remaining medicines and equipment. An applet’s functional structure diagram shows that functions are assigned at the page level, and the information architecture diagram (Figure 15) shows the applet’s information architecture. The design includes a logo, IP, text, and icon design (Figure 16).

5.2. Construction of Service System Maps, Stakeholder Maps, and User Journey Maps

The coordinated service system effectively mobilises and integrates various resources to provide comprehensive healthcare services, including counselling, medication storage, and recovery. This user-centred approach ensures that the primary stakeholders—the users—receive timely and efficient support. Additionally, the involvement of secondary stakeholders, such as service providers and doctors, enhances the system’s reliability and trustworthiness, further improving user satisfaction and engagement. The second tier of stakeholders are service providers and doctors, who mainly act as service providers of the online platform and the shared medicine station, while doctors can apply to join the platform to provide online medical consultations and diagnoses for users to prescribe medicines. The third tier of stakeholders includes property companies, community neighbourhood committees, technical support, and pharmaceutical companies. The community neighbourhood committees provide the site for the shared medicine equipment, and the property companies ensure the order and management of the shared medicine. Technical support providers provide back-end operation of the APP, technical support, and maintenance of the medicine stations, and pharmaceutical companies supply supplementary medicines and medical devices to the shared medicine stations. The fourth layer of stakeholders include local governments, hospitals, and drug recycling organisations, with local governments providing support and funding for the project, hospitals cooperating with the platform to enhance users’ trust in the platform, and drug recycling organisations providing a channel for recycling expired medicines to protect environmental resources. The complete service system map (Figure 17) and the stakeholder map (Figure 18) are provided.

5.3. Construction of User Journey Maps and Service Blueprints

In order to understand the user’s behaviour, needs, emotional experience, and pain points at each stage of the process, such as searching for diseases, finding medicines, picking them up, taking them, sharing leftovers, and collecting expired medicines, a user journey map is analysed. Finally, opportunity points are explored to ensure the completeness of the whole service design, and a user journey map is drawn (Figure 19). The service blueprint is a more in-depth planning of the shared medicine service system, and the development of the blueprint assists in managing the complexity among the many participants, including the physical manifestation, user behaviour, front-office and back-office services, and support processes. Through the blueprint, the whole set of service processes becomes more intuitive. The complete service blueprint is provided (Figure 20).

5.4. Limits

This study still has many shortcomings. Firstly, although extensive interviews have been conducted, there are many factors affecting user behaviour that have not been analysed and researched in various aspects, requiring further refinement and validation. The second problem is that the sample source in this study is only the Nanjing area, and other areas have not been verified, so a follow-up study needs more samples. In addition, this study has fewer special cases, such as among family members and medicines that need to be stored in a particular way, so the special cases are ignored in the evaluation. Future studies should explore additional emergency scenarios, such as the use of automated external defibrillators (AEDs) in first aid, to further enhance the scope and applicability of the shared medicine station model. Investigating these scenarios will provide valuable insights into emergency preparedness and response, ensuring the system’s robustness in various situations.

5.5. Recommendation

While the proposed service model shows promise, further research and testing are necessary to fully assess its feasibility and impact. Future studies should explore the long-term sustainability of the system, its scalability to different communities, and the potential challenges in implementation. Additionally, pilot programs should be conducted to gather empirical data on user acceptance, cost-effectiveness, and environmental benefits. These studies will provide valuable insights to refine the model and ensure its successful adoption in diverse settings. Future research should validate the proposed model in diverse community settings to assess its scalability and adaptability. Implementing pilot programs in various locations will yield empirical data on user acceptance, cost-effectiveness, and environmental impact, providing critical insights for refining and optimising the system. Interdisciplinary research and collaboration with environmental scientists are essential to further assess the ecological impact of reduced medication waste. These efforts will be crucial in refining the shared medicine station model, ensuring its long-term success, and maximising its benefits for both public health and environmental sustainability.

6. Conclusions

As residents’ awareness of drug storage increases, the exploration of new models for drug use and storage becomes inevitable. This study presents a comprehensive analysis of current medication management practices and proposes a community-shared medicine service model to address the issues of medication waste and environmental pollution. Utilising a comprehensive literature review, this study investigates current practices in family medicine storage and expired medicine recycling. By combining service design theory with the SAPAD-AHP model, we effectively analyse user behaviours in purchasing, using, storing, and discarding medications, providing a robust framework for designing improved medication management systems. Firstly, in-depth interviews were conducted to investigate the users and create personas. Secondly, user behaviour was analysed by ‘behaviour–task–object mapping’ and ‘behaviour–object–meaning mapping’, and general meaning clusters were constructed, and the core meaning clusters at this level were obtained through AHP. And through the mapping of ‘core meaning clusters–objects–key behaviours’, we identified five key behaviours for more convenient access to treatment information on online platforms, seven key behaviours for fast treatment of diseases, five key behaviours for storing surplus medicines, and five key behaviours for disposing of expired medicines. From the perspectives of behaviour and meaning dimensions, we reconstructed the product relationship and integrated core design points into the practice of a shared medicine station service system. This surplus medicine sharing service system has the potential to revolutionise medication management, making it more sustainable and efficient for communities. To enhance the efficiency of the drug sharing system, future research should focus on refining the service system diagram, conducting detailed stakeholder analyses, mapping user journeys, and developing comprehensive service blueprints. These tools will help in designing effective measurement strategies and improving the overall functionality of the system. The proposed design addresses critical public health and environmental challenges associated with medication management. By reducing resource waste and environmental pollution through the recycling and sharing of medications, the design promotes sustainability. Moreover, the system’s ability to provide convenient access to essential drugs and medical devices in urgent situations enhances public health outcomes by ensuring that users can obtain necessary treatments without delay. This model exemplifies a sustainable approach to healthcare that aligns with global efforts to reduce waste and improve resource utilisation. The system reduces waste of medical resources, avoids the problem of overpurchasing medicines, and saves space for family medicines. The proposed shared medicine station plays a crucial role in promoting a frugal society and healthy lifestyle. By facilitating the sharing and recycling of medications, it significantly contributes to sustainable development, reducing both resource waste and environmental pollution.

Author Contributions

Conceptualisation, R.L. (Ruohui Li) and R.L. (Rui Li); methodology, R.L. (Rui Li); software, R.L. (Rui Li); formal analysis, R.L. (Rui Li); investigation, R.L. (Rui Li); writing—original draft preparation, R.L. (Rui Li); writing—review and editing, R.L. (Ruoshuang Lin); supervision, R.L. (Ruohui Li); project administration, R.L. (Ruohui Li). All authors have read and agreed to the published version of the manuscript.

Funding

“Youth Science and Technology Innovation Fund of Nanjing Forestry University” with grant number (CX2019014).

Institutional Review Board Statement

Not applicable.

Informed Consent Statement

Informed consent was obtained from all subjects involved in this study.

Data Availability Statement

The data presented in this study are available on request from the corresponding author.

Conflicts of Interest

The authors declare no conflicts of interest.

Appendix A

Table A1. Mapping analysis from behaviour to object.
Table A1. Mapping analysis from behaviour to object.
EnvironmentsTasksSubtasksBehavioural Correlates
A Pre-purchaseHomeA1 Discover symptoms of disease.
A2 Baidu search.
A3 Online consultation.
A4 Check if there is any medicine left at home.
A5 No medicine left, go to pharmacy.
A11 Check the degree of illness.
A21 Check the contraindications and dosage of medicines.
A31 Open the online consultation app.
A32 Check the price of drugs for comparison.
A33 Chat with the doctor.
A34 Doctor prescribes and recommends medication.
A41 Open the medicine box.
A42 Find the medicine you need.
A51 Check the location of the pharmacy and how long it takes to reach the pharmacy.
Users
Users, mobile phones
Online consultation app
app
Online doctor
Doctors, prescriptions
medicine box
Users
Mobile
B In the middle of a drug purchasePharmacyB1 Arrive at the nearest pharmacy.
B2 Ask the pharmacy staff if there are any medicines needed.
B3 Pick up the medicine.
B4 Wait in the queue for billing.
B5 Payment
B6 Complete the purchase.
B11 Observe the surroundings to enter the pharmacy.
B21 Ask the pharmacy pharmacist.
B22 Compare prices of medicines.
B31 Select the medicine you need.
B41 Take it to the checkout area and wait for the checkout.
B42 Take the list of medicines.
B51 Open the mobile phone to scan the code and pay.
B61 Pack all the medicines to complete the purchase.
Pharmacy, user
Pharmacists, users
Pharmaceuticals
Pharmaceuticals
Drugs
Drugs
Drugs, checklist
Mobile phone, barcode
Medicines, packing bags
C Take medicineHomeC1 Treatment with medication.C11 Take the medicine to check the instructions and use the medicine according to the treatment program.
C12 Got better after using the medicine and finished the treatment.
Users, drugs, drug instructions
Medicines
Users
D Store up medicinesHomeD1 Residual drug storage.D11 Putting leftover medication into an organiser for storage.
D12 Idle.
Users, organiser, medicine
Organiser
E DiscardRubbish dumpE1 Expired drugs discarded.E11 View remaining medication when it is needed again.
E12 View specific expiry dates.
E13 Find expired medicines.
E14 Dispose of all expired medicines in the community waste bin along with other rubbish.
User
Medicines
Expired medicines
Expired medicines, other waste
Recycling Stations
Table A2. Mapping analysis from behaviour to meaning.
Table A2. Mapping analysis from behaviour to meaning.
ActivityTasksSubtasksSignificance
Physical LeverLanguage Component LevelEmpirical LeverSemantic LevelPragmatics Lever/Social Lever
AA1
A2
A3
A4
A5
A11
A21
A31
A32
A33
A34
A41
A42
A51
Users
Users, mobile phones
Online consultation app
app
Online doctor
Doctors, prescriptions
medicine box
Users
Mobile
(1)
Trying to understand the symptoms.
(2)
Internet enquiry.
(3)
Searching for diseases and obtaining remedies.
(4)
Facilitate doctor’s diagnosis.
(5)
Describe more specific symptoms.
(6)
Getting treatment information.
(1)
Think of it as a common, self-medicating disease.
(2)
Easier access to information online.
(3)
Choose a more authoritative platform.
(4)
Records on the platform can be easily reviewed in the future.
(5)
Doctors can deduce the cause of the disease.
(6)
Convenient for subsequent purchase of medication.
(1)
Feeling unwell and depressed.
(2)
Faster and more convenient.
(3)
Trust in online consultation.
(4)
Choosing the right doctor for the job.
(5)
Trust in platform doctors.
(6)
Considering the prescription reasonable.
(1)
Wish to understand the cause of the disease.
(2)
Wish for a quick solution.
(3)
Wish to obtain the accurate program.
(4)
Looking forward to the platform to choose a more suitable doctor.
(5)
I hope the doctor can quickly determine the disease.
(6)
Wish to obtain the prescription.
BB1
B2
B3
B4
B5
B6
B7
B8
B11
B21
B22
B31
B41
B42
B51
B61
Pharmacy, user
Pharmacists, users
Pharmaceuticals
Pharmaceuticals
Drugs
Drugs
Drugs, checklist
Mobile phone, barcode
Medicines, packing bags
(7)
Confirm the location of the pharmacy.
(8)
Observe the type of medicine.
(9)
Determine the area of the medicine.
(10)
Disease can be treated.
(11)
Waiting in line to pay.
(12)
Obtaining paper information on purchasing medicines.
(13)
Pay for the medicine.
(14)
Finish the purchase and go home to use the medicine.
(7)
Determine the location of the medicine point.
(8)
Sorting and arranging medications in the pharmacy.
(9)
Being able to pick up the medicines you need quickly.
(10)
Being able to buy what you need.
(11)
Long waiting time.
(12)
Paper list is not environmentally friendly.
(13)
Automatic payment by cell phone binding in advance.
(14)
Can carry out treatment.
(7)
Pharmacy location far from home
(8)
unclear about the type of medicine, doubtful
(9)
have a clear understanding of the medicines.
(10)
Time-consuming search for medicines
(11)
low efficiency in settling bills
(12)
find paper lists useless.
(13)
Happy.
(7)
Wish there were pharmacies closer to home.
(8)
Wish to quickly target drug areas.
(9)
Improve search efficiency.
(10)
Reduce waiting time.
(11)
Suggested improvement to electronic list.
(12)
Satisfaction.
CC1C11
C12
Users, drugs, drug instructions
Medicines
Users
(15)
See how to medicate.
(16)
Substantial restoration of pre-illness status.
(15)
Understand other precautions, e.g., avoiding food, etc.
(16)
Can go back to normal life without medication
(13)
Hope the brief is clear.
(14)
Satisfaction.
DD1D11
D12
Users, organiser, medicine
organiser
(17)
Put it in the medicine cabinet as you go.
(18)
No further administration until reuse.
(17)
All medications are stored together for easy retrieval.
(18)
Not to be used again for a short period of time.
(14)
Easy to forget over time.
(15)
Waste of medication.
(15)
Medication storage tips to prevent duplicate purchases and medication expiration dates.
(16)
Recycling of unused medications.
EE1E11
E12
E13
User
Medicines
Expired medicines
Expired medicines, other waste
Recycling stations
(19)
Regular cleaning of the medicine cabinet.
(20)
Needs to be discarded.
(21)
Not sorted for recycling.
(19)
Presence of expired drugs and repurchased drugs.
(20)
Expired medicines cannot be reused.
(21)
Expired medicines can be harmful to people and the environment.
(16)
Too much clutter.
(17)
High drug waste
(18)
Environmentally unfriendly.
(17)
Classification of drugs.
(18)
Wish to set up drug recycling.
(19)
Wish to rationalise the disposal of expired drugs.
Table A3. Clustering analysis of semantic layers in meaning.
Table A3. Clustering analysis of semantic layers in meaning.
(1)(2)(3)(4)(5)(6)(7)(8)(9)(10)(11)(12)(13)(14)(15)(16)(17)(18)
(1)302002000000000000
(2)032110100200000000
(3)223333000000100000
(4)013333000000100000
(5)013333000000100000
(6)203333000000100000
(7)010000300000000000
(8)000000031210000000
(9)000000013200000000
(10)020000022300000000
(11)000000010031100000
(12)000000000013000000
(13)001111000010300000
(14)000000000000033232
(15)000000000000033221
(16)000000000000022321
(17)000000000000032233
(18)000000000000021133
Note: The orange part in the table represents the distribution of each meaningful cluster obtained from cluster analysis.
Figure A1. Original photo and translation for Figure 1.
Figure A1. Original photo and translation for Figure 1.
Sustainability 16 06827 g0a1

References

  1. Wang, D. 139 Pharmaceutical Products from 30 Categories Were Listed in the Annual “Chinese Family Medicine”. Available online: https://baijiahao.baidu.com/s?id=1784350869249475933&wfr=spider&for=pc (accessed on 23 May 2024).
  2. Han, J. Barcoding drug information to recycle unwanted household pharmaceuticals: A review. Environ. Chem. Lett. 2022, 20, 2989–3003. [Google Scholar] [CrossRef]
  3. Wu, J. Improving the Family Disposal Mechanism for Expired Drugs. Available online: https://baijiahao.baidu.com/s?id=1760846750164960294&wfr=spider&for=pc (accessed on 23 May 2024).
  4. Insani, W.N.; Qonita, N.A.; Jannah, S.S.; Nuraliyah, N.M.; Supadmi, W.; Gatera, V.A.; Alfian, S.D.; Abdulah, R. Improper disposal practice of unused and expired pharmaceutical products in indonesian households. Heliyon 2020, 6, e04551. [Google Scholar] [CrossRef] [PubMed]
  5. Ojeda, L.; Oliva, J.; Oliva, A.I.; Garcia, C.R. Recycling expired pharmaceutical drugs as redox materials for efficient and sustainable flexible supercapacitors. New J. Chem. 2023, 47, 10090–10104. [Google Scholar] [CrossRef]
  6. Wu, P.E.; Leong, D. What should I know about medication storage and disposal? JAMA Intern. Med. 2020, 180, 1560. [Google Scholar] [CrossRef] [PubMed]
  7. Andersen, L.W.; Holmberg, M.J.; Granfeldt, A.; James, L.P.; Caulley, L. Cost-effectiveness of public automated external defibrillators. Resuscitation 2019, 138, 250–258. [Google Scholar] [CrossRef]
  8. Field, J.M.; Fotheringham, D.; Subramony, M.; Gustafsson, A.; Ostrom, A.L.; Lemon, K.N.; Huang, M.-H.; McColl-Kennedy, J.R. Service Research Priorities: Designing Sustainable Service Ecosystems. J. Serv. Res. 2021, 24, 462–479. [Google Scholar] [CrossRef]
  9. Prestes Joly, M.; Teixeira, J.G.; Patrício, L.; Sangiorgi, D. Leveraging service design as a multidisciplinary approach to service innovation. J. Serv. Manag. 2019, 30, 681–715. [Google Scholar] [CrossRef]
  10. Chen, X.; Zhang, J. Service design of drug information for community residents. Packag. Eng. 2023, 44, 403–409. [Google Scholar] [CrossRef]
  11. Romero-Piqueras, C.; Sierra-Pérez, J.; Manchado-Pérez, E. Introduction of service design in a public hospital’s medical oncology service. In Human Systems Engineering and Design; Springer: Cham, Switzerland, 2018; pp. 48–53. [Google Scholar] [CrossRef]
  12. Shie, A.-J.; Lee, C.-H.; Yu, S.-Y.; Wang, C. A fuzzy design decision model for new healthcare service conceptualization. Int. J. Fuzzy Syst. 2020, 23, 58–80. [Google Scholar] [CrossRef]
  13. Jafarzadeh, A.; Mahboub-Ahari, A.; Najafi, M.; Yousefi, M.; Dalal, K. Medicine storage, wastage, and associated determinants among urban households: A systematic review and meta-analysis of household surveys. BMC Public Health 2021, 21, 1127. [Google Scholar] [CrossRef]
  14. Jing, W. A household survey study on the accessibility and use of drugs in families in Beijing. Chin. Health Serv. Manag. 2019, 36, 513–518. [Google Scholar]
  15. Rogowska, J.; Zimmermann, A. Household pharmaceutical waste disposal as a global problem—A review. Int. J. Environ. Res. Public Health 2022, 19, 15798. [Google Scholar] [CrossRef] [PubMed]
  16. Veiga, A.; Sousa, A.C.; Sousa, C.; Oliveira, M.; Neto, B. End-of-life management strategies of pharmaceuticals in portuguese households. Waste Manag. Res. J. A Sustain. Circ. Econ. 2022, 41, 235–247. [Google Scholar] [CrossRef] [PubMed]
  17. Nepal, S.; Giri, A.; Bhandari, R.; Chand, S.; Nepal, S.; Aryal, S.; Khanal, P.; Moktan, J.B.; Shastry, C.S. Poor and unsatisfactory disposal of expired and unused pharmaceuticals: A global issue. Curr. Drug Saf. 2020, 15, 167–172. [Google Scholar] [CrossRef] [PubMed]
  18. Alfian, S.D.; Rendrayani, F.; Khoiry, Q.A.; Pratama, M.A.A.; Griselda, M.; Pradipta, I.S.; Nursiswati, N.; Abdulah, R. Do pharmacists counsel customers on the disposal of unused or expired household medications? A national survey among 1,596 pharmacists in indonesia. Saudi Pharm. J. 2024, 32, 102020. [Google Scholar] [CrossRef] [PubMed]
  19. Elghazaly, A.; Ben Salah, G.; Ibrahim, N.; Alsahali, S.; Widyan, A.; Altheyab, G.; AlKhelaiwi, H.; Al Mohammdi, S. Public awareness regarding household drug storage, Qassim region, Saudi Arabia: A cross-sectional study. Risk Manag. Healthc. Policy 2023, 16, 271–277. [Google Scholar] [CrossRef]
  20. Lin, X.; Zhang, Y.; He, G. Investigation of cognition and behavior of family medication among elderly residents in different areas. Mil. Nurs. 2018, 35, 20–24. [Google Scholar] [CrossRef]
  21. Wheeler, A.J.; Spinks, J.; Bettington, E.; Kelly, F. Evaluation of the national return of unwanted medicines (RUM) program in australia: A study protocol. J. Pharm. Policy Pract. 2017, 10, 38. [Google Scholar] [CrossRef]
  22. Hammar, T.; Hoffmann, M.; Nilsson, L. Challenges with medication management and the national medication list in Sweden: An interview study from a human, organizational, and technology perspective. Stud. Health Technol. Inform. 2023, 302, 287–291. [Google Scholar] [CrossRef]
  23. Kelly, F.; McMillan, S.; Spinks, J.; Bettington, E.; Wheeler, A.J. “You don’t throw these things out”: An exploration of medicines retention and disposal practices in Australian homes. BMC Public Health 2018, 18, 1026. [Google Scholar] [CrossRef]
  24. Lu, D.Y.-W.; Reid, D.J.; Saczynski, J.S.; Woolley, A.B. Evaluating patient knowledge and use of medication disposal in a Chinatown community pharmacy. J. Am. Pharm. Assoc. 2021, 61, e85–e93. [Google Scholar] [CrossRef]
  25. Bao, H.; Luo, J. Analysis on problems related to the implementation of “the four strictest principles” of drug supervision in the new era. Chin. Pharm. J. 2022, 57, 408–412. [Google Scholar] [CrossRef]
  26. Group of Food and Drug Safety Research center in Shanghai Food and Drug Administration. Situation of recovery & treatment discarded drugs stored by household and connection with related regulations. In Proceedings of the 2009 Annual Meeting of the Pharmaceutical Management Professional Committee of the Chinese Pharmaceutical Association and Forum on “Research on National Drug Policy and Revision of the Drug Administration Law”, Benxi, China, 6 August 2009; pp. 27–32. [Google Scholar]
  27. Ye, Z.; Zhong, C.; Wang, T. Both taking and throwing away are harmful. Where should expired drugs go? Xinhua Dly. 2023, 5, 012. [Google Scholar] [CrossRef]
  28. Smith, C.M.; Colquhoun, M.C.; Samuels, M.; Hodson, M.; Mitchell, S.; O’Sullivan, J. New signs to encourage the use of automated external defibrillators by the lay public. Resuscitation 2017, 114, 100–105. [Google Scholar] [CrossRef] [PubMed]
  29. Oh, J.H. Importance of proper management of automated external defibrillators. Resuscitation 2022, 178, 8–9. [Google Scholar] [CrossRef] [PubMed]
  30. Fijačko, N.; Dokl, I.; Metličar, Š.; Greif, R. Strategic placement of automated external defibrillators at city bicycle-sharing stations: Exploring the potential. Resuscitation 2024, 198, 110193. [Google Scholar] [CrossRef] [PubMed]
  31. Schierbeck, S.; Nord, A.; Svensson, L.; Ringh, M.; Nordberg, P.; Hollenberg, J.; Lundgren, P.; Folke, F.; Jonsson, M.; Forsberg, S.; et al. Drone delivery of automated external defibrillators compared with ambulance arrival in real-life suspected out-of-hospital cardiac arrests: A prospective observational study in Sweden. Lancet Digit. Health 2023, 5, e862–e871. [Google Scholar] [CrossRef] [PubMed]
  32. Nishiyama, C.; Kitamura, T.; Sakai, T.; Murakami, Y.; Shimamoto, T.; Kawamura, T.; Yonezawa, T.; Nakai, S.; Marukawa, S.; Sakamoto, T.; et al. Community-Wide dissemination of bystander cardiopulmonary resuscitation and automated external defibrillator use using a 45-minute chest compression–only cardiopulmonary resuscitation training. J. Am. Heart Assoc. 2019, 8, e009436. [Google Scholar] [CrossRef] [PubMed]
  33. Lv, C.; Zhang, H.; Chen, S.; Liu, X.; Tian, G.; Yan, S. Consensus statement on layout and delivery of automatic external defibrillator in China. J. Hainan Med. Univ. 2020, 26, 1138–1145. [Google Scholar] [CrossRef]
  34. Staller, K.M. Confusing questions in qualitative inquiry: Research, interview, and analysis. Qual. Soc. Work 2022, 21, 147332502210805. [Google Scholar] [CrossRef]
  35. Jiang, H.; Yin, X. Association between community psychological label and user portrait model based on multimodal neural network. Front. Psychol. 2022, 13, 918274. [Google Scholar] [CrossRef] [PubMed]
  36. Chen, Y.; He, J.; Wei, W.; Zhu, N.; Yu, C. A Multi-Model Approach for User Portrait. Future Internet 2021, 13, 147. [Google Scholar] [CrossRef]
  37. Brozović, D.; Tregua, M. The evolution of service systems to service ecosystems: A literature review. Int. J. Manag. Rev. 2022, 24, 459–479. [Google Scholar] [CrossRef]
  38. Chang, S.E.; Chang, E.C.; Chen, Y. Blockchain meets sharing economy: A case of smart contract enabled ridesharing service. Sustainability 2022, 14, 13732. [Google Scholar] [CrossRef]
  39. Zhang, X.; Li, R. Optimization design of respite care application under sharing service model. Packag. Eng. 2022, 43, 169–176+230. [Google Scholar] [CrossRef]
  40. Zhang, Y.; Zhang, W. Modular concept-based service design of “15-minute community life circles” of combined medical and nursing facilities. Packag. Eng. 2023, 44, 289–296. [Google Scholar] [CrossRef]
  41. Bellos, I.; Kavadias, S. Service design for a holistic customer experience: A process framework. Manag. Sci. 2020, 67, 1718–1736. [Google Scholar] [CrossRef]
  42. Fei, H.; Sato, K.; Zhou, K.; Teeravarunyou, S. From knowledge to meaning: User-centered product architecture framework comparison between OMUKE and SAPAD. In Proceedings of the 2016 International Forum on Management, Education and Information Technology Application, Guangzhou, China, 30–31 January 2016. [Google Scholar] [CrossRef]
  43. Stamper, R.K. New Directions for Systems Analysis and Design; Springer: Dordrecht, The Netherlands, 2000; pp. 14–39. [Google Scholar] [CrossRef]
  44. Bolin, Y.; Renke, H. Design of online learning interactive product based on SAPAD and scenario thinking. Packag. Eng. 2023, 44, 167–179. [Google Scholar] [CrossRef]
  45. Hu, F.; Jin, Y.; Wang, K. Product service system design of self-service based on SAPAD framework. J. Mech. Des. 2019, 36, 127–132. [Google Scholar] [CrossRef]
  46. Gao, W.; Jin, D.; Wang, Q.; Zhu, P. Integrating user-centered design and biophilic design to improve biophilia and intelligentization in office environments. Buildings 2023, 13, 1687. [Google Scholar] [CrossRef]
  47. Liu, W.; Huang, Y.; Sun, Y.; Yu, C. Research on design elements of household medical products for rhinitis based on AHP. Math. Biosci. Eng. 2023, 20, 9003–9017. [Google Scholar] [CrossRef] [PubMed]
  48. Yu, C.; Liu, W.; Fei, Y.; Chen, J.; Hu, Z. Influencing factors of online furniture purchase behavior based on analytic hierarchy process. BioResources 2023, 18, 2857–2873. [Google Scholar] [CrossRef]
  49. Zhao, Y.; Xu, Y. Evaluation model for modular children’s wooden storage cabinet design. BioResources 2023, 18, 7818–7838. [Google Scholar] [CrossRef]
Figure 1. Drug-sharing applets and resident-initiated drug-sharing stations during COVID-19.
Figure 1. Drug-sharing applets and resident-initiated drug-sharing stations during COVID-19.
Sustainability 16 06827 g001
Figure 2. Flowchart of the shared service design.
Figure 2. Flowchart of the shared service design.
Sustainability 16 06827 g002
Figure 3. SAPAD-AHP flow.
Figure 3. SAPAD-AHP flow.
Sustainability 16 06827 g003
Figure 4. A persona. (User photos are generated by D.DESIGN AI and authorized to use).
Figure 4. A persona. (User photos are generated by D.DESIGN AI and authorized to use).
Sustainability 16 06827 g004
Figure 5. B persona. (User photos are generated by D.DESIGN AI and authorized to use).
Figure 5. B persona. (User photos are generated by D.DESIGN AI and authorized to use).
Sustainability 16 06827 g005
Figure 6. Path diagram of users’ daily behaviour.
Figure 6. Path diagram of users’ daily behaviour.
Sustainability 16 06827 g006
Figure 7. Hierarchical analysis structure of user medication experience at the semantic layer.
Figure 7. Hierarchical analysis structure of user medication experience at the semantic layer.
Sustainability 16 06827 g007
Figure 8. Core meaning cluster–object–key behaviour mapping (1).
Figure 8. Core meaning cluster–object–key behaviour mapping (1).
Sustainability 16 06827 g008
Figure 9. Core meaning cluster–object–key behaviour mapping (2).
Figure 9. Core meaning cluster–object–key behaviour mapping (2).
Sustainability 16 06827 g009
Figure 10. Core meaning cluster–object–key behaviour mapping (3).
Figure 10. Core meaning cluster–object–key behaviour mapping (3).
Sustainability 16 06827 g010
Figure 11. Core meaning cluster–object–key behaviour mapping (4).
Figure 11. Core meaning cluster–object–key behaviour mapping (4).
Sustainability 16 06827 g011
Figure 12. Model of a shared medicine station at the YI station. (a) Product Description Diagram; (b) Product Rendering.
Figure 12. Model of a shared medicine station at the YI station. (a) Product Description Diagram; (b) Product Rendering.
Sustainability 16 06827 g012
Figure 13. Partial interface display of the YI station small program. (a) Community Shared Medicine Station APP main interface; (b) Community Shared Medicine Station APP secondary interface.
Figure 13. Partial interface display of the YI station small program. (a) Community Shared Medicine Station APP main interface; (b) Community Shared Medicine Station APP secondary interface.
Sustainability 16 06827 g013
Figure 14. Functional structure of the YI station applet.
Figure 14. Functional structure of the YI station applet.
Sustainability 16 06827 g014
Figure 15. YI station applet information architecture.
Figure 15. YI station applet information architecture.
Sustainability 16 06827 g015
Figure 16. YI station text, icon, and IP design scheme.
Figure 16. YI station text, icon, and IP design scheme.
Sustainability 16 06827 g016
Figure 17. Shared medicine services system diagram.
Figure 17. Shared medicine services system diagram.
Sustainability 16 06827 g017
Figure 18. Stakeholder map.
Figure 18. Stakeholder map.
Sustainability 16 06827 g018
Figure 19. User journey map.
Figure 19. User journey map.
Sustainability 16 06827 g019
Figure 20. Service blueprint.
Figure 20. Service blueprint.
Sustainability 16 06827 g020
Table 1. SAPAD six-layer definition.
Table 1. SAPAD six-layer definition.
Significance LayerDefine
Physical leverRefers to the physical properties associated with functional enabling elements such as materials, signals, trajectories, and physical differences.
Empirical leverRelated to the construction of logic, focussing on the manipulation and control of objects and the user experience.
Language component levelRefers to “how” functional modules are interconnected.
Semantic levelInvolves an emotional experience, focussing on the emotions, characteristics, and persuasive power of the object, such as theme, expression, and intent.
Pragmatics leverRegarding the “how” of communication in interaction, the main focus is on subculture and group identity.
Social leverRefers to social attributes in interaction, focussing on values and ideology.
Language component levelRefers to “how” functional modules are interconnected.
Table 2. Outline of interview questions on the current status of household medicine stocks.
Table 2. Outline of interview questions on the current status of household medicine stocks.
CategoriesQuestion
Basic user information.
  • What is your gender?
2.
What is your age?
3.
What is your occupation?
4.
What is your average monthly income?
5.
The city you live in belongs to?
Behaviour of users before purchasing medicines.
6.
What is your reason for purchasing medication on a daily basis?
7.
The behaviour you perform when you notice that you are not feeling well?
8.
How do you purchase medication on a daily basis?
9.
Do you use online consultations?
10.
What do you do during the online consultation?
11.
What problems do you encounter during the online consultation?
12.
What is the closest healthcare provider to your home?
13.
What is your travel time to the nearest healthcare provider?
14.
What are the behavioural steps you take at home before purchasing medication?
Behaviour of users in medicine purchasing.
15.
What are the steps you take to enter a pharmacy to purchase medication?
16.
What are the steps you take to enter a hospital to purchase medication?
Behaviour of users in storing medicines.
17.
Do you have any medication left over from your treatment?
18.
What do you do with your leftover medication?
19.
Do you regularly buy medicines for your family?
20.
What are your reasons for storing medications?
21.
How do you store your medicines?
22.
Do you organise the remaining medicines at home?
23.
How often do you organise your leftover medications?
Behaviour of users in disposal of expired medicines.
24.
What do you do when you realise that your stock of medicines has expired?
25.
What are the steps you take to dispose of expired medications?
Table 3. Statistical information of the research subjects.
Table 3. Statistical information of the research subjects.
CategoriesCharacteristicsQuantityProportion
GenderMale945%
Female1155%
Age20–301365%
30–40210%
40–50315%
50–60210%
CareersWhite Collar1575%
Blue Collar210%
Other315%
Level of city of residenceFirst Tier Cities210%
New Tier 1 Cities945%
Second Tier Cities525%
Others420%
Table 4. Results of the ranking of the weights of the guideline layers.
Table 4. Results of the ranking of the weights of the guideline layers.
Indicator Name ω 1 Sequence C R
Semantic level
F6 Surplus drugs are wasteful and not environmentally friendly.0.492610.097
F3 Pharmacies are located far from home.0.25722
F2 Online consultation is more convenient and quicker.0.12293
F4 Inefficiency of searching for drugs in pharmacies.0.06524
F5 Inefficient queuing for billing.0.03885
F1 Concern about illness.0.02346
Language component level
G5 Use medication and get better.0.351810.023
G1 Obtain information about the disease and treatment.0.23782
G2 Confirming the location of pharmacies.0.16903
G6 Store medications and organise them regularly.0.10284
G3 Finding medication in the pharmacy.0.06995
G4 Pay for and pick up medication.0.04206
G7 Discard expired drugs.0.02687
Experience level
H1 Find it easier to obtain information about the disease on online healthcare platforms.0.390010.069
H6 No longer need medication for a short period after treatment is completed.0.23812
H7 It is wasteful and environmentally unfriendly for medicines to expire.0.14203
H2 Offline pharmacies are able to purchase the required drugs.0.10044
H3 Long waiting time in the checkout line.0.05595
H5 Auto-payment by cell phone binding in advance can improve efficiency.0.05026
H4 Paper drug lists are not environmentally friendly.0.02327
Pragmatic level
I3 Wants a quick recovery from the disease.0.532810.022
I1 Wants to quickly find out the cause of the disease and the treatment plan.0.31972
I2 Wants to improve the efficiency of drug purchasing.0.10143
I4 Wishes to solve the problem of drug waste.0.04604
Disclaimer/Publisher’s Note: The statements, opinions and data contained in all publications are solely those of the individual author(s) and contributor(s) and not of MDPI and/or the editor(s). MDPI and/or the editor(s) disclaim responsibility for any injury to people or property resulting from any ideas, methods, instructions or products referred to in the content.

Share and Cite

MDPI and ACS Style

Li, R.; Li, R.; Lin, R. Service System Design of a Community-Shared Medicine Station. Sustainability 2024, 16, 6827. https://doi.org/10.3390/su16166827

AMA Style

Li R, Li R, Lin R. Service System Design of a Community-Shared Medicine Station. Sustainability. 2024; 16(16):6827. https://doi.org/10.3390/su16166827

Chicago/Turabian Style

Li, Ruohui, Rui Li, and Ruoshuang Lin. 2024. "Service System Design of a Community-Shared Medicine Station" Sustainability 16, no. 16: 6827. https://doi.org/10.3390/su16166827

APA Style

Li, R., Li, R., & Lin, R. (2024). Service System Design of a Community-Shared Medicine Station. Sustainability, 16(16), 6827. https://doi.org/10.3390/su16166827

Note that from the first issue of 2016, this journal uses article numbers instead of page numbers. See further details here.

Article Metrics

Back to TopTop