Abstract
Food security is the most critical issue to address in The Gambia, and cashew production and its respective value chain provide opportunities to improve the quality of livelihood for many families. This study conducts value chain and SWOT analyses to provide information that could improve development opportunities and strengthen linkages to food security within the cashew industry in The Gambia’s Kombo East district, West Coast region. The results show that the cashew value chain in the study site is characterized by a large number of producers and relatively few intermediaries working through five marketing channels. The results demonstrate that farmers received 66% of the final market value, but there is a lack of farmer organizations, which severely affected farmers’ free and fair access to markets to sell their products. So, there is an immediate need to establish farmers’ cooperatives to reduce intermediaries in the value chain and obtain fair product prices. Moreover, the result of SWOT analysis revealed that the strategic position of the cashew industry is an advantageous ‘holds and maintains’ position, indicating a market penetration, product development, or modifying existing products, and a vertical integration strategy could increase revenue, alleviate poverty, and reduce food insecurity. Adopting the recommended market-based approaches will result in higher producer prices and incomes, thereby reducing poverty and food insecurity. The study contributes to the literature by focusing on the cashew chain value in The Gambia, added value opportunities through transformation, better markets, improved products, and other alternatives to promote global value creation, and the dynamics of the food system, which can promote food security and sustainable rural development.
1. Introduction
The Gambia faces high poverty and food insecurity. Specifically, food security is a critical concern for the rural population, which relies almost entirely on crop production and small-scale animal husbandry [1]. The country has implemented many strategies to diversify crop production, increase food availability, and achieve food security by encouraging the production of high-yielding and early maturing crops [2]. However, these strategies were not accompanied by a suitable incentive structure or long-term agricultural improvements [3]. Many non-governmental organizations (NGOs), international organizations, and government agencies have recently been promoting cashew cultivation and processing to improve rural livelihoods, food security, poverty reduction, and as a financial and food safety net. Cashew cultivation and processing are also encouraged to protect the environment and boost the rural population’s resilience in the face of climate change challenges.
Nevertheless, progress in cashew cultivation and processing is sluggish, as farmers frequently need more market access due to a lack of critical expertise and rural infrastructure, such as roads and poor communications [4]. There is a setback where there is a need for a well-established market for agricultural products, as these products can be a significant extra source of revenue. Farmers are frequently at the mercy of traders and intermediaries who squeeze significant profit margins from resource-poor and unorganized growers [5]. Farmers are frequently harassed and cheated by marketing intermediaries who use their market power to exploit their low bargaining power and poor economic conditions [6]. Consequently, smallholder farmers are discouraged from commercializing their agricultural and agroforestry practices due to low-value additions and a lack of market access [7,8]. Getting a fair price for their products is vital for smallholder rural farmers [9]. Therefore, increasing cashew production and enhancing market access with higher-quality products can significantly improve economic chances and livelihood in rural areas [10,11].
The value chain analysis is often used to examine the various activities involved in transforming inputs into an output that is valuable to the final consumers, as well as market linkages to assist farmers in improving product quality and bringing them to marketplaces at a competitive price, thereby enhancing income generation and supporting rural development and economic empowerment for women [12,13,14]. It contributes to understanding the chain’s relationships, mechanisms for improving efficiency, and strategies to assist farmers in boosting output and adding value to their products at every stage by systematically improving product quality [13]. It also serves as a starting point for enhancing support services and the business environment [14]. It has the potential to support pro-poor programs and improve small-scale farmers’ access to markets [15,16] as collaborative efforts could boost their motivation, obtain fair prices for their goods, and increase their market access [17,18]. Value chain interventions are increasingly utilized in many developing nations to enhance market pricing, improve productivity and entrepreneurship, create regulated intermediaries and competitiveness, lower intermediaries’ profit margins, and grow small-scale farmers [19,20].
The term “value chain” refers to a series of activities necessary to move a product or service from conception to ultimate customers, including physical transformation and the input of numerous producer support services [21]. With ever-expanding global markets and rapidly growing middle and high-income classes in developing nations, burgeoning national and international marketplaces present potential for developing-country producers, which implies that developing-country producers must obtain greater control over the value chain to ensure the quality and added value of their products while still operating efficiently [22]. Furthermore, most poverty reduction strategies in developing countries are based on increasing agricultural productivity, promoting market access, and integrating smallholder producers into a formal market exchange by extensively utilizing the value chain concept in designing rural development strategies and programs [23].
In sub-Saharan Africa, agribusiness and agricultural activities are emerging as the most viable solution for increasing food security and alleviating poverty. The rising demand for cashew nuts in the international market has turned their commercialization into a critical economic activity for smallholders, providing significant household income and food security. Growing and selling cash crops such as cashews provides smallholders with income, which can increase their access to food and consequently improve their food security [24]. Food security is expected to increase with smallholders’ income, particularly when cashew is supplemented with other cash crops or food crops [25]. The cashew sector, already playing a pivotal role in smallholders’ livelihoods and the economy, is a considerable solution and a promising pathway out of poverty [18].
Cashews are easy to grow and resistant to drought and pests. They are less likely to be cut for firewood or charcoal, suggesting that cashews are very adaptable to significant ecological differences [26]. Cashew orchards also play a crucial role in adopting and mitigating climate change, thereby creating sustainable ecosystems, which is vital for sustainable agriculture [26]. Cashew byproducts such as broken kernels, cashew butter, nutshell liquid for industrial and medicinal reasons, and apple juice can be further processed to generate more income for smallholder farmers and their families [27].
This study aims to analyze the constraints and opportunities in developing the cashew value chain in The Gambia and identify sound interventions that create more income and better jobs in the value chain. Hence, the specific questions investigated are:
- What formed cashew value chain structures in The Gambia?
- What actors are involved in the cashew chain value in The Gambia?
- What are the internal and external factors affecting the development of the cashew industry in The Gambia?
This study contributes to the current literature in the following ways: First, it provides information that improves the cashew industry and its enabling environment for long-term income generation, thereby alleviating poverty and food insecurity among smallholder producers (farmers). Second, it identifies the constraints that prevent the industry from creating more income and jobs. Finally, it seeks to highlight policy discussion, the scaling up of effective interventions, and the private sector value chain’s participation in the growth, inclusivity, and sustainability of the cashew value chain in The Gambia. It has been argued that linking farmers to markets through efficient value chains would reduce intermediaries and strengthen value-adding activities through better inputs and technology, processing, upgraded infrastructure, and exports. This current study and other compatible studies illustrate that the value chain process has the potential to increase farmers’ income and incentivize them to improve their management practices, resulting in higher farm productivity [6,7,8,28,29]. Hence, this type of study is crucial to farmers as it provides information that empowers them to make informed decisions that could be developed into better marketing strategies, optimize their operations, identify opportunities for adding value, and ultimately increase their income. This study addresses a critical gap in the current literature by investigating the role of the cashew value chain from the smallholders’ perspectives and experiences, which are often overlooked in traditional value chain analyses. The findings of this study have significant implications for policymakers aiming to support smallholder integration into larger markets and improve their socioeconomic outcomes. By shedding light on this aspect, this study offers valuable information that could enhance food security and sustainable rural development in The Gambia and other comparable African countries.
The remainder of this paper is structured as follows. The next section is Section 2, which focuses on reviewing the relevant literature. It is followed by Section 3, which describes materials and methods. The results and discussions of the research are within Section 4 and Section 5. Section 6 concludes this paper with recommended market-based approaches that have potential for reducing poverty and food insecurity.
2. Literature Review
2.1. Cashew Production and Export
The global cashew market is worth $12 billion due to rising kernel consumption because of increased awareness of cashew’s health benefits and rising incomes in key markets such as China, Vietnam, and India. Growth in kernel demand has resulted in a surge in demand for raw cashew nuts (RCN), the primary exportable product of the cashew tree, with demand more than doubling between 2010 and 2015. Global cashew demand is already exceeding processed supply, and this disparity is expected to widen soon, thus creating opportunities for cashew production and processing in new and emerging production zones, particularly in West Africa, where RCN are already of high quality and processing has significant untapped potential [26]. Among all cashew-producing regions, West Africa has experienced the fastest growth, with annual growth rates of 10% over the last ten years. West African RCN production is estimated to have reached nearly 2.5 million metric tons (MT) in 2017, with over 2 million farmers making up more than 30% of the global supply. Regarding processing, West Africa is not equal to industry behemoths like Vietnam and India, which currently process 92% of the world’s supply of RCN [27]. It results from a lack of local processing capacity, causing West African smallholder farmers and processors to miss value-added income.
Cashew was first introduced to The Gambia as an agroforestry crop in the 1960s, where it was used as a firebreak around forestry boundaries. The Ministries of Agriculture and Forestry later promoted large-scale crop cultivation in the 1980s to protect the environment while benefiting farmers economically. The cashew industry has recently shown great promise as an alternative crop for diversifying export and production away from groundnut production, and it can be grown in almost any geographical and agroecological location in the country [27]. There are approximately 14,000 cashew farmers in The Gambia, which is expected to grow significantly. Global demand for cashews and by-products has kept the industry growing steadily over the last two decades [28]. Cashew production and exports are increasing in The Gambia, where cashew culture can play a crucial role in rural income and serve as an income safety net. It has the potential to generate more income not only through farming but also through the local processing of cashew nuts and cashew apples. As a result, a sound strategy for inclusive growth based on income generation and poverty reduction is required. The ability of stakeholders in the cashew industry to confront and correct significant obstacles and seize emerging possibilities is critical to the industry’s long-term success. Without coordinated efforts to solve crucial concerns and identify market development opportunities, the industry’s potential and capacity will be underutilized rather than leveraged.
The Gambia is ideal for cashew cultivation because of its arable land, climate, expertise, and talent. Every year, the volume of cashews produced rises to new heights. Statistics reveal that cashew has surpassed groundnut as The Gambia’s most important cash crop in recent years. Due to increased demand in the global market, many farmers in particular sections of The Gambia, such as Lower and Upper Niumi in the North Bank Region, are increasingly focusing on cashew cultivation as an alternative to groundnut production. Furthermore, the commercialization of cashew by-products like cashew apples, cashew nutshells, firewood, cashew shell cake, bark, and cashew skin extract through a structured supply chain will reduce pressure on croplands, forests, and ecosystem services while also providing additional income to smallholder farmers. Aside from providing much-needed income to farmers, it is also suitable for firewood production, live-fencing, erosion control, charcoal production, and food production. Cashew farming can also allow for intercropping, giving farmers more options for diversifying and increasing their income from the same land. It also opens the potential for export diversification, lowering reliance on a particular crop for export. Cashew processing offers a one-of-a-kind opportunity to alleviate Gambia’s youth unemployment problems [28]. Furthermore, cashew plantations in The Gambia are still in their infancy, with production potential predicted to skyrocket in the coming decades.
2.2. Value Chain Review
Despite the increased importance of value chain approaches and enhancing farmer–market links to alleviate poverty and explore income-generating opportunities for rural communities in The Gambia, which has been a significant concern of NGOs and international, regional, and national authorities, there have been few published studies examining the potential of value chain approaches to boost farmer income. For example, the impact of the bay leaf value chain intervention program on household welfare in Nepal revealed that households in project villages’ income increased by 8–10%, and the level of poverty declined by 6–8% [8]. Meanwhile, value chain analysis is used in Nigeria to examine the chain processes of cassava processes and identify value along the chain from a gendered perspective. The results indicate cassava has excellent potential for pro-poor benefits and disadvantaged groups, including women. The findings demonstrate that access to high-yield cassava varieties, processing machines, and greater involvement of women in production and processing has the potential to increase small household income and reduce food insecurity [17].
In Bangladesh, to analyze the value chain of main agroforestry products to determine the extent of value addition in terms of costs in successive stages of product movements, The results indicate that both agroforestry crops and timber marketing have regulated several intermediaries, which enhanced value addition and created high marketing margins for products. However, there is an immediate need to establish farmers’ cooperatives to reduce their transportation costs and to receive fair prices for their products [29]. The value chain analysis of edible baobab products conducted in Kenya revealed that trading in baobab pulp and seeds has the potential to function as a buffer and supplementary source of income for farmers during a restricted period of the year. The results also show that commercializing baobab products can potentially increase the baobab’s value for the local population and could be used as a strategy for species conservation; however, the enabling environment should be strengthened, and the increasing regional demand should be targeted. Building sustainable relationships along the value chain actors, improving access to information, decreasing transaction costs, and increasing product quality are necessary conditions for a bright future of baobab production and trading [30].
A cashew value chain analysis in Guinea-Bissau [31] found that cashews represent, on average, 4.8 months of income needs for food per year (from the families’ food security perspective). The study concluded that addressing food security, cashew production, and respective chain values are among the main opportunities to improve the quality of life for many families. Similarly, cashew value chain analysis found that cashews increased farmers’ income in Ghana, especially in channels without intermediaries, and exporters also received the produce at a lower cost. Producers’ share of the final product was 62.3%, compared to 64.3% for channels without intermediaries [32].
3. Materials and Methods
3.1. Study Area
The study was conducted in seven villages in the Kombo East District of Brikama local government areas (LGA) located on the west coast region of The Gambia (Figure 1). These villages were selected because they are among the leading villages where community forestry has been successfully implemented, their availability of various sizes of farm, their very dynamic agricultural practice, their similarity to other LGAs, and the fact that many farmers in these villages practiced agroforestry through traditional methods, especially cashew agro-forestry. Kombo East is one of the nine districts of The Gambia’s western region, located south of the River Gambia in the southeast. It is in the central south of the region, between Kombo Central and Foni Brefet.
Figure 1.
Location of the sampling points for the study in Gambia.
3.2. Value Chain Theory
The value chain is a theory and framework for organizing and analyzing information about how a business operating in a particular sector transforms inputs and services for the production of products (goods and services) for the market, how the commodity physically moves from the firm to the consumers, and how value is enhanced along the channel [22]. The supply chain structure has both vertical and horizontal dimensions. The movement of products from the initial supplier to the final customer is called the chain’s vertical dimension (for example, relationships between traders and retailers). The horizontal dimension represents the connection between the suppliers in the same industry (for example, farmer cooperatives or price agreements between traders) [29]. Value added is the amount by which the value of a commodity is increased, excluding the initial costs, at each point of the distribution channel and is generated in the value chain by various stakeholders. Value added can relate to quality, cost, frequency of delivery, and innovativeness. The amount of value added is determined by the end user’s willingness to pay. The opportunity for a business to add value to its product depends on many factors, such as market characteristics (homogeneity and market size) and the technical competencies of an actor. In addition, the secret to creating the correct value for the right market is knowledge of product information and process requirements. Identifying value-added opportunities is linked to easing market access constraints in existing markets, identifying opportunities in new and niche markets, and developing new market channels to address these markets [22].
The conceptual framework was based on the current literature on cashew markets, agroforestry value chains, and product markets [29,33]. The value chain concept has been used by businesses to identify sources of competitive advantage [23,33]. The value chain idea is now widely used to help firms, politicians, and other stakeholders fully comprehend the industry’s operations and the costs associated with the various stages in the chain [30]. The value chain depicts the connections between different actors in the chain and connections within the same group [34]. The first step in conducting a value chain analysis is to identify, map, and describe the key players, such as input suppliers, producers, traders, exporters, and processors. Second, analyze the value chain to determine net profit margins, value-added per actor, and the possibilities of increasing value through cost advantage or product differentiation. Third, analyze the enabling environment and support services that influence the value chain directly or indirectly, such as NGOs, international agencies, laws, infrastructure, regulations, and land law. Finally, it is critical to identify the industry’s opportunities and constraints.
3.3. SWOT Analysis
Following the value chain analysis, the strengths, weaknesses, external opportunities, and threats (SWOT) analysis of the cashew industry was carried out as it forms strategic management by pinpointing the current state and challenges [35]. In this case, the SWOT technique was used to identify strengths, weaknesses, opportunities, and threats related to the cashew industry in the area of study. SWOT can provide direction in business plans by indicating strengths and opportunities, highlighting any obstacles to enhancing profitability, and ensuring the sustainability of any business practices [36]. As such, SWOT was extensively used in analyzing food supply chain systems in Europe [37], sustainable agriculture and extension in Africa [38], and blockchain-based traceability in agri-food supply chains in Vietnam [39].
Hence, in this study, an appropriate SWOT analysis was designed in tables and figures, and used to indicate the current constraints and future possibilities of the cashew industry in The Gambia. The SWOT analysis was composed of the following phases:
- Designing external and internal factor matrixes, prioritizing identified strategies, and analyzing the SWOT matrix
- Identified a list of internal (strengths and weaknesses) and external (opportunities and threat factors
- Identified seven strategic pathways that can significantly influence the development of the cashew industry in The Gambia—two strength–opportunity strategies (S–O), two weakness–opportunity strategies (W–O), two strength–threat strategies (S–T) and one weakness–threat strategy (W–T)
- Analyzing the industry’s working circumstances and strategic position in The Gambia (Figure 4)
This technique was used in surveys, focus group discussions, and key informant interviews to gather qualitative data that could identify the internal and external factors that were favorable and unfavorable to the development of the cashew industry. Additionally, the SWOT technique was also used in examining secondary data and information obtained from respondents in the value chain. In general, a SWOT analysis in this study illustrated a comprehensive process that systematically evaluated internal and external factors affecting the cashew industry, and it involved:
- identification of relevant sources
- gathering (up-to-date and reliable) data
- analyzing data (correspond to SWOT)
- categorizing findings
- synthesis and interpretation of data
3.4. Methodology
Cashew trees can grow in all geographical areas of The Gambia. However, production is currently centered on the North Bank, Lower River, and West Coast regions. Due to the COVID-19 pandemic restriction and financial limitations, data were only obtained from seven villages in the West Coast region using the purposive sampling technique. This technique was used as the target respondents were smallholders, i.e., those who were active in the cashew value chain. In its efforts to obtain more respondents, the study subsequently used the snowball sampling technique, in which the initial respondents refer others who also belong to the same cashew value chain group into this study. While the snowball technique has some drawbacks, it was the most appropriate sampling strategy in this situation when conducting data collection during the COVID-19 pandemic especially given that cashew value chain participants were scattered and difficult to identify in The Gambia. Although the sample is small, i.e., only 30 respondents, the technique allows us to identify villagers who are dominantly involved in the cashew industry (e.g., farmers/cashew growers, experts, intermediaries, exporters, and processors), hence fitting the objective of the study. The respondents were chosen with the requirement that they play an active part in the cashew value chain. The key informant interviews were conducted to gather information from key stakeholders, supporting institution staff, and cashew value chain experts. To complement the information, the study sought information on eight main types of cashew industry data. It includes cashew sales data, processing, value addition, storage, key actors, profit margin, transportation, and quality requirements. Additional relevant information, including challenges in the industry, was also obtained.
Finally, the profit margin and final value share were calculated as it was necessary to identify sources of competitive advantage, determine value-added per actor, and consider the possibilities of increasing value through cost advantage, product differentiation, and vertical integration [23,33]. The formulas used in the calculation of the profit margin and final value share are as follows:
Profit margins = Selling price − buying price − other costs/Final market value
Share in final market value = Selling price − buying price/Final market value
Additionally, the SWOT analysis was applied in focus group settings to identify stakeholders, generate SWOTs, categorize SWOTs, and discuss how best to address those SWOTs [40]. The reasoning behind this analysis was to maximize strengths and opportunities while minimizing weaknesses and threats.
Following the identification of SWOTs, the Internal-External Matrix (IE) tool was used to examine the working circumstances and strategic position of the industry, and this IE matrix is also useful for positioning the industry into a matrix consisting of 9 cells. IE is a two-dimensional matrix consisting of the total score of the IFE Matrix (internal factor evaluation) plotted on the X-axis and the total score of the EFE Matrix (external factor evaluation) plotted on the Y-axis. There are three possible scores:
- 1.0 to 1.99 for the weak position
- 2.0 to 2.99 for the average position
- 3.0 to 4.0 for the strong position
The IE matrix plots the total weighted score from the EFE matrix on the Y-axis and draws a horizontal line across the plane. Then, the IFE matrix score is plotted on the X-axis, and a vertical line is drawn across the plane. The intersection of the horizontal and vertical lines determines the strategy. This point demonstrates the strategy that should be pursued by an organization [41].
The IE matrix is divided into three major zones, each with its own set of strategic implications. Cells I, II, and IV suggest the ‘grow and build’ strategy. This strategy implies aggressive and intensive tactical strategies. Market penetration, market development, and product development should be the primary goals of such strategies. Backwards, forward, and horizontal integration should all be evaluated operationally. The ‘holds and maintains’ strategy is suggested in cells III, V, and VII. The tactical plans should concentrate on market penetration and product development. Cells VI, VIII, and IX have a ‘harvest or exit’ strategy. It should be attempted if the costs of revitalizing the firm are low. In other instances, proactive cost management is a viable option.
4. Results
4.1. Value Chain Map
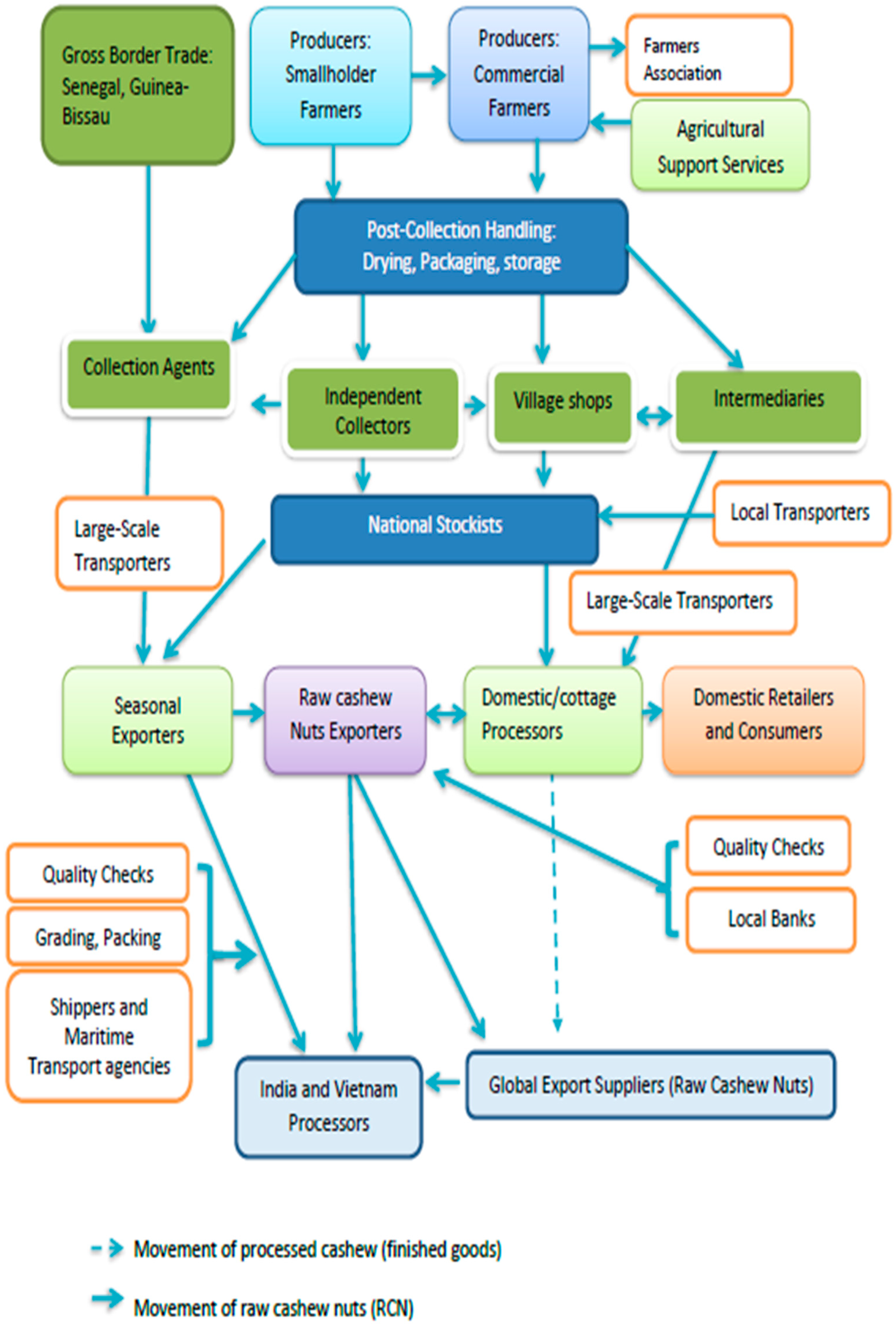
As shown in Figure 2, the data collected during the research allowed for the longitudinal mapping of the cashew value chain in the study area (see Table A1 for the descriptive statistics in Appendix A). The value chain map shows how cashew products move from production areas in the study areas to end markets and how the cashew industry functions. It is a visual presentation of cashew value chain structures and their main features, including the primary activities in each industry, as well as support services provided along value chains, major export markets, and main participants (farmers, collectors/agents, collecting wholesalers, and exporters) and cashew from Guinea Bissau supplement exports through Banjul on occasion. RCN exports through Senegal are much lower because Banjul is the more conveniently located and less expensive port. Almost all RCNs are exported to India.
Figure 2.
Cashew marketing system. Source: Author’s composition data, 2024.
Small-scale cashew growers dominate the first stage of the value chain and, in some cases, farmer associations. They directly sell their RCN to collectors, intermediaries, and village shops. Most growers live in rural areas, are not organized in groups, and frequently lack access to market price information and the determinants of cashew nut quality. On the other hand, buyers are better informed and have more bargaining power. Moreover, buyers make no distinction between the size of RCN and its quality during the transaction. At this stage, growers are responsible for harvesting, drying, packaging, and storage.
The second stage involved primary collection, village shops, some farmers’ associations, agents, and small and large traders. They collect RCN from the producers and transport it directly to exporters or local processors. The processing industry has received significant funding from the government, external donors, and non-governmental organizations (NGOs). However, very little domestic processing occurred due to high RCN prices and a lack of local processing capacity. At this stage, there are some quality controls. Locally processed cashew nuts are sold in both domestic and international markets. However, they lack the funding to purchase raw nuts for processing, undeveloped export markets, and domestic demand. These intermediaries typically suffer quality and weight losses during storage. The value chain’s third stage occurs when RCN are exported to foreign processors, mainly India and Vietnam, representing 68% and 32%, respectively. Therefore, all added value, such as roasting, packing, and labeling, is practically carried out in other nations. Exporters are responsible for drying, re-bagging, customs clearance, and delivery. Raw nut exporters typically finance nut collection and are responsible for quality inspection and control, standardization and repackaging of nuts into junta bags, transit storage, and transportation to the port and maritime. During transportation, they typically suffer quality loss, weight loss, and a cashew price drop.
4.2. Cashew Value Addition
The findings show that cashew cultivation and marketing are financially profitable for producers and intermediaries, but cashew farmers still have room to increase their earnings. Technical, financial, and institutional assistance could increase local actors’ income while contributing to the commodity’s long-term supply. The cashew value chain is unusually long for a small country like The Gambia, with five actors and four intermediaries between the farmer and the overseas processors. However, this can be changed with a simple intervention to increase the income of cashew producers. Organizing cashew growers into farmers’ organizations and facilitating value addition and marketing of the product can eliminate several links in the value chain, which can be accomplished by improving product quality, increasing storage capacity, and providing microfinance to prevent farmers from selling when prices are low and to avoid distress selling, thereby reducing traders’ exploitation.
As shown in Table 1, the producers’ cost of production was $532/ton, and they sold it to village traders for $1580, resulting in a $1048 profit per metric ton. The village traders spent $25 on transportation, sold it to small and large traders for $1636 and profited $31. Small and large dealers suffer various expenses (direct and administrative fees totaling $25) and sell them to exporters for $1709, earning a $40 margin. The exporters additionally pay different costs (port and freight costs) totaling $200 and sell it to international exporters at $1961 with a margin of $52. Foreign processors incur a total processing cost of $441 and sell it for $2411, yielding a $52 profit margin. The technique generates a total value of $2411 per metric ton. Furthermore, producers received 66% of the final value; village traders received 2%, while traders, exporters, and overseas processors received 3%, 10%, and 19%, respectively.
Table 1.
Cashew supply chain margin for one metric ton of RCN from the sample interviewed.
Almost all cashew production in The Gambia is carried out by small-scale farmers (producers). Most of their production operations, such as weeding and harvesting, are performed by family members. Approximately 14,000 farmers produce the nuts in the country’s Western and Northern Bank regions. Although there are few co-operatives, producers sell individually to intermediaries, who sell directly to foreign exporters. However, producers’ ability to capture a larger share of market value is hampered by a lack of working capital to pre-finance cooperative sales and a lack of solid farmer associations and market linkages [26]. The average farmer receives about $1580 per metric ton of RCN, with a 66% share of the final market value, and there is significant potential to increase farmers’ share of value-added. Depending on the climatic conditions and land availability, each producer typically practices cashew intercropping with cash and food crops. Cashew trees benefit growers’ livelihoods while supplying a significant percentage of their income.
Depending on how farmers organize themselves, there are usually two to three intermediaries between the farmer and the exporter. These intermediaries are crucial in the cashew value chain. They may be small, but numbers increase significantly during the harvesting period. They are usually residents who are present or former cashew growers (community-level collectors/shopkeepers), and, due to a lack of financial resources, they primarily work for exporters who provide working capital for the purchase of RCN from the farmers in small quantities, as well as bulking for short-term storage. They are also responsible for delivering the nuts to their warehouses and further drying and transit storage. They constitute the exporters’ backbone, spanning the gap between large purchasers and small producers, and they frequently access isolated, difficult-to-reach places. Individual traders receive commissions and have a 2% stake in the final market value.
The RCN exporters are based in urban areas and act as intermediary suppliers for other processors and exporters. Exporters conduct quality inspections and controls before sending processed nuts to foreign markets. Annually, nuts from The Gambia (including Guinea-Bissau and Senegal) are gathered at Banjul’s port and sold internationally in Vietnam, Senegal, Denmark, the Netherlands, and India. There are approximately 50 RCN exporters in The Gambia, and they have a rural marketing network and rely on small intermediaries to procure RCN on their behalf. Exporters play an essential role as financiers and intermediaries in the value chain processes because The Gambia exports nearly all of its RCN to foreign processors. Exporters typically incur packaging, storage, warehousing, and port fees. They earn roughly $1961 per metric ton of RCN, accounting for about 10% of the final market value.
Foreign processors export most RCN from The Gambia, mainly from India and Vietnam. However, due to higher RCN prices and intense competition, overseas processors earn a net profit margin of only $52, despite lower processing costs due to economies of scale. The local processing industry, on the other hand, is inefficient and unprofitable due to high RCN prices and other operational challenges. They buy or collect their cashew nuts to shell, peel, and roast. Women primarily run these operations. They sell the product on the domestic market and frequently abroad. Hundreds of people are employed in cashew processing nationwide, potentially employing more in rural areas.
4.3. SWOT Analysis
4.3.1. Evaluation of Internal and External Factors
Based on the results of the Internal Factors Evaluation (IFE) and External Factors Evaluation (EFE), the cashew industry in Kombo East, West Coast Region of The Gambia, has the following factors: Strengthening internal factors of the cashew industry in Kombo East include the region having a long tradition of producing cashew nuts, ideal soil, climatic conditions, an efficient and reliable seaport, and the production of high-quality and high-value RCN.
Weaknesses of internal factors impeding the overall development of the cashew industry in the study area include the underutilization of cashew apples and other cashew by-products, the scarcity of high-quality seedlings at the village level, the inability of farmers’ associations to organize collective sales, and low production volumes. Table 2 shows the outcomes of the IFE evaluations.
Table 2.
Internal Factor Evaluation (IFE).
Regarding the opportunities for external factors as shown in Table 3, the focus group recognized the rising demand for cashew products on the international market as critical. However, growth in the tourism industry, unmet domestic demand, and substantial support from donor communities are important in promoting the cashew business in the studied area. Threats from external factors include forest fire as the most serious concern, followed by theft, animal browsing, and price fluctuation. Climate change is considered a threat because of frequent droughts, dry spells, windstorms, and flooding.
Table 3.
External Factor Evaluation (EFE).
In addition, the SWOT analysis (Figure 3) has identified seven strategies that can influence the development of the cashew industry in The Gambia—two strength–opportunity strategies (S–O), two weak-ness-opportunity strategies (W–O), two strength–threat strategies (S–T) and one weakness–threat strategy (W–T).
Figure 3.
The SWOT matrix.
4.3.2. Strategy Formulation Based on Internal and External Matrix Analysis
Based on the results of the assessment of internal and external factors on the development of the cashew industries in the Kombo East, West Coast Region, the strategic position is currently at cell 2, which is indicated by the IE matrix (2.875; 2.60) (Figure 4). The position indicates that the cashew industry should ‘hold and maintain’ its position. As such, the industry should focus on several strategies, such as market penetration, product development, or modifying existing products, and a vertical integration strategy. When the cashew industry focuses on deeper market penetration, it has the potential to boost its sales volume, leading to higher revenue. Market penetration strategies can help attract new customers, thus expanding the customer base. In addition, concentration on product development enables the cashew industry to stay competitive by meeting evolving customer needs. When the cashew industry makes modifications to existing products, it may offer numerous benefits as it is cost-effective because it is faster than developing new products and allows the industry to improve product quality, thus extending the life cycle of its cashew products. Furthermore, implementing a vertical integration strategy by leveraging strengths, addressing weaknesses, exploiting opportunities, and mitigating threats could help the cashew industry expand its operations into different stages of the same production path. The cashew industry actors, such as the farmers, should properly determine the information from this SWOT analysis before deciding whether to opt for vertical integration or whether it is a viable strategy for their company or farms. Nevertheless, based on the position in Figure 4, the cashew industry in the Kombo East and West Coast Region has above-average internal strength. It indicates that key actors within the cashew industry in the Kombo East have capabilities, resources, or attributes significantly better than those of the average competitor. These strengths provide a competitive advantage to drive growth within the cashew industry in The Gambia. However, it is also advisable to exploit opportunities, mitigate threats, and address weaknesses to achieve and sustain long-term success in the cashew industry.
Figure 4.
Internal and external matrix of cashew industry.
5. Discussion
Cashew cultivation in the study area provides opportunities to improve rural communities’ livelihoods, income, and eventually food security. These improvements can be realized through value chain analysis, specifically by identifying the main value chain actors, including producers, collectors, traders, exporters, and foreign processors. Collaborative initiatives among these actors can generally contribute to food security through increased productivity, reduced losses, ensuring fair prices, and improving the overall resilience of the cashew industry. The combined impact of these actors can be seen on food security by ensuring income stability and employment opportunities that subsequently contribute to food availability and security.
According to the value chain analysis, cashew cultivation and marketing are profitable and have the potential to open new markets and new opportunities to rural communities. The growing demand for cashew products on the international market has the potential to generate income and improve the livelihoods of rural communities. The results also showed that the producers received 66% of the final value and a 66% profit margin. Therefore, investment in cashew cultivation was financially viable. Furthermore, profit can be increased by involving producers in domestic value-added activities in both high-value cashew nuts and cashew apples [15]. Similarly, by reducing intermediation, which increases efficiency and traceability, creates a more transparent value chain and increases farmers’ profit share (thus increasing food security as high profits improve their ability to purchase food); replacing small and large traders with organized farmer cooperatives; strengthening farmers’ associations’ bargaining and market information capacity; connecting producers to new and existing markets as well as processors and exporters; and addressing framers’ cooperatives’ financial needs [29,30]. In addition, increasing farmers’ knowledge of various farm activities (pruning, trimming, planting, and post-harvest practices), assisting the community with seedling preparation and selection, raising community awareness about bushfires, theft, animal incursions, and inter-cropping techniques could all help farmers earn more money compared to their current farming method. Food crops intercropped with cashews also have great potential to increase farmers’ financial and food safety nets [25,31].
The SWOT analysis has identified seven strategies that can influence the development of the cashew industry in The Gambia. The first strategy is to increase the production of RCN for the export market. Increasing RCN production for the export market is likely to be implemented due to market opportunity from an external factor such as rising global demand for cashews, and there are many derivative products made of cashew nuts and apples in the industry. This strategy is supported by internal strength, which includes a long history of cashew production, favorable agro-climatic conditions, and high-quality, high-value RCN—the second strategy—processors to concentrate on the domestic market. Because of the limited land availability, The Gambia will never be able to produce enough for export-oriented processing to be a significant part of its value chain. Instead, processors should concentrate on the domestic market, characterized by unmet demand due to tourism and a relatively high GDP per capita, and focus on specialist market processing, like in other sub-regional countries.
The third strategy is to reduce intermediation by strengthening producer organizations and their links to exporters. Reduced intermediation will aid producers in increasing their market share. One goal is to take advantage of donor organizations now investing in the growth of the cashew industry, particularly their drive to strengthen farmer cooperatives. The fourth strategy is increasing grafted seedling production to increase yields. Yield is one factor influencing output volume; this technique is necessary owing to the current and near-future need to replace old acreage and unproductive trees and plant new trees with well-selected, high-yielding varieties. Training can also assist farmers in implementing best practices (such as pruning, cleaning, harvesting, and post-harvest handling) to boost yields. This strategy is also relevant to the internal weakness of low production volume.
The fifth strategy is cooperation with the local community to reduce or eliminate theft, animal browsing, and bushfires. Theft, bushfires, and animal grazing are significant concerns in The Gambia, with farmers suffering losses of up to 40%. Fencing does not reduce or eliminate these problems without proper collective community participation. By combining the efforts of farmers, local communities, and relevant government agencies, these issues can be addressed responsibly. Sixth strategy—the government needs to regulate minimum cashew prices. Government agencies must promptly establish minimum pricing to safeguard cashew producers from exploitation by intermediaries such as nut collectors. The seventh strategy is initiating the processing of cashew by-products to diversify production. Cashew by-product underutilization, such as cashew apple, can be converted into wine or liquor. In addition, cashew nutshell liquid (CNSL), one of the richest natural sources of phenolic compounds, emerges as a promising and renewable feedstock for developing a diverse range of functional products, particularly in polymer-based industries. Cashew pulp can also be made into chocolates, cakes, jellies, jams, dried, and crushed into couscous. The remaining pulp can be dried and used as animal feed or transformed into biofuel. Therefore, the income-generating potential of cashew apples is being underestimated, which can assist farmers in diversifying their income from cashew sales. Furthermore, integrating cashews with food crops should be promoted to enhance both financial and food safety nets, as cashews are both drought- and pest-resistant crops and have the potential to allow farmers to adapt to the effects of climate change.
Adopting these recommended market-based approaches can reduce rural poverty and food insecurity in The Gambia, enhancing the quality of life for many families. Cashew development can also serve as a new approach to rural development, with the primary goal of upgrading production and processing links. A fundamental assumption underlying this approach is that improvements in product quality at the producer level and involvement of the producers in marketing and processing will result in higher producer prices and incomes, thereby reducing poverty and food insecurity.
6. Conclusions
The results showed that large producers dominate the cashew value chain in the study area, but there are relatively few collectors, traders, exporters, and foreign processors involved. While cultivation and marketing are financially profitable for producers and intermediaries, cashew farmers still have room to increase their earnings. The analysis showed that the country is competitive in raw cashew nut export but not in export-oriented processing due to the limited availability of land, low production volumes, and inefficient ports. Therefore, the country should increase output while decreasing intermediation by strengthening farmers’ associations and their links to exporters. Due to the country’s relatively high GDP per capita, domestic processing should concentrate on the domestic market, such as the tourism industry, and unmet domestic demand. Smallholders should participate in value-added processes, receive technical information, and receive quality seedlings. They should also use cashew shells to generate energy and apples to produce fermented drinks.
The results of the SWOT analysis showed that the internal factors that most influence the development of the cashew industry include favorable agro-climatic conditions, a long tradition of cashew production, and the production of high-quality, high-value RCN, while the external factors include growth in the tourism industry, unmet domestic demand, theft, and animal browsing. In the meantime, according to the analysis of the external and internal matrix, the strategic position of the cashew industry is positioned in Cell IV, placing the Kombo East and West Coast region’s cashew industry in an advantageous ‘holds and maintains’ position with a concentration through vertical integration. The vertical integration strategy is an activity to expand, but not aggressively, and penetrate the market further by developing new products or modifying existing products. In addition, the profitability of cashew cultivation raises the possibility that its production could boost overall food output and foreign exchange revenues. It subsequently could increase the employment rate in the study area and lessen rural–urban migration because labor input is crucial to local cashew production and processing.
It may be challenging to guarantee the success of smallholders within the cashew industry, but with the guidance of the findings of this study, they may leverage value chain and SWOT analyses to identify key areas for improvement and develop strategic plans to enhance their competitiveness and profitability. While both analyses proved to be effective in identifying opportunities for growth, smallholders should realize it takes efforts such as making improvements, market expansion, or leveraging on individual unique strengths to be successful in this industry.
In conclusion, it is important to note that although the observed findings may relate to the cashew value chain group in The Gambia, they may not be applicable to comparable groups in different locations, especially if they are pursuing different livelihoods or agriculture strategies. In addition, it is essential to perform more studies on value addition in the future since it can boost farmers’ incomes, provide jobs for young people, and lessen poverty. One example of value addition is the conversion of cashew apples into other items. Another study on the impact of cashew farming on food safety nets is also required. Future research should also emphasize a larger sampling size to obtain more representative sample that can be confidently generalized to the broader population and therefore enhance the external validity of the study.
Author Contributions
Conceptualization, B.B. and D.E.; Methodology, B.B.; software, B.B.; validation, B.B. and D.E.; formal analysis, B.B.; investigation, B.B.; resources, B.B.; data curation, B.B.; writing—original draft preparation, B.B.; writing—review and editing, D.E.; visualization, D.E.; supervision, D.E.; project administration, D.E. All authors have read and agreed to the published version of the manuscript.
Funding
This research received no external funding.
Institutional Review Board Statement
Not applicable.
Informed Consent Statement
Not applicable.
Data Availability Statement
The datasets presented in this article are not readily available because the data are part of an ongoing study. Requests to access the datasets should be directed to the corresponding author.
Acknowledgments
The authors thank villagers in the Kombo East District for their participation in the study.
Conflicts of Interest
The authors declare no conflicts of interest.
Appendix A
Table A1.
Descriptive statistics.
Table A1.
Descriptive statistics.
| Characteristics | Frequency | Percent (%) | |
|---|---|---|---|
| Gender | Male | 25 | 83.33 |
| Female | 5 | 16.67 | |
| Age group | 1 = 20–29 year old | 3 | 10 |
| 2 = 30–39 year old | 5 | 16.67 | |
| 3 = 40–49 year old | 6 | 20 | |
| 4 = 50–59 year old | 8 | 26.67 | |
| 5 = 60–69 year old | 5 | 16.67 | |
| 6 = 70 year old and above | 3 | 10 | |
| Education level | 1 = No formal education | 13 | 43.33 |
| 2 = Informal education | 5 | 16.67 | |
| 3 = Primary education | 2 | 6.67 | |
| 4 = Middle school | 2 | 6.67 | |
| 5 = Secondary school | 6 | 20 | |
| 6 = Tertiary Education | 2 | 6.67 | |
| Farming experience (year) | 1 = Less than 1 year | 0 | 0 |
| 2 = 1–3 years | 0 | 0 | |
| 3 = 4–5 years | 1 | 3.33 | |
| 4 = 6–7 years | 2 | 6.67 | |
| 5 = above 7 years | 27 | 90 | |
| Tendency of planting tree | 1 = Low | 2 | 6.67 |
| 2 = Moderate | 4 | 13.33 | |
| 3 = High | 24 | 80 | |
| Engage in off-farm activities | No | 7 | 23.33 |
| Yes | 23 | 76.67 | |
| Ownership of land | No | 17 | 56 |
| Yes | 13 | 44 | |
| Access to credit (micro credit) | No | 28 | 93.33 |
| Yes | 2 | 6.67 | |
| Membership of community forest project | No | 28 | 93.33 |
| Yes | 2 | 6.67 | |
| Membership of farmers’ association | No | 22 | 73.33 |
| Yes | 8 | 26.67 | |
| Social status | No | 21 | 70 |
| Yes | 9 | 30 | |
| Farm size (hectare, ha) | 1 = less than 1 ha | 9 | 30 |
| 2 = 1–3 ha | 16 | 53.33 | |
| 3 = 4–5 ha | 2 | 6.67 | |
| 4 = 6–7 ha | 1 | 3.33 | |
| 5 = more than 7 ha | 2 | 6.67 | |
| Number of farmlands owned | 1 = 1 farm | 8 | 26.67 |
| 2 = 2 farms | 12 | 40 | |
| 3 = 3 farms | 7 | 23.33 | |
| 4 = 4 farms | 2 | 6.67 | |
| 5 = above 5 farms | 1 | 3.33 | |
| Annual income (Gambian Dalasi) | 1 = below 10,000 | 11 | 4.40 |
| 2 = 10,001 to 20,000 | 2 | 6.67 | |
| 3 = 20,001 to 30,000 | 2 | 6.67 | |
| 4 = 30,001 to 40,000 | 3 | 10 | |
| 5 = 40,001 to 50,000 | 3 | 10 | |
| 6 = 50,001 to 60,000 | 3 | 10 | |
| 7 = 60,001 to 70,000 | 2 | 6.67 | |
| 8 = 70,001 to 80,000 | 4 | 13.33 | |
| 9 = 80,001 to 90,000 | 3 | 10 | |
| 10 = 90,001 to100,000 | 3 | 10 | |
| 11 = above 100,001 | 5 | 16.67 | |
| Number of family members who depend on farm income | 1 = 1 member | 1 | 3.33 |
| 2 = 1–3 members | 1 | 3.33 | |
| 3 = 4–5 members | 1 | 3.33 | |
| 4 = 6–7 months | 3 | 10 | |
| 5 = more than 7 members | 24 | 80 | |
| Owned a car | No | 28 | 93.33 |
| Yes | 2 | 6.67 | |
| Owned a bike | No | 19 | 63.33 |
| Yes | 11 | 36.67 | |
| Owned a cart | No | 19 | 63.33 |
| Yes | 11 | 36.67 | |
| Owned a fridge | No | 21 | 70 |
| Yes | 9 | 30 | |
| Owned a stove | No | 25 | 83.33 |
| Yes | 5 | 16.67 | |
| Owned a generator | No | 27 | 90 |
| Yes | 3 | 10 |
Note: Exchange rate Gambian Dalasi, GMD1 = USD 0.019070.
References
- Badjie, M. Effects of Climate Variability on Household Food Security among Rural Farmers in Central River Region-South of the Gambia. Ph.D. Thesis, West African Science Service Centre on Climate Change and Adapted Land Use (WASCAL), University of Lome, Lome, Togo, 2018. [Google Scholar]
- Olaniyan, O.F. Adapting Gambian Women Livestock Farmers’ Roles in Food Production to Climate Change. Future Food J. Food Agric. Soc. 2017, 5, 56–66. [Google Scholar]
- Jaiteh, S.B.W. Transformation of The Gambian rice sub-sector through a target-based production system. Rice Policy Food Secur. Sub-Sahar. Afr. 2008, 48–55. [Google Scholar]
- Senyolo, G.M.; Chaminuka, P.; Makhura, M.N.; Belete, A. Patterns of access and utilization of output markets by emerging farmers in South Africa: Factor analysis approach. Afr. J. Agric. Res. 2009, 4, 208–214. [Google Scholar]
- Abebe, G.K.; Bijman, J.; Royer, A. Are middlemen facilitators or barriers to improve smallholders’ welfare in rural economies? Empirical evidence from Ethiopia. J. Rural. Stud. 2016, 43, 203–213. [Google Scholar] [CrossRef]
- Pokhrel, D.M.; Thapa, G.B. Are marketing intermediaries exploiting mountain farmers in Nepal? A study based on market price, marketing margin and income distribution analyses. Agric. Syst. 2007, 94, 151–164. [Google Scholar] [CrossRef]
- Meinhold, K.; Darr, D. Using a multi-stakeholder approach to increase value for traditional agroforestry systems: The case of baobab (Adansonia digitata L.) in Kilifi, Kenya. Agrofor. Syst. 2021, 95, 1343–1358. [Google Scholar] [CrossRef]
- Shah, G.M.; Karki Nepal, A.; Rasul, G.; Ahmad, F. Value chain development of bay leaf in Nepal: An impact assessment. J. Dev. Eff. 2018, 10, 179–196. [Google Scholar] [CrossRef]
- Scherr, S.J.; Franzel, S. Promoting new agroforestry technologies: Policy lessons from on-farm research. In Trees on the Farm: Assessing the Adoption Potential of Agroforestry Practices in Africa; Cabi Publishing: Wallingford, UK, 2002; pp. 145–168. [Google Scholar]
- Leakey, R.R.B.; Tchoundjeu, Z.; Schreckenberg, K.; Shackleton, S.E.; Shackleton, C.M. Agroforestry tree products (AFTPs): Targeting poverty reduction and enhanced livelihoods. Int. J. Agric. Sustain. 2005, 3, 1–23. [Google Scholar] [CrossRef]
- Zerihun, M.F. Agroforestry practices in livelihood improvement in the Eastern Cape Province of South Africa. Sustainability 2021, 13, 8477. [Google Scholar] [CrossRef]
- Aweto, A.O.; Ishola, M.A. The impact of cashew (Anacardium occidentale) on forest soil. Exp. Agric. 1994, 30, 337–341. [Google Scholar] [CrossRef]
- Deutsche Gesellschaft für Internationale Zusammenarbeit GmbH (GIZ)/ACi; Fitzpatrick, J. Competitiveness of African Cashew Sector. 2016. Available online: https://www.comcashew.org (accessed on 25 July 2024).
- Kanji, N.C.; Vijfhuizen, L.A.; Braga, C. Liberalisation, Gender, and Livelihoods: The Mozambique Cashew Nut Case: Summary Report; Universidade Eduardo Mondlane: Maputo, Mozambique, 2004; Available online: https://pubs.iied.org/pdfs/9554IIED.pdf (accessed on 19 February 2024).
- Trienekens, J.H.; Wognum, P.M.; Beulens, A.J.; van der Vorst, J.G. Transparency in complex dynamic food supply chains. Adv. Eng. Inform. 2012, 26, 55–65. [Google Scholar] [CrossRef]
- Webber, C.M.; Labaste, P. Building Competitiveness in Africa’s Agriculture: A Guide to Value Chain Concepts and Applications; World Bank Publications: Washington, DC, USA, 2009. [Google Scholar]
- Apata, T.G. Analysis of cassava value chain in Nigeria: Pro-poor approach and gender perspective. Int. J. Value Chain. Manag. 2019, 10, 219. [Google Scholar] [CrossRef]
- Matsenjwa, B.; Grobbelaar, S.S.; Meyer, I.A. Pro-poor value chains for small scale farming innovation: Sustainability improvements through ICT. S. Afr. J. Ind. Eng. 2019, 30, 156–171. [Google Scholar] [CrossRef]
- Pujara, M. Problems and Issues facing Farmers groups and cooperatives in Agriculture marketing. Agric. Technol. Manag. Agency 2016, 12, 420. [Google Scholar]
- Pandian, V.J.; Ganesan, M. Empowerment of Farmers through Organization of Producer Companies for Their Yield. Anthropologist. 2019, 36, 1–3. [Google Scholar] [CrossRef]
- Kaplinsky, R.; Morris, M.; Readman, J. The globalization of product markets and immiserizing growth: Lessons from the South African furniture industry. World Dev. 2002, 30, 1159–1177. [Google Scholar] [CrossRef]
- Trienekens, J.H. Agricultural value chains in developing countries a framework for analysis. Int. Food Agribus. Manag. Rev. 2011, 14, 51–82. [Google Scholar]
- Nang’ole, E.; Dagmar, M.; Steven, F. Review of Guidelines and Manuals for Value Chain Analysis for Agricultural and Forest Products; World Agroforestry Centre: Nairobi, Kenya, 2011; p. 18. [Google Scholar]
- Ayeni, M.D.; Adewumi, M.O. Food security among cashew farming households in Kogi state, Nigeria. GeoJournal 2023, 88, 3953–3968. [Google Scholar] [CrossRef]
- Hashmiu, I.; Agbenyega, O.; Dawoe, E. Cash crops and food security: Evidence from smallholder cocoa and cashew farmers in Ghana. Agric. Food Secur. 2022, 11, 12. [Google Scholar] [CrossRef]
- Kahlmann, K.; Kohn, M. USDA/FAS Food for Progress LIFFT-Cashew. SeGaBi Cashew Value Chain. Study 2018, 2, 164. [Google Scholar]
- Bojang, B.; Gibba, A. The global competitiveness of West African cashew exporters. Bulg. J. Agric. Sci. 2021, 27, 1084–1092. [Google Scholar]
- Sanyang, S.E.; Kuyateh, E. Cashew Production as Livelihood Improvement to Small-holder Producers in North Bank Region of The Gambia. Asian J. Agric. Ext. Econ. Sociol. 2018, 28, 1–7. [Google Scholar] [CrossRef] [PubMed]
- Islam, K.K. Marketing of Agroforestry Products in Bangladesh: A Value Chain Analysis. Am. J. Agric. For. 2014, 2, 135. [Google Scholar] [CrossRef]
- Jäckering, L.; Fischer, S.; Kehlenbeck, K. A value chain analysis of baobab (Adansonia digitata l.) products in eastern and coastal Kenya. J. Agric. Rural. Dev. Trop. Subtrop. 2019, 120, 91–104. [Google Scholar] [CrossRef]
- de Carvalho, B.R.; Mendes, H. Cashew Chain Value in Guiné-Bissau: Challenges and Contributions for Food Security: A Case Study for Guiné-Bissau. Int. J. Food Syst. Dyn. 2016, 7, 1–3. [Google Scholar]
- Bannor, R.K.; Abele, S.; Kyire, S.K.; Oppong-Kyeremeh, H.; Mensah, E. Value chains and comparative advantage assessment of the Ghanaian cashew sector. Int. J. Value Chain. Manag. 2019, 10, 196–218. [Google Scholar]
- Porter, M.E. Towards a dynamic theory of strategy. Strateg. Manag. J. 1991, 12, 95–117. [Google Scholar] [CrossRef]
- Tallon, P. Value chain linkages and the spillover effects of strategic information technology alignment: A process-level view. J. Manag. Inf. Syst. 2011, 28, 9–44. [Google Scholar] [CrossRef]
- Leanza, A.; Bonanno, S.; Suriano, E.; Amara, G.; Gigli, C. The SWOT analysis applied to a high risk area as a strategy to increase sustainable local value chain. Procedia Environ. Sci. Eng. Manag. 2007, 4, 69–76. [Google Scholar]
- Jahan, H.; Rahman, M.W.; Islam, M.S.; Rezwan-Al-Ramim, A.; Tuhin, M.M.U.J.; Hossain, M.E. Adoption of agroforestry practices in Bangladesh as a climate change mitigation option: Investment, drivers, and SWOT analysis perspectives. Environ. Chall. 2022, 7, 100509. [Google Scholar] [CrossRef]
- Casolani, N. Sustainability of short food supply chain system in Europe: A SWOT Analysis. Glob. Local Econ. Rev. 2015, 19, 61–86. [Google Scholar]
- Mutenje, M.; Ghimire, S.; Wosten, H.; Bloem, E.; Mutimura, M.; Dechassa, N.; Moeletsi, M.E.; Mwaseba, D.; Njarui, D.; Magalasi, M. An Overview and SWOT Analyses of Sustainable Agriculture Intensification Systems and Agricultural Extension Systems; Horizon 2020 European Report no. 727201; European Commission: Brussels, Belgium, 2018. [Google Scholar]
- Vu, T.T.; Trinh, H.H.H. Blockchain technology for sustainable supply chains of agri-food in Vietnam: A SWOT analysis. Sci. Technol. Dev. J. Econ.-Law Manag. 2021, 5, 1278–1289. [Google Scholar] [CrossRef]
- Stolovitch, H.D.; Keeps, E.J. Handbook of Human Performance Technology: Principles, Practices, and Potential; John Wiley & Sons Inc.: San Fransico, CA, USA, 2006. [Google Scholar]
- Asriani, A. The Development Strategies of Cashew Industry in Kendari City, Southeast Sulawesi. Indones. J. Bus. Entrep. 2015, 1, 158–164. [Google Scholar] [CrossRef]
Disclaimer/Publisher’s Note: The statements, opinions and data contained in all publications are solely those of the individual author(s) and contributor(s) and not of MDPI and/or the editor(s). MDPI and/or the editor(s) disclaim responsibility for any injury to people or property resulting from any ideas, methods, instructions or products referred to in the content. |
© 2024 by the authors. Licensee MDPI, Basel, Switzerland. This article is an open access article distributed under the terms and conditions of the Creative Commons Attribution (CC BY) license (https://creativecommons.org/licenses/by/4.0/).



