You are currently viewing a new version of our website. To view the old version click .
Sustainability
  • Article
  • Open Access

1 July 2024

A Study on the Measurement of Relative Poverty in Developing Countries with Large Populations

and
School of Science, Hubei University of Technology, Wuhan 430068, China
*
Author to whom correspondence should be addressed.

Abstract

Under the goal of global poverty eradication, it has become a forward-looking research aim to establish relative poverty criteria and identify people experiencing relative poverty in countries with different demographic characteristics. This paper introduces a new method to measure the relative poverty standard, which is to use the fuzzy decision tree algorithm to objectively estimate the relative poverty standard. The advantage of this algorithm lies in (1) it not only maintaining the regression idea of measuring absolute poverty, but also emphasizing the nonlinearity when the demand is increasing, which can reflect the change in human needs. (2) It overcomes the division of the traditional method which clearly distinguishes between those experiencing poverty and those who are not by means of a subjective threshold, and it also avoids the subjectivity of the selection of multidimensional indicators. (3) It overcomes the problems of data skewness and extreme value issues that traditional methods have, and can exhibit multi-dimensional characteristics. (4) Most importantly, this method can overcome the gap problem caused by the complex population structure in developing countries with huge populations, and is more adaptable under big data conditions than traditional methods. Taking China as an example, using data from the China Household Finance Survey for validation, the validation results show that the relative poverty standard in China in 2019 can be approximately delineated as 5288.5 RMB; this result is higher than the absolute poverty standard line delineated in China in that year, lower than the relative poverty standard line measured using the proportion method, and it can satisfy the average per capita food, tobacco, and alcohol consumption expenditure of Chinese residents in that year. Thus, compared with other methods, the fuzzy decision tree algorithm can better match the identification of relative poverty in developing countries with large populations.

1. Introduction

1.1. Backgrounds

On 22 December 1992, the United Nations General Assembly adopted a resolution officially declaring October 17 the International Day for the Eradication of Poverty, and the eradication of poverty in all its forms is the first of the 17 goals of Transforming our World: The 2030 Agenda for Sustainable Development. However, The Sustainable Development Goals Report 2023: Special Edition shows that COVID-19 has reversed the progress in development for the first time in decades and that, if current trends continue, only one third of countries will have halved their national poverty rates by 2030 compared to 2015, and up to 575 million people will still be trapped in extreme poverty. This means that we still face the enormous challenge of helping the world’s poorest people and ensuring that everyone can enjoy the fruits of economic growth. Poverty, both absolute and relative poverty, are problems faced by different countries. Absolute poverty, also known as subsistence poverty, means that under a certain mode of social production and a way of life, individuals and families cannot maintain their basic survival needs by relying on their labor income and other legitimate income, and its measurement is based on the International Poverty Line (IPL) set up by the World Bank, which was changed from USD 1 per person per day (PPP in 1985) to USD 1.08 (PPP in 1993), USD 1.25 (PPP in 2005), USD 1.90 (PPP 2011), and the current USD 2.15 (PPP 2022) [1]. Relative poverty refers to the social living conditions that are maintained when income levels are low compared to the social average, with income differences between and within social classes. A certain proportion of the population is usually identified as living in relative poverty, i.e., its measurement is based on the income-proportionality method, the Organization for Economic Co-operation and Development (OECD), which conducted a large-scale survey of its member countries in 1976 in economic globalization and proposed that 50 percent of the median or average income of the population be used as a poverty criterion to identify relative poverty and set standards of living help. The European Union, on the other hand, set the poverty risk threshold at 60% of the median disposable income.
However, in some countries these methods of measurement are not adaptable. For example, the income proportion method to the poverty criterion is not adaptable in developing countries with large populations. Because relative poverty is relative to the rest of the population, the “right-skewed” and “left-skewed” income distributions of a country’s population define “relative” differently, especially as the size of the population increases the gap. The larger the population, the wider the gap. When a country has a large population, its demographic structure is complex, and there are often large urban/rural, geographic, and age gaps, which inevitably affects the distribution of the population’s income; for example, urban residents have higher incomes than those in rural areas, and young adults have higher incomes than those who are younger and those who are older. As shown in Figure 1, this income distribution is less reliable in terms of data measurement if the income-proportionality method is used, as the median is subject to data skewness, which can lead to larger errors in identifying the those who are experiencing relative poverty. Taking China as an example, if 30% of the median disposable income per capita is taken as the relative poverty standard, the size of China’s population experiencing relative poverty in 2018 would amount to 151.83 million people, 40% as the standard will amount to 248.98 million people, 50% as the standard will amount to 350.23 million people, and 60% as the standard will amount to 449.81 million people [2], and the large-scale population of people experiencing poverty will bring great pressure to the government to manage the problems of people experiencing poverty; therefore, developing countries with large populations should propose methods to measure the population of people experiencing relative poverty adapted to their own countries.
Figure 1. Implications of “right-skewed” versus “left-skewed” income distributions for the delineation of “relativities”.

1.2. Status and Trends

Several scholars have already conducted extensive discussions and forward-looking studies on the changing nature of poverty, the setting of poverty standards, the measurement of the scale and extent of poverty, as well as the formulation of countermeasures to govern poverty and the evaluation of its effects, with an increasing number of research findings on relative poverty in particular.
On the one hand, the world has made remarkable progress in reducing absolute poverty over the past few decades, but with the expansion of the concept of poverty, relevant scholars have called for attention to be paid to the issue of relative poverty, and for a shift from the eradication of absolute poverty to the governance of relative poverty [3,4,5,6]. On the other hand, scholars have explored the connotation, causes and influencing factors of relative poverty, and concluded that relative poverty is characterized by chronicity, relativity, and multidimensionality [7,8,9,10]. At the same time, in view of the characteristics of relative poverty, some scholars believe that the establishment of relative poverty standards and the problem of identifying the population of people experiencing poverty are the first steps in constructing a long-term mechanism for relative poverty, and that relative poverty standards need to be established as soon as possible and a relative poverty line needs to be drawn [11,12,13,14]. That is, in the study of relative poverty, the most important work is to determine the relative poverty standard and delineate the relative poverty line.
In recent years, with the deepening of anti-poverty practices and the continuous development of academic research, studies on the formulation of poverty standards have also been deepening and expanding. Academics have conducted extensive and in-depth research on how to quantitatively represent and measure poverty, and have developed a set of quantitative methods that are rich in content and significance on this basis. Summarizing previous studies [15,16,17], some of the methods and their characteristics are shown in Table 1 below.
Table 1. The methodologies and main features of the poverty criteria.
There has been no consensus among academics on which method is more scientific, but it can be seen by combing and summarizing the relevant literature that scholars have adopted different setting methods at different stages of historical development, technological levels, and setting goals.
Globally and especially in China, scholars have engaged in extensive discussions on the issue of relative poverty standards, summarized as follows:
  • Income-based relative poverty criteria. Some scholars have proposed the use of the mean or percent of median income (30%, 40%, 50%, 60%, etc.) as the relative poverty line [18,19,20]. Considering, that the phenomenon of an urban–rural dichotomy exists in China, and that a “two-region, two-stage” relative poverty line that can be dynamically adjusted between urban and rural areas should be planned [21,22], some scholars have also suggested that relative poverty lines should be set for non-coastal and coastal regions, respectively; non-coastal regions are less economically developed and should adopt the method of relativizing the absolute poverty line, while coastal regions are more economically developed and can adopt the standard that is in line with international standards by setting relative poverty standards at a certain percentage of the disposable income of the population [23].
  • Multidimensional relative poverty criteria. As with the Human Poverty Index (HPI) proposed by the United Nations Development Programme (1997), which uses locally appropriate dimensions and indicators based on the poverty situation in each country and region, and based on the multidimensional nature of relative poverty, scholars have suggested that in determining the criteria for relative poverty, the productive standard of living of the region and the individual should be taken into account [20], the multifaceted relative poverty criteria should be based on the economic dimension, considering the social, educational and recreational, health and ecological dimensions [24,25,26,27].
  • Consumption expenditure-based relative poverty criteria. Some scholars have used the extended linear expenditure system model to set relative poverty standards and measure the relative poverty index of residents in various provinces and regions [28,29]. Some scholars have also taken the perspective of consumption to classify the relative poverty standard in different provinces based on the weighted per capita consumption distribution [30]. And some scholars also started from international relative poverty measurement methods, constructed a mathematical and theoretical framework for measuring relative poverty, and utilized a decision tree model to finally form a method for measuring rural poverty in China in the post-poverty alleviation era [31].

1.3. Comparison of Common Methods

Combing the current objectively set poverty criteria in the following Table 2, the study found that the specific gravity and Engel coefficient methods apply to countries currently addressing absolute poverty, while the income ratio, Martin’s method, the subsistence needs method, and the ELES method are more applicable to countries with smaller populations where demographic data are readily available. However, developing countries with large populations have complex demographic structures and often have large urban–rural, geographic, and age gaps. As shown in Figure 2, because these differential income distributions may have many distribution patterns, for example, economically developed regions have different income distribution patterns than undeveloped regions, rural areas have different distribution patterns than urban areas, and mountainous areas have different distribution patterns than plains areas. It is precisely because there are multiple lines of distribution patterns that a uniform approach would mask internal differences. So, the income proportion method is not applicable in developing countries with large populations.
Table 2. A comparison between the more commonly used methods in measuring relative poverty internationally.
Figure 2. An income distribution analysis for countries with large populations.
From the overall study of relative poverty stated by scholars at home and abroad at present, it is agreed that relative poverty reflects the diversified development needs of human beings and that chronicity, relativity, and multidimensionality can be summarized as the basic attributes of relative poverty that are agreed upon. Therefore, at present, the vast majority of scholars prefer to classify the relative poverty standard from a multidimensional perspective, but the choice of a multidimensional reference system shows variability, with a gradual increase in the number of multidimensional perspectives, the broader, i.e., the multidimensional reference system will cause some difficulty in the formulation of policies. In addition, scholars use 30%, 40%, 50%, and 60% of the mean or median income to classify, but income is ascending and uncapped and is based on a clear distinction between those experiencing poverty and those not experiencing poverty through a subjective threshold. Based on this, the present paper is dedicated to the search for a more appropriate measure of the relative poverty stage, focusing on potential solutions to the two problems mentioned above, and seeks to propose a relative poverty measure that is suitable for measuring sustained poverty reduction. The logic of the research is to start from the international relative poverty measurement method, use the fuzzy decision tree algorithm to construct a standard for measuring relative poverty, and finally form a method for measuring relative poverty in developing countries with huge population sizes. Specifically, the FDT algorithm is used to measure the country’s income relative poverty standard, and is compared and analyzed with the per capita disposable income of the population and a certain percentage of its median, which is used to determine whether the FDT algorithm applies to the income relative poverty standard under the status quo of relative poverty.

2. Materials and Method Designs for Relative Poverty Measurement Methods

2.1. Application Analysis of Existing Measurement Methods

The current definitions of the concept of absolute poverty are all closely related to the most basic survival, physiological, and minimum living needs. Thus, in essence, absolute poverty means that a person or a family is unable to meet its most basic survival, physiological, and living needs and is in a state of scarcity or shortage [35]. However, relative poverty is a comparative concept, which, in contrast to absolute poverty, shifts from “unidimensional” to “multidimensional”, from “survival” to “development”, and from “material” to “spiritual”. The main method of poverty measurement commonly used internationally is the income proportion method, which is bound by the median. Although the median is not as susceptible to extreme values as the average, and its can judge and control the general picture of what is going on, its reliability is relatively poor, as it makes use of only part of the data, and does not allow for the extrapolation of the total amount and structure. However, developing countries with large populations have complex demographic structures and often have large urban–rural, geographic, and age gaps, so the income proportion method is not applicable in developing countries with large populations.
In the case of China, for example, as shown in Figure 3 below, if the same income proportion-relative poverty line is used for the whole country, the size of the calculated population experiencing relative poverty in rural areas far exceeds that in urban areas. This shows that if the same relative poverty line is used for both urban and rural areas, the vast majority of the people experiencing relatively poverty will be concentrated in rural areas and will be of a larger amount, with a very uneven distribution of poverty, and that the size of the estimated population experiencing relative poverty will be much larger than the sum of the size of the urban and rural populations experiencing relative poverty when the urban and rural areas are divided into separate relative poverty lines. In developing countries with large populations, there can be substantial misidentification problems when the same relative poverty line is applied, with people who are relatively richer in the rural population falling into the national relative poverty bracket.
Figure 3. Estimates of the population size of people experiencing relative poverty, obtained from the 2018 China Household Survey subsample data.
The adoption of international standards for measuring relative poverty in developing countries with large populations may give rise to the following difficulties and divergences: first, the income proportion method has difficulty reflecting the demographic disparities that exist in developing countries with large populations, and needs to be further disaggregated for refinement; second, there is a lack of clarity on the specific basis for the ratio selection, which will generate additional work for the study of relative poverty, and the need to change the level of the poverty line to test the robustness of the study’s conclusions [36]; and last, the ambiguity of the criteria for relative poverty is a direct constraint on the use of the limited resources to accurately and efficiently identify and assist the people who are genuinely in need.

2.2. Key Issues to Be Addressed in Relative Poverty Measurement

By analyzing existing measurement methods, the design of relative poverty criteria needs to address the following two key issues:
  • The problem of defining relative poverty in countries with large populations: On the one hand, taking China as an example, China is a vast country with a huge territory and population, with obvious regional differences between the east and west, the north and south, and a huge gap between urban and rural areas, so that all kinds of differences cannot be defined in accordance with uniform criteria; on the other hand, we can see from the previous analysis that relative poverty is relative in nature, so we should take into account the impact of population dynamics on what is “relative”. The new methodology for measuring poverty standards must first of all provide a rational methodology for this purpose.
  • The selection of indicators to measure relative poverty: The issue of choosing an indicator to measure relative poverty is mainly a question of whether to choose a single constant indicator or a function that reflects the impact of changes in demand on income. Most of the academic studies on this issue use income as an indicator for analysis, but even if income or expenditure is still used as a relative poverty measure, it is bound to fluctuate in data values, and it is still based on the clear distinction between those experiencing poverty and those not by a subjective threshold, which is an unavoidable problem. The second key issue to be addressed is how to create indicators that are non-subjective and reflect individual needs.

2.3. Relative Poverty Measurement Program

Based on these considerations, this paper continues to use the internationally accepted measure of income or expenditure, with the advantage of relying only on methodological improvements when the measure shifts and reflects changes in demand.
In terms of methodological improvements, if income is used as an indicator of relative poverty, the core issue remains, according to its intrinsic essence, how to match income with the needs of the population. The American psychologist Maslow put forward the concept of “human life needs” in his book The Theory of Human Motivation, in which he divided human life needs into five levels, from high to low, namely, physiological needs, safety needs, belonging needs, respect needs, and self-actualization needs. From the point of view of the hierarchical trajectory of human life needs, these five needs are all satisfied first at the lower level and then at the higher level, and are characterized by overlap, cyclicality, continuity, and unequal intensity. Translating this theoretical relationship into a measurable statistical model allows for a quantitative measure of relative poverty levels [31].
As each person’s needs are constantly changing, people with the same needs being met are both “clustered” and “categorized”, thus making up a map of progressive structural change. However, the vast majority of measures of relative poverty are based on a clear division between those experiencing poverty and those not through a subjective threshold. Examples of categorizations include separating those experiencing poverty from based on middle income and those experiencing poverty from those not because of household size.
Therefore, in solving the above two problems, it is necessary to have both practical function and multivariate clustering classification capabilities. Among the modeling methods that can satisfy the above requirements, the decision tree algorithm is currently the most commonly used and classical, while one way to solve the subjective threshold is to use fuzzy theory to consider poverty as a degree problem. Based on this, it is appropriate to use the fuzzy decision tree algorithm (FDT) in principle. The FDT algorithm is theoretically capable of, first, overcoming the traditional method’s division between those experiencing poverty and those not through a subjective threshold that clearly distinguishes those experiencing poverty from those not, as well as avoiding the subjectivity of the selection of multidimensional indicators; and, second, it can maintain non-linear regressivity and can display multidimensionality in order to maximize the completeness of the description of the object investigated and to emphasize the increasing needs of the various dimensions.

2.4. Relative Poverty Measurement Method Design

According to the above analysis, this paper proposes the FDT algorithm for poverty standard measurement, which is dynamized into a degree problem and classified to solve the poverty problem (See Algorithm 1).
Fuzzy concepts and fuzzy goals are prevalent in people’s daily life, and people’s cognitive and decision-making processes are also closely related to vagueness, thus the use of fuzzy computing to process information that is difficult to quantify has become a current research hotspot. The fuzzy theory was proposed by L.A. Zadeh in a paper in 1965 [37]; the fuzzy theory is an effective method to solve the problem of not strict information, which mainly utilizes the fuzzy theory or the concept of the affiliation function. In classical set theory, there is only true or false for the attribution of an element. However, in real life, many practical problems are encountered, such as when a person’s age is 18 years, the person is no longer a teenager, and this rough categorization is not practical in practice. Therefore there is a need for transition functions to describe this situation, i.e., fuzzy theory.
According to the problem of this paper, poverty has significant gradual change characteristics, the division method of affiliation has potential uncertainty, and the decision tree generated by using the traditional decision tree algorithm has inadaptability to the sudden change data, which leads to the cumbersome structure of the decision tree, and inaccurate decision results. Therefore, this paper adopts the algorithm combining fuzzy theory and the CART algorithm to analyze behavioral data and get the poverty measurement model. The fuzzy decision tree is a class of representative fuzzy decision-making methods, which have important applications in health care, financial auditing, and other aspects. Cerioli and Zani introduced the fuzzy set approach to poverty analysis as early as 1990 on the basis of fuzzy theory [37,38]. The fuzzy decision tree is a kind of “soft” decision tree based on the development of the decision tree. Compared with the traditional “hard” decision tree, it has strong adaptability and flexibility. In the process of sample classification, the fuzzy decision tree may go down along multiple branches and eventually reach multiple leaf nodes. The process of constructing a fuzzy decision tree is shown in Figure 4.
Figure 4. The flowchart for fuzzy decision tree construction.
Referring to the FDT model design of Liu, Z et al. [39], suppose there is a set of samples, where each sample has numerical features A 1 , A 2 , , A l a labeling class C = { C 1 , C 2 , , C n } and a fuzzy set F i 1 , F i 2 , F i m (the value of this usually varies from feature to feature), and the fuzzy Gini impurity of the fuzzy set is defined by:
I G ( S ) = k = 1 n p k ( 1 p k ) ,   where   p k = S C k S ,
Here, S C k is a fuzzy subset of S , labelled as the class C k , S C k is the sum of the fuzzy membership degrees in S C k , and S is the sum of the fuzzy membership degrees in a fuzzy set of S .
The information gain G ( A i , S ) of feature A i is calculated as:
G ( A i , S ) = I ( S ) E ( A i , S ) ,   and   E ( A i , S ) = j = 1 m ( p i j I ( S F i j ) ) ,
where   p i j = S F i j j = 1 m S F i j ,
S F i j is a fuzzy subset split from a fuzzy set of S on A i , and S F i j is the sum of the fuzzy membership degrees in S F i j .
Algorithm 1 FDT algorithm code
1if The fuzzy set S of the current node of stratum L satisfies the following conditions: the current sample size is less than a threshold, or the current depth of the tree is greater than a threshold, or there are no feature points that can be used for split testing. then
2 The current node is a leaf node that is assigned category labels by majority vote calculation in the categorization task and numerical labels by mean value calculation in the regression task. Mean value calculation assigns numerical labels in the task
3else
4 For Performed for each feature Ai (i = 1, 2, ……) do
5 Divide the fuzzy set S into two subsets
6 The information gain is calculated according to Equation (2)
7 Select test features that maximize information gain
8 if The best impurity gain tested was greater than the threshold. then
9 A node is generated based on the sample set and the corresponding fuzzy set containing its fuzzy membership degree
10 Make the current tier L = L + 1
11 Repeat the recursive operation in line 1 for the two subsets separately
12 end if
13 end for
14end if
Specifically, the empirical program is designed as follows:
The purpose of this paper is to set the income relative poverty criterion to be applicable under the relative poverty stage in the following four steps: First, identify the required data and information and their sources. Second, the FDT algorithm was used to calculate the country’s income-relative poverty standard. Third, compare and analyze the income-relative poverty standard obtained by the FDT algorithm with the per capita disposable income of the population and a certain percentage of its median. Fourth, on the basis of the comparative analysis, whether the FDT algorithm is applicable to the relative poverty standard under the status quo of relative poverty is analyzed in light of the country’s level of economic and social development, the relative poverty situation, and the characteristics of the distribution of residents’ incomes. The income-relative poverty standard obtained accordingly can provide a certain basis and support for the state to set the income-relative poverty standard, so as to make its setting more reasonable. At the same time, this process can also model the objectivity and rigor of the algorithm and improve the scientific and theoretical nature of the setting results. In addition, the relative income poverty standard determined in this way also helps to realize international convergence and enables a horizontal comparison and analysis of relative poverty governance among countries.

3. Results of the Analysis of the Application of Relative Poverty Measures: The Case of China

3.1. Source of Data

Given that the proposed topic of this paper is to measure the relative poverty standard in China as an example, the latest real data have not yet been produced, and the empirical measurement can only use “past” data to evaluate the methodology. As far as the research method is concerned, the data should include micro-data on individual income and needs in order to achieve the purpose of comprehensively reflecting the poverty situation of individuals, and as far as the data channels that can be accessed at present are concerned, the relatively appropriate ones are the data from the China Household Finance Survey (CHFS) conducted by the China Household Finance Survey and Research Center (CHFSRC) of the Southwestern University of Finance and Economics.
These data were chosen for the following reasons:
  • Zhang et al. [40] comparatively analyzed the income distributions of the 2010 CFPS (China Family Panel Study), the 2010 CGSS (China General Social Survey), the 2011 CHFS (China Household Finance Survey), and the 2007 CHIP (China Household Income Project) survey data, and showed that the CHFS, the CGSS, and the CFPS provided roughly similar distributional density function patterns. Luo, Chu-Liang and Li, Shi [41] also used the aggregate demographic information published by the 2005 China 1% Population Sample Survey and the 2010 China Fifth Population Census as their overall characteristics, and carefully analyzed the currently commonly used household survey data (the CHIP, CHNS (China Health and Nutrition Survey), CHFS, CGSS, and CFPS), and the study found that each of the data has a certain degree of demographic bias, but the impact of this bias on the level of income and the degree of income inequality is not obvious. The CHFS survey data has certain academic advantages.
  • The CHFS is a nationwide sample survey project carried out by the China Household Finance Survey and Research Center, aiming to collect relevant information on household finances at the micro level, including demographic characteristics and employment, assets and liabilities, income and consumption, social security and insurance, and subjective attitudes, etc., to provide a comprehensive and detailed portrayal of the economic and financial behavior of households. The CHFS survey data have a certain authoritative advantage.
  • The CHFS’s 2011 baseline survey covered 25 provinces (autonomous regions and municipalities directly under the central government) with a sample size of 8438 households; the second round of the survey in 2013 covered 29 provinces (autonomous regions and municipalities directly under the central government) with a sample size of 28,141 households; the third round of the survey in 2015 had a sample size of 37,289 households; and the fourth round of the survey in 2017 had a sample size of 40,011 households. There were visits tracked to 26,824 households in the 2015 sample. The data are representative of national, provincial and sub-provincial cities, with a large sample size and relatively comprehensive coverage. The CHFS survey data has a strong representative advantage.

3.2. Data Processing

The selected data and indicators were harmonized to get data for 16,406 households after the deletion method was used to remove missing values and outliers in the questionnaire where there were negative numbers in the various expenditures.
Information on the indicators is provided in Table 3.
Table 3. Household income expenditure indicator information in the CHFS2019 (unit: ten thousand RMB).
The information from the data in Figure 5 shows that there is a large variation in household disposable income in the CHFS2019, with large standard deviations and extremes in the overall data, as well as right-skewed spiky data, suggesting that the data characteristics are not amenable to the proportionality method of calculating the relative poverty criterion using either the mean or the median. Figure 6 similarly shows that the variance in expenditures in the CHFS2019 is also relatively large, with extreme values. In particular, the disparities are large for food, tobacco, and alcohol.
Figure 5. The household income information in the CHFS2019.
Figure 6. The household expenditure information in the CHFS2019.
In fact, the median household disposable income in the CHFS2019 is calculated to be RMB 60,000, the average household size is extrapolated from the information on the number of household members in the CHFS2019 to be approximately 2.88 (China’s seventh census household size in 2020 was 2.62 persons per household, and the CHFS2019 projected 2.88 persons per household.) persons, the resulting median per capita of disposable income is calculated to be approximately RMB 20,833.33, the 30% relative poverty standard for the median income is calculated to be approximately RMB 6250.00, the calculated average per capita of disposable income is approximately RMB 31,458.05, and the 30% relative poverty standard for the average income is approximately RMB 9437.41.

3.3. Measurement Results of China’s Relative Poverty Standard

The data in the CHFS2019 regarding the relationship between residents’ income and needs are mainly income and expenditure data, while the income data are mainly disposable income, and the expenditure data mainly include nine major categories, such as food, tobacco and alcohol, clothing, living standards, household goods and services, transportation and communication, education, culture and entertainment, healthcare, online shopping, and other supplies and services. According to the theory of consumer behavior, household needs are satisfied through consumption activities, so the nine major categories of consumption items are used as a measure of realized needs. It is also assumed that the family is the classified object in the FDT algorithm model and the realization of needs among family members is homogeneous.
According to the research purpose of this paper, the empirical analysis needs to get income data at different levels of need realization. For this reason, in the FDT algorithm model, the dependent variable of the regression model is set as the household disposable income (Y), and the independent variables are set as expenditure items, including food, tobacco and alcohol (X1), clothing (X2), living standards (X3), household goods and services (X4), transportation and communication (X5), education, culture and entertainment (X6), healthcare (X7), online shopping (X8), and other supplies and services (X9). Using Python 3.7 64-bit, referring to the FDT code (Refer to the source of the code: https://github.com/ZhaoqingLiu/FuzzyTrees (accessed on 12 December 2023)) of Liu, Z. et al. (2022) [39], in order to verify the effect of the model, the form of splitting the sample was adopted, and the collected data were split into training samples and test samples according to the ratio of 6:4, and considering the fact that the nine categories of expenditure items belonged to the two levels of physiological and safety needs in the theory of a the hierarchy of needs, the maximum depth of the tree was set to 3, five independent variables, X2, X3, X4, X5, and X7, were selected, the model works better in identifying the sub-distributions of the household expenditures attributed to each year, and each sub-distribution can be defined as a relatively low-income group, a relatively middle-income group, and a relatively high-income group. Table 4 specifically shows the expenditure intervals included in each sub-distribution and their disposable incomes.
Table 4. The income Ranges included in the sub-distributions in the China Household Finance Survey (CHFS2019) (Unit: RMB).
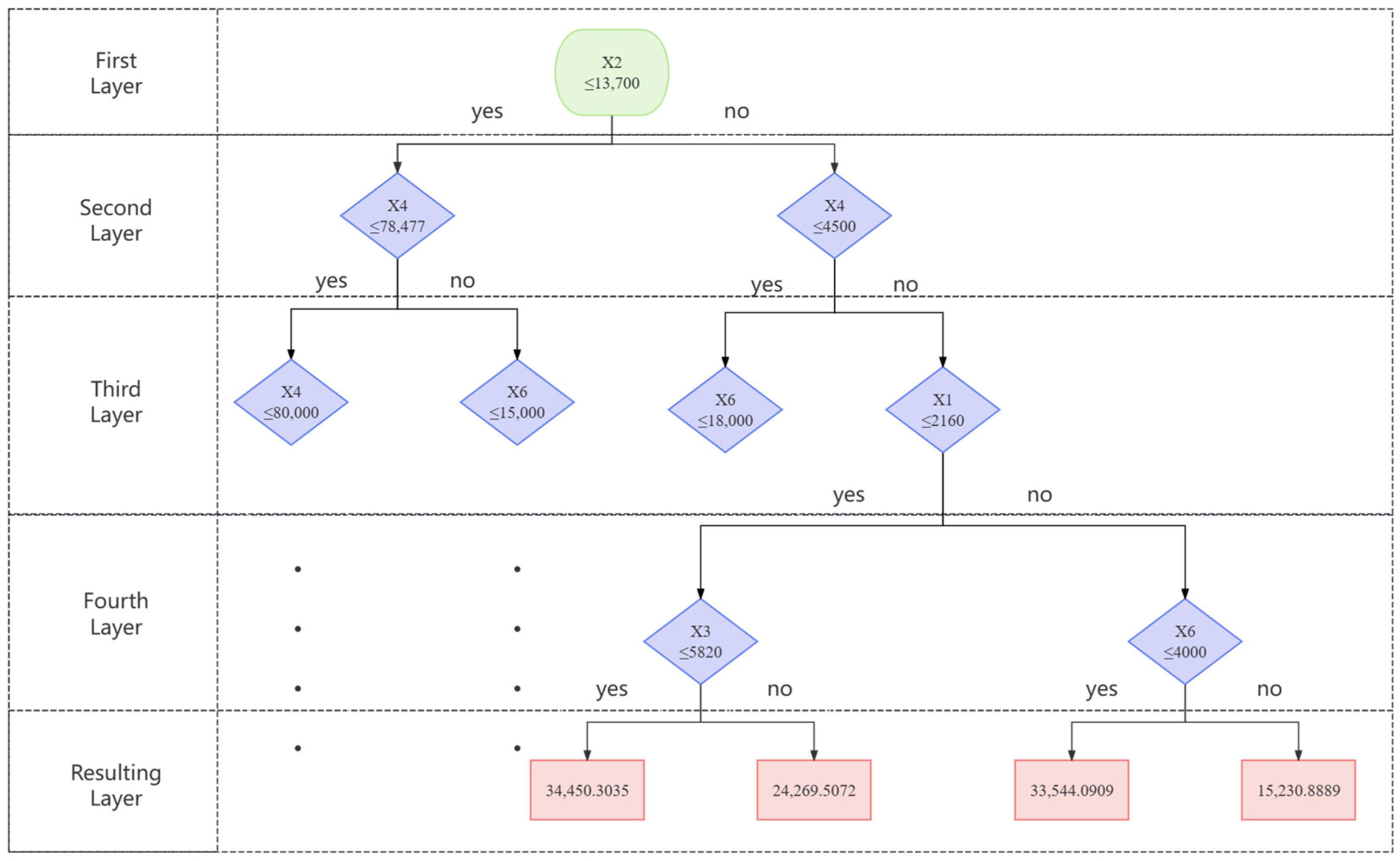
From the results of the run of Figure 7, the first interval of X3 (living standards) is less than or equal to RMB 13,700, and the expenditure on transportation and communication (X5) for this type of household is the second classification criterion, which is broken down into three intervals regarding the need for transportation and communication, and where the expenditure on transportation and communication is less than or equal to RMB 4500, the third classification criterion is clothing (X2). And, when clothing is less than or equal to RMB 2160, and the fourth classification criterion is healthcare (X7). When all household expenditures on living standards, transportation and communication, clothing, and healthcare are less than or equal to RMB 24,360, the projected disposable income of the household is RMB 15,230.8889. If the average household size projected by the survey information is 2.88 persons, the per capita disposable income is RMB 5288.5031.
Figure 7. Steps for categorizing the minimum household disposable income (a specific display of parts only).
Since the needs of living standards, transportation and communication, clothing, and healthcare exceed the most basic survival needs, i.e., they are beyond the scope of the absolute poverty measurement, and this type of need level of households in the whole sample split into households with lower levels of needs, indicating that, relative to other households, this type of household does not satisfy the needs of relatively high poverty, this type of household is regarded as a relatively poor household in the sample of households in the current year. Therefore, this type of household is considered to be a relatively poor household among all the households in the sample in that year, and the per capita disposable income of this type of household is RMB 5288.5031 based on an average household size of 2.88 persons, which is slightly lower than the RMB 6250.00 calculated at 30% of the median income, and much lower than the RMB 9437.41 calculated at 30% of the average income. The applicability of this result requires further justification.

4. Discussion of an Applied Analysis of Relative Poverty Measurement Methods

Comparison between two aspects to confirm whether the FDT modeling method has the function of measuring the relative poverty standard, using the same method mentioned above to deal with the data of the CHFS in 2015 and 2017, because the questionnaires of different years are slightly different, so only a vertical comparison is made, and not a horizontal comparison is made, and the results of the measurement of the different methods of measurement of the CHFS of 2015, 2017, and 2019 are shown in Table 5 and Figure 8.
Table 5. The CHFS of 2015, 2017, and 2019 measurement results for different measurement methods (Unit: RMB).
Figure 8. The CHFS 2015, 2017, and 2019 measurement results for different measurement methods.

4.1. Discussion of the Results of Measuring Relative Poverty Standards in China

As seen in Table 5 and Figure 8, the results of the FDT measurement method for all three data sets fall between the standard results of the World Bank measure and the standard results of the 30% of median income measure, and Table 5 demonstrates the ability of the FDT model to accurately measure the living conditions of different groups. As can be seen, the method is dynamic and, thanks to the machine learning function, it is a very effective means of segmenting those who are experiencing relative poverty. The model can accurately measure the living conditions of various groups and can thus derive the differences in living conditions between groups, which can more accurately measure the gap between different groups and better help us solve the problem of relative poverty.
It should be noted that the design method in this paper is based on individuals, but because of the constraints of the difficulty of obtaining data sources, it is done using household data, and some bias is bound to occur in the process of transforming household data to individual analysis. Therefore, the RMB 4627.26, RMB 4881.03, and RMB 5288.5031 calculated in this paper are not exact and precise demarcation data for relative poverty standards, and the real demarcation data should be determined based on personal data. Therefore, the focus of the research in this paper is mainly on the adaptability and operationalization aspects of the assessment method, while the accuracy needs to rely on micro-individual full-image data.

4.2. Discussion of the Methodology for Measuring Relative Poverty Standards in China

The advantages over the more commonly used international methods of measuring relative poverty are as follows:
Firstly, the poverty standards are measured using a linear regression model, which considers mainly basic needs and measures poverty based solely on income indicators. However, the FDT model maintains the traditional regression idea of measuring poverty, but also emphasizes the non-linearity and multidimensionality of the incremental increase in needs at all levels. The FDT algorithm can therefore provide a data-based rationale for the method used to measure the poverty standard.
Secondly, the histogram (Figure 9) of disposable income for 2019 is shown below, which clearly shows that it suffers from data skewness and extremes value problems. Compared with the standard proportion method, which is commonly used internationally, the FDT algorithm overcomes the problems of data skewness and extremes that exist in the proportion method, and also avoids the limitation of being limited purely by a certain proportion of income alone when defining the concept of relative poverty, which solves the problem of the failure of the indicator to reflect the changes in the contents of life between relative poverty and absolute poverty.
Figure 9. The CHFS 2019 disposable income distribution charts, with the full chart on the left and partial charts on the right.
Finally, the international method of the Standardized Index of Relative Poverty is one-dimensional, and its biggest drawback is that it cannot consider the multifaceted needs of people. The FDT algorithm, however, can exhibit multidimensionality, and it can consider not only the dimension of income but also multiple dimensions such as food, clothing, housing and transportation. Therefore, this method can not only change according to peoples’ needs but it can also be determined by data models. This treatment can avoid the subjectivity of the selection of multidimensional indicators in the index method. Thus, the method is more developmental and targeted when planning a long-term mechanism for relative poverty.
The method needs to rely on micro-individual holistic data if it is to achieve a certain level of accuracy, otherwise some bias will occur.

5. Concluding Remarks

Because of the comprehensive development of science and technology, the pace of building the informatization era is getting faster and faster, data mining and machine learning, as a major trend of the times, are more and more widely used in various industries and fields, fuzzy theory has been gradually developed and extended to other social fields, and now it has become an emerging development direction in the application of poverty estimation and identification. Under the global poverty eradication goal, how to effectively identify and target those experiencing relative poverty is a key link in the construction of the “long-term mechanism for solving relative poverty”, and it is also a very forward-looking approach. For this reason, this paper proposes a relative poverty standard measurement method based on the fuzzy decision tree algorithm, and takes China as an example to model and measure the relative poverty standard in China, in view of the inaccuracy and difficulty in quantification in the process of assessing the relative poverty standard.
Using data from the China Household Finance Survey, the study finds that the estimated relative poverty standard for 2019 is RMB 5288.5031. This result is comparable to the 30 percent proportion of the median income distribution, but is significantly lower than the 30 percent proportion of the mean income distribution. There are two important shortcomings of the income proportion method:
  • The income proportion method fails to capture the hierarchical nature of relative poverty. For example, the income distribution of Chinese residents has a very clear skewed character, which can be seen in the Gini coefficient. In the process of income distribution, the larger the Gini coefficient is, the more resources are concentrated in the hands of a few people. This situation is even more pronounced among low-income groups and those experiencing relative poverty, and the use of proportions of income to divide those experiencing relative poverty levels can seriously expand the number of people experiencing poverty.
  • It does not take the perspective of people’s needs and does not well reflect the needs of people for their livelihood.
But the FDT algorithm is more adaptable to big data conditions than traditional methods and can improve relative poverty measurement in at least three ways:
  • Regressivity: The FDT model not only maintains the regression idea of measuring absolute poverty, but also emphasizes the nonlinearities in the incremental increase in demand at each dimension.
  • Objectivity: The FDT algorithm overcomes the traditional method of dividing those experiencing poverty from those not by a subjective threshold that clearly distinguishes between those experiencing poverty and those not, and avoids the subjectivity of multidimensional indicator selection.
  • Multidimensionality: The FDT algorithm overcomes the problem of data bias and polarity that exists in traditional methods and is able to exhibit multidimensionality, which can take into account not only the dimension of income, but also a number of other dimensions such as food, clothing, housing, and transportation, in order to maximize the completeness of the description of the object under investigation.
The method in this paper requires micro-individual data because relative poverty is “relative” and income disparities within a household can be large. It is difficult to get these data from single organizations or unofficial databases. However, the feasibility of the method is supported by the recommendation to adopt the new method in countries with complex populations or large geographical areas, as national statistical offices have well-established household survey databases that are well adapted to the application of the method through the validation of data, which is conducive to the affordability and sustainability of official poverty reduction efforts.

Author Contributions

Conceptualization, R.Z. and P.L.; methodology, R.Z. and P.L.; software, P.L.; validation, R.Z.; formal analysis, R.Z. and P.L.; investigation, R.Z. and P.L.; resources, R.Z.; data curation, P.L.; writing—original draft preparation, P.L.; writing—review and editing, R.Z.; visualization, R.Z. and P.L.; supervision, R.Z.; project administration, R.Z.; funding acquisition, R.Z. All authors have read and agreed to the published version of the manuscript.

Funding

Phase results of the project were funded by the National Social Science Fund of China, “Research on the occurrence mechanism, statistical measurement and governance of rural relative poverty” (Grant Number 22BTJ042).

Institutional Review Board Statement

Not applicable.

Data Availability Statement

Data are contained within the article.

Conflicts of Interest

The authors declare no conflicts of interest.

References

  1. Jolliffe, D.M.; Mahler, D.G.; Lakner, C.; Atamanov, A.; Tetteh Baah, S.K. Assessing the Impact of the 2017 PPPs on the International Poverty Line and Global Poverty; Policy Research Working Paper Series; Word Bank: Washington, DC, USA, 2022. [Google Scholar]
  2. Wang, S.G.; Sun, J.N. China’s Relative Poverty Standards, Measurement and Targeting After the Completion of Building a Moderately Prosperous Society in an All-round Way: An Analysis Based on Data from China Urban and Rural Household Survey in 2018. Chin. Rural Econ. 2021, 3, 22. [Google Scholar]
  3. Ravallion, M.; Chen, S. Weakly Relative Poverty. Rev. Econ. Stat. 2011, 93, 1251–1261. [Google Scholar] [CrossRef]
  4. Ye, X.Q.; Yin, H.D. From Eliminating Absolute Poverty to Alleviating Relative Poverty: China’s History of Poverty Reduction and Poverty Reduction Strategies after 2020. Reform 2019, 12, 5–15. [Google Scholar]
  5. Gustafsson, B.; Sai, D. Growing into Relative Income Poverty: Urban China, 1988–2013. Soc. Indic. Res. 2020, 147, 73–94. [Google Scholar] [CrossRef]
  6. Wan, G.; Hu, X.; Liu, W. China’s poverty reduction miracle and relative poverty: Focusing on the roles of growth and inequality. China Econ. Rev. 2021, 68, 101643. [Google Scholar] [CrossRef]
  7. Sen, A. Commodities and Capabilities; Oxford University Press India: New York, NY, USA, 1985. [Google Scholar]
  8. Liu, Y.; Lu, S.; Chen, Y. Spatio-temporal change of urban–rural equalized development patterns in China and its driving factors. J. Rural Stud. 2013, 32, 320–330. [Google Scholar] [CrossRef]
  9. Wang, Y.; Qi, W. Multidimensional spatiotemporal evolution detection on China’s rural poverty alleviation. J. Geogr. Syst. 2021, 23, 63–96. [Google Scholar] [CrossRef]
  10. Fan, Z.Z.; Zou, W. From Anti-poverty Campaign to Common Prosperity: Dynamic Identification of Relative Poverty and Quantitative Decomposition of Poverty Changes in China. China Ind. Econ. 2021, 10, 59–77. [Google Scholar]
  11. Ravallion, M. Poverty Lines in Theory and Practice; World Bank Publications: Washington, DC, USA, 1998; Volume 133. [Google Scholar]
  12. Thompson, B.S. Empirical Likelihood-Based Inference for Poverty Measures with Relative Poverty Lines. Econom. Rev. 2013, 32, 513–523. [Google Scholar] [CrossRef]
  13. Han, Y.Y.; Cai, Y.Y.; Li, B. Measurement of the Relative Poverty Line of Urban Floating Population in China—Based on CLDS Database. J. Guangxi Norm. Univ. 2020, 56, 51–59. [Google Scholar] [CrossRef]
  14. Nájera, H.; Gordon, D. A Monte Carlo Study of Some Empirical Methods to Find the Optimal Poverty Line in Multidimensional Poverty Measurement. Soc. Indic. Res. 2023, 167, 391–419. [Google Scholar] [CrossRef]
  15. Flik, R.J.; van Praag, B.M.S. Subective poverty line definitions. De Economist 1991, 139, 311–330. [Google Scholar] [CrossRef]
  16. Luo, Z.Y. An Empirical Analysis of the Applicability of ELES in Measuring Poverty Level—Comparing Some Criteria of Determining Poverty Line. Contemp. Financ. Econ. 2006, 03, 5–10. [Google Scholar]
  17. Zhou, L.; Shao, J.J. Non—Farm Employment and Relative Poverty: Based on Subjective and Objective Criteria. J. Nanjing Agric. Univ. 2020, 20, 121–132. [Google Scholar]
  18. Van den Bosch, K.; Callan, T.; Estivill, J.; Hausman, P.; Jeandidier, B.; Muffels, R.; Yfantopoulos, J. A Comparison of Poverty in Seven European Countries and Regions Using Subjective and Relative Measures. J. Popul. Econ. 1993, 6, 235–259. [Google Scholar] [CrossRef]
  19. Burkhauser, R.V.; Smeeding, T.M.; Merz, J. Relative Inequality and Poverty in Germany and the United States Using Alternative Equivalence Scales. Rev. Income Wealth 1996, 42, 381–400. [Google Scholar] [CrossRef]
  20. Wang, S.L.; Feng, H.X. Multidimensional relative poverty criteria in post-2020 China: International experience and policy orientation. China Rural Econ. 2020, 423, 2–21. [Google Scholar]
  21. Shen, Y.Y.; Li, S. How to Determine the Standards of Relative Poverty after 2020?—With Discussion on the Feasibility of “Urban—Rural Coordination” in Relative Poverty. J. South China Norm. Univ. 2020, 2, 91–101+191. [Google Scholar]
  22. Zhu, Z.H.; Zhang, H.L.; Li, J.Y. Dynamic Identification and Quantitative Decomposition of Relative Poverty in Urban and Rural Areas—Also on the Setting of Relative Poverty Line. Agric. Econ. Manag. 2023, 5, 83–94. [Google Scholar]
  23. Sun, J.W.; Xia, T. China’s Poverty Alleviation Strategy and the Delineation of the Relative Poverty Line after 2020: An Analysis Based on Theory, Policy and Empirical Data. Chin. Rural Econ. 2019, 10, 98–113. [Google Scholar]
  24. Alkire, S.; Foster, J. Understandings and misunderstandings of multidimensional poverty measurement. J. Econ. Inequal. 2011, 9, 289–314. [Google Scholar] [CrossRef]
  25. Wang, Y.; Wang, B. Multidimensional poverty measure and analysis: A case study from Hechi City, China. SpringerPlus 2019, 5, 642. [Google Scholar] [CrossRef] [PubMed]
  26. Ma, L.; Che, X.; Zhang, J.; Fang, F.; Chen, M. Rural Poverty Identification and Comprehensive Poverty Assessment Based on Quality-of-Life: The Case of Gansu Province (China). Sustainability 2019, 11, 4547. [Google Scholar] [CrossRef]
  27. Bhuiyan, M.A.; Liu, Z.; Meng, F. Multi-period Analysis and Household Registration Differences of Multidimensional Poverty Among Migrant Workers. Soc. Indic. Res. 2023, 169, 671–696. [Google Scholar] [CrossRef]
  28. Yang, Z.; Jiang, Q.; Liu, H.M.; Wang, X.X. Multi-Dimensional Poverty Measure and Spatial Pattern of China’s Rural Residents. Econ. Geogr. 2015, 35, 148–153. [Google Scholar] [CrossRef]
  29. Yang, S.C.; Yang, Y. Re-measurement of Poverty Alleviation Standards Based on ELES Method. Stat. Decis. 2022, 38, 11–16. [Google Scholar]
  30. Tang, Q.; Chen, Y.F.; Xia, Q.J. An Analysis on Relative Poverty among Urban Families in China and Its Determinants: A Consumption Perspective. Stud. Labor Econ. 2021, 9, 33–50. [Google Scholar]
  31. Zheng, R.K.; Xiang, S.J. Study on the Measurement of Rural Relative Poverty Standard in China in the “Post-Poverty” Era. J. Quant. Technol. Econ. 2021, 38, 144–162. [Google Scholar]
  32. Guo, R. Comparative analysis of methods for determining the rural poverty line in China. Ecolcgical Econ. Rev. 2012, 123–132. [Google Scholar]
  33. Gao, Y.H. Thinking on the Martin Method used in Poverty Line Measurement. J. Lanzhou Commer. Coll. 2012, 28, 34–38. [Google Scholar]
  34. Sun, X.P. Measurement of China Rural Poverty Line; Zhejiang Gongshang University: Hangzhou, China, 2014. [Google Scholar]
  35. Yang, Y. Research on the Construction of Identification Standard System for Relative Poverty in China; Lanzhou University: Lanzhou, China, 2024. [Google Scholar]
  36. Wang, C.; Wan, G.H.; Wu, W.Z. Transformation of China’s Poverty-reduction Strategy and Related Challenges. China Ind. Econ. 2020, 1, 5–23. [Google Scholar]
  37. Zadeh, A. Fuzzy sets. Inf. Control 1965, 8, 338–353. [Google Scholar] [CrossRef]
  38. Cerioli, A.; Zani, S. A Fuzzy Approach to the Measurement of Poverty. In Income and Wealth Distribution, Inequality and Poverty: Proceedings of the Second International Conference on Income Distribution by Size: Generation, Distribution, Measurement and Applications, Held at the University of Pavia, Italy, September 28–30, 1989; Dagum, C., Zenga, M., Eds.; Springer: Berlin/Heidelberg, Germany, 1990; pp. 272–284. [Google Scholar]
  39. Liu, Z.; Liu, A.; Zhang, G.; Lu, J. An Empirical Study of Fuzzy Decision Tree for Gradient Boosting Ensemble. In Australasian Joint Conference on Artificial Intelligence; AI 2021: Advances in Artificial Intelligence. AI 2022. Lecture Notes in Computer Science; Long, G., Yu, X., Wang, S., Eds.; Springer: Cham, Switzerland, 2022; Volume 13151. [Google Scholar] [CrossRef]
  40. Zhang, C.; Xu, Q.; Zhou, X.; Zhang, X.; Xie, Y. Are Poverty Rates Underestimated in China? New Evidence from Four Recent Surveys. China Econ. Rev. 2014, 31, 410–425. [Google Scholar] [CrossRef]
  41. Luo, C.L.; Li, S. Comparisons on the Income Measurements in Chinese Household Survey Data. J. Manag. World 2019, 1, 24–35. [Google Scholar]
Disclaimer/Publisher’s Note: The statements, opinions and data contained in all publications are solely those of the individual author(s) and contributor(s) and not of MDPI and/or the editor(s). MDPI and/or the editor(s) disclaim responsibility for any injury to people or property resulting from any ideas, methods, instructions or products referred to in the content.

Article Metrics

Citations

Article Access Statistics

Multiple requests from the same IP address are counted as one view.