Can New-Type Urbanization Promote Enterprise Green Technology Innovation?—A Study Based on Difference-in-Differences Model
Abstract
1. Introduction
2. Literature Review
2.1. Research on NTU
2.2. Research on Enterprises’ Green Technology Innovation
2.3. Research on the Impact of NTU on Enterprises’ Green Technology Innovation
3. Theoretical Analysis and Hypotheses
3.1. The Effect of NTU on Enterprises’ Green Technology Innovation
3.2. Heterogeneity Analysis of NTU
3.3. Mechanistic Analysis of NTU
4. Methods and Data
4.1. Data Sources
4.2. Indicator Construction
4.3. Econometric Model Construction
5. The Analysis of the Empirical Results
5.1. Analysis of the Effect of NTU on Enterprises’ Green Technology Innovation
5.2. Robustness Test
5.2.1. Parallel Trend Test
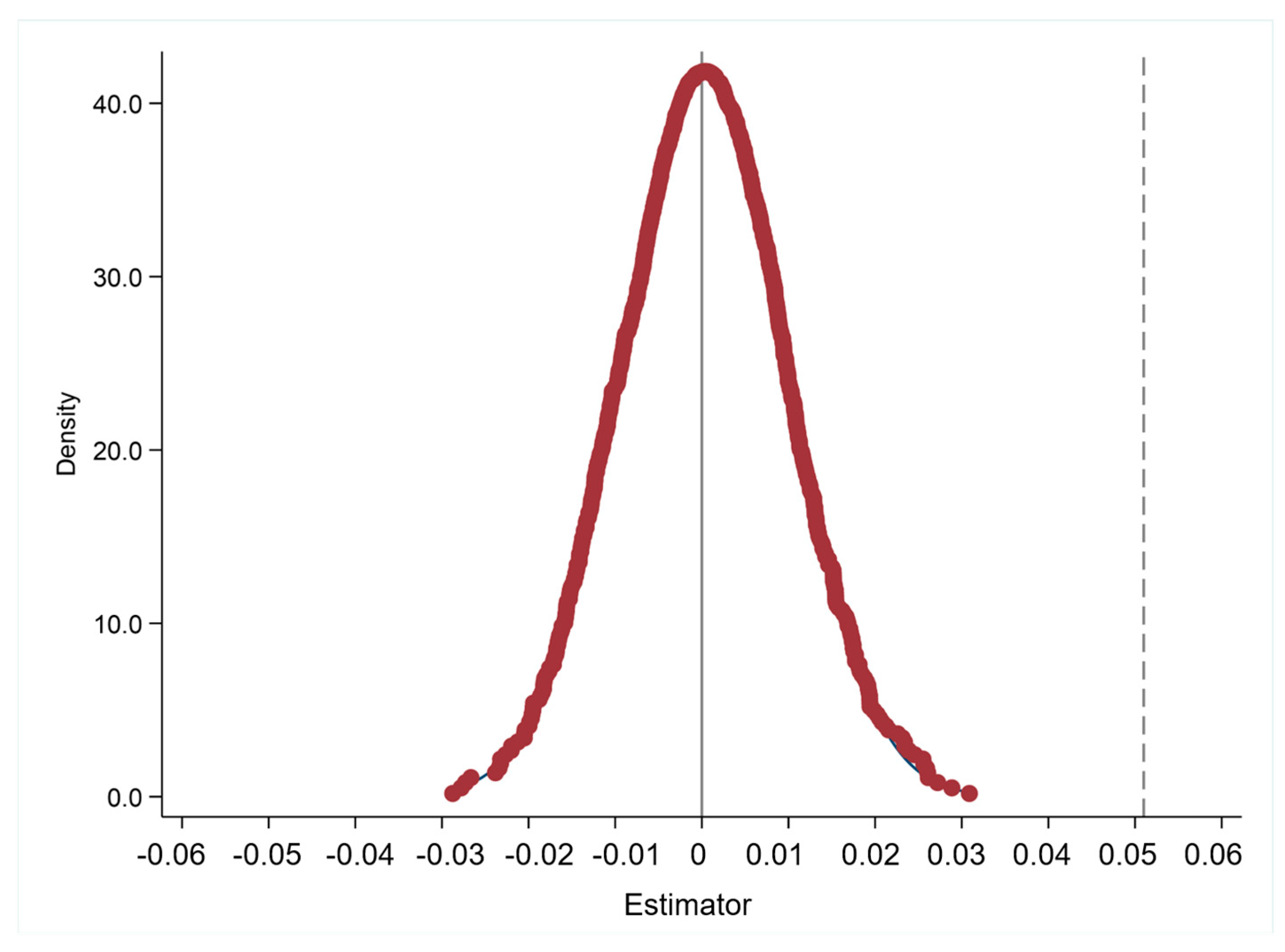
5.2.2. Placebo Test
5.2.3. PSM-DID
5.3. Analysis of Transmission Mechanisms
5.4. Heterogeneity Analysis
5.4.1. Heterogeneity of Enterprise Regional Distribution
5.4.2. Heterogeneity Analysis of Degree of Marketization
5.4.3. Heterogeneity Analysis of Industrial Pollution Degree
5.4.4. Heterogeneity of Enterprise Innovation Capabilities
6. Conclusions and Countermeasures
6.1. Conclusions
6.2. Countermeasures
Author Contributions
Funding
Institutional Review Board Statement
Informed Consent Statement
Data Availability Statement
Conflicts of Interest
References
- Buhaug, H.; Urdal, H. An urbanization bomb? Population growth and social disorder in cities. Glob. Environ. Change 2013, 23, 1–10. [Google Scholar] [CrossRef]
- Gao, Y.; Lu, Y.; Su, C.W.; Zhang, Y. Does China’s low-carbon action reduce pollution emissions? A quasi-natural experiment based on the low-carbon city construction. Environ. Sci. Pollut. Res. Int. 2023, 30, 27013–27029. [Google Scholar] [CrossRef] [PubMed]
- Wang, X.T.; Luo, Y. Has technological innovation capability addressed environmental pollution from the dual perspective of FDI quantity and quality? Evidence from China. J. Clean. Prod. 2020, 258, 120941. [Google Scholar] [CrossRef]
- Xu, F.; Huang, Q.; Yue, H.; He, C.; Wang, C.; Zhang, H. Reexamining the relationship between urbanization and pollutant emissions in China based on the STIRPAT model. J. Environ. Manag. 2020, 273, 111134. [Google Scholar] [CrossRef]
- Chen, M.; Gong, Y.; Lu, D.; Ye, C. Build a people-oriented urbanization: China’s new-type urbanization dream and Anhui model. Land Use Policy 2019, 80, 1–9. [Google Scholar] [CrossRef]
- Schnell, I.; Cohen, P.; Mandelmilch, M.; Potchter, O. Portable-trackable methodologies for measuring personal and place exposure to nuisances in urban environments: Towards a people oriented paradigm. Comput. Environ. Urban Syst. 2021, 86, 101589. [Google Scholar] [CrossRef]
- Cai, W.G.; Li, G.P. The drivers of eco-innovation and its impact on performance: Evidence from China. J. Clean. Prod. 2018, 176, 110–118. [Google Scholar] [CrossRef]
- Feng, Y.C.; Wang, X.H.; Liang, Z. How does environmental information disclosure affect economic development and haze pollution in Chinese cities? The mediating role of green technology innovation. Sci. Total Environ. 2021, 775, 145811. [Google Scholar] [CrossRef]
- Li, D.; Zheng, M.; Cao, C.; Chen, X.; Ren, S.; Huang, M. The impact of legitimacy pressure and corporate profitability on green innovation: Evidence from China top 100. J. Clean. Prod. 2017, 141, 41–49. [Google Scholar] [CrossRef]
- Guo, L.L.; Qu, Y.; Tseng, M.L. The interaction effects of environmental regulation and technological innovation on regional green growth performance. J. Clean. Prod. 2017, 162, 894–902. [Google Scholar] [CrossRef]
- Lu, Y.; Gao, Y.; Zhang, Y.; Wang, J. Can the green finance policy force the green transformation of high-polluting enterprises? A quasi-natural experiment based on “Green Credit Guidelines”. Energy Econ. 2022, 114, 106265. [Google Scholar] [CrossRef]
- Lema, A.; Lema, R. Low-carbon innovation and technology transfer in latecomer countries: Insights from solar PV in the clean development mechanism. Technol. Forecast. Soc. Change 2016, 104, 223–236. [Google Scholar] [CrossRef]
- Feng, S.L.; Zhang, R.; Li, G.X. Environmental decentralization, digital finance and green technology innovation. Struct. Change Econ. Dyn. 2022, 61, 70–83. [Google Scholar] [CrossRef]
- Yang, D.; Liu, B.; Ma, W.; Guo, Q.; Li, F.; Yang, D. Sectoral energy-carbon nexus and low-carbon policy alternatives: A case study of Ningbo, China. J. Clean. Prod. 2017, 156, 480–490. [Google Scholar] [CrossRef]
- Wang, Q.; Su, M. The effects of urbanization and industrialization on decoupling economic growth from carbon emission—A case study of China. Sustain. Cities Soc. 2019, 51, 101758. [Google Scholar] [CrossRef]
- Shahbaz, M.; Chaudhary, A.R.; Ozturk, I. Does urbanization cause increasing energy demand in Pakistan? Empirical evidence from STIRPAT model. Energy 2017, 122, 83–93. [Google Scholar] [CrossRef]
- Krey, V.; O′Neill, B.C.; van Ruijven, B.; Chaturvedi, V.; Daioglou, V.; Eom, J.; Jiang, L.; Nagai, Y.; Pachauri, S.; Ren, X. Urban and rural energy use and carbon dioxide emissions in Asia. Energy Econ. 2012, 34, S272–S283. [Google Scholar] [CrossRef]
- He, Y.M. Agricultural population urbanization, long-run economic growth, and metropolitan electricity consumption: An empirical dynamic general equilibrium model. Energy Strategy Rev. 2020, 30, 100498. [Google Scholar] [CrossRef]
- Liu, Y.; Xiao, H.; Lv, Y.; Zhang, N. The effect of new-type urbanization on energy consumption in China: A spatial econometric analysis. J. Clean. Prod. 2017, 163, S299–S305. [Google Scholar] [CrossRef]
- Sheng, P.F.; Guo, X.H. Energy consumption associated with urbanization in China: Efficient- and inefficient-use. Energy 2018, 165, 118–125. [Google Scholar] [CrossRef]
- Han, J.; Miao, J.; Shi, Y.; Miao, Z. Can the semi-urbanization of population promote or inhibit the improvement of energy efficiency in China? Sustain. Prod. Consum. 2021, 26, 921–932. [Google Scholar] [CrossRef]
- Dong, Q.; Lin, Y.; Huang, J.; Chen, Z. Has urbanization accelerated PM2.5 emissions? An empirical analysis with cross-country data. China Econ. Rev. 2020, 59, 101381. [Google Scholar] [CrossRef]
- Zhao, C.; Wang, B. How does new-type urbanization affect air pollution? Empirical evidence based on spatial spillover effect and spatial Durbin model. Environ. Int. 2022, 165, 107304. [Google Scholar] [CrossRef]
- Zhao, Z.; Bai, Y.; Wang, G.; Chen, J.; Yu, J.; Liu, W. Land eco-efficiency for new-type urbanization in the Beijing-Tianjin-Hebei Region. Technol. Forecast. Soc. Change 2018, 137, 19–26. [Google Scholar] [CrossRef]
- Zhang, M.; Tan, S.; Zhang, Y.; He, J.; Ni, Q. Does land transfer promote the development of new-type urbanization? New evidence from urban agglomerations in the middle reaches of the Yangtze River. Ecol. Indic. 2022, 136, 108705. [Google Scholar] [CrossRef]
- Deng, S.L. Exploring the relationship between new-type urbanization and sustainable urban land use: Evidence from prefecture-level cities in China. Sustain. Comput. Inform. Syst. 2021, 30, 100446. [Google Scholar] [CrossRef]
- Chen, Y.S. The driver of green innovation and green image-Green core competence. J. Bus. Ethics 2008, 81, 531–543. [Google Scholar] [CrossRef]
- Chen, Y.S.; Chang, C.H. The Determinants of Green Product Development Performance: Green Dynamic Capabilities, Green Transformational Leadership, and Green Creativity. J. Bus. Ethics 2013, 116, 107–119. [Google Scholar] [CrossRef]
- Huang, X.X.; Hu, Z.P.; Liu, C.S.; Yu, D.J.; Yu, L.F. The relationships between regulatory and customer pressure, green organizational responses, and green innovation performance. J. Clean. Prod. 2016, 112, 3423–3433. [Google Scholar] [CrossRef]
- Yang, Z.; Lin, Y. The effects of supply chain collaboration on green innovation performance:An interpretive structural modeling analysis. Sustain. Prod. Consum. 2020, 23, 1–10. [Google Scholar] [CrossRef]
- Gao, Y.Q.; Lu, Y.C.; Wang, J.R. Does Digital Inclusive Finance Promote Entrepreneurship? Evidence from Chinese Cities. Singap. Econ. Rev. 2022, 1–24. [Google Scholar] [CrossRef]
- Zhang, L.; Cao, C.; Tang, F.; He, J.; Li, D. Does China’s emissions trading system foster corporate green innovation? Evidence from regulating listed companies. Technol. Anal. Strateg. Manag. 2019, 31, 199–212. [Google Scholar] [CrossRef]
- Berrone, P.; Fosfuri, A.; Gelabert, L.; Gomez-Mejia, L.R. Necessity as the mother of “green” inventions: Institutional pressures and environmental innovations. Strateg. Manag. J. 2013, 34, 891–909. [Google Scholar] [CrossRef]
- Bergek, A.; Berggren, C.; Grp, K.R. The impact of environmental policy instruments on innovation: A review of energy and automotive industry studies. Ecol. Econ. 2014, 106, 112–123. [Google Scholar] [CrossRef]
- Levinson, A.; Taylor, M.S. Unmasking the pollution haven effect. Int. Econ. Rev. 2008, 49, 223–254. [Google Scholar] [CrossRef]
- Milani, S. The Impact of Environmental Policy Stringency on Industrial R&D Conditional on Pollution Intensity and Relocation Costs. Environ. Resour. Econ. 2017, 68, 595–620. [Google Scholar] [CrossRef]
- Chintrakarn, P. Environmental regulation and US states’ technical inefficiency. Econ. Lett. 2008, 100, 363–365. [Google Scholar] [CrossRef]
- Zhao, X.; Sun, B.W. The influence of Chinese environmental regulation on corporation innovation and competitiveness. J. Clean. Prod. 2016, 112, 1528–1536. [Google Scholar] [CrossRef]
- Lee, J.; Veloso, F.M.; Hounshell, D.A. Linking induced technological change, and environmental regulation: Evidence from patenting in the US auto industry. Res. Policy 2011, 40, 1240–1252. [Google Scholar] [CrossRef]
- Ramanathan, R.; He, Q.; Black, A.; Ghobadian, A.; Gallear, D. Environmental regulations, innovation and firm performance: A revisit of the Porter hypothesis. J. Clean. Prod. 2017, 155, 79–92. [Google Scholar] [CrossRef]
- Dijkstra, B.R.; Mathew, A.J.; Mukherjee, A. Environmental Regulation: An Incentive for Foreign Direct Investment. Rev. Int. Econ. 2011, 19, 568–578. [Google Scholar] [CrossRef]
- Shen, N.; Liao, H.; Deng, R.; Wang, Q. Different types of environmental regulations and the heterogeneous influence on the environmental total factor productivity: Empirical analysis of China’s industry. J. Clean. Prod. 2019, 211, 171–184. [Google Scholar] [CrossRef]
- Zhang, M.; Li, H. New evolutionary game model of the regional governance of haze pollution in China. Appl. Math. Model. 2018, 63, 577–590. [Google Scholar] [CrossRef]
- Liu, X.R.; Sun, T.; Feng, Q. Dynamic spatial spillover effect of urbanization on environmental pollution in China considering the inertia characteristics of environmental pollution. Sustain. Cities Soc. 2020, 53, 101903. [Google Scholar] [CrossRef]
- Babecký, J.; Campos, N.F. Does reform work? An econometric survey of the reform–growth puzzle. J. Comp. Econ. 2011, 39, 140–158. [Google Scholar] [CrossRef]
- Chen, Y.; Yao, Z.; Zhong, K. Do environmental regulations of carbon emissions and air pollution foster green technology innovation: Evidence from China’s prefecture-level cities. J. Clean. Prod. 2022, 350, 131537. [Google Scholar] [CrossRef]
- Chen, M.; Liu, W.; Lu, D.; Chen, H.; Ye, C. Progress of China’s new-type urbanization construction since 2014: A preliminary assessment. Cities 2018, 78, 180–193. [Google Scholar] [CrossRef]
- Aghion, P.; Askenazy, P.; Berman, N.; Cette, G.; Eymard, L. Credit Constraints and the Cyclicality of R&D Investment: Evidence from France. J. Eur. Econ. Assoc. 2012, 10, 1001–1024. [Google Scholar] [CrossRef]
- Johnstone, N.; Hascic, I.; Popp, D. Renewable Energy Policies and Technological Innovation: Evidence Based on Patent Counts. Environ. Resour. Econ. 2017, 68, 441–444. [Google Scholar] [CrossRef]
- Huang, Z.H.; Liao, G.K.; Li, Z.H. Loaning scale and government subsidy for promoting green innovation. Technol. Forecast. Soc. Change 2019, 144, 148–156. [Google Scholar] [CrossRef]
- Brunnermeier, S.B.; Cohen, M.A. Determinants of environmental innovation in US manufacturing industries. J. Environ. Econ. Manag. 2003, 45, 278–293. [Google Scholar] [CrossRef]
- Popp, D. International innovation and diffusion of air pollution control technologies: The effects of NOx and SO2 regulation in the US, Japan, and Germany. J. Environ. Econ. Manag. 2006, 51, 46–71. [Google Scholar] [CrossRef]
- Zhang, F.; Qin, X.N.; Liu, L.N. The Interaction Effect between ESG and Green Innovation and Its Impact on Firm Value from the Perspective of Information Disclosure. Sustainability 2020, 12, 1866. [Google Scholar] [CrossRef]
- Bu, M.L.; Qiao, Z.Z.; Liu, B.B. Voluntary environmental regulation and firm innovation in China. Econ. Model. 2020, 89, 10–18. [Google Scholar] [CrossRef]
- Wang, X.Z.; Zou, H.H. Study on the effect of wind power industry policy types on the innovation performance of different ownership enterprises: Evidence from China. Energe Policy 2018, 122, 241–252. [Google Scholar] [CrossRef]
- Yao, S.; Pan, Y.; Sensoy, A.; Uddin, G.S.; Cheng, F. Green credit policy and firm performance: What we learn from China. Energe Econ. 2021, 101, 105415. [Google Scholar] [CrossRef]
- Imbens, G.W. Matching Methods in Practice Three Examples. J. Hum. Resour. 2015, 50, 373–419. [Google Scholar] [CrossRef]
- Guo, X.D.; Xiao, B.W.; Song, L.F. Emission reduction and energy-intensity enhancement: The expected and unexpected consequences of China’s coal consumption constraint policy. J. Clean. Prod. 2020, 271, 122691. [Google Scholar] [CrossRef]


| Variables | Indicator Meaning | Whole Sample | Treatment Group | Control Group | |||||||||
|---|---|---|---|---|---|---|---|---|---|---|---|---|---|
| Average Value | Standard Deviation | Min | Max | Average Value | Standard Deviation | Min | Max | Average Value | Standard Deviation | Min | Max | ||
| gpa | Logarithm of Green Patent Applications | 0.950 | 1.236 | 0 | 7.319 | 0.618 | 0.985 | 0 | 6.471 | 0.685 | 1.086 | 0 | 6.820 | 
| gipa | Logarithm of Green Invention Patent Applications | 0.648 | 1.032 | 0 | 6.820 | 0.915 | 1.190 | 0 | 6.477 | 0.993 | 1.286 | 0 | 7.319 | 
| lnage | Logarithm of enterprise age | 2.778 | 0.404 | 0 | 3.807 | 2.788 | 0.398 | 0 | 3.664 | 2.767 | 0.411 | 0.693 | 3.807 | 
| soe | Nature of enterprise equity | 0.425 | 0.494 | 0 | 1 | 0.415 | 0.493 | 0 | 1 | 0.438 | 0.496 | 0 | 1 | 
| lnsize | Log of total enterprise assets | 3.984 | 1.285 | 0.993 | 10.220 | 3.948 | 1.190 | 0.993 | 8.202 | 4.029 | 1.390 | 1.075 | 10.216 | 
| lev | Enterprise gearing | 0.423 | 0.200 | 0.007 | 1.150 | 0.428 | 1.198 | 0.007 | 1.056 | 0.417 | 0.202 | 0.008 | 1.150 | 
| lntop1 | Logarithm of the shareholding ratio of the largest shareholder | 3.427 | 0.483 | −1.238 | 4.500 | 3.428 | 0.471 | −1.238 | 4.500 | 3.427 | 0.498 | 1.099 | 4.458 | 
| roa | Net profit margin on total assets | 0.037 | 0.065 | −1.057 | 0.590 | 0.037 | 0.062 | −0.847 | 0.526 | 0.037 | 0.068 | −1.057 | 0.590 | 
| cost | Cost of debt financing | 0.004 | 0.065 | −2.455 | 0.947 | 0.008 | 0.046 | −0.797 | 0.164 | 0 | 0.083 | −2.455 | 0.947 | 
| kz | kz index | 1.049 | 2.257 | −11.340 | 10.230 | 1.053 | 2.238 | −11.256 | 8.987 | 1.045 | 2.280 | −11.344 | 10.234 | 
| number | 17,086 | 9417 | 7669 | ||||||||||
| Variables | gipa | |||
|---|---|---|---|---|
| (1) | (2) | (3) | (4) | |
| 0.181 *** | 0.087 *** | 0.051 *** | 0.051 *** | |
| (10.97) | (5.67) | (3.03) | (3.03) | |
| lnage | −0.147 *** | 0.106 * | 0.074 | |
| (−7.71) | (1.90) | (1.32) | ||
| soe | −0.063 *** | 0.138 *** | 0.131 *** | |
| (−3.91) | (3.51) | (3.29) | ||
| lnsize | 0.386 *** | 0.329 *** | 0.323 *** | |
| (56.71) | (24.25) | (22.97) | ||
| lev | −0.110 ** | −0.214 *** | −0.207 *** | |
| (−2.48) | (−3.94) | (−3.77) | ||
| lntop1 | −0.205 *** | −0.043 * | −0.053 ** | |
| (−13.14) | (−1.74) | (−2.10) | ||
| roa | −0.208 * | −0.146 | −0.170* | |
| (−1.78) | (−1.64) | (−1.90) | ||
| Constant | 0.585 *** | 0.272 *** | −0.788 *** | −0.642 *** | 
| (60.10) | (3.47) | (−4.10) | (−3.31) | |
| Control variables | No | Yes | Yes | Yes | 
| Year FE | No | No | Yes | Yes | 
| Industry FE | No | No | No | Yes | 
| Id FE | No | No | Yes | Yes | 
| Observations | 17,086 | 17,086 | 17,086 | 17,084 | 
| 0.007 | 0.204 | 0.724 | 0.728 | |
| Variables | gipa | gpa | gipa | 
|---|---|---|---|
| (1) | (2) | (3) | |
| 0.045 ** | 0.073 *** | ||
| (2.27) | (3.25) | ||
| 0.032 | |||
| (1.52) | |||
| lnage | 0.073 | 0.072 | −0.010 | 
| (1.29) | (1.10) | (−0.13) | |
| soe | 0.130 *** | 0.120 *** | 0.174 *** | 
| (3.26) | (2.59) | (3.21) | |
| lnsize | 0.322 *** | 0.375 *** | 0.338 *** | 
| (22.91) | (23.01) | (17.41) | |
| lev | −0.208 *** | −0.160 ** | −0.163 ** | 
| (−3.79) | (−2.51) | (−2.24) | |
| lntop1 | −0.054 ** | −0.082 *** | −0.052 * | 
| (−2.12) | (−2.81) | (−1.66) | |
| roa | −0.166 * | −0.214 ** | −0.162 | 
| (−1.85) | (−2.06) | (−1.40) | |
| Constant | −0.628 *** | −0.452 ** | −0.527 ** | 
| (−3.24) | (−2.01) | (−2.11) | |
| Control variables | Yes | Yes | Yes | 
| Year FE | Yes | Yes | Yes | 
| Industry FE | Yes | Yes | Yes | 
| Id FE | Yes | Yes | Yes | 
| Observations | 17,084 | 17,084 | 9207 | 
| 0.728 | 0.745 | 0.696 | 
| Variables | Matched | Mean | t-Test | Bias (%) | gipa | ||
|---|---|---|---|---|---|---|---|
| Unmatched | Treated | Control | t | p > |t| | |||
| 0.051 *** | |||||||
| (3.03) | |||||||
| lnage | U | 2.7877 | 2.7668 | 3.36 | 0.001 | 5.2 | 0.051 *** | 
| M | 2.7872 | 2.791 | −0.66 | 0.509 | −0.9 | (3.03) | |
| soe | U | 0.41531 | 0.438 | −2.98 | 0.003 | −4.6 | 0.076 | 
| M | 0.41562 | 0.42062 | −0.69 | 0.487 | −1.0 | (1.35) | |
| lnsize | U | 3.9484 | 4.0285 | −4.06 | 0.000 | −6.2 | 0.131 *** | 
| M | 3.9498 | 3.9238 | 1.45 | 0.147 | 2.0 | (3.29) | |
| lev | U | 0.42792 | 0.41696 | 3.57 | 0.000 | 5.5 | 0.323 *** | 
| M | 0.4276 | 0.42475 | 0.98 | 0.325 | 1.4 | (22.97) | |
| lntop1 | U | 3.4278 | 3.427 | 0.11 | 0.916 | 0.2 | −0.210 *** | 
| M | 3.4277 | 3.4196 | 1.16 | 0.248 | 1.7 | (−3.82) | |
| roa | U | 0.0369 | 0.0367 | 0.20 | 0.842 | 0.3 | −0.053 ** | 
| M | 0.03693 | 0.03676 | 0.19 | 0.851 | 0.3 | (−2.08) | |
| Constant | −0.646 *** | ||||||
| (−3.33) | |||||||
| Variables | KZ Index | Cost of Debt Financing | ||
|---|---|---|---|---|
| (1) | (2) | (3) | (4) | |
| −0.214 *** | −0.097 ** | −0.012 *** | −0.010 *** | |
| (−4.66) | (−2.56) | (−7.62) | (−6.67) | |
| lnage | 1.189 *** | 0.056 *** | ||
| (9.43) | (11.47) | |||
| soe | 0.121 | −0.006 * | ||
| (1.36) | (−1.68) | |||
| lnsize | −0.704 *** | −0.009 *** | ||
| (−22.34) | (−7.63) | |||
| lev | 7.627 *** | 0.143 *** | ||
| (61.94) | (29.73) | |||
| lntop1 | −0.289 *** | −0.011 *** | ||
| (−5.13) | (−4.84) | |||
| roa | −5.414 *** | 0.018 ** | ||
| (−27.23) | (2.26) | |||
| Constant | 1.124 *** | −1.519 *** | 0.008 *** | −0.134 *** | 
| (56.44) | (−3.49) | (12.30) | (−7.87) | |
| Control variables | Yes | Yes | Yes | Yes | 
| Year FE | Yes | Yes | Yes | Yes | 
| Industry FE | Yes | Yes | Yes | Yes | 
| Id FE | Yes | Yes | Yes | Yes | 
| Observations | 16,462 | 16,462 | 17,084 | 17,084 | 
| 0.604 | 0.732 | 0.433 | 0.477 | |
| Variables | East Region | Middle Region | West Region | Highly Marketable Areas | Less Marketable Areas | Heavy-Polluting Enterprises | Non-Heavily-Polluting Enterprises | High-Innovation-Capability Enterprise | Low-Innovation-Capacity Enterprises | 
|---|---|---|---|---|---|---|---|---|---|
| (1) | (2) | (3) | (4) | (5) | (6) | (7) | (8) | (9) | |
| 0.014 | 0.173 *** | 0.118 *** | 0.053 * | −0.013 | 0.051 | 0.059 *** | 0.074 ** | 0.011 | |
| (0.67) | (4.05) | (2.82) | (1.74) | (−0.56) | (1.46) | (3.04) | (2.04) | (1.54) | |
| lnage | 0.103 | 0.068 | −0.509 *** | 0.010 | 0.279 *** | −0.078 | 0.135 ** | −0.108 | 0.040 * | 
| (1.54) | (0.48) | (−2.84) | (0.09) | (3.43) | (−0.57) | (2.15) | (−0.88) | (1.68) | |
| soe | 0.071 | 0.306 *** | 0.128 | 0.077 | 0.140 ** | 0.051 | 0.124 *** | 0.034 | 0.051 *** | 
| (1.39) | (3.53) | (1.20) | (1.28) | (2.26) | (0.59) | (2.71) | (0.45) | (2.79) | |
| lnsize | 0.325 *** | 0.357 *** | 0.282 *** | 0.358 *** | 0.238 *** | 0.319 *** | 0.320 *** | 0.382 *** | 0.024 *** | 
| (18.66) | (10.29) | (7.67) | (14.96) | (11.43) | (9.32) | (20.20) | (11.99) | (3.96) | |
| lev | −0.26 1*** | −0.255 * | −0.002 | −0.166 * | −0.277 *** | −0.166 | −0.201 *** | −0.353 *** | −0.044 * | 
| (−3.88) | (−1.86) | (−0.02) | (−1.81) | (−3.54) | (−1.34) | (−3.24) | (−2.91) | (−1.95) | |
| lntop1 | −0.026 | −0.003 | −0.240 *** | −0.057 | −0.021 | −0.017 | −0.058 ** | 0.018 | −0.023 ** | 
| (−0.85) | (−0.05) | (−3.40) | (−1.39) | (−0.54) | (−0.31) | (−2.01) | (0.32) | (−2.19) | |
| roa | −0.168 | −0.205 | −0.162 | −0.248 ** | −0.057 | −0.068 | −0.191 * | −0.231 | 0.053 | 
| (−1.56) | (−0.88) | (−0.69) | (−1.99) | (−0.42) | (−0.33) | (−1.91) | (−1.20) | (1.46) | |
| Constant | −0.705 *** | −1.159 ** | 1.537 *** | −0.551 | −0.974 *** | −0.369 | −0.769 *** | 0.232 | −0.069 | 
| (−3.03) | (−2.42) | (2.59) | (−1.50) | (−3.47) | (−0.84) | (−3.49) | (0.56) | (−0.84) | |
| Control variables | Yes | Yes | Yes | Yes | Yes | Yes | Yes | Yes | Yes | 
| Year FE | Yes | Yes | Yes | Yes | Yes | Yes | Yes | Yes | Yes | 
| Industry FE | Yes | Yes | Yes | Yes | Yes | Yes | Yes | Yes | Yes | 
| Id FE | Yes | Yes | Yes | Yes | Yes | Yes | Yes | Yes | Yes | 
| Observations | 11,724 | 3013 | 2338 | 8483 | 8527 | 3634 | 13,380 | 6454 | 10,309 | 
| 0.744 | 0.689 | 0.705 | 0.746 | 0.789 | 0.721 | 0.735 | 0.735 | 0.253 | 
| Disclaimer/Publisher’s Note: The statements, opinions and data contained in all publications are solely those of the individual author(s) and contributor(s) and not of MDPI and/or the editor(s). MDPI and/or the editor(s) disclaim responsibility for any injury to people or property resulting from any ideas, methods, instructions or products referred to in the content. | 
© 2023 by the authors. Licensee MDPI, Basel, Switzerland. This article is an open access article distributed under the terms and conditions of the Creative Commons Attribution (CC BY) license (https://creativecommons.org/licenses/by/4.0/).
Share and Cite
Zhang, R.; Kong, G.; Sun, H. Can New-Type Urbanization Promote Enterprise Green Technology Innovation?—A Study Based on Difference-in-Differences Model. Sustainability 2023, 15, 6147. https://doi.org/10.3390/su15076147
Zhang R, Kong G, Sun H. Can New-Type Urbanization Promote Enterprise Green Technology Innovation?—A Study Based on Difference-in-Differences Model. Sustainability. 2023; 15(7):6147. https://doi.org/10.3390/su15076147
Chicago/Turabian StyleZhang, Ran, Guoquan Kong, and Huaping Sun. 2023. "Can New-Type Urbanization Promote Enterprise Green Technology Innovation?—A Study Based on Difference-in-Differences Model" Sustainability 15, no. 7: 6147. https://doi.org/10.3390/su15076147
APA StyleZhang, R., Kong, G., & Sun, H. (2023). Can New-Type Urbanization Promote Enterprise Green Technology Innovation?—A Study Based on Difference-in-Differences Model. Sustainability, 15(7), 6147. https://doi.org/10.3390/su15076147
 
        

 
                                                


 
       