Predicting the Sustainability of Pickleball Competitions as a New Sport from the Behavioral Intention of Pickleball Players
Abstract
1. Introduction
2. Research Method
2.1. Research Structure
2.2. Research Hypotheses
2.3. Research Questions
2.4. Research Subjects
2.5. Research Tools
2.6. Data Processing and Analysis
3. Research Results
3.1. Sample Characteristics
3.2. Analysis of the Current Status of Theory of Planned Behavior Questionnaire
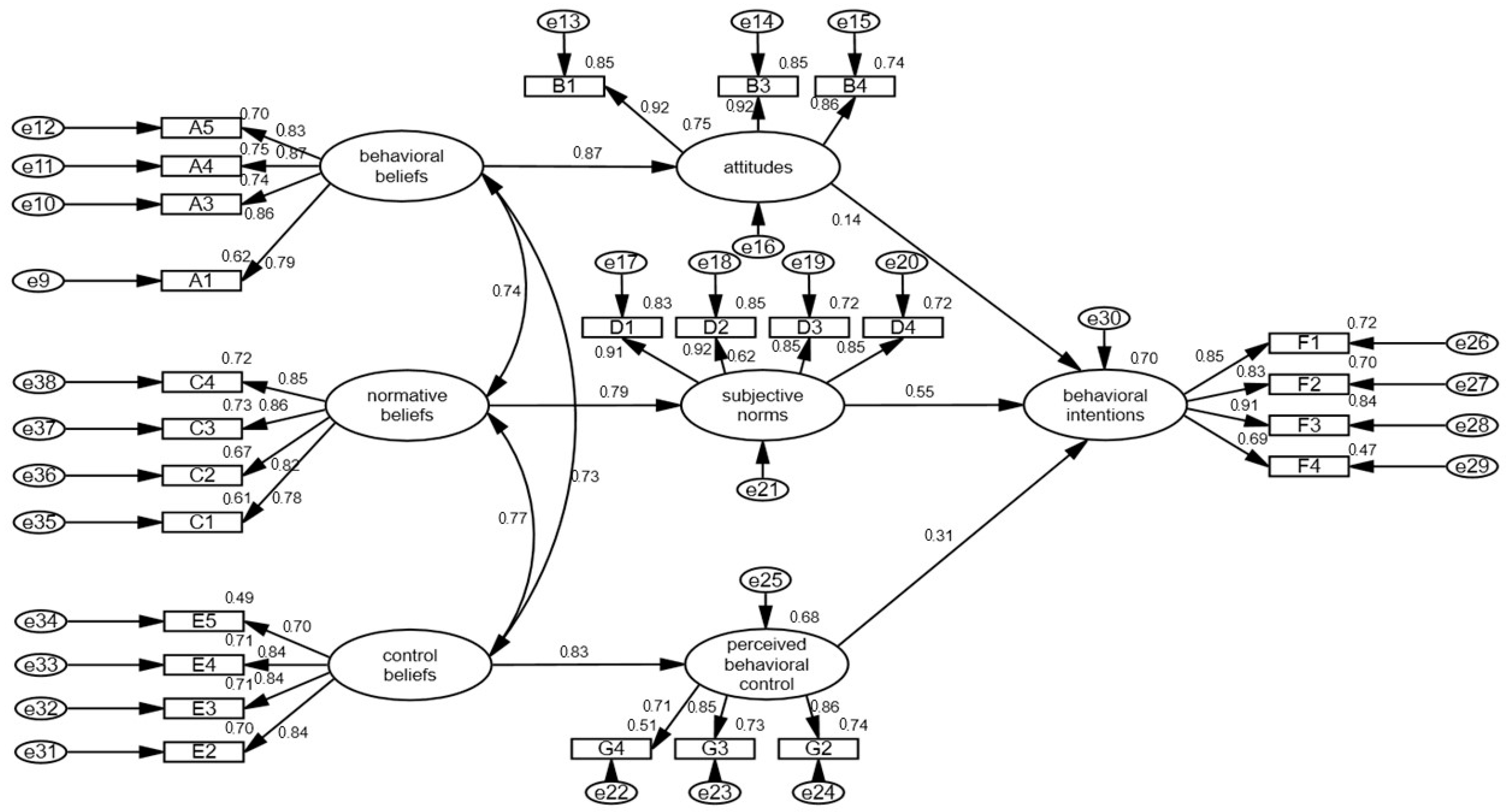
3.3. Structural Equational Modeling
- (1)
- Confirmatory Factor Analysis
- (2)
- Measurement Model Analysis
- (3)
- Multivariate Normality Test
- (4)
- Verification of Convergent Validity
- (5)
- Fit Analysis
- (6)
- Bollen–Stine Model Correction
3.4. Discussion
4. Conclusions and Suggestions
4.1. Conclusions
4.2. Suggestions
- (1)
- For Players
- (2)
- For Event Organizers or Pickleball Promotion Units
- (3)
- Suggestions for Future Research
Author Contributions
Funding
Institutional Review Board Statement
Informed Consent Statement
Data Availability Statement
Conflicts of Interest
References
- Sports Administration. 2018 Sports Status Survey Results. Available online: https://www.sa.gov.tw/News/NewsDetail?Type=3&page=9&id=1963&n=92 (accessed on 23 December 2019).
- Almond, L. A games classification. In Rethinking Games Teaching; Thorpe, R., Bunker, D., Almond, L., Eds.; University of Technology: Loughborough, UK, 1986; pp. 71–72. [Google Scholar]
- International Federation of Pickleball. History of Pickleball and the IFP. 2018. Available online: http://ifpickleball.org/history-of-pickleball-and-the-ifp/ (accessed on 12 April 2019).
- Chen, J.C. Research on Elderly Women in Urban Communities Participating in the Sport of Pickleball—A Case Study of the Ho-Ming Community in Taichung City. Master’s Thesis, Department of Social Work, Asia University, Taichung City, Taiwan, 2019. [Google Scholar]
- Ajzen, I. The theory of planned behavior. Organ. Behav. Hum. Decis. Process. 1991, 50, 179–211. [Google Scholar] [CrossRef]
- Hsu, F.C.; Lu, C.T.; Wang, L.L. Exploring Pickleball Participation and Acceptance of Older Adults in Taiwan. J. Gerontechnology Serv. Manag. 2018, 6, 391–402. [Google Scholar]
- Heo, J.; Ryu, J.; Yang, H.; Kim, K.M. Serious leisure and depression in older adults: A study of pickleball players. Leis. Stud. 2017, 37, 561–573. [Google Scholar] [CrossRef]
- Ryu, J.; Yang, H.; Kim, A.C.; Kim, K. Understanding pickleball as a new leisure pursuit among older adults. Educ. Gerontol. 2018, 44, 128–138. [Google Scholar] [CrossRef]
- Buzzelli, A.A.; Draper, J.A. Examining the Motivation and Perceived Benefits of Pickleball Participation in Older Adults. J. Aging Phys. Act. 2019, 28, 180–186. [Google Scholar] [CrossRef]
- Casper, J.M.; Jeon, J.W. Psychological Connection to Pickleball: Assessing Motives and Participation in Older Adults. J. Aging Phys. Act. 2019, 27, 28–33. [Google Scholar] [CrossRef]
- Wray, P.; Ward, C.K.; Nelson, C.; Sulzer, S.H.; Dakin, C.J.; Thompson, B.J.; Vierimaa, M.; Das Gupta, D.; Bolton, D.A.E. Pickleball for Inactive Mid-Life and Older Adults in Rural Utah: A Feasibility Study. Int. J. Environ. Res. Public Health 2021, 18, 8374. [Google Scholar] [CrossRef]
- Ryu, J.; Heo, J.; Lee, C.; Kim, A.C.H.; Kim, K.M. Feeling authentic during playing pickleball in later life: Predicting positive psychological functioning. Soc. Sci. J. 2020, 57, 195–205. [Google Scholar] [CrossRef]
- Forrester, M.B. Pickleball-related injuries treated in emergency departments. J. Emerg. Med. 2020, 58, 275–279. [Google Scholar] [CrossRef]
- Biddle, S.J.H.; Nigg, C.R. Theories of exercise behavior. Int. J. Sport Psychol. 2000, 31, 290–304. [Google Scholar]
- Pao, Y.F. Verifying the Using Theory of Planned Behavior to Analysis the Behavior Pattern of the Tourists Participating in Paragliding at Taitung. J. Sport. Res. 2017, 25, 65–86. [Google Scholar]
- Bosnjak, M.; Ajzen, I.; Schmidt, P. The theory of planned behavior: Selected recent advances and applications. Eur. J. Psychol. 2020, 16, 352. [Google Scholar] [CrossRef] [PubMed]
- Ulker-Demirel, E.; Ciftci, G. A systematic literature review of the theory of planned behavior in tourism, leisure and hospitality management research. J. Hosp. Tour. Manag. 2020, 43, 209–219. [Google Scholar] [CrossRef]
- Yeh, Y.C. On the Theory of Planning Behavior. 2012. Available online: https://epaper.naer.edu.tw/edm.php?edm_no=51&content_no=1421 (accessed on 26 December 2019).
- Lee, N.H. Construction and Demonstration of the Behavioral Tendency Model of Tourists in Kinmen. Ph.D. Dissertation, Department of Industrial Engineering and Management, National Yunlin University of Science & Technology, Douliu City, Taiwan, 2007. [Google Scholar]
- Chiang, Y.J.; Yang, P.H.; Chiu, S.G. Examining the Relationships of Aboriginal Destination Attractiveness, Place Attachment, and Behavior Intention: A Case Study of Bunun Leisure Farm, Taitung. Ann. Leis. Recreat. Res. 2017, 9, 155–193. [Google Scholar]
- Kao, Y.H.; Chang, C.M.; Lay, Y.L. The Study of the Influence of Combining Recreation Sport Perceived Value with Theory of Planned Behavior on Junior High Students in Changhua County. J. Sport Leis. Hosp. Res. 2019, 14, 31–50. [Google Scholar]
- Sung, M.Y. Research on the junior and senior high school handball team players verify the theory of planned behavior. J. Sport Recreat. Res. 2021, 15, 34–58. [Google Scholar]
- Chang, C.H. A Study on the Intention of Surfing Participation of University Students. Unpublished Master’s Thesis, Department of Athletic Sport, National Chung Cheng University, Chiayi County, Taiwan, 2008. [Google Scholar]
- Yen, S.G.; Hsu, M.C.; Pan, F.C. The Research on the Intentions of the Water Sport Tourists around Kenting Area based on Theory of Planned Behavior. Int. J. LISREL 2012, 5, 1–18. [Google Scholar]
- Kwan, M.Y.W.; Bray, S.R.; Martin Ginis, K.A. Predicting physical activity of first-year university students: An application of the theory of planned behavior. J. Am. Coll. Health 2009, 58, 45–52. [Google Scholar] [CrossRef] [PubMed]
- Lee, T.Y. A Study on Behavioral Intentions Model in Elementary Badminton Team Members. Master’s Thesis, Department of Physical Education, National Taitung University, Taitung City, Taiwan, 2011. [Google Scholar]
- Kouthouris, C.H.; Spontis, A. Outdoor Recreation Participation: An Application of the Theory of Planned Behavior. Sport J. 2005, 8. Available online: Thesportjournal.org/article/outdoor-recreation-participation-an-application-of-the-theory-of-planned-behavior (accessed on 29 December 2019).
- Sun, Y.T. The Impact of Demand for Long-term care insurance in Taiwan. Master’s Thesis, Executive Master of Business Administration, Department of Business Administration, Tunghai University, Taichung City, Taiwan, 2014. [Google Scholar]
- Hsiao, X.L. A Case Study of Health Literacy for Construction Workers under the Theory of Planned Behavior. Master’s Thesis, Senior Executive Master of Business Administration Program, Department of Business Administration, Chaoyang University of Technology, Taichung City, Taiwan, 2019. [Google Scholar]
- Ghadami, A.; Bahlakeh, T.; Askari, A.; Fallah, Z. Effects of Attitude towards Fashion on Participation of Adolescent Students in Physical Activity: Applying the Theory of Planned Behavior. Int. J. Pediatr. 2021, 9, 12893–12900. [Google Scholar]
- Seonwoo, Y.-Y.; Jeong, Y.-D. Exploring Factors That Influence Taekwondo Student Athletes’ Intentions to Pursue Careers Contributing to the Sustainability of the Korean Taekwondo Industry Using the Theory of Planned Behavior. Sustainability 2021, 13, 9893. [Google Scholar] [CrossRef]
- Guo, M.C. A Study on the Behavior Model of University Students Watching Wei-Yin Chen in MLB (Major League Baseball) Games. Master’s Thesis, Department of Recreation and Sports Management, Tajen University, Pingtung County, Taiwan, 2013. [Google Scholar]
- Hair, J.F., Jr.; Anderson, R.E.; Tatham, R.L.; Black, W.C. Multivariate Data Analysis, 5th ed.; Prentice Hall: Upper Saddle River, NJ, USA, 1998. [Google Scholar]
- Bagozzi, R.P.; Yi, Y. On the Evaluation for Structural Equation Models. J. Acad. Mark. Sci. 1988, 16, 74–94. [Google Scholar] [CrossRef]
- Chen, S.Y. Structural Equation Model: Amos Operation and Application; Psychological Publishing: Taipei City, Taiwan, 2007. [Google Scholar]
- Kline, R.B. Principles and Practice of Structural Equation Modeling; The Guilford Press: New York, NY, USA, 2005. [Google Scholar]
- Fornell, C.; Larcker, D.F. Evaluating structural equation models with unobservable variables and measurement error. J. Mark. Res. 1981, 18, 39–50. [Google Scholar] [CrossRef]
- Black, W.; Babin, B.J. Multivariate Data Analysis: Its Approach, Evolution, and Impact. In The Great Facilitator; Babin, B., Sarstedt, M., Eds.; Springer: Cham, Switzerland, 2019. [Google Scholar]
- Götz, O.; Liehr-Gobbers, K.; Krafft, M. Evaluation of Structural Equation Models Using the Partial Least Squares (PLS) Approach. In Handbook of Partial Least Squares; Springer Handbooks of Computational Statistics; Esposito Vinzi, V., Chin, W., Henseler, J., Wang, H., Eds.; Springer: Berlin/Heidelberg, Germany, 2010. [Google Scholar]
- Sweeting, B. Wicked Problems in Design and Ethics. In Systemic Design; Translational Systems Sciences, 8; Jones, P., Kijima, K., Eds.; Springer: Tokyo, Japan, 2018. [Google Scholar]
- Silva, C.; Perestrelo, R.; Silva, P.; Tomás, H.; Câmara, J.S. Breast cancer metabolomics: From analytical platforms to multivariate data analysis. A review. Metabolites 2019, 9, 102. [Google Scholar] [CrossRef] [PubMed]
- Byrne, B.M. Structural Equation Modeling with Amos: Basic Concepts, Applications, and Programming, 3rd ed.; Routledge: New York, NY, USA, 2016. [Google Scholar]
- Browne, M.W.; Cudeck, R. Alternative ways of assessing model fit. In Testing Structural Equation Models; Bollen, K.A., Long, J.S., Eds.; Sage: Newbury Park, CA, USA, 1993. [Google Scholar]
- Bollen, K.A.; Stine, R.A. Bootstrapping goodness-of-fit measures in structural equation models. Sociol. Methods Res. 1992, 21, 205–229. [Google Scholar] [CrossRef]
- Hsu, M.C.; Yen, H.P. The Research of Behavioral Tendencies Model of Those High School Students Who Spectator the NBA Game of Jeremy Lin. Int. J. LISREL 2013, 6, 24–56. [Google Scholar]
- Chen, J.Y. A Model of Green Consumption Behavior Constructed by the Theory of Planned Behavior. Master’s Thesis, Department of Business Administration, National Chin-Yi University of Technology, Taichung City, Taiwan, 2012. [Google Scholar]
- Chou, C.Y. The study of Tianzhong Marathon Residents Behavioral intention by the Theory of Planning Behavior. Master’s Thesis, Business Administration of National Taipei University, New Taipei City, Taiwan, 2019. [Google Scholar]
- McIntyre, N.; Pigram, J.J. Recreation specialization reexamined: The case of vehicle-based campers. Leis. Sci. 1992, 14, 3–16. [Google Scholar] [CrossRef]


| Background Variable | Classification Criteria | Number of Samples | Percentage % | Accumulated Percentage % |
|---|---|---|---|---|
| Gender | Male | 141 | 62.4 | 62.4 |
| Female | 85 | 37.6 | 100.0 | |
| Age | 20 years old (including) and below | 42 | 18.6 | 18.6 |
| 21–30 years old | 76 | 33.6 | 52.2 | |
| 31–40 years old | 37 | 16.4 | 68.6 | |
| 41 years old and above | 71 | 31.4 | 100.0 | |
| Nationality | Taiwan | 125 | 55.3 | 35.0 |
| Japan | 30 | 13.3 | 53.5 | |
| Hong Kong | 44 | 19.5 | 84.5 | |
| Singapore | 13 | 5.8 | 93.4 | |
| South Korea | 6 | 2.7 | 96.0 | |
| India | 2 | 0.9 | 96.9 | |
| United States | 4 | 1.8 | 99.1 | |
| Others | 2 | 0.9 | 100.0 | |
| Frequency of playing pickleball | 1–2 times per month | 55 | 24.3 | 24.3 |
| 3–4 times | 46 | 20.4 | 44.7 | |
| 5 times or more | 125 | 55.3 | 100.0 | |
| Will you continue to play pickleball in the future? | Yes | 199 | 88.1 | 88.1 |
| No | 27 | 11.9 | 100.0 | |
| Educational level | Elementary school | 8 | 3.5 | 3.5 |
| Junior high school | 7 | 3.1 | 6.6 | |
| Senior high and vocational school | 38 | 16.8 | 23.5 | |
| Junior college | 11 | 4.9 | 28.3 | |
| College and university | 133 | 58.8 | 87.2 | |
| Graduate school (including) and above | 29 | 12.8 | 100.0 | |
| Participation level | 2.0 Classification | 84 | 37.2 | 37.2 |
| 3.0 Classification | 50 | 22.1 | 59.3 | |
| Open tournament | 24 | 10.6 | 69.9 | |
| Team competition | 30 | 13.3 | 83.2 | |
| Audience | 38 | 16.8 | 100.0 | |
| Racket price | Below NTD 1000 | 37 | 16.4 | 16.4 |
| NTD 1001–2000 | 42 | 18.6 | 35.0 | |
| NTD 2001–3000 | 72 | 31.9 | 66.8 | |
| NTD 3001–4000 | 38 | 16.8 | 83.6 | |
| NTD 4001–5000 | 30 | 13.3 | 96.9 | |
| Above NTD 5001 | 7 | 3.1 | 100.0 |
| Item No. | Dimension | Item | Median | Standard Deviation | Bias | Kurtosis | Dimension Average |
|---|---|---|---|---|---|---|---|
| A1 | Behavioral beliefs | I can get knowledge of pickle balls | 6.00 | 1.17 | −0.88 | 1.61 | 5.38 |
| A2 | I can get pickleball skills | 5.00 | 1.23 | −0.66 | 0.60 | ||
| A3 | I can relax and relieve stress | 5.00 | 1.43 | −0.62 | −0.23 | ||
| A4 | I can be an opportunity to connect with family and friends | 5.50 | 1.37 | −0.75 | 0.40 | ||
| A5 | I can raise my feelings about pickleball | 6.00 | 1.21 | −1.06 | 2.17 | ||
| A6 | I can support my favorite team | 5.00 | 0.97 | −0.76 | 2.77 | ||
| A7 | I can support my favorite player | 5.00 | 1.12 | −1.05 | 3.18 | ||
| B1 | Attitudes | It is good to participate in the pickleball game | 6.00 | 1.08 | −0.57 | 0.98 | 5.56 |
| B2 | I am happy to be in the pickleball game | 6.00 | 1.00 | −0.29 | −0.13 | ||
| B3 | Participating in a pickleball game is fascinating | 6.00 | 1.11 | −0.50 | 0.39 | ||
| B4 | Participating in a pickleball game is fun | 6.00 | 1.03 | −0.53 | 0.90 | ||
| B5 | Participating in a pickleball game is meaningful | 6.00 | 1.10 | −0.63 | 0.85 | ||
| C1 | Normative beliefs | A teacher thinks it is good to participate in the ice ax ball | 5.00 | 1.08 | −0.07 | −0.63 | 5.22 |
| C2 | Parents think it’s good to participate in the ice ax ball | 5.00 | 1.14 | −0.34 | 0.43 | ||
| C3 | Brothers and sisters think it’s good to participate in the ice ax balls | 5.00 | 1.22 | −0.23 | −0.48 | ||
| C4 | School friends (classmates) think it is a good idea to participate in the ice ax balls | 5.00 | 1.30 | −0.34 | −0.59 | ||
| C5 | My friends think it’s good to participate in the ice ax ball | 5.00 | 0.82 | 0.29 | −0.32 | ||
| C6 | Supporters think it is a good thing to participate | 5.00 | 0.97 | −0.26 | 1.46 | ||
| D1 | Subjective norms | I think others should play pickle balls | 5.00 | 1.05 | −0.52 | 0.43 | 5.29 |
| D2 | I think many people should support pickleball participation | 5.00 | 1.13 | −0.60 | 0.42 | ||
| D3 | Many people want to participate in the pickleball | 5.00 | 1.16 | −0.64 | 0.63 | ||
| D4 | I think many people should participate in pickleball games | 5.00 | 1.16 | −0.40 | −0.10 | ||
| E1 | Control beliefs | Understand pickleball rules | 5.00 | 1.19 | −0.22 | −0.72 | 5.07 |
| E2 | I have information about pickle balls | 5.00 | 1.37 | −0.30 | −0.51 | ||
| E3 | Have time to play pickleball | 5.00 | 1.48 | −0.37 | −0.38 | ||
| E4 | Sufficient physical strength to participate in the pickle game | 5.00 | 1.29 | −0.24 | −0.75 | ||
| E5 | I have a friend participating in the pickleball | 5.00 | 1.37 | −0.84 | 0.71 | ||
| E6 | I have equipment for pickling balls (monitors and computers) | 5.00 | 1.42 | −0.64 | 0.03 | ||
| E7 | Live TV or Internet video broadcast | 5.00 | 1.26 | −0.96 | 1.63 | ||
| F1 | Behavioral intentions | I want to participate in a pickleball game | 6.00 | 1.14 | −0.82 | 1.73 | 5.49 |
| F2 | Can participate in pickleball games | 6.00 | 0.96 | −0.0 | 2.36 | ||
| F3 | Looking forward to participating in pickleball games | 5.00 | 1.02 | −0.35 | 0.63 | ||
| F4 | Need to participate in pickleball | 5.00 | 1.11 | −0.77. | 2.13 | ||
| G1 | Perceived behavioral control | I think it is very difficult to participate in a pickleball | 4.00 | 1.69 | −0.07 | −1.13 | 4.68 |
| G2 | I think it’s easy to join a pickleball | 5.00 | 1.15 | 0.23 | −0.78 | ||
| G3 | Participating in pickle balls is often what you can do | 5.00 | 1.11 | 0.04 | −0.41 | ||
| G4 | I want to participate in pickleball whenever possible | 5.00 | 1.05 | −0.18 | −0.44 |
| Estimate | S.E. | |
|---|---|---|
| A1 <--- Behavioral beliefs | 0.82 | 0.05 |
| A2 <--- Behavioral beliefs | 0.82 | 0.05 |
| A3 <--- Behavioral beliefs | 0.85 | 0.07 |
| A4 <--- Behavioral beliefs | 0.85 | 0.06 |
| A5 <--- Behavioral beliefs | 0.87 | 0.04 |
| A6 <--- Behavioral beliefs | 0.64 | 0.06 |
| A7 <--- Behavioral beliefs | 0.65 | 0.07 |
| B1 <--- Attitudes | 0.94 | 0.02 |
| B2 <--- Attitudes | 0.91 | 0.02 |
| B3 <--- Attitudes | 0.91 | 0.03 |
| B4 <--- Attitudes | 0.87 | 0.03 |
| B5 <--- Attitudes | 0.86 | 0.03 |
| C1 <--- Normative beliefs | 0.78 | 0.05 |
| C2 <--- Normative beliefs | 0.81 | 0.05 |
| C3 <--- Normative beliefs | 0.85 | 0.05 |
| C4 <--- Normative beliefs | 0.85 | 0.06 |
| C5 <--- Normative beliefs | 0.72 | 0.03 |
| C6 <--- Normative beliefs | 0.60 | 0.06 |
| D1 <--- Subjective norms | 0.91 | 0.02 |
| D2 <--- Subjective norms | 0.92 | 0.03 |
| D3 <--- Subjective norms | 0.85 | 0.04 |
| D4 <--- Subjective norms | 0.85 | 0.04 |
| E1 <--- Control beliefs | 0.77 | 0.06 |
| E2 <--- Control beliefs | 0.87 | 0.06 |
| E3 <--- Control beliefs | 0.83 | 0.08 |
| E4 <--- Control beliefs | 0.83 | 0.06 |
| E5 <--- Control beliefs | 0.70 | 0.10 |
| E6 <--- Control beliefs | 0.64 | 0.12 |
| E7 <--- Control beliefs | 0.28 | 0.14 |
| F1 <--- Behavioral intentions | 0.85 | 0.04 |
| F2 <--- Behavioral intentions | 0.84 | 0.03 |
| F3 <--- Behavioral intentions | 0.92 | 0.03 |
| F4 <--- Behavioral intentions | 0.70 | 0.06 |
| G1 <--- Perceived behavioral control | 0.24 | 0.26 |
| G2 <--- Perceived behavioral control | 0.86 | 0.05 |
| G3 <--- Perceived behavioral control | 0.85 | 0.05 |
| G4 <--- Perceived behavioral control | 0.73 | 0.06 |
| Item (Variable) | Skewness | C.R. Judgment Value | Kurtosis | C.R. Judgment Value |
|---|---|---|---|---|
| G4 | −0.18 | −1.12 | −0.46 | −1.41 |
| G3 | 0.04 | 0.24 | −0.43 | −1.32 |
| G2 | 0.23 | 1.44 | −0.79 | −2.43 |
| F4 | −0.77 | −4.71 | 2.06 | 6.31 |
| F3 | −0.35 | −2.14 | 0.59 | 1.82 |
| F2 | −0.70 | −4.29 | 2.28 | 7.00 |
| F1 | −0.81 | −5.00 | 1.67 | 5.11 |
| E5 | −0.84 | −5.15 | 0.67 | 2.0 |
| E4 | −0.25 | −1.52 | −0.76 | −2.33 |
| E3 | −0.37 | −2.26 | −0.41 | −1.24 |
| E2 | −0.30 | −1.87 | −0.53 | −1.62 |
| D4 | −0.40 | −2.47 | −0.12 | −0.38 |
| D3 | −0.64 | −3.94 | 0.59 | 1.81 |
| D2 | −0.60 | −3.66 | 0.39 | 1.21 |
| D1 | −0.52 | −3.21 | 0.40 | 1.23 |
| C4 | −0.34 | −2.09 | −0.61 | −1.87 |
| C3 | −0.24 | −1.44 | −0.50 | −1.53 |
| C2 | −0.34 | −2.09 | 0.40 | 1.21 |
| C1 | −0.07 | −0.44 | −0.64 | −1.98 |
| B4 | −0.53 | −3.23 | 0.86 | 2.63 |
| B3 | −0.50 | −3.08 | 0.36 | 1.09 |
| B1 | −0.57 | −3.49 | 0.94 | 2.88 |
| A5 | −1.06 | −6.49 | 2.10 | 6.46 |
| A4 | −0.75 | −4.58 | 0.37 | 1.12 |
| A3 | −0.62 | −3.81 | −0.26 | −0.79 |
| A1 | −0.88 | −5.39 | 1.55 | 4.76 |
| Multivariate | 318.1 | 62.78 |
| Model Parameter Estimates | Convergent Validity | ||||||||
|---|---|---|---|---|---|---|---|---|---|
| Latent Variable | Observed Variable | Unstandardized Factor Loading | Standard Deviation | C.R | Cronbach’s α | Factor Loading | SMC | Compositional Reliability | Average Variance Extracted |
| Behavioral beliefs | A1 | 1.00 | 0.89 | 0.79 | 0.63 | 0.91 | 0.71 | ||
| A3 | 1.34 | 0.09 | 14.97 | 0.87 | 0.87 | 0.76 | |||
| A4 | 1.28 | 0.09 | 14.69 | 0.87 | 0.87 | 0.75 | |||
| A5 | 1.10 | 0.08 | 14.14 | 0.87 | 0.84 | 0.70 | |||
| Attitudes | B1 | 1.00 | 0.87 | 0.92 | 0.85 | 0.93 | 0.81 | ||
| B3 | 1.03 | 0.04 | 23.34 | 0.88 | 0.92 | 0.85 | |||
| B4 | 0.89 | 0.05 | 19.35 | 0.92 | 0.86 | 0.74 | |||
| Normative beliefs | C1 | 1.00 | 0.87 | 0.79 | 0.63 | 0.90 | 0.69 | ||
| C2 | 1.10 | 0.08 | 13.83 | 0.86 | 0.83 | 0.69 | |||
| C3 | 1.24 | 0.08 | 14.79 | 0.85 | 0.87 | 0.76 | |||
| C4 | 1.26 | 0.09 | 13.87 | 0.87 | 0.84 | 0.70 | |||
| Subjective norms | D1 | 1.00 | 0.90 | 0.91 | 0.83 | 0.93 | 0.78 | ||
| D2 | 1.09 | 0.05 | 22.86 | 0.90 | 0.92 | 0.84 | |||
| D3 | 1.03 | 0.05 | 18.78 | 0.91 | 0.85 | 0.72 | |||
| D4 | 1.02 | 0.06 | 18.59 | 0.92 | 0.85 | 0.72 | |||
| Control beliefs | E2 | 1.00 | 0.83 | 0.85 | 0.72 | 0.89 | 0.66 | ||
| E3 | 1.07 | 0.07 | 15.65 | 0.83 | 0.84 | 0.71 | |||
| E4 | 0.95 | 0.06 | 15.71 | 0.83 | 0.85 | 0.73 | |||
| E5 | 0.82 | 0.07 | 11.85 | 0.88 | 0.70 | 0.49 | |||
| Behavioral intentions | F1 | 1.00 | 0.86 | 0.85 | 0.73 | 0.90 | 0.69 | ||
| F2 | 0.83 | 0.05 | 16.11 | 0.85 | 0.84 | 0.71 | |||
| F3 | 0.96 | 0.05 | 18.50 | 0.82 | 0.92 | 0.85 | |||
| F4 | 0.80 | 0.07 | 11.95 | 0.90 | 0.70 | 0.49 | |||
| Perceived behavioral control | G2 | 1.00 | 0.76 | 0.86 | 0.74 | 0.86 | 0.67 | ||
| G3 | 0.95 | 0.06 | 15.51 | 0.75 | 0.85 | 0.72 | |||
| G4 | 0.78 | 0.06 | 12.18 | 0.85 | 0.73 | 0.54 | |||
| Fit Indices | Allowable Range | This Research Model | Modified Bollen–Stine Bootstrap | Model Fit Judgment |
|---|---|---|---|---|
| χ2 (Chi-square) | The smaller, the better | 620.96 | 419.10 | |
| Ratio of χ2 to degrees of freedom | <3 | 2.14 | 1.45 | Conforming |
| CFI | >0.90 | 0.94 | 0.98 | Conforming |
| TLI | >0.90 | 0.93 | 0.97 | Conforming |
| SRMR | <0.50 | 0.07 | 0.07 | Conforming |
| RMSEA | <0.08 | 0.07 | 0.04 | Conforming |
| GFI | >0.90 | 0.84 | 0.92 | Conforming |
| AGFI | >0.90 | 0.80 | 0.90 | Conforming |
| Hypotheses | Path Relationship | Path Value | Hypothesis Supported or Not |
|---|---|---|---|
| 1 | Behavioral beliefs -> Attitudes | 0.87 * | Supported |
| 2 | Normative beliefs -> Subjective norms | 0.79 * | Supported |
| 3 | Control beliefs -> Perceived behavioral control | 0.83 * | Supported |
| 4 | Attitudes -> Behavioral intentions | 0.14 | Not supported |
| 5 | Subjective norms -> Behavioral intentions | 0.55 * | Supported |
| 6 | Perceived behavioral control -> Behavioral intentions | 0.31 * | Supported |
Disclaimer/Publisher’s Note: The statements, opinions and data contained in all publications are solely those of the individual author(s) and contributor(s) and not of MDPI and/or the editor(s). MDPI and/or the editor(s) disclaim responsibility for any injury to people or property resulting from any ideas, methods, instructions or products referred to in the content. |
© 2023 by the authors. Licensee MDPI, Basel, Switzerland. This article is an open access article distributed under the terms and conditions of the Creative Commons Attribution (CC BY) license (https://creativecommons.org/licenses/by/4.0/).
Share and Cite
Wang, S.; Chen, C.-C.; Chu, Y.-H.; Lin, H.-H.; Ting, K.-C.; Hsu, C.-H. Predicting the Sustainability of Pickleball Competitions as a New Sport from the Behavioral Intention of Pickleball Players. Sustainability 2023, 15, 6137. https://doi.org/10.3390/su15076137
Wang S, Chen C-C, Chu Y-H, Lin H-H, Ting K-C, Hsu C-H. Predicting the Sustainability of Pickleball Competitions as a New Sport from the Behavioral Intention of Pickleball Players. Sustainability. 2023; 15(7):6137. https://doi.org/10.3390/su15076137
Chicago/Turabian StyleWang, Songyan, Chao-Chien Chen, Yen-Hsu Chu, Hsiao-Hsien Lin, Kuo-Chiang Ting, and Chin-Hsien Hsu. 2023. "Predicting the Sustainability of Pickleball Competitions as a New Sport from the Behavioral Intention of Pickleball Players" Sustainability 15, no. 7: 6137. https://doi.org/10.3390/su15076137
APA StyleWang, S., Chen, C.-C., Chu, Y.-H., Lin, H.-H., Ting, K.-C., & Hsu, C.-H. (2023). Predicting the Sustainability of Pickleball Competitions as a New Sport from the Behavioral Intention of Pickleball Players. Sustainability, 15(7), 6137. https://doi.org/10.3390/su15076137

