The Effect of Service Quality of Green Restaurants on Green Restaurant Image and Revisit Intention: The Case of Istanbul
Abstract
1. Introduction
2. Literature Review
2.1. Sustainable Gastronomy
2.2. Green Restaurants
2.3. Perceived Service Quality
2.4. Green Restaurant Image
2.5. Revisit Intention
3. Materials and Methods
3.1. Research Model
3.2. The Purpose of the Research and Research Variables
3.3. Study Location, the Universe and Sample of the Study
3.4. Data Collection and Analysis Method
4. Results
4.1. The Demographic Characteristics of Participants
4.2. Validity and Reliability Analysis
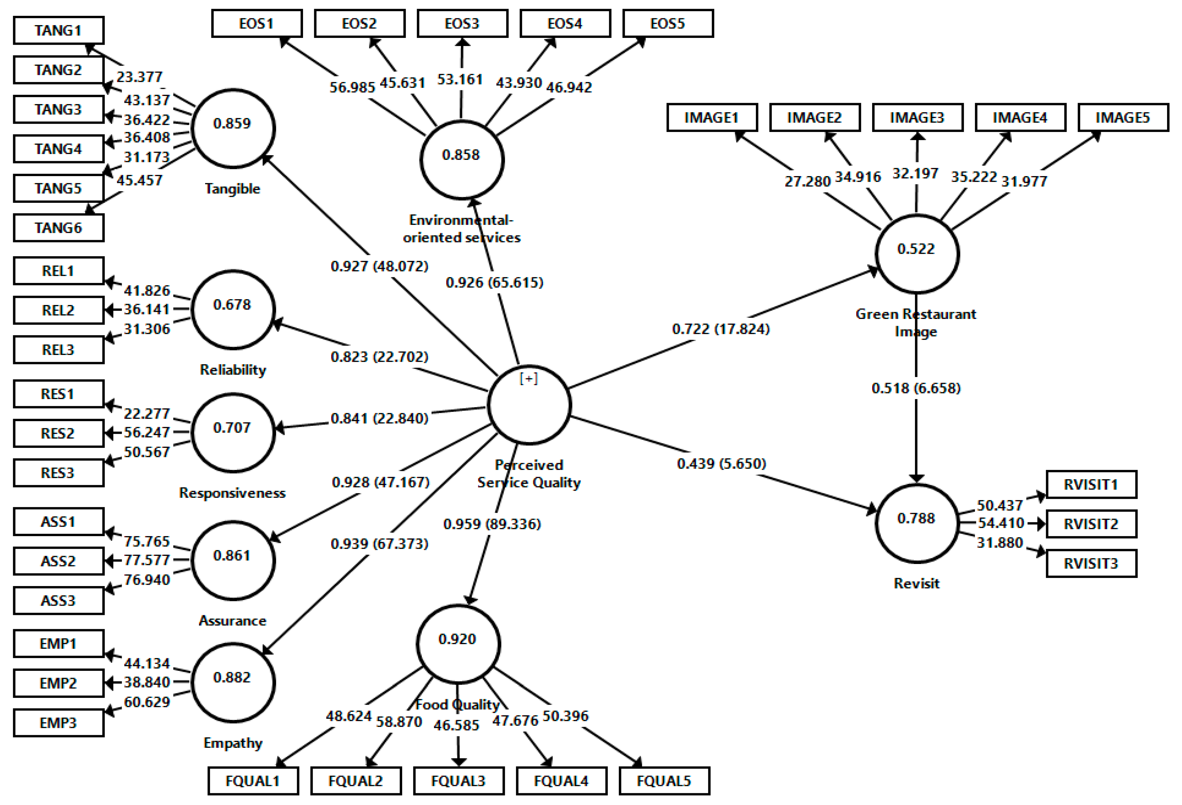
4.3. The Analysis of the Structural Model
5. Discussion
6. Conclusions, Implications, Limitations and Future Research
Author Contributions
Funding
Institutional Review Board Statement
Informed Consent Statement
Data Availability Statement
Conflicts of Interest
References
- Jeong, E.; Jang, S.; Day, J.; Ha, S. The Impact of Eco-Friendly Practices on Green Image and Customer Attitudes: An Investigation in a Café Setting. Int. J. Hosp. Manag. 2014, 41, 10–20. [Google Scholar] [CrossRef]
- Namkung, Y.; Jang, S.C.S. Effects of Restaurant Green Practices on Brand Equity Formation: Do Green Practices Really Matter? Int. J. Hosp. Manag. 2013, 33, 85–95. [Google Scholar] [CrossRef]
- Han, H. Theory of Green Purchase Behavior (TGPB): A New Theory for Sustainable Consumption of Green Hotel and Green Restaurant Products. Bus. Strategy Environ. 2020, 29, 2815–2828. [Google Scholar] [CrossRef]
- Hussain, I.; Mu, S.; Mohiuddin, M.; Danish, R.Q.; Sair, S.A. Effects of Sustainable Brand Equity and Marketing Innovation on Market Performance in Hospitality Industry: Mediating Effects of Sustainable Competitive Advantage. Sustainability 2020, 12, 2939. [Google Scholar] [CrossRef]
- Dhir, A.; Talwar, S.; Sadiq, M.; Sakashita, M.; Kaur, P. Green Apparel Buying Behaviour: A Stimulus–Organism–Behaviour–Consequence (SOBC) Perspective on Sustainability-oriented Consumption in Japan. Bus. Strategy Environ. 2021, 30, 3589–3605. [Google Scholar] [CrossRef]
- Assaker, G. The Effects of Hotel Green Business Practices on Consumers’ Loyalty Intentions: An Expanded Multidimensional Service Model in the Upscale Segment. Int. J. Contemp. Hosp. Manag. 2020, 32, 3787–3807. [Google Scholar] [CrossRef]
- Hussain, R. The Mediating Role of Customer Satisfaction: Evidence from the Airline Industry. Asia Pac. J. Mark. Logist. 2016, 28, 2. [Google Scholar] [CrossRef]
- Szuchnicki, A.L. Examining the Influence of Restaurant Green Practices on Customer Return Intention. UNLV 2009, 155. [Google Scholar] [CrossRef]
- Nguyen, N.; Leblanc, G. Corporate Image and Corporate Reputation In Customers’ Retention Decisions in Services. J. Retail. Consum. Serv. 2001, 8, 227–236. [Google Scholar] [CrossRef]
- Chen, C.-T.; Cheng, C.-C.; Hsu, F.-S. GRSERV Scale: An Effective Tool for Measuring Consumer Perceptions of Service Quality in Green Restaurants. Total Qual. Manag. Bus. Excell. 2015, 26, 355–367. [Google Scholar] [CrossRef]
- Shapoval, V.; Murhpy, K.S.; Severt, D. Does service quality really matter at Green restaurants for Millennial consumers? The moderating effects of gender between loyalty and satisfaction. J. Foodserv. Bus. Res. 2018, 21, 591–609. [Google Scholar] [CrossRef]
- Lavuri, R. Extending the Theory of Planned Behavior: Factors Fostering Millennials’ Intention to Purchase Eco-Sustainable Products in an Emerging Market. J. Environ. Plan. Manag. 2022, 65, 1507–1529. [Google Scholar] [CrossRef]
- Skard, S.; Jørgensen, S.; Pedersen, L.J.T. When Is Sustainability a Liability, and When Is It an Asset? Quality Inferences for Core and Peripheral Attributes. J. Bus. Ethics 2021, 173, 109–132. [Google Scholar] [CrossRef]
- Jeong, E.; Jang, S. Effects of Restaurant Green Practices: Which Practices Are Effects of Restaurant Green Practices: Which Practices Are Important and Effective? Caesars Hospitality: Las Vegas, NV, USA, 2010. [Google Scholar]
- Riva, F.; Magrizos, S.; Rubel, M.R.B.; Rizomyliotis, I. Green Consumerism, Green Perceived Value, and Restaurant Revisit Intention: Millennials’ Sustainable Consumption with Moderating Effect of Green Perceived Quality. Bus. Strategy Environ. 2022, 31, 2807–2819. [Google Scholar] [CrossRef]
- Yu, Y.; Luo, M.; Zhu, D. The Effect of Quality Attributes on Visiting Consumers’ Patronage Intentions of Green Restaurants. Sustainability 2018, 10, 1187. [Google Scholar] [CrossRef]
- Han, H.; Kim, Y. An Investigation of Green Hotel Customers’ Decision Formation: Developing an Extended Model of the Theory of Planned Behavior. Int. J. Hosp. Manag. 2010, 29, 659–668. [Google Scholar] [CrossRef]
- Chou, C.-J.; Chen, K.-S.; Wang, Y.-Y. Green Practices in the Restaurant Industry from an Innovation Adoption Perspective: Evidence from Taiwan. Int. J. Hosp. Manag. 2012, 31, 703–711. [Google Scholar] [CrossRef]
- Ashaolu, T.J.; Ashaolu, J.O. Perspectives on the Trends, Challenges and Benefits of Green, Smart and Organic (GSO) Foods. Int. J. Gastron. Food Sci. 2020, 22, 100273. [Google Scholar] [CrossRef] [PubMed]
- Chiang, C.-I.; Sheu, R.-S. How the Sustainability of Your Recipes? Int. J. Gastron. Food Sci. 2020, 22, 100244. [Google Scholar] [CrossRef]
- UNWCED. Our Common Future, United Nations World Commision on Environment and Development; Uxford University Press: Oxford, UK, 1987. [Google Scholar]
- Scarpato, R. Sustainable Gastronomy as a Tourist Product. In Tourism and Gastronomy; Hjalager, A.-M., Richards, G., Eds.; Routledge: London, UK, 2002; pp. 146–166. [Google Scholar] [CrossRef]
- Legrand, W.; Sloan, P.; Chen, J.S. Sustainability in the Hospitality Industry: Principles of Sustainable Operations, 2nd ed.; Routledge: London, UK, 2013. [Google Scholar]
- Hu, H.-H.; Parsa, H.G.; Self, J. The Dynamics of Green Restaurant Patronage. Cornell Hosp. Q. 2010, 51, 344–362. [Google Scholar] [CrossRef]
- Wang, Y.-F.; Chen, S.-P.; Lee, Y.-C.; Tsai, C.-T. Developing Green Management Standards for Restaurants: An Application of Green Supply Chain Management. Int. J. Hosp. Manag. 2013, 34, 263–273. [Google Scholar] [CrossRef]
- Tan, B.-C.; Yeap, P.-F. What Drives Green Restaurant Patronage Intention? Int. J. Bus. Manag. 2012, 7, 215–223. [Google Scholar] [CrossRef]
- Post, J.E.; Altma, B.W. Managing the Environmental Change Process: Barriers and Opportunities. J. Organ. Change Manag. 1994, 7, 64–81. [Google Scholar] [CrossRef]
- Gilg, A.; Barr, S.; Ford, N. Green Consumption or Sustainable Lifestyles? Identifying the Sustainable Consumer. Futures 2005, 37, 481–504. [Google Scholar] [CrossRef]
- Nimri, R.; Dharmesti, M.; Arcodia, C.; Mahshi, R. UK Consumers’ Ethical Beliefs towards Dining at Green Restaurants: A Qualitative Evaluation. J. Hosp. Tour. Manag. 2021, 48, 572–581. [Google Scholar] [CrossRef]
- Jang, Y.J.; Kim, W.G.; Bonn, M.A. Generation Y Consumers’ Selection Attributes and Behavioral Intentions Concerning Green Restaurants. Int. J. Hosp. Manag. 2011, 30, 803–811. [Google Scholar] [CrossRef]
- Ratanavaraha, V.; Jomnonkwao, S.; Khampirat, B.; Watthanaklang, D.; Iamtrakul, P. The Complex Relationship between School Policy, Service Quality, Satisfaction, and Loyalty for Educational Tour Bus Services: A Multilevel Modeling Approach. Transp. Policy 2016, 45, 116–126. [Google Scholar] [CrossRef]
- Stevens, P.; Knutson, B.; Patton, M. Dineserv: A Tool for Measuring Service Quality in Restaurants. Cornell Hotel Restaur. Adm. Q. 1995, 36, 56–60. [Google Scholar] [CrossRef]
- Marković, S.; Raspor, S.; Šegarić, K. Does Restaurant Performance Meet Customers’ Expectations? An Assessment of Restaurant Service Quality Using a Modified DINESERV Approach. Tour. Hosp. Manag. 2010, 16, 181–195. [Google Scholar] [CrossRef]
- Agnihotri, D.; Chaturvedi, P. A Study on Impact of Servicescape Dimensions on Perceived Quality of Customer with Special Reference to Restaurant Services in Kanpur. Int. J. Manag. Stud. 2018, 3, 115. [Google Scholar] [CrossRef]
- Cronin, J.J.; Taylor, S. SERVPERF versus SERVQUAL: And Reconciling of Service Measurement Perceptions Quality. J. Mark 1994, 58, 125–131. [Google Scholar] [CrossRef]
- Uslu, A.; Eren, R. Critical Review of Service Quality Scales with a Focus on Customer Satisfaction and Loyalty in Restaurants. Deturope 2020, 12, 64–84. [Google Scholar] [CrossRef]
- Caruana, A. Service Loyalty. Eur. J. Mark 2002, 36, 811–828. [Google Scholar] [CrossRef]
- Chen, Y.-S. The Drivers of Green Brand Equity: Green Brand Image, Green Satisfaction, and Green Trust. J. Bus. Ethics 2010, 93, 307–319. [Google Scholar] [CrossRef]
- Kleisari, L.; Markaki, E.N. The Impact of the Perceived Service Quality on Revisit Intention in the Tourism Industry: A Conceptual Framework of Strategic Approach and Analysis. Eur. J. Interdiscip. Stud. 2019, 5, 30. [Google Scholar] [CrossRef]
- Lai, F.; Griffin, M.; Babin, B.J. How Quality, Value, Image, and Satisfaction Create Loyalty at a Chinese Telecom. J. Bus. Res. 2009, 62, 980–986. [Google Scholar] [CrossRef]
- Wu, H.-C. An Empirical Study of the Effects of Service Quality, Perceived Value, Corporate Image, and Customer Satisfaction on Behavioral Intentions in the Taiwan Quick Service Restaurant Industry. J. Qual. Assur. Hosp. Tour. 2013, 14, 364–390. [Google Scholar] [CrossRef]
- Prendergast, G.; Man, H.W. The Influence of Store Image on Store Loyalty in Hong Kong’s Quick Service Restaurant Industry. J. Foodserv. Bus. Res. 2002, 5, 45–59. [Google Scholar] [CrossRef]
- Han, H.; Hsu, L.-T.J.; Lee, J.-S.; Sheu, C. Are Lodging Customers Ready to Go Green? An Examination of Attitudes, Demographics, and Eco-Friendly Intentions. Int. J. Hosp. Manag. 2011, 30, 345–355. [Google Scholar] [CrossRef]
- Khoo, K.L. A Study of Service Quality, Corporate Image, Customer Satisfaction, Revisit Intention and Word-of-Mouth: Evidence from the KTV Industry. PSU Res. Rev. 2020, 6, 105–119. [Google Scholar] [CrossRef]
- Jiang, Y.; Wen, J. Effects of COVID-19 on Hotel Marketing and Management: A Perspective Article. Int. J. Contemp. Hosp. Manag. 2020, 32, 2563–2573. [Google Scholar] [CrossRef]
- Kim, S.-H.; Lee, K.; Fairhurst, A. The Review of “Green” Research in Hospitality, 2000–2014. Int. J. Contemp. Hosp. Manag. 2017, 29, 226–247. [Google Scholar] [CrossRef]
- Robinot, E.; Giannelloni, J.-L. Do Hotels’ “Green” Attributes Contribute to Customer Satisfaction? J. Serv. Mark. 2010, 24, 157–169. [Google Scholar] [CrossRef]
- Parasuraman, A.; Zeithaml, V.A.; Berry, L.L. SERVQUAL: A Multiple-Item Scale for Measuring Consumer Perceptions of Service Quality. J. Retail. 1988, 64, 12–40. [Google Scholar]
- Low, G.S.; Lamb, C.W. The Measurement and Dimensionality of Brand Associations. J. Prod. Brand Manag. 2000, 9, 350–370. [Google Scholar] [CrossRef]
- Kim, W.G.; Moon, Y.J. Customers’ Cognitive, Emotional, and Actionable Response to the Servicescape: A Test of the Moderating Effect of the Restaurant Type. Int. J. Hosp. Manag. 2009, 28, 144–156. [Google Scholar] [CrossRef]
- Ryu, K.; Han, H. New or Repeat Customers: How Does Physical Environment Influence Their Restaurant Experience? Int. J. Hosp. Manag. 2011, 30, 599–611. [Google Scholar] [CrossRef]
- TURKSTAT. The Results of Address Based Population Registration System; TURKSTAT: Ankara, Turkey, 2022.
- İstanbul Directorate of Culture and Tourism. Available online: https://istanbul.ktb.gov.tr/TR-276221/turizm-istatistik-raporlari.html (accessed on 15 April 2022).
- İstanbul Tourizm Istatistikleri Raporu. Available online: https://istanbul.ktb.gov.tr/Eklenti/73794,haziran-2020-istanbul-turizm-istatsitikleridoc.doc?0 (accessed on 15 April 2022).
- Kline, R.B. Convergence of Structural Equation Modeling and Multilevel Modeling. In The SAGE Handbook of Innovation in Social Research Methods; SAGE Publications Ltd.: London, UK, 2011; pp. 562–589. [Google Scholar] [CrossRef]
- Hair, J.F.; Hult, G.T.M.; Ringle, C.M.; Sarstedt, M. A Primer on Partial Least Squares Structural Equation Modeling (PLS-SEM); Sage Publications Inc.: Thousand Oaks, CA, USA, 2017. [Google Scholar]
- Fornell, C.; Larcker, D.F. Evaluating Structural Equation Models with Unobservable Variables and Measurement Error. J. Mark. Res. 1981, 18, 39. [Google Scholar] [CrossRef]
- Bagozzi, R.P.; Yi, Y. On the Evaluation of Structural Equation Models. J. Acad. Mark. Sci. 1988, 16, 74–94. [Google Scholar] [CrossRef]
- Hair, J.F., Jr.; Anderson, R.E.; Tatham, R.L.; Black, W.C. Multivariate Data Analysis, 3rd ed.; Macmillan: New York, NY, USA, 1995. [Google Scholar]
- Yılmaz, V.; Can, Y.; Aras, N. Investigation of Attitude About Nuclear and Renewable Energy by Using Partial Least Squares Structural Equatıon Modeling. Alphanumeric. J. 2019, 7, 87–102. [Google Scholar] [CrossRef]
- Shmueli, G.; Koppius, O.R. Predictive Analytics in Information Systems Research. MIS Q. 2011, 35, 553. [Google Scholar] [CrossRef]
- Henseler, J.; Ringle, C.M.; Sinkovics, R.R. The Use of Partial Least Squares Path Modeling in International Marketing; Emerald Group Publishing Ltd.: Bingley, UK, 2009; pp. 277–319. [Google Scholar] [CrossRef]
- Park, E.; Kim, W.-H.; Kwon, J. Understanding the Relationship between Green Restaurant Certification Programs and a Green Restaurant Image: The Case of TripAdvisor Reviews. Kybernetes 2021, 50, 1689–1703. [Google Scholar] [CrossRef]


| Measurement Items and Factors (n = 356) | |||||
|---|---|---|---|---|---|
| First Order | Standardized Factor Loadings | t-Values | Mean | St. Dev. | VIF |
| Tangible (Cronbach’s alpha = 0.939; CR = 0.94; AVE = 0.72) | 3.68 | ||||
| Item 1 | 0.804 | 23.057 | 3.68 | 1.113 | 2.528 |
| Item 2 | 0.867 | 42.199 | 3.62 | 1.082 | 4.388 |
| Item 3 | 0.853 | 35.805 | 3.71 | 1.102 | 3.289 |
| Item 4 | 0.865 | 35.588 | 3.72 | 1.151 | 3.490 |
| Item 5 | 0.827 | 31.144 | 3.65 | 1.089 | 2.827 |
| Item 6 | 0.874 | 44.296 | 3.71 | 1.100 | 3.716 |
| Reliability (Cronbach’s alpha = 0.888; CR = 0.89; AVE = 0.73) | 3.72 | ||||
| Item 1 | 0.899 | 42.099 | 3.83 | 1.055 | 2.363 |
| Item 2 | 0.831 | 35.790 | 3.68 | 1.022 | 3.123 |
| Item 3 | 0.822 | 30.834 | 3.64 | 1.066 | 2.547 |
| Responsiveness (Cronbach’s alpha = 0.890; CR = 0.89; AVE = 0.73) | 3.57 | ||||
| Item 1 | 0.757 | 22.260 | 3.47 | 1.057 | 2.491 |
| Item 2 | 0.898 | 56.754 | 3.63 | 1.130 | 3.667 |
| Item 3 | 0.906 | 51.291 | 3.61 | 1.104 | 2.529 |
| Assurance (Cronbach’s alpha = 0.930; CR= 0.93; AVE= 0.82) | 3.66 | ||||
| Item 1 | 0.899 | 76.511 | 3.63 | 1.086 | 3.577 |
| Item 2 | 0.908 | 79.748 | 3.69 | 1.094 | 3.931 |
| Item 3 | 0.905 | 78.657 | 3.67 | 1.111 | 3.828 |
| Empathy (Cronbach’s alpha = 0.903; CR = 0.90; AVE = 0.76) | 3.53 | ||||
| Item 1 | 0.853 | 43.316 | 3.54 | 1.139 | 2.759 |
| Item 2 | 0.848 | 38.120 | 3.44 | 1.118 | 3.150 |
| Item 3 | 0.907 | 59.592 | 3.62 | 1.148 | 2.798 |
| Environmental-oriented services (Cronbach’s alpha = 0.947; CR = 0.95; AVE= 0.78) | 3.69 | ||||
| Item 1 | 0.901 | 57.921 | 3.62 | 1.095 | 3.349 |
| Item 2 | 0.865 | 44.845 | 3.71 | 1.147 | 4.137 |
| Item 3 | 0.896 | 52.466 | 3.75 | 1.175 | 4.412 |
| Item 4 | 0.875 | 44.633 | 3.58 | 1.151 | 3.346 |
| Item 5 | 0.884 | 46.821 | 3.76 | 1.170 | 4.345 |
| Food quality (Cronbach’s alpha = 0.947; CR = 0.95; AVE = 0.78) | 3.67 | ||||
| Item 1 | 0.867 | 48.006 | 3.66 | 1.148 | 3.087 |
| Item 2 | 0.891 | 58.842 | 3.70 | 1.112 | 4.283 |
| Item 3 | 0.885 | 47.187 | 3.69 | 1.104 | 5.776 |
| Item 4 | 0.888 | 48.315 | 3.66 | 1.136 | 5.413 |
| Item 5 | 0.894 | 50.450 | 3.63 | 1.188 | 3.975 |
| Green restaurant image (Cronbach’s alpha = 0.929; CR = 0.93; AVE = 0.72) | 3.40 | ||||
| Item 1 | 0.798 | 27.233 | 3.42 | 1.057 | 2.749 |
| Item 2 | 0.879 | 34.531 | 3.39 | 1.030 | 3.304 |
| Item 3 | 0.838 | 33.068 | 3.37 | 1.042 | 3.029 |
| Item 4 | 0.883 | 34.889 | 3.41 | 1.062 | 3.717 |
| Item 5 | 0.851 | 32.230 | 3.42 | 1.038 | 3.215 |
| Revisit intention (Cronbach’s alpha = 0.919; CR = 0.92; AVE = 0.79) | 3.48 | ||||
| Item 1 | 0.902 | 50.839 | 3.49 | 1.149 | 3.807 |
| Item 2 | 0.909 | 54.711 | 3.49 | 1.120 | 3.882 |
| Item 3 | 0.857 | 31.581 | 3.46 | 1.170 | 2.761 |
| Second Order | |||||
| Perceived service quality (Cronbach’s alpha = 0.977; CR = 0.98; AVE = 0.61) | |||||
| Tangible | 0.927 | 46.864 | |||
| Reliability | 0.823 | 22.670 | |||
| Responsiveness | 0.841 | 22.606 | |||
| Assurance | 0.928 | 46.379 | |||
| Empathy | 0.939 | 67.741 | |||
| Environmental-oriented services | 0.926 | 64.102 | |||
| Food quality | 0.959 | 89.818 | |||
| PSQ-Assurance | PSQ-Empathy | PSQ-Environmental-Oriented Services | PSQ-Food Quality | Green Restaurant Image | PSQ-Reliability | PSQ-Responsiveness | Revisit Intention | PSQ-Tangible | |
|---|---|---|---|---|---|---|---|---|---|
| PSQ-assurance | 0.904 | ||||||||
| PSQ-empathy | 0.857 | 0.870 | |||||||
| PSQ-environmental-oriented services | 0.830 | 0.822 | 0.884 | ||||||
| PSQ-food quality | 0.833 | 0.869 | 0.866 | 0.885 | |||||
| Green restaurant image | 0.635 | 0.650 | 0.680 | 0.715 | 0.850 | ||||
| PSQ-reliability | 0.737 | 0.699 | 0.624 | 0.705 | 0.505 | 0.852 | |||
| PSQ-responsiveness | 0.739 | 0.715 | 0.673 | 0.732 | 0.621 | 0.697 | 0.856 | ||
| Revisit intention | 0.703 | 0.724 | 0.746 | 0.786 | 0.834 | 0.584 | 0.700 | 0.889 | |
| PSQ-tangible | 0.763 | 0.803 | 0.754 | 0.805 | 0.635 | 0.758 | 0.747 | 0.755 | 0.849 |
| Original Sample (O) | Sample Mean (M) | Standard Deviation (STDEV) | T Statistics (|O/STDEV|) | CI-BC LB (%2.5) | CI-BC UB (%97.5) | p Values | ||
|---|---|---|---|---|---|---|---|---|
| H1 supported | Perceived service quality-> Green restaurant image | 0.722 | 0.722 | 0.039 | 18.301 | 0.641 | 0.794 | 0.000 * |
| H2 supported | Perceived service quality-> Revisit intention | 0.439 | 0.442 | 0.077 | 5.682 | 0.294 | 0.593 | 0.000 * |
| H3 supported | Green restaurant image -> Revisit intention | 0.518 | 0.514 | 0.077 | 6.715 | 0.362 | 0.658 | 0.000 * |
| Indirect effects | Perceived service quality-> Green restaurant image-> Revisit intention | 0.374 | 0.372 | 0.056 | 6.654 | 0.271 | 0.486 | 0.000 * |
Disclaimer/Publisher’s Note: The statements, opinions and data contained in all publications are solely those of the individual author(s) and contributor(s) and not of MDPI and/or the editor(s). MDPI and/or the editor(s) disclaim responsibility for any injury to people or property resulting from any ideas, methods, instructions or products referred to in the content. |
© 2023 by the authors. Licensee MDPI, Basel, Switzerland. This article is an open access article distributed under the terms and conditions of the Creative Commons Attribution (CC BY) license (https://creativecommons.org/licenses/by/4.0/).
Share and Cite
Eren, R.; Uslu, A.; Aydın, A. The Effect of Service Quality of Green Restaurants on Green Restaurant Image and Revisit Intention: The Case of Istanbul. Sustainability 2023, 15, 5798. https://doi.org/10.3390/su15075798
Eren R, Uslu A, Aydın A. The Effect of Service Quality of Green Restaurants on Green Restaurant Image and Revisit Intention: The Case of Istanbul. Sustainability. 2023; 15(7):5798. https://doi.org/10.3390/su15075798
Chicago/Turabian StyleEren, Ramazan, Abdullah Uslu, and Ayla Aydın. 2023. "The Effect of Service Quality of Green Restaurants on Green Restaurant Image and Revisit Intention: The Case of Istanbul" Sustainability 15, no. 7: 5798. https://doi.org/10.3390/su15075798
APA StyleEren, R., Uslu, A., & Aydın, A. (2023). The Effect of Service Quality of Green Restaurants on Green Restaurant Image and Revisit Intention: The Case of Istanbul. Sustainability, 15(7), 5798. https://doi.org/10.3390/su15075798

