Eco-Gamification Platform to Promote Consumers’ Engagement in the Textile and Clothing Circular Value Chain
Abstract
1. Introduction
2. Literature Review
2.1. Defining (Eco-)Gamification
- i
- Relatedness—the universal need to interact and be connected with others;
- ii
- Competence—the universal need to be effective and master a problem in a given environment; and
- iii
- Autonomy—the universal need to control one’s own life [13].
2.2. Applying Eco-Gamification to a CE Model in the T&C Value Chain
2.3. Previous Work on Eco-Gamified Applications
2.4. Gamification Frameworks
3. Materials and Methods
4. Results
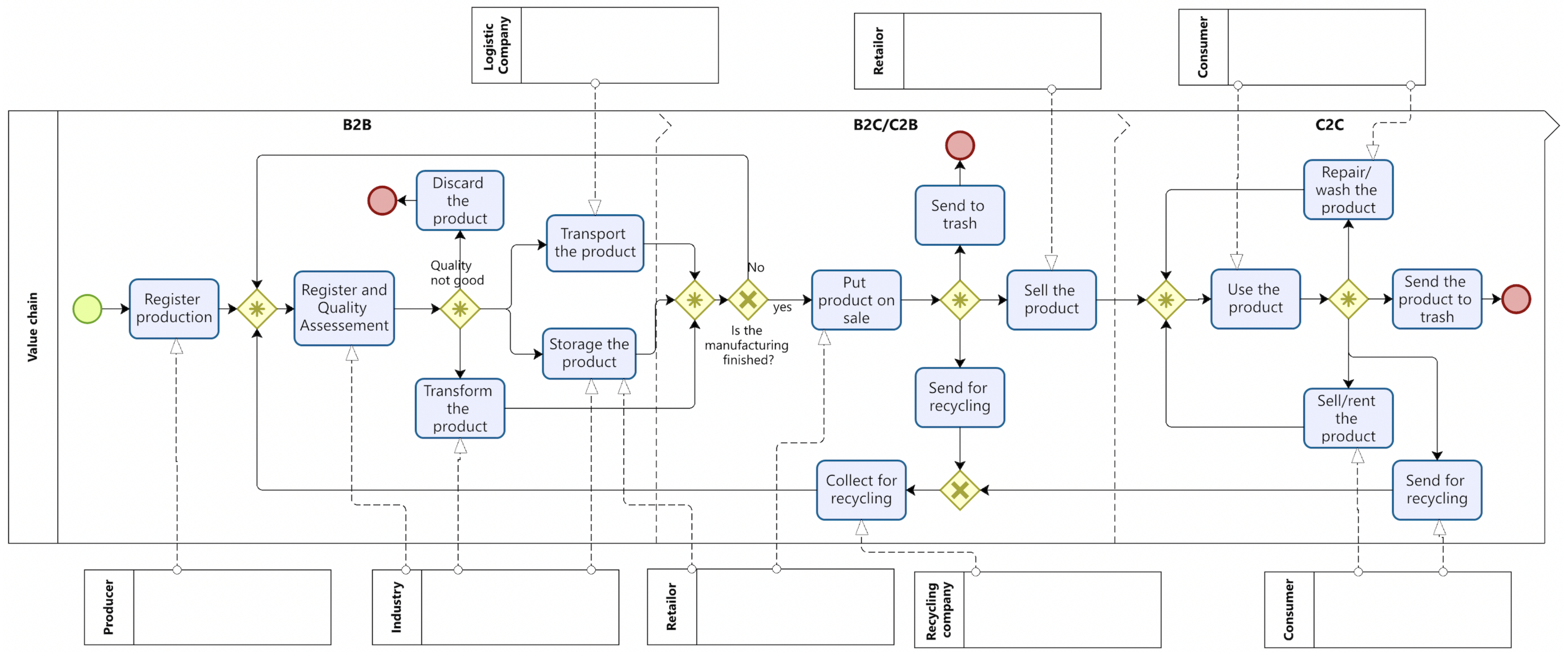
4.1. Circularizing the T&C Value Chain
- Industry—representing all types of industry involved in the value chain such as spinning, weaving, sewing, dyeing, and others, including industries that transform recycled items into new raw materials;
- Retailer—responsible for selling the products;
- Logistics company—responsible for products’ transportation;
- Recycling company—responsible for collecting textile and clothing items for recycling;
- Consumer—a main participant in the chain, who buys products and is able to play an active role in the circularization of the chain;
- Producers—despite the circularity of the value chain, the production of new fibers is always necessary. Thus, the participation of producers, who produce new fibers, such as cotton or wool, must be maintained, but with less importance.
4.2. Modeling the Proposed Eco-Gamified B2C2C T&C Platform
4.2.1. Proposed Platform’s Use Case Model
4.2.2. Proposed Platform’s Domain Model
- -
- Levels and experience points (XP)—Users can gain XP by completing and/or winning challenges. Users need a minimum XP level to unlock certain rewards (aesthetic and coupons);
- -
- Coins (in-game e-cash)—Users are able to purchase rewards (aesthetic and coupons) with in-game coins to customize their profile. Users can get coins by completing and/or winning challenges;
- -
- Circularity Score (CS)—The CS is a metric that measures the total sum of CS of each owned clothing item related to its circularity index + CS of eco-friendly auditable actions on these assets.
- -
- Reward—A game asset rewarded to the user for completing challenges. Some of these can also be bought in the in-game store with in-game earned coins (purchasable items);
- -
- Challenge—An activity in which a user can participate, complete, and get rewarded by completing it successfully (either rewards and/or XP and coins). There are single-player (achievements) and multiplayer (leaderboards) challenges;
- -
- Rewards Per User—The active rewards that the user claimed/is using/redeemed. The boolean field usingOrRedeemed acts as a validation and verification tool for the badges and aesthetic rewards being used in the user profile as well for indicating which coupons the user has redeemed due to the latter having an expiration date;
- -
- Profile Info—Data related to know your customer (KYC) information (username, email, phone number) identified by a wallet address;
- -
- User Game Data—Data related to in-game metrics and scores (XP and level, coins, and CS) directly associated to profile info in a one-to-one relationship;
- -
- User Garment Data—User custom info related to an owned garment (custom picture and name) identified by the garment and user address;
- -
- Transaction—Data related to a garment(s) transaction between two participants on the network, either two consumers or between one consumer and one business operator (hence the 1..2 cardinality on user game data on the one/two-to-many relationship). This cardinality is restricted regarding the transaction’s contract type—PURCHASE or REFUND(1), RENTAL or TRANSFER(1..2);
- -
- Contract Type—Enumeration type class to define the contractual type of transaction;
- -
- Garment—A garment model definition equivalent to the identified digital twin of the piece of clothing in the B2B value chain network. This provides data relative to the garment’s circularity index as well as an ecolabel and its traceability transactions (either B2B or B2C). Multiple garments can be added to multiple transactions in the DApp (many-to-many relationship); however, it may be a single transaction per garment process in the backend if we were to use a blockchain-based transaction process.
4.2.3. Mapping Domain Model to Gameful Design Heuristics
4.3. User Interface Prototype
5. Assessment
- Generic UX;
- Affect/Emotion;
- Enjoyment/Fun;
- Aesthetics/Appeal;
- Hedonic Quality;
- Engagement/Flow;
- Motivation;
- Enchantment;
- Frustration;
- Pragmatic Quality.
5.1. AttrakDiff
5.2. Assessment Data
5.3. Analysis
6. Discussion
7. Conclusions
- -
- In IMH2. Cooperative challenges—Cooperative challenges can bring users together for increased group motivation;
- -
- In IMH15. Meaningful sustainable awareness narrative supported by the game—By constantly reminding the user of the inherent narrative motive behind the application, users can be immersed into a new reality within the game space;
- -
- In IMH16. System feedback on sustainable contribution (percentages, etc.)—The system should be able to provide feedback on how much they contributed to the CE within their supply chains;
- -
- In CDH6. In-game surveys—With the use of in-game surveys and game feedback forms, the players have an opportunity to give new ideas.
Author Contributions
Funding
Institutional Review Board Statement
Informed Consent Statement
Data Availability Statement
Acknowledgments
Conflicts of Interest
Abbreviations
| BPMN | Business Process Model and Notation |
| B2C2C | Business-to-Consumer-to-Consumer |
| B2C | Business-to-Consumer |
| B2B2C | Business-to-Business-to-Consumer |
| B2B2C2C | Business-to-Business-to-Consumer-to-Consumer |
| B2B | Business-to-Business |
| CDH | Context-Dependent Heuristic |
| C2C | Consumer-to-Consumer |
| C2B | Consumer-to-Business |
| CE | Circular Economy |
| CS | Circularity Score |
| DApp | Decentralized Application |
| EMH | Extrinsic Motivation Heuristic |
| GDH | Gameful Design Heuristics |
| GDPR | General Data Protection Regulation |
| HCI | Human–Computer Interaction |
| HQ | Hedonic Qualities |
| IMH | Intrinsic Motivation Heuristic |
| KEG | Kaleidoscope of Effective Gamification |
| KYC | Know Your Customer |
| LoISA | Lens of Intrinsic Skill Atoms |
| PQ | Pragmatic Qualities |
| SDT | Self-Determination Theory |
| T&C | Textile and Clothing |
| UNECE | United Nations Economic Commission for Europe |
| UX/UI | User Experience/User Interface |
| XP | eXperience Points |
Appendix A
| Intrinsic Motivation Heuristics | Framework Implementation | |
|---|---|---|
| Purpose and Meaning | ||
| IMH1. Meaning | - Identification of meaningful contribution | - Contributing for a greener and sustainable future |
| IMH2. Information and Reflection | - Information and reflection towards self-improvement | - Incentivizing for a textile circular mindset |
| Challenge and Competence | ||
| IMH3. Increased Challenge | - Challenges that grow with users’ skills | - Difficulty adaptability |
| IMH4. Onboarding | - Challenges for newcomers | - Easy challenges for newcomers |
| IMH5. Self-challenge | - Discover or create new challenges | - Complete achievements and join multiplayer challenges |
| Completeness and Mastery | ||
| IMH6. Progressive Goals | - Next goal achievable is presented | - Leveling system |
| IMH7. Achievement | - Monitoring of achievements or advancements | - Challenges progress bar and badges |
| Autonomy and Creativity | ||
| IMH8. Choice | - Possibility to make choices, limited by users’ abilities | - Different usable rewards |
| IMH9. Self-expression | - Create new content | - Customizable personal banner and avatar frame |
| IMH10. Freedom | - Possibility of experimenting without serious consequences | - Experimenting with different clothing and challenges |
| Relatedness | ||
| IMH11. Social Interaction | - Possibility to connect with others | - Multiplayer challenges |
| IMH12. Social Cooperation | - Possibility to work with others to achieve a common goal | - |
| IMH13. Social Competition | - Possibility to challenge or compare with others | - Competitive challenges and leaderboards |
| IMH14. Fairness | - Opportunities to success and progression also for newcomers | - Partial leaderboards and tier rankings |
| Immersion | ||
| IMH15. Narrative | - Meaningful story | - |
| IMH16. Perceived Fun | - Possibility to interact and be part of the story | - |
| Extrinsic Motivation Heuristics | Framework Implementation | |
|---|---|---|
| Ownership and Rewards | ||
| EMH1. Ownership | - Possibility to possess virtual goods or build a profile over time | - Unlockable usable content |
| EMH2. Rewards | - Reward system to incentive interactions and continued use | - Badges, coins, XP, and other metrics |
| EMH3. Virtual Economy | - Results can be exchanged for in-system and outside rewards | - Points translate in higher positions in the leaderboard - Association to external real-world rewards like coupons |
| Scarcity | ||
| EMH4. Scarcity | - Presence of rare rewards or items | - Rarity tiers on rewards |
| Loss Avoidance | ||
| EMH5. Loss Avoidance | - Urgency to act immediately to avoid possible losses | - Timed multiplayer challenges and challenge expiration date |
| Context-Dependent Heuristics | Framework Implementation | |
|---|---|---|
| Feedback | ||
| CDH1. Clean and Immediate Feedback | - Immediate feedback of changes or accomplishments | - Push notifications |
| CDH2. Actionable Feedback | - Information on the next available action | - Push notifications |
| CDH3. Graspable Progress | - Information on the users’ path ahead for progression | - Progress bars |
| Unpredictability | ||
| CDH4. Varied Challenges | - Heterogeneity of the task presented | - Diverse challenges, both single-player and multiplayer |
| CDH5. Varied Rewards | - Heterogeneity of the rewards offered | - Different usables, badges and rewards in the lottery system |
| Challenge and Disruption | ||
| CDH6. Innovation | - Possibility to contribute with ideas and content for the users | - |
| CDH7. Disruption Control | - Cheating control | - Automatic validation system |
- -
- IMH1. No resources needed because the gamified context is built to a purposeful sustainable textile future;
- -
- IMH2. Like IMH1, the app’s domain revolves around a textile circular mindset and provides information for the users to make a self-made decision to contribute;
- -
- IMH3. With a difficulty adjustable challenge mechanism based on how experienced the user is, it is possible to provide new engaging missions/quests;
- -
- IMH4. The first steps in the app should be easy for the newcomers so that they do not get “lost” and overwhelmed when first experiencing the system;
- -
- IMH5. Creation of harder challenges for self-improvement;
- -
- IMH6. A simple leveling system for comparison with other users and motivation;
- -
- IMH7. Progress bars and achievement badges are used for completeness purposes;
- -
- IMH8. Users are able to choose which unlockables they want to use;
- -
- IMH9. With the ability to customize their personable banner and avatar, the users can create new content;
- -
- IMH10. Different garments can be recycled and re-used in the system so users can experiment the circular mindset on various textile products;
- -
- IMH11. Multiplayer challenges (cooperative or competitive) provide the needed interaction for relatedness;
- -
- IMH13. Competitive challenges bring the more intense competition and extra motivation to achieve circularity;
- -
- IMH14. By having different tier rankings, new users can experience winning and thus have an opportunity of succeeding in the system.
- -
- EMH1. Ownable content (custom banners/avatars/badges) brings the ability to possess virtual items;
- -
- EMH2. By having points related to user experience and a leveling system and e-cash, the gamified app rewards user actions;
- -
- EMH3. The aforementioned e-cash should be used to get other in-game goods;
- -
- EMH4. With the use of a kind of in-game lottery system or “wheel of fortune”, which rewards users with items of different rarities, the app can bring the feel of scarcity to motivate the players;
- -
- EMH5. Setting an expiration date on a challenge creates the FOMO effect (fear of missing out).
- -
- CDH1. A way to keep users engaged is to provide feedback with push notifications, so that they immediately know information about their current activities;
- -
- CDH2. The way CDH1 provides feedback for users current activities, the same should be done for their next and future activities;
- -
- CDH3. A progress indicator such as a bar is a way of visualizing how much is needed to get to the next step;
- -
- CDH4. The application should provide different challenges on various cyclical and random patterns to avoid monotony;
- -
- CDH5. The same concept of heterogeneity present in CDH4 should be applied to the reward and lottery system;
- -
- CDH7. Automatic validation systems and anti-cheating features can bring integrity to the data and, consequently, to the application.
Appendix B
| Evaluation | ||||||||
|---|---|---|---|---|---|---|---|---|
| Human | 0 | 1 | 5 | 5 | 6 | 3 | 0 | Technical |
| Isolating | 0 | 0 | 0 | 5 | 6 | 7 | 2 | Connective |
| Pleasant | 4 | 6 | 7 | 3 | 0 | 0 | 0 | Unpleasant |
| Inventive | 2 | 4 | 6 | 6 | 1 | 1 | 0 | Conventional |
| Simple | 2 | 6 | 3 | 7 | 2 | 0 | 0 | Complicated |
| Professional | 1 | 10 | 7 | 1 | 1 | 0 | 0 | Unprofessional |
| Ugly | 0 | 1 | 0 | 4 | 8 | 4 | 3 | Attractive |
| Practical | 2 | 9 | 6 | 0 | 2 | 1 | 0 | Impractical |
| Likeable | 4 | 9 | 5 | 2 | 0 | 0 | 0 | Disagreeable |
| Cumbersome | 0 | 0 | 3 | 7 | 3 | 6 | 1 | Straightforward |
| Stylish | 1 | 9 | 6 | 3 | 1 | 0 | 0 | Tacky |
| Predictable | 1 | 3 | 7 | 6 | 1 | 1 | 1 | Unpredictable |
| Cheap | 1 | 2 | 3 | 7 | 4 | 0 | 2 | Premium |
| Alienating | 0 | 0 | 1 | 7 | 5 | 6 | 1 | Integrating |
| Brings me closer to people | 0 | 2 | 3 | 5 | 4 | 2 | 4 | Seperates me from people |
| Unpresentable | 0 | 0 | 0 | 2 | 3 | 10 | 5 | Presentable |
| Rejecting | 0 | 0 | 0 | 5 | 10 | 3 | 2 | Invinting |
| Unimaginative | 0 | 0 | 0 | 3 | 4 | 10 | 3 | Creative |
| Good | 5 | 11 | 3 | 1 | 0 | 0 | 0 | Bad |
| Confusing | 0 | 0 | 1 | 6 | 6 | 4 | 3 | Clearly structured |
| Repelling | 0 | 0 | 0 | 8 | 8 | 3 | 1 | Appealing |
| Bold | 0 | 2 | 7 | 8 | 2 | 1 | 0 | Cautious |
| Innovative | 3 | 8 | 7 | 2 | 0 | 0 | 0 | Conservative |
| Dull | 0 | 1 | 1 | 3 | 4 | 9 | 2 | Captivating |
| Undemanding | 1 | 1 | 2 | 3 | 8 | 3 | 2 | Challenging |
| Motivating | 3 | 6 | 7 | 2 | 2 | 0 | 0 | Discouraging |
| Novel | 0 | 7 | 4 | 8 | 1 | 0 | 0 | Ordinary |
| Unruly | 0 | 0 | 0 | 4 | 3 | 12 | 1 | Managebale |
References
- Niinimäki, K.; Peters, G.; Dahlbo, H.; Perry, P.; Rissanen, T.; Gwilt, A. The environmental price of fast fashion. Nat. Rev. Earth Environ. 2020, 1, 189–200. [Google Scholar] [CrossRef]
- Alves, L.; Cruz, E.F.; Lopes, S.I.; Faria, P.M.; da Cruz, A.M.R. Towards circular economy in the textiles and clothing value chain through blockchain technology and IoT: A review. Waste Manag. Res. 2022, 40, 3–23. [Google Scholar] [CrossRef]
- Fletcher, K. Sustainable Fashion and Textiles; Routledge: London, UK, 2014; p. 51. [Google Scholar]
- Jacometti, V. Circular Economy and Waste in the Fashion Industry. Laws 2019, 8, 27. [Google Scholar] [CrossRef]
- Muñoz-Torres, M.J.; Fernández-Izquierdo, M.Á.; Rivera-Lirio, J.M.; Ferrero-Ferrero, I.; Escrig-Olmedo, E. Sustainable supply chain management in a global context: A consistency analysis in the textile industry between environmental management practices at company level and sectoral and global environmental challenges. Environ. Dev. Sustain. 2020, 23, 3883–3916. [Google Scholar] [CrossRef]
- Da Cruz, A.M.R.; Santos, F.; Mendes, P.; Cruz, E.F. Blockchain-based Traceability of Carbon Footprint: A Solidity Smart Contract for Ethereum. In Proceedings of the 22nd International Conference on Enterprise Information Systems (ICEIS), SciTePress, Online, 5–7 May 2020; Volume 2, pp. 258–268. [Google Scholar]
- Limata, P. Speculating on the Application of Blockchains in the Circular Economy; CERBE Center for Relationship Banking and Economics: Roma, Italy, 2019. [Google Scholar]
- Manshoven, S.; Christis, M.; Vercalsteren, A.; Arnold, M.; Nicolau, M.; Lafond, E.; Mortensen, L.; Coscieme, L. Textiles and the Environment in a Circular Economy; Eionet Report—ETC/CE 2022/2; European Environment Agency—European Topic Centre on Waste and Materials in a Green Economy: Copenhagen, Denmark, 2019. [Google Scholar]
- Chou, Y.K. Actionable Gamification: Beyond Points, Badges, and Leaderboards; Octalysis Media: Sheridan, WY, USA, 2019; pp. 1–491. Available online: http://xxx.lanl.gov/abs/arXiv:1011.1669v3 (accessed on 11 October 2022).
- Deterding, S.; Dixon, D.; Khaled, R.; Nacke, L. From Game Design Elements to Gamefulness: Defining “Gamification". In Proceedings of the 15th International Academic MindTrek Conference: Envisioning Future Media Environments, Tampere, Finland, 28–30 September 2011; ACM: New York, NY, USA, 2011; pp. 9–15. [Google Scholar] [CrossRef]
- Alves, L.; Cruz, E.F.; da Cruz, A.R. Tracing Sustainability Indicators in the Textile and Clothing Value Chain using Blockchain Technology. In Proceedings of the 2022 17th Iberian Conference on Information Systems and Technologies (CISTI), Madrid, Spain, 22–25 June 2022; pp. 1–7. [Google Scholar] [CrossRef]
- Briones, A.G.; Chamoso, P.; Rivas, A.; Rodríguez, S.; De La Prieta, F.; Prieto, J.; Corchado, J.M. Use of gamification techniques to encourage garbage recycling. A smart city approach. Commun. Comput. Inf. Sci. 2018, 877, 674–685. [Google Scholar] [CrossRef]
- Groh, F. Gamification: State of the Art Definition and Utilization. In Proceedings of the 4th Seminar on Research Trends in Media Informatics (RTMI’12), Ulm, Germany, 14 February 2012; pp. 39–46. [Google Scholar]
- Sailer, M.; Hense, J.U.; Mayr, S.K.; Mandl, H. How gamification motivates: An experimental study of the effects of specific game design elements on psychological need satisfaction. Comput. Hum. Behav. 2017, 69, 371–380. [Google Scholar] [CrossRef]
- Ryan, R.M.; Deci, E.L. Self-determination theory and the facilitation of intrinsic motivation, social development, and well-being. Am. Psychol. 2000, 55, 68–78. [Google Scholar] [CrossRef] [PubMed]
- Vansteenkiste, M.; Niemiec, C.P.; Soenens, B. The development of the five mini-theories of self-determination theory: An historical overview, emerging trends, and future directions. In The Decade Ahead: Theoretical Perspectives on Motivation and Achievement (Advances in Motivation and Achievement, Vol. 16 Part A); Urdan, T., Karabenick, S., Eds.; Emerald Group Publishing Limited: Bingley, UK, 2010; pp. 105–165. [Google Scholar] [CrossRef]
- Deterding, S. The Lens of Intrinsic Skill Atoms: A Method for Gameful Design. Human Computer Interact. 2015, 30, 294–335. [Google Scholar] [CrossRef]
- Nor, R.M.N.; Azhar, N.A. Applying Green Gamification to Support Green Campus Initiatives in Reducing Carbon Emissions Romiza. J. Comput. Res. Innov. 2017, 2, 1–6. [Google Scholar]
- Hamberg, L.; Hilding, P.; Källbom, A. Eco-Gamification of the Swedish Recycling System: The Pantarevir Game; Uppsala Universitet: Uppsala, Sweden, 2016. [Google Scholar]
- Nel, V.L. Exploring Gamification in the South African Fashion Retail Industry. Ph.D. Thesis, The North-West University, Potchefstroom, South Africa, 2022. [Google Scholar]
- Herzig, P.; Ameling, M.; Schill, A. A generic platform for enterprise gamification. In Proceedings of the 2012 Joint Working Conference on Software Architecture and 6th European Conference on Software Architecture, WICSA/ECSA, Helsinki, Finland, 20–24 August 2012; pp. 219–223. [Google Scholar] [CrossRef]
- Jipa, G.; Marin, I. Enterprise gamification in business to consumer (B2C) engagement model. In Proceedings of the 8th International Management Conference, Bucharest, Romania, 6–7 November 2014; pp. 489–496. [Google Scholar]
- Semuels, A. Online Shopping Is Making Us Accumulate More Garbage—The Atlantic. 2018. Available online: https://hyroglf.com/online-shopping-is-making-us-accumulate-more-garbage/?mode=list (accessed on 11 October 2022).
- Green Story Inc.; Babel, N.; Toma, A.; Sivanandan, A. Comparative Life Cycle Assessment (LCA) of Second-Hand vs. New Clothing Prepared for ThredUP. 2019. Available online: https://cf-assets-tup.thredup.com/about/pwa/thredUP-Clothing-Lifecycle-Study.pdf (accessed on 12 October 2022).
- Exchange, T. Preferred Fiber and Materials Market Report. 2021. Available online: https://textileexchange.org/app/uploads/2021/08/Textile-Exchange_Preferred-Fiber-and-Materials-Market-Report_2021.pdf (accessed on 12 October 2022).
- WRAP. Valuing Our Clothes: The Cost of UK Fashion. 2017. Available online: https://wrap.org.uk/resources/report/valuing-our-clothes-cost-uk-fashion (accessed on 12 October 2022).
- Roos, S.; Sandin, G.; Zamani, B.; Peters, G. Environmental Assessment of Swedish Fashion Consumption. Five Garments—Sustainable Futures; Technical Report June; Mistra Future Fashion Consortium: Gothenburg, Sweden, 2015. [Google Scholar] [CrossRef]
- Weideli, D. Environmental Analysis of US Online Shopping; MIT Center for Transportation & Logistics: Cambridge, MA, USA, 2019; pp. 1–7. [Google Scholar]
- OnePoll Panel: An Overview. Available online: https://panel.onepoll.com (accessed on 12 October 2022).
- Golden, J.S.; Subramanian, V.; Irizarri, G.M.A.U.; White, P.; Meier, F. Energy and carbon impact from residential laundry in the United States. J. Integr. Environ. Sci. 2010, 7, 53–73. [Google Scholar] [CrossRef]
- Pakula, C.; Stamminger, R. Electricity and water consumption for laundry washing by washing machine worldwide. Energy Effic. 2010, 3, 365–382. [Google Scholar] [CrossRef]
- Statistics Brain. Consumer Spending Statistics; U.S. Bureau of Economic Analysis (BEA): Annapolis, MY, USA, 2017.
- Laitala, K.; Grimstad Klepp, I.; Henry, B. Use Phase of Apparel: A Literature Review for Life Cycle Assessment with Focus on Wool; SIFO: Oslo, Norway, 2018; p. 167. [Google Scholar] [CrossRef]
- Gustafsson, A.; Katzeff, C.; Bang, M. Evaluation of a pervasive game for domestic energy engagement among teenagers. Comput. Entertain. 2009, 7, 1–19. [Google Scholar] [CrossRef]
- Kok, A. The Circularity Game: Improving the Circularity Deck through Gamification. Master’s Thesis, Delft University of Technology, Delft, The Netherlands, 2020. [Google Scholar]
- Cardoso, B.; Ribeiro, M.; Prandi, C.; Nunes, N. Gamification and engagement of tourists and residents in public transportation exploiting location-based technologies. In Proceedings of the TRA2020, the 8th Transport Research Arena: Rethinking Transport towards Clean and Inclusive Mobility, Helsinki, Finland, 27–30 April 2020; pp. 1–9. Available online: http://xxx.lanl.gov/abs/2006.16077 (accessed on 11 October 2022).
- Kazhamiakin, R.; Loria, E.; Marconi, A.; Scanagatta, M. A Gamification Platform to Analyze and Influence Citizens’ Daily Transportation Choices. IEEE Trans. Intell. Transp. Syst. 2021, 22, 2153–2167. [Google Scholar] [CrossRef]
- Tondello, G.F.; Kappen, D.L.; Ganaba, M.; Nacke, L.E. Gameful Design Heuristics: A Gamification Inspection Tool. In Proceedings of the Human-Computer Interaction. Perspectives on Design, Orlando, FL, USA, 26–31 July 2019; Kurosu, M., Ed.; Springer International Publishing: Cham, Switzerland, 2019; pp. 224–244. [Google Scholar] [CrossRef]
- Kazhamiakin, R.; Marconi, A.; Perillo, M.; Pistore, M.; Valetto, G.; Piras, L.; Avesani, F.; Perri, N. Using gamification to incentivize sustainable urban mobility. In Proceedings of the 2015 IEEE First International Smart Cities Conference (ISC2), Guadalajara, Mexico, 25–28 October 2015; pp. 1–6. [Google Scholar] [CrossRef]
- Mora, A.; Riera, D.; González, C.; Arnedo-Moreno, J. Gamification: A systematic review of design frameworks. J. Comput. High. Educ. 2017, 29, 516–548. [Google Scholar] [CrossRef]
- Tondello, G.F.; Wehbe, R.R.; Diamond, L.; Busch, M.; Marczewski, A.; Nacke, L.E. The Gamification User Types Hexad Scale. In Proceedings of the 2016 Annual Symposium on Computer-Human Interaction in Play, Austin, TX, USA, 16–19 October 2016; pp. 229–243. [Google Scholar] [CrossRef]
- Kappen, D.L.; Nacke, L.E. The kaleidoscope of effective gamification. In Proceedings of the First International Conference on Gameful Design, Research, and Applications, Toronto, ON, Canada, 2–4 October 2013; pp. 119–122. [Google Scholar] [CrossRef]
- Nicholson, S. A RECIPE for Meaningful Gamification. In Gamification in Education and Business; Springer International Publishing: Cham, Switzerland, 2015; pp. 1–20. [Google Scholar] [CrossRef]
- Ryan, R.M.; Deci, E.L. Intrinsic and Extrinsic Motivations: Classic Definitions and New Directions. Contemp. Educ. Psychol. 2000, 25, 54–67. [Google Scholar] [CrossRef] [PubMed]
- Hamari, J.; Huotari, K.; Tolvanen, J. Gamification and economics. Gameful World Approaches Issues Appl. 2015, 139, 15. [Google Scholar]
- Deci, E.L.; Eghrari, H.; Patrick, B.C.; Leone, D.R. Facilitating Internalization: The Self-Determination Theory Perspective. J. Personal. 1994, 62, 119–142. [Google Scholar] [CrossRef] [PubMed]
- Heintz, S.; Law, E.L.C. Evaluating Design Elements for Digital Educational Games on Programming: A Pilot Study. In Proceedings of the 26th Annual BCS Interaction Specialist Group Conference on People and Computers, Birmingham, UK, 12–14 September 2012; BCS Learning & Development Ltd.: Swindon, UK, 2012; pp. 245–250. [Google Scholar]
- Hamari, J.; Eranti, V. Framework for designing and evaluating game achievements. In Proceedings of the DiGRA 2011 Conference: Think Design Play, Hilversum, The Netherlands, 14–17 September 2011. [Google Scholar]
- Boucher, J.; Friot, D. Primary Microplastics in the Oceans: A Global Evaluation of Sources; Iucn: Gland, Switzerland, 2017; Volume 10. [Google Scholar]
- Kirchherr, J.; Reike, D.; Hekkert, M. Conceptualizing the circular economy: An analysis of 114 definitions. Resour. Conserv. Recycl. 2017, 127, 221–232. [Google Scholar] [CrossRef]
- Wong, J.K.W.; Zhou, J. Enhancing environmental sustainability over building life cycles through green BIM: A review. Autom. Constr. 2015, 57, 156–165. [Google Scholar] [CrossRef]
- ISO 9241-11:2018; Ergonomics of Human-System Interaction—Part 11: Usability: Definitions and Concepts. International Organization for Standardization: Geneva, Switzerland, 2018.
- Kocabalil, A.B.; Laranjo, L.; Coiera, E. Measuring User Experience in Conversational Interfaces: A Comparison of Six Questionnaires. In Proceedings of the 32nd International BCS Human Computer Interaction Conference, HCI 2018, Belfast, UK, 4–6 July 2018; pp. 1–12. [Google Scholar] [CrossRef]
- Hassenzahl, M.; Burmester, M.; Koller, F. AttrakDiff: A questionnaire to measure perceived hedonic and pragmatic quality. In Proceedings of the Mensch & Computer, Hamburg, Germany, 8–11 September 2003; Springer: Berlin/Heidelberg, Germany, 2003; Volume 57, pp. 187–196. [Google Scholar]









| Area of Improvement | Action | Solution | Reliable Auditable | References |
|---|---|---|---|---|
| Item Circularity | Buying NEW items | Buying SECOND-HAND items | ✓ | [23] [24] |
| Carbon Intensity | Buying CARBON INTENSIVE items | Buying items with an ECO-FRIENDLY LABEL/GRADE | ✓ | [23] [25] |
| Product Longevity | Wearing A FEW times before discard | Wearing MORE times before discard | ✗ | [26] [27] |
| Shopping Method | Buying items IN-STORE | Buying items ONLINE | ✓ | [28,29] |
| Refunding | REFUNDING to retailer | KEEPING/TRANSFER ownership | ✓ | [28] |
| Contract | BUYING items | RENTING items | ✓ | [27] |
| Laundry Amount | DOING MANY loads of laundry | DOING FEWER loads of laundry | ✗ | [30] |
| Washing Temperature | WARM WASHING items | COLD WASHING items | ✗ | [30] [31] |
| Drying Methods | MACHINE DRYING items | AIR DRYING items | ✗ | [30] [31] |
| Dry Cleaning Amount | DOING MUCH dry cleaning | DOING LESS dry cleaning | ✗ | [32] [33] |
| Refurbishment | NOT REPAIRING items | REPAIRING items | ✗ | [26] |
| Disposal | DISCARDING items | TRANSFER item ownership | ✓ | [24] |
| Gameful Design Heuristics | Octalysis | HEXAD | KEG | LoISA | RECIPE | |
|---|---|---|---|---|---|---|
| Purpose and Meaning | Meaning, Information and Reflection | Epic Meaning and Calling | Philanthropist | N/A | N/A | Information, Reflection |
| Challenge and Competence | Increasing Challenge, Onboarding, Self-challenge | Development and Accomplishment | Achiever | Motivated Behaviour Layer, Game Experience Layer | Challenge Lenses, Intrinsic Rewards | Engagement |
| Completeness and Mastery | Progressive Goals, Achievement | Development and Accomplishment | Achiever | Motivated Behaviour Layer, Game Experience Layer | Goal and Action Lenses, Intrinsic Rewards | N/A |
| Autonomy and Creativity | Choice, Self-expression Freedom | Creativity and Feedback | Free Spirit | Motivated Behaviour Layer | Object Lenses, Intrinsic Rewards | Play, Choice |
| Relatedness | Social Interaction, Social Cooperation, Social Competition, Fairness | Social Influence and Relatedness | Socialiser | Motivated Behaviour Layer | Intrinsic Rewards | Engagement |
| Immersion | Narrative, Perceived Fun | N/A | N/A | Perceived Layer of Fun | N/A | Exposition |
| Ownership and Rewards | Ownership, Rewards, Virtual Economy | Ownership and Rewards | Player | Motivated Behaviour Layer | Intrinsic Rewards | N/A |
| Unpredictability | Varied Challenges, Varied Rewards | Unpredictability and Curiosity | Free Spirit | N/A | Varied Challenge, Varied Feedback, Secrets | Play |
| Scarcity | Scarcity | Scarcity and Impatience | N/A | N/A | N/A | N/A |
| Loss Avoidance | Loss Avoidance | Loss and Avoidance | N/A | N/A | N/A | N/A |
| Feedback | Clear and Immediate Feedback, Actionable Feedback, Graspable Progress | Creativity and Feedback | N/A | N/A | Feedback Lenses | N/A |
| Change and Disruption | Innovation, Disruption Control | N/A | Disruptor | N/A | N/A | N/A |
| References | [38,41] | [9] | [44] [46] [41] | [42] [44] [47] [48] | [17] | [43] [38] |
| Heuristic | Implementation | Supporting Component(s) | Defined Classes and [Attributes] |
|---|---|---|---|
| IMH1 | Contributing for a greener and sustainable future | Mobile DApp scope/context | N/A |
| IMH2 | Incentivizing for a textile circular mindset | Mobile DApp scope/context | N/A |
| IMH3 | Difficulty adaptability | Domain Model | UserGameData [XP, Level] |
| IMH4 | Easy challenges for newcomers | Domain Model | UserGameData [XP, Level] Challenge |
| IMH5 | Complete achievements and join multiplayer challenges | Domain Model | Challenge (Leaderboard, Achievement) |
| IMH6 | Leveling system | Domain Model | UserGameData [XP, Level] |
| IMH7 | Challenges progress bar and badges | Domain Model | Achievement [Completion] |
| IMH8 | Different usable rewards | Domain Model | UserGameData [Usables], Reward |
| IMH9 | Customizable personal banner and avatar frame | Domain Model | Aesthetic (Banner, Frame) |
| IMH10 | Experimenting with different clothing and challenges | Domain Model | Reward, Challenge |
| IMH11 | Multiplayer challenges | Domain Model | Challenge |
| IMH12 | N/A | N/A | N/A |
| IMH13 | Competitive challenges and leaderboards | Domain Model | Challenge |
| IMH14 | Partial leaderboards and tier rankings | Domain Model | Challenge |
| IMH15 | N/A | N/A | N/A |
| IMH16 | N/A | N/A | N/A |
| EMH1 | Unlockable usable content | Domain Model | UserGameData [Usables], Reward |
| EMH2 | Badges, coins, XP and other metrics | Domain Model | UserGameData [XP, Level, Coins, CS], Badge |
| EMH3 | Points translate in higher positions in the leaderboard Association to external real-world rewards like coupons | Domain Model | Leaderboard [Rank], Coupon |
| EMH4 | Rarity tiers on rewards | Domain Model | Rarity |
| EMH5 | Timed multiplayer challenges and challenge expiration date | Domain Model | Challenge |
| CDH1 | Push notifications | Architectural Feature | N/A |
| CDH2 | Push notifications | Architectural Feature | N/A |
| CDH3 | Progress bars | Mobile UX/UI | N/A |
| CDH4 | Diverse challenges, both single-player and multiplayer | Domain Model | Challenge |
| CDH5 | Different usables, badges and rewards in the lottery system | Domain Model and Architectural Feature | Reward |
| CDH6 | N/A | N/A | N/A |
| CDH7 | Automatic validation system | Architectural Feature | N/A |
Disclaimer/Publisher’s Note: The statements, opinions and data contained in all publications are solely those of the individual author(s) and contributor(s) and not of MDPI and/or the editor(s). MDPI and/or the editor(s) disclaim responsibility for any injury to people or property resulting from any ideas, methods, instructions or products referred to in the content. |
© 2023 by the authors. Licensee MDPI, Basel, Switzerland. This article is an open access article distributed under the terms and conditions of the Creative Commons Attribution (CC BY) license (https://creativecommons.org/licenses/by/4.0/).
Share and Cite
Alves, L.; Faria, P.M.; Cruz, E.F.; Lopes, S.I.; Rosado da Cruz, A.M. Eco-Gamification Platform to Promote Consumers’ Engagement in the Textile and Clothing Circular Value Chain. Sustainability 2023, 15, 5398. https://doi.org/10.3390/su15065398
Alves L, Faria PM, Cruz EF, Lopes SI, Rosado da Cruz AM. Eco-Gamification Platform to Promote Consumers’ Engagement in the Textile and Clothing Circular Value Chain. Sustainability. 2023; 15(6):5398. https://doi.org/10.3390/su15065398
Chicago/Turabian StyleAlves, Luís, Pedro Miguel Faria, Estrela Ferreira Cruz, Sérgio Ivan Lopes, and António Miguel Rosado da Cruz. 2023. "Eco-Gamification Platform to Promote Consumers’ Engagement in the Textile and Clothing Circular Value Chain" Sustainability 15, no. 6: 5398. https://doi.org/10.3390/su15065398
APA StyleAlves, L., Faria, P. M., Cruz, E. F., Lopes, S. I., & Rosado da Cruz, A. M. (2023). Eco-Gamification Platform to Promote Consumers’ Engagement in the Textile and Clothing Circular Value Chain. Sustainability, 15(6), 5398. https://doi.org/10.3390/su15065398

