Next Article in Journal
Priorities, Scale and Insights: Opportunities and Challenges for Community Involvement in SDG Implementation and Monitoring
Previous Article in Journal
Review of Lubrication and Cooling in Computer Numerical Control (CNC) Machine Tools: A Content and Visualization Analysis, Research Hotspots and Gaps
Previous Article in Special Issue
Exploring the Legal Regulation of Social Media in Europe: A Review of Dynamics and Challenges—Current Trends and Future Developments
 
 
Font Type:
Arial Georgia Verdana
Font Size:
Aa Aa Aa
Line Spacing:
Column Width:
Background:
Article

Intensity of SNS Use as a Predictor of Online Social Capital and the Moderating Role of SNS Platforms: An Empirical Study Using Partial Least Squares Structural Equation Modelling

1
Department of Business Administration, Umm Al-Qura University, Makkah 24382, Saudi Arabia
2
Department of Information Systems, King Khalid University, Abha 61421, Saudi Arabia
3
College of Computer Science and Information Technology, Shaqra University, Shaqra 11911, Saudi Arabia
4
Department of Computer Science, King Khalid University, Abha 61421, Saudi Arabia
*
Author to whom correspondence should be addressed.
Sustainability 2023, 15(6), 4967; https://doi.org/10.3390/su15064967
Submission received: 8 January 2023 / Revised: 21 February 2023 / Accepted: 9 March 2023 / Published: 10 March 2023

Abstract

This study firstly aims to understand how social networking site usage results in online social capital formation, considering two different types of social networking sites (SNS)—LinkedIn and Facebook. It further aims to investigate if the process varies among different social networking sites or remains uniform. This study also validates two prominent scales, namely the Facebook Intensity Scale (FIS) and the Internet Social Capital Scale (ISCS). A structured questionnaire was administered through various social media platforms resulting in a total of 329 valid responses (167 LinkedIn users and 162 Facebook users). Applying the partial least squares method of structural equation modelling, it was found that social networking site use results in the formation of both online-bonding and online-bridging social capital for both types of SNS. Further, moderation analysis results show that the type of SNS platform does not affect the relationship between SNS intensity and online social capital. This implies that users’ social capitals are dependent on how they use an SNS. These findings have both practical and academic implications. They provide new insights into the usage, intensity, and online social capital that should be beneficial for commercial purposes. In terms of academic contribution, this research contributes to the scarce studies that have considered SNSs other than Facebook and also compared two SNSs. It further confirms the social capital theory in the field of online networking.

1. Introduction

Formation of a cyber-society is a reality today because of the proliferation of communication technologies. An intrinsic component of these societies is social networking sites (SNS), that allow users to perform actions that were not possible in offline/physical networks. They provide the tools to connect with new users as well as maintain ties with past acquaintances. In the last decade, the use of SNSs has grown tremendously and touched the lives of a large number of people across the world. Studies show that SNSs enhance the efficiency of social networking and bring “latent benefits” to the users [1,2,3]. These latent benefits have been shown to accrue in the form of online social capital, which is found to be embedded in the theory of social networking. The literature has shown the benefits of social capital in providing access to diverse resources and information to individuals as well as enterprises. Further, social capital has also proved to be of great potential in attaining enterprise and national goals sustainably. Like physical networking, online networking also results in social capital that brings multiple benefits to network members that are not just notional but also tangible [4,5,6]. This article will add a new dimension to the recent works on online social networking [7,8,9,10].
Undoubtedly, the most popular SNS is Facebook, focused mainly on relationship creation and maintenance. Over the years, other SNSs have emerged that have tried to be specific in their approach, targeting special types of interests or users. One of these categories is the professional SNSs that focus on connecting users for professional needs. LinkedIn is the most prominent in this category. In social capital research entailing SNSs, Facebook has attracted the maximum attention of researchers [11,12,13] compared to other SNSs [14,15,16]. Comparative studies are even fewer [17,18,19]. This study tries to address both gaps. First it aims to understand the role of SNS intensity in online social capital formation. Second, it also tests if different categories of SNS affect online social capital formation. The research questions addressed in this study are listed below:
  • RQ1. What is the role of SNS intensity in online social capital formation?
  • RQ2. Does online social capital formation vary in different types of SNS?
The paper organization is as follows. Theoretical framework and hypothesis are discussed in Section 2. Materials and methods are described in Section 3. Section 4 presents the results. Discussion and conclusions are included in Section 5 and Section 6, respectively.

2. Theoretical Framework and Hypothesis

2.1. SNS Intensity

SNS intensity is a term used to depict the use of an SNS by a user and has been found to influence various outcomes such as social capital, psychological well-being, belongingness, and other benefits. SNS intensity has been defined differently. The author of [20] defines SNS intensity as “the frequency and duration of use on a particular SNS”. Upadhyay and Khemka [21] describe it as “the frequency and duration of SNS use measured by the time spent on these sites or by the frequency of their posts”. The authors of [22] define SNS intensity as “the general level of activity on a SNS”. This may include the frequency of posts, comments, likes, and duration spent on SNSs and their SNS activities. Research in [23] defines SNS intensity as “the amount of time and effort a person puts into using social networking sites (SNS)”. The authors of [24] define SNS intensity as “the amount of time an individual spends on online activities such as using Facebook, Twitter, etc”. Another definition of SNS intensity is given by [25]. They describe it as, “the degree of usage and engagement with SNS”. In summary, SNS intensity is a function of the use of and behavior towards an SNS. SNS intensity has been included in multiple studies with varying measurement scales.

2.2. Online Social Capital

The term social capital was originally coined by Hanifan [26] and later conceptualized by different researchers [4,5,27,28,29]. Researchers have shown that social capital also forms through social networking sites [1]. Specific names have been attributed to this type of social capital, such as “digital social capital” [30], social media capital [31], and online social capital [32]. The latter is the most popular. Online social capital is defined as, “all communications and resources available through the Internet” [33]. It is also defined as, “specific manifestation of social capital in the network environment and is a resource that individuals can obtain through interpersonal interactions on SNSs” [34]. Applying Putnam’s classification of social capital into bonding and bridging, [35] classified online social capital into online-bonding and online-bridging social capital. The authors of [36] mention that these two types of social capital can be differentiated by two aspects: tie strength and type of resources provided. Research in [23] calls social capital, “an intangible asset that can be gained through interactions with others”. Sajuria [24] describes social capital as, “resources and benefits derived from social networks”.

2.2.1. Online-Bonding Social Capital

Online-bonding social capital is formed between “tightly knit, emotionally close relationships for high recognition and mutual goals” [37]. The authors of [38] highlight that “bonding social capital is more exclusive, reinforces identities”. The ties in this social capital require cost and time. Bonding social capital is a source of emotional support [39,40,41]. Researchers have called this social capital “inner kind of associations” which are capable of providing “spiritual upliftment” [42,43]. It contains strong ties that “provide reciprocity, solidarity, and emotional support” [44]. The authors of [38] mention that bonding social capital “brings together similar people and captures individual’s close network”. Bonding social capital is characterized by “higher level of trust and intimacy” [36]. It consists of close networks with members having some form of similarity [45]. The authors of [46,47] mention that intense actions that may be performed in SNSs help in developing more “intense and close relationships”, and [48] argue that online media allows the meeting of like-minded individuals that result in bonding social capital.

2.2.2. Online-Bridging Social Capital

This type of social capital refers to, “the values and resources embedded in the heterogenous social networks, which contains weak ties” that mainly help in acquiring “new and diverse information”. This social capital results from weak or distant ties that mainly contribute to access to extensive and novel information [49]. A trait of this social capital is that there is diversity in the network members. Bridging social capital represents the breadth of a network rather than its depth. Compared to bonding social capital, it is less costly and time-intensive but is not a source of any emotional support [50]. The authors of [11] mention that bridging social capital is easy to manage because of low cost. Bridging social capital is a result of “relationship maintenance behaviors” [19,51]. The authors of [48] mention that “the anonymity of online communication” helps in the accrual of bridging social capital. Bridging social capital results from the connection of “different clusters within a network” [36]. Online networking allows connections with unknown people and also develops ties that result in the creation of “bridging social capital” [52].

2.3. Research Hypotheses

Online activities and usage intensity are responsible for the accumulation of online social capital [33,53,54,55,56,57,58,59]. A positive and significant relationship between SNS intensity and online social capital has been reported in several studies that involved Facebook [2,17,32,36,50]. Few studies involved other SNSs such as Renren [18]; MySpace [60]; LinkedIn [2]; WeChat [61]; and WhatsApp [17]. Similar results were reported in these studies as well.
The author of [62] reviewed 116 studies that investigated the relationship between SNS use and bonding social capital. He found that 85 studies supported this relationship. Bridging social capital was not included in this review. Ellison and others are seen to be the pioneers in online social capital research. Their main focus was on Facebook. The authors of [43] studied 286 undergraduate students from a single university and confirmed that Facebook intensity affects both bonding and bridging social capital. They highlighted that the effect was stronger for bridging social capital. The authors of [1] studied the relationship between Facebook intensity and bridging social capital. They found a strong relationship between Facebook intensity and bridging social capital.
The authors of [21] found a direct and positive relationship between SNS intensity and online-bonding as well as online-bridging social capital. They also reported a positive correlation between bridging and bonding social capital. The author of [20] confirmed that user motivations and SNS-use intensity directly influence both types of social capital. The results of this study indicate that user motivations and usage intensity have a direct effect on both dimensions of social capital for all users. Additionally, formation motivation was found to positively affect public self-disclosure among male users, while usage intensity mediated the positive effects of user motivations on public self-disclosure for both groups. Finding a significant relationship between SNS use and online social capital, [22] explained that social capital measures the connectedness of individuals or groups that may be both direct (e.g., friendships) or indirect (e.g., friend of friend). The authors of [23] also confirmed the relationship and found that the duration of SNS use had a direct relationship with the dimensions of social capital. The studies in [63,64] were both based in Pakistan, finding similar results as mentioned earlier.
The authors of [24], using SNS-use data from three events, found a strong influence of SNS use (Twitter) and both social capitals. They further suggested that online ties are more effective in creating bonding social capital than bridging social capital. The author of [25] found that media capabilities of smartphone-based SNSs influence both bridging and bonding social capital. They used a convenience sample of 258 responses from users who accessed SNS using smartphones. The authors of [40] studied the relationship between gamers’ usage of an online game and their social capital formation. They found a direct relationship between online gaming and both types of social capital. The authors of [65] confirmed the relationship between social media use and both types of social capital. They also found that social capital was thus formed. The authors of [36] found that communicative use and self-disclosure on SNS are positively related to bonding and bridging social capital. They conducted a survey in Hong Kong in two waves comprising 1141 respondents in the first wave and 813 respondents in the second wave. They also found that “friending activities” are more positively related with bridging social capital than bonding social capital. Further, both types of social capital influenced a higher quality life indicator.
You and Hon [66] investigated the relationship between Facebook-use intensity and social capital on a sample of 545 respondents from USA. They found that Facebook use does influence both social capitals. However, they reported some distinctions in the two capitals. Those users who are active with strong ties require emotional support from the network, whereas those who are active with weak ties are concerned about information. The authors of [67] confirmed a positive relationship between SNS intensity and social capital. They conducted their research on a data size of 2116 respondents in USA and China, who mainly used Facebook, Twitter, and Instagram. Social capital also provided benefits in the form of psychological well-being, as reported in the paper. The authors of [68] found that higher desirability for Facebook and higher interaction with others on Facebook resulted in higher bonding and bridging social capital.
The authors of [23] explored an interesting dimension of SNS usage and the consequence of SNS use, considering samples from Korea, Malaysia, and China. They found a significant cross-cultural differences in SNS usage. The paper also pointed to an indirect relationship between SNS intensity and social capital. A similar study was conducted by [69] comparing SNS use and social capital in Poland and USA. They found that there is a connection between the SNSs’ success and social capital. The authors of [70] confirmed the positive influence of SNS use on both online as well as offline social capital. The authors of [50] confirmed that Facebook use influences both social capitals, but bridging social capital is formed at a higher level compared to bonding capital. The authors of [15] examined the interaction of traditional networking and SNS in the formation of social capital. They found that interaction promotes both types of social capital. One notable finding was that social capital is strengthened for students with low self-confidence. The authors of [71] found that SNS use positively influences both types of social capital, but a specific activity influences bonding social capital and another activity influences bridging social capital. One study also highlighted that unique technical capabilities of SNS influence online social capital [72]. Simons et al. [73] conducted a study on a sample of 410 old people with SNS accounts in Netherlands—they found a positive association between SNS use and both types of capital.
The authors of [18] considered Facebook and Renren users and confirmed a relationship with bridging social capital but not bonding social capital. The authors of [74] studied the LinkedIn use of individuals with agreeable personality traits and found that SNS use resulted in bridging capital. Mariek et al. [75] found different degrees of relationship between SNS intensity and the two types of social capital. Additional factors should also be considered to check the accrual of social capital. This article also discussed multiple measures of SNS intensity. The authors of [17] studied a sample of 266 university students from Pakistan who used WhatsApp. There was a relationship between WhatsApp use and bonding social capital but not with bridging social capital. The author of [76] presented a very unique set of findings of his study conducted on a sample of students using Facebook and WeChat in China. It was further reported that WeChat use was positively related to both types of social capital. However, the relationship was strongly negative for Facebook. For a student sample in Saudi Arabia, [77] tested the relationship between SNS intensity, online social capital, and entrepreneurial intention. Both types of social capital were found to be significantly related to SNS use, but only bridging social capital was significantly and positively related to personal attitude and perceived behavior.
As evident from the discussion above, the results have been mixed. Therefore, there is a need to investigate the predicting role of SNS use in online social capital formation considering both its dimensions. More importantly, a combined sample from two different SNSs would help with better understanding of the phenomenon in a more generalized manner. Therefore, for the current study, it is hypothesized that:
Hypothesis 1 (H1).
SNS intensity (SNS-I) and online-bonding social capital (ObSC) are significantly related to each other.
Hypothesis 2 (H2).
SNS intensity (SNS-I) and online-bridging social capital (ObrSC) are significantly related to each other.

2.4. Moderating Role of Type of SNS Platform

Based on previous studies, it is believed that online social capital formation is a general phenomenon that should occur through any type of SNS. However, there are few studies that have tried to test this by comparing two different types of SNS [17,19,41,78,79]. The current research considers two different categories of SNS—relationship-based (Facebook) and professional (LinkedIn). Selection of these two different categories of SNS for this study will be ideal to test if online social capital occurs in a generalized manner or is affected by the type of SNS. The hypothesis thus stated is:
Hypothesis 3 (H3).
SNS type does not influence the relationship between SNS intensity and online-bonding social capital.
Hypothesis 4 (H4).
SNS type does not influence the relationship between SNS intensity and online-bridging social capital.
An illustrative model representing the study hypotheses is shown in Figure 1 below.

3. Material and Methods

3.1. Participants and Procedures

The study population comprised the users of two selected SNSs, namely Facebook and LinkedIn. These two SNSs represent two SNS categories—Facebook is a general relationship-based SNS whereas LinkedIn is a professional SNS. The sampling method applied was “non-probability convenient sampling”. This sampling method has one clear advantage over other methods: that it is easier to recruit respondents who are known [80]. The survey link created in October 2019 was shared with authors’ connections that were forwarded onwards more than once during the survey period (October 2019–December 2020). The total number of responses received was 175 for Facebook and 183 for LinkedIn. After screening the raw data, the number of valid responses finally obtained was 162 for Facebook and 167 for LinkedIn, respectively.
The number of valid responses received from the users in both categories was 162 for the professional SNS (LinkedIn) and 167 from the relationship-based SNS (Facebook). Most of the respondents (73.6%) had an experience of more than one year with their SNS. The majority of the respondents were male (72.8%) in the age group of 25–40 years. All the respondents had an educational qualification above graduation, with a substantial number having a doctorate degree (20.4%). Most of the respondents were employed (76.6%) and were located in Asian countries. Respondents from non-Asian countries were negligible.

3.2. Measures

3.2.1. SNS Intensity

There are different ways SNS use may be measured, as evident from the literature. The common measures are the number of hours (time/daily usage) a user spends on the SNS or how many times a person logs into the SNS daily/weekly/monthly (frequency) [81]. A more complex measure of SNS use is called SNS intensity, which indicates the “level of activity and engagement” [43]. This variable was measured using the popular scale named the “Facebook Intensity Scale (FIS)” developed by Ellison [43]. The Facebook Intensity Scale comprises eight items, namely: daily use measured by time spent on Facebook, number of connections measured by a scale comprising various ranges of number of connections, and six attitudinal items measured on a five-point Likert scale. As suggested by Ellison [43], FIS may be adapted depending upon the research factors. For the current research, the same scale was used with some adaptations. Daily use was measured in terms of the time spent by users on the selected SNS. The responses were recorded on a three-point scale (1 = less than 1 h; 2 = 1–2 h; 3 = more than 2 h). The number of connections also had a three-point scale (1 = less than 200; 2 = 201–500; 3 = above 500). Six attitudinal items from the FIS were used to measure the SNS intensity of respondents. All the items were measured using a seven-point Likert scale. The internal consistency of the attitudinal scale is confirmed (Cronbach’s alpha α = 0.881). As explained by Ellison [43], the scales were first standardized, and then an average was taken. This was carried out because different scales were used to measure different items measuring SNS intensity. For this study, the scales used for SNS intensity were standardized by taking their Z-scores. The computation of Z-scores was performed directly using SPSS 28.0 with the transform function.

3.2.2. Online-Bonding and Online-Bridging Social Capital

For measuring both online-bonding and online-bridging social capital, the Internet Social Capital Scale was used. This scale, developed by [82], has been used in various studies [62,83]. Williams [82] mentions that the use of the traditional instruments that measured social capital for television cannot be used for SNS. Therefore, a more sophisticated instrument was developed and validated that was capable of measuring both online and offline social capital. Each type of online social capital includes ten items, and a seven-point Likert scale was used in the present study. The internal consistency of both the scales was confirmed.

3.3. Data Analysis

Descriptive analysis of the data-set was performed with SPSS 28.0. The research model was analyzed using partial least squares modelling (PLS-SEM) with the software Smart PLS 4.0 [84]. PLS-SEM is an effective tool for analyzing models that aim to explore relationships among latent variables, and it also does not require the data to be normally distributed [85,86]. Kock and Hadaya [87] suggest that in the case that there is no absolute knowledge of the “path coefficient with the absolute minimum magnitude”, the recommended sample size is 160 as per “inverse square root method” and 146 as per “the gamma exponential method”. According to [88], at least “59 observations are required to attain a statistical power of 80% for detecting square values of at least 0.25)”. Moreover, the “ten times rule” given by Barclay, Thompson, and Higgins [89] requires the sample size to be ten times the number of structural paths. Therefore, the sample size used in the current study satisfies the criteria laid down for conducting PLS-SEM. Previous studies have used different analytical methods such as regression [43]. The authors of [24] analyzed online social capital by applying Burt’s framework of closure and brokerage. They used the “average local clustering coefficient metric”. The authors of [1] applied cross-lagged correlation analysis to show the relationship between Facebook use and bridging social capital. The authors of [63] applied PLS-SEM to analyze the relationship between the social media usage of women and online social capital. The choice of research method depends upon the context of study and the research objectives. In the current study [90], PLS-SEM and moderation analysis suit the study requirements the most. PLS-SEM allows the exploration of latent relationships much more subtly and also does not require the condition of data normality. Further, a smaller sample size can be more effectively used through PLS-SEM. Apart from the choice of primary statistical tools, model effectiveness was examined using “reliability analysis, convergent validity and discriminant validity”. All the results were found to be following the recommended ranges [91].

4. Results

4.1. Measurement Model Assessment

Before performing the structural model assessment, the reliability, internal consistency, and discriminant validity must be confirmed [92].

4.1.1. Reliability

Due to low factor loadings, two items of the construct online-bonding social capital (ObSC3 and ObSC9) were deleted from the structural model (Table 1). Hair et al. [93] recommend that all the items should load significantly on their latent variables to achieve the required reliability. This is measured by calculating the factor loading of each item, the composite reliability, and the average variance extracted (AVE) (see Table 1). The recommended value of factor loading is >0.70, CR > 0.60, and AVE > 0.50 [94]. As evident from Table 1, all the obtained values meet the recommended criteria.

4.1.2. Discriminant Validity

A test of discriminant validity is carried out to establish the distinctness of latent variables from one another. As per the Fornell–Larcker Criterion [91], the discriminant validity is achieved when the square root of AVE of each latent variable is greater than the latent variable correlations (LVC). The results for this test are presented in Table 2. It is evident that discriminant validity for all the constructs is achieved.

4.2. Structural Model

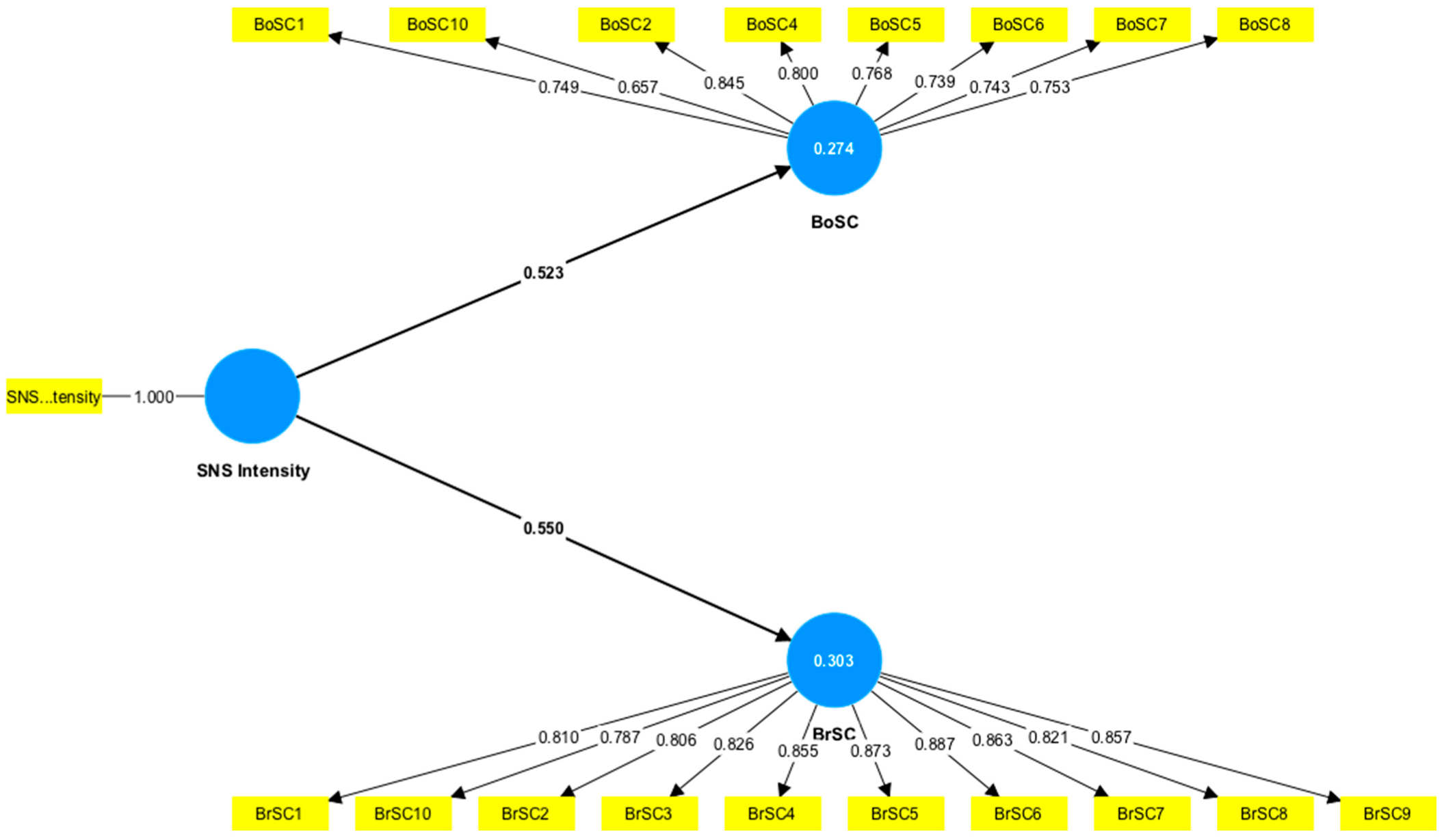
The results of the structural equation modelling are shown in Figure 2. Detailed results are presented in Table 3.
It is evident that SNS intensity has a positive and significant relationship with both online-bonding social capital (ß = 0.523, t = 13.304, p ≤ 0.001) and online-bridging social capital (ß = 0.550, t = 13.03, p ≤ 0.001). Furthermore, the Cohen’s f2 of the path H1 and H2 was found to be greater than 0.02 [95], indicating the adequacy of effect size. The coefficient of determination (R2) was 27.4 percent and 30.3 percent, respectively, for online-bonding social capital and online-bridging social capital. As per Hair et al. [93], values between 0.25 and 0.5 represent a moderate coefficient of determination.
Q2 is popularly known as Geisser’s predictive relevance of a model, which checks if the “data points in of indicators in the reflective measurement model of endogenous construct can be predicted accurately” [96]. A value greater than zero is indicative of good predictive relevance [85]. The calculation of Q2 was performed by employing the PLS Predict facility in Smart PLS 4. As presented in Table 3, Q2 was found to be 0.265 and 0.297, respectively, for the two endogenous variables. These values show that the model has adequate predictive value.

4.3. Moderation Analysis

According to Holmbeck [97], a moderator variable “is one that affects the relationship between two variables”. Further, he explains that the interaction of the moderator with the predictor variable impacts the dependent variable. Dawson [98] points out that while conducting moderation analysis, not only the existence of an interaction but the form of interaction should also be hypothesized. Hair et al. [99] have described moderation analysis using PLS-SEM in detail. A unique feature of Smart PLS 4 is that the relationship of the moderator to the dependent variable is automatically added. In order to conduct moderation analysis, a two-stage approach is followed [100]. Stage 1 includes calculation of the main effects of the PLS path model. Stage 2 involves the treatment of an interaction term.
In order to assess the role of moderator, the effect size needs to be calculated as per Cohen’s formula [101].
f 2 = R 2 included R 2 excluded 1 R 2 included
A general guideline regarding the interpretation of the effect size is as below:
0.02 = Small
0.15 = Medium
0.35 = Large
There were two categories of SNS considered in this research. LinkedIn belonged to the category of professional SNS, and Facebook belonged to the category of relationship-based SNS. Therefore, this was a case of a binary categorical moderator. As mentioned by Ringle et al. [102], the moderator must be numbered 0 and 1 to conduct moderation analysis in Smart PLS 4 when the moderator is binary categorical. Accordingly, the two SNSs were numbered as: 0 = LinkedIn and 1 = Facebook. The process of moderation in Smart PLS 4 requires the moderating variable to be connected directly to the path between predictor and dependent variables. Thereafter, a PLS algorithm was run to check the R2 values to detect if the moderators influenced their values. A bootstrapping procedure was conducted with a subsample of 5000 to test the significance of moderation.
Plot analysis was performed using the template for two-way linear interaction using a binary moderator [98]. The template requires inserting the names of the moderator, dependent and independent variables, and the two categories. Further, it requires inserting the values of unstandardized regression coefficients for independent variable, moderator, and interaction effect. The results of the two moderation analyses are discussed below.

4.3.1. Moderating Role of SNS Type on the Relationship between SNS-I and ObSC

The first moderation analysis was conducted to test if SNS type moderates the relationship between SNS intensity and online-bonding social capital. It was hypothesized that SNS type does not influence the relationship between SNS intensity and online-bonding social capital.
The value of R2 for the endogenous variable ObSC was recorded without adding the moderating effect. Then, the value of R2 was checked after adding the moderator. In order to compute the effect size of f2, Equation (1) was used as shown in Equation (2). The effect size of f2 was found to be 0.015, implying that the moderating effect is small.
f 2 = 0.285 0.274 1 0.274
The interaction effect was plotted using Dawson’s template for a two-way interaction effect for a binary categorical moderator. The plot in Figure 3 shows that the effect is relatively steeper for LinkedIn compared to Facebook. However, the effect is quite small.
It was further tested whether the effect, albeit small, is significant or not. The result (Table 4) of the bootstrapping procedure with 5000 subsamples shows that the moderating effect of SNS type on the relationship between SNS intensity and ObSC is non-significant (ß = 0.100, t = 1.002, p > 0.05). This result supports hypothesis H3.

4.3.2. Moderating Role of SNS Type on the Relationship between SNS-I and ObrSC

The second moderation analysis was performed to test if SNS type moderates the relationship between SNS intensity and online-bridging social capital. It was hypothesized that SNS type does not influence the relationship between SNS intensity and online-bridging social capital.
The value of R2 for the endogenous variable ObSC was recorded without adding the moderating effect. Then, the value of R2 was checked after adding the moderator. In order to compute the effect size of f2, the process described in Section 4.3 was used. The effect size of f2 was found to be zero, implying that the moderating effect is non-existent. The value of R2 before and after inclusion of the moderator was 0.303.
The interaction effect was plotted using Dawson’s template for a two-way interaction effect for a binary categorical moderator [98]. The plot in Figure 4 shows that there is no difference in LinkedIn compared to Facebook.
Since the above results reveal zero change in the effect size, any further confirmation of significance was not performed. From the above results, it may be inferred that SNS type does not influence the relationship between SNS intensity and online-bridging social capital, supporting hypothesis H4.

5. Discussion

There were two main objectives of this study. The first was to confirm the role of SNS-use intensity in the formation of online-bonding and online-bridging social capital (RQ1), considering a sample of users from two different sites, namely LinkedIn and Facebook. The second was to study the moderating effect of SNS type on the hypothesized relationships (RQ2).
For the first objective, the results of PLS-SEM prove that SNS intensity significantly influences the formation of both online-bonding (ß = 0.555, t = 16.094, p ≤ 0.001) and online-bridging social capital (ß = 0.573, t = 13.942, p ≤ 0.001) in the combined sample. Therefore, results support hypotheses H1 and H2. The results also support the adequacy of the research model (Figure 2). Results of this study also conform to earlier studies that dealt with the formation of online social capital [1,17,20,21,45,49,61,63,64]. Some dimensions such as higher desirability and higher interaction as independent variables have also found to be positively influencing online social capital [68]. Gender was found to be an influence in the study by [68]. Another dimension found to be playing a role in online-bridging social capital along with SNS intensity is the type of SNS activity [71]. Personality traits also affect online-bridging social capital [74]. The choice of SNS by university students was found to be influencing the relationship between SNS use and online social capital [76]. One common feature of many past studies is that they considered student populations [1,43,103,104]. Therefore, the current research provides new insight by considering a non-student sample. The Facebook Intensity Scale and the Internet Social Capital Scale are also validated in the study.
The second main objective was to test if online social capital formation is influenced by the type of SNS used (RQ2). Two different types of SNS were considered for this study. While LinkedIn is a professional SNS that mainly allows users to interact for professional reasons, Facebook is a general social networking site that allows all types of networking, mainly aimed at expanding and maintaining relationships. Moderation analysis was performed to test if SNS type has any significant moderating influence on the relationship between SNS-I and online social capital (ObSC and ObrSC). The results show that SNS type does not have any significant influence on the relationship between SNS-I and the two types of online social capital. This finding supports the theory that online social capital formation is a general phenomenon that is independent of the use of any social networking sites (H3 and H4). It is indeed arguable that the degree of the two types of online social capital, namely online bonding and online bridging, would vary across the different types of SNS. While Facebook is an SNS focused more on relationship maintenance and building new connections, online-bridging social capital would be comparatively greater than for LinkedIn, which is a professional SNS. The reverse argument is true for online-bonding social capital. However, the current study shows that this influence is not significant. Future studies may confirm these findings by considering different SNSs and a greater sample size.

6. Conclusions

Important distinctions of this study are that it includes an SNS other than Facebook and is a comparative study. The research validates the theory of social capital in online networking. It also generalizes the theory by considering a combined sample of respondents from two different categories of SNS. The study should benefit researchers as it provides new insights into the current research on social media and SNSs. For practitioners and professionals, the study offers valuable information on how these SNSs may benefit them. Understanding of the two types of online social capital should be helpful in carving a better strategy for a more productive use of SNSs, including the education sector [105]. Online social capital may also benefit entrepreneurs in multiple ways such as the acquisition of resources, acceptance, and reaching various stakeholders [6,106]. The current study may be extended to include more SNSs and in specific samples such as students, professionals, and academicians, to name a few. Inclusion of social and demographic variables, usage motives, etc. may add new dimensions to the online social capital theory.
The current research does have some limitations that need to be considered in the interpretation of results. Further, these limitations also provide directions for future research. Firstly, the current research uses self-reported data collected through online survey. This method does cause response bias. As suggested by Junco [106], alternative methods such as employing software may be used to overcome this limitation. Secondly, the authors recruited respondents from their own social network. This resulted in selection bias, and the results may not be generalized completely to the population of the two types of SNS. Third, a sample size of 329 is relatively small, which may limit the generalizability of this study. Future research may consider larger sample sizes and may also include more SNSs of each type.

Author Contributions

Conceptualization, N.H., N.A., Q.N.N. and A.A.; formal analysis, N.H.; funding acquisition, Q.N.N. and A.A.; investigation, N.H. and N.A.; methodology, N.H., N.A. and Q.N.N.; project administration, Q.N.N. and A.A.; software, N.H.; supervision, N.A.; validation, N.H. and N.A.; writing—original draft, N.H.; writing—review and editing, N.A., Q.N.N. and A.A. All authors have read and agreed to the published version of the manuscript.

Funding

The funding is provided by the Deanship of Scientific Research at King Khalid University through the Large Groups Project under grant number RGP. 2/252/43.

Institutional Review Board Statement

Not applicable.

Informed Consent Statement

Not applicable.

Data Availability Statement

Data available upon request.

Acknowledgments

The authors extend their appreciation to the Deanship of Scientific Research at King Khalid University for funding this work through the Large Groups Project under grant number RGP. 2/252/43. The authors also thank Umm Al-Qura University for support and motivation in completing this research. They would also like to thank family members, friends, and colleagues for their encouragement during this research work.

Conflicts of Interest

The authors declare no conflict of interest.

References

  1. Steinfield, C.; Ellison, N.B.; Lampe, C. Social capital, self-esteem, and use of online social network sites: A longitudinal analysis. J. Appl. Dev. Psychol. 2008, 29, 434–445. [Google Scholar] [CrossRef]
  2. Hoda, N.; Gupta, S.L.; Ahmad, M.; Gupta, U. Modelling the relationship between linked-in usage and social capital formation. Eur. J. Sustain. Dev. 2021, 10, 624–635. [Google Scholar] [CrossRef]
  3. Resnick, P. Beyond Bowling Together: SocioTechnical Capital. Hum. Comput. Interact. New Millenium 2001, 77, 247–272. [Google Scholar]
  4. Kwon, S.W.; Adler, P.S. Social capital: Maturation of a field of research. Acad. Manag. Rev. 2014, 39, 412–422. [Google Scholar] [CrossRef]
  5. Nahapiet, J.; Ghoshal, S. Social capital, intellectual capital, and the organizational advantage. In Knowledge and Social Capital; Academy of Management: Briarcliff Manor, NY, USA, 2009; pp. 119–158. ISBN 9780080509792. [Google Scholar]
  6. Stam, W.; Arzlanian, S.; Elfring, T. Social capital of entrepreneurs and small firm performance: A meta-analysis of contextual and methodological moderators. J. Bus. Ventur. 2014, 29, 152–173. [Google Scholar] [CrossRef]
  7. Sánchez-Arrieta, N.; González, R.A.; Cañabate, A.; Sabate, F. Social capital on social networking sites: A social network perspective. Sustainability 2021, 13, 5147. [Google Scholar] [CrossRef]
  8. Sharif, A.; Soroya, S.H.; Ahmad, S.; Mahmood, K. Antecedents of self-disclosure on social networking sites (SNSs): A study of facebook users. Sustainability 2021, 13, 1220. [Google Scholar] [CrossRef]
  9. Paniagua, J.; Peris-Ortiz, M.; Korzynski, P. Talent goes social: Online corporate networking and business performance. Sustainability 2020, 12, 8660. [Google Scholar] [CrossRef]
  10. Stepaniuk, K.; Sturgulewska, A. Hitchhiking experiences and perception of affective label polarity in social networking sites—Potential memetic implications for digital visual content management. Sustainability 2021, 13, 223. [Google Scholar] [CrossRef]
  11. Boyd, D.M.; Ellison, N.B. Social network sites: Definition, history, and scholarship. J. Comput. Commun. 2007, 13, 210–230. [Google Scholar] [CrossRef]
  12. Ellison, N.B.; Gray, R.; Lampe, C.; Fiore, A.T. Social capital and resource requests on Facebook. New Media Soc. 2014, 16, 1104–1121. [Google Scholar] [CrossRef]
  13. Zide, J.; Elman, B.; Shahani-Denning, C. Linkedin and recruitment: How profiles differ across occupations. Empl. Relat. 2014, 36, 583–604. [Google Scholar] [CrossRef]
  14. Brown, G.; Michinov, N. Measuring latent ties on Facebook: A novel approach to studying their prevalence and relationship with bridging social capital. Technol. Soc. 2019, 59, 101176. [Google Scholar] [CrossRef]
  15. Kahai, S.S.; Lei, Y. Building social capital with Facebook: Type of network, availability of other media, and social self-efficacy matter#. Int. J. Hum. Comput. Stud. 2019, 130, 113–129. [Google Scholar] [CrossRef]
  16. Yoo, J.H.; Jeong, E.J. Psychosocial effects of SNS use: A longitudinal study focused on the moderation effect of social capital. Comput. Human Behav. 2017, 69, 108–119. [Google Scholar] [CrossRef]
  17. Bano, S.; Cisheng, W.; Khan, A.N.; Khan, N.A. WhatsApp use and student’s psychological well-being: Role of social capital and social integration. Child. Youth Serv. Rev. 2019, 103, 200–208. [Google Scholar] [CrossRef]
  18. Li, X.; Chen, W. Facebook or Renren? A comparative study of social networking site use and social capital among Chinese international students in the United States. Comput. Human Behav. 2014, 35, 116–123. [Google Scholar] [CrossRef]
  19. Phua, J.; Jin, S.V.; Kim, J. Uses and gratifications of social networking sites for bridging and bonding social capital: A comparison of Facebook, Twitter, Instagram, and Snapchat. Comput. Human Behav. 2017, 72, 115–122. [Google Scholar] [CrossRef]
  20. Castillo, R.P. Timelines and Trade Chat: Comparing Contextual Self-Disclosure and Perceived Social Capital on Social Networking Sites and Massively Multiplayer Online Games. Master’s Thesis, Western Michigan University, Kalamazoo, MI, USA, 2017. [Google Scholar]
  21. Upadhyay, P.; Khemka, M. Linkage between social identity creation and social networking site usage: The moderating role of usage intensity. J. Enterp. Inf. Manag. 2020, 33, 1321–1335. [Google Scholar] [CrossRef]
  22. Rykov, Y.; Koltsova, O.; Sinyavskaya, Y. Effects of user behaviors on accumulation of social capital in an online social network. PLoS ONE 2020, 15, e0231837. [Google Scholar] [CrossRef]
  23. Lee, J.Y.; Park, S.; Na, E.Y.; Kim, E.M. A comparative study on the relationship between social networking site use and social capital among Australian and Korean youth. J. Youth Stud. 2016, 19, 1164–1183. [Google Scholar] [CrossRef]
  24. Sajuria, J.; vanHeerde-Hudson, J.; Hudson, D.; Dasandi, N.; Theocharis, Y. Tweeting Alone? An Analysis of Bridging and Bonding Social Capital in Online Networks. Am. Polit. Res. 2015, 43, 708–738. [Google Scholar] [CrossRef]
  25. Choi, S. The roles of media capabilities of smartphone-based SNS in developing social capital. Behav. Inf. Technol. 2019, 38, 609–620. [Google Scholar] [CrossRef]
  26. Farr, J. Social Capital: A Conceptual History. Polit. Theory 2004, 32, 6–33. [Google Scholar] [CrossRef]
  27. Putnam, R.D. Bowling Alone: America’s Declining Social Capital. J. Democr. 1995, 6, 65–78. [Google Scholar] [CrossRef]
  28. Bourdieu, P. The Forms of Social Capital. In Handbook of Theory and Research for the Sociology of Education; Greenwood: New York, NY, USA, 1986; pp. 241–258. [Google Scholar]
  29. Granovetter, M.; Swedberg, R. The sociology of economic life, Third edition. In The Sociology of Economic Life, 3rd ed.; Routledge: Milton Park, UK, 2018; pp. 1–543. ISBN 9780429962882. [Google Scholar]
  30. Mandarano, L.; Meenar, M.; Steins, C. Building social capital in the digital age of civic engagement. J. Plan. Lit. 2010, 25, 123–135. [Google Scholar] [CrossRef]
  31. Saxton, G.D.; Guo, C. Social media capital: Conceptualizing the nature, acquisition, and expenditure of social media-based organizational resources. Int. J. Account. Inf. Syst. 2020, 36, 100443. [Google Scholar] [CrossRef]
  32. Heidari, E.; Salimi, G.; Mehrvarz, M. The influence of online social networks and online social capital on constructing a new graduate students’ professional identity. Interact. Learn. Environ. 2020, 3, 214–231. [Google Scholar] [CrossRef]
  33. Abbas, R.; Mesch, G. Do rich teens get richer? Facebook use and the link between offline and online social capital among Palestinian youth in Israel. Inf. Commun. Soc. 2018, 21, 63–79. [Google Scholar] [CrossRef]
  34. Liu, Y.; Ni, X.; Niu, G. The influence of active social networking services use and social capital on flourishing in Chinese adolescents. Child. Youth Serv. Rev. 2020, 119, 105689. [Google Scholar] [CrossRef]
  35. Braudt, D.B. Breaking Down Barriers of Space: Correlations and Connections between Online Social Capital, Offline Social Capital, Community Attachment, and Community Satisfaction. Ph.D. Thesis, Brigham Young University, Provo, UT, USA, 2014. [Google Scholar]
  36. Chen, H.T.; Li, X. The contribution of mobile social media to social capital and psychological well-being: Examining the role of communicative use, friending and self-disclosure. Comput. Human Behav. 2017, 75, 958–965. [Google Scholar] [CrossRef]
  37. Tahlyan, D.; Maness, M.; Stathopoulos, A. Disentangling Social Capital—Understanding the Effect of Bonding and Bridging on Urban Activity Participation. SSRN Electron. J. 2022, 15, 100629. [Google Scholar] [CrossRef]
  38. Yoganathan, V.; Osburg, V.S.; Bartikowski, B. Building better employer brands through employee social media competence and online social capital. Psychol. Mark. 2021, 38, 524–536. [Google Scholar] [CrossRef]
  39. Steinfield, C.; Ellison, N.B.; Lampe, C.; Vitak, J. Online Social Network Sites and the Concept of Social Capital. In Frontiers in New Media Research; Routledge: Milton Park, UK, 2013; pp. 115–131. ISBN 9781136286858. [Google Scholar]
  40. Kaye, L.K.; Kowert, R.; Quinn, S. The role of social identity and online social capital on psychosocial outcomes in MMO players. Comput. Human Behav. 2017, 74, 215–223. [Google Scholar] [CrossRef]
  41. Li, S.; Modi, P.; Wu, M.S.; Chen, C.H.; Nguyen, B. Conceptualising and validating the social capital construct in consumer-initiated online brand communities (COBCs). Technol. Forecast. Soc. Chang. 2019, 139, 303–310. [Google Scholar] [CrossRef]
  42. Ruparel, N.; Dhir, A.; Tandon, A.; Kaur, P.; Islam, J.U. The influence of online professional social media in human resource management: A systematic literature review. Technol. Soc. 2020, 63, 101335. [Google Scholar] [CrossRef]
  43. Ellison, N.B.; Steinfield, C.; Lampe, C. The benefits of facebook “friends”: Social capital and college students’ use of online social network sites. J. Comput. Commun. 2007, 12, 1143–1168. [Google Scholar] [CrossRef]
  44. Putnam, R. Social capital: Measurement and consequences. Can. J. Policy Res. 2001, 2, 41–51. [Google Scholar]
  45. Lin, J.H. The Role of Attachment Style in Facebook Use and Social Capital: Evidence from University Students and a National Sample. Cyberpsychol. Behav. Soc. Netw. 2015, 18, 173–180. [Google Scholar] [CrossRef]
  46. Kang, L.; Jiang, Q.; Tan, C.H. Remarkable advocates: An investigation of geographic distance and social capital for crowdfunding. Inf. Manag. 2017, 54, 336–348. [Google Scholar] [CrossRef]
  47. Shane-Simpson, C.; Manago, A.; Gaggi, N.; Gillespie-Lynch, K. Why do college students prefer Facebook, Twitter, or Instagram? Site affordances, tensions between privacy and self-expression, and implications for social capital. Comput. Human Behav. 2018, 86, 276–288. [Google Scholar] [CrossRef]
  48. Gidengil, E.; O’Neill, B. Gender and social capital. In Gender and Social Capital; Routledge: Milton Park, UK, 2005; pp. 1–425. ISBN 0415950236. [Google Scholar]
  49. Burke, M.; Marlow, C.; Lento, T. Social network activity and social well-being. In Proceedings of the Conference on Human Factors in Computing Systems—Proceedings, Atlanta, GA, USA, 3–5 April 2010; Volume 3, pp. 1909–1912. [Google Scholar]
  50. Raza, S.A.; Qazi, W.; Umer, A. Facebook Is a Source of Social Capital Building among University Students: Evidence from a Developing Country. J. Educ. Comput. Res. 2017, 55, 295–322. [Google Scholar] [CrossRef]
  51. Ellison, N.B.; Vitak, J.; Gray, R.; Lampe, C. Cultivating social resources on social network sites: Facebook relationship maintenance behaviors and their role in social capital processes. J. Comput. Commun. 2014, 19, 855–870. [Google Scholar] [CrossRef]
  52. Best, S.J.; Krueger, B.S. Online interactions and social capital: Distinguishing between new and existing ties. Soc. Sci. Comput. Rev. 2006, 24, 395–410. [Google Scholar] [CrossRef]
  53. Corvo, E.; De Caro, W. Social capital and social networks. Eur. J. Public Health 2019, 29, ckz186-093. [Google Scholar] [CrossRef]
  54. Musembwa, S.K.; Paul, S. Examining interactions in social network sites through the lense of social capital. Proc. Annu. Hawaii Int. Conf. Syst. Sci. 2020, 2020, 2918–2927. [Google Scholar] [CrossRef]
  55. Israr, M.; Saleem, M. Entrepreneurial intentions among university students in Italy. J. Glob. Entrep. Res. 2018, 8, 20. [Google Scholar] [CrossRef]
  56. Shao, C. An Empirical Study on the Identification of Driving Factors of Satisfaction with Online Learning Based on TAM; Atlantic Press: Paris, France, 2020; Volume 110, pp. 1067–1073. [Google Scholar] [CrossRef]
  57. Zhong, C.; Xiong, F.; Shirui, P.; Liang, W.; Xi, X. Hierarchical attention neural network for information cascade prediction. Inf. Sci. 2023, 622, 1109–1127. [Google Scholar] [CrossRef]
  58. Zhu, H.; Xiong, F.; Chen, H.; Xiong, X.; Liang, W. Incorporating A Triple Graph Neural Network with Multiple Implicit Feedback for Social Recommendation. ACM Trans. Web 2023. [Google Scholar] [CrossRef]
  59. Xiong, F.; Wang, X.; Pan, S.; Yang, H.; Wang, H.; Zhang, C. Social Recommendation with Evolutionary Opinion Dynamics. IEEE Trans. Syst. Man Cybern. Syst. 2020. [Google Scholar] [CrossRef]
  60. Brandtzæg, P.B. Social networking sites: Their users and social implications—A longitudinal study. J. Comput. Commun. 2012, 17, 467–488. [Google Scholar] [CrossRef]
  61. Pang, H. How does time spent on WeChat bolster subjective well-being through social integration and social capital? Telemat. Inform. 2018, 35, 2147–2156. [Google Scholar] [CrossRef]
  62. Williams, J.R. The use of online social networking sites to nurture and cultivate bonding social capital: A systematic review of the literature from 1997 to 2018. New Media Soc. 2019, 21, 2710–2729. [Google Scholar] [CrossRef]
  63. Ali Aksar, I.; Danaee, M.; Maqsood, H.; Firdaus, A. Women’s social media needs and online social capital: Bonding and bridging social capital in Pakistan. J. Hum. Behav. Soc. Environ. 2020, 30, 989–1012. [Google Scholar] [CrossRef]
  64. Ahmad, S.; Mustafa, M.; Ullah, A. Association of demographics, motives and intensity of using Social Networking Sites with the formation of bonding and bridging social capital in Pakistan. Comput. Human Behav. 2016, 57, 107–114. [Google Scholar] [CrossRef]
  65. Kim, B.; Kim, Y. College students’ social media use and communication network heterogeneity: Implications for social capital and subjective well-being. Comput. Human Behav. 2017, 73, 620–628. [Google Scholar] [CrossRef]
  66. You, L.; Hon, L. How social ties contribute to collective actions on social media: A social capital approach. Public Relat. Rev. 2019, 45, 101771. [Google Scholar] [CrossRef]
  67. Kaplan, A.M.; Haenlein, M. Users of the world, unite! The challenges and opportunities of Social Media. Bus. Horiz. 2010, 53, 59–68. [Google Scholar] [CrossRef]
  68. Su, C.C.; Chan, N.K. Predicting social capital on Facebook: The implications of use intensity, perceived content desirability, and Facebook-enabled communication practices. Comput. Human Behav. 2017, 72, 259–268. [Google Scholar] [CrossRef]
  69. Krishen, A.S.; Leenders, M.A.A.M.; Muthaly, S.; Ziółkowska, M.; LaTour, M.S. Social networking from a social capital perspective: A cross-cultural analysis. Eur. J. Mark. 2019, 53, 1234–1253. [Google Scholar] [CrossRef]
  70. Liu, D.; Ainsworth, S.E.; Baumeister, R.F. A meta-analysis of social networking online and social capital. Rev. Gen. Psychol. 2016, 20, 369–391. [Google Scholar] [CrossRef]
  71. Horng, S.M.; Wu, C.L. How behaviors on social network sites and online social capital influence social commerce intentions. Inf. Manag. 2020, 57, 103176. [Google Scholar] [CrossRef]
  72. Smith, C.; Smith, J.B.; Shaw, E. Embracing digital networks: Entrepreneurs’ social capital online. J. Bus. Ventur. 2017, 32, 18–34. [Google Scholar] [CrossRef]
  73. Simons, M.; Reijnders, J.; Peeters, S.; Janssens, M.; Lataster, J.; Jacobs, N.; Castillo, R.P.; Li, X.X.X.; Bano, S.; Cisheng, W.; et al. A cross-cultural examination of SNS usage intensity and managing interpersonal relationships online: The role of culture and the autonomous-related self-construal. Comput. Human Behav. 2020, 53, 271–292. [Google Scholar] [CrossRef]
  74. Ma, S.Q.; Leung, L. The Impacts of Personality Traits, Use Intensity and Features Use of LinkedIn on Bridging Social Capital. Appl. Res. Qual. Life 2019, 14, 1059–1078. [Google Scholar] [CrossRef]
  75. Vanden Abeele, M.M.P.; Antheunis, M.L.; Pollmann, M.M.H.; Schouten, A.P.; Liebrecht, C.C.; van der Wijst, P.J.; van Amelsvoort, M.A.A.; Bartels, J.; Krahmer, E.J.; Maes, F.A. Does Facebook Use Predict College Students’ Social Capital? A Replication of Ellison, Steinfield, and Lampe’s (2007) Study Using the Original and More Recent Measures of Facebook Use and Social Capital. Commun. Stud. 2018, 69, 272–282. [Google Scholar] [CrossRef]
  76. Li, X. Are All “Friends” Beneficial? The Use of Facebook and WeChat and the Social Capital of College Students in Macau. SAGE Open 2020, 10, 2158244020963614. [Google Scholar] [CrossRef]
  77. Hoda, N.; Fallatah, M.I. Social Networking Site Usage, Social Capital and Entrepreneurial Intention: An Empirical Study from Saudi Arabia. J. Asian Financ. Econ. Bus. 2022, 9, 421–429. [Google Scholar] [CrossRef]
  78. Matassi, M.; Boczkowski, P.J.; Mitchelstein, E. Domesticating WhatsApp: Family, friends, work, and study in everyday communication. New Media Soc. 2019, 21, 2183–2200. [Google Scholar] [CrossRef]
  79. Yang, J.; Basile, K.; Letourneau, O. The impact of social media platform selection on effectively communicating about corporate social responsibility. J. Mark. Commun. 2020, 26, 65–87. [Google Scholar] [CrossRef]
  80. Taherdoost, H. Sampling Methods in Research Methodology; How to Choose a Sampling Technique for Research. SSRN Electron J. 2018. [Google Scholar] [CrossRef]
  81. Knight-McCord, J.; Cleary, D.; Grant, N.; Herron, A.; Lacey, T.; Livingston, T.; Emanuel, R. What social media sites do college students use most? J. Undergrad. Ethn. Minor. Psychol. 2015, 2, 21–26. [Google Scholar]
  82. Williams, D. On and off the ’Net: Scales for Social Capital in an Online Era. J. Comput. Commun. 2006, 11, 593–628. [Google Scholar] [CrossRef]
  83. Lee, E.; Kim, Y.J.; Ahn, J. How do people use Facebook features to manage social capital? Comput. Human Behav. 2014, 36, 440–445. [Google Scholar] [CrossRef]
  84. Ringle, C.M.; Wende, S.; Becker, J.-M. “SmartPLS 3”. Boenningstedt, 2015. Available online: https://www.smartpls.com (accessed on 1 December 2022).
  85. Chin, W.W. The partial least squares approach for structural equation modeling. In Modern Methods for Business Research; Psychology Press: London, UK, 1998; pp. 295–336. [Google Scholar]
  86. Aibinu, A.A.; Al-Lawati, A.M. Using PLS-SEM technique to model construction organizations’ willingness to participate in e-bidding. Autom. Constr. 2010, 19, 714–724. [Google Scholar] [CrossRef]
  87. Kock, N.; Hadaya, P. Minimum sample size estimation in PLS-SEM: The inverse square root and gamma-exponential methods. Inf. Syst. J. 2018, 28, 227–261. [Google Scholar] [CrossRef]
  88. Hair, J.F.; Hult, G.T.M.; Ringle, C.M.; Sarstedt, M.; Danks, N.P.; Ray, S. Moderation Analysis. In Partial Least Squares Structural Equation Modeling (PLS-SEM) Using R: A Workbook; Springer: Berlin/Heidelberg, Germany, 2021. [Google Scholar]
  89. Barclay, D.; Thompson, R.; dan Higgins, C. The Partial Least Squares (PLS) Approach to Causal Modeling: Personal Computer Adoption and Use as an Illustration. Technol. Stud. 1995, 2, 285–309. [Google Scholar]
  90. Fornell, C.; Larcker, D.F. Evaluating Structural Equation Models with Unobservable Variables and Measurement Error. J. Mark. Res. 1981, 18, 39. [Google Scholar] [CrossRef]
  91. Wong, K.K.K. Mastering Partial Least Squares Structural Equation Modelling (PLS-SEM) with SmartPLS in 38 Hours; iUniverse: Bloomington, IN, USA, 2019; Volume 66, ISBN 9781532066498. [Google Scholar]
  92. Hair, J.F.; Ringle, C.M.; Sarstedt, M. PLS-SEM: Indeed a silver bullet. J. Mark. Theory Pract. 2011, 19, 139–152. [Google Scholar] [CrossRef]
  93. Henseler, J.; Ringle, C.M.; Sarstedt, M. Testing measurement invariance of composites using partial least squares. Int. Mark. Rev. 2016, 33, 405–431. [Google Scholar] [CrossRef]
  94. Salem, J.A. Sources: Encyclopedia of Research Design. Ref. User Serv. Q. 2011, 50, 399. [Google Scholar] [CrossRef]
  95. Geisser, S. The predictive sample reuse method with applications. J. Am. Stat. Assoc. 1975, 70, 320–328. [Google Scholar] [CrossRef]
  96. Holmbeck, G.N. Toward terminological, conceptual, and statistical clarity in the study of mediators and moderators: Examples from the child-clinical and pediatric psychology literatures. J. Consult. Clin. Psychol. 1997, 65, 599. [Google Scholar] [CrossRef] [PubMed]
  97. Dawson, J.F. Moderation in Management Research: What, Why, When, and How. J. Bus. Psychol. 2014, 29, 1–19. [Google Scholar] [CrossRef]
  98. Hair, J.F.; Hult, G.T.M.; Ringle, C.M.; Sarstedt, M. A Primer on Partial Least Squares Structural Equation Modeling (PLS-SEM), 3rd ed.; Sage: Thousand Oaks, CA, USA, 2022. [Google Scholar]
  99. Henseler, J.; Fassott, G. Testing Moderating Effects in PLS Path Models: An Illustration of Available Procedures. In Handbook of Partial Least Squares; Springer: Berlin/Heidelberg, Germany, 2010. [Google Scholar]
  100. Cohen, J. Statistical Power Analysis for the Behavioral Sciences; Routledge: Milton Park, UK, 2013. [Google Scholar]
  101. Ringle, C.M.; Wende, S.; Becker, J.-M. Smart PLS 4. Theor. Econ. Lett. 2022, 8, 14. [Google Scholar]
  102. Kim, C.; Lee, J.K. Social Media Type Matters: Investigating the Relationship Between Motivation and Online Social Network Heterogeneity. J. Broadcast. Electron. Media 2016, 60, 676–693. [Google Scholar] [CrossRef]
  103. Wang, P.; Wang, X.; Wu, Y.; Xie, X.; Wang, X.; Zhao, F.; Ouyang, M.; Lei, L. Social networking sites addiction and adolescent depression: A moderated mediation model of rumination and self-esteem. Pers. Individ. Dif. 2018, 127, 162–167. [Google Scholar] [CrossRef]
  104. Hoda, N. Online Social Capital and Its Role in Students’ Career Development. In Transforming Higher Education Through Digitalization; CRC Press: Boca Raton, FL, USA, 2021; pp. 233–251. [Google Scholar]
  105. Davidsson, P.; Honig, B. The role of social and human capital among nascent entrepreneurs. J. Bus. Ventur. 2003, 18, 301–331. [Google Scholar] [CrossRef]
  106. Junco, R.; Elavsky, C.M.; Heiberger, G. Putting twitter to the test: Assessing outcomes for student collaboration, engagement and success. Br. J. Educ. Technol. 2013, 44, 273–287. [Google Scholar] [CrossRef]
Figure 1. Study model.
Figure 1. Study model.
Sustainability 15 04967 g001
Figure 2. Analyzed model.
Figure 2. Analyzed model.
Sustainability 15 04967 g002
Figure 3. Moderating role of SNS type on SNS-I and ObSC.
Figure 3. Moderating role of SNS type on SNS-I and ObSC.
Sustainability 15 04967 g003
Figure 4. Moderating role of SNS type on SNS-I and ObrSC.
Figure 4. Moderating role of SNS type on SNS-I and ObrSC.
Sustainability 15 04967 g004
Table 1. Results of reliability analysis.
Table 1. Results of reliability analysis.
VariableOuter LoadingCronbach’s AlphaCRAVE
Online-bonding social capital (ObSC) 0.8960.9150.575
ObSC10.749
ObSC20.845
ObSC40.800
ObSC50.768
ObSC60.739
ObSC70.743
ObSC80.753
ObSC100.657
Online-bridging social capital (ObSC) 0.9530.9600.704
ObrSC10.810
ObrSC20.806
ObrSC30.826
ObrSC40.855
ObrSC50.873
ObrSC60.887
ObrSC70.863
ObrSC80.821
ObrSC90.857
ObrSC100.787
SNS intensity (single item)1.00
Table 2. Fornell–Larcker Criterion latent variable correlations (LVC).
Table 2. Fornell–Larcker Criterion latent variable correlations (LVC).
BoSCBrSCSNS IntensityDiscriminant Validity Attained
(Square Root of AVE > LVC)
BoSC0.758 Yes
BrSC0.7040.839 Yes
SNS intensity0.5230.550Single itemYes
Note: The square root of AVE values is shown in bold and italics.
Table 3. Structural equation modelling results (bootstrapped).
Table 3. Structural equation modelling results (bootstrapped).
PathßT StatisticsSig.HypothesisR2Q2
SNS-I -> ObSC (H1)0.52313.3040.000 (p < 0.05)Supported0.2740.265
SNS-I -> ObrSC (H2)0.55013.0300.000 (p < 0.05)Supported0.3030.297
ß = regression coefficient, T statistics = calculated difference measured in units of standard error, Sig. = significance, R2 = coefficient of determination, Q2 = Geisser’s predictive relevance.
Table 4. Bootstrapping result of moderation analysis.
Table 4. Bootstrapping result of moderation analysis.
Original Sample (O)Sample Mean (M)Standard Deviation (STDEV)T Statistics (|O/STDEV|)p Values
SNS intensity -> BoSC0.4570.4620.0716.4100.000
SNS_TYPE × SNS intensity -> BoSC0.1000.1000.1001.0020.317
Disclaimer/Publisher’s Note: The statements, opinions and data contained in all publications are solely those of the individual author(s) and contributor(s) and not of MDPI and/or the editor(s). MDPI and/or the editor(s) disclaim responsibility for any injury to people or property resulting from any ideas, methods, instructions or products referred to in the content.

Share and Cite

MDPI and ACS Style

Hoda, N.; Ahmad, N.; Aldweesh, A.; Naveed, Q.N. Intensity of SNS Use as a Predictor of Online Social Capital and the Moderating Role of SNS Platforms: An Empirical Study Using Partial Least Squares Structural Equation Modelling. Sustainability 2023, 15, 4967. https://doi.org/10.3390/su15064967

AMA Style

Hoda N, Ahmad N, Aldweesh A, Naveed QN. Intensity of SNS Use as a Predictor of Online Social Capital and the Moderating Role of SNS Platforms: An Empirical Study Using Partial Least Squares Structural Equation Modelling. Sustainability. 2023; 15(6):4967. https://doi.org/10.3390/su15064967

Chicago/Turabian Style

Hoda, Najmul, Naim Ahmad, Amjad Aldweesh, and Quadri Noorulhasan Naveed. 2023. "Intensity of SNS Use as a Predictor of Online Social Capital and the Moderating Role of SNS Platforms: An Empirical Study Using Partial Least Squares Structural Equation Modelling" Sustainability 15, no. 6: 4967. https://doi.org/10.3390/su15064967

APA Style

Hoda, N., Ahmad, N., Aldweesh, A., & Naveed, Q. N. (2023). Intensity of SNS Use as a Predictor of Online Social Capital and the Moderating Role of SNS Platforms: An Empirical Study Using Partial Least Squares Structural Equation Modelling. Sustainability, 15(6), 4967. https://doi.org/10.3390/su15064967

Note that from the first issue of 2016, this journal uses article numbers instead of page numbers. See further details here.

Article Metrics

Back to TopTop