Next Article in Journal
Effect of Green Intellectual Capital Practices on the Competitive Advantage of Companies: Evidence from Polish Companies
Previous Article in Journal
University Experiences of Students in a Gender Minority
 
 
Font Type:
Arial Georgia Verdana
Font Size:
Aa Aa Aa
Line Spacing:
Column Width:
Background:
Article

How Does Perceived Risk and Trust Affect Mobile Banking Adoption? Empirical Evidence from India

1
School of Management Studies, Motilal Nehru National Institute of Technology, Prayagraj 211004, India
2
Institute of Business and Management, GLA University, Mathura 281406, India
3
School of Business and Management, Christ University, Ghaziabad 201003, India
4
Department of Engineering, University of Messina, Contrada di Dio, 98122 Messina, Italy
*
Author to whom correspondence should be addressed.
Sustainability 2023, 15(5), 4053; https://doi.org/10.3390/su15054053
Submission received: 2 February 2023 / Revised: 17 February 2023 / Accepted: 21 February 2023 / Published: 23 February 2023

Abstract

The emergence of high-speed internet (5G) services and the demonetization of the Indian currency by the Government of India in the year 2016 served as catalysts for the growth of banking services, such as internet/mobile banking. The main objective of the study was to investigate the role of perceived financial cost, perceived risk, and trust in the adoption of mobile banking services by users. The study extends the Unified Theory of Acceptance and Use of Technology (UTAUT) to explain the adoption of mobile banking services by young Indian customers. The data from 253 users of age between 18–30 years were collected through a survey questionnaire and were analyzed using structural equation modeling with Amos 22.0. The results revealed that performance expectancy, effort expectancy, social influence, and perceived financial cost exhibited a significant positive influence on behavioral intentions. However, the facilitating conditions were found to exert no effect on actual use. In addition, the results demonstrate that both perceived risk and perceived trust moderate the relationship between behavioral intention and the actual use of mobile banking. The results of the study provide some novel insights into how perceived risk and perceived trust shape the interplay between behavioral intention and the actual use of mobile banking services. The inferences drawn from the study may enhance the understanding of the transformation of behavioral intention into the adoption and actual use of mobile banking services.

1. Introduction

Banking, one of the oldest businesses in the world, has witnessed radical transformation due to Information and Communication Technologies (ICTs) in recent years. Technological advancements have enabled banks to offer innovative and competitive services such as internet/mobile banking, online payments, etc. With the rapid growth in mobile phone users, the banking industry has developed mobile banking as the main channel for delivering banking services. It allows the customers access to banking services from anywhere and at any time. Mobile banking started in the late 1990s when the mobile phone short message service (SMS) was used for banking transactions. Due to the rapid technological developments and implementation of ICTs, mobile banking can perform most banking services such as paying credit card bills, utility bills, funds transfers, checking account statements, and other support services [1]. It provides enormous flexibility, efficiency, and convenience for banking customers to carry out their routine activities [2,3,4,5]. India, the second most populated country, had over 490 million users in 2020. Out of these, about 403 million users have access to the internet through their mobile phones [6]. However, the conversion rate of mobile subscribers into mobile banking users is very low, especially in rural areas [7]. Increased mobile banking penetration could significantly improve access to basic financial services, which is difficult to achieve with traditional banking. Alalwan et al. [8] asserted that mobile banking has a huge potential to drive the rural economy. Thus, it has become vital for banks to extend their banking services through mobile banking, which may immensely improve access to banking services in rural areas where banking penetration is low.
Understanding the diffusion and adoption of technology in society has garnered much interest among scholars and researchers in recent years. A sufficient amount of literature is available for understanding the adoption of technology, behavioral intentions, and technology penetration. Mobile banking as a fast-evolving and emerging research area needs continuous development. A critical review of the literature suggests that there are diverse underlying factors responsible for mobile banking adoption across different regions. Aboelmaged and Gebba [9] emphasized that the factors influencing the adoption of mobile banking technologies vary across different parts of the world due to the uniqueness of the banking environment in every country. Several studies have explored mobile banking adoption using qualitative and quantitative methods [8,10,11,12]. However, a limited number of studies have investigated the adoption and penetration of mobile banking technologies in India [12,13,14,15]. Singh and Srivastava [12] found that computer self-efficacy, security, and perceived financial costs were among the major determinants of mobile banking adoption in India. Basri [13] reported that the level of the adoption of mobile banking in India is not satisfactory and concluded that along with effort expectancy and performance expectancy, convenience is the major driver of the adoption of mobile banking. In addition, Sobti [14] found that demonetization and facilitating conditions were the driving forces for the effective adoption of mobile banking, whereas, Gupta et al. [15] highlighted the crucial role of perceived credibility in mobile banking adoption in India.
Considering the huge potential of mobile banking services in the country’s economic development, it becomes crucial to investigate the factors that determine mobile banking technology adoption in an Indian setting. This study fills the gap in the existing literature by providing empirical evidence about the determinants that contribute to or impede the adoption of mobile banking technology in India. The advent of 5G telecom services and the modernization of banking services in emerging economies such as India have paved the way for technology-based banking services such as the internet and mobile banking. Several studies have been conducted utilizing the “Unified Theory of Acceptance and Use of Technology” (UTAUT) model across the globe to predict consumers’ intention to adopt mobile banking [16,17,18,19,20,21,22]. However, the mobile banking adoption rate depends on the perceived financial cost [14,23], perceived trust [24,25,26], and perceived risk [14,25,27]. The perceived cost of mobile/internet services is a critical determinant of consumers’ intention to adopt these services. Moreover, mobile banking facilitates financial transactions, which involve the users’ sensitive personal and financial information. Therefore, the consumers fear using mobile banking services as it may result in the loss of money and personal information of the users. Banking organizations offering mobile banking services through various means try to assure the consumers that using mobile banking is safe. They take all sorts of measures to ensure the consumers trust mobile banking services. Several research studies have extended the UTAUT model to explain the adoption of mobile banking services in various geographic and socio-demographic settings and investigated the role of perceived trust and risk. However, the majority of the studies have conceptualized perceived trust and risk as antecedents of behavioral intentions [28]. However, whether perceived trust and risk weaken or strengthen the effect of behavioral intention on the actual use of mobile banking services needs to be explored. Therefore, the present study investigates the moderating effect of perceived trust and risk on the relationship between behavioral intention and actual use of mobile banking.
The extant literature demonstrates that majority of the studies focused on determining the impact of the determinants of mobile banking adoption on behavioral intention [2,4,5,12]. However, the relationship between behavioral intention and actual use of mobile banking is relatively less frequently examined. In addition, most of the previous studies [1,8,28,29] have conceptualized perceived risk and trust as antecedents of behavioral intentions, whereas the current study investigates the moderating role of perceived risk and trust on the relationship between behavioral intention and actual use. This study contributes to a growing body of literature on mobile banking in a number of ways. First, this study proposes a comprehensive model to investigate the influence of underlying factors influencing the adoption of mobile banking technologies in India. Second, the study signifies the moderating role of perceived risk and trust in the relationship between behavioral intention and actual use. Third, it investigates the role of perceived financial cost on the user’s intention to adopt mobile banking. Forth, the study provides important insights to the policymakers, practitioners, and scholars about the key drivers and inhibitors of mobile banking adoption by the consumers in India. The findings of the study may be helpful for the regulator and bankers to improve the diffusion and penetration of mobile banking services in India.
The rest of the paper is structured as follows. Section 2 provides a background of the study and hypotheses development. Section 3 presents the sample and research methodology used in the study. The final section discusses the results of the analysis, findings, and conclusions.

2. Literature Review

Prior studies have used different theories to understand the behavioral intention towards adopting ICTs. The “Technology Acceptance Model” (TAM) and the “Unified Theory of Acceptance and Use of Technology” (UTAUT) are the most widely used theories to understand and predict the users’ intention to adopt ICTs. Regarding the acceptance and adoption of information systems, the TAM model [30] is considered to be one of the oldest and most influential theoretical models. The TAM model is an extension of the “Theory of Reasoned Action” (TRA) model proposed by Fishbein and Ajzen [31], which was developed in psychology to explain and predict various behaviors. However, while it can be used to explain the user’s intention to adopt ICTs, the TAM model replaces the attitude measures of the TRA model with two technology measures, i.e., perceived usefulness and perceived ease of use [32]. Subsequently, the TAM model has been widely used to explain the adoption of a variety of technologies [33,34,35,36,37,38].
The UTAUT model is the extension of the TAM model proposed by Venkatesh et al. [39]. It was developed by integrating constructs from eight prominent Information system models. These models are: the “Theory of Reasoned Action” (TRA) by Fishbein and Ajzen [31], the “Technology Acceptance Model” (TAM) by Davis [30], the “Theory of Planned Behaviour” (TPB) by Ajzen [40], the “Decomposed Theory of Planned Behaviour” (DTPB) by Taylor and Todd [41], the “Social Cognitive Theory” (SCT) by Bandura [42], the “Model of Personal Computer Utilization” (MPCU) by Thompson, Higgins, and Howell [43], the “Motivational Model” (MM) by Davis, Bagozzi, and Warshaw [44], and the “Innovation Diffusion Theory” (IDT) by Rogers [45]. Various researchers have suggested that the UTAUT model provides a better understanding of technology adoption than other similar theories do. Yu [46] concluded that the UTAUT model is suitable for examining the acceptance and usage of ICTs in different work environments.
The UTAUT model provides four key indicators that explain behavioral intentions (i.e., performance expectancy, effort expectancy, social influence, and facilitating conditions). In addition, these constructs are moderated by age, experience, gender, and usage. The examination of these constructs enables a better understanding of the consumers’ intention to use specific information systems, allowing a determination of the critical influences on behavioral intention in any given context to be achieved [47]. Consequently, the UTAUT model has been widely used by the researchers to explain and predict an individual’s intention to adopt and use various technologies such as e-governance [48,49], ICT [32,50], mobile learning/e-learning [51,52], mobile payment [23,24,25,26,27,28,29,30,31,32,33,34,35,36,37,38,39,40,41,42,43,44,45,46,47,48,49,50,51,52,53], health information technology [54,55], online information services [56], the use of social media [57], social learning system [58], the acceptance of interactive whiteboard [59], and RFID-enabled services [60]. The model is equally applied to predict the use and acceptance of mobile/intent banking [12,19,61,62,63,64,65]. This model is chosen in the present study as it is the most comprehensive model that explains technology acceptance and usage. The following section provides the development of the hypotheses.

2.1. Hypotheses Development

2.1.1. Performance Expectancy (PE)

Venkatesh et al. [39] define PE as “the degree to which an individual believes that using the system will help him or her to attain gains in job performance” (p. 447). It is the extent to which individuals believe that mobile banking technology will be more helpful than traditional banking is. It measures how an individual perceives mobile banking as beneficial to their banking transactions [66]. If the consumers think mobile banking has an added advantage over traditional baking, they are more likely to adopt mobile banking [67,68]. Many previous studies have concluded that mobile banking is a more convenient platform for consumers to use a wide range of banking services at any place and time [8,10,69,70,71,72]. Prior studies suggest that PE significantly impacts the behavioral intention to adopt mobile banking (BI) [73,74]. Based on previous research findings, this study also assumes that PE positively influences the adoption of mobile banking. Thus, the following hypothesis is proposed:
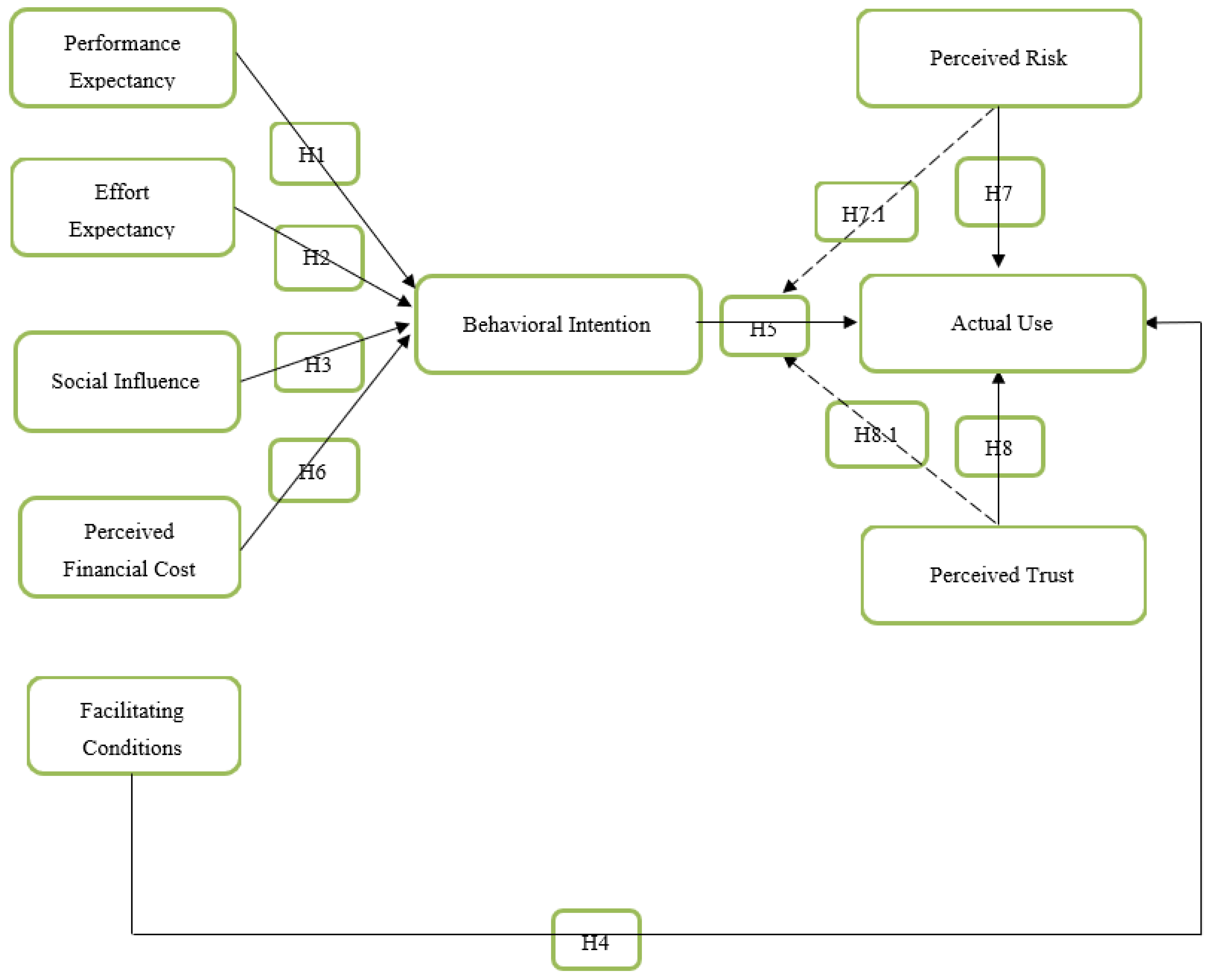
Hypothesis 1 (H1).
Performance expectancy positively affects behavioral intentions.

2.1.2. Effort Expectancy (EE)

Mortimer et al. [75] explained that EE is the degree of ease related to the use of an information system. The intention to use a new system or technology depends not only on the perceived benefits of using that system or technology, but it is also strongly influenced by the level of effort it requires to use it [8,76,77]. Mobile banking usage requires certain skills and knowledge, which play a critical role in the acceptance of mobile banking. The adoption of mobile banking is more likely if it is less complex and easy to operate [2]. Many prior studies have found a positive impact of EE on mobile banking adoption [5,10,11,12]. Therefore, the following hypothesis is proposed:
Hypothesis 2 (H2).
Effort expectancy positively affects behavioral intentions.

2.1.3. Social Influence (SI)

Social influence refers to how the prevailing social environment impacts an individual. Individual decisions and behaviors, to some extent, are influenced by the opinions and suggestions of others [19,78]. In a collectivist country such as India, people attach more importance to the opinions of family members, friends, peers, and others in their social circle. Information accessed through social surroundings plays a critical role in enhancing consumer awareness and influencing behavioral intention towards mobile banking adoption. Williams et al. [47] noted that subjective social norms and social factors help to predict an individual’s behavioral intention. Several prior studies have found that SI positively impacts the adoption of a new information system [8,10,46,74]. Accordingly, the following hypothesis is proposed:
Hypothesis 3 (H3).
Social influence positively affects behavioral intentions.

2.1.4. Facilitating Conditions (FC)

Venkatesh et al. [39] described the facilitating condition as the existing organizational and technical support required to adopt and use any system. The adoption of mobile banking requires knowledge and a certain set of skills. People are more likely to adopt mobile banking if there are proper support services for using mobile banking [8]. Prior studies focused on the adoption and usage of mobile banking found that certain levels of skills and technical know-how positively impact the adoption and actual use of mobile banking (AU) [8,13,16]. Based on the theoretical argument and findings of the previous research, this study proposed the following hypothesis:
Hypothesis 4 (H4).
Facilitating conditions positively affect the actual use of mobile banking services.

2.1.5. Behavioral Intention (BI) and Actual Use (AU)

Warshaw and Davis [79] defined BI as “the degree to which a person has formulated conscious plans to perform or not perform some specified future behaviour.” (p. 214). The extant literature considers BI to be a better predictor of behavior than attitude is [80]. In technology adoption literature, BI has been widely used as a predictor of AU [39]. The majority of the studies conducted on the adoption of an information system reported a significant positive relationship between BI and AU [38,52,81,82,83,84,85,86]. Thus, a higher level of intention to adopt the system will lead to a greater possibility of intention being converted into that behavior. Moreover, in the context of the adoption of mobile banking, several studies have demonstrated a significant positive effect of BI on the AU [63,72,87,88,89,90]. Therefore, the following hypothesis has been proposed:
Hypothesis 5 (H5).
Behavioral intentions positively affect the actual use of mobile banking services.
Though it is widely used by researchers to explain the adoption of various IT-enabled services, the UTAUT model has been extended by adding some context-specific variables into the model (for more details, see Table 1). For example, Abdou and Jasimuddin [91] improved upon the UTAUT model to predict the e-learning intentions of the end users of the banks in France and incorporated attitude towards e-learning and top management support in the model. Both the variables were found to be significantly related to behavioral intentions. Similarly, Alshehri, Rutter, and Smith [92] proposed the addition of technical support to the UTAUT model, while improving upon the model to explain the students’ perception of the learning management system in Saudi Arabia. In addition, Kim and Lee [82] utilized the UTAUT model to explain the teachers’ intention to use ICT-based instructions in class and included education policy and usage habits in the original UTAUT model. The results indicated a significant influence of these variables on BI and AU.
Moreover, in the domain of mobile banking adoption also, the UTAUT model has been extended and certain domain-specific variables have been added to the model. For example, Zhou et al. [16] and Oliveria et al. [63] integrated UTAUT and Task Technology Fir (TTF) models to explain mobile banking adoption by the users. Therefore, the basic constructs of the TTF model, i.e., task characteristics, technology characteristics, and task technology fit, were incorporated into the UTAUT model. Additionally, Bhatiasevi [88] also improved upon the UTAUT model to explain the adoption of mobile banking in Thailand and proposed the inclusion of perceived credibility, financial cost, and convenience to the basic framework of the UTAUT model. Based upon the careful review of the existing literature, the present study proposes the addition of perceived risk, trust, and financial cost to the UTAUT model.

2.1.6. Perceived Financial Cost (PFC)

Cost is one of the most important factors determining the extent of the adoption of any IT-enabled service. PFC refers to the amount of money the consumers of mobile banking services believe they will have to pay [23,93]. The financial cost should be lower than the benefits derived from using the service. The cost incurred using mobile banking largely influences the BI of individuals [93]. If the PFC of adopting mobile banking is more than the benefits that are received, the customers will be less inclined to adopt mobile banking [46,77]. Yang [94] noted that a higher perceived cost of using mobile banking negatively influences the adoption of mobile banking. In line with the theoretical argument and previous findings [8,12,46], this study assumed that the PFC negatively impacts the BI.
Hypothesis 6 (H6).
Perceived financial cost negatively affects the behavioral intentions.

2.1.7. Perceived Risk (PR)

Mobile banking technology allows the customers to conduct financial activities through an online platform, which inherently increases the transaction risk [69]. Several authors outlined the importance of risk mitigation in shaping the consumers’ behavioral intention [47,95]. Consumers tend to adopt technologies and systems that are less risky. Chen [95] argues that the individual attitude towards the mobile banking transaction risk is directly related to the use of mobile banking services. Tan and Lau [19] found that the perception of high level of risk leads to a low intention to adopt mobile banking. Similarly, Wei et al. [17] found that risk negatively affects the usage behavior. Hence, the PR about mobile banking transactions is a very important determinant of the BI, which demonstrates the risk-aversion tendency of mobile banking users. Thusi and Madaku [90] conducted a study on South Africa’s millennials and found that the PR affects the BI and AU. Cao and Niu [96] also demonstrated that the PR negatively influences user adoption of Alipay. Several empirical studies reported a significant relationship between PR and the adoption of mobile banking services [1,5,17,25,77,97]. Accordingly, this study proposed the following hypothesis.
Hypothesis 7 (H7).
Perceived risk negatively affects the actual use of mobile banking services.

2.1.8. Perceived Trust (PT)

Prior studies have documented PT as a crucial factor affecting the customers’ intention to adopt technology-based products or services [98,99,100,101,102]. PT refers to the feeling of confidence and assurance about using mobile banking [103]. Hanafizadeh et al. [104] explained that PT is an individual’s belief to use mobile banking services willingly. A sense of trust helps the diminish the consumers’ security and privacy concerns [47,105]. Consumers who lack awareness and knowledge are more vulnerable to privacy and fraudulent issues. Consumers are more conscious of security and privacy concerns while adopting any new systems. Therefore, banking companies can enhance the consumers’ trust in mobile banking services by incorporating adequate security features in the system [12]. Furthermore, Warsame and Ireri [86] reported that PT positively influences the usage behavior. Thus, PT plays a crucial role in the adoption of mobile banking services [25,86,90,106]. This study posits the following hypothesis:
Hypothesis 8 (H8).
Perceived trust positively affects the actual use of mobile banking services.

2.2. The Moderating Role of PR and PT

The extant literature considers PR and PT as major determinants of the adoption of mobile banking services [14,23,25,28,51,72,96,107]. Both these variables have been reported to affect BI and AU in the existing literature. To better understand the interplay of PR and PT with BI and AU, it would be interesting to determine the moderating effect of PR and PT on the relationship between BI and AU.
The original UTAUT model considers demographic factors such as age, gender, experience, educational level, etc., to moderate the relationship of the major constructs (PE, EE, SI, and FC) with BI and between FC and AU in the theoretical model. Moreover, only a few studies have assessed the moderating role of PR in the domain of technology adoption. For example, Im et al. [108] proposed PR as a moderator in the TAM model and estimated the moderating effect of perceived usefulness and ease of use (with PR on BI). Similarly, Ho et al. [109] also suggested that PR moderates the effect of the determinants of BI in the TPB model (i.e., attitude, subjective norms, and perceived behavioral control) on trust intentions. In addition, Susanto et al. [84] conceptualized PR as a moderator in the UTAUT2 model. Moreover, Rehman et al. [81] integrated the TAM and TPB models to explain online shopping behaviors in Pakistan and reported that the relationship between purchase intention and online shopping behavior was moderated through trust and commitment.
Thus, based on the above discussion, it is evident that the effect of BI on AU may be conceptualized to be moderated through PR and PT. Assessing the interaction effect of BI with PR [84] and BI with PT [81] on AU may lead to some interesting and unique results. Therefore, the following hypotheses have been proposed:
Hypothesis 7.1 (H7.1).
Perceived risk negatively moderates the effect of behavioral intention on actual use.
Hypothesis 8.1 (H8.1).
Perceived trust positively moderates the effect of behavioral intention on actual use.
Based on the above discussion the proposed research model for the present study has been provided as Figure 1.
Table 1. Selected studies that improved upon the UTAUT model to explain the adoption of technology-enabled products/services.
Table 1. Selected studies that improved upon the UTAUT model to explain the adoption of technology-enabled products/services.
S. No.AuthorTechnology/
IT-Enabled Service
Key Variables Added to the UTAUT ModelModerating VariablesMajor Findings
1Zhou et al. [16]Mobile bankingTask technology fitNATask technology fit significantly affects performance expectancy and user adoption.
2Keong et al. [110]ERP SystemShared belief, training, and project communicationGender and ageUTAUT model was successfully extended to explain end users’ intention adopt the ERP system.
3Slade et al. [111]Remote mobile paymentsInnovativeness, perceived risk, and trust in the systemNAThe effect of trust in the system was found to be fully mediated through perceived risk. Additionally, innovativeness was significantly related to behavioral intention.
4Bhatiasevi [88]Mobile bankingPerceived credibility, financial cost, and convenienceNAPerceived credibility and convenience were positively influencing behavioral intention. However, the perceived financial cost was found to exhibit no effect on behavioral intention.
5Afshan and Sharif [73]Mobile bankingTask technology fit and initial trustNABoth variables were found to be significantly related to behavioral intention.
6Nysveen and Pedersen [60]RFID enabled servicesPerceived privacy risk, technology anxiety, and attitudeGender, age, and experienceTechnology anxiety, along with performance expectancy and effort expectancy, were significantly related to attitude towards the use of the RFID-enabled services. Moreover, gender was found to moderate the majority of the relationships.
7Tarhini et al. [18]Internet bankingPerceived credibility and task technology fitNABoth perceived credibility and task technology fit were found to be significant predictors of intention to adopt internet banking.
8Alharbi [24]Cloud computingTrustNAThe results indicated that trust positively affected the user’s intention to adopt cloud computing.
9Hoque and Sarwar [54]mHealthTechnology anxiety and resistance to changeNATechnology anxiety and resistance to change were reported as important factor of intention to adopt mHealth services by elderly people.
10Basri [13]Mobile bankingPerceived convenienceGenderPerceived convenience significantly contributed to the improved UTAUT model to effectively analyse the adoption of mobile banking.
11Giovanis et al. [25]Mobile self-service retail banking servicesPerceived risk, trust, and innovativenessExperienceAll three variables added to the UTAUT model significantly impacted behavioral intention to use the given service.
12Warsame and Ireri [86]M-Shwari loan servicesTrustGender, age, and religious beliefTrust exhibits significant positive influence on usage behavior.
13Sobti [14]Mobile payment servicesPerceived risk, cost, and demonetization effectGender, age, and educationBoth perceived risk and cost were identified as the major determinants of behavioral intention. Moreover, the demonetization effect was found to exhibit a significant influence on usage behavior.
14Islam et al. [62]Mobile bankingPerceived credibilityNAPerceived credibility was positively related to behavioral intention.
15Gupta et al. [15]Adoption of payment banksPerceived credibilityNAPerceived credibility was reported to be a significant determinant of user’s intention to adopt payment banks.
16Rahi et al. [112]Internet bankingWebsite design, customer service, reliability, and assuranceNAThe integrated model was empirically validated. Assurance was reported to be the most important factor for the successful adoption of internet banking.
17Albashrawi and Motiwalla [113]Mobile bankingSystem quality, service quality, and information qualityNASystem and information quality were reported to be significantly related to satisfaction, whereas service quality was found to be non-significant.
18Al-Saedi et al. [23]M-paymentPerceived risk, trust, cost, and self-efficacyNAPerceived trust, cost, and self-efficacy were reported to influence behavioural intentions, whereas perceived risk was found non-significant.
19Sharma et al. [26]Online travel purchasePerceived trust and attitudeNABoth perceived trust and attitude were reported to be significant predictors of consumer’s intention to purchase travel tickets online.
20Shah et al. [83]Information and communication technology ICTIT capabilityNAUTAUT model was successfully extended by including IT capabilities in the model to explain teacher’s adoption of ICT.
21Altalhi [114]Adoption of MOOCs in higher educationSelf-efficacy and attitudeNAUTAUT model was effectively applied to explain the usage of MOOCs in higher education by incorporating self-efficacy and attitude in the model.
22Li [115]E-Government ServicesPerceived risk and
e-government trust (trust of government and trust of technology)
Perceived riskPerceived risk was negatively moderating the effect of trust of government and trust of technology on citizen’s e-government adoption.
23Wei et al. [17]Mobile payment servicesPromotional activities and perceived riskGenderBoth promotional activities and perceived risk were found to be significantly influencing the actual usage of the mobile payment services.

3. Materials and Methods

The study was carried out utilizing a descriptive research design. The population of the study comprises young consumers that were 18–30 years old, who were familiar with new technologies such as the internet, mobiles, social media, etc. These young consumers are relatively more tech savvy and are ready to adopt new technologies. Consequently, the findings of the study are generalized only for the population of the age group 18–30 years. In addition, a relatively more homogenous sample strengthens the internal validity of the study [116]. The sample respondents were chosen using non-probability purposive sampling. Data for the study were collected using a survey questionnaire developed using the existing literature. The respondents were informed about the motives and objectives of the study, and they participated in the survey solely on a volunteer basis. They were assured that the responses provided by them would be kept strictly confidential and would be used for academic purposes only. The questionnaire was divided into two major sections. The first section asked a few elementary questions, such as: whether the respondents use mobile banking and how long they have been using it. The remaining part of the first section included items related to all the latent variables conceptualized under study on a five-point Likert scale (ranging from “1 = strongly disagree to 5 = strongly agree”). The six basic latent variables of the UTAUT model, i.e., PE (four items), EE (four items), SI (three items), FC (four items), BI (three items), and AU (four items) were adapted from the studies of Venkatesh et al. [39] and Venkatesh and Zhang [117]. Additionally, the four item scale to measure PFC was taken from Lauren and Lim [93] and Sripalawat et al. [118], whereas PR and PT (five items each) were taken from Hanafizadeh et al. [104] and Sarfaraz [119]. The second section of the questions records general demographic information such as gender, education, occupation, marital status, and income.
A sample of total 253 respondents aged from 18 to 30 years was collected to attain the objectives of the study. The general demographic profile of the respondents is detailed in Table 2. The sample was comprised of 53.8% male and 46.2% female respondents. The majority of the respondents (75.4%) were either graduates or postgraduates, and the rest, 24.6%, had educational qualifications up to the intermediate level. Additionally, 41.7% of the respondents were students, while 23.4% were employed, and the rest, 34.9%, were self-employed or engaged in other occupations. Moreover, more than half of the sample respondents (56.4%) were unmarried, and the rest, 43.6%, were married. Looking at the income profile of the respondents, 34% of the respondents had an income that was below Indian National Rupees (INR) 25,000, and 22.4% had an income between INR 25,000 and INR 50,000. In addition, only a nominal amount, 3.7%, of the respondents had a monthly income of between INR 50,000 and INR 75,000, and rest, 39.8%, had an income of more than INR 75,000.
Moreover, 96% of the sample respondents were using mobile banking, and only 4% were not using these services. Additionally, 43.1% of the sample had more than 3 years of experience of using mobile banking, whereas 45% had between 1 and 3 years of experience. Only 11.9% of the respondents had less than one year of experience of using mobile banking.

4. Results

4.1. Measurement Model

The proposed model was validated empirically by applying structural equation modelling in Amos, the 20.0 version. Confirmatory factor analysis was employed to test the relationships between the latent variables and the corresponding observed variables in the measurement model. The goodness-of-fit of the measurement model was examined using Chi-square statistics. The model fitness results are detailed in Table 3. The results indicate an acceptable model fit with a Chi-square value of 897.33 and a degree of freedom of 558 (p = 0.000 < 0.001). Fundamentally, the p-value corresponding to the Chi-square test should be more than the level of significance (i.e., =0.05) to produce goodness-of-fit of the model. However, a significant Chi-square value is expected, as this value is sensitive to the sample size [120]. Therefore, other model fit indices suggested by various scholars, e.g., Hair et al. [121] and Hu and Bentler [122], were also estimated to check whether the measurement model produces a better model fit or not. The examination of other fit indices such as the goodness-of-fit index (GFI = 0.838 > 0.8), the adjusted goodness-of-fit index (AGFI = 0.806 > 0.8), Tucker–Lewis Index (TLI = 0.954 > 0.09), the comparative fit index (CFI = 0.959 > 0.9), the root mean square error approximation (RMSEA = 0.049 < 0.08), and the standardized root mean residual (SRMR = 0.038 < 0.08) demonstrated that all the fit indices are within the recommended threshold suggested by Hu and Bentler [122]. Thus, the results of the confirmatory factor analysis ensure a satisfactory measurement model fitness.

4.2. Reliability and Validity

All the constructs under study were examined for reliability and validity. Construct reliability refers to the extent to which the observed variables corresponding to a construct are internally consistent. Composite reliability (CR) values that are greater than 0.7 [123] indicate the reliability of the constructs. CR values for all the constructs range from 0.895 to 0.928 (see Table 4), indicating that all the values are within the recommended threshold. Moreover, for convergent validity, the average variance extracted (AVE) value for each construct should be more than 0.5 [124]. The AVE values range from 0.687 to 0.787, which confirms that all the constructs hold convergent validity. In addition, discriminant validity was also examined by comparing the square root of AVE with the correlation among the constructs [124]. Table 3 shows that the square root of AVE (values in diagonals) of each construct is greater than the correlation of the construct with the remaining constructs. Thus, the results demonstrate that all the constructs have reliability and validity (convergent and discriminant).

4.3. Structural Model

After operationalizing all the constructs of the study by estimating the goodness-of-fit of the measurement model, reliability, and validity of the constructs in the confirmatory factor analysis, a path analysis conceptualizing the hypothesized relationships among the constructs (as shown in the proposed model) was carried out in the Amos software. The path analysis results of the structural model are detailed in Table 5. The findings indicate that PE significantly influences (standardized estimates = 0.442; p < 0.001) BI. Thus, the empirical results support H1. Additionally, EE was reported to positively affect BI (standardized estimates = 0.332; p < 0.001). So, H2 is also accepted. One of the important determinants of BI in the UTAUT mode, i.e., SI, was also reported to be significantly related to BI (standardized estimates = −0.165; p > 0.001). Thus, H3 is also supported by the empirical evidence. However, contrary to the existing literature, the FC (standardized estimates = −0.186; p > 0.001) were not found to be related to the AU. Thus, H4 is not supported. Therefore, the results of the study validate the improved UTAU model to the explain consumers’ intention to adopt and use mobile banking, and three out of four determinants were found to be significant at stimulating a favorable intention to adopt mobile banking by the users. Only the FC were found to exhibit no significant impact on the AU. Finally, BI (H5) was found to be positively related to AU (standardized estimates = 0.338; p < 0.001).
Additionally, three variables: PFC, PR, and PT, were identified through an extensive literature review and proposed to be integrated with the basic structure of the UTAUT model. The findings demonstrated that PFC (standardized estimates = 0.170; p < 0.001) significantly affects the BI (H6). However, PR was found to exhibit no significant impact on the AU (standardized estimates = −0.081; p > 0.001). Thus, H7 is not supported. In addition, PT (standardized estimates = 0.470; p < 0.001) was found to exhibit a significant positive impact on AU; therefore, H8 is accepted. In addition to the direct effect of the above-mentioned determinants on BI and AU, the study proposed that the effect of BI on AU was moderated through PR (H7.1) and PT (H8.1). The results demonstrated that PR negatively moderated the effect of BI and AU (standardized estimates = −0.192; p < 0.001), whereas PT was positively moderating the relationship between BI and AU (standardized estimates = 0.204; p < 0.001). Furthermore, the determinants of BI, as conceptualized in the proposed model, explain 84.3% of the variance, whereas 29.4% of the variance in AU is explained through its predictors.

5. Discussion

The adoption of a new technology or information system is heavily influenced by the risk perception of the user. Consumers are highly suspectable to using a technology that involves financial transactions and the possible loss of their money in any contingent situation. Therefore, building trust and confidence among the users that the technology is safe and all the necessary measures have been taken to ensure the safety of their personal information and money is very critical for the successful adoption of these technologies. Thus, the consumers’ perception of risk and their trust in the system become crucial determinants of the consumers’ intention to adopt the system and the actual use of the technology or system [16,17,23,24,60,88]. The present study improves upon of the most popular and widely used theoretical models, i.e., the UTAUT model, to explain the consumers’ adoption of mobile banking and investigates the role of PR and PT in the adoption of mobile banking services.
Thus, the study’s main objective was to investigate the moderating role of PR and PT on BI and AU by using the UTAUT model as the underpinning theoretical model. The empirical evidence supported the extension of the UTAUT model to explain the consumers’ intention to adopt mobile banking. PE, EE, and SI exhibited a positive influence on BI. However, the FC were not reported to be significant at stimulating the use of mobile banking by consumers. Furthermore, the adoption of any new technology or system heavily depends on whether the users perceive the technology to be beneficial for them. If the consumers perceive mobile banking as more helpful for fulfilling their banking needs than traditional banking is, they will tend to use it. Thus, PE is the most crucial determinant of the consumers’ intention to use mobile banking. The empirical results also support the above notion and are in line with the existing literature [67,72,74]. Additionally, despite the technology being useful and beneficial for the user, the rate of the adoption of the technology will majorly depend on how easy or difficult the use of the technology is. Consumers tend to use mobile banking as it requires less effort to make the transaction and is easy to use through smartphones anywhere and at any time. The present study also demonstrates that EE is a major antecedent of the consumers’ intention to adopt mobile banking, and this supports the existing literature [11,12,76].
Furthermore, the adoption of the new technology is highly influenced by the social surroundings of the consumers, including family, friends, peers, etc. Consumers are more inclined to purchase and use products and services which others in their social surroundings are also using. They also obtain information and feedback on the use of the technology from their social groups. The present study also indicated that SI plays a significant role in stimulating the consumers to use mobile banking. Thus, the study strengthens the existing literature [46,74], which identifies SI as a critical motivator for the adoption of mobile banking. However, the empirical results do not support the hypothesis that the FC positively influence the adoption and actual use of mobile banking. These results contradict the previous literature [16,17,63]. However, a few other studies such as those by Bhatiasevi [79] and Hoque and Sarwar [54] have also reported that facilitating conditions had no significant impact on the actual use of mobile banking services. One of the possible reasons could be that the sample respondents of the study were young, educated students and working professionals who have the required knowledge and skills to operate mobile banking on their smartphones. Moreover, the PFC of using mobile banking was also reported as one of the important determinants of the consumers’ intention to adopt mobile banking, which is in line with the existing literature [16,23]
Despite mobile banking being very useful and easy to use and that many persons in the social surrounding may also be using it, consumers may be highly susceptible to mobile banking as they may perceive it as risky. Therefore, improving the consumers’ trust in mobile banking services is essential for the successful adoption of mobile banking. The results of the study demonstrate that PT exhibited a significant positive impact on the AU. These results corroborate the existing literature on the role of trust in mobile banking adoption [24,25,73]. However, contrary to the assumption, the PR was found to exhibit no impact on the AU, which contradicts the earlier findings [17,25,27,111]. However, the investigation of the moderating effect of PR and PT revealed some interesting and significant results.
The moderating effect of PR on the relationship between BI and AU is presented in Figure 2. It is evident from Figure 2 that when consumers perceive there to be a low level of risk in using mobile banking, the change in AU corresponding to the change in BI from low to high is relatively greater than the scenario when the consumers perceive there to be a high level of risk. Thus, it is evident from the moderating results that the adoption and use of mobile banking largely depend on the level of risk perceived by the consumers. A low level of risk corresponds to a high level of use of mobile banking, while a high level of risk results in a low actual use level. Therefore, the results indicated that despite PR having no direct effect on the AU, it negatively moderates effect of BI on AU.
Furthermore, PT positively moderates the relationship between BI and AU. The moderating effect (or interaction effect) of PT is presented in Figure 3. It is clear from Figure 3, that for a low level of PT, the AU increases when the BI increase from low to high. However, this increment in the AU is relatively higher for a high level of PT. Thus, the likelihood of BI being converted into the AU becomes high when the consumers exhibit trust in these services.

6. Conclusions

The study mainly contributes by exploring the moderating role of PR and PT on the relationship between BI and AU. Researchers have always been interested in finding the factors affecting the intentions and how these intentions are converted into actual behaviors. The present study not only examines the effect of PR and PT on the actual use of mobile banking, but it also explores how the BI lead to AU when the PR and PT in the given technology are high or low. A very limited amount of knowledge is available on how BI will transform into AU for a given level (high/low) of PR and PT. The results of the study demonstrate that when the consumer perceives there to be a high level of risk in using mobile banking, the likelihood of the BI being converted into AU is low compared to that which occurs when the consumers perceive there to be a low level of risk. Similarly, the possibility of the BI being converted into AU is high when the consumers trust the technology and vice versa.
The study produces a number of theoretically meaningful implications. First, the study provides an integrated framework based on the UTAUT model to predict mobile banking adoption. The study improves upon the UTAUT model and incorporates perceived financial cost, perceived risk, and perceived trust into the framework of the UTAUT model. The majority of the earlier studies conceptualized perceived risk and perceived trust as antecedents of behavioral intentions. However, the current study investigates the transformation of the behavioral intentions into actual use and proposes perceived risk and perceived trust as moderators of the relationship. The study addresses this gap between behavioral intentions and actual use and explain how the intentions will be converted into actual use.
The study also produces several implications for practitioners. The results of the study demonstrate that the consumers’ intention to adopt mobile banking is significantly influenced by PE, EE, and SI. In a country such as India, mobile banking is new banking service that has gained popularity among consumers, especially after the demonetization of the Indian currency [125]. The Indian economy is largely a cash-based economy that is undergoing a digital transformation after demonetization. Thus, marketers should promote mobile banking to consumers by focusing on the convenience and ease of use aspects of mobile banking. They should persuade the consumers that mobile banking can be very useful for managing their financial transactions easily. Consumers give due consideration to the opinion and advice of the important people in their social surroundings while making a purchase decision. Thus, marketers should launch promotional campaigns to create awareness about these services among the general public. They should also attempt to satisfy and delight the existing customers by providing them with an excellent service. A happy and delighted customer creates positive word-of-mouth promotion among potential customers.
However, the customers may be susceptible to using mobile banking due to fear of losing their money. Therefore, marketers must assure the customers that all the necessary measures have been taken to keep these services safe and free from risk. Consumers are becoming victims of cyber-attacks and online fraud, which shatters their confidence and trust in mobile banking. Therefore, banks should educate the consumers on how to deal with such issues. As the study results indicate that PR and PT moderate the effect of BI on AU, the banks must develop trust among the consumers to make them feel safe while they are using mobile banking services. They should also provide all the necessary information about the direct and hidden costs of using mobile banking, as the perceived cost has been found to be a major antecedent of the intention to use mobile banking in the present study. The development of confidence in mobile banking services and reduction of the risk are essential determinants for the successful adoption of mobile banking in India. Digital and social media marketing may be effective marketing tools that may be utilized to connect and communicate with existing and prospective customers. Consumers spend a significant amount of time on various social media platforms, which may be used as an effective promotional tool. Marketers may create online brand communities where they may share information about the use of mobile and internet banking and ask consumers to share their opinions, thoughts, problems, or complaints related to their mobile banking services.
The present study was constrained due to a few limitations, which are discussed here. The first limitation of the study is the small sample size. Due to the constraints posed by time and resources, the study was carried out with a sample size of 252 respondents. A larger sample size may enhance the generalizability of the results. Moreover, the study involved mostly young consumers of ages ranging from 18 to 30 years. Including the consumers of other age groups may enhance the external validity of the study, and the results may be generalized to a larger population. Another limitation of the study is that the study was conducted in India, where the concept of mobile and net banking are relatively new. The rate of adoption of mobile banking has significantly increased after the demonetization of the Indian currency in 2016 [14]. The consumers’ intention to continue to use mobile banking was further increased during the COVID-19 pandemic to promote social distancing behaviors [126]. However, the use of mobile and internet banking in India is still in a nascent phase. Thus, the study results may only be generalized for similar settings, such as India, where mobile and internet banking are relatively new to consumers. Finally, the study only focused on the three important determinants (PFC, PR, and PT) of the adoption of mobile banking, apart from the constructs of the UTAUT model; however, other important factors such as consumer characteristics are also crucial for describing the adoption of mobile banking services. Therefore, future studies may focus on exploring the role of consumer characteristics in the adoption of mobile banking. Moreover, the study was conducted on the users of a specific age group (aged between 18–30 years only). Therefore, future studies may further test the suggested model for users of other age groups to check how perceived risk and perceived trust affect the behavioral intentions and actual use.

Author Contributions

R.K. and R.S. conceived of the idea; K.K. surveyed the literature and developed the conceptual framework and proposed the hypothesis; S.K. collected the responses from respondents and conducted the pilot study; R.K. contributed to the analysis; R.K., K.K. and R.S. wrote the paper; V.C. edited the original draft and administrated the project. All authors have read and agreed to the published version of the manuscript.

Funding

This research received no external funding.

Institutional Review Board Statement

Not applicable.

Informed Consent Statement

Not applicable.

Data Availability Statement

Data are available on request.

Conflicts of Interest

The authors declare no conflict of interest.

References

  1. Van, H.N.; Pham, L.; Williamson, S.; Huong, V.T.; Hoa, P.X.; Trang, P.L.H. Impact of perceived risk on mobile banking usage intentions: Trust as a mediator and a moderator. Int. J. Bus. Emerg. Mark. 2020, 12, 94. [Google Scholar] [CrossRef]
  2. Gu, J.-C.; Lee, S.-C.; Suh, Y.-H. Determinants of behavioral intention to mobile banking. Expert Syst. Appl. 2009, 36, 11605–11616. [Google Scholar] [CrossRef]
  3. Baptista, G.; Oliveira, T. Understanding mobile banking: The unified theory of acceptance and use of technology combined with cultural moderators. Comput. Hum. Behav. 2015, 50, 418–430. [Google Scholar] [CrossRef]
  4. Koksal, M.H. The intentions of Lebanese consumers to adopt mobile banking. Int. J. Bank Mark. 2016, 34, 327–346. [Google Scholar] [CrossRef]
  5. Elhajjar, S.; Ouaida, F. An analysis of factors affecting mobile banking adoption. Int. J. Bank Mark. 2019, 38, 352–367. [Google Scholar] [CrossRef]
  6. Reserve Bank of India. Report on Trend and Progress of Banking in India. Available online: https://rbi.org.in/scripts/AnnualPublications.aspx?head=Trend%20and%20Progress%20of%20Banking%20in%20India (accessed on 5 April 2020).
  7. KPMG. Fintech in India—Powering Mobile Payments. Available online: https://home.kpmg/in/en/home/insights/2019/08/fintech-india-mobile-payments.html (accessed on 14 April 2022).
  8. Alalwan, A.A.; Dwivedi, Y.K.; Rana, N.P.P.; Williams, M.D. Consumer adoption of mobile banking in Jordan: Examining the role of usefulness, ease of use, perceived risk and self-efficacy. J. Enterp. Inf. Manag. 2016, 29, 118–139. [Google Scholar] [CrossRef]
  9. Aboelmaged, M.; Gebba, T. Mobile banking adoption: An examination of technology acceptance model and theory of planned behaviour. Int. J. Bus. Res. Dev. 2013, 2, 35–50. [Google Scholar] [CrossRef]
  10. AbuShanab, E.; Pearson, J. Internet banking in Jordan: The unified theory of acceptance and use of technology (UTAUT) perspective. J. Syst. Inf. Technol. 2007, 9, 78–97. [Google Scholar] [CrossRef]
  11. Riffai, M.; Grant, K.; Edgar, D. Big TAM in Oman: Exploring the promise of on-line banking, its adoption by customers and the challenges of banking in Oman. Int. J. Inf. Manag. 2012, 32, 239–250. [Google Scholar] [CrossRef]
  12. Singh, S.; Srivastava, R. Predicting the intention to use mobile banking in India. Int. J. Bank Mark. 2018, 36, 357–378. [Google Scholar] [CrossRef]
  13. Basri, S. Determinants of adoption of mobile banking: Evidence from rural Karnataka in India. Int. J. Trade Glob. Mark. 2018, 11, 77. [Google Scholar] [CrossRef]
  14. Sobti, N. Impact of demonetization on diffusion of mobile payment service in India: Antecedents of behavioral intention and adoption using extended UTAUT model. J. Adv. Manag. Res. 2019, 16, 472–497. [Google Scholar] [CrossRef]
  15. Gupta, K.P.; Manrai, R.; Goel, U. Factors influencing adoption of payments banks by Indian customers: Extending UTAUT with perceived credibility. J. Asia Bus. Stud. 2019, 13, 173–195. [Google Scholar] [CrossRef]
  16. Zhou, T.; Lu, Y.; Wang, B. Integrating TTF and UTAUT to explain mobile banking user adoption. Comput. Hum. Behav. 2010, 26, 760–767. [Google Scholar] [CrossRef]
  17. Wei, M.-F.; Luh, Y.-H.; Huang, Y.-H.; Chang, Y.-C. Young Generation’s Mobile Payment Adoption Behavior: Analysis Based on an Extended UTAUT Model. J. Theor. Appl. Electron. Commer. Res. 2021, 16, 618–637. [Google Scholar] [CrossRef]
  18. Tarhini, A.; El-Masri, M.; Ali, M.; Serrano, A. Extending the UTAUT model to understand the customers’ acceptance and use of internet banking in Lebanon: A structural equation modelling approach. Inf. Technol. People 2016, 29, 830–849. [Google Scholar] [CrossRef]
  19. Tan, E.; Lau, J.L. Behavioural intention to adopt mobile banking among the millennial generation. Young Consum. 2016, 17, 18–31. [Google Scholar] [CrossRef]
  20. Souiden, N.; Ladhari, R.; Chaouali, W. Mobile banking adoption: A systematic review. Int. J. Bank Mark. 2020, 39, 214–241. [Google Scholar] [CrossRef]
  21. Sahu, A.; Deshmukh, G.K. Mobile banking adoption: A review. J. Crit. Rev. 2020, 7, 860–872. [Google Scholar] [CrossRef]
  22. Shaikh, A.A.; Karjaluoto, H. Mobile banking adoption: A literature review. Telemat. Inform. 2015, 32, 129–142. [Google Scholar] [CrossRef]
  23. Al-Saedi, K.; Al-Emran, M.; Ramayah, T.; Abusham, E. Developing a general extended UTAUT model for M-payment adoption. Technol. Soc. 2020, 62, 101293. [Google Scholar] [CrossRef]
  24. Alharbi, S. An extended UTAUT model for understanding of the effect of trust on users’ acceptance of cloud computing. Int. J. Comp. Appl. Technol. 2017, 56, 65–76. [Google Scholar] [CrossRef]
  25. Giovanis, A.; Athanasopoulou, P.; Assimakopoulos, C.; Sarmaniotis, C. Adoption of mobile banking services: A comparative analysis of four competing theoretical models. Int. J. Bank Mark. 2019, 37, 1165–1189. [Google Scholar] [CrossRef]
  26. Sharma, S.; Singh, G.; Pratt, S.; Narayan, J. Exploring consumer behavior to purchase travel online in Fiji and Solomon Islands? An extension of the UTAUT framework. Int. J. Cult. Tour. Hosp. Res. 2020, 15, 227–247. [Google Scholar] [CrossRef]
  27. Kumar, K.; Kumari, R.; Kumar, R. The state of corporate sustainability reporting in India: Evidence from environmentally sensitive industries. Bus. Soc. Rev. 2021, 126, 513–538. [Google Scholar] [CrossRef]
  28. Park, J.; Amanda, E.; Lee, Y.; Hyun, H. M-payment service: Interplay of perceived risk, benefit, and trust in service adoption. Hum. Fact. Ergo. Manuf. Serv. Ind. 2019, 29, 31–43. [Google Scholar] [CrossRef]
  29. Zhou, T. Understanding users’ initial trust in mobile banking: An elaboration likelihood perspective. Comput. Hum. Behav. 2012, 28, 1518–1525. [Google Scholar] [CrossRef]
  30. Davis, F.D. Perceived Usefulness, Perceived Ease of Use, and User Acceptance of Information Technology. MIS Q. 1989, 13, 319–340. [Google Scholar] [CrossRef]
  31. Fishbein, M.; Ajzen, I. Belief, Attitude, Intention and Behaviour: An Introduction to Theory and Research; Addison-Wesley: Boston, MA, USA, 1975. [Google Scholar]
  32. Oye, N.D.; Iahad, N.A.; Ab. Rahim, N. The history of UTAUT model and its impact on ICT acceptance and usage by academicians. Educ. Inf. Technol. 2012, 19, 251–270. [Google Scholar] [CrossRef]
  33. Amoako-Gyampah, K.; Salam, A. An extension of the technology acceptance model in an ERP implementation environment. Inf. Manag. 2004, 41, 731–745. [Google Scholar] [CrossRef]
  34. Folkinshteyn, D.; Lennon, M. Braving Bitcoin: A technology acceptance model (TAM) analysis. J. Inf. Technol. Case Appl. Res. 2016, 18, 220–249. [Google Scholar] [CrossRef]
  35. Pavlou, P.A. Consumer Acceptance of Electronic Commerce: Integrating Trust and Risk with the Technology Acceptance Model. Int. J. Electron. Commer. 2003, 7, 101–134. [Google Scholar] [CrossRef]
  36. Rauniar, R.; Rawski, G.; Yang, J.; Johnson, B. Technology acceptance model (TAM) and social media usage: An empirical study on Facebook. J. Enterp. Inf. Manag. 2014, 27, 6–30. [Google Scholar] [CrossRef]
  37. Teo, T.; Lee, C.B.; Chai, C.S.; Wong, S.L. Assessing the intention to use technology among pre-service teachers in Singapore and Malaysia: A multigroup invariance analysis of the Technology Acceptance Model (TAM). Comput. Educ. 2009, 53, 1000–1009. [Google Scholar] [CrossRef]
  38. Shukla, S.; Kumar, R. Researcher Intention to Use Statistical Software: Examine the Role of Statistical Anxiety, Self-Efficacy and Enjoyment. Int. J. Technol. Hum. Interact. 2020, 16, 39–55. [Google Scholar] [CrossRef]
  39. Venkatesh, V.; Morris, M.G.; Davis, G.B.; Davis, F.D. User Acceptance of Information Technology: Toward a Unified View. MIS Q. 2003, 27, 425–478. [Google Scholar] [CrossRef]
  40. Ajzen, I. The theory of planned behaviour. Org. Behav. Hum. Decis. Process. 1991, 50, 179–211. [Google Scholar] [CrossRef]
  41. Taylor, S.; Todd, P. Decomposition and crossover effects in the theory of planned behavior: A study of consumer adoption intentions. Int. J. Res. Mark. 1995, 12, 137–155. [Google Scholar] [CrossRef]
  42. Bandura, A. Social Foundation of Thought and Action: A Social Cognitive Theory; Prentice-Hall: Englewood Cliffs, NJ, USA, 1986. [Google Scholar]
  43. Thompson, R.L.; Higgins, C.A.; Howell, J.M. Personal Computing: Toward a Conceptual Model of Utilization. MIS Q. 1991, 15, 125. [Google Scholar] [CrossRef]
  44. Davis, F.D.; Bagozzi, R.P.; Warshaw, P.R. Extrinsic and Intrinsic Motivation to Use Computers in the Workplace1. J. Appl. Soc. Psychol. 1992, 22, 1111–1132. [Google Scholar] [CrossRef]
  45. Rogers, E. Diffusion of Innovations, 4th ed.; Free Press: New York, NY, USA, 1995. [Google Scholar]
  46. Yu, C. Factors affecting individuals to adopt mobile banking: Empirical evidence from the UTAUT model. J. Electron. Commer. Res. 2012, 13, 104–121. [Google Scholar]
  47. Williams, M.D.; Rana, N.P.; Dwivedi, Y.K. The unified theory of acceptance and use of technology (UTAUT): A literature review. J. Enterp. Inf. Manag. 2015, 28, 443–488. [Google Scholar] [CrossRef]
  48. Al Awadhi, S.; Morris, A. The Use of the UTAUT Model in the Adoption of E-Government Services in Kuwait. In Proceedings of the 41st Annual Hawaii International Conference on System Sciences (HICSS 2008), Waikoloa, HI, USA, 7–10 January 2008. [Google Scholar] [CrossRef]
  49. Rodrigues, G.; Sarabdeen, J.; Balasubramanian, S. Factors that Influence Consumer Adoption of E-government Services in the UAE: A UTAUT Model Perspective. J. Internet Commer. 2016, 15, 18–39. [Google Scholar] [CrossRef]
  50. Birch, A.; Irvine, V. Preservice teachers’ acceptance of ICT integration in the classroom: Applying the UTAUT model. Educ. Media Int. 2009, 46, 295–315. [Google Scholar] [CrossRef]
  51. Chao, C.-M. Factors Determining the Behavioral Intention to Use Mobile Learning: An Application and Extension of the UTAUT Model. Front. Psychol. 2019, 10, 1652. [Google Scholar] [CrossRef] [PubMed]
  52. Abbad, M.M.M. Using the UTAUT model to understand students’ usage of e-learning systems in developing countries. Educ. Inf. Technol. 2021, 26, 7205–7224. [Google Scholar] [CrossRef] [PubMed]
  53. Khalilzadeh, J.; Ozturk, A.B.; Bilgihan, A. Security-related factors in extended UTAUT model for NFC based mobile payment in the restaurant industry. Comput. Hum. Behav. 2017, 70, 460–474. [Google Scholar] [CrossRef]
  54. Hoque, R.; Sorwar, G. Understanding factors influencing the adoption of mHealth by the elderly: An extension of the UTAUT model. Int. J. Med Inform. 2017, 101, 75–84. [Google Scholar] [CrossRef]
  55. Kijsanayotin, B.; Pannarunothai, S.; Speedie, S.M. Factors influencing health information technology adoption in Thailand’s community health centers: Applying the UTAUT model. Int. J. Med. Inform. 2009, 78, 404–416. [Google Scholar] [CrossRef]
  56. Oh, J.-C.; Yoon, S.-J. Predicting the use of online information services based on a modified UTAUT model. Behav. Inf. Technol. 2014, 33, 716–729. [Google Scholar] [CrossRef]
  57. Gruzd, A.; Staves, K.; Wilk, A. Connected scholars: Examining the role of social media in research practices of faculty using the UTAUT model. Comput. Hum. Behav. 2012, 28, 2340–2350. [Google Scholar] [CrossRef]
  58. Khechine, H.; Raymond, B.; Augier, M. The adoption of a social learning system: Intrinsic value in the UTAUT model. Br. J. Educ. Technol. 2020, 51, 2306–2325. [Google Scholar] [CrossRef]
  59. Wong, K.-T.; Teo, T.; Russo, S. Interactive Whiteboard Acceptance: Applicability of the UTAUT Model to Student Teachers. Asia-Pac. Educ. Res. 2012, 22, 1–10. [Google Scholar] [CrossRef]
  60. Nysveen, H.; Pedersen, P.E. Consumer adoption of RFID-enabled services. Applying an extended UTAUT model. Inf. Syst. Front. 2014, 18, 293–314. [Google Scholar] [CrossRef]
  61. Akhtar, S.; Irfan, M.; Kanwal, S.; Pitafi, S.A. Analysing UTAUT with trust toward mobile banking adoption in China and Pakistan: Extending with the effect of power distance and uncertainty avoidance. Int. J. Fin. Innov. Bank. 2019, 2, 183–207. [Google Scholar] [CrossRef]
  62. Islam, M.; Karia, N.; Khaleel, M.; Fauzi, F.; Soliman, M.; Khalid, J.; Bhuiyan, M.; Mamun, M. Intention to adopt mobile banking in Bangladesh: An empirical study of emerging economy. Int. J. Bus. Inf. Syst. 2019, 31, 136–151. [Google Scholar] [CrossRef]
  63. Oliveira, T.; Faria, M.; Thomas, M.A.; Popovič, A. Extending the understanding of mobile banking adoption: When UTAUT meets TTF and ITM. Int. J. Inf. Manag. 2014, 34, 689–703. [Google Scholar] [CrossRef]
  64. Raza, S.A.; Shah, N.; Ali, M. Acceptance of mobile banking in Islamic banks: Evidence from modified UTAUT model. J. Islam. Mark. 2019, 10, 357–376. [Google Scholar] [CrossRef]
  65. Sharma, R.; Singh, G.; Sharma, S. Modelling internet banking adoption in Fiji: A developing country perspective. Int. J. Inf. Manag. 2020, 53, 102116. [Google Scholar] [CrossRef]
  66. Venkatesh, V.; Thong, J.Y.L.; Xu, X. Consumer Acceptance and Use of Information Technology: Extending the Unified Theory of Acceptance and Use of Technology. MIS Q. 2012, 36, 157–178. [Google Scholar] [CrossRef]
  67. Baabdullah, A.M.; Alalwan, A.A.; Rana, N.P.; Kizgin, H.; Patil, P. Consumer use of mobile banking (M-Banking) in Saudi Arabia: Towards an integrated model. Int. J. Inf. Manag. 2018, 44, 38–52. [Google Scholar] [CrossRef]
  68. Akinnuwesi, B.A.; Uzoka, F.-M.E.; Fashoto, S.G.; Mbunge, E.; Odumabo, A.; Amusa, O.O.; Okpeku, M.; Owolabi, O. A modified UTAUT model for the acceptance and use of digital technology for tackling COVID-19. Sustain. Oper. Comput. 2021, 3, 118–135. [Google Scholar] [CrossRef]
  69. Püschel, J.; Mazzon, J.A.; Hernandez, J.M.C. Mobile banking: Proposition of an integrated adoption intention framework. Int. J. Bank Mark. 2010, 28, 389–409. [Google Scholar] [CrossRef]
  70. Samar, R.; Mazuri, A. Does gamified elements influence on user’s intention to adopt internet banking with integration of UTAUT and general self-confidence? Int. J. Bus. Excell. 2019, 19, 394–414. [Google Scholar] [CrossRef]
  71. Mansour, M.M.O. Acceptance of mobile banking in Islamic banks: Integration of DeLone and McLean IS model and unified theory of acceptance and use of technology. Int. J. Bus. Excell. 2020, 21, 564. [Google Scholar] [CrossRef]
  72. Farah, M.F.; Hasni, M.J.S.; Abbas, A.K. Mobile-banking adoption: Empirical evidence from the banking sector in Pakistan. Int. J. Bank Mark. 2018, 36, 1386–1413. [Google Scholar] [CrossRef]
  73. Afshan, S.; Sharif, A. Acceptance of mobile banking framework in Pakistan. Telemat. Inform. 2016, 33, 370–387. [Google Scholar] [CrossRef]
  74. Alsmadi, A.A.; Shuhaiber, A.; Alhawamdeh, L.N.; Alghazzawi, R.; Al-Okaily, M. Twenty Years of Mobile Banking Services Development and Sustainability: A Bibliometric Analysis Overview (2000–2020). Sustainability 2022, 14, 10630. [Google Scholar] [CrossRef]
  75. Mortimer, G.; Neale, L.; E Hasan, S.F.; Dunphy, B. Investigating the factors influencing the adoption of m-banking: A cross cultural study. Int. J. Bank Mark. 2015, 33, 545–570. [Google Scholar] [CrossRef]
  76. Martins, C.; Oliveira, T.; Popovič, A. Understanding the Internet banking adoption: A unified theory of acceptance and use of technology and perceived risk application. Int. J. Inf. Manag. 2014, 34, 1–13. [Google Scholar] [CrossRef]
  77. Wang, Y.; Gu, J.; Wang, S.; Wang, J. Understanding consumers’ willingness to use ride-sharing services: The roles of perceived value and perceived risk. Transp. Res. Part C Emerg. Technol. 2019, 105, 504–519. [Google Scholar] [CrossRef]
  78. Laukkanen, T. Measuring mobile banking customers’ channel attribute preferences in service consumption. Int. J. Mob. Commun. 2007, 5, 123–138. [Google Scholar] [CrossRef]
  79. Warshaw, P.R.; Davis, F.D. Disentangling behavioral intention and behavioral expectation. J. Exp. Soc. Psychol. 1985, 21, 213–228. [Google Scholar] [CrossRef]
  80. Bagozzi, R.P.; Warshaw, P.R. Trying to Consume. J. Consum. Res. 1990, 17, 127. [Google Scholar] [CrossRef]
  81. Rehman, S.U.; Bhatti, A.; Mohamed, R.; Ayoub, H. The moderating role of trust and commitment between consumer purchase intention and online shopping behaviour in the context of Pakistan. J. Glob. Entrep. Res. 2019, 9, 1–25. [Google Scholar] [CrossRef]
  82. Kim, J.; Lee, K.S.-S. Conceptual model to predict Filipino teachers’ adoption of ICT-based instruction in class: Using the UTAUT model. Asia Pac. J. Educ. 2020, 42, 699–713. [Google Scholar] [CrossRef]
  83. Shah, S.N.A.; Khan, A.U.; Khan, B.U.; Khan, T.; Xuehe, Z. Framework for teachers’ acceptance of information and communication technology in Pakistan: Application of the extended UTAUT model. J. Public Aff. 2020, 21, e2090. [Google Scholar] [CrossRef]
  84. Susanto, P.; Hoque, M.E.; Hashim, N.M.H.N.; Shah, N.U.; Alam, M.N.A. Moderating effects of perceived risk on the determinants–outcome nexus of e-money behaviour. Int. J. Emerg. Mark. 2020, 17, 530–549. [Google Scholar] [CrossRef]
  85. Tan, P.J.B. Applying the UTAUT to Understand Factors Affecting the Use of English E-Learning Websites in Taiwan. SAGE Open 2013, 3, 1. [Google Scholar] [CrossRef]
  86. Warsame, M.H.; Ireri, E.M. Moderation effect on mobile microfinance services in Kenya:An extended UTAUT model. J. Behav. Exp. Financ. 2018, 18, 67–75. [Google Scholar] [CrossRef]
  87. Goularte, A.D.C.; Zilber, S.N. The moderating role of cultural factors in the adoption of mobile banking in Brazil. Int. J. Innov. Sci. 2019, 11, 63–81. [Google Scholar] [CrossRef]
  88. Bhatiasevi, V. An extended UTAUT model to explain the adoption of mobile banking. Inf. Dev. 2015, 32, 799–814. [Google Scholar] [CrossRef]
  89. Iqbal, U.P.; Jose, S.M.; Tahir, M. Integrating trust with extended UTAUT model: A study on Islamic banking customers’m-banking adoption in the Maldives. J. Islam. Mark. 2022. [Google Scholar] [CrossRef]
  90. Thusi, P.; Maduku, D.K. South African millennials’ acceptance and use of retail mobile banking apps: An integrated perspective. Comput. Hum. Behav. 2020, 111, 106405. [Google Scholar] [CrossRef]
  91. Abdou, D.; Jasimuddin, S.M. The Use of the UTAUT Model in the Adoption of E-Learning Technologies: An Empirical Study in France Based Banks. J. Glob. Inf. Manag. 2020, 28, 38–51. [Google Scholar] [CrossRef]
  92. AlShehri, A.; Rutter, M.J.; Smith, S. An Implementation of the UTAUT Model for Understanding Students’ Perceptions of Learning Management Systems: A study within tertiary institutions in Saudi Arabia. Int. J. Distance Educ. Technol. 2019, 17, 1–24. [Google Scholar] [CrossRef]
  93. Luarn, P.; Lin, H.-H. Toward an understanding of the behavioral intention to use mobile banking. Comput. Hum. Behav. 2005, 21, 873–891. [Google Scholar] [CrossRef]
  94. Yang, A.S. Exploring adoption difficulties in mobile banking services. Can. J. Adm. Sci. 2009, 26, 136–149. [Google Scholar] [CrossRef]
  95. Chen, C. Perceived risk, usage frequency of mobile banking services. Manag. Serv. Qual. Int. J. 2013, 23, 410–436. [Google Scholar] [CrossRef]
  96. Cao, Q.; Niu, X. Integrating context-awareness and UTAUT to explain Alipay user adoption. Int. J. Ind. Ergon. 2018, 69, 9–13. [Google Scholar] [CrossRef]
  97. Kaur, S.; Arora, S. Role of perceived risk in online banking and its impact on behavioral intention: Trust as a moderator. J. Asia Bus. Stud. 2020, 15, 1–30. [Google Scholar] [CrossRef]
  98. Jayashankar, P.; Nilakanta, S.; Johnston, W.J.; Gill, P.; Burres, R. IoT adoption in agriculture: The role of trust, perceived value and risk. J. Bus. Ind. Mark. 2018, 33, 804–821. [Google Scholar] [CrossRef]
  99. Lian, J.-W.; Li, J. The dimensions of trust:An investigation of mobile payment services in Taiwan. Technol. Soc. 2021, 67, 101753. [Google Scholar] [CrossRef]
  100. Oh, S.H.; Kim, Y.M.; Lee, C.W.; Shim, G.Y.; Park, M.S.; Jung, H.S. Consumer adoption of virtual stores in Korea: Focusing on the role of trust and playfulness. Psychol. Mark. 2009, 26, 652–668. [Google Scholar] [CrossRef]
  101. Kumar, K.; Prakash, A. Managing sustainability in banking: Extent of sustainable banking adaptations of banking sector in India. Environ. Dev. Sustain. 2019, 22, 5199–5217. [Google Scholar] [CrossRef]
  102. Shukla, S.; Kumar, R. Role of Trust in Adoption of Online Good Service Tax Filing in India. Vikalpa J. Decis. Mak. 2019, 44, 99–114. [Google Scholar] [CrossRef]
  103. Masrek, M.; Nor’ayu, A.; Irni, I. Trust in mobile banking adoption in Malaysia: A conceptual framework. J. Mob. Technol. Knowl. Soc. 2012, 2012, 1–12. [Google Scholar]
  104. Hanafizadeh, P.; Behboudi, M.; Koshksaray, A.A.; Tabar, M.J.S. Mobile-banking adoption by Iranian bank clients. Telemat. Inform. 2014, 31, 62–78. [Google Scholar] [CrossRef]
  105. Luo, X.; Li, H.; Zhang, J.; Shim, J. Examining multi-dimensional trust and multi-faceted risk in initial acceptance of emerging technologies: An empirical study of mobile banking services. Decis. Support Syst. 2010, 49, 222–234. [Google Scholar] [CrossRef]
  106. Malaquias, R.F.; Silva, A.F. Understanding the use of mobile banking in rural areas of Brazil. Technol. Soc. 2020, 62, 101260. [Google Scholar] [CrossRef]
  107. Kumar, A.; Dhingra, S.; Batra, V.; Purohit, H. A Framework of Mobile Banking Adoption in India. J. Open Innov. Technol. Mark. Complex. 2020, 6, 40. [Google Scholar] [CrossRef]
  108. Im, I.; Kim, Y.; Han, H.-J. The effects of perceived risk and technology type on users’ acceptance of technologies. Inf. Manag. 2008, 45, 1–9. [Google Scholar] [CrossRef]
  109. Ho, S.M.; Ocasio-Velázquez, M.; Booth, C. Trust or consequences? Causal effects of perceived risk and subjective norms on cloud technology adoption. Comput. Secur. 2017, 70, 581–595. [Google Scholar] [CrossRef]
  110. Keong, M.L.; Ramayah, T.; Kurnia, S.; Chiun, L.M. Explaining intention to use an enterprise resource planning (ERP) system: An extension of the UTAUT model. Bus. Strat. Ser. 2012, 13, 173–180. [Google Scholar] [CrossRef]
  111. Slade, E.L.; Dwivedi, Y.K.; Piercy, N.C.; Williams, M.D. Modeling Consumers’ Adoption Intentions of Remote Mobile Payments in the United Kingdom: Extending UTAUT with Innovativeness, Risk, and Trust. Psychol. Mark. 2015, 32, 860–873. [Google Scholar] [CrossRef]
  112. Rahi, S.; Abd Ghani, M.; Ngah, A.H. Integration of unified theory of acceptance and use of technology in internet banking adoption setting: Evidence from Pakistan. Technol. Soc. 2019, 58, 101120. [Google Scholar] [CrossRef]
  113. Albashrawi, M.; Motiwalla, L. An Integrative Framework on Mobile Banking Success. Inf. Syst. Manag. 2019, 37, 16–32. [Google Scholar] [CrossRef]
  114. Altalhi, M. Toward a model for acceptance of MOOCs in higher education: The modified UTAUT model for Saudi Arabia. Educ. Inf. Technol. 2020, 26, 1589–1605. [Google Scholar] [CrossRef]
  115. Li, W. The Role of Trust and Risk in Citizens’ E-Government Services Adoption: A Perspective of the Extended UTAUT Model. Sustainability 2021, 13, 7671. [Google Scholar] [CrossRef]
  116. Sternthal, B.; Calder, B. Experimental design: Generalization and theoretical explanation. In Principles of Marketing Research; Blackwell: Oxford, UK, 1993; pp. 195–220. [Google Scholar]
  117. Venkatesh, V.; Zhang, X. Unified Theory of Acceptance and Use of Technology: U.S. Vs. China. J. Glob. Inf. Technol. Manag. 2010, 13, 5–27. [Google Scholar] [CrossRef]
  118. Sripalawat, J.; Thongmak, M.; Ngramyarn, A. M-banking in metropolitan Bangkok and a comparison with other countries. J. Comput. Inf. Syst. 2011, 51, 67–76. [Google Scholar] [CrossRef]
  119. Sarfaraz, J. Unified theory of acceptance and use of technology (UTAUT) model-mobile banking. J. Internet Bank. Comm. 2017, 22, 1–20. [Google Scholar]
  120. Anderson, J.; Gerbing, D. Structural equation modeling in practice: A review and recommended two-step approach. Psychol. Bull. 1988, 103, 411–423. [Google Scholar] [CrossRef]
  121. Hair, J.F.; Black, W.C.; Babin, B.J.; Anderson, R.E.; Tatham, R.L. Multivariate Data Analysis; Pearson Prentice Hall: New Delhi, India, 2010. [Google Scholar]
  122. Hu, L.T.; Bentler, P.M. Cutoff criteria for fit indexes in covariance structure analysis: Conventional criteria versus new alternatives. Struct. Equ. Model. Multidiscip. J. 1999, 6, 1–55. [Google Scholar] [CrossRef]
  123. Kumar, K.; Prakash, A. Developing a framework for assessing sustainable banking performance of the Indian banking sector. Soc. Responsib. J. 2019, 15, 689–709. [Google Scholar] [CrossRef]
  124. Fornell, C.; Larcker, D. Evaluating structural equation models with unobservable variables and measurement error. J. Mark. Res. 1981, 18, 39–50. [Google Scholar] [CrossRef]
  125. Sivathanu, B. Adoption of digital payment systems in the era of demonetization in India: An empirical study. J. Sci. Technol. Policy Manag. 2018, 10, 143–171. [Google Scholar] [CrossRef]
  126. Sreelakshmi, C.C.; Prathap, S.K. Continuance adoption of mobile-based payments in Covid-19 context: An integrated framework of health belief model and expectation confirmation model. Int. J. Pervasive Comput. Commun. 2020, 16, 351–369. [Google Scholar] [CrossRef]
Figure 1. Proposed research model.
Figure 1. Proposed research model.
Sustainability 15 04053 g001
Figure 2. Moderating effect of perceived risk.
Figure 2. Moderating effect of perceived risk.
Sustainability 15 04053 g002
Figure 3. Moderating effect of perceived trust.
Figure 3. Moderating effect of perceived trust.
Sustainability 15 04053 g003
Table 2. Profile of the respondents.
Table 2. Profile of the respondents.
S. No.VariableCategoriesFrequencyPercentage
1GenderMale13553.8
Female11646.2
2EducationNo Formal Education135.2
High School156.0
Intermediate3413.5
Graduation9638.1
PG and Above9437.3
3Occupational StatusStudents10541.7
Employed5923.4
Unemployed2710.7
Self-Employed5823.0
Others31.2
4Marital StatusMarried10943.6
Unmarried14156.4
5Monthly Income (in Rupees)Below 25 K8234.0
25 K–50 K5422.4
50 K–75 K93.7
75 K–100 K4619.1
More than 100 K5020.7
6Whether using mobile baking?Yes24396.0
No104.0
7Experience of using mobile bankingLess than one year3011.9
1–3 years11445.0
More than 3 years10943.1
Table 3. Results of the goodness-of-fit (measurement model).
Table 3. Results of the goodness-of-fit (measurement model).
Fit IndicesCMINdfp-ValueCMIN/dfGFIAGFATLICFIRMSEASRMRCLOSE
Suggested Threshold p > 0.05<3>0.8>0.8>0.9>0.9<0.08<0.06>0.05
Model Values897.33558p = 0.0001.6080.8370.8060.9540.9590.0490.0380.590
Table 4. Reliability and validity.
Table 4. Reliability and validity.
CRAVEAUPEEEFCPRPTPFCBISI
AU0.9220.7460.864 *
PE0.9250.7560.434 **0.869
EE0.9140.7260.4110.5950.852
FC0.9190.7400.3950.7440.6820.860
PR0.9160.6870.4340.6430.5740.7270.829
PT0.9280.7200.4760.7410.6120.7710.7500.848
PFC0.9080.7110.2570.3450.2660.4790.5590.5990.843
BI0.9170.7870.4730.7910.7200.8530.8190.8320.5030.887
SI0.8950.7400.4270.6920.6230.7670.7180.8280.6170.7660.860
Note: * Square root of AVE (all values in diagonals); ** inter-construct correlations (values below diagonals); (AU—actual use; AVE—average variance extracted; BI—behavioral intentions; CR—composite reliability; EE—effort expectancy; FC—facilitating conditions; PE—performance expectancy; PFC—perceived financial cost; PR—perceived risk; PT—perceived trust; SI—social influence).
Table 5. Results of hypotheses testing.
Table 5. Results of hypotheses testing.
HypothesesDirect Effect
(Standardized Estimates)
Moderating EffectResults
H1: PE → BI0.442 ** Supported
H2: EE → BI 0.322 ** Supported
H3: SI → BI 0.165 ** Supported
H4: FC → AU −0.186 Not Supported
H5: BI → AU0.338 ** Supported
H6: PFC → BI0.170 ** Supported
H7: PR → AU−0.081 Not Supported
H8: PT → AU0.470 ** Supported
H7.1: PR × BI → AU −0.192 **Supported
H8.1: PT × BI → AU 0.204 **Supported
Note: ** p < 0.001.
Disclaimer/Publisher’s Note: The statements, opinions and data contained in all publications are solely those of the individual author(s) and contributor(s) and not of MDPI and/or the editor(s). MDPI and/or the editor(s) disclaim responsibility for any injury to people or property resulting from any ideas, methods, instructions or products referred to in the content.

Share and Cite

MDPI and ACS Style

Kumar, R.; Singh, R.; Kumar, K.; Khan, S.; Corvello, V. How Does Perceived Risk and Trust Affect Mobile Banking Adoption? Empirical Evidence from India. Sustainability 2023, 15, 4053. https://doi.org/10.3390/su15054053

AMA Style

Kumar R, Singh R, Kumar K, Khan S, Corvello V. How Does Perceived Risk and Trust Affect Mobile Banking Adoption? Empirical Evidence from India. Sustainability. 2023; 15(5):4053. https://doi.org/10.3390/su15054053

Chicago/Turabian Style

Kumar, Rakesh, Rubee Singh, Kishore Kumar, Shahbaz Khan, and Vincenzo Corvello. 2023. "How Does Perceived Risk and Trust Affect Mobile Banking Adoption? Empirical Evidence from India" Sustainability 15, no. 5: 4053. https://doi.org/10.3390/su15054053

APA Style

Kumar, R., Singh, R., Kumar, K., Khan, S., & Corvello, V. (2023). How Does Perceived Risk and Trust Affect Mobile Banking Adoption? Empirical Evidence from India. Sustainability, 15(5), 4053. https://doi.org/10.3390/su15054053

Note that from the first issue of 2016, this journal uses article numbers instead of page numbers. See further details here.

Article Metrics

Back to TopTop