You are currently viewing a new version of our website. To view the old version click .
Sustainability
  • Article
  • Open Access

19 January 2023

Can Industry 4.0 Assist Lean Manufacturing in Attaining Sustainability over Time? Evidence from the US Organizations

and
1
Institute of Research for Technology Development (IR4TD), University of Kentucky, Lexington, KY 40506, USA
2
Department of Engineering Technology, University of Kentucky, Lexington, KY 40506, USA
*
Author to whom correspondence should be addressed.
This article belongs to the Section Sustainable Engineering and Science

Abstract

Recent research asserts that Industry 4.0 technologies have positively impacted Lean Manufacturing and sustainable performance. Although the combined impact of Industry 4.0 and Lean Manufacturing on sustainable performance has been scientifically studied, no study has shown how Lean duration moderates the relationship between Industry 4.0 and Lean Manufacturing in US manufacturing firms. This research aims to close this gap by evaluating whether Lean duration moderates the association between Industry 4.0 and Lean Manufacturing, which in turn affects sustainability performance. The Structural Equation Modeling (SEM) method was used to formulate and examine proposed relationships. The study used data collected from 126 managers who worked in 65 different manufacturing organizations. The data demonstrated a moderating effect of Lean duration on the relationship between Industry 4.0 and Lean Manufacturing and a significant and direct effect of Lean Manufacturing on sustainable performance. However, Industry 4.0 had a positive indirect effect on sustainable performance through the moderating effect of Lean Manufacturing and a negative direct impact on sustainable performance. The study’s findings add to the body of knowledge on the impact of Industry 4.0 on the Lean Manufacturing philosophy by identifying Lean duration as a moderator of this relationship. Theoretically, this research empirically validated the association between Lean duration, Industry 4.0, Lean Manufacturing, and sustainable performance in US Manufacturing organizations. The results showed that industry practitioners should consider the effect of Lean duration when adopting and managing Industry 4.0 technologies for better sustainable performance.

1. Introduction

Organizations are encouraged to improve sustainability due to pressure exerted by the government, non-governmental organizations, and the public. As a result, sustainable manufacturing has become essential, considering the role of the manufacturing industries in society. Many organizations now consider using sustainable manufacturing practices to lower the negative impact on the environment [1], reduce production costs [2], and lower energy and resource consumption [3], thus improving economic, environmental, and social performance [4]. The two methodologies manufacturing industries adopt to improve sustainability include Lean Manufacturing (LM) and Industry 4.0 technologies.
The Lean Manufacturing philosophy focuses on reducing waste and non-value-added activities that do not create value for the customer [5]. Organizations that adopt this philosophy have managed to improve productivity, product quality [6], profitability, and competitiveness [7]. However, research shows that many organizations have difficulties sustaining LM [8,9,10,11,12]. Some challenges organizations face in sustaining this philosophy can be addressed using Industry 4.0 technologies [4]. For example, in places where LM practices are challenging to implement, incorporating Industry 4.0 technologies delivers significant cost savings.
The LM philosophy also emphasizes a production leveling approach, which is incompatible with product customization now demanded by consumers [13]. Thus, the limitation of changeability in the production lines and numerous adjustments in production methods and cycle times make the LM practices unsuitable for customized goods and short product life cycles [14]. Integrating Industry 4.0 technologies into the existing LM framework improves organizational flexibility [15] and enhances the maturation of LM [16]; thus, Industry 4.0 does not replace LM philosophy. In addition, Industry 4.0 technologies provide seamlessly integrated solutions that correspond with an organization’s LM thinking aims. Industry 4.0, synonymously known as intelligent and smart manufacturing [17], uses automated, digital, and smart systems to ensure the effectiveness of physical operations and smooth information flow among supply chain patterners [18].
Literature shows the association between Industry 4.0 and LM and how they impact organizational performance. Some researchers suggest that LM mediates the association between Industry 4.0 and organizational performance [4,19,20,21]. Others show that Industry 4.0 acts as a mediating variable on the relationship between LM and operational performance [22,23,24,25], and some indicate that Industry 4.0 moderates the connection between LM and organizational performance [26]. At the same time, some researchers illustrate the direct effect of LM and Industry 4.0 on organizational performance without showing any relationships between these two methodologies [27]. Buer, Semini [28] revealed a complementary effect of LM and Industry 4.0 on operational performance.
Although adopting Industry 4.0 has been shown to accelerate the establishment of LM in organizations, the effect of LM on sustainable operations may be observable after a long period. Organizations may get substantial operational performance improvements after adopting LM for an extended period. Therefore, companies seeking to improve their operations continuously will sustain these benefits. Researchers such as Wickramasinghe and Wickramasinghe [29] and Womack and Jones [30] highlighted the importance of Lean implementation duration when evaluating the impact of LM on operational performance. These researchers stated that LM should not be viewed as a solution for resolving immediate challenges but should be taken as a long-term strategy for eliminating waste. Lean duration refers to the length of time an organization has applied LM [31]. Organizations may have variations in operational performance due to the Lean adoption timeframe [32]. Therefore, this study highlights that Lean duration moderates the relationship between Industry 4.0 and LM. Focusing on the Lean duration attribute allows researchers to explore a company’s capacity to continue developing a Lean system over time. Thus, Lean duration captures the longevity and strength of a company’s Lean system.
A literature study revealed the disagreements among scholars on the effect of LM and Industry 4.0 on sustainable performance. Some studies show an enabling impact of Industry 4.0 on LM but do not show how Lean duration impacts this relationship. Only one study by Rosin, Forget [27] has shown how the degree of Lean adoption affects Industry 4.0 implementation. However, the research only categorized companies into high or low Lean adopters and did not show how Lean duration impacts that relationship. The objective of this study is to assess the impact of Industry 4.0 on LM and sustainable performance, as well as the moderating role of Lean duration in the relationship between Industry 4.0 and LM. According to the authors’ knowledge, this is the first study investigating the moderating effect of Lean duration on the association between Industry 4.0 and LM. This study uses emerging literature on LM, Industry 4.0, and sustainable performance to develop a model that analyzes the moderating effect of Lean duration on the association between Industry 4.0 and LM. This study answers the following questions:
  • How do Industry 4.0 and LM impact sustainable performance?
  • How does Lean duration moderate the relationship between Industry 4.0 and LM?
This research is organized as follows, Section 1 describes the background of the problem, and Section 2 explains the emerging literature on LM, Industry 4.0, Lean duration, and sustainable performance. Next, Section 3 illustrates the methodology employed in conducting the study, and Section 4 describes the results obtained from the study. Finally, Section 5 and Section 6 highlight the discussion and conclusion, respectively.

2. Literature Review

2.1. Industry 4.0 Adoption in Manufacturing Industries

The Federal Government of Germany introduced the term Industry 4.0 in 2011 [33]. Industry 4.0 places a great emphasis on smart technologies and cyber-physical systems [34] that control equipment, industrial plants, and business systems to convey information autonomously, initiate activities, make judgments and influence each other [35]. Its adoption improves the customization of products [36], efficiency [37], agility, and supply chain integration [38], and reduced lead time [39]. Industry 4.0 technologies are used for three primary purposes in manufacturing organizations: (i) production floor management, (ii) data management, and (iii) Information Technology (IT) integration. Table 1 describes the three main application areas and specific Industry 4.0 technologies for each category.
Table 1. Industry 4.0 technologies.
Cyber-Physical Systems incorporate physical and cyber elements and uses sensors, controllers, network, and computing technologies to allow interaction within the production system [40,41,42]. The IoT technique allows physical entities and virtual personalities to be interconnected, sharing information at any time with anyone/anything at any place using any pathway [43,44]. Thus, the machines on the shop floor are installed with sensors and can connect with other equipment via the web or the internet. The hyperconnectivity between physical entities and virtual entities produces vast amounts of data (Big Data). Cloud computing enables data storage on remote servers [45]. Additive Manufacturing is a process of developing solid objects without human assistance by utilizing computer-generated models [46]. Robotic systems interact with people to perform complicated and unsafe work with high precision [47]. This improves the autonomy, safety, and flexibility of production processes.

2.2. LM Implementation in Manufacturing Industries

LM adoption in various industries has existed for over 40 years, and organizations are implementing diverse practices to reduce all types of waste by identifying non-value-added activities, optimizing processes, and establishing standardized procedures. LM practices have been categorized into four practice bundles: supplier elements, customer elements, process elements, and control and human elements [4,47,48]. Table 2 defines Lean bundles, associated Lean practices, and the authors who mentioned them.
Table 2. LM bundles and practices.

2.3. Interoperational Ability between Industry 4.0 and LM

Industry 4.0 can work together with LM without one philosophy replacing the other. Industry 4.0 and LM are not mutually exclusive concepts; instead, they complement one other and help organizations mature their LM techniques [16]. When Industry 4.0 and LM are combined, they have a far more significant synergistic performance impact than if used separately [59]. Industry 4.0 can optimize production processes, lower non-value-added activities, detect abnormalities, and reduce employee workload. In addition, industry 4.0 provides technology support for effective and excellent LM deployment [47].
In Industry 4.0, sensor utilization can do more than identify errors but predict problems and track production processes, improving machine uptime. For example, CPS enhances JIT manufacturing through automatic communication of material requirements, resource usage, and material allocation, thus reducing stockpiling. Wagner, Herrmann [21] named it Cyber-Physical JIT delivery which allows raw materials to move directly from warehouses to the shop floor, thus eliminating the need for buffer stock. The CPS also improves production processes’ traceability, predictability, and reliability since sensors track material movement. Therefore, automatic restocking can be possible [60]. CPS also improves Jidoka “autonomation with a human touch” [61]. The humanmachine interfaces developed through CPS allow information sharing, collaborative decision-making, and mutual learning. For example, a company that uses Kanban cards to coordinate and monitor can digitize that system using CPS. In addition, using user interfaces that manage information flow and update customer demand improves production leveling.
IoT allows humans and machines to communicate and share data in real-time [62] by providing advanced connections between systems, physical entities, and services, thus optimizing production processes, which improves flexibility [63] and reduces cost and lead time [64]. IoT uses information technology to integrate business operations and engineering functions, which makes production processes efficient. Data generated from LM tools is enormous and involves material quantity, number of employees or machines used, production time, and the overall equipment effectiveness. IoT integration helps the management make a proper real-time decision, enhancing the efficacy of LM [15]. Anosike, Alafropatis [65] found that combining LM and IoT leads to improved decision-making, information flow, response, and production rate.
Lean Manufacturing’s goal of eliminating tasks that do not create value for consumers can be improved with additive manufacturing [66]. For example, the lack of geometry restrictions [67] and the decrease in waste caused by workpiece material removal, which are characteristics of conventional machining, are just two of the many opportunities that Additive Manufacturing presents [68]. The Additive Manufacturing production method only uses the precise quantity of material required and overlays many layers [69,70]. Since the whole manufacturing process takes place inside the 3D printer, there is no need for part warehousing, and raw materials are the only basis of inventory [71,72]. One more illustration is the waste that results from component and material movements that are unavoidable in a production line [71]. The supply chain is substantially shorter in Additive Manufacturing, which reduces transportation waste. As a result of all the benefits Additive Manufacturing offers during the product development process, it can drastically cut down on waiting times and eliminates the need for machine setup periods to adapt to the production of various parts [73]. The ability to make single products in batches is a crucial benefit of AM. Table 3 highlights studies investigating the relationship between LM, Industry 4.0, and sustainable performance.
Table 3. Studies that investigated the relationship between LM, Industry 4.0, and Sustainable performance.

2.4. Hypothesis Development

2.4.1. The Relationship between Industry 4.0 on Lean Manufacturing

Existing research suggests that Industry 4.0 supports LM [21,24,28]. This is because the digitalization of LM tools is enabled by Industry 4.0 [33]. Other researchers have shown the direct impact of Industry 4.0 technologies on LM tools [27,74]. For example, Ciano, Dallasega [74] developed a framework that showed direct relationships between Industry 4.0 technologies and LM tools. On the other hand, Rosin, Forget [27] explained the connection between Industry 4.0 technologies and LM principles. Sony [84] revealed that standardized processes, material and information flow, and waste reduction enable effective Industry 4.0 implementation. Chiarini, Belvedere [33] highlighted that Industry 4.0 technologies enhance leanness. For example, the use of smart sensors improves TPM, and a reduction of Work In Progress (WIP) can be achieved through the use of Radio-Frequency Identification (RFID) [33]. Pereira and Sachidananda [75] also highlighted that Industry 4.0 significantly and positively affected LM by offering focused and precise information to employees to find and mitigate waste. Value Stream Mapping (VSM) also benefits from Industry 4.0 technologies that allow automatic data collection of waste and other non-value-added activities in real-time [85] and value stream maps to be generated automatically [81]. It is therefore hypothesized that:
H1. 
Industry 4.0 technologies positively impact LM.

2.4.2. The Relationship between Industry 4.0 and Sustainable Performance

Industry 4.0 is projected to take a significant role in guiding manufacturing organizations toward long-term sustainability. Industry 4.0 makes it easier to achieve greater process integration and enhance organizational performance across economic, social, and environmental sustainability [4]. Economically, Industry 4.0 significantly impacts production flexibility, product customization, and value generation, contributing to higher customer satisfaction [86,87]. Furthermore, Industry 4.0’s digitalization and automation features propel manufacturing companies toward higher quality, shorter lead times, and lower manufacturing costs. Environmentally, Industry 4.0 technologies enable businesses to implement data-driven techniques for gathering information throughout the product life cycle, from process parameters to material attributes [88], thus assisting companies in efficiently allocating raw materials, water, and energy. Socially, Industry 4.0 provides numerous opportunities for workers to master emerging technologies, boosting their motivation, job satisfaction, and drive. Furthermore, new technologies improve safe working conditions. Thus, it is hypothesized that:
H2. 
Industry 4.0 has a direct relationship with sustainable performance.

2.4.3. The Relationship between LM and Sustainable Performance

LM principles have been crucial for any firm to meet sustainability goals [89]. Environmentally, the LM philosophy enhances product quality and reduces the quantity of stored raw materials and work in progress resulting in lower pollution levels and resource depletion rates [76]. Furthermore, the VSM tool aids in charting raw materials, water, and energy usage, thus helping the conscientization of waste reduction and helping economic sustainability. In addition, LM brings positive environmental performance results through TPM and JIT to lower pollution, resource use, and energy consumption [90]. Thus, it is hypothesized that:
H3. 
LM has a direct and positive impact on sustainable performance.

2.4.4. The Moderating Effect of Lean Duration on the Association between Industry 4.0 and LM

The literature on operations management reveals that Lean implementation results are challenging to sustain. This is because organizations must change their culture and adjust to new procedures and techniques of doing work [91]. Therefore, companies that continue to witness Lean success have employees who continuously seek improvement in their workplaces. On the other hand, it is challenging to develop an LM environment quickly because significant time is needed for the management and employees to adapt to the philosophy [92]. Time has been highlighted as a critical component influencing the successful transmission of principles, tools, and employee behavior when implementing Lean [93]. The literature search done by the authors revealed that the study has shown how Lean duration impacts the adoption of Industry 4.0. Therefore, it is hypothesized that:
H4. 
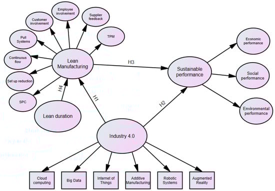
Lean duration acts as a moderating variable on the relationship between Industry 4.0 and LM, such that the longer the adoption, the greater the implementation of Industry 4.0 (Figure 1).
Figure 1. Research model.

3. Methodology

In conducting the study, three steps were followed: (i) developing a questionnaire, (ii) data collection, and (ii) data analysis.

3.1. Questionnaire Development

The study used a survey questionnaire (Appendix A) to assess the causal linkages between the factors and get generalizable judgments. The questionnaire’s measuring items were taken from previous studies with good psychometric qualities. A five-point Likert scale was used to collect responses for the survey questions on Industry 4.0, LM, and sustainable performance, with (1) strongly disagree, (2) Disagree, (3) Undecided, (4) Agree, and (5) strongly agree. The survey items for LM were developed using Sanders, Elangeswaran [47], Shah and Ward [48], and [22]. In addition, the survey questions for Industry 4.0 were created using measuring items from Kamble, Gunasekaran [4], while the questions for sustainable performance were developed using Sajan, Shalij [55], and Kamble, Gunasekaran [4].
The survey was performed in three steps to ensure that the metrics were reliable and valid. Initially, the survey questionnaire was examined by six professionals from academia and industry for vagueness, readability, and appropriateness of measurements, following DeVellis and Thorpe [94] criteria. Two experts came from the industry, while four were from academia. Secondly, pilot research was done on 27 industry participants doing an LM professional certificate at the University of Kentucky to ensure validity and reliability. Only participants with previous manufacturing knowledge and expertise in the LM philosophy and Industry 4.0 could participate in the survey. Third, Cronbach alpha (α) values were calculated, and survey questions with scores below 0.70 were adjusted and reframed because they indicated vagueness, clarity, and suitability issues.

3.2. Data Collection

Initially, 517 manufacturing organizations in the USA representing various industries and firm sizes made up the sample. The researchers emailed a survey link to 355 manufacturing organizations throughout the USA. Additionally, 162 questionnaires were physically handed to participants who attended the LM professional certification. In order to get a sample that is representative of the population as a whole, manufacturing organizations were chosen at random from each state. Participation in the research study was kept voluntary, and the researchers sent follow-up messages after four weeks and eight weeks to remind the participants to answer and respond to the questionnaire. The cover letter attached to the email requested that the recipients only fill out the responses to the survey if they were familiar with Industry 4.0 and the LM philosophy.
The structure of the online survey questionnaire was such that respondents were required to provide answers to all the research questions. If respondents did not give all their responses, they were not permitted to complete the survey and send it in. The problem of incomplete questionnaires and missing data was resolved due to this restraint, and as a result, all online questionnaires were acceptable for the assessment. A total of 131 questionnaires were answered; however, five returned survey responses were excluded from the data sample because they had missing answers to numerous questions. The final sample had 126 responses representing a response rate of 24.37%. Table 4 gives the demographics of the respondents.
Table 4. Respondent demographics.

3.3. Data Analysis Techniques

Kolmogorov-Smirnov, for the two independent sample tests, were conducted on the data received from the respondents to factor in the non-response bias caused by the early and late responses. Harman’s score on a single criterion was utilized to determine the existence of common method bias. The Structural Equation Modeling (SEM) model was used to assess the association between Industry 4.0 technologies, Lean Manufacturing, Lean duration, and sustainable performance. The authors used IBM SPSS version 28 to assess the outer model parameters such as Cronbach alpha, Average Variance Extracted (AVE), and composite reliability. Additionally, the maximum likelihood estimation method was employed to assess the validity of the outer model. The hypothesized inner model was validated with IBM AMOS version 28.
An assessment of model unidimensionality and the fit was done using parsimonious, incremental, and absolute model fit. The absolute fit examined how well the model fitted the data from the respondents. The parsimonious fit measures analyzed the model parsimony adjusted for the model complexity. The incremental fit measures the target versus the baseline model. The authors determined the following metrics: Chi-square value, root mean square error of approximation, degrees of freedom (df), Comparative Fit Index (CFI), Tucker-Lewis Index (TLI), Non-Normed Fit Index (NNFI), Parsimony normed fit index (PNFI), Standardized root mean square residual (RMR), Akaike’s Information Criteria (AIC), Bayesian Information Criterion (BIC) and Root Mean Square Error of Approximation (RMSEA).

4. Results

4.1. Measurement Model Assessment

The three first-order (LM, Industry 4.0, and sustainable performance) constructs were first measured with 57 questions. The number of questions was reduced using exploratory factor analysis, and 46 were used in the final analysis. Discriminant and convergent validity were two factors considered for evaluating the construct validity [28]. The principal component analysis examined the constructs’ unidimensionality to determine convergent validity [95]. Bartlett’s test of sphericity produced p-values less than 0.001 for every factor, and the Kaiser-Meyer-Olkin measure of sample adequacy exceeded the target threshold of 0.5. The items for the independent variables were loaded on a single construct and had eigenvalues greater than 1.0, which accounted for more than 50% of the variance. Furthermore, it had factor loadings over 0.5, all of which supported unidimensionality.
Average Variance Extracted (AVE) and Composite reliability were computed as further measures of convergent validity. AVE values greater than 0.5 and composite reliability > 0.7 are the suggested levels for acceptable convergent validity [96]. The authors adhered to Fornell and Larcker’s suggestions to evaluate discriminant validity. The factor’s AVE values were higher than the square of its bivariate correlations with the other factors, which guaranteed discriminant validity. This condition was met in each instance. Cronbach’s alpha coefficient was determined as a reliability test. Cronbach’s alpha coefficient was determined as reliability analysis. All the summed scores had values greater than the suggested cutoff of 0.7 [97], making them trustworthy for further research.
The authors assessed the responses to five randomly selected survey questions for the early and late survey participants to investigate potential non-response bias. With a significance level of 0.05, the χ2 tests for all five questions revealed no statistically significant variation between the early and late responders. This showed that non-response bias was not present [98]. Harman’s single-factor test was used to analyze the data and look for common method bias. In addition, exploratory factor analysis was done by loading all the exogenous and endogenous variables. The test produced twelve factors with eigenvalues above 1 and a first factor explaining 22.22% of the variance. Therefore, it was believed that this study’s common method bias posed no risk.

4.2. Structural Model Assessment

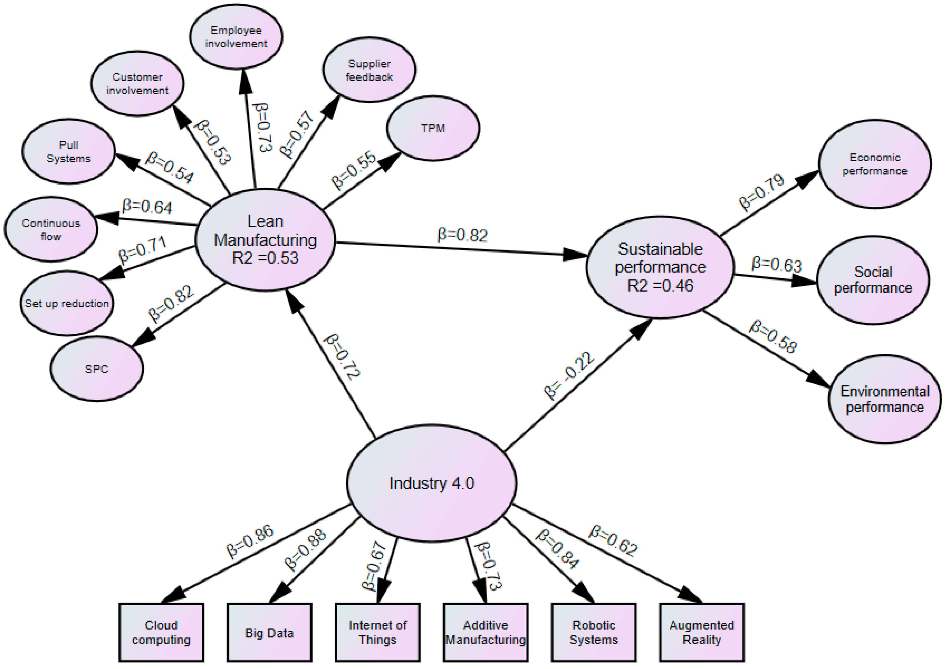
Eleven first-order constructs of each of the fourteen latent factors and forty-six observable variables were included in the comprehensive structural model created for this study to examine the effect of Industry 4.0, LM, and sustainable performance. The observed variables represented the endogenous latent factors.

4.2.1. Direct Effects of Industry 4.0 on Lean Manufacturing and Sustainable Performance

In order to examine the direct effects of Industry 4.0 on LM (H1) and sustainable performance (H2), SEM analysis was utilized. The result for the endogenous variables LM and the sustainable performance had R2 values of 0.53 and 0.46, respectively. In addition, hypothesis H1, which stated that Industry 4.0 positively affects LM, was determined to be valid and significant (β = 0.73, p = 0.001). Additionally, hypothesis H3, which stated that LM has a positive relationship with sustainable performance, was also positive and significant (β = 0.82, p = 0.001). However, Industry 4.0 had a negative impact on sustainable performance (H2) and was not supported (β = −0.22, p = 0.251).

4.2.2. The Indirect Effects of Industry 4.0 on Sustainable Performance through the Mediating Effect of Lean Manufacturing

Industry 4.0 positively impacted LM (β = 0.73, p = 0.0001), according to the outcomes of the structural model, and negatively impacted sustainable performance (β = −0.22, p = 0.251), as shown in Figure 2. The R2 values for LM and sustainable performance were 0.53 and 0.46, respectively, and both had substantial overall R2 values. Thus, the indirect effect of Industry 4.0 on sustainable performance was 0.958. Thus, the model results showed that full mediation occurred because the direct relationship between Industry 4.0 and sustainable performance was not substantial, while the indirect effect of Industry 4.0 on sustainable performance through the mediating effect of LM was positive and substantial.
Figure 2. Full structural model.

4.2.3. The Moderating Effect of Lean Duration on the Relationship between Lean Manufacturing and Sustainable Performance

The moderating effects of Lean duration on the relationship between Industry 4.0 and LM were examined using SEM analysis. The Lean duration was calculated based on the overall number of years that LM had been adopted by the manufacturing organization and was given as a continuous variable. The regression weight for the interaction term (Lean duration × Industry 4.0) was positive and significant (β = 0.321, p = 0.0001). This showed that the presence of the moderator (Lean duration) strengthened the relationship between Industry 4.0 and LM. Furthermore, the moderator had a positive and significant relationship with LM. The moderation summary is given in Table 5.
Table 5. Regression Weights, p-values, and t-values.

4.3. Results and Analysis of the Two Models

Table 6 gives the fit indices such as NNFI, CFI, RMSEA, RMR, PNFI, AIC, and the χ2/df statistic investigated for the two models 1 and 2. Model 1 reports the direct effect of Industry 4.0 on sustainable performance and the indirect impact of Industry 4.0 on sustainable performance through the mediating effect of LM. In order to test for the moderation effect, Model 2 included an interaction term between Industry 4.0 and Lean duration. The values of the two models for NNFI and CFI values were greater than 0.90, and the RMSEA values were lower than 0.08 [99,100]. Based on 5000 bootstrapped samples, the size and significance of indirect effects were evaluated using bias-corrected 95% confidence intervals (CI). The results revealed that model 2 (χ2/df = 1.951, CFI = 0.912, NNFI = 0.987 and RMSEA = 0.067, RMR = 0.062, AIC = 1538.487) provided a better fit to the data when compared to model 1 (χ2/df = 1.825, CFI = 0.928, NNFI = 0.918 and RMSEA = 0.066, RMR = 0.073, AIC = 1802.437). These results supported H4 because it demonstrated that the Lean duration strengthens the relationship between Industry 4.0 and LM.
Table 6. Results of model comparisons.
The connection between Industry 4.0 and Lean duration on LM is shown in Figure 3. To perform the basic effects test for the slopes of the lines, the researchers followed the recommendations of [101]. The findings showed that Lean duration moderates the association between Industry 4.0 and LM practices. Figure 3 gives the moderating impact of Lean duration at high and low levels. The results of the interaction effects revealed that the graph for high Lean duration was much steeper than the graph for low Lean duration. This showed that the impact of Lean duration on LM is stronger as Lean duration increases. Thus, as the Lean duration increases, the strength between Industry 4.0 and LM increases. On the other hand, as the Lean duration decreases, the strength of the relationship between Industry 4.0 and LM decreases.
Figure 3. Moderating impact of Lean duration at high and low levels.

5. Discussion

The study evaluated the impact of Industry 4.0 on LM and sustainable performance. In addition, the authors analyzed the moderating effect of Lean duration on the association between Industry 4.0 and LM. The study results indicated that Industry 4.0 indirectly affects sustainable performance through the mediating effect of LM. Thus, the researchers discovered that the existence of LM as a mediator factor for the manufacturing industries in the USA increased the influence of Industry 4.0 on sustainable performance. The result also revealed that manufacturing organizations in the US could successfully enhance sustainable performance when LM is a vital component of the company’s strategy.
LM focuses on growing and improving the human factor, which significantly affects and promotes organizational performance; therefore, implementing Industry 4.0 technology without this philosophy may not have an evident and immediate influence on sustainability performance. Additionally, the study findings showed that the combined effect of LM and industry 4.0 improves organizational sustainability, which was impossible by implementing either LM or Industry 4.0 alone. These results supported other studies showing the indirect impact of Industry 4.0 [76].
The study’s findings also reveal that Industry 4.0 and LM technology will likely work together to cut waste and costs in the manufacturing sectors in the USA when it is not practical to employ either strategy alone. Although LM practices have previously demonstrated their effectiveness in several industries, it appears that LM can no longer cope with the shifting competitive forces and market dynamics [14]. For example, the phenomenon of capacity leveling is no longer consistent with significant market demand variations. In addition, LM practices are of constrained adaptability when it relates to shorter product life cycles and custom-tailored products, as evidenced by the lack of changeability in production systems, adaptability, and the labor-intensive modifications that are needed for varying manufacturing processes, buffer stocks, and cycle times [102].
The use of Industry 4.0 techniques such as CPS enables the tracking of production operations and output in real-time, which helps organizations to improve order processing and get more precise demand forecasts [103,104,105]. Cloud computing, intelligent bins, and RFID tags help lot tracking [106,107], while QR codes, Virtual Reality, RFID tags, and Augmented Reality assist inventory control and pull system adoption [13,78,108]. Using cloud computing, sensors, and real-time data sharing helps identify machine failure, quality control, and resource sharing [78,79]. Additionally, the Big Data technique is used in quality control, long-term planning, and VSM [108], while, Virtual Reality and Augmented Reality have made employee training easier [109]. However, the direct effect of Industry 4.0 on sustainable performance was not substantial. This revealed that implementing Industry 4.0 may not positively impact sustainable performance in the manufacturing industries in the USA. This result contradicts the findings of [4,76].
Our findings suggest that the relationship between Industry 4.0 and LM is stronger for organizations that have adopted the LM philosophy over a long time than those that have adopted LM over a short time. Thus, the research revealed that the length of time that LM has been in operation affects how well Industry 4.0 methods affect LM, which in turn affects sustainable performance. As a result, our empirical findings concur with those of [30,94,110], who have argued that implementing LM can only occur over time. Therefore, based on the results, the authors conclude that a company could eventually construct an LM system that produced maximum performance through continuous improvement if it fully utilized the Industry 4.0 technologies. This suggests that industry practitioners that persistently sustain LM may benefit more than followers in the long run. Since our thorough review of the literature indicated the challenge of discovering experiences as a result of the introduction of LM and Industry 4.0 in developing nations, we identify this as one of the distinctive contributions of our study.

5.1. Implications of the Study

5.1.1. Theoretical Implications

The study theoretically advances the body of research by empirically examining the moderating role of Lean duration in the connection between Industry 4.0, LM, and sustainable performance. The prior literature had highlighted the impact of Industry 4.0 on sustainable performance and LM, but it had not specifically addressed the moderating effect of Lean duration. In our research, Lean duration was discovered to be a critical moderating variable that expanded our understanding of the connection between Industry 4.0, LM, and sustainable performance and added to the body of knowledge on the sustainable operational performance of manufacturing organizations.

5.1.2. Practical Implications

The study’s conclusions significantly impact consultants and industry professionals working on Industry 4.0 and LM initiatives in manufacturing organizations. For better sustainable performance, practitioners should also consider the effects of Lean duration adopting and managing Industry 4.0. Although the results show that Industry 4.0 has no direct, beneficial impact on sustainable performance, there is a positive impact on sustainable performance when LM acts as a mediating variable. This suggests that if Industry 4.0 is built as a standalone application without LM, it might not contribute to sustainable performance. However, Lean duration is needed to overcome the constraints of Industry 4.0 deployment. As a result, it may be a significant facilitator for achieving sustainable performance.

6. Conclusions

Due to rising demand by governmental and non-governmental organizations for reducing pollution and raw materials usage, sustainable approaches such as LM and Industry 4.0 are crucial for manufacturing companies. The industrial sector can reach the desired economic and social progress by choosing the most sustainable idea without adversely affecting environmental factors. The main goal of this study was to investigate the impact of Industry 4.0 on LM and sustainable performance, as well as the moderating role of Lean duration in the relationship between Industry 4.0 and LM. This study empirically validated the association between Lean duration, Industry 4.0, LM, and sustainable performance in US Manufacturing organizations. The findings reveal that Lean duration moderates the association between Industry 4.0 and LM, and Industry 4.0 indirectly affects sustainable performance through the mediating effect of LM. Furthermore, these results showed that a Lean Manufacturing system could incorporate Industry 4.0 as long as it upholds lean principles and benefits the operation.

Limitations of the Study

The limitation of this research is that Industry 4.0 is described as a group of many technologies, including cloud computing, Big data, Virtual Reality, Big Data Analytics, Robotic Systems, IoT, and Additive Manufacturing. These technologies have various uses within a production system; thus, a business might choose to use only a few of them. The current research has not taken this into account. The present study does not explore the potential for incorporating these technologies in different industries. In order to explore the impact of LM on sustainable performance, it is advised that future research focus on one technology at a time and investigate how it influences LM. The sample responders for the current study were from diverse manufacturing industries in the USA, requiring and adopting different Industry 4.0 technologies and strategic decisions. Thus, additional research on specific industries may be conducted to develop a more comprehensive understanding of the connection between Lean duration, Industry 4.0, LM, and sustainable performance.

Author Contributions

Conceptualization, D.M.P.II; Methodology, C.M.; Formal analysis, C.M.; Writing—original draft, C.M.; Writing—review & editing, D.M.P.II. All authors have read and agreed to the published version of the manuscript.

Funding

This research received no external funding.

Data Availability Statement

Not applicable.

Conflicts of Interest

The authors declare no conflict of interest.

Appendix A. Questionnaire

Table A1. Respondent demographics.
Table A1. Respondent demographics.
Number of years in the organizationLess than 5 years Sustainability 15 01962 i001Between 5 and 10 years Sustainability 15 01962 i001Between 10 and 20 years Sustainability 15 01962 i001More than 20 years Sustainability 15 01962 i001
Number of employees in the organization0–50 employees Sustainability 15 01962 i00151–250 employees Sustainability 15 01962 i001251–999 employees Sustainability 15 01962 i001Over 1000 employees Sustainability 15 01962 i001
Type of industry i.e., electronics, motor assembly
Role within the organization
Number of years the organization has been in business
Number of years that the company has implemented Lean Manufacturing
  • Impact of Industry 4.0, Lean Manufacturing on Sustainable Operational Performance.
Table A2. Indicate by ticking the level of agreement or disagreement with the statement given that describes the level of adoption of Industry 4.0, Lean manufacturing practices based upon your company’s current status.
Table A2. Indicate by ticking the level of agreement or disagreement with the statement given that describes the level of adoption of Industry 4.0, Lean manufacturing practices based upon your company’s current status.
Construct and
Code
ItemStrongly Disagree
1
Disagree
2
Undecided
3
Agree
4
Strongly Agree
5
Supplier factorsSupplier Feedback
1. Our organization maintains constant communication with our major suppliers.
2. Our key suppliers receive feedback on delivery performance and quality from our organization.
3. Our organization strives to establish long-term relationships with our major suppliers.
Customer Involvement
1. Our company maintains strong communication with its clients.
2. Customers comment on the quality and timeliness of our service.
3. Customers are directly involved in existing product improvement and our company’s new product development process.
4. Our customers are actively involved in product development and new product development.
5. Our customers communicate directly about the present and future demands with us.
Process FactorsPull Systems
1. The shipment of final goods pulls our production.
2. The demand for the next workstation pulls production at our workstation
3. Our organization uses pull production
4. Our organization utilizes signal containers or the Kanban system for production
Continuous Flow
1. Products that require similar processing procedures are categorized together.
2. Products that require similar routing methods are categorized together.
3. The equipment is organized to maintain a constant flow of product families.
4. The factory layout is based on product families.
Set-up Time Reduction
1. Our workers use various approaches for reducing setup time.
2. Our company is constantly working to reduce setup time.
3. Our company’s equipment offers a short setup time.
Control and Human FactorsStatistical Process Control (SPC)
1. SPC covers the majority of the equipment/processes.
2. To control the process variance, we employ statistical approaches.
3. We use and display defect rate charts on the shop floor.
4. To uncover quality flaws, we employ cause-and-effect diagrams.
5. Any new product launch must start with a process capability study.
Employee Involvement
1. Our shop floor personnel feel and know that they play an essential part in problem-solving teams.
2. Our employees drive our company’s suggestion scheme program.
3. Our shop floor staff are in charge of product/process improvement.
4. Our shop floor staff receive cross-functional training.
Total Productive Maintenance (TPM)
1. We devote a considerable percentage of our time to planned equipment maintenance activities daily.
2. All of our equipment is maintained regularly by our company.
3. All of the equipment at our organization has thorough and up-to-date maintenance records.
Industry 4.01. We have adopted, or we are in the process of adopting computing services—including servers, storage, databases, networking, software, analytics, and intelligence.
2. We collect large volumes of data for use in analyzing our processes
3. We have adopted or we are in the process of adopting Internet of Things.
4. We have adopted or we are in the process of adopting Additive Manufacturing/3D printing.
5. We have adopted or we are in the process of adopting Robotic Systems.
6. We have adopted or we are in the process of adopting the use of Virtual Reality whereby workers can be trained in a virtual environment.
Sustainable Organization PerformanceEconomic Sustainability
1. Production costs are lower
2. Profits have increased
3. Product development costs are lower.
4. Energy costs are low
5. Inventory costs are low
6. Rework and rejection costs are low
7. Raw material purchasing costs have decreased
8. Waste treatment costs have decreased
Social sustainability
1. Working conditions have improved
2. Workplace safety has improved
3. Employee health has improved
4. Labor relations have improved
5. Worker morale has improved
6. Work pressure has decreased
Environmental Sustainability
1. Solid waste has reduced
2. Liquid waste has decreased
3. Gas emissions have reduced
4. Energy waste has been reduced
5. Hazardous and toxic materials have reduced
6. Environmental situation has improved

References

  1. Ahuja, J.; Panda, T.K.; Luthra, S.; Kumar, A.; Choudhary, S.; Garza-Reyes, J.A. Do human critical success factors matter in adoption of sustainable manufacturing practices? An influential mapping analysis of multi-company perspective. J. Clean. Prod. 2019, 239, 117981. [Google Scholar] [CrossRef]
  2. Abdul-Rashid, S.H.; Sakundarini, N.; Ariffin, R.; Ramayah, T. Drivers for the adoption of sustainable manufacturing practices: A Malaysia perspective. Int. J. Precis. Eng. Manuf. 2017, 18, 1619–1631. [Google Scholar] [CrossRef]
  3. Roberts, S.; Ball, P. Developing a library of sustainable manufacturing practices. Procedia CIRP 2014, 15, 159–164. [Google Scholar] [CrossRef]
  4. Kamble, S.; Gunasekaran, A.; Dhone, N.C. Industry 4.0 and lean manufacturing practices for sustainable organisational performance in Indian manufacturing companies. Int. J. Prod. Res. 2020, 58, 1319–1337. [Google Scholar] [CrossRef]
  5. Maware, C.; Okwu, M.O.; Adetunji, O. A systematic literature review of lean manufacturing implementation in manufacturing-based sectors of the developing and developed countries. Int. J. Lean Six Sigma 2021, 13, 521–556. [Google Scholar] [CrossRef]
  6. Saravanan, V.; Nallusamy, S.; George, A. Efficiency enhancement in a medium scale gearbox manufacturing company through different lean tools-A case study. Int. J. Eng. Res. Afr. 2018, 34, 128–138. [Google Scholar] [CrossRef]
  7. Rao, G.V.P.; Nallusamy, S.; Narayanan, M.R. Augmentation of production level using different lean approaches in medium scale manufacturing industries. Int. J. Mech. Eng. Technol. 2017, 8, 360–372. [Google Scholar]
  8. Jørgensen, F.; Matthiesen, R.; Nielsen, J.; Johansen, J. Lean maturity, lean sustainability. In Advances in Production Management Systems; Springer: Berlin/Heidelberg, Germany, 2007; pp. 371–378. [Google Scholar]
  9. Hoss, M.; ten Caten, C.S. Lean schools of thought. Int. J. Prod. Res. 2013, 51, 3270–3282. [Google Scholar] [CrossRef]
  10. Abu, F.; Saman, M.Z.M.; Garza-Reyes, J.A.; Gholami, H.; Zakuan, N. Challenges in the implementation of lean manufacturing in the wood and furniture industry. J. Manuf. Technol. Manag. 2021, 33, 103–123. [Google Scholar] [CrossRef]
  11. Abu, F.; Gholami, H.; Saman, M.Z.M.; Zakuan, N.; Streimikiene, D. The implementation of lean manufacturing in the furniture industry: A review and analysis on the motives, barriers, challenges, and the applications. J. Clean. Prod. 2019, 234, 660–680. [Google Scholar] [CrossRef]
  12. Maware, C.; Parsley, D.M. The Challenges of Lean Transformation and Implementation in the Manufacturing Sector. Sustainability 2022, 14, 6287. [Google Scholar] [CrossRef]
  13. Shahin, M.; Chen, F.F.; Bouzary, H.; Krishnaiyer, K. Integration of Lean practices and Industry 4.0 technologies: Smart manufacturing for next-generation enterprises. Int. J. Adv. Manuf. Technol. 2020, 107, 2927–2936. [Google Scholar] [CrossRef]
  14. Kolberg, D.; Knobloch, J.; Zühlke, D. Towards a lean automation interface for workstations. Int. J. Prod. Res. 2017, 55, 2845–2856. [Google Scholar] [CrossRef]
  15. Rüttimann, B.G.; Stöckli, M.T. Lean and Industry 4.0—Twins, partners, or contenders? A due clarification regarding the supposed clash of two production systems. J. Serv. Sci. Manag. 2016, 9, 485–500. [Google Scholar] [CrossRef]
  16. Roy, D.; Mittag, P.; Baumeister, M. Industrie 4.0-Einfluss der Digitalisierung auf die fünf Lean-Prinzipien-Schlank vs. Intelligent. Product. Manag. 2015, 20, 27–30. [Google Scholar]
  17. Chou, S.-Y. The fourth industrial revolution. J. Int. Aff. 2018, 72, 107–120. [Google Scholar]
  18. Parhi, S.; Joshi, K.; Akarte, M. Smart manufacturing: A framework for managing performance. Int. J. Comput. Integr. Manuf. 2021, 34, 227–256. [Google Scholar] [CrossRef]
  19. Buer, S.-V.; Strandhagen, J.O.; Chan, F.T. The link between Industry 4.0 and lean manufacturing: Mapping current research and establishing a research agenda. Int. J. Prod. Res. 2018, 56, 2924–2940. [Google Scholar] [CrossRef]
  20. Netland, T. Industry 4.0: Where does it leave lean. Lean Manag. J. 2015, 5, 22–23. [Google Scholar]
  21. Wagner, T.; Herrmann, C.; Thiede, S. Industry 4.0 impacts on lean production systems. Procedia Cirp 2017, 63, 125–131. [Google Scholar] [CrossRef]
  22. Tortorella, G.L.; Fettermann, D. Implementation of Industry 4.0 and lean production in Brazilian manufacturing companies. Int. J. Prod. Res. 2017, 56, 2975–2987. [Google Scholar] [CrossRef]
  23. Mayer, A.; Weigelt, M.; Kuhl, A.; Grimm, S.; Erll, A.; Potzel, M.; Franke, J. A conceptual conjunction of lean management and Industry. In Proceedings of the Procedia CTRP, 51st CIRP Conference on Manufacturing Systems, Stockholm, Sweden, 16–18 May 2018. [Google Scholar]
  24. Kolberg, D.; Zühlke, D. Lean Automation enabled by Industry 4.0 Technologies. IFAC-PapersOnLine 2015, 48, 1870–1875. [Google Scholar] [CrossRef]
  25. Tortorella, G.L.; Giglio, R.; Van Dun, D.H. Industry 4.0 adoption as a moderator of the impact of lean production practices on operational performance improvement. Int. J. Oper. Prod. Manag. 2019, 39, 860–886. [Google Scholar] [CrossRef]
  26. Rosin, F.; Forget, P.; Lamouri, S.; Pellerin, R. Impacts of Industry 4.0 technologies on Lean principles. Int. J. Prod. Res. 2020, 58, 1644–1661. [Google Scholar] [CrossRef]
  27. Buer, S.-V.; Semini, M.; Strandhagen, J.O.; Sgarbossa, F. The complementary effect of lean manufacturing and digitalisation on operational performance. Int. J. Prod. Res. 2021, 59, 1976–1992. [Google Scholar] [CrossRef]
  28. Wickramasinghe, G.L.D.; Wickramasinghe, V. Implementation of lean production practices and manufacturing performance. J. Manuf. Technol. Manag. 2017, 28, 531–550. [Google Scholar] [CrossRef]
  29. Womack, J.P.; Jones, D.T. Beyond Toyota: How to root out waste and pursue perfection. Harv. Bus. Rev. 1996, 74, 140–151. [Google Scholar]
  30. Galeazzo, A. Degree of leanness and lean maturity: Exploring the effects on financial performance. Total Qual. Manag. Bus. Excell. 2021, 32, 758–776. [Google Scholar] [CrossRef]
  31. Birdi, K.; Clegg, C.; Patterson, M.; Robinson, A.; Stride, C.B.; Wall, T.D.; Wood, S.J. The impact of human resource and operational management practices on company productivity: A longitudinal study. Pers. Psychol. 2008, 61, 467–501. [Google Scholar] [CrossRef]
  32. Chiarini, A.; Belvedere, V.; Grando, A. Industry 4.0 strategies and technological developments. An exploratory research from Italian manufacturing companies. Prod. Plan. Control. 2020, 31, 1385–1398. [Google Scholar] [CrossRef]
  33. Okwu, M.O.; Tartibu, L.K.; Maware, C.; Enarevba, D.R.; Afenogho, J.O.; Essien, A. Emerging Technologies of Industry 4.0: Challenges and Opportunities. In Proceedings of the 2022 International Conference on Artificial Intelligence, Big Data, Computing and Data Communication Systems (icABCD), Durban, South Africa, 4–5 August 2022; IEEE: Piscataway, NJ, USA. [Google Scholar]
  34. Kagermann, H.; Helbig, J.; Hellinger, A.; Wahlster, W. Recommendations for Implementing the Strategic Initiative INDUSTRIE 4.0: Securing the Future of German Manufacturing Industry; Final Report of the Industrie 4.0 Working Group; Forschungsunion: Frankfurt, Germany, 2013. [Google Scholar]
  35. Zawadzki, P.; Żywicki, K. Smart product design and production control for effective mass customization in the Industry 4.0 concept. Manag. Prod. Eng. Rev. 2016, 7, 105–112. [Google Scholar] [CrossRef]
  36. Guo, D.; Li, M.; Lyu, Z.; Kang, K.; Wu, W.; Zhong, R.Y.; Huang, G.Q. Synchroperation in industry 4.0 manufacturing. Int. J. Prod. Econ. 2021, 238, 108171. [Google Scholar] [CrossRef]
  37. Fatorachian, H.; Kazemi, H. Impact of Industry 4.0 on supply chain performance. Prod. Plan. Control. 2021, 32, 63–81. [Google Scholar] [CrossRef]
  38. Vaidya, S.; Ambad, P.; Bhosle, S. Industry 4.0–a glimpse. Procedia Manuf. 2018, 20, 233–238. [Google Scholar] [CrossRef]
  39. Alguliyev, R.; Imamverdiyev, Y.; Sukhostat, L. Cyber-physical systems and their security issues. Comput. Ind. 2018, 100, 212–223. [Google Scholar] [CrossRef]
  40. Zeadally, S.; Jabeur, N. Cyber-Physical System Design with Sensor Networking Technologies; Institution of Engineering and Technology: London, UK, 2016. [Google Scholar]
  41. Zeng, J.; Yang, L.T.; Lin, M.; Ning, H.; Ma, J. A survey: Cyber-physical-social systems and their system-level design methodology. Future Gener. Comput. Syst. 2020, 105, 1028–1042. [Google Scholar] [CrossRef]
  42. Perera, C.; Liu, C.H.; Jayawardena, S. The emerging internet of things marketplace from an industrial perspective: A survey. IEEE Trans. Emerg. Top. Comput. 2015, 3, 585–598. [Google Scholar] [CrossRef]
  43. Van Kranenburg, R. The internet of things. World Aff. J. Int. Issues 2011, 15, 126–141. [Google Scholar]
  44. Velásquez, N.; Estevez, E.; Pesado, P. Cloud computing, big data and the industry 4.0 reference architectures. J. Comput. Sci. Technol. 2018, 18, e29. [Google Scholar] [CrossRef]
  45. Sepasgozar, S.M.; Shi, A.; Yang, L.; Shirowzhan, S.; Edwards, D.J. Additive manufacturing applications for industry 4.0: A systematic critical review. Buildings 2020, 10, 231. [Google Scholar] [CrossRef]
  46. Bahrin, M.A.K.; Othman, M.F.; Azli, N.H.N.; Talib, M.F. Industry 4.0: A review on industrial automation and robotic. J. Teknol. 2016, 78, 137–143. [Google Scholar]
  47. Sanders, A.; Elangeswaran, C.; Wulfsberg, J. Industry 4.0 implies lean manufacturing: Research activities in industry 4.0 function as enablers for lean manufacturing. J. Ind. Eng. Manag. 2016, 9, 811–833. [Google Scholar] [CrossRef]
  48. Shah, R.; Ward, P.T. Defining and developing measures of lean production. J. Oper. Manag. 2007, 25, 785–805. [Google Scholar] [CrossRef]
  49. Godinho Filho, M.; Ganga, G.M.D.; Gunasekaran, A. Lean manufacturing in Brazilian small and medium enterprises: Implementation and effect on performance. Int. J. Prod. Res. 2016, 54, 7523–7545. [Google Scholar] [CrossRef]
  50. Herzog, N.V.; Tonchia, S. An instrument for measuring the degree of lean implementation in manufacturing. Stroj. Vestn. -J. Mech. Eng. 2014, 60, 797–803. [Google Scholar] [CrossRef]
  51. Alsmadi, M.; Almani, A.; Jerisat, R. A comparative analysis of Lean practices and performance in the UK manufacturing and service sector firms. Total Qual. Manag. Bus. Excell. 2012, 23, 381–396. [Google Scholar] [CrossRef]
  52. Negrão, L.L.L.; Godinho Filho, M.; Marodin, G. Lean practices and their effect on performance: A literature review. Prod. Plan. Control. 2017, 28, 33–56. [Google Scholar] [CrossRef]
  53. Kim, S.-K. Lean initiative practice for supplier developments in Philippines. Int. J. Lean Six Sigma 2015, 6, 349–368. [Google Scholar] [CrossRef]
  54. Bai, C.; Satir, A.; Sarkis, J. Investing in lean manufacturing practices: An environmental and operational perspective. Int. J. Prod. Res. 2019, 57, 1037–1051. [Google Scholar] [CrossRef]
  55. Sajan, M.; Shalij, P.; Ramesh, A. Lean manufacturing practices in Indian manufacturing SMEs and their effect on sustainability performance. J. Manuf. Technol. Manag. 2017, 28, 772–793. [Google Scholar]
  56. Campos, L.M.; Vazquez-Brust, D.A. Lean and green synergies in supply chain management. Supply Chain. Manag. Int. J. 2016, 21, 627–641. [Google Scholar] [CrossRef]
  57. Onwughalu, O.; Okeke, K.; Henry-Chibor, E. Lean production and its effect in organizations: A study of selected manufacturing firms in Nigeria. Sch. J. Sci. Res. Essay 2017, 6, 85–98. [Google Scholar]
  58. Demeter, K.; Matyusz, Z. The impact of lean practices on inventory turnover. Int. J. Prod. Econ. 2011, 133, 154–163. [Google Scholar] [CrossRef]
  59. Khanchanapong, T.; Prajogo, D.; Sohal, A.S.; Cooper, B.K.; Yeung, A.C.; Cheng, T.C.E. The unique and complementary effects of manufacturing technologies and lean practices on manufacturing operational performance. Int. J. Prod. Econ. 2014, 153, 191–203. [Google Scholar] [CrossRef]
  60. Repo, V. Enhancing Lean Manufacturing Utilizing Industry 4.0 Technologies: A Focus on Cyber-Physical Systems. 2019. Available online: https://aaltodoc.aalto.fi/bitstream/handle/123456789/42407/bachelor_Repo_Vilko_2019.pdf?sequence=1&isAllowed=y (accessed on 20 October 2022).
  61. Romero, D.; Gaiardelli, P.; Powell, D.; Wuest, T.; Thürer, M. Rethinking jidoka systems under automation & learning perspectives in the digital lean manufacturing world. IFAC-PapersOnLine 2019, 52, 899–903. [Google Scholar]
  62. Ito, T.; Abd Rahman, M.S.; Mohamad, E.; Abd Rahman, A.A.; Salleh, M.R. Internet of things and simulation approach for decision support system in lean manufacturing. J. Adv. Mech. Des. Syst. Manuf. 2020, 14, JAMDSM0027. [Google Scholar] [CrossRef]
  63. Huang, Z.; Jowers, C.; Kent, D.; Dehghan-Manshadi, A.; Dargusch, M.S. The implementation of Industry 4.0 in manufacturing: From lean manufacturing to product design. Int. J. Adv. Manuf. Technol. 2022, 121, 3351–3367. [Google Scholar] [CrossRef]
  64. Zhong, R.Y.; Xu, X.; Klotz, E.; Newman, S.T. Intelligent manufacturing in the context of industry 4.0: A review. Engineering 2017, 3, 616–630. [Google Scholar] [CrossRef]
  65. Anosike, A.; Alafropatis, K.; Garza-Reyes, J.A.; Kumar, A.; Luthra, S.; Rocha-Lona, L. Lean manufacturing and internet of things–A synergetic or antagonist relationship? Comput. Ind. 2021, 129, 103464. [Google Scholar] [CrossRef]
  66. Ford, S.; Despeisse, M. Additive manufacturing and sustainability: An exploratory study of the advantages and challenges. J. Clean. Prod. 2016, 137, 1573–1587. [Google Scholar] [CrossRef]
  67. Mehrpouya, M.; Dehghanghadikolaei, A.; Fotovvati, B.; Vosooghnia, A.; Emamian, S.S.; Gisario, A. The potential of additive manufacturing in the smart factory industrial 4.0: A review. Appl. Sci. 2019, 9, 3865. [Google Scholar] [CrossRef]
  68. Sini, F.; Bruno, G.; Chiabert, P.; Segonds, F. A Lean Quality Control Approach for Additive Manufacturing. In Proceedings of the IFIP International Conference on Product Lifecycle Management, Rapperswil, Switzerland, 5–8 July 2020; Springer: Berlin/Heidelberg, Germany. [Google Scholar]
  69. Liu, J.; Gaynor, A.T.; Chen, S.; Kang, Z.; Suresh, K.; Takezawa, A.; Li, L.; Kato, J.; Tang, J.; Wang, C.C. Current and future trends in topology optimization for additive manufacturing. Struct. Multidiscip. Optim. 2018, 57, 2457–2483. [Google Scholar] [CrossRef]
  70. Bourell, D.; Kruth, J.P.; Leu, M.; Levy, G.; Rosen, D.; Beese, A.M.; Clare, A. Materials for additive manufacturing. CIRP Ann. 2017, 66, 659–681. [Google Scholar] [CrossRef]
  71. Huang, S.H.; Liu, P.; Mokasdar, A.; Hou, L. Additive manufacturing and its societal impact: A literature review. Int. J. Adv. Manuf. Technol. 2013, 67, 1191–1203. [Google Scholar] [CrossRef]
  72. Khajavi, S.H.; Partanen, J.; Holmström, J. Additive manufacturing in the spare parts supply chain. Comput. Ind. 2014, 65, 50–63. [Google Scholar] [CrossRef]
  73. Black, J.T.; Kohser, R.A. DeGarmo's Materials and Processes in Manufacturing; John Wiley & Sons: Hoboken, NJ, USA, 2017. [Google Scholar]
  74. Ciano, M.P.; Dallasega, P.; Orzes, G.; Rossi, T. One-to-one relationships between Industry 4.0 technologies and Lean Production techniques: A multiple case study. Int. J. Prod. Res. 2021, 59, 1386–1410. [Google Scholar] [CrossRef]
  75. Pereira, C.; Sachidananda, H.K. Impact of industry 4.0 technologies on lean manufacturing and organizational performance in an organization. Int. J. Interact. Des. Manuf. 2021, 16, 25–36. [Google Scholar] [CrossRef]
  76. Ghaithan, A.; Khan, M.; Mohammed, A.; Hadidi, L. Impact of Industry 4.0 and Lean Manufacturing on the Sustainability Performance of Plastic and Petrochemical Organizations in Saudi Arabia. Sustainability 2021, 13, 11252. [Google Scholar] [CrossRef]
  77. Dombrowski, U.; Richter, T.; Krenkel, P. Interdependencies of Industrie 4.0 & lean production systems: A use cases analysis. Procedia Manuf. 2017, 11, 1061–1068. [Google Scholar]
  78. Satoglu, S.; Ustundag, A.; Cevikcan, E.; Durmusoglu, M.B. Lean transformation integrated with Industry 4.0 implementation methodology. In Industrial Engineering in the Industry 4.0 Era; Springer: Berlin/Heidelberg, Germany, 2018; pp. 97–107. [Google Scholar]
  79. Ma, J.; Wang, Q.; Zhao, Z. SLAE–CPS: Smart lean automation engine enabled by cyber-physical systems technologies. Sensors 2017, 17, 1500. [Google Scholar] [CrossRef]
  80. Dave, B.; Kubler, S.; Främling, K.; Koskela, L. Opportunities for enhanced lean construction management using Internet of Things standards. Autom. Constr. 2016, 61, 86–97. [Google Scholar] [CrossRef]
  81. Chen, J.C.; Chen, K.-M. Application of ORFPM system for lean implementation: An industrial case study. Int. J. Adv. Manuf. Technol. 2014, 72, 839–852. [Google Scholar] [CrossRef]
  82. Lai, N.Y.G.; Wong, K.H.; Halim, D.; Lu, J.; Kang, H.S. Industry 4.0 enhanced lean manufacturing. In Proceedings of the 2019 8th International Conference on Industrial Technology and Management (ICITM), Cambridge, UK, 2–4 March 2019; IEEE: Piscataway Township, NJ, USA. [Google Scholar]
  83. Pagliosa, M.; Tortorella, G.; Ferreira, J.C.E. Industry 4.0 and Lean Manufacturing: A systematic literature review and future research directions. J. Manuf. Technol. Manag. 2019, 32, 543–569. [Google Scholar] [CrossRef]
  84. Sony, M. Industry 4.0 and lean management: A proposed integration model and research propositions. Prod. Manuf. Res. 2018, 6, 416–432. [Google Scholar] [CrossRef]
  85. Meudt, T.; Metternich, J.; Abele, E. Value stream mapping 4.0: Holistic examination of value stream and information logistics in production. CIRP Ann. 2017, 66, 413–416. [Google Scholar] [CrossRef]
  86. Saniuk, S.; Grabowska, S.; Gajdzik, B. Social expectations and market changes in the context of developing the industry 4.0 concept. Sustainability 2020, 12, 1362. [Google Scholar] [CrossRef]
  87. Awan, U.; Sroufe, R.; Shahbaz, M. Industry 4.0 and the circular economy: A literature review and recommendations for future research. Bus. Strategy Environ. 2021, 30, 2038–2060. [Google Scholar] [CrossRef]
  88. Li, Y.; Dai, J.; Cui, L. The impact of digital technologies on economic and environmental performance in the context of industry 4.0: A moderated mediation model. Int. J. Prod. Econ. 2020, 229, 107777. [Google Scholar] [CrossRef]
  89. Wong, W.P.; Wong, K.Y. Synergizing an ecosphere of lean for sustainable operations. J. Clean. Prod. 2014, 85, 51–66. [Google Scholar] [CrossRef]
  90. Garza-Reyes, J.A.; Kumar, V.; Chaikittisilp, S.; Tan, K.H. The effect of lean methods and tools on the environmental performance of manufacturing organisations. Int. J. Prod. Econ. 2018, 200, 170–180. [Google Scholar] [CrossRef]
  91. Wickramasinghe, D.; Wickramasinghe, V. Differences in Organizational Factors by Lean Duration. Oper. Manag. Res. 2011, 4, 111–126. [Google Scholar] [CrossRef]
  92. Sparrow, P.; Otaye-Ebede, L. Lean management and HR function capability: The role of HR architecture and the location of intellectual capital. Int. J. Hum. Resour. Manag. 2014, 25, 2892–2910. [Google Scholar] [CrossRef]
  93. Powell, T.C. Total quality management as competitive advantage: A review and empirical study. Strateg. Manag. J. 1995, 16, 15–37. [Google Scholar] [CrossRef]
  94. DeVellis, R.F.; Thorpe, C.T. Scale Development: Theory and Applications; Sage publications: Thousand Oaks, CA, USA, 2021. [Google Scholar]
  95. Deliu, G.; Miron, C.; Opariuc-Dan, C. Item Dimensionality Exploration by Means of Construct Map and Categorical Principal Components Analysis. J. Balt. Sci. Educ. 2019, 18, 209–226. [Google Scholar] [CrossRef]
  96. Shrestha, N. Factor analysis as a tool for survey analysis. Am. J. Appl. Math. Stat. 2021, 9, 4–11. [Google Scholar] [CrossRef]
  97. Forza, C. Survey research in operations management: A process-based perspective. Int. J. Oper. Prod. Manag. 2002, 22, 152–194. [Google Scholar] [CrossRef]
  98. Eisner, N.L.; Murray, A.L.; Eisner, M.; Ribeaud, D. A practical guide to the analysis of non-response and attrition in longitudinal research using a real data example. Int. J. Behav. Dev. 2019, 43, 24–34. [Google Scholar] [CrossRef]
  99. Ching, N.T.; Ghobakhloo, M.; Iranmanesh, M.; Maroufkhani, P.; Asadi, S. Industry 4.0 applications for sustainable manufacturing: A systematic literature review and a roadmap to sustainable development. J. Clean. Prod. 2021, 130133. [Google Scholar] [CrossRef]
  100. El-Sheikh, A.A.; Abonazel, M.R.; Gamil, N. A review of software packages for structural equation modeling: A comparative study. Appl. Math. Phys. 2017, 5, 85–94. [Google Scholar]
  101. Aiken, L.S.; West, S.G.; Reno, R.R. Multiple Regression: Testing and Interpreting Interactions; Sage: Newcastle, UK, 1991. [Google Scholar]
  102. Dickmann, P. Schlanker Materialfluss: Mit Lean Production, Kanban und Innovationen; Springer: Berlin/Heidelberg, Germany, 2008. [Google Scholar]
  103. Mostafa, N.; Hamdy, W.; Alawady, H. Impacts of internet of things on supply chains: A framework for warehousing. Soc. Sci. 2019, 8, 84. [Google Scholar] [CrossRef]
  104. Kocsi, B.; Matonya, M.M.; Pusztai, L.P.; Budai, I. Real-time decision-support system for high-mix low-volume production scheduling in industry 4.0. Processes 2020, 8, 912. [Google Scholar] [CrossRef]
  105. Zheng, T.; Ardolino, M.; Bacchetti, A.; Perona, M. The applications of Industry 4.0 technologies in manufacturing context: A systematic literature review. Int. J. Prod. Res. 2021, 59, 1922–1954. [Google Scholar] [CrossRef]
  106. Mayr, A.; Weigelt, M.; Kühl, A.; Grimm, S.; Erll, A.; Potzel, M.; Franke, J. Lean 4.0-A conceptual conjunction of lean management and Industry 4.0. Procedia Cirp 2018, 72, 622–628. [Google Scholar] [CrossRef]
  107. Satoglu, S.; Ustundag, A.; Cevikcan, E.; Durmusoglu, M.B. Lean production systems for industry 4.0. In Industry 4.0: Managing the Digital Transformation; Springer: Berlin/Heidelberg, Germany, 2018; pp. 43–59. [Google Scholar]
  108. Mrugalska, B.; Wyrwicka, M.K. Towards lean production in industry 4.0. Procedia Eng. 2017, 182, 466–473. [Google Scholar] [CrossRef]
  109. Krishnaiyer, K.; Chen, F.F.; Bouzary, H. Cloud Kanban framework for service operations management. Procedia Manuf. 2018, 17, 531–538. [Google Scholar] [CrossRef]
  110. Wickramasinghe, V.; Wickramasinghe, G. Effects of HRM practices, lean production practices and lean duration on performance. Int. J. Hum. Resour. Manag. 2020, 31, 1467–1512. [Google Scholar] [CrossRef]
Disclaimer/Publisher’s Note: The statements, opinions and data contained in all publications are solely those of the individual author(s) and contributor(s) and not of MDPI and/or the editor(s). MDPI and/or the editor(s) disclaim responsibility for any injury to people or property resulting from any ideas, methods, instructions or products referred to in the content.

Article Metrics

Citations

Article Access Statistics

Multiple requests from the same IP address are counted as one view.