Next Article in Journal
Sustainable Manufacturing Supply Chain Performance Enhancement through Technology Utilization and Process Innovation in Industry 4.0: A SEM-PLS Approach
Next Article in Special Issue
Intentionality and Decision-Making in Impact Investing—Understanding Investment Motivation and Selection Criteria of Impact Investors
Previous Article in Journal
A Harmful Algal Bloom Detection Model Combining Moderate Resolution Imaging Spectroradiometer Multi-Factor and Meteorological Heterogeneous Data
Previous Article in Special Issue
Assessing ESG Factors and Policies of Green Finance Investment Decisions for Sustainable Development in China Using the Fuzzy AHP and Fuzzy DEMATEL
 
 
Font Type:
Arial Georgia Verdana
Font Size:
Aa Aa Aa
Line Spacing:
Column Width:
Background:
Article

Renewable Energy and Sustainable Development—Investigating Intention and Consumption among Low-Income Households in an Emerging Economy

1
Department of Business Administration, Faculty of Business & Entrepreneurship, Daffodil International University, Daffodil Smart City, Birulia, Dhaka 1216, Bangladesh
2
Global Entrepreneurship Research and Innovation Centre, Universiti Malaysia Kelantan, Kota Bharu 16100, Kelantan, Malaysia
3
UKM-Graduate School of Business, Universiti Kebangsaan Malaysia, Bangi 43600, Selangor, Malaysia
*
Author to whom correspondence should be addressed.
Sustainability 2023, 15(21), 15387; https://doi.org/10.3390/su152115387
Submission received: 15 August 2023 / Revised: 22 October 2023 / Accepted: 23 October 2023 / Published: 28 October 2023

Abstract

:
To mitigate the harmful effects of climate change and progress toward achieving sustainable development goals, renewable energy sources should be available to low-income households. Households depend heavily on traditional energy sources. Therefore, this study aims to investigate the determinants that influence the intention and consumption of renewable energy among low-income households in Malaysia. Quantitative data was collected from 420 households through structured interviews. Analysis was conducted using SEM-PLS. The results revealed that perceived benefits and environmental concerns influence environmental attitudes. Motivation, skills, and knowledge affect subjective norms and perceived behavioral control, respectively. The study also found that attitude towards the environment and perceived behavioral control influence households’ intention towards renewable energy consumption and renewable energy consumption behavior. The results provided a clear idea of households’ intention in emerging economies towards renewable energy consumption to protect environmental damage from the harmful effects of the traditional use of energy sources. Therefore, policymakers in developing nations should focus on the feasibility of renewable energy projects and design group-agnostic campaigns for low-income households to ensure economic, social, and environmental sustainability through the mass adoption of renewable energy.

1. Introduction

Energy is the determining factor of well-being and sustainable development [1]. Global energy consumption depends on fossil fuels, such as natural gases, oil, and coal, contributing to global economic progress [1]. However, this situation has deteriorated human health, social well-being, and environmental sustainability, with issues such as air pollution, acid rain, and global climate change [2]. Consequently, sustainable development strategies have been widely followed around the world. Malaysia’s fast-growing economy depends on fossil fuels for its growing energy needs [3]. In 2017, with 255.78 metric tonnes of carbon emissions, Malaysia occupied one of the top positions for greenhouse gas emitters in the Southeast Asia region [4]. Trends suggest that if neglected, Malaysia could be the global leader in carbon dioxide emissions by 2030 [3].
Undeniably, clean and renewable energy systems are needed without further delay [5]. Sustainable energy sources refer to traditional biomass, modern bioenergy, solar and wind energy, geothermal energy, and small hydroelectric plants. These could reduce the adverse effects on the environment, which will contribute to the social impacts (disparity of incomes, raw materials), economic (creation of jobs, profitability), and environmental (reduced air pollution, reduction of the emissions of greenhouse gases) [2]. Renewable energy covers approximately 15–20% of total world energy demand, which is expected to increase by more than 50% by the second half of the 21st century [6]. In Malaysia, the government implemented a five-fuel diversification strategy in 2000 to promote renewable resources that can be used to provide sustainable energy solutions, such as renewable electricity generation systems [3]. This strategy is a countermeasure for the limited reserves and the negative influence of fossil fuels [7]. One of the main reasons why Malaysia has opted for renewable energy is due to its severe carbon emissions [3].
Reducing dependence on fossil fuels is a global concern for governments, organizations, and consumers [5,8]. There is a growing interest in renewable energy coming from non-polluting, free, locally available, and continuous resources [3,9]. Policies are insufficient to allow the dissemination of clean energy to meet the challenges of consumer adoption of green practices [5]. As the green concept in Malaysia is developing [10], it is crucial to gain knowledge about the intention and adoption of green practices locally [3]. Lau, Choong, Ching, Wei, Sanadjki, Choong, and Seow [11] have pointed out that renewable energy projects in Malaysia are slow to materialize. However, Malaysia showed progress in installing renewable energy from 32 Mega Watts (MW) in 2012 to 1787 MW in 2021 [12], 2022). Malaysia also aims to attain 31% of its energy demands from renewable energy sources by 2025 by having 8.53 gigawatts of energy. It aims to achieve 40% of energy requirements from renewable energy sources by 2035 [12].
Although many studies have discussed sustainable energy in Malaysia, they focus on oil palm biomass, biogas, solar, and wind systems for sustainable electricity supply with a historical narrative of government entities, plans, strategies, and guidelines related to renewable energy in Malaysia [13]. The government’s support for accepting renewable energy is well-established and mostly offered to corporations and business firms [11]. However, in line with Dudek et al. [14], this study argues that economic growth, as a result of innovative activities for society and the environment in hyperdynamic conditions, is accompanied by increased income inequality and population poverty, deterioration of environmental conditions, disproportionality of territorial development, unless compensated by increased inclusive social responsibility. This study argues that the performance of sustainable resources in Malaysia depends on the mass adoption of renewable energy as a reflection of such social responsibility.
Interestingly, this aspect of the renewable energy equation has not received sufficient attention in the past. According to Irfan et al. [8], limited research has been conducted to find out the intention of adopting renewable energy among consumer masses. Moreover, Masukujjaman et al. [15], citing the inadequacy of studies in a similar context, argued that rather than the urban people who have purchasing power to explore renewable energy, the focus needs to be moved to knowing the factors that could facilitate low-income to adopt renewable energy sources. In a more recent study, Mustafa et al. [1] noted that researchers have ignored the influence of environmental concern, knowledge, and other relevant factors, particularly missing the developing nations’ perspective on renewable energy adoption. The current work, therefore, bridges the knowledge gap reflected above on renewable energy adoption by examining the factors affecting intention and behavior towards renewable energy among lower-income households, specifically those living in coastal Peninsular Malaysia. As we argue that the sustainable performance of renewable energy depends on mass adoption, we focus on low-income households who form a significant portion (bottom 40 percent) of the Malaysian population, mostly operating informal businesses and including workers in other trades catering to large communal groups, thereby playing a significant role in sustainable development [16].
Thus, this study builds on and extends existing studies, enriching the current literature on the adoption of renewable energy sources, particularly from an emerging economy perspective. Moreover, the paper extends the TPB model by integrating relevant variables into the original framework, expanding the lens of theory by examining adoption intention and behavior towards renewable energy sources within its scope. Furthermore, the paper contributes to the broader energy field and the SGD Goals 2030 by highlighting the enormous potential of renewable energy sources to meet current and future energy demands worldwide. As for practical implications, this study can benefit policymakers, socio-economic development organizations, governmental agencies, and academics through the insightful findings and recommendations presented in the following sections.

2. Literature Review

2.1. Renewable Energy and Sustainable Development

Sustainability and energy independence represent two major challenges in energy decision-making models [17]. Renewable energy, encompassing solar, wave, hydropower, wind, geothermal power, and waste energy, reflects one of the most effective and efficient solutions to environmental problems that we confront today, and hence the link between renewable energy and sustainable development is intimate [18,19]. Due to global economic uncertainty, renewable energy technologies with low carbon emissions (or that are carbon neutral) have become important for sustainability as environmental concerns rise, coupled with escalating labor and utility costs [18]. Unlike fossil-based technologies, the financial and operating costs of renewable energy-based technologies that are modular and flexible remain low. Empirically, Güney [20] found that renewable energy has a positive and statistically significant effect on sustainable development both in developed as well as developing nations. This means that as renewable energy adoption increases, the level of sustainable development increases. According to Bishoge et al. [19], renewable energy development is crucial for sustainable development goals (SDGs) and for realizing sustainable development globally. Specifically, D’Adamo et al. [17] showed how political (subsidies, tax deduction) as well as market (selling price, purchase price) conditions relate to the profitability of photovoltaic plants, wherein the share of self-consumption plays a key role in the development of a sustainable community. Furthermore, Güney [20] stressed that extensive adoption of renewable energy is highly important to progress toward achieving the 2030 Sustainable Development Goals. In particular, renewable energy and this paper relate to the 7th SGD Goal regarding access to reliable, affordable, modern, and sustainable energy. Based on the above, we argue that advancements toward self-consumption, sustainable communities, and broadly sustainable development depend on the adoption of renewable energy sources by the mass population. By stressing the improvement of the adoption rates of renewable energy sources in our everyday lives, this paper aspires to raise awareness regarding the 2030 agenda, particularly by revealing the significant determinants of renewable energy adoption by low-income households in emerging economies.

2.2. Underlying Theory

Although clean energy and its multiple benefits have received increasing support from governments and organizations worldwide, previous studies note that mass adoption is an essential consideration for the efficient deployment of renewable energy [5,21]. The current work examines the socio-psychological factors of the intention and behavior to adopt renewable energy. This study applies the theory of planned behavior (TPB), a well-established socio-psychological model [22]. This theory describes an individual’s actual behavior as an observable response determined by behavioral intention, attitudes, subjective norms, and perceived behavioral control of the individual [3,22,23]. In TPB, an attitude refers to the extent of an individual’s favorable or unfavorable assessment or appreciation of the outcome of a behavior. Subjective norms refer to perceived social pressure to initiate or avoid the behavior. Subsequently, perceived behavioral control refers to the degree to which an individual perceives that his behavior is difficult or easy to execute (under his voluntary control) [23]. Although TPB is a mature socio-psychological model, researchers have integrated other constructs to predict behavioral intent and improve the model’s predictive power [24]. Ajzen [23] suggested that perceived benefits and environmental concerns, motivation, skills, and knowledge are determinants of attitude toward the environment, subjective norms, and perceived behavioral control, respectively.

2.3. Variables of Interest

Attitude towards Environment (ATE) is the first construct in the TPB framework. TPB predicts that individuals with optimistic attitudes toward the environment intend to buy or use green products [23,25]. Yazdanpanah et al. [24] established that attitude refers to a person who thinks that supporting renewable energy can encourage their will to use renewable resources. Wee et al. [10] pointed out that an individual’s willingness to demonstrate behavior precedes their attitude towards a specific behavior. Zhang et al. [22] also confirmed this attitude as a salient determinant of consumers’ ecological purchasing intentions. Mustafa et al. [1] confirmed that the attitude towards renewable energy investment is significantly associated with the intention to invest in renewable energy. To extend the framework of TPB, this study identified perceived benefit as a dimension of attitude towards the environment. A perceived benefit can be defined as an advantage obtained by individuals by adopting a behavior or the effectiveness of an action [26]. A lack of knowledge about the benefits of renewable energy can hinder the consumption of renewable energy [22]. Previous studies have pointed out that perceived environmental benefits can improve attitudes and intentions to consume renewable energy [25]. Abbas et al. [2] argued that cost benefits are essential determinants of using renewable energy. Yazdanpanah et al. [24] argued that deploying and implementing renewable energy sources can only be efficient and sustainable when the public is aware of their benefits. A high perceived benefit is likely to influence the environmental attitude and consumption of renewable energy [26].
Environmental concern, the other conceived dimension of attitude, is defined as the consumer’s emotional involvement in various environmental problems [22]. Claudy et al. [25] noted that ecological concerns have become the reason for the growing demand for green products, and it is an attractive reflection of the choice of ecological life. Cheung, Lau, and Lam [27] mentioned that environmental concern is one of the factors that consumers consider when making green purchases. Maichum, Parichatnon, and Peng [28] pointed out that individual environmental concern facilitates the expression of positive attitudes towards the environment and, in turn, the intention and consumption of renewable energy. Zhang et al. [22] argued that environmental concerns could also determine consumers’ attitudes. The current study hypothesizes that ATE influences the effect of perceived benefits and environmental concerns on intention towards renewable energy consumption (ITRE). Based on theory and literature [22,23], this study intended to test the indirect effect of perceived benefits and environmental concerns on ITRE.
TPB predicts that individuals who feel social pressure to adopt a green lifestyle are more likely to develop an intention to consume green products [3,23]. Wee et al. [10] noted that an individual’s willingness to demonstrate behavior is linked to their SUN. Zhang et al. [22] confirmed that Subjective Norms (SUN) could determine consumers’ green purchasing intentions. On the contrary, Yazdanpanah et al. [21] found that SUN does not influence the intention to consume renewable energy. This study conceptualized motivation as a determinant of SUN. TPB has suggested that the actual behavior of an individual in acting is guided by his motivation or plan [24]. From an organizational perspective, Malynovska et al. [29] proposed that for a fruitful focus on sustainable energy, a method for motivating employees is needed that allows the formation of diverse parameters of the optimal structure of fixed and commission remuneration payments for individuals to maximize their utility. Earlier, Hartmann and Apaolaza-Ibáñez [30] noted that motivation influencing concern for the well-being of others (altruism) could guide them to contribute to the common good by choosing green products rather than non-green alternatives or by consuming renewable energy rather than conventional alternatives. However, less attention has been paid to the motivational aspects of behavior change in TPB. Based on the literature, this study integrates motivation as an antecedent of the social norm. There is expected to be an indirect effect of motivation on ITRE through SUN. The present work argues the effect of motivation will affect SUN and have an indirect effect on ITRE. SUN is expected to mediate the effect of motivation on ITRE. Based on theory and literature [22,23,30], this study intended to test the indirect effect of motivation on ITRE.
Perceived Behavioral Control (PBC) represents the degree to which an individual feels that his behavioral performance is under voluntary control [31]. According to TPB, individuals with high behavioral control perceive that environmentally friendly adoption is easy, and they are likely to develop the intention to consume green products [3,23]. Wee et al. [10] stated that behavioral intentions were an indication of willingness to perform behavior based on PBC. PBC is characterized by an individual’s beliefs about their ownership of resources and their chances of demonstrating behavior that influences decisions through behavioral intention [6]. This study extended that Skills and Knowledge are determinants of PBC. Insufficient technical knowledge and skills can lead to less adoption of green products, thus limiting renewable energy consumption [32]. Claudy et al. [25] indicated that the explanatory power of the pro-environmental determinants could decrease in situations where individuals have limited knowledge, financial resources, or ecological knowledge. A lack of public knowledge can weaken the usefulness of emerging technologies and innovation [21]. This study argues that individuals’ skills and knowledge about renewable energy will affect their PBC, and PBC is expected to affect ITRE. It is expected that PBC mediates the relationship between skills and knowledge and ITRE. Based on the theory and literature [22,23], the study hypothesized that PBC mediates the relationship between skills and knowledge of ITRE.
TPB proposes that an individual’s actual action is determined by his or her behavioral intention [23]. Then, intentions are directly related to an individual’s subsequent behavior [25]. Behavioral intention is commonly used to predict actual behavior [6,33]. Yee et al. [3] further confirmed that the actual purchase behavior of green products was determined by the intention to purchase as an indication of individual readiness to perform green behavior. This study argues for the effect of ATE, SUN, and PBC on ITRE and the effect of ITRE on renewable energy consumption behavior (RECB). It is expected that ITRE mediates the relationship between ATE, SUN, PBC, and RECB.

3. Methodology

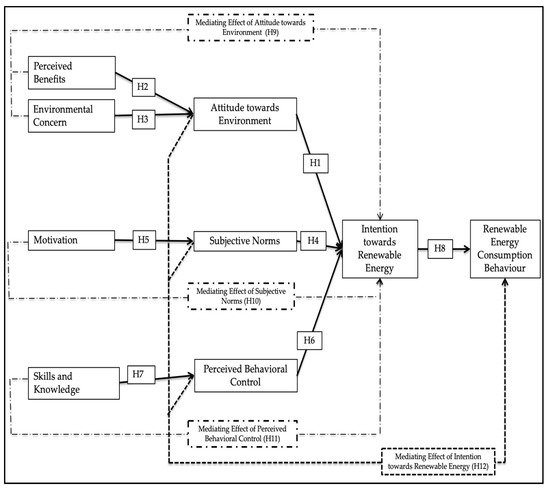
We utilized the theory of planned behavior (TPB) to explain the formation of intention and adoption of renewable energy among the study respondents. The current work also incorporates the perceived benefits and environmental concerns as factors that explain the attitude towards renewable energy. Motivation was used to elucidate subjective norms and the skills and knowledge fused to explain perceived behavioral control. Our work contributes towards extending the TPB and harnessing the explaining power of attitude, subjective norm, and perceived behavioral control. Aside from extending the TPB, we also examine the mediating effect of attitude, subjective norm, and perceived behavioral control with the extended factors on the intention towards consuming renewable energy. Lastly, the study utilized hybrid analysis techniques to confirm the findings and offer practical and theoretical implications. All variables of the study and associations among them that have been hypothesized and examined are presented in Figure 1. As observed, perceived benefits and environmental concerns have been integrated into the original TPB framework as antecedents of attitude towards the environment. Similarly, motivation is identified as a dimension of subjective norms. Finally, skills and knowledge are articulated as the determinants of perceived behavioral control.
The research model shows that attitude towards the environment, subjective norms, and perceived behavior control affect intention towards renewable energy. On the other hand, intention towards renewable energy affects renewable energy consumption behavior. Figure 1 further depicts the mediating role of attitude towards the environment between perceived benefits, environmental concern, and intention towards renewable energy. Similarly, subjective norms are hypothesized to mediate the effect of motivation on intention towards renewable energy. Perceived behavioral control is hypothesized to mediate the effect of skills and knowledge on intention towards renewable energy. Finally, intention towards renewable energy is hypothesized to mediate the effect of attitude towards the environment, subjective norms, and perceived behavior control on renewable energy consumption behavior.
Low-income households with a net household income of less than RM 3471 (Department of Statistics Malaysia, 2017) who reside in rural Peninsular Malaysia are included in the study population. Four government agencies and development organizations in Malaysia (e.g., Majlis Amanah Rakyat, Majlis Agama Islam dan Adat Istiadat Melayu Kelantan, Amanah Ikhtiar Malaysia, and e-Kasih under the Implementation and Coordination Unit of the Prime Minister’s Department) provided the study with a list of 3063 low-income households with specific information, including name, address, and contact information. This study randomly selected 500 low-income households from a list of 3063 low-income households. The respondents were contacted to explain the research’s purpose, followed by appointments. However, only 420 of them agreed to participate in the interview. Data was collected through a structured interview from the respondents’ preferred locations, including their residences and communal spaces, including local mosques and food courts.

3.1. Research Instrument

The research instrument was a survey questionnaire (see Appendix A). Researchers used simple words to design the research instruments to increase the readability of the respondents. The questionnaire consisted of three parts. The first part was a written informed consent for participation. The respondents who participated in the survey were asked to read the ethical statement posted at the top of the form. The second part collected demographic information from the respondents. The third part had items for the variables of the study. Questionnaire indicators for all variables of the study were adopted from previous relevant studies with slight modifications. Indicators were adopted for “environmental concern” from Cheung et al. [27] and Maichum et al. [28]. Perceived benefits were measured using six items adapted from Park and Ohm [34]. Moreover, seven items were used to measure motivation adopted by researchers [35,36]. Seven items were adopted from Liñán [37] and Miralles, Giones, and Riverola [38] to measure skills and knowledge. To measure Attitude towards Environment (ATE), items were adopted from Maichum et al. [28]. For Subjective Norms (SUN), the items were borrowed from Wu and Chen [39] and Maichum et al. [28]. Then, items that captured Perceived Behavioral Control (PBC) were adopted from Maichum et al. [28]. Eight items were used to measure Intention toward Renewable Energy Consumption (ITRE), which were adopted by Martins and Viegas [40], Chen and Deng [32], and Maichum et al. [28]. Next, six indicators were used to measure the Renewable Energy Consumption Behavior (RECB), adopted from Walton and Austin [41] and Osman, Isa, Othman, and Jaganathan [42].

3.2. Common Method Variance (CMV)

As recommended by Podsakoff, MacKenzie, Lee, and Podsakoff [43], findings of the single-factor test show that 31.51% of the variance is explained by one component below the maximum cutoff value of 50%. Moreover, the maximum correlation between constructs of this study is 0.763 (less than 0.9), which indicates that CMV is not a serious problem for this study [44]. Furthermore, this study evaluated the common method variance by following Kock’s [45] recommendation to test the full collinearity of all the constructs. All the study constructs regressed on the common variable, and the variance inflation factor (VIF) values less than 3.3 (see Table 1) indicate the absence of bias from the single-source data.

3.3. Multivariate Normality

The p-value for Mardia’s multivariate skewness and kurtosis coefficients was found to be lower than 0.05, and it could be confirmed that the dataset of this study has multivariate non-normality.

3.4. Analysis Strategy

Because of multivariate non-normality, this study used variance-based structural equation modeling (PLS-SEM) to test the associations. SmartPLS 3.0 maximizes the explained variance of the dependent latent constructs [46]. Moreover, artificial neural network analysis has been deployed for a model-free estimation using parallel, multilayer, and non-linear regression. According to standard practices of performing dual-stage analysis, PLS-SEM is first used to determine the important exogenous factors, which are subsequently used as the input neurons for ANN analysis to entirely appreciate the non-linearity among the endogenous and exogenous factors [47].

4. Results

4.1. Demographic Characteristics

To obtain a better feel of the data, this study collected demographic information from the respondents. The demographic analysis allowed us to address the issue of a representative sample in the context of the present study. Out of 420 respondents, most were females (56.9%), and most were married (85.2%). Moreover, 31.8% of respondents were aged between 41 and 50 years, 26.4% were between 31 and 40 years, 19.3% aged between 51 and 60 years, and 11.2% were aged between 20 and 30 years, while the rest of the respondents were aged below 20 or over 60. For education background, 59.8% of the respondents graduated secondary school, 2.5% had diploma certificates, 2.9% completed primary school, and 5.5% possessed undergraduate degrees. Only 0.5% of the respondents possessed a master’s degree, while the remaining 1% were uneducated. To add, 349 respondents considered “business” as their main economic activity, while the rest considered “paid employment” as their main economic activity.

4.2. Reliability and Validity

Before assessing the structural model, the goodness of measure was examined by measuring the construct reliability and validity of the measurement model. Table 2 depicts the descriptive statistics of all the variables and the output of the relevant tests. Following Hair, Ringle, and Sarstedt [48], researchers assessed the reliability of each latent variable primarily through a composite reliability indicator. Table 2 shows that Cronbach’s alpha estimates for all the latent variables were more than 0.85 (exceeding the cutoff value of 0.7), suggesting adequate reliability of all scales. Apart from Cronbach’s alpha, researchers opted for an additional measure of internal consistency, known as ‘composite reliability’. The composite reliability estimates for all the scales were more than 0.9 (above the cutoff value of 0.7), which indicated the unidimensionality of the items used to measure variables [46]. Moreover, Dillon-Goldstein’s rho estimates for all the scales were more than 0.9, which confirmed internal consistency. The average variance extracted (AVE) values are more than 0.5, indicating the convergent validity of the items used. The VIF values for all variables were below 2.0, and no multicollinearity issue was reported [45].
Discriminant validity was further investigated employing the Fornell-Larcker criterion, whereby the square root of AVE for each scale must exceed the corresponding construct’s correlation with other constructs. As depicted in Table 3, all the variables met this criterion. Heterotrait-Monotrait Ratio (HTMT) values are below 0.9, and it could be translated that discriminant validity was established as recommended. Furthermore, all the indicator loadings were higher than the total cross-loadings to confirm discriminant validity (see Table 4).

4.3. Path Analysis

The result shows that perceived benefits and environmental concerns positively and significantly affect ATE. The effect size of perceived benefit on ATE is small to medium (f2 = 0.035), as shown in Table 5. The coefficient of determination (r2) is 0.169, indicating that 16.9 percent of the variation in ATE could be explained by perceived benefit and environmental concern. In addition, the Q2 value of 0.122 indicated that the level of perceived benefit and environmental concern has a small to medium predictive relevance for ATE. The findings show that motivation has a positive and significant effect on SUN. The coefficient of determination (r2) is 0.110, which indicates that the level of motivation could explain 11 percent of the variation in the subjective norm. In contrast, motivation has a small predictive relevance on SUN (Q2 = 0.069). The findings also show that skills and knowledge positively and significantly affect PBC. The coefficient of determination (r2) is 0.311, which indicates that skills and knowledge could explain 31 percent of the variation in PBC, while skills and knowledge have medium to large predictive relevance on PBC (Q2 = 0.205).
The results show that ATE, SUN, and PBC influence ITRE with β = 0.300; p-value <0.05; β = 0.063; p-value > 0.05 β = 0.438; and p-value < 0.05, respectively. The effect size of ATE, SUN, and PBC on ITRE is small to medium with f2 = 0.124, zero with f2= 0.005, and moderate to large with f2 = 0.211, respectively. The r2 value of 0.460 shows that the ATE, SUN, and PBC levels could explain 46% of the variation in ITRE. The Q2 value of 0.302 indicated that the ATE, SUN, and PBC levels had a medium to large predictive relevance for ITRE.
Finally, the path coefficient for the effect of ITRE on RECB is 0.623, with a p-value < 0.05. This result indicates that ITRE had a positive effect on RECB. The f2 coefficient of 0.636 indicated a large effect of ITRE on RECB. Furthermore, the r2 value of 0.389 implied that the level of ITRE could explain 38.9% of the variation in RECB. The Q2 value of 0.312 indicated that the level of ITRE had a medium to large predictive relevance for RECB.
Table 5. Path Coefficients.
Table 5. Path Coefficients.
Hypo BetaCI—MinCI—Maxtpr2f2Q2Decision
Factors Affecting Attitude towards Environment
H1PB → ATE0.2380.1440.3444.0560.000 0.035 Accept
H2EC → ATE0.2080.1170.3043.6560.0000.1690.0270.122Accept
Factors Affecting Subjective Norms
H3MO → SUN0.3310.2460.4206.6530.0000.1100.1230.069Accept
Factors Affecting Perceived Behavioral Control
H4SK→ PBC0.5570.4890.62313.7980.0000.3110.4510.205Accept
Factors Affecting Intention towards Renewable Energy
H5ATE → ITRE0.3000.2270.3746.7020.000 0.124 Accept
H6SUN → ITRE0.063−0.0070.1371.4220.0780.4600.0050.302Reject
H7PBC → ITRE0.4380.3560.5129.2660.000 0.211 Accept
Factors Affecting Renewable Energy Adoption Behavior
H8ITRE→REAB0.6230.5700.67818.5430.0000.3890.6360.312Accept
Mediation Analysis
Mediating Effect of Attitude towards Environment BetaCI—MinCI—MaxtpDecision
H1MPB → ATE → ITRE0.0710.0410.1063.6010.000Mediation
H2MEC → ATE → ITRE0.0630.0310.1022.9770.002Mediation
Mediating Effect of Subjective Norms
H3MMO → SUN → ITRE0.021−0.0020.0481.3390.091No Mediation
Mediating Effect of Perceived Behavioral Control
H4MSK → PBC→ ITRE0.2440.1900.2987.3880.000Mediation
Mediating Effect of Intention towards Renewable Energy
H5MATE → ITRE → REAB0.1870.1390.2415.9050.000Mediation
H6MSUN → ITRE → REAB0.039−0.0040.0861.4060.080No Mediation
H7MPBC→ ITRE → REAB0.2730.2170.3308.2560.000Mediation
Note: PB—Perceived Benefits; EC—Environmental Concern; MO—Motivation; SK—Skills and Knowledge; ATE—Attitude towards Environment; SUN—Subjective Norms; PBC—Perceived Behavioral Control; ITRE—Intention towards Renewable Energy Consumption; and RECB—Renewable Energy Consumption Behavior.

4.4. Mediation

The results revealed that perceived benefit had a significant indirect effect (p-value < 0.05) on ITRE. That means ATE mediates the relationship between perceived benefit and ITRE. Similarly, environmental concern is found to have a positive indirect effect on ITRE (p-values < 0.05). As for the mediating effect of SUN, the finding revealed that motivation did not have a significant indirect effect on ITRE (p-values > 0.05). Moreover, the finding for skills and knowledge revealed a positive indirect effect on ITRE (p-values < 0.05). This proved that PBC mediated the relationship between skills and knowledge and ITRE.
The results also show that ATE had a positive indirect effect on RECB (p-values < 0.05). In other words, the ITRE mediated the relationship between the ATE and RECB. The results also revealed that SUN had no significant indirect effect on the RECB (p-values > 0.05). Finally, PBC had a positive indirect effect on the RECB (values of p < 0.05). This proved that the ITRE mediated the relationship between PBC and the RECB.

4.5. Importance Performance Matrix

Researchers conducted a post-hoc importance-performance matrix analysis (IPMA) by adopting ITRE and RECB as the main constructs (see Table 6). The results revealed that PBC was the most influential factor of ITRE, followed by ATE, skills and knowledge, perceived benefits, environmental concerns, SUN, and motivation. For RECB, the most influential factor was ITRE, followed by PBC, ATE, skills and knowledge, perceived benefit, environmental concern, SUN, and motivation.

4.6. Artificial Neural Network Analysis

ANN is a robust and adaptable model that does not need multivariate assumptions (such as homoscedasticity, normality, multicollinearity, and linearity) to be satisfied, unlike other linear approaches [49]. Thus, ANN models are considered to be reliably more accurate and precise than linear models [50]. This section of the analysis focused on predictive accuracy, estimated with the data part in training and testing the data. Root mean square of error (RMSE) values for training and testing (presented in Table 7) of the data described the relative accuracy of the prediction. A multi-layer perception (MLP) was utilized, having three layers: input, output, and hidden [50]. Feed-forward-back propagation (FFBP) MLP engaged for the study. For handling the overestimation issue tenfold, the ANN model was employed. 70% of the data was utilized for training and 30% for testing, as suggested by Liébana-Cabanillas et al. [49]. The difference in values of RMSE between training and testing within the range 0.064–0.000 for Model A and 0.077–0.002 for Model B indicates close values with high accuracy and strong predictive power of the study models [49]. Model A was able to predict intention towards renewable energy consumption by 96.5% through the goodness of fit. For Model B, the goodness of fit accounted for 94.8% of renewable energy consumption behaviour [50].

5. Discussions

The depleting reserves and fluctuating oil and gas prices have seriously impacted human, social, and environmental well-being, increasing the significance of the transition to low-cost and sustainable energy sources. Public perceptions, awareness, and adoption of renewable energy sources are considered for developing, implementing, and deploying sustainable energy systems [5,24]. With the premise of the TPB, we investigated the impact of possible factors on the intention and consumption of renewable energy to address the underachievement of renewable resources in Malaysia. Results portrayed a positive influence of perceived benefit on the ATE and an indirect effect of perceived benefit on ITRE. It was consistent with the findings of Claudy et al. [25], indicating that the advantage obtained by individuals develops their favorable or unfavorable assessment of adopting renewable energy in the Malaysian context. The finding also showed a positive influence of environmental concern on ATE and an indirect effect on ITRE. Wee et al. [10] argued that persons concerned about our environment do not necessarily behave pro-environmentally. However, previous studies [22,25] affirmed that environmental concern is likely to enhance positive attitudes to the environment, increasing the intention and consumption of renewable energy. These findings substantiated integrating perceived benefits and environmental concerns into the TPB framework. Motivation positively affects the SUN, but no effect is found on the ITRE. This means that a reason must exist to feel social pressure to adopt a green lifestyle across the dataset of the present study. However, such a reason does not necessarily develop an intention to adopt renewable energy in the Malaysian context. In addition, skills and knowledge have been shown to affect ITRE indirectly. Skills and knowledge have been incorporated as a determinant of PBC and ITRE. Undoubtedly, skills and knowledge are resources that enable individuals to cultivate pro-environmental behavior to the extent of their abilities and reinforce the ITRE.
The results also revealed a positive effect and an indirect influence of the ATE on ITRE as well as RECB, respectively. These results supported the TPB and the literature [23,24,25] associated with pro-environmental behavior, which provokes the ITRE. The finding suggests that a positive attitude is necessary for advantages obtained by individuals, along with their emotional involvement in various environmental problems, to affect their intention to adopt renewable energy, which consecutively results in renewable energy consumption behavior. In the case of SUN, no significant effect of SUN has been reported on ITRE. Although this result is not consistent with a few studies [22], we agreed with Yazdanpanah et al. [21], who stressed that SUN might not influence an individual’s will or observable response towards renewable energy consumption. Among Malaysian low-income households, SUN did not significantly influence ITRE, unlike Denmark and Ireland (where renewable energy sources are abundant). Renewable sources are not familiar in Malaysia, which could explain why the apprehension of renewable sources is lacking among Malaysian social groups. PBC showed a positive impact on the ITRE and an indirect positive effect on the RECB. Although this conclusion is not consistent with Zhang et al. [22], findings in line with TPB [23] and Yazdanpanah et al. [24] indicated that the PBC could enhance environmental protection, behavior under voluntary control, which facilitates their preparation and the consumption of renewable energy. Last but not least, there was a positive effect of ITRE on RECB. This finding confirmed TPB and previous studies [10,33], which indicated that the desire to use renewable energy could predict the real adoption of renewable energy. As a result, PBC was the strongest predictor of ITRE; in turn, it was the strongest predictor of RECB.

6. Implications

Theoretically, this paper enriches the literature on the adoption of renewable energy sources, particularly from an emerging economy’s perspective. Specifically, the paper extends the TPB model by integrating relevant variables into the original framework. The lens of TPB is further extended by examining adoption intention and behavior towards renewable energy sources within its scope. This paper also contributes to the broader energy field and the SGD Goals 2030 by highlighting the enormous potential of renewable energy sources to meet current and future energy demands worldwide due to their potential to reduce greenhouse gas emissions, improve energy security, and drive economic growth. Moreover, this paper could potentially raise awareness of investment, innovation, and adaption to renewable energy sources that represent a critical aspect of the global transition towards clean energy.
Regarding the practical implications, this study can benefit policymakers, socio-economic development organizations, governmental agencies, and academics who wish to improve the adoption of renewable energy. This study generally allows decision-makers to formulate long-term energy policies for realizing the 12th Malaysian plan (2021–2025) through greater use of renewable energy in the energy sector. In particular, our results can help the Malaysian Ministry of Energy, Green Technology and Water, the Special Commission on Renewable Energy (SCORE), Tenaga Nasional Berhad (TNB), and the Sustainable Energy Development Agency strengthen political mechanisms to facilitate wider dissemination and create stable markets for renewable energy systems in Malaysia [12]. In Malaysia, where renewable energy sources are expensive options compared to other conventional energy sources, which are heavily subsidized, the importance of such support policies cannot be compromised for the massive adoption of renewable energy.
Based on the results, the underlying organizations should increase public awareness of the benefits of renewable energy and the environmental issues associated with conventional fuels to induce positive attitudes towards renewable energy that encourage adoption. Furthermore, the subjective norm towards renewable energy is weak and requires attention. The Malaysian aim to have 9 gigawatts of solar energy capacity by 2050 may only be possible when all governmental agencies and the general public collectively think positively about renewable energy resources [12]. In addition, the skills and knowledge of low-income households can be improved through group agnostic campaigns on renewable energy resources, including hydroelectricity, solar, wind, and biomass. It will improve their PBC to facilitate the RECB. In particular, we highlighted the importance of public acceptance of a pro-environmental lifestyle. Malaysian policymakers should consider the interests of low-income segment laws and strategies such as the 1979 national energy policy, feed-in tariff (FiT) regime, small renewable energy program, and integrated projects, including the application of photovoltaic technologies and the national Green Technologies Policy project. One of the suggested measures may be to initiate lease programs to achieve the 4% renewable energy target by 2040 set by the Malaysian National Energy Policy (2022–2040). It helps to offer an incentive to harness the renewable energy market in Malaysia [12]. For Malaysians, messages are created to remind the public of energy issues, encouraging lifestyle changes that will stimulate renewable energy consumption. However, reflecting on the demographic profiling of the current study, we add that married females could better appreciate the positive policy implications of renewable energy. Moreover, mature adults (41 to 50 years) who have at least graduated secondary school should be prioritized for policies to extend the adoption of renewable energy sources. Finally, as most low-income households are found to be engaged in small business as their main economic activity, it could be fruitful for policymakers, developmental organizations, and renewable energy advocates to focus more on micro-enterprises for the mass adoption of renewable energy sources.

7. Conclusions

This paper aims to support the 7th SGD Goal 2030, which portrays everyone’s concerns regarding access to reliable, affordable, modern, and sustainable energy. Stressing on improving adoption rates of renewable energies in our everyday lives, this paper aspires to raise awareness regarding the 2030 agenda, particularly by revealing the significant determinants of renewable energy adoption by low-income households in emerging economies. Conventional energy sources based on fossil fuels harm the environment and human life [8]. There is enormous potential for renewable energy sources to meet current and future energy demands worldwide [3]. According to Sala et al. [51], renewable energy sources, such as wind, solar, and hydropower, are increasingly emerging as viable alternatives to traditional fossil fuels due to their potential to reduce greenhouse gas emissions, improve energy security, and drive economic growth, wherein investment, innovation, and adaption to renewable energy sources represent a critical aspect of the global transition towards clean energy. However, based on the existing literature, it is clear that despite considerable efforts, government strategies, and research, the adoption of renewable energy is underperforming [11]. Therefore, public acceptance and its socio-psychological determinants are the missing links that require further investigation. To remedy this limitation, this study examined how the socio-psychological factors influenced the intention and the behavior of adopting renewable energy within the framework of the TPB.
The disadvantaged community groups on the Malaysian coast form a significant community exposed to both climate change and socio-economic vulnerability. Malaysia was a hub for studying renewable energy due to its rich renewable sources such as oil palm biomass, biogas, and other preferred strategies [3]. Malaysia, a rapidly growing country, is highly dependent on its depleted fossil reserves with fluctuating prices, resulting in high carbon emissions and increasing social, economic, and environmental problems [13]. In this case, Malaysia serves as an appropriate data source to examine the intention and consumption of renewable energy, although it is not a popular choice of country.
Second, the results depict a positive influence of perceived benefits and environmental concerns on environmental attitudes. A positive impact of motivation on SUN, followed by a positive effect of skills and knowledge on PBC, a positive influence of ATE and PBC on ITRE, and a positive effect of the ITRE on RECB is observed. Concerning theoretical contributions, we have addressed limited studies on the public acceptance of renewable energy. As Malaysia is an underdeveloped developing country, the results validated the applicability of the TPB model to predict the intention and consumption of renewable energy. TPB has been integrated with perceived benefits, environmental concerns, skills, and knowledge.
Regarding limitations, not all socio-psychological factors were considered in the model. In addition, our focus on the low-income group could have limited the generalization of the results. It is encouraged that future studies consider a diverse demographic population and relevant construction to improve our understanding of the adoption of renewable energy. It could also be worthwhile for future researchers to explore how different income groups could access the required skills and knowledge for the successful adoption of renewable energies. Moreover, future studies could further study the feasibility of supplying subsidized renewable energy technologies to mass consumers and the role of large corporations in reducing environmental degradation and supporting pro-environmental initiatives. Such future endeavors can explore effective ways to reduce dependence on fossil fuels, which mitigate the impact of climate change and sustainable development.

Author Contributions

Conceptualization, S.A.F. and A.A.M.; methodology, A.A.M. and N.H.; research instrument, S.A.F. and A.A.M.; validation and formal analysis, N.H. and A.A.M.; investigation, A.A.M. writing—original draft preparation, S.A.F., N.H., and A.A.M.; writing—review and editing, A.A.M. and N.H. All authors have read and agreed to the published version of the manuscript.

Funding

This research received no external funding.

Informed Consent Statement

The local ethics committee of Universiti Malaysia Kelantan, Malaysia ruled that no formal ethics approval was required for this paper because (a) the data is completely anonymous with no personal information being collected; (b) the data is not considered to be sensitive or confidential; (c) the issues being researched are not likely to upset or disturb participants; (d) vulnerable or dependent groups are not included; and (e) there is no risk of possible disclosures or reporting obligations. This study has been performed in accordance with the Declaration of Helsinki. Written informed consent for participation was obtained from respondents who participated in the survey. The respondents who participated in the survey were asked to read the ethical statement posted at the top of the form (“There is no compensation for responding, nor is there any known risk. To ensure that all information will remain confidential, please do not include your name. Participation is strictly voluntary, and you may refuse to participate at any time”) and proceeded only if they agreed. No data were collected from anyone under the age of 18.

Data Availability Statement

Not applicable.

Conflicts of Interest

The authors declare no conflict of interest.

Appendix A. Research Instrument

Item CodeQuestions
PB—Item 1An environmentally friendly lifestyle may lead to new and better ways to clean up the environmental hazards
PB—Item 2An environmentally friendly lifestyle may help us to innovate sustainable and eco-friendly ways to deal with environmental issues
PB—Item 3An environmentally friendly lifestyle may lead to new and better ways to treat and solve social problems
PB—Item 4An environmentally friendly lifestyle is safe for everyone and everything around us
PB—Item 5An environmentally friendly lifestyle does not harm our society, including animals and plants
PB—Item 6There are no significant risks associated with an environmentally friendly lifestyle
EC—Item 1You are very concerned about the state of global environmental issues
EC—Item 2You believe major social changes are necessary to protect the natural environment
EC—Item 3You believe humans must live in harmony with nature in order to survive
EC—Item 4You think environmental problems are very important to address
EC—Item 5You think environmental problems cannot be ignored
EC—Item 6You think we should care more about environmental problems
MO—Item1You are motivated to practice an environmentally friendly lifestyle
MO—Item 2Your personal philosophy is to do anything to practice an environmentally friendly lifestyle
MO—Item 3You want to promote an environmentally friendly lifestyle, among others
MO—Item 4You are able to use your past experience and training to practice an environmentally friendly lifestyle
MO—Item 5You want to prove that you can practice an environmentally friendly lifestyle
MO—Item 6You want to contribute to the world by practicing an environmentally friendly lifestyle
MO—Item 7You want to have a career focused on solving environmental issues
SK—Item 1You can easily identify environmentally friendly income-generating opportunities
SK—Item 2You possess sufficient skills to start an environmentally friendly business
SK—Item 3You have the problem-solving skills to be a green entrepreneur
SK—Item 4You have the leadership and communication skills required to become a green entrepreneur
SK—Item 5You can transfer the skills that were learned to promote your business
SK—Item 6Because of your previous work experience, you know how to start an environmentally friendly business
SK—Item 7You are satisfied with your knowledge about how green business works
ATE—Item 1Environmental protection is important to you when making a purchase decision
ATE—Item 2Between environmentally friendly and conventional products, you prefer the environmentally friendly ones
ATE—Item 3Practicing an environmentally friendly lifestyle is necessary to mitigate global warming
ATE—Item 4You think an environmentally friendly lifestyle is crucial for the future of our existence
ATE—Item 5You think that an environmentally friendly business is a good idea
ATE—Item 6You think that environmentally friendly consumption is safe
SUN—Item 1You feel under social pressure to practice an environmentally friendly lifestyle
SUN—Item 2You feel bad if you choose to buy conventional products instead of environmentally friendly products.
SUN—Item 3Everyone has a responsibility to contribute to environmental preservation by purchasing environmentally friendly products
SUN—Item 4Everyone has a responsibility to promote environmentally friendly behavior, among others
SUN—Item 5Most people who are important to you would wish you to practice an environmentally friendly lifestyle
PBC—Item 1You are confident that you can practice an environmentally friendly lifestyle
PBC—Item 2You see yourself as capable of practicing an environmentally friendly lifestyle
PBC—Item 3You have resources to practice an environmentally friendly lifestyle
PBC—Item 4You have time to search and practice an environmentally friendly lifestyle
PBC—Item 5You have the willingness to practice an environmentally friendly lifestyle
PBC—Item 6There are likely to be plenty of opportunities for you to practice an environmentally friendly lifestyle
PBC—Item 7Being environmentally friendly would be entirely within your control.
ITRE—Item 1You would use renewable energy even if the supply is uncertain
ITRE—Item 2The probability that you will start using green energy is very high
ITRE—Item 3You plan to use more renewable energy rather than non-renewable energy
ITRE—Item 4You will consider the use of renewable energy for ecological reasons
ITRE—Item 5Comparing with non-renewable energy, you are more willing to use renewable energy.
ITRE—Item 6You intend to use renewable energy
ITRE—Item 7If you have an opportunity, you will consider using renewable energy because they are less polluting
ITRE—Item 8If you had a choice, you would choose to switch to renewable energy
REAB—Item 1You intentionally avoid the use of non-renewable energy
REAB—Item 2You intentionally use technologies that utilize renewable energy
REAB—Item 3You intentionally purchase products manufactured or grown in a renewable energy environment
REAB—Item 4You buy appliances that use renewable energy
REAB—Item 5You talk to people using non-renewable energy in an effort to persuade them to use renewable energy.
REAB—Item 6You set a positive environmental example by using renewable energy for your friends to follow.
Note: PB—Perceived Benefits; EC—Environmental Concern; MO—Motivation; SK—Skills and Knowledge; ATE—Attitude towards Environment; SUN—Subjective Norms; PBC—Perceived Behavioral Control; ITRE—Intention towards Renewable Energy; and REAB—Renewable Energy Adoption Behavior.

References

  1. Mustafa, S.; Zhang, W.; Sohail, M.T.; Rana, S.; Long, Y. A moderated mediation model to predict the adoption intention of renewable wind energy in developing countries. PLoS ONE 2023, 18, e0281963. [Google Scholar] [CrossRef]
  2. Abbas, M.; Zhang, Y.; Koura, Y.H.; Su, Y.; Iqbal, W. The dynamics of renewable energy diffusion considering adoption delay. Sustain. Prod. Consum. 2022, 30, 387–395. [Google Scholar] [CrossRef]
  3. Yee, C.H.; Al-Mulali, U.; Ling, G.M. Intention towards renewable energy investment in Malaysia. Extending the theory of planned behavior. Environ. Sci. Pollut. Res. 2022, 29, 1021–1036. [Google Scholar] [CrossRef] [PubMed]
  4. YCHART. Malaysia Carbon Dioxide Emissions. 2018. Available online: https://ycharts.com/indicators/malaysia_carbon_dioxide_emissions (accessed on 30 August 2018).
  5. Elmustapha, H.; Hoppe, T.; Bressers, H. Consumer renewable energy technology adoption decision-making; Comparing models on perceived attributes and attitudinal constructs in the case of solar water heaters in Lebanon. J. Clean. Prod. 2018, 172, 347–357. [Google Scholar] [CrossRef]
  6. Zulu, S.; Zulu, E.; Chabala, M. Factors influencing households’ intention to adopt solar energy solutions in Zambia: Insights from the theory of planned behaviour. Smart Sustain. Built Environ. 2021, 11, 961–971. [Google Scholar] [CrossRef]
  7. Ahmad, S.; Tahar, R.M. Selection of renewable energy sources for sustainable development of electricity generation system using analytic hierarchy process: A case of Malaysia. Renew. Energy 2014, 63, 458–466. [Google Scholar] [CrossRef]
  8. Irfan, M.; Hao, Y.; Ikram, M.; Wu, H.; Akram, R.; Rauf, A. Assessment of the public acceptance and utilization of renewable energy in Pakistan. Sustain. Prod. Consum. 2021, 27, 312–324. [Google Scholar] [CrossRef]
  9. Sievert, M.; Steinbuks, J. Willingness to pay for electricity access in extreme poverty: Evidence from sub-Saharan Africa. World Dev. 2020, 128, 104859. [Google Scholar] [CrossRef]
  10. Wee, C.S.; Ariff MS, B.M.; Zakuan, N.; Tajudin MN, M.; Ismail, K.; Ishak, N. Consumers perception, purchase intention and actual purchase behavior of organic food products. Rev. Integr. Bus. Econ. Res. 2014, 3, 378–397. [Google Scholar]
  11. Lau, L.S.; Choong, Y.O.; Ching, S.-L.; Wei, C.Y.; Senadjki, A.; Choong, C.K.; Seow, A. Experts insights on Malaysia’s residential solar-energy policies: Shortcomings and recommendations. Clean Energy 2022, 6, 619–631. [Google Scholar] [CrossRef]
  12. Mordorintelligence. 2022. Available online: https://www.mordorintelligence.com/industry-reports/malaysia-solar-energy-market (accessed on 5 April 2023).
  13. Lau, L.S.; Choong, Y.O.; Wei, C.Y.; Seow, A.N.; Choong, C.K.; Senadjki, A.; Ching, S.L. Investigating nonusers’ behavioural intention towards solar photovoltaic technology in Malaysia: The role of knowledge transmission and price value. Energy Policy 2020, 144, 111651. [Google Scholar] [CrossRef]
  14. Dudek, M.; Bashynska, I.; Filyppova, S.; Yermak, S.; Cichoń, D. Methodology for assessment of inclusive social responsibility of the energy industry enterprises. J. Clean. Prod. 2023, 394, 136317. [Google Scholar] [CrossRef]
  15. Masukujjaman, M.; Alam, S.S.; Siwar, C.; Halim, S.A. Purchase intention of renewable energy technology in rural areas in Bangladesh: Empirical evidence. Renew. Energy 2021, 170, 639–651. [Google Scholar] [CrossRef]
  16. Al Mamun, A.; Masud, M.M.; Fazal, S.A.; Muniady, R. Green vehicle adoption behavior among low-income households: Evidence from coastal Malaysia. Environ. Sci. Pollut. Res. 2019, 26, 27305–27318. [Google Scholar] [CrossRef]
  17. D’Adamo, I.; Mammetti, M.; Ottaviani, D.; Ozturk, I. Photovoltaic systems and sustainable communities: New social models for ecological transition. The impact of incentive policies in profitability analyses. Renew. Energy 2023, 202, 1291–1304. [Google Scholar] [CrossRef]
  18. Dincer, I. Renewable energy and sustainable development: A crucial review. Renew. Sustain. Energy Rev. 2000, 4, 157–175. [Google Scholar] [CrossRef]
  19. Bishoge, O.K.; Zhang, L.; Mushi, W.G. The potential renewable energy for sustainable development in Tanzania: A review. Clean Technol. 2018, 1, 70–88. [Google Scholar] [CrossRef]
  20. Güney, T. Renewable energy, non-renewable energy and sustainable development. Int. J. Sustain. Dev. World Ecol. 2019, 26, 389–397. [Google Scholar] [CrossRef]
  21. Yazdanpanah, M.; Komendantova, N.; Ardestani, R.S. Governance of energy transition in Iran: Investigating public acceptance and willingness to use renewable energy sources through socio-psychological model. Renew. Sustain. Energy Rev. 2015, 45, 565–573. [Google Scholar] [CrossRef]
  22. Zhang, L.; Chen, L.; Wu, Z.; Zhang, S.; Song, H. Investigating Young Consumers’ Purchasing Intention of Green Housing in China. Sustainability 2018, 10, 1044. [Google Scholar] [CrossRef]
  23. Ajzen, I. The theory of planned behavior. Organ. Behav. Hum. Decis. Process. 1991, 50, 179–211. [Google Scholar] [CrossRef]
  24. Yazdanpanah, M.; Komendantova, N.; Shirazi, Z.N.; Linnerooth-Bayer, J. Green or in between? Examining youth perceptions of renewable energy in Iran. Energy Res. Soc. Sci. 2015, 8, 78–85. [Google Scholar] [CrossRef]
  25. Claudy, M.C.; Peterson, M.; O’Driscoll, A. Understanding the attitude-behavior gap for renewable energy systems using behavioral reasoning theory. J. Macromark. 2013, 33, 273–287. [Google Scholar] [CrossRef]
  26. Bozorgparvar, E.; Yazdanpanah, M.; Forouzani, M.; Khosravipour, B. Cleaner and greener livestock production: Appraising producers’ perceptions regarding renewable energy in Iran. J. Clean. Prod. 2018, 203, 769–776. [Google Scholar] [CrossRef]
  27. Cheung, R.; Lau, M.; Lam, A. Factors affecting consumer attitude towards organic food: An empirical study in Hong Kong. J. Glob. Sch. Mark. Sci. 2015, 25, 216–231. [Google Scholar] [CrossRef]
  28. Maichum, K.; Parichatnon, S.; Peng, K.-C. Application of the extended theory of planned behavior model to investigate purchase intention of green products among Thai consumers. Sustainability 2016, 8, 1077. [Google Scholar] [CrossRef]
  29. Malynovska, Y.; Bashynska, I.; Cichoń, D.; Malynovskyy, Y.; Sala, D. Enhancing the activity of employees of the communication department of an energy sector company. Energies 2022, 15, 4701. [Google Scholar] [CrossRef]
  30. Hartmann, P.; Apaolaza-Ibáñez, V. Consumer attitude and purchase intention toward green energy brands: The roles of psychological benefits and environmental concern. J. Bus. Res. 2012, 65, 1254–1263. [Google Scholar] [CrossRef]
  31. Yazdanpanah, M.; Komendantova, N.; Zobeidi, T. Explaining intention to apply renewable energy in agriculture: The case of broiler farms in Southwest Iran. Int. J. Green Energy 2021, 19, 836–846. [Google Scholar] [CrossRef]
  32. Chen, K.; Deng, T. Research on the Green Purchase Intentions from the Perspective of Product Knowledge. Sustainability 2016, 8, 943. [Google Scholar] [CrossRef]
  33. Ajzen, I. Nature and operation of attitudes. Annu. Rev. Psychol. 2001, 52, 27–58. [Google Scholar] [CrossRef]
  34. Park, E.; Ohm, J. Factors influencing the public intention to use renewable energy technologies in South Korea: Effects of the Fukushima nuclear accident. Energy Policy 2014, 65, 198–211. [Google Scholar] [CrossRef]
  35. Dimov, D. Nascent Entrepreneurs and Venture Emergence: Opportunity Confidence, Human Capital, and Early Planning. J. Manag. Stud. 2010, 47, 1123–1153. [Google Scholar] [CrossRef]
  36. Benzing, C.; Chu, H.; Kara, O. Entrepreneurs in Turkey: A Factor Analysis of Motivations, Success Factors, and Problems. J. Small Bus. Manag. 2009, 47, 58–91. [Google Scholar] [CrossRef]
  37. Liñán, F. Skill and value perceptions: How do they affect entrepreneurial intentions? Int. Entrep. Manag. J. 2008, 4, 257–272. [Google Scholar] [CrossRef]
  38. Miralles, F.; Giones, F.; Riverola, C. Evaluating the impact of prior experience in entrepreneurial intention. Int. Entrep. Manag. J. 2015, 12, 791–813. [Google Scholar] [CrossRef]
  39. Wu, S.; Chen, J. A Model of Green Consumption Behavior Constructed by the Theory of Planned Behavior. Int. J. Mark. Stud. 2014, 6, 119–132. [Google Scholar] [CrossRef]
  40. Martins, G.H.; Viegas, A. Explaining consumer use of renewable energy: Determinants and gender and age moderator effects. J. Glob. Sch. Mark. Sci. 2015, 25, 198–215. [Google Scholar]
  41. Walton, T.; Austin, D. Pro-environmental behavior in an urban social structural context. Sociol. Spectr. Mid-S. Sociol. Assoc. 2011, 31, 260–287. [Google Scholar] [CrossRef]
  42. Osman, A.; Isa, F.; Othman, S.; Jaganathan, M. Attitude towards Recycling Among Business Undergraduate Students in Malaysia. Am.-Eurasian J. Sustain. Agric. 2014, 8, 6–12. [Google Scholar]
  43. Podsakoff, P.M.; MacKenzie, S.B.; Lee, J.Y.; Podsakoff, N.P. Common method biases in behavioral research: A critical review of the literature and recommended remedies. J. Appl. Psychol. 2003, 88, 879–903. [Google Scholar] [CrossRef]
  44. Bagozzi, R.P.; Yi, Y.; Phillips, L.W. Assessing construct validity in organizational research. Adm. Sci. Q. 1991, 36, 421–458. [Google Scholar] [CrossRef]
  45. Kock, N. Common method bias in PLS-SEM: A full collinearity assessment approach. Int. J. E-Collab. 2015, 11, 1–10. [Google Scholar] [CrossRef]
  46. Hair, J.F.; Ringle, C.M.; Sarstedt, M. PLS-SEM: Indeed a silver bullet. J. Mark. Theory Pract. 2011, 19, 139–152. [Google Scholar] [CrossRef]
  47. Leong, L.Y.; Hew, T.S.; Lee, V.H.; Ooi, K.B. An SEM-artificial-neural network analysis of the relationships between SERVPERF, customer satisfaction and loyalty among low-cost and full-service airline. Expert Syst. Appl. 2015, 42, 6620–6634. [Google Scholar] [CrossRef]
  48. Hair, J.F.; Ringle, C.M.; Sarstedt, M. Partial least squares structural equation modeling: Rigorous applications, better results and higher acceptance. Long Range Plan. 2013, 46, 1–12. [Google Scholar] [CrossRef]
  49. Liébana-Cabanillas, F.; Singh, N.; Kalinic, Z.; Carvajal-Trujillo, E. Examining the determinants of continuance intention to use and the moderating effect of the gender and age of users of NFC mobile payments: A multi-analytical approach. Inf. Technol. Manag. 2021, 22, 133–161. [Google Scholar] [CrossRef]
  50. Sharma, S.K.; Sharma, M. Examining the role of trust and quality dimensions in the actual usage of mobile banking services: An empirical investigation. Int. J. Inf. Manag. 2019, 44, 65–75. [Google Scholar] [CrossRef]
  51. Sala, D.; Bashynska, I.; Pavlova, O.; Pavlov, K.; Chorna, N.; Chornyi, R. Investment and Innovation Activity of Renewable Energy Sources in the Electric Power Industry in the South-Eastern Region of Ukraine. Energies 2023, 16, 2363. [Google Scholar] [CrossRef]
Figure 1. Research Model.
Figure 1. Research Model.
Sustainability 15 15387 g001
Table 1. Full Collinearity Test.
Table 1. Full Collinearity Test.
PBECMOSKATESUNPBCITRERECB
2.0042.0111.5841.8821.7761.5922.2432.3281.781
Note: PB—Perceived Benefits; EC—Environmental Concern; MO—Motivation; SK—Skills and Knowledge; ATE—Attitude towards Environment; SUN—Subjective Norms; PBC—Perceived Behavioral Control; ITRE—Intention towards Renewable Energy Consumption; and RECB—Renewable Energy Consumption Behavior.
Table 2. Validity and Reliability.
Table 2. Validity and Reliability.
VariablesItemsMeanStandard DeviationCronbach’s AlphaDijkstra-Hensele’s rhoComposite ReliabilityAverage Variance ExtractedVariance Inflation Factor
PB64.2260.5730.8930.9070.9180.6511.945
EC64.4030.5600.9150.9150.9340.7041.945
MO73.3740.7430.9370.9410.9490.7271.000
SK73.1620.7300.9350.9360.9470.7201.000
ATE63.7800.6740.9380.9390.9510.7641.345
SUN53.4270.6680.8920.9120.9200.6971.518
PBC73.3500.6670.9240.9250.9390.6881.687
ITRE83.2970.6660.9330.9340.9450.6831.000
REAB63.7901.0750.9600.9610.9680.834-
Note: PB—Perceived Benefits; EC—Environmental Concern; MO—Motivation; SK—Skills and Knowledge; ATE—Attitude towards Environment; SUN—Subjective Norms; PBC—Perceived Behavioral Control; ITRE—Intention towards Renewable Energy Consumption; and RECB—Renewable Energy Consumption Behavior.
Table 3. Discriminant Validity.
Table 3. Discriminant Validity.
PBECMOSKATESUNPBCITREREAB
Fornell-Larcker Criterion
PB0.807
EC0.6970.839
MO0.2210.1890.852
SK0.2190.1750.5350.849
ATE0.3830.3740.4310.4950.874
SUN0.3160.3250.3310.3880.3910.835
PBC0.289 0.2210.5080.5570.4870.5700.830
ITRE0.2710.2270.447 0.563 0.5380.4300.6200.827
REAB0.1730.1790.3620.4650.4620.3990.4840.6230.913
Heterotrait-Monotrait Ratio (HTMT)
PB-
EC0.763-
MO0.2460.206-
SK0.2380.1890.572-
ATE0.4060.4020.4600.527-
SUN0.3530.3590.3490.4130.426-
PBC0.3240.2400.5450.5980.5240.618-
ITRE0.2950.2440.4800.6020.5750.4630.668 -
REAB0.1880.1880.3830.4910.4870.4310.5150.658-
Note: PB—Perceived Benefits; EC—Environmental Concern; MO—Motivation; SK—Skills and Knowledge; ATE—Attitude towards Environment; SUN—Subjective Norms; PBC—Perceived Behavioral Control; ITRE—Intention towards Renewable Energy Consumption; and RECB—Renewable Energy Consumption Behavior.
Table 4. Loadings and Cross-Loading.
Table 4. Loadings and Cross-Loading.
PBECMOPCATESUNPBCITREREAB
PB—Item 10.8120.5940.1780.2140.3950.2000.2110.2460.153
PB—Item 20.8260.5650.1640.1530.3130.2540.2040.2160.105
PB—Item 30.8190.5860.1450.1520.2990.2610.1810.1760.083
PB—Item 40.8390.5980.1390.1230.2680.2880.2170.1670.141
PB—Item 50.8170.5870.2120.2010.3000.3200.3060.2530.193
PB—Item 60.7210.4130.2440.2130.2330.2250.3070.2530.169
EC—Item 10.5470.7400.1870.1850.3300.2640.2760.2400.189
EC—Item 20.6250.8130.1830.1210.3100.2720.2440.1860.172
EC—Item 30.5910.8620.1620.1100.3110.2910.1800.1730.154
EC—Item 40.5790.8740.1360.1410.2910.2670.1190.1610.112
EC—Item 50.5870.8730.1370.1570.3250.2610.1400.1870.134
EC—Item 60.5710.8620.1410.1630.3050.2770.1420.1870.131
MO—Item10.1800.1700.7650.4260.2770.2780.4000.3410.273
MO—Item 20.2030.1890.7840.4350.2930.2500.4000.3420.277
MO—Item 30.2150.2020.8300.4470.3950.2540.4130.4270.345
MO—Item 40.1580.1230.8960.4660.3970.3030.4820.3990.339
MO—Item 50.2040.1680.9020.4680.4040.2990.4600.3920.325
MO—Item 60.1880.1320.8940.4870.3830.3120.4400.3840.298
MO—Item 70.1760.1560.8860.4620.4130.2700.4290.3880.306
SK—Item 10.1240.1020.4030.7790.3340.3580.4500.4000.371
SK—Item 20.1570.1230.4350.8290.4190.3880.5110.4710.428
SK—Item 30.1880.1630.4580.8490.3980.3500.4530.4390.372
SK—Item 40.1610.1480.4750.8720.4000.2920.4540.4840.400
SK—Item 50.1940.1650.4550.8980.4370.3010.4670.5300.434
SK—Item 60.2380.1630.4660.8650.4590.3020.4810.5040.373
SK—Item 70.2370.1760.4850.8440.4800.3070.4870.5070.382
ATE—Item 10.2650.2850.4130.4420.8320.3030.4110.4800.429
ATE—Item 20.2970.2950.4460.4680.8410.3510.4560.5030.466
ATE—Item 30.3260.3410.3770.4020.8640.3490.4190.4510.388
ATE—Item 40.3300.3220.3330.4280.8960.3270.4080.4390.371
ATE—Item 50.3970.3590.3330.4260.9060.3520.4150.4710.381
ATE—Item 60.3820.3540.3590.4270.9000.3610.4460.4770.389
SUN—Item 10.1880.1960.2130.2610.2740.7850.4050.2860.322
SUN—Item 20.1720.1960.2660.2900.3160.8300.4600.3380.339
SUN—Item 30.3270.3780.1700.2450.3530.7880.3730.3370.329
SUN—Item 40.3430.3120.3360.3890.3470.8940.5460.4260.367
SUN—Item 50.2730.2750.3520.3930.3400.8720.5510.3840.315
PBC—Item 10.2340.2330.3570.4100.3820.5220.7420.4810.424
PBC—Item 20.2550.2490.3900.4600.4070.5590.7740.5380.471
PBC—Item 30.1770.1310.4360.4420.3700.4370.8280.5200.417
PBC—Item 40.2400.2050.4400.4750.4320.4370.8530.5040.370
PBC—Item 50.2900.2290.4690.4980.4280.4450.8550.5240.369
PBC—Item 60.2430.1200.4340.4790.4150.4550.8840.5240.404
PBC—Item 70.2350.1180.4140.4660.3920.4560.8620.5060.360
ITRE—Item 10.1130.0440.3820.4680.3950.2480.4800.7670.490
ITRE—Item 20.1100.0560.4210.5180.4180.2570.4850.7850.529
ITRE—Item 30.1790.1350.4500.5330.4580.3300.5500.8520.540
ITRE—Item 40.2420.1920.3950.4700.4600.4080.5310.8640.497
ITRE—Item 50.2430.2090.3550.4740.4270.3930.5290.8710.524
ITRE—Item 60.3220.2680.3400.4560.4670.4050.5310.8340.523
ITRE—Item 70.2960.2990.3160.4070.4710.3910.4870.8180.513
ITRE—Item 80.2770.2850.3010.3950.4600.4020.5030.8160.505
REAB—Item 10.1210.0790.3560.4450.4030.3460.4410.5440.880
REAB—Item 20.1190.0810.3680.4380.4180.2950.4210.5530.910
REAB—Item 30.1460.1430.3090.4250.4420.3710.4510.5750.935
REAB—Item 40.2070.2280.3270.4230.4340.3980.4590.5830.945
REAB—Item 50.1820.2250.3050.4060.4090.3700.4210.5600.910
REAB—Item 60.1710.2140.3230.4150.4230.4000.4590.5970.898
Note: (1) PB—Perceived Benefits; EC—Environmental Concern; MO—Motivation; SK—Skills and Knowledge; ATE—Attitude towards Environment; SUN—Subjective Norms; PBC—Perceived Behavioral Control; ITRE—Intention towards Renewable Energy Consumption; and RECB—Renewable Energy Consumption Behavior. (2) The italic values in the matrix above are the item loadings, and others are cross-loadings.
Table 6. Performance and Total Effects.
Table 6. Performance and Total Effects.
Target ConstructIntention towards Renewable EnergyRenewable Energy Adoption Behavior
VariablesTotal EffectPerformanceTotal EffectPerformance
PB0.08374.5730.08474.573
EC0.07481.1580.07581.158
MO0.01949.8050.01949.805
SK0.22354.0780.22654.078
ATE0.29559.3010.29859.301
SUN0.06260.5280.06360.528
PBC0.43658.7630.44158.763
ITRE--1.00054.819
Note: PB—Perceived Benefits; EC—Environmental Concern; MO—Motivation; SK—Skills and Knowledge; ATE—Attitude towards Environment; SUN—Subjective Norms; PBC—Perceived Behavioral Control; ITRE—Intention towards Renewable Energy Consumption; and RECB—Renewable Energy Consumption Behavior. Source: Author’s data analysis.
Table 7. RMSE Values.
Table 7. RMSE Values.
Network Sample Size (Training)Sample Size (Testing)RMSE
(Training—Testing)
Sample Size (Training)Sample Size (Testing)RMSE
(Training—Testing)
Model A: Intention towards Renewable Energy ConsumptionModel B: Renewable Energy Consumption Behaviour
13001200.0373001200.047
22851350.0003021180.002
32761440.0222801400.014
42941260.0622991210.027
52911290.0643051150.033
62961240.0093081120.014
72811390.0252981220.003
82911290.0272941260.072
92831370.0322871330.077
102971230.0242921280.008
Mean 0.030 Mean0.030
Standard Deviation0.020Standard Deviation0.028
Sensitivity analysis evaluates the contribution of exogenous predictors for all endogenous constructs. Findings presented in Table 8 confirmed that the most influential variable to predict ITRE is PBC, followed by skills and knowledge and ATE. As for the RECB, the most influential variable is ITRE, followed by SUN and ATE and skills and knowledge, respectively.
Table 8. Sensitivity Analysis.
Table 8. Sensitivity Analysis.
NetworkPBECMOSKATESUNPBCITRE
Model A: Intention towards Renewable Energy Consumption
10.0680.0570.0350.2730.1050.0440.418
20.0450.0540.0960.2690.1550.0470.334
30.0450.1010.0470.2290.1440.1160.318
40.0300.0450.1280.1870.2100.1030.297
50.0880.0920.0620.2240.2010.0590.274
60.0500.0750.0890.2410.1720.0530.319
70.0750.0900.1330.1160.2820.0420.262
80.0690.0710.0930.1850.2620.0530.266
90.0790.0260.0470.3120.1840.0250.327
100.0450.0380.0500.1870.2380.0850.358
Mean Importance0.0590.0650.0780.2220.1950.0630.317
Model B: Renewable Energy Consumption Behavior
10.0750.0720.0410.0770.1360.1540.0520.393
20.0640.0470.0290.1670.1260.1300.0890.346
30.0580.1510.0750.1130.1080.1200.0830.293
40.0800.0460.0360.1190.0510.2050.0550.408
50.0600.1480.0970.0700.0810.1040.0970.342
60.0840.0750.0650.0860.1130.1020.0480.427
70.0610.0810.0520.0240.1470.1140.0750.446
80.0390.0940.0920.1250.0780.1450.0950.332
90.0800.1330.0320.2040.1200.0340.2010.197
100.0700.1170.0950.1040.1120.0800.1100.311
Mean Importance0.0670.0960.0610.1090.1070.1190.0910.350
Note: PB—Perceived Benefits; EC—Environmental Concern; MO—Motivation; SK—Skills and Knowledge; ATE—Attitude towards Environment; SUN—Subjective Norms; PBC—Perceived Behavioral Control; ITRE—Intention towards Renewable Energy Consumption.
Disclaimer/Publisher’s Note: The statements, opinions and data contained in all publications are solely those of the individual author(s) and contributor(s) and not of MDPI and/or the editor(s). MDPI and/or the editor(s) disclaim responsibility for any injury to people or property resulting from any ideas, methods, instructions or products referred to in the content.

Share and Cite

MDPI and ACS Style

Fazal, S.A.; Hayat, N.; Al Mamun, A. Renewable Energy and Sustainable Development—Investigating Intention and Consumption among Low-Income Households in an Emerging Economy. Sustainability 2023, 15, 15387. https://doi.org/10.3390/su152115387

AMA Style

Fazal SA, Hayat N, Al Mamun A. Renewable Energy and Sustainable Development—Investigating Intention and Consumption among Low-Income Households in an Emerging Economy. Sustainability. 2023; 15(21):15387. https://doi.org/10.3390/su152115387

Chicago/Turabian Style

Fazal, Syed Ali, Naeem Hayat, and Abdullah Al Mamun. 2023. "Renewable Energy and Sustainable Development—Investigating Intention and Consumption among Low-Income Households in an Emerging Economy" Sustainability 15, no. 21: 15387. https://doi.org/10.3390/su152115387

APA Style

Fazal, S. A., Hayat, N., & Al Mamun, A. (2023). Renewable Energy and Sustainable Development—Investigating Intention and Consumption among Low-Income Households in an Emerging Economy. Sustainability, 15(21), 15387. https://doi.org/10.3390/su152115387

Note that from the first issue of 2016, this journal uses article numbers instead of page numbers. See further details here.

Article Metrics

Back to TopTop