Abstract
The fourth industrial revolution brought a paradigm shift in the present manufacturing system and its supply chain management (SCM). The evolution of Industry 4.0 (I4.0) brought several disruptive technologies like cloud computing (CC), blockchain, the Internet of Things (IoT), cyber-physical systems (CPS), etc. These disruptive technologies have changed the face of the modern manufacturing system and its manufacturing supply chain (SC). Several changes in manufacturing in terms of lead time, cost reduction, agility, flexibility, and response to market sensitivity are seen in almost all types of manufacturing. I4.0’s disruptive technologies influence lean SC, agile SC, leagile SC, and green SC. The current study examines how I4.0 technologies affect society on such supply chains (SCs), which leads to enhanced performance of the manufacturing SC. The effect of process innovation (PI) resulting from I4.0 innovations is also investigated. SEM-PLS-based modeling is constructed based on 195 responses received from manufacturing enterprises implementing various SC practices in managing their manufacturing SCs. The findings demonstrate a favorable correlation between I4.0 technology and the enhancement of various SCs. The result also revealed that there is a positive impact of I4.0 technologies on PI, which leads to manufacturing SC performance improvements.
1. Introduction
The term ‘Industry 4.0’ (I4.0) marks the new paradigm of internet-based technologies as a fourth industrial revolution in all production and service-related activities. I4.0 symbolizes the global network of smart machine networks in a smart industry dealing in the exchange of information and control of each other in real time [1]. The impact of I4.0-based technologies on a supply chain becomes crucially important to understand the effect of these technologies on the SC stakeholders, i.e., suppliers, manufacturers, and customers. I4.0 technologies are playing a vital role in enhancing the quality and value of a process and product throughout their manufacturing cycles, making manufacturers competitive in local and global markets. I4.0 technologies lead to sustainable manufacturing practices involving constant updates in skills, knowledge, and technology from SC stakeholders [2]. Further, the integration of I4.0 technologies and SC activities has become a competitive necessity in most industries [3].
Supply chain management (SCM) is seen as strategically important for boosting organizational performance and better achieving organizational objectives like higher profitability, improved customer service, and increased competitiveness [4]. A good supply chain (SC) strategy can offer the necessary components for success in an environment that is becoming more competitive. Consequently, there is a desire to increase delivery efficiency, adaptability, quality, and cost effectiveness from an SC perspective while maintaining market competitiveness, which can be dealt with by pursuing efficient and adaptable procedures under an SC strategy [5]. In today’s highly competitive environment, I4.0 technologies, sustainability, and coordination are becoming increasingly crucial [6]. Manufacturing companies can achieve sustainable competitiveness in the global market by maintaining an efficient manufacturing SC [7]. Sustainability in a manufacturing SC acts as the backbone vital to remaining competitive in the market [8,9]. Sustainability through economic, technological, and societal innovation can help manufacturers survive the industry’s competition. The technology change has helped all manufacturers overcome manufacturing defects and achieve the best quality possible. Hence, the product manufactured using the same manufacturing setup almost exhibits the same quality, making it difficult for manufacturers to fight the competition relying on only quality attributes. The manufacturers adopt the new technology to be the first to launch the product and earn the maximum possible profit. The sudden technology-based disruption due to new technologies has pressured the manufacturing sector to change their ongoing manufacturing technology to be on par with I4.0 norms. The need of the day for the manufacturers is to adopt suitable new technology, as given in Figure 1, with a good strategic vision that may help in achieving sustainability in the value chain [10]. Sustainable manufacturing methods can offer businesses a competitive edge by resulting in eco-friendly products and processes [11].
Figure 1.
I4.0-disruptive technologies.
I4.0 technologies such as additive manufacturing, collaborative robots, visual computing, and cyber-physical systems (CPS) help in manufacturing connectivity with stakeholders. The ongoing acceptance of I4.0 technologies such as IoT and CPS in the manufacturing SC enables its stakeholders to reap the benefits of information sharing at all levels in real time with product advancement for increased benefits. Using I4.0 technology, several constraints such as unpredictability, cost escalation, and SC complexity can be solved. Nowadays, the manufacturing SC needs to be transformed to be smarter to bridge manufacturing infrastructure with customers and stakeholders using the process in [12]. CC helps in information sharing among SC partners for the betterment of SC performance [13]. Data capture, either from service or manufacturing sectors, is rapidly growing to make big data favourable for the effective management of the manufacturing SC [14]. SC performance is enhanced using blockchain technology by minimizing the negative consequences of information asymmetry [15]. Artificial intelligence (AI) in manufacturing SC helps automate the system with robust, optimized cycle time-oriented, error-free, and waste-free production lines [16].
Process innovation (PI) is a paradigm shift in product manufacturing to shorten the production lead time in a manufacturing SC. PI encompasses the new or potentially changed production process to meet the customer’s needs innovatively, either through radical changes in technologies, machines, equipment, or software [17]. Cost effectiveness is the prime goal of PI, which offers a manufacturing company a cutting edge to fight cutthroat competition. Manufacturers have attempted PI in search of profit and to cut down on waste. I4.0 technologies, such as automated guided vehicles, 3D printing, and robotics, enable businesses to cut down on resource waste and emissions, improving the environment overall and lowering the marginal cost of manufacturing [18]. The resource utilization of 7M (men, machine, money, material, method, matrix, and management) is an essential decision-making process in sustainable manufacturing processes. Technology adoption, along with the right decision-making, may help in optimizing resources and may lead to a reduction in harmful environmental effects [19].
The good performance of the manufacturing SC exhibits market sensitivity in SC integration [20]. There are several types of SC practices in the manufacturing sector for different products. I4.0 technologies help such SCs prompt decision making throughout the SC partners by accelerating the material, financial, and information flows. The various SC practices are leagile supply chain (LEASC), agile supply chain (ASC), lean supply chain (LSC), green supply chain (GSC), etc. I4.0 technologies have various impacts on SC practices; for instance, big data analytics (BDA) and IoT influence lean practices, whereas agile practices are impacted by CC and CPS [21]. SC strategies play a significant role in performance improvement; however, research revealed that I4.0 base technologies do not have the same effects on lean and agile SC strategies [22]. I4.0 technologies help manufacturing units cut down on wasted resources and emissions, leading to environmental benefits as well as a reduction in marginal production costs [18]. The improvement in various manufacturing SCs makes it capable of fulfilling the changes in customer needs with the most effective cost solution in the most sensitive market. In an LSC, everything revolves around supplying a product to the consumer as quickly and waste-free as possible; thus, the amalgamation of lean with I4.0 technologies will boost speed, productivity, and autonomous operations [23]. In an SC, leanness boosts profits by cutting expenses, but agility increases profits by satisfying user needs. The cost-effectiveness of material management in each SC is made possible by an LSC. The LSC also allows product distribution the achievement of high service levels in a dynamically changing market.
The body of research relating I4.0 to SCM techniques is still very much in place, despite being shown to be effective at enabling SC strategies. Apart from several conceptual studies, literature-based studies, and various modelling lead studies, there is not much empirical research examining the ways in which I4.0 technologies affect different forms of SCs and PIs to enhance SC performance. This study examines the effects of I4.0 technologies on various SCs that improve performance in the industrial sector to fill this apparent literature gap.
The current study uses statistical analysis to conduct data analysis and uses a well-known structural equation modelling (SEM) technique. The main goals of the present study are to (a) empirically assess the impact of I4.0 technologies on various types of SCs; (b) determine empirically whether I4.0 technologies have a significant impact on PI; and (c) investigate empirically whether I4.0 technologies have a significant impact on business performance.
The paper is further documented as follows: SCM using strategies like agile, lean, green, and lean is revisited, and a theoretical base is created using the detailed review of the literature. Hypothesis formation is dealt with using literary background to provide the basis for conducting empirical analysis and a structural relationship model; this is described in Section 2. The SEM-PLS-based model is constructed and discussed in Section 3. It also consists of detailed rules along with research methodology. Results are provided in Section 4. A discussion on the impact of disruptive technologies on various SC and performance measurements is provided in Section 5. Section 6 discusses some limitations encountered in the present research along with future research directions. At the end, a detailed conclusion is provided.
2. Literature Review
In the manufacturing sector, SCM plays an important role in fulfilling the customer’s demand by adopting strategic managerial practices like planning, directing, organizing, and controlling. The various functions like sourcing, material supply, outsourcing, manufacturing, constructing the required assembly, managing inventories, and warehouse management to manage the final product deliveries at an optimum cost help in managing the manufacturing SC. For various SC activities to meet demand and supply, manufacturing enterprises must implement I4.0 technologies that result in PI and lead to the improvement of SC performance [22].
To respond to rapid changes in supply and demand, ASC takes process effectiveness, flexibility, and responsiveness into account and authorizes employees for prompt and timely decision making. Many a time, part or product availability becomes the most important aspect in fulfilling an order; hence, a strategic move towards ‘quick response’ becomes very significant and leads to an ASC. The cost involved in meeting demand and supply makes it important to use lean, agile, and league, and sometimes green initiatives are required. Figure 2 shows the SC integration with I4.0 technologies leading to PI. The firms can gain higher performance by adopting I4.0-based technologies in their SC activities and integrating them with PI [24]. I4.0 technologies help in accomplishing SC activities that lead to effective outcomes and exhibit good and timely decision making. Various SCs receive benefits from fulfilling timely deliveries for sustainable supply chain management (SSCM).
Figure 2.
Supply chain integration with I4.0 technologies and PI.
A study revealed that SC activities enabling visibility and scalability are significantly impacted by I4.0 technologies [21]. Despite I4.0 technology having a varying rate of influence on organizational processes, it has the potential to influence lean and agile SCM. The processes involved in lean and agile SCM practices are greatly influenced by I4.0 digital technologies. Utilizing SC dynamics, a conceptual model was put forth to explore the ways in which lean and green practices affect SC performance [25].
I4.0 technology such as CPS is vital in manufacturing SC for connectivity and transparency through machine integrations with SC using BDA, CC, and IoT. A study was carried out to investigate the CPS for performance monitoring, and the study found a positive effect on intralogistics activities [26]. A study based on data analysis from 303 U.S. manufacturing managers using covariance-based structural equation modelling methodology (CB-SEM) revealed that IIoT achieves greater agility along with blockchain [27]. A study based on 520 South African mining executives used SEM-PLS and revealed that BDA improves sustainable supply chain outcomes [28]. A study examined the effect of big data and predictive analytics on the supply chain for organizational performance [29]. The integration of BDA with GSC and its human resource-based management practices can enhance the sustainable capabilities of firms [30]. The SC operates better due to BDA in terms of flexibility, intelligence, responsiveness, efficiency, quality, innovation, market performance, and partnership quality, according to a case study involving 380 SC practitioners from 50 Indian retail locations [31]. A study based on 394 respondents from Spanish companies studied the relationship between CC and operational performance and revealed that CC needs SC integration support for operational performance [32]. A study based on the responses of 247 information technologists and supply chain professionals using SEM-PLS revealed that CC can improve economic and environmental performance [33]. A study based on 188 manufacturing professionals’ responses using SEM along with artificial neural networks revealed that CC technology can improve innovativeness and firm performance in manufacturing sectors [34].
Based on the review of the literature, no study has investigated the relationships between I4.0 technology usage and performance of various SCs with the mediating effect of PIs. I4.0 technology-based studies have concentrated on SC dimensions like agility, flexibility, responsiveness, and SC performance. Hence, an empirical study leading to an investigation of the impact of various I4.0 technologies on various SCs and their effect on PI must be undertaken to reveal the SC’s performance and bridge the literature gaps.
2.1. Technology Utilization (TU) Influences Various SCMs for PI and Sustainable SC Performance (SSCP)
Technology utilization (TU) is a process that has a profound impact on the outcome of the process [35]. TU in SCs has an impact on SC activities, including flexibility, agility, and responsiveness. The relationship between I4.0 technology and integrated lean and agile strategies for performance improvement was empirically investigated in a study by Raji et al. (2021). The performance of enterprises was improved by using lean and agile SCM strategies [21].
In the results of a study by Núñez-Merinoet al. (2020), various significant benefits were found in the areas of agility and flexibility to fulfil customers’ suddenly changing needs [36]. Information sharing is enhanced by digital technologies, which also helps in better synchronization and collaboration. SC intelligence and coordination are greatly needed to enhance SC efficiency in terms of speed, delivery, and service rates. Digital technologies also helped enhance material traceability and inventory control. One of the studies investigated the impact of I4.0 technologies on SCM practices as well as SC performance measures using SEM. The study was based on 361 respondents belonging to Indian manufacturing [37].
The study of Arawati (2011) investigated the influence of strategic supplier partnerships, the postponement concept, lean production, and technology and innovation on SCM to enhance flexibility and business performance [38]. The study revealed an increase in return on sales, return on assets, and overall financial performance. A case study investigating the influence of lean SC on manufacturing companies in Malaysia revealed that there is a positive influence on product quality and business performance [39]. The empirical study further revealed that business performance was positively associated with an increase in profits, market share, revenue, and assets. The influence of SC transparency drivers was examined, which revealed a positive increase in business performance in terms of relationship development, operation improvement, supplier performance, and technical performance [40]. I4.0 technologies like BDA management capability and BDA capability were investigated, which revealed that they increase SC innovativeness and lead to sustainable SC performance [28]. A study involving lean management practices and sustainable management practices using I4.0 technologies revealed that there is an active influence on environmental and social practices in SC that leads to sustainable SC performance in terms of operational, ecological, and environmental aspects [41]. In Malaysia, an empirical study looked at how IoT impacts SC performance and organizational performance [42]. The Internet of Things (IoT) system enables computerization, which results in coordination and communication, which in turn leads to overall profitability, performance, and business processes [43]. An empirical study based on the responses of 223 Vietnamese SC experts revealed that BDA and the Industrial Internet of Things (IIoT) have the greatest future impact on SC performance [44].
2.2. Hypotheses Development
2.2.1. I4.0 Technology Utilization (TU) and Its Impact on Various SCs
The concept of I4.0 includes the advancement and incorporation of information and communication technology into business operations [45]. The fourth industrial revolution brought several disruptive technologies that introduced radical changes in the manufacturing process and its SC. Various technologies embraced under I4.0 include IoT, CPS, CC, BDA, sophisticated robotics, radio frequency identification (RFID) technology, CPS, etc. IoT significantly contributes to the transformation of SCs by offering a variety of opportunities like location and speed monitoring remotely and in real time. The temperature sensors may be useful in protecting the components from arid weather conditions, increasing the performance of monitoring the location and speed of vehicles, and controlling the performance of machines [46]. I4.0 includes automated systems that provide data from numerous devices, sensors, and tools to enable customization, agility, and speed in manufacturing and service operations. I4.0 technologies are considered drivers for SC performance improvement [21]. Using IoT devices, SC partners can share information instantly for machine-enabled decision making [47]. CPS plays a pioneering role in providing manufacturing solutions for managing logistics and SCM [48]. BDA is used for greater SC information exploitation [49]. An empirical study examined the relationship between BDA capabilities, green innovation, technological intensity, and GSC performance. The result revealed that the influence of BDA supports green GSC performance [50]. IIoT enablers (digital technologies, connectivity, data, capabilities, and management) are highly related to the manufacturing network coordination mechanism; hence, success depends upon I4.0 technology [51].
The hypothesis below is crucial to further research because the finding makes it imperative to conduct further research.
The following hypotheses may be formulated:
H1.
There is a positive influence of TU on LSC (TU has a significant positive influence on LSC).
H2.
There is a positive influence of TU on ASC.
H3.
There is a positive influence of TU on LEASC.
H4.
There is a positive influence of TU on GSC.
2.2.2. Integration of TU with LSC-ASC-LEASC-GSC-SSCP
Over the past few decades, lean manufacturing and agile manufacturing have become two prominent manufacturing practices, with the associated objectives of reducing waste to achieve cheap costs and being flexible in production processes to support manufacturing SCs. While integrating agile manufacturing with I4.0 largely increases flexibility, integrating lean manufacturing with I4.0 primarily increases cost competitiveness in the performance dimension [5]. The integration of leanness and agility further helped the manufacturing SC adopt LEASC [52]. According to the simulation analysis findings, under simulated conditions, the lean system provides superior customer service, while the leagile system results in reduced enterprise-wide inventory levels [53]. Improvements in environmental, operational, and economic performance are made possible through LSC practices. GSC practices can help with the green PI needed to increase economic and environmental effectiveness [54]. This study also suggests that the distinctive information processing capacity created by green internal and customer integration can facilitate the green PI required to improve environmental and cost efficiency. GSC has an impact on operational performance, which improves economic performance. Leanness has an impact on green SC, which also improves environmental performance [24].
The hypothesis below is crucial to further research because the finding makes it imperative to conduct further research.
The following hypotheses may be formulated:
H5.
There is a positive influence of LSC on SSCP.
H6.
There is a positive influence of ASC on SSCP.
H7.
There is a positive influence of LEASC on sustainable SSCP.
H8.
There is a positive influence of GSC on sustainable SSCP.
SCM practices adopted by manufacturing sectors influence operational performance directly or indirectly [55]. The manufacturing SC becomes robust internally if IT-enabled technologies are incorporated. The adoption of technology helps the internal process gain operational performance [56]. Various types of SC considered in the present research are influenced by I4.0 technology usage. The pace of technology adoption is very important to organizational performance. The pace of technology adoption is governed by industry size, its organizational structure, strategy taking care of technology adoption, financial performance firms, supplier collaboration and their self-interest, and uncertainty in demand and supply [3]. The use of supply chain technology and information technology capabilities both seem to operate as intermediaries between total quality management methods, SC management practices, and company supply performance [57]. The interaction among the supply chain players is influenced by web-based technologies, which help in effective information exchange and viable SC coordination in line with managerial and strategic views [58].
2.2.3. Process Innovation (PI) and Sustainable Supply Chain Performance (SSCP)
PI refers to adding changes, new features, and improvements to production and distribution processes, which could be accomplished through the application or introduction of new technology. Through PI, strategy makers must meet customer needs sustainably, respecting government policies. The inclusion of sustainable practices, lean practices, and PI helps in accomplishing sustainable performance [59]. An empirical study including 374 manufacturing companies found that green practices and lean management had an impact on PI and GSC performance [60]. Using I4.0 technologies like CC and corporate data analytics, manufacturing organizations intending to leverage business integration may also benefit from integrating their hardware and software to make them accessible and interchangeable. According to the study revealing these relationships, PI significantly affects the relationship in favour of the relationship between business system leveraging (BSL) and SC performance, whereas the influence of BSL on SC performance is modest [61]. Lean methodologies and GSC are positively correlated with I4.0 technology-based PI, which improves performance [24]. PI has a significant impact on green manufacturing and remanufacturing. PI could be used to advance the nascent disassembly and remanufacturing technologies and lower the cost of green products [62]. PI leads to competitive advantage, which in turn increases organizational performance [63].
The hypothesis below is crucial to further research because the finding makes it imperative to conduct further research:
The following hypotheses may be formulated:
H9.
There is a positive influence of LSC on PI.
H10.
There is a positive influence of ASC on PI.
H11.
There is a positive influence of LEASC on PI.
H12.
There is a positive influence of GSC on PI.
H13.
There is a positive influence of PI on SSCP.
The present study proposes the following conceptual model involving I4.0 technology utilization influencing various SCs of LSC, ASC, LEASC and GSC. The influence leads to PI, which leads to SSCP, as shown in Figure 3.
Figure 3.
Influence of TU on various SCs-PI-SSCP.
3. Research Methodology
In the present study, a database of 420 Indian SMEs working in the manufacturing sector was extracted from the Confederation of Indian Industry (CII) directory. The data were extracted using a stratified sampling technique to ensure representation of the population. For a pilot survey, a purposive nonrandom sampling technique was chosen, and a sample of manufacturing consultants, academics, and shop floor practicing engineers was contacted. Their responses were captured, and a few changes related to language were carried out. For the final analysis, stratified random sampling was used, Google Form was prepared, and URLs were distributed over emails, WhatsApp, Facebook, and LinkedIn as part of the study. The researchers tried to avoid the potential bias as the sampling frame was defined, stratified random sampling was used for data collection, and follow-up reminders were sent to the respondents. At the end of the survey, 280 responses were gathered, for a response rate of 66.67 percent. After cleaning and filtering the data, 220 responses were considered appropriate for further analysis. Apart from the questionnaire’s formation and administration, due care was taken regarding ethical practices.
Manufacturing sectors were classified according to their financial turnover and related investments. The ranges of micro-enterprises (between Rs. 1 and Rs. 5 crores), small enterprises (between Rs. 10 and Rs. 50 crores), and medium enterprises (between Rs. 20 and Rs. 100 crores) were identified. A Likert scale with five points was used, where 1 meant strong disagreement with the item and 5 indicated strong agreement with the item.
Descriptive statistics and principal components were carried out using SPSS 28.0, and later on, structural equation modelling was performed to test the hypothesis using Smart PLS 4.0. Based on descriptive statistics, the mean value of the survey item responses was greater than 3 and the standard deviation value was greater than 0.8. A high standard deviation indicates that the data points are dispersed across a wide range of values. Further principal component analysis offered insights into the underlying structure of the data and helped in data exploration. SmartPLS 4.0 and AMOS 26.0 are the two most popular tools used for structural equation modelling. AMOS produces precise results if the data follow a normal distribution, and the data are large. The intention for selecting SmartPLS 4.0 was because of the study’s exploratory character and limited sample size [64]. The minimum requirement of sample size was met as suggested by Roscoe’s rule of thumb, i.e., sample size should be between 30 and 500. As the data met the requirements of SmartPLS 4.0, analysis was performed.
4. Results
4.1. Sample Characteristics
The gender ratio of respondents consisted of 58.2% and 41.8% for men and women, respectively. Table 1 lists the demographic data of the respondents. The survey questionnaire is depicted in Table A1 under Appendix A.
Table 1.
Demographic information.
According to the demographic information, respondents were from various manufacturing areas. Respondents were at the senior level, with various occupations ranging from engineers and senior engineers to managers, with a minimum education of a bachelor’s degree to a master’s degree in engineering. Some of them were from machined casting manufacturers, manufacturers of surgical parts, gear manufacturers, manufacturers of automotive parts, machine manufacturers, and manufacturers of electrical parts. The mean value of the survey item responses was discovered to be larger than 3, and the broader standard deviation value was greater than 0.8. In cases where the value of the standard deviation was high, the value represented by the data points consisted of a broader range [65,66,67]. Table 2 displays a descriptive analysis.
Table 2.
Descriptive analysis.
4.2. Confirmatory Factor Analysis
During the confirmatory factor analysis, specific observable variables whose weights fell below the standardized regression cutoff of 0.7 were excluded. The measurement model was assessed based on reliability and validity, as suggested by Hair et al. [64]. The structural model was tested for the hypothesis. Table 3 shows factor loadings for various constructs. The reliability and validity of the model were checked.
Table 3.
Factor loadings for various constructs.
It is necessary to verify the measurement model’s reliability and validity before evaluating the structural model. The factor loading (Cronbach’s alpha) values can be used to evaluate the construct reliability. Calculating the average variance extracted (AVE) and the construct dependability served as a test of convergent validity (CR). The AVE must be greater than 0.50 [68], and the CR should be greater than 0.60 [69]. All items exhibited significant loadings above 0.50, indicating the constructs’ convergent validity. Additionally, the AVE values in our model fell between 0.64 and 0.76, whereas the CR values fell between 0.88 and 0.93, which is displayed in Table 4
Table 4.
Reliability of constructs.
Both the composite reliability and Cronbach’s alpha were greater than 0.7. Every CR value exceeded the AVE value, and every CR and AVE value was above the threshold values. To test for discriminant validity, we assessed the AVE using the squared inter-construct correlation values. All AVE values were higher than the inter-construct correlation, which indicates that there is no discriminant validity issue. Additionally, the measurement model’s discriminant validity was evaluated using the cross-loading method and the Fornell–Larcker criterion. According to the Fornell–Larcker technique, an indicator’s outer loading on a linked construct should be higher than all other constructs’ outer loadings, which is known as cross-loading [70]. The Heterotrait–Monotrait ratio of the correlations (HTMT) was used to examine the discriminant validity. It reflects the average of the heterotrait–hetero method correlations relative to the average of the monotrait–hetero method correlations [70]. As indicated in Table 5, all values in the HTMT matrix were less than 0.85. Thus, the measurement model provided satisfactory construct validity. The direct and indirect path coefficients mediating the analysis were performed using bootstrapping.
Table 5.
HTMT matrix.
Before conducting structural model analysis, an assessment was performed to figure out any potential problems related to collinearity within the constructs. Multicollinearity, when present, causes a problem in SEM, and test results could be biased. Hence, bivariate correlation may be computed, or multiple regressions may be run to inspect the values of the variation inflation factor (VIF). Sarstedt et al. (2017) suggested that VIF values exceeding five indicated the presence of collinearity [71]. The VIF values for the items are displayed in Table 6, and all values are below three as per the threshold value. Therefore, the studied data do not include any evidence of multicollinearity [72].
Table 6.
Checking for collinearity issues.
The R2 value indicates the coefficient of determinations; hence, it can be used to determine the amount of explained variance in the endogenous constructs. Thus, the predictive power of the model is tested. Table 7 presents the R2 values of various constructs.
Table 7.
R2 values of constructs.
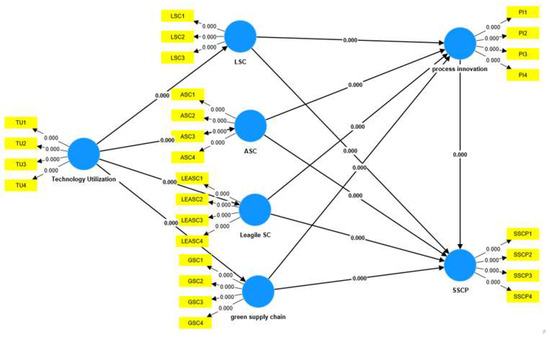
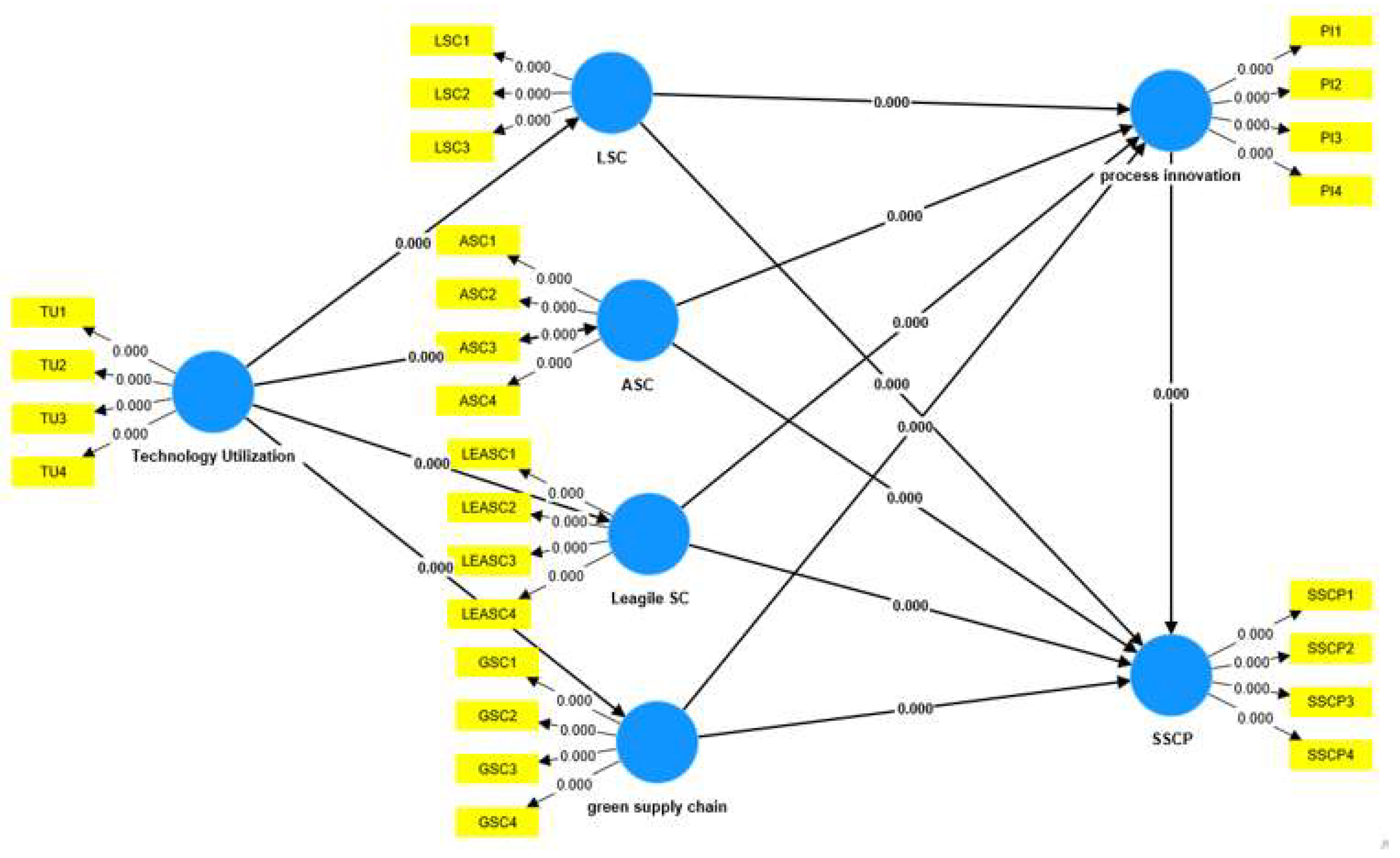
Table 8 presents the path coefficients for hypothesis testing. The results support our hypothesis, and all the hypotheses are statistically significant. Figure 4 displays the structural equation model estimated for the current study.
Table 8.
Hypothesis testing.
Figure 4.
Structural equation model.
5. Discussion
I4.0 technologies have revolutionized the manufacturing sector with new energies and challenges. The manufacturing sector is struggling to overcome the inevitable technological pressure to compete with local and global competition and gain momentum towards I4.0 readiness. Disruptive technologies significantly impact SC performance in integration, collaboration, responsiveness, transparency and resilience; hence, they must be adopted by the manufacturing sectors of SMEs [73]. TU plays a significant role where market demand is volatile in the case of ASC and unpredictable in the case of LSC to track and trace the product part or product assembly throughout the manufacturing SC. It provides smooth control in cases of predictable market demand, like in LSC and GSC. TU helps in maintaining the product life cycle, product variety, and product quantity control, along with enhanced profit margin and quality [74]. It enhances market sensitivities, which could support delivery speed, reduced manufacturing lead time, and product reliability. The SC’s sensitivity could be enhanced by enhancing the delivery speed and reliability and reducing the manufacturing lead time. The data-driven SC not only helps in gauging the market response from customers, but also aids the SC partners in devising and adopting suitable SC for their product part or product assembly. TU helps in building much-needed process integration among SC partners to reduce the unnecessary hold-up time caused by delayed decision making [73]. The process integration through TU helps facilitate effective and timely decision making to reduce unnecessary delay and cost. The SC collaboration becomes more effective when SC partners involve the TU in the SC. Effective collaboration among SC players helps enhance SC’s sensitivity. TU has a positive association with enhancing operational and environmental performance. Environmental performance leads to economic performance, while operational performance enhances economic performance [24].
The research investigated the effects of I4.0 technology utilization on various SCs leading to SSCP. The research also examined the effect of I4.0 technology utilization on PI and its influence on SSCP. The SSCP is needed to offer companies the required cutting edge to become self-reliant in terms of economic, social, and environmental aspects. It has been well established that leanness helps enhance environmental and operational performance in LSC and GSC, whereas PI helps operational performance directly and economic performance indirectly [24]. Further, PI can be used as a lever to strengthen the relationships among leanness, the green paradigm, and performance [24].
SMEs need to have TU by integrating digital technologies like CPS, IoT, CC, and BDA into manufacturing and subsequent innovation in industrial processes as part of the I4.0 movement towards sustainable manufacturing SC performance enhancement. However, I4.0 technologies must also be evaluated to gauge their financial implications, benefits, and relevant cost associations while implementing these advanced technologies to achieve a sustainable manufacturing SC. SMEs need significant investments in hardware, software, and other infrastructure like robotics and IoT devices, which may lead to high initial investment costs. Automation through robots may also enhance operational costs because of new knowledge and training needs. The SMEs should also assess the return on investment (ROI) to recover the investment as quickly as possible. Although I4.0 technologies improve productivity and efficiency by reducing labor costs, waste, and production optimization in manufacturing SCs [75], the increase in flexibility and agility also helps SMEs respond quickly to changing market scenarios. To achieve higher efficiency and ROI, SMEs need to analyze the investment and operation costs of IoT [76].
Managerial Implications
Based on the present research outcome, the application of I4.0-enabling technologies will transform various SC activities, coupled with process innovation, towards SC performance enhancements. It is further expected that the implementation of I4.0-enabling technologies will result in new opportunities. Hence, the entrepreneurs of manufacturing SMEs must implement I4.0-enabling technologies in their SC activities depending on their types of SC practices for effective order fulfilment and transport logistics utilization. A past study also revealed that 53.84% of the impact of technology is an opportunity, while the remainder could be opportunities or threats, depending on the context of the implementation. Similarly, for transport logistics, 61.54% of the impact of technology is an opportunity: 7.69% is a threat and the rest is an opportunity or a threat [1]. SMEs must adopt various I4.0-enabling technologies despite the financial crisis. Integrating the CPS as a manufacturing system can help SMEs improve their communication system in the whole SC by bringing customers into the production process [77].
Since CC offers many opportunities and could help companies improve their business and effective technology usage, it is recommended that SMEs adopt it. SMEs may include CC services through a cloud service provider, keeping various challenges such as loss of governance, data loss, privacy, and data protection [78]. IIoT adoption may be coupled with technological, organizational, and environmental factors in SMEs. SEMs may be on board with adopting BDA in their business to anticipate their target audience and customer preferences and needs [79]. Considering that the I4.0-based technology trend will impact SCs in the upcoming years, this study makes a relevant contribution to researchers and practitioners.
6. Limitations and Directions for Future Research
The present study investigated the impact of TU on various SCs, i.e., LSC, ASC, LEASC, and GSC, and investigated its impact on sustainable SC performance considering only manufacturing sectors of Indian industries; hence, the results may not be generalized fully. The paper further investigates the impact of TU on PI using various SC operations with the same populations; hence, the results cannot be generalized as well. I4.0 technologies like CPS, IoT, CC, and BDA are being adopted by various manufacturing sectors at different levels and paces; hence, SSCP may vary depending on manufacturing sector activities. Future research may investigate the internal sources of PI, which may lead to leanness, flexibility, and performance. I4.0-based TU may also be explored to understand market dynamics, customer mood, and changing customer needs. I4.0 base technologies like blockchains, IoT, CC, and BDA may be explored to enhance SC’s robustness and effectiveness. The role of more I4.0-enabling technologies directly or indirectly influencing various SCs like LSC, ASC, LEASC, and GSC may be investigated. Their effects may also be investigated in the manufacturing and service sectors of SMEs. In the future, various parameters of leanness, agility, resilience, and the green paradigm may also be established in the manufacturing and service sectors of SMEs.
7. Conclusions
In the present research, various relationships among TU, LSC, ASC, LEASC, and GSC with PI and SSCP are investigated. Various I4.0-based technologies like CPS, IIoT, CC, and BDA play a significant role in the effective management of manufacturing supply chains involving lean, agile, and green operations. The impact of such I4.0-based technologies also influences and compels process innovation in manufacturing operations. The positive influence of TU is seen in all types of SC considered in the present research. Various SC operations are also positively influencing SSCP. Apart from various SCs influencing SSCP, they are also able to influence PI. PI ultimately influences SSCP. Thus, SSCP is yielded through TU. Practicing managers must adopt I4.0-based technologies in their day-to-day operations to accomplish effective supply chain management, leading to process innovation and SSCP.
Author Contributions
Conceptualization: K.M.Q., B.G.M., S.K., S.Y.A., N.A., A.S.A. and M.R.N.M.Q.; methodology, K.M.Q., B.G.M., S.K., S.Y.A., N.A. and M.R.N.M.Q.; software, K.M.Q. and S.K.; validation, K.M.Q., B.G.M., N.A., A.S.A. and M.R.N.M.Q.; formal analysis, K.M.Q. and S.K; writing—original draft preparation, K.M.Q., B.G.M., S.K., A.S.A. and M.R.N.M.Q.; writing—review and editing, N.A., A.S.A. and S.Y.A.; funding acquisition, S.Y.A. All authors have read and agreed to the published version of the manuscript.
Funding
This research was funded by the Deanship of Scientific Research, King Khalid University, Kingdom of Saudi Arabia, and the grant number is RGP.1/172/43.
Institutional Review Board Statement
Not Applicable.
Informed Consent Statement
Not Applicable.
Data Availability Statement
Not Applicable.
Acknowledgments
We would like to express our gratitude to the Deanship of Scientific Research, King Khalid University, Kingdom of Saudi Arabia, for funding this work, as well as to family, friends, and colleagues for their constant inspiration and encouragement. The infrastructure support provided by Parul University, Vadodara, and FORE School of Management, New Delhi, is greatly appreciated.
Conflicts of Interest
The authors declare no conflict of interest.
Appendix A
Table A1.
Survey Questionnaire.
Table A1.
Survey Questionnaire.
| Variables. | Survey | Mean | SD |
|---|---|---|---|
| Technology use in the supply chain (1—no extent; 3—some extent; 5—great extent) | |||
| TU1 | To what extent IIoT is used in the supply chain | 3.71 | 1.114 |
| TU2 | To what extent CC is used in the supply chain | 3.54 | 0.928 |
| TU3 | To what extent BDA is used in the supply chain | 3.04 | 1.041 |
| TU4 | To what extent CPS is used in the supply chain | 3.05 | 0.978 |
| Lean supply chain performance measurement (1—strongly disagree; 3—neutral; 5—strongly agree) | |||
| LSC1 | IIoT provides real-time data in LSC to make changes in order fulfilment | 3.12 | 1.001 |
| LSC2 | CC helps in real-time data sharing in LSC to provide product/part replacement | 3.09 | 0.959 |
| LSC3 | BDA helps in product/part processing data in LSC to enhance non-defective product | 3.34 | 0.943 |
| LSC4 | CPS helps in product/part processing to order fulfilment | 2.56 | 1.12 |
| Agile supply chain performance measurement (1—strongly disagree; 3—neutral; 5—strongly agree) | |||
| ASC1 | IIoT helps in selecting suppliers based on their performance in flexibility and responsiveness | 3.12 | 1.001 |
| ASC2 | CC helps in maintaining short, flexible relationships with suppliers | 3.09 | 0.959 |
| ASC3 | BDA helps to adjust/expedite its delivery lead times | 3.34 | 0.943 |
| ASC4 | CPS helps in making adjustments to order specifications as requested by our customers | 3.02 | 0.902 |
| Leagile supply chain performance measurement (1—strongly disagree; 3—neutral; 5—strongly agree) | |||
| LEASC1 | IIoT provides real-time data in LSC to make changes in order fulfilment | 3.87 | 1.051 |
| LEASC2 | CC helps in maintaining short, flexible relationships with suppliers | 3.95 | 1.061 |
| LEASC3 | BDA helps in product/part processing data in LSC to enhance non-defective product | 3.08 | 1.072 |
| LEASC4 | CPS helps in making adjustments to order specifications as requested by our customers | 3.21 | 1.073 |
| Green supply chain performance measurement (1—strongly disagree; 3—neutral; 5—strongly agree) | |||
| GSC1 | IIoT helps in recycling, reuse and remanufacturing of material | 3.59 | 1.039 |
| GSC2 | CC uses advanced green production technology | 3.47 | 0.977 |
| GSC3 | BDA provides Innovation of green products and design measures | 3.82 | 0.958 |
| GSC4 | CPS helps in the evaluation of technical, economic and commercial feasibility of green products | 3.49 | 1.177 |
| Process innovation (1—strongly disagree; 3—neutral; 5—strongly agree) | |||
| PI1 | IIoT helps in Automatic Replenishment | 3.47 | 0.977 |
| PI2 | CC helps in Collaborative Planning, Forecasting and Replenishment (CPFR) | 3.95 | 1.061 |
| PI3 | BDA helps in Enterprise Resource Planning (ERP) | 3.09 | 0.959 |
| PI4 | CPS helps in Vendor Managed Inventory (VMI) | 3.59 | 0.981 |
| Sustainable supply chain performance (1—strongly disagree; 3—neutral; 5—strongly agree) | |||
| SSCP1 | IIoT proactively manages risks in the supply network | 3.59 | 1.039 |
| SSCP2 | CC significantly helps in reducing wastages in the supply chain network | 3.87 | 1.051 |
| SSCP3 | BDA can adhere to environmental standards as per customer requirement | 3.12 | 1.001 |
| SSCP4 | CPS can respond faster in the organization’s supply chain than competitors in the volatile business environment | 3.76 | 0.924 |
References
- Tjahjono, B.; Esplugues, C.; Ares, E.; Pelaez, G. What Does Industry 4.0 Mean to Supply Chain? Procedia Manuf. 2017, 13, 1175–1182. [Google Scholar] [CrossRef]
- Bal, H.Ç.; Erkan, Ç. Industry 4.0 and Competitiveness. Procedia Comput. Sci. 2019, 158, 625–631. [Google Scholar] [CrossRef]
- Patterson, K.A.; Grimm, C.M.; Corsi, T.M. Adopting New Technologies for Supply Chain Management. Transp. Res. Part E Logist. Transp. Rev. 2003, 39, 95–121. [Google Scholar] [CrossRef]
- Gunasekaran, A.; Patel, C.; Tirtiroglu, E. Performance Measures and Metrics in a Supply Chain Environment. Int. J. Oper. Prod. Manag. 2001, 21, 71–87. [Google Scholar] [CrossRef]
- Ding, B.; Ferràs Hernández, X.; Agell Jané, N. Combining Lean and Agile Manufacturing Competitive Advantages through Industry 4.0 Technologies: An Integrative Approach. Prod. Plan. Control 2023, 34, 442–458. [Google Scholar] [CrossRef]
- Toktaş-Palut, P. Analyzing the Effects of Industry 4.0 Technologies and Coordination on the Sustainability of Supply Chains. Sustain. Prod. Consum. 2022, 30, 341–358. [Google Scholar] [CrossRef]
- Ejaz, M.R. Smart Manufacturing as a Management Strategy to Achieve Sustainable Competitiveness. J. Knowl. Econ. 2023. [Google Scholar] [CrossRef]
- Ireland, R.D.; Hitt, M.A. Achieving and Maintaining Strategic Competitiveness in the 21st Century: The Role of Strategic Leadership. Acad. Manag. Perspect. 2005, 19, 63–77. [Google Scholar] [CrossRef]
- Katiyar, R.; Meena, P.L.; Barua, M.K.; Tibrewala, R.; Kumar, G. Impact of Sustainability and Manufacturing Practices on Supply Chain Performance: Findings from an Emerging Economy. Int. J. Prod. Econ. 2018, 197, 303–316. [Google Scholar] [CrossRef]
- Schumacher, A.; Erol, S.; Sihn, W. A Maturity Model for Assessing Industry 4.0 Readiness and Maturity of Manufacturing Enterprises. Procedia CIRP 2016, 52, 161–166. [Google Scholar] [CrossRef]
- Qureshi, K.M.; Mewada, B.G.; Alghamdi, S.Y.; Almakayeel, N.; Qureshi, M.R.N.; Mansour, M. Accomplishing Sustainability in Manufacturing System for Small and Medium-Sized Enterprises (SMEs) through Lean Implementation. Sustainability 2022, 14, 9732. [Google Scholar] [CrossRef]
- Abdel-Basset, M.; Manogaran, G.; Mohamed, M. RETRACTED: Internet of Things (IoT) and Its Impact on Supply Chain: A Framework for Building Smart, Secure and Efficient Systems. Future Gener. Comput. Syst. 2018, 86, 614–628. [Google Scholar] [CrossRef]
- Cao, Q.; Schniederjans, D.G.; Schniederjans, M. Establishing the Use of Cloud Computing in Supply Chain Management. Oper. Manag. Res. 2017, 10, 47–63. [Google Scholar] [CrossRef]
- Zhong, R.Y.; Newman, S.T.; Huang, G.Q.; Lan, S. Big Data for Supply Chain Management in the Service and Manufacturing Sectors: Challenges, Opportunities, and Future Perspectives. Comput. Ind. Eng. 2016, 101, 572–591. [Google Scholar] [CrossRef]
- Longo, F.; Nicoletti, L.; Padovano, A.; D’Atri, G.; Forte, M. Blockchain-Enabled Supply Chain: An Experimental Study. Comput. Ind. Eng. 2019, 136, 57–69. [Google Scholar] [CrossRef]
- Dash, R.; McMurtrey, M.; Rebman, C.; Kar, U.K. Application of Artificial Intelligence in Automation of Supply Chain Management. J. Strateg. Innov. Sustain. 2019, 14, 43–53. [Google Scholar]
- Klewitz, J.; Hansen, E.G. Sustainability-Oriented Innovation of SMEs: A Systematic Review. J. Clean. Prod. 2014, 65, 57–75. [Google Scholar] [CrossRef]
- Liu, B.; De Giovanni, P. Green Process Innovation through Industry 4.0 Technologies and Supply Chain Coordination. Ann. Oper. Res. 2019, 1–36. [Google Scholar] [CrossRef]
- Dubey, R.; Gunasekaran, A.; Childe, S.J.; Papadopoulos, T.; Luo, Z.; Wamba, S.F.; Roubaud, D. Can Big Data and Predictive Analytics Improve Social and Environmental Sustainability? Technol. Forecast. Soc. Chang. 2019, 144, 534–545. [Google Scholar] [CrossRef]
- Agarwal, A.; Shankar, R. Analyzing Alternatives for Improvement in Supply Chain Performance. Work Study 2002, 51, 32–37. [Google Scholar] [CrossRef]
- Raji, I.O.; Shevtshenko, E.; Rossi, T.; Strozzi, F. Industry 4.0 Technologies as Enablers of Lean and Agile Supply Chain Strategies: An Exploratory Investigation. Int. J. Logist. Manag. 2021, 32, 1150–1189. [Google Scholar] [CrossRef]
- de Oliveira-Dias, D.; Maqueira-Marin, J.M.; Moyano-Fuentes, J.; Carvalho, H. Implications of Using Industry 4.0 Base Technologies for Lean and Agile Supply Chains and Performance. Int. J. Prod. Econ. 2023, 262, 108916. [Google Scholar] [CrossRef]
- Narula, S.; Puppala, H.; Kumar, A.; Luthra, S.; Dwivedy, M.; Prakash, S.; Talwar, V. Are Industry 4.0 Technologies Enablers of Lean? Evidence from Manufacturing Industries. Int. J. Lean Six Sigma 2023, 14, 115–138. [Google Scholar] [CrossRef]
- De Giovanni, P.; Cariola, A. Process Innovation through Industry 4.0 Technologies, Lean Practices and Green Supply Chains. Res. Transp. Econ. 2021, 90, 100869. [Google Scholar] [CrossRef]
- Sterman, J. System Dynamics: Systems Thinking and Modeling for a Complex World; Massachusetts Institute of Technology, Engineering Systems Division: Cambridge, MA, USA, 2002. [Google Scholar]
- Mörth, O.; Emmanouilidis, C.; Hafner, N.; Schadler, M. Cyber-Physical Systems for Performance Monitoring in Production Intralogistics. Comput. Ind. Eng. 2020, 142, 106333. [Google Scholar] [CrossRef]
- Safa, M.; Green, K.W.; Zelbst, P.J.; Sower, V.E. Enhancing Supply Chain through Implementation of Key IIoT Technologies. J. Comput. Inf. Syst. 2023, 63, 410–420. [Google Scholar] [CrossRef]
- Bag, S.; Wood, L.C.; Xu, L.; Dhamija, P.; Kayikci, Y. Big Data Analytics as an Operational Excellence Approach to Enhance Sustainable Supply Chain Performance. Resour. Conserv. Recycl. 2020, 153, 104559. [Google Scholar] [CrossRef]
- Gunasekaran, A.; Papadopoulos, T.; Dubey, R.; Wamba, S.F.; Childe, S.J.; Hazen, B.; Akter, S. Big Data and Predictive Analytics for Supply Chain and Organizational Performance. J. Bus. Res. 2017, 70, 308–317. [Google Scholar] [CrossRef]
- Singh, S.K.; El-Kassar, A.-N. Role of Big Data Analytics in Developing Sustainable Capabilities. J. Clean. Prod. 2019, 213, 1264–1273. [Google Scholar] [CrossRef]
- Gawankar, S.A.; Gunasekaran, A.; Kamble, S. A Study on Investments in the Big Data-Driven Supply Chain, Performance Measures and Organisational Performance in Indian Retail 4.0 Context. Int. J. Prod. Res. 2020, 58, 1574–1593. [Google Scholar] [CrossRef]
- Bruque Cámara, S.; Moyano Fuentes, J.; Maqueira Marín, J.M. Cloud Computing, Web 2.0, and Operational Performance. Int. J. Logist. Manag. 2015, 26, 426–458. [Google Scholar] [CrossRef]
- Schniederjans, D.G.; Hales, D.N. Cloud Computing and Its Impact on Economic and Environmental Performance: A Transaction Cost Economics Perspective. Decis. Support Syst. 2016, 86, 73–82. [Google Scholar] [CrossRef]
- Ooi, K.-B.; Lee, V.-H.; Tan, G.W.-H.; Hew, T.-S.; Hew, J.-J. Cloud Computing in Manufacturing: The next Industrial Revolution in Malaysia? Expert Syst. Appl. 2018, 93, 376–394. [Google Scholar] [CrossRef]
- Varzaly, L.A.; Elashmawi, F. Technology Utilization—The New Corporate Challenge. J. Technol. Transf. 1984, 9, 61–69. [Google Scholar] [CrossRef]
- Núñez-Merino, M.; Maqueira-Marín, J.M.; Moyano-Fuentes, J.; Martínez-Jurado, P.J. Information and Digital Technologies of Industry 4.0 and Lean Supply Chain Management: A Systematic Literature Review. Int. J. Prod. Res. 2020, 58, 5034–5061. [Google Scholar] [CrossRef]
- Sharma, V.; Raut, R.D.; Hajiaghaei-Keshteli, M.; Narkhede, B.E.; Gokhale, R.; Priyadarshinee, P. Mediating Effect of Industry 4.0 Technologies on the Supply Chain Management Practices and Supply Chain Performance. J. Environ. Manag. 2022, 322, 115945. [Google Scholar] [CrossRef] [PubMed]
- Arawati, A. Supply Chain Management, Supply Chain Flexibility and Business Performance. J. Glob. Strateg. Manag. 2011, 9, 134–145. [Google Scholar]
- Agus, A.; Shukri Hajinoor, M. Lean Production Supply Chain Management as Driver towards Enhancing Product Quality and Business Performance: Case Study of Manufacturing Companies in Malaysia. Int. J. Qual. Reliab. Manag. 2012, 29, 92–121. [Google Scholar] [CrossRef]
- Ahmed, W.; Omar, M. Drivers of Supply Chain Transparency and Its Effects on Performance Measures in the Automotive Industry: Case of a Developing Country. Int. J. Serv. Oper. Manag. 2019, 33, 159–186. [Google Scholar] [CrossRef]
- Baliga, R.; Raut, R.D.; Kamble, S.S. Sustainable Supply Chain Management Practices and Performance: An Integrated Perspective from a Developing Economy. Manag. Environ. Qual. Int. J. 2020, 31, 1147–1182. [Google Scholar] [CrossRef]
- Lee, K.; Romzi, P.; Hanaysha, J.; Alzoubi, H.; Alshurideh, M. Investigating the Impact of Benefits and Challenges of IOT Adoption on Supply Chain Performance and Organizational Performance: An Empirical Study in Malaysia. Uncertain Supply Chain Manag. 2022, 10, 537–550. [Google Scholar] [CrossRef]
- Sahai, S.; Goel, R.; Bajaj, P.; Singh, G. IoT and Its Role in Performance Enhancement in Business Organizations. In Integration of Cloud Computing with Internet of Things; Wiley: New York, NY, USA, 2021; pp. 183–196. [Google Scholar] [CrossRef]
- Akbari, M.; Hopkins, J.L. Digital Technologies as Enablers of Supply Chain Sustainability in an Emerging Economy. Oper. Manag. Res. 2022, 15, 689–710. [Google Scholar] [CrossRef]
- Wagire, A.A.; Rathore, A.P.S.; Jain, R. Analysis and Synthesis of Industry 4.0 Research Landscape: Using Latent Semantic Analysis Approach. J. Manuf. Technol. Manag. 2020, 31, 31–51. [Google Scholar] [CrossRef]
- Manavalan, E.; Jayakrishna, K. A Review of Internet of Things (IoT) Embedded Sustainable Supply Chain for Industry 4.0 Requirements. Comput. Ind. Eng. 2019, 127, 925–953. [Google Scholar] [CrossRef]
- Haddud, A.; DeSouza, A.; Khare, A.; Lee, H. Examining Potential Benefits and Challenges Associated with the Internet of Things Integration in Supply Chains. J. Manuf. Technol. Manag. 2017, 28, 1055–1085. [Google Scholar] [CrossRef]
- Klotzer, C.; Pflaum, A. Cyber-Physical Systems as the Technical Foundation for Problem Solutions in Manufacturing, Logistics and Supply Chain Management. In Proceedings of the 2015 5th International Conference on the Internet of Things (IOT), Seoul, Republic of Korea, 26–28 October 2015; IEEE: Piscataway, NJ, USA, 2015; pp. 12–19. [Google Scholar] [CrossRef]
- Kache, F.; Seuring, S. Challenges and Opportunities of Digital Information at the Intersection of Big Data Analytics and Supply Chain Management. Int. J. Oper. Prod. Manag. 2017, 37, 10–36. [Google Scholar] [CrossRef]
- Al-Khatib, A.W. Big Data Analytics Capabilities and Green Supply Chain Performance: Investigating the Moderated Mediation Model for Green Innovation and Technological Intensity. Bus. Process Manag. J. 2022. ahead-of-print. [Google Scholar]
- Deflorin, P.; Scherrer, M.; Schillo, K. The Influence of IIoT on Manufacturing Network Coordination. J. Manuf. Technol. Manag. 2021, 32, 1144–1166. [Google Scholar] [CrossRef]
- Naim, M.M.; Gosling, J. On Leanness, Agility and Leagile Supply Chains. Int. J. Prod. Econ. 2011, 131, 342–354. [Google Scholar] [CrossRef]
- Goldsby, T.J.; Griffis, S.E.; Roath, A.S. Modeling lean, agile, and leagile supply chain strategies. J. Bus. Logist. 2006, 27, 57–80. [Google Scholar] [CrossRef]
- Wong, C.Y.; Wong, C.W.Y.; Boon-itt, S. Effects of Green Supply Chain Integration and Green Innovation on Environmental and Cost Performance. Int. J. Prod. Res. 2020, 58, 4589–4609. [Google Scholar] [CrossRef]
- Lenny Koh, S.C.; Demirbag, M.; Bayraktar, E.; Tatoglu, E.; Zaim, S. The Impact of Supply Chain Management Practices on Performance of SMEs. Ind. Manag. Data Syst. 2007, 107, 103–124. [Google Scholar] [CrossRef]
- Zhang, C.; Dhaliwal, J. An Investigation of Resource-Based and Institutional Theoretic Factors in Technology Adoption for Operations and Supply Chain Management. Int. J. Prod. Econ. 2009, 120, 252–269. [Google Scholar] [CrossRef]
- Basheer, M.F.; Siam, M.R.A.; Awn, A.M.; Hussan, S.G. Exploring the Role of TQM and Supply Chain Practices for Firm Supply Performance in the Presence of Information Technology Capabilities and Supply Chain Technology Adoption: A Case of Textile Firms in Pakistan. Uncertain Supply Chain Manag. 2019, 275–288. [Google Scholar] [CrossRef]
- Ranganathan, C.; Dhaliwal, J.S.; Teo, T.S.H. Assimilation and Diffusion of Web Technologies in Supply-Chain Management: An Examination of Key Drivers and Performance Impacts. Int. J. Electron. Commer. 2004, 9, 127–161. [Google Scholar] [CrossRef]
- Dey, P.K.; Malesios, C.; De, D.; Chowdhury, S.; Abdelaziz, F. Ben. Could Lean Practices and Process Innovation Enhance Supply Chain Sustainability of Small and Medium-Sized Enterprises? Bus. Strateg. Environ. 2019, 28, 582–598. [Google Scholar] [CrossRef]
- Cherrafi, A.; Garza-Reyes, J.A.; Kumar, V.; Mishra, N.; Ghobadian, A.; Elfezazi, S. Lean, Green Practices and Process Innovation: A Model for Green Supply Chain Performance. Int. J. Prod. Econ. 2018, 206, 79–92. [Google Scholar] [CrossRef]
- Hsin Chang, H.; Hong Wong, K.; Sheng Chiu, W. The Effects of Business Systems Leveraging on Supply Chain Performance: Process Innovation and Uncertainty as Moderators. Inf. Manag. 2019, 56, 103140. [Google Scholar] [CrossRef]
- Chai, J.; Qian, Z.; Wang, F.; Zhu, J. Process Innovation for Green Product in a Closed Loop Supply Chain with Remanufacturing. Ann. Oper. Res. 2021. [Google Scholar] [CrossRef]
- Tarafdar, M.; Gordon, S.R. Understanding the Influence of Information Systems Competencies on Process Innovation: A Resource-Based View. J. Strateg. Inf. Syst. 2007, 16, 353–392. [Google Scholar] [CrossRef]
- Hair, J.F.; Howard, M.C.; Nitzl, C. Assessing Measurement Model Quality in PLS-SEM Using Confirmatory Composite Analysis. J. Bus. Res. 2020, 109, 101–110. [Google Scholar] [CrossRef]
- Qureshi, K.M.; Mewada, B.G.; Buniya, M.K.; Qureshi, M.R.N.M. Analyzing Critical Success Factors of Lean 4.0 Implementation in Small and Medium Enterprises for Sustainable Manufacturing Supply Chain for Industry 4.0 Using PLS-SEM. Sustainability 2023, 15, 5528. [Google Scholar] [CrossRef]
- Qureshi, K.M.; Mewada, B.G.; Kaur, S.; Qureshi, M.R.N.M. Assessing Lean 4.0 for Industry 4.0 Readiness Using PLS-SEM towards Sustainable Manufacturing Supply Chain. Sustainability 2023, 15, 3950. [Google Scholar] [CrossRef]
- Alghamdi, S.Y.; Kaur, S.; Qureshi, K.M.; Almuflih, A.S.; Almakayeel, N.; Alsulamy, S.; Qureshi, M.R.N. Antecedents for Online Food Delivery Platform Leading to Continuance Usage Intention via E-Word-of-Mouth Review Adoption. PLoS ONE 2023, 18, e0290247. [Google Scholar] [CrossRef] [PubMed]
- Fornell, C.; Larcker, D.F. Evaluating Structural Equation Models with Unobservable Variables and Measurement Error. J. Mark. Res. 1981, 18, 39–50. [Google Scholar] [CrossRef]
- Bagozzi, R.P.; Yi, Y. On the Evaluation of Structural Equation Models. J. Acad. Mark. Sci. 1988, 16, 74–94. [Google Scholar] [CrossRef]
- Hair Jr, J.F.; Sarstedt, M.; Ringle, C.M.; Gudergan, S.P. Advanced Issues in Partial Least Squares Structural Equation Modeling; saGe Publications: New York, NY, USA, 2017. [Google Scholar]
- Sarstedt, M.; Ringle, C.M.; Hair, J.F. Treating Unobserved Heterogeneity in PLS-SEM: A Multi-Method Approach. In Partial Least Squares Path Modeling; Springer International Publishing: Cham, Switzerland, 2017; pp. 197–217. [Google Scholar] [CrossRef]
- Panigrahi, R.R.; Shrivastava, A.K.; Qureshi, K.M.; Mewada, B.G.; Alghamdi, S.Y.; Almakayeel, N.; Almuflih, A.S.; Qureshi, M.R.N. AI Chatbot Adoption in SMEs for Sustainable Manufacturing Supply Chain Performance: A Mediational Research in an Emerging Country. Sustainability 2023, 15, 13743. [Google Scholar] [CrossRef]
- Frederico, G.F.; Kumar, V.; Garza-Reyes, J.A.; Kumar, A.; Agrawal, R. Impact of I4.0 Technologies and Their Interoperability on Performance: Future Pathways for Supply Chain Resilience Post-COVID-19. Int. J. Logist. Manag. 2023, 34, 1020–1049. [Google Scholar] [CrossRef]
- Agarwal, A.; Shankar, R.; Tiwari, M.K. Modeling the Metrics of Lean, Agile and Leagile Supply Chain: An ANP-Based Approach. Eur. J. Oper. Res. 2006, 173, 211–225. [Google Scholar] [CrossRef]
- Qureshi, K.M.; Mewada, B.G.; Alghamdi, S.Y.; Almakayeel, N.; Mansour, M.; Qureshi, M.R.N. Exploring the Lean Implementation Barriers in Small and Medium-Sized Enterprises Using Interpretive Structure Modeling and Interpretive Ranking Process. Appl. Syst. Innov. 2022, 5, 84. [Google Scholar] [CrossRef]
- Banyai, K.; Kovacs, L. Identification of Influence of Digital Twin Technologies on Production Systems: A Return on Investment-Based Approach. East.-Eur. J. Enterp. Technol. 2023, 4, 66–78. [Google Scholar] [CrossRef]
- Atieh, A.M.; Cooke, K.O.; Osiyevskyy, O. The Role of Intelligent Manufacturing Systems in the Implementation of Industry 4.0 by Small and Medium Enterprises in Developing Countries. Eng. Rep. 2023, 5, e12578. [Google Scholar] [CrossRef]
- Shetty, J.P.; Panda, R. An Overview of Cloud Computing in SMEs. J. Glob. Entrep. Res. 2021, 11, 175–188. [Google Scholar] [CrossRef]
- Iqbal, M.; Kazmi, S.H.A.; Manzoor, A.; Soomrani, A.R.; Butt, S.H.; Shaikh, K.A. A Study of Big Data for Business Growth in SMEs: Opportunities & Challenges. In Proceedings of the 2018 International Conference on Computing, Mathematics and Engineering Technologies (iCoMET), Sukkur, Pakistan, 3–4 March 2018; IEEE: Piscataway, NJ, USA, 2018; pp. 1–7. [Google Scholar] [CrossRef]
Disclaimer/Publisher’s Note: The statements, opinions and data contained in all publications are solely those of the individual author(s) and contributor(s) and not of MDPI and/or the editor(s). MDPI and/or the editor(s) disclaim responsibility for any injury to people or property resulting from any ideas, methods, instructions or products referred to in the content. |
© 2023 by the authors. Licensee MDPI, Basel, Switzerland. This article is an open access article distributed under the terms and conditions of the Creative Commons Attribution (CC BY) license (https://creativecommons.org/licenses/by/4.0/).



