Abstract
Ecotourism is an alternative to conventional tourism where tourists can enjoy natural scenery by prioritizing conservation aspects as a form of expressing responsibility to the environment. There are several popular ecotourism sites in Indonesia, one of which is Banyuwangi Regency, which was the world winner of the 12th United Nations World Tourism Organization (UNWTO) awards. This study was conducted to analyze the factors that influence the behavioral intention of tourists to ecotourism at Banyuwangi Regency. By knowing the factors influencing behavioral intention, tourism managers and local governments can gain better insight into strategies that can be adopted to increase consumers’ positive intention toward ecotourism. This research was conducted with multivariate structural equation modeling (SEM), and twelve hypotheses were tested. A total of 344 respondents participated. Six accepted hypotheses were revealed. A positive and significant influence was found on the subjective norm and destination image variables on ecotourism behavioral intention. The analysis found a positive and significant effect between ecotourism self-identity and subjective norm variables. Other results found that the biosphere value had a positive and significant effect on the environmental attitude, and the future time perspective and destination image variables were found to have a positive and significant effect on the environmental concern variable. Most respondents in this study admitted that they are individuals who have a love for nature and are willing to dispose of their garbage in its proper place. Further theoretical and practical implications were described.
1. Introduction
Indonesia is one of the largest archipelagic countries in the world, with abundant natural, artistic, and cultural potential. The World Travel and Tourism Council (WTTC), an international body that is a forum for the travel and tourism industry, places Indonesian tourism in the top ninth in the world []. As an archipelagic and maritime country with a tropical climate, the choice of tourism in Indonesia is dominated by sites related to nature and ecotourism categories. Ecotourism is a type of alternative tourism closely related to environmentally and culturally friendly areas []. Ecotourism is an alternative to conventional tourism, where tourists prioritize the conservation and natural beauty aspects of a tourist site. Other researchers define ecotourism as travel for environmentally responsible tourism or recreation [].
Several areas fall into the category of ecotourism in Indonesia, one of which is Banyuwangi. Banyuwangi’s ecotourism won the world championship in 2016 at the 12th United Nations World Tourism Organization (UNWTO) awards. This event was under the auspices of the United Nations in world tourism and took place in Madrid, Spain [] (the area is presented in Figure 1). With the achievement of the award and the development of tourism growth in Banyuwangi Regency, the local government needs to optimize the existing tourism potential. This approach is necessary so that tourism growth can continue to be controlled in order to manage the outbreak of the COVID-19 pandemic []. Increasing and controlling the number of tourist visits can be prepared by measuring tourists’ behavioral intentions. If the tourism destination can create positive behavioral intentions for tourists, then the tourist destination will be able to survive by conserving nature and creating sustainable ecotourism. To build tourists’ behavioral intentions, tourism providers and the government need to know what factors can influence behavioral intentions [].

Figure 1.
Banyuwangi Regency area.
Previous studies have investigated the association of specific variables with tourists’ behavioral intentions. Lee and Jan [], with their research, investigated the case of ecotourism of nature-based tourist behavior in Taiwan. Several essential factors influence tourists’ behavioral intention regarding ecotourism, such as environmental attitude, subjective norms, perceived behavioral control, perceived ecotourism usefulness, biosphere value, and ecotourism self-identity. In addition, Pham and Khanh [] researched the factors influencing ecotourism behavior in Vietnam. There are three essential factors in determining the intention of tourists to visit tourist sites. These factors are time perspective, environmental concerns, and destination image. In Indonesia, behavioral intention was studied by the influence of customer value on the behavioral intention of tourists with the object of observation in the tourism industry [].
In contrast, Ratnasari et al. conducted a study to find out how environmental destination brands and customer satisfaction affect behavioral intentions with tourist destinations in Lombok []. Pratminingsih et al., with their research, investigated the influence of brand image, brand value, loyalty, and perceived quality on motivation and behavioral intention in tourist destinations in Bandung []. From the several studies above, it is still rare to find research to investigate the behavioral intentions of tourists with the object of observation from a more specific tourism cluster, namely, ecotourism, with case studies in the territory of Indonesia.
The COVID-19 period began in early 2020 []. Two years later, the trend of recovery postvaccine and booster injections is promising []. The economic change in the transition out of the pandemic also affects the tourism industries from badly to better [,]. Some previous research identifies the social cost based on risk and vulnerability perceptions [,,]. Some others investigate resilience concerns [,,]. The dimensions are pretty complex, making them difficult to be simplified, and need more in-depth investigation.
The present research investigates tourists’ perception of ecotourism behavior intention during the COVID-19 pandemic, where multiple dimensions affect their thoughts. The present study provides an analysis that can provide insights to academicians, tourism providers, and local governments to gain better insight into determining strategies that can be adopted to increase consumers’ positive interest in ecotourism in Banyuwangi. With this contribution, sustainable tourism in ecotourism can be prepared better, and possible sustainable action can help the conservation of nature and responsible tourism in Indonesia and the world.
2. Literature Review
Several previous studies on ecotourism had limitations that became the basis for conducting this research. Research conducted by Pham and Khanh [] aims to determine the factors that influence ecotourism intentions in research objects in Vietnam. The results of the study show that future perspectives, environmental concerns, and destination image have a positive impact on ecotourism intentions. Fang et al. [] examined environmental literacy in Chinese and Taiwanese students about ecotourism. The study results show that in terms of ecotourism behavioral intention, Taiwanese students tend to have more environmental knowledge and understanding in the field of ecotourism than Chinese students. From the several studies above, it is still rare to find research to cover tourist behavioral intentions with more specific tourist objects, namely, ecotourism with case studies in Indonesia, especially in Banyuwangi Regency. The present research contributes to the case study.
Wearing et al. [] discuss the relationship between environmental concerns. The use of qualitative methods is a limitation in this study because the research design is difficult to replicate for research in other locations because there is no definite formula in qualitative research design. The object of ecotourism at Banyuwangi was researched by Setyaningrum et al. [] to find out strategies for developing mangrove ecotourism and turtle conservation in terms of their impact on livelihoods. However, until now, still no research raises ecotourism in Banyuwangi as a research object that discusses ecotourism behavioral intentions. In this way, the novelty of this study is related to behavioral research intention, namely, ecotourism behavioral intention, by integrating different research models in ecotourism case studies in Banyuwangi using the SEM method. This research framework is suitable for use because it is a combination of three models which support novelty and theoretical contributions to this research. In addition, the compiled framework refers to environmental aspects where this is appropriate and describes ecotourism activities closely related to the environment.
3. Methodology
3.1. Research Framework and Hypotheses
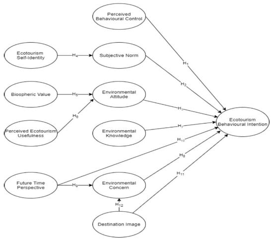
In this study, several hypotheses are measured based on the research model, as seen in Figure 2. The analysis used is multivariate structural equation modeling with twelve path coefficients.

Figure 2.
Research framework.
Perceived behavioral control is one of the three concepts expressed by Ajzen in the Theory of Planned Behavior (TPB) []. Many studies have investigated perceived behavioral control and its effect on individual behavioral intentions, such as behavioral intentions to recycle, customers’ intentions to choose environmentally friendly restaurants, and ecotourism behavioral intentions [,,,]. Perceived behavioral control is an individual’s perception of the ease or difficulty of performing a behavior. The more individuals perceive many supporting factors and fewer inhibiting factors influencing the performance of a behavior, the more the individuals will tend to perceive the ease of performing the behavior. Conversely, the more individuals perceive fewer supporting factors and more inhibiting factors influencing the performance of a behavior, the more the individuals will tend to perceive difficulties in performing the behavior. When a person feels that an activity is easy to perform or that there is only a bit of a barrier, they will perceive the activity as easy to perform and will be more likely to perform it. [,].
The relationship between perceived behavioral control and behavioral intention in the context of tourism in general and ecotourism in particular has been found previously. Seow et al. found a positive relationship between perceived behavioral control and behavioral intention in the case of medical tourism in Malaysia []. A positive relationship between perceived behavioral control and the behavioral intention was also found in the context of ecotourism by Tsung and Jan [], where there is a positive and significant relationship between perceived behavioral control and ecotourism behavioral intention in the case of nature-based tourism sites in Taiwan. Therefore, the first hypothesis in this study is:
H1.
A person’s perceived behavioral control positively affects his or her ecotourism behavioral intention.
Subjective norm refers to the influence of social pressure that encourages or prevents individuals from taking specific actions []. Social pressure can come from the surrounding environment, such as parents, relatives, or close friends. Ajzen explains that when family or friends have a positive attitude toward specific actions (subjective norm), a person’s intention to take that action (behavioral intention) will increase to meet their expectations []. A positive and significant relationship between subjective norms and behavioral intention in the context of general tourism was found previously. Previous studies found a positive relationship between subjective norms and behavioral intention in case studies in Australia, in heritage tourism in England, and in China’s Huangshan National Park [,,]. These studies align with the research of Lee and Jan [], which revealed that subjective norms have a positive and significant effect on behavioral intention in the context of ecotourism. Therefore, referring to research related to tourism in general as well as research on ecotourism in particular, this study formulates a compatible hypothesis, namely:
H2.
A person’s subjective norms have a positive effect on his or her ecotourism behavioral intentions.
Over time, the need to understand the attitude and behavior of tourists regarding the environment began to attract the attention of researchers []. Ajzen explains attitude as a person’s tendency to respond favorably or unfavorably to objects, people, institutions, or events []. In tourism, especially ecotourism, environmental attitude is one aspect that receives more attention []. According to Han et al. [], an environmental attitude refers to a person’s attitude toward an object or environment. Amyx et al. [] define environmental attitude as an attitude oriented toward caring for the environment. Someone with a high environmental attitude can be interpreted as someone who cares about nature and the environment.
Regarding traveling, people with an awareness of the importance of preserving the environment tend to choose ecotourism over other types of tourism because ecotourism provides sustainable facilities by eliminating the negative impact of tourism on the environment []. Investigating the environmental attitudes of tourists can provide insight into the estimated market demand for tourism products and services and can generate policy implications to reduce the negative impacts on tourist destinations’ environment. Environmental attitudes can also influence the preferences and motives of tourists to use services and choose tourism destinations [] The positive influence of environmental attitude occurs because the more a person likes an environmentally based tourism destination, the higher his intention to visit the site [].
In previous studies, the relationship between environmental attitudes and environmental behavior was investigated. Environmental behavior itself is related to several variables, such as the intention of tourists to pick up trash in protected areas [], behavioral ecotourism intention in forest recreation areas [], and the intention of the environmental behavior of tourists in ecotourism resorts []. The findings above show that environmental attitude positively affects various environmental and behavioral factors, mainly behavioral intentions, in the context of ecotourism. Other studies also support this relationship, as shown by research from Lee and Jan [], which investigated the influencing factors of behavioral intention. It was also found that ecotourism behavioral intention was positively influenced by environmental attitude. Therefore, the following hypothesis is proposed:
H3.
A person’s environmental attitude has a positive and significant effect on his or her behavioral ecotourism intention.
Christensen et al. [] revealed that self-identity serves to distinguish oneself from other individuals and is used to conform to the values, beliefs, and social behavior in which a person is located. Bernstein and Solomon [] define self-identity as an individual’s assessment of the image of himself as someone who is unique and distinguishes himself from others. If the individual feels that he already has an identity, then he will be aware of the characteristics of his personality and tend to be able to regulate the orientation of his life. For example, people who see themselves as recyclers are usually more likely to recycle than those who do not see themselves as recyclers []. In the world of tourism, especially ecotourism, one aspect of self-identity that receives more attention is self-identity ecotourism. In contrast to self-identity in general, ecotourism self-identity, developed by Lee and Jan [], refers to an individual’s understanding of himself as a tourist who tends to engage in ecotourism behavior. The higher a person understands himself as a tourist who tends to be involved in ecotourism, the higher the chances of him being involved in ecotourism behavior.
Previous research has used the latent variables of environmental self-identity, green identity, a sense of community, and religiosity to predict proenvironmental behavior [,,]. The results showed that the identity variable positively affected proenvironmental behavior. Furthermore, self-identity was developed by Lee and Jan [] to investigate its effect on ecotourism objects. The study revealed a positive and significant influence between ecotourism self-identity and subjective norms. Therefore, this study formulates a consistent hypothesis, namely:
H4.
A person’s ecotourism self-identity has a positive effect on his or her subjective norms.
Several studies have shown that value relates to environmental attitude [,,]. Value-Based Theory [] provides an excellent theoretical framework to explain how environmental values influence attitudes. The Value-Based Theory framework explains that environmental attitude results from individual value orientations. Three value orientations govern this environmental attitude: (a) biosphere value orientation (that is, attention to values that are closely related to the natural environment and biosphere), (b) social altruistic value orientation (i.e., concern for the welfare of other human beings), and (c) egoism or self-interest (i.e., concern for one’s welfare). Of these three environmental attitude value orientations, other studies have further supported that biosphere value is the best antecedent variable to predict environmental attitude [,,]. Individuals who hold values related to the natural environment and biosphere tend to have a positive attitude toward environmental protection efforts.
Previous studies have investigated the influence between subjective norm and environmental attitude in the context of ecotourism. The study revealed that biosphere value positively and significantly influences environmental attitudes []. From the description above, the sixth hypothesis was formulated in this study:
H5.
A person’s biosphere value has a positive effect on his or her environmental attitude.
Perceived usefulness (PU) was first popularized by Davis [] in the Technology Acceptance Model (TAM). PU is defined as a person’s perception of how an action can provide benefits. The TAM model is adopted from the TRA model, where a person’s reaction and perception of something will determine his or her attitude and behavior.
In the context of tourism in general, Lee et al. [] used the Technology Acceptance Model (TAM) to examine the influence of Facebook in encouraging users to attend a festival. They examined how Facebook users’ perceptions of perceived usefulness, ease of use, and enjoyment affected their intentions to participate in festivals. In contrast to tourism in general, ecotourism exists as an alternative form of tourism, provides tourists with learning experiences, and offers much knowledge related to the environment and environmental conservation strategies for tourists. When someone does an ecotourism activity but does not feel any positive benefits, they may have low perceived ecotourism usefulness. Individuals with low perceived ecotourism usefulness will also tend to have a low environmental attitude. The insight is in line with how the positive influence of perceived usefulness was found on attitude, where the more that people feel that the actions taken provided many benefits, the higher their intention is to do so. The previous research by Lee and Jan [] in the context of ecotourism also found a positive relationship between perceived ecotourism usefulness and ecotourism behavioral intention. From the description above, as well as empirical evidence from previous research, the proposed hypothesis was made:
H6.
Perceived ecotourism usefulness has a positive effect on a person’s environmental attitude.
A person’s knowledge of an issue can significantly impact decision making []. Laroche et al. [] revealed that knowledge is an aspect that influences consumers to collect and organize information that influences decision making and how consumers will evaluate a product or service. Environmental knowledge is also defined as one’s understanding of environmental influences, environmental values, and impacts that have the potential to damage the environment []. The more someone has a higher level of environmental knowledge, the more it affects a person’s intention to use a product or service related to the environment; this happens because more knowledgeable people will be able to form stronger opinions and stances. The situation also applies to the context of ecotourism, where someone with a higher level of knowledge about ecotourism sites will influence their intention to carry out ecotourism activities.
Previous research was conducted by Fang et al. [] to investigate the effect of environmental knowledge on behavioral intention. The research was conducted to develop environmental awareness through interaction between humans and the environment so that people are more aware and understand environmental problems. Thus, the following hypothesis was formulated:
H7.
A person’s environmental knowledge positively affects his or her ecotourism behavioral intentions.
Environmental concern is described as a person’s level of awareness of problems related to the environment []. Schultz et al. [] define environmental concern as a caring feeling that arises from environmental problems. Environmental issues increasingly being discussed in both print and electronic media include waste, the biosphere, responsibility for the environment, education, health, and the scarcity of energy sources, making consumers care about environmental issues. Environmental concern is a proenvironmental attitude referring to a person’s awareness of the importance of preserving the environment []. In terms of traveling, people who have a serious concern for the environment will tend to have the intention of visiting ecotourism sites more than other types of tourism because ecotourism has a sustainable aspect by eliminating the negative impact of tourism on the environment.
Previous research has proven that environmental concerns a [,,]. In the context of tourism, such as ecotourism, Pham and Khanh [] also shows a positive influence of environmental concern on behavioral intention, which can further encourage tourists’ involvement in ecotourism. In line with the description above and previous studies, the following hypothesis is proposed:
H8.
A person’s environmental concern has a positive effect on his or her behavioral ecotourism intention.
Milfont et al. [] define time perspective as an individual’s view of the importance of the past, present, and future. Slightly different from the time perspective, the future time perspective is defined as an individual’s picture of himself in the future. An individual’s future time perspective becomes his or her basis in setting goals and plans and evaluating himself or herself []. The future time perspective has various dimensions that not only refer to thoughts about one’s future but also include behaviors, motivations, and feelings about one’s future. The future time perspective is also an influential part of several environmental problems. The situation is due to how environmental issues relate to one’s perception of time; people with a present time perspective may be more concerned with the conveniences that can be felt now without thinking about the impact in the future. People who pay more attention to and care about environmental problems (environmental concern) tend to have a time orientation in the future because they do not want the next generation to suffer the consequences of an overexploited environment. In addition, when considering tourism products, future-oriented people will tend to choose ecotourism because ecotourism provides better benefits to the environment in the future than tourism in general. The more individuals have a future perspective, the more positive their concern for the environment (environmental concern) and their intention to carry out ecotourism behavior.
Several previous studies investigated the effect of time perspective on proenvironmental attitudes and behavior [,], which show that future-oriented people tend to care more about the environment and act to cope with the environment than present-oriented individuals. Thus, the following two hypotheses were developed as follows:
H9.
A person’s future time perspective has a positive effect on his or her environmental concern.
H10.
A person’s future time perspective has a positive effect on his or her behavioral ecotourism intention.
Destination image is defined by Phelps [] as a person’s perception or picture of an area or location. Tasci and Gartner [] revealed that destination image could also be influenced by information from that destination. Another statement mentions destination image as a picture that a person has about a place, from the tourism infrastructure to its cultural, natural, and social attributes []. Destination image is essential for tourism managers to manage because destination image can be used as a marketing strategy, namely, market segmentation division, which is the key that influences tourists’ attitudes to visit a tourist destination.
When tourists have a positive destination image of a tourist site, they are more likely to have the intention to visit that location. In addition, an individual’s description of an ecotourism site as an environmentally friendly tourist destination can trigger his or her environmental concern. This idea is in line with research by Pham and Khanh [], which found a positive relationship between ecodestination image and environmental concern. Therefore, the following two final hypotheses are proposed:
H11.
A person’s ecodestination image has a positive effect on his or her behavioral ecotourism intention.
H12.
A person’s ecodestination image has a positive effect on his or her environmental concern.
3.2. Instrument Development
The research used conclusive research, which was conducted to determine, evaluate, and choose the best course of action from a situation through hypothesis testing, whose results can help decision making. The study collected data from October 2020 to January 2021. The research was conducted through the distribution of online questionnaires because it adhered to boundaries that determined that the subjects studied were respondents who, as tourists, had visited the object of research, namely, ecotourism sites in Banyuwangi Regency. The procedure started with preparing a questionnaire, conducting a pilot test, and distributing questionnaires to respondents. The pilot test was conducted on 20 respondents via Google Forms. The trial was conducted by distributing online questionnaires to respondents. Items on the questionnaire are subject to change after the pilot test. The sampling technique used was a nonprobability sampling technique with convenience sampling. The questionnaires were distributed to obtain respondents’ answers regarding tourists’ behavioral intentions to engage in ecotourism. The questionnaire was distributed through a self-administered questionnaire (filling out questionnaire I).
The study used the sample-to-variable ratio, included in the item–sample ratio category, to determine the number of samples. The most recommended ratio for taking the sample size is 20:1, where 20 is n or the number of samples, and 1 is |Xn| = number of variables. This study used a minimum sample of 220 respondents from 20 × 11 variables. The criteria for respondents in this study were domestic tourists who had visited the ecotourism site of Banyuwangi Regency at least once in the last three years and were at least 17 years old, which is considered to be the cut-off for adulthood, because subjects older than 17 are considered to have more mature reasoning and thinking to digest the questions presented in the research questionnaire.
This study measures a model consisting of several research variables. The independent variables used in this study are perceived behavioral control, subjective norm, environmental attitude, ecotourism self-identity, biosphere value, perceived ecotourism usefulness, environmental knowledge, environmental concern, future time perspective, and destination image. The dependent variable in this study is ecotourism behavioral intention. The respondents were asked to choose responses on the 5-point Likert scale, ranging from 1, as “I strongly disagree” to 5, as “I strongly agree”. The operational variables and questionnaire details are shown in Table 1.

Table 1.
Definitions of operation variables.
Researchers distributed pilot test questionnaires to 40 respondents who met the criteria. After the pilot test was distributed and the results were processed, it was found that the respondents had a good understanding of the proposed questionnaire and that no problems could significantly change the contents of the questionnaire. Data collection in this study was carried out through the distribution of online questionnaires by utilizing the Google Forms feature. The online questionnaire can be accessed via the linktr.ee/bantuskripsirani. The instrument was distributed within the period of December 2020 to January 2021. Social media platforms such as Line, WhatsApp, Twitter, and Instagram were used. Massively, most questionnaires were distributed via Instagram, where the questionnaires were distributed using the instastory feature in the form of video posters by several research partner accounts and large accounts, such as @bwi24jam, and by sending personal messages via Instagram’s Direct Messaging feature, where respondents were obtained by searching the location post “Banyuwangi” and hashtags #alaspurwo, #sukamade, and #kawahijen. Respondents who passed the screening stage and filled out the questionnaire to the end had the opportunity to receive a giveaway. The giveaways that are drawn are in the form of e-walled balances, which respondents freely choose.
4. Result
Of the total 383 respondents who filled out the questionnaire, 4 respondents were under 17 years old (1.04 percent) and 30 were people who did not visit one of the ecotourism sites in Banyuwangi regency in the last three years (7.83 percent). In addition, five respondents intentionally/unintentionally repeated filling out the questionnaire (1.3 percent). Three hundred forty-four respondents (89.81 percent) passed the screening stage, so the actual number of respondents was under the set target.
In the data collection process that was carried out, the researchers faced various obstacles. One of them was that not all respondents filled out and responded to the questionnaires that were distributed, resulting in many submitted responses being empty and unstable. However, the obstacles faced can be overcome by expanding the reach by spreading more links through social media so that data collection can be carried out until it reaches the minimum expectation. Demographic analysis was conducted to provide an overview of the demographics of the respondents in this study. Demographic data collected included age, gender, love for the environment, willingness to throw garbage away in the right place, and visit frequencies. Table 2 shows the demographic details.

Table 2.
Demographic data.
Two crosstabulations were conducted to identify the pattern between variables and demographics. The first crosstab is between visiting frequencies, love for the environment, and age. The result of crosstab 1 (see Table 3) shows that respondents of various ages had an average visitation frequency of 2 to 5 times in the last three years. Most respondents visited the ecotourism site of Banyuwangi Regency span of 2 to 5 times and admitted that they were nature lovers. The result shows that individuals who claim to be nature lovers tend to visit ecotourism tourism sites more than once because ecotourism sites are tourism sites that are closely related to nature. However, some respondents only made one visit to the ecotourism site in Banyuwangi Regency in the last three years. Even though they come from various age ranges, they recognize themselves as nature lovers. The insight shows that although they recognize themselves as nature lovers, it does not guarantee that they will have frequent visits to the ecotourism site of Banyuwangi repeatedly or more than once. The situation may be due to the COVID-19 pandemic, which caused individuals to stay at home instead of visiting tourism destinations.

Table 3.
Crosstab 1.
Crosstab 2 was carried out with the variables of gender, willingness to dispose of garbage in its place, and love for the environment (see Table 4). From the results of crosstab 2, most female respondents admitted that they are nature lovers and are willing to dispose of their garbage in its place. The majority of respondents in this study were women because the researchers distributed questionnaires to college colleagues/old friends who were primarily female, and the majority of female respondents were found to upload photos more when searching on the Instagram platform using the hashtags #banyuwangi, #alaspurwo, #kawahijen, and #sukamade. Most respondents in this study admitted that they are nature lovers willing to dispose of waste in its proper place, with a total of 339 respondents. Three others admitted that they are nature lovers but are not willing to throw garbage away in its proper place. Two respondents admitted that they are not nature lovers and are not willing to throw garbage away in its proper place. The results of this crosstab can provide an overview to local government agencies and tourism managers regarding the need for support to provide well-facilitated waste disposal sites at each ecotourism site in Banyuwangi. Many respondents in this study are nature lovers willing to dispose of their garbage in its proper place.

Table 4.
Crosstab 2.
Crosstab 3 was conducted with the variable gender, favorite ecotourism site in Banyuwangi, and age (Table 5). From the crosstab results, it can be seen that the majority of respondents aged 22–30 years chose the Ijen Crater Nature Park as a favorite ecotourism site in Banyuwangi, which was then followed by Alas Purwo National Park as the respondents’ favorite ecotourism site. The majority of respondents who chose the Ijen Crater Natural Tourism National Park as a favorite ecotourism site in Banyuwangi were women. This is most likely due to the distribution of questionnaires conducted by researchers given, on average, to female respondents who upload their photos while visiting the Ijen crater on the Instagram platform using the hashtag #KawahIjen. There are significant differences in preferences for favorite ecotourism sites in Banyuwangi, where 223 respondents chose Ijen Crater Natural Tourism National Park, 90 respondents chose Alas Purwo National Park, and 31 other respondents chose Meru Betiri National Park as a favorite ecotourism site in Banyuwangi. The result can happen because Ijen Crater National Park is a popular site that local governments promote the most often. The local government of Banyuwangi often holds an annual event called Tour de Ijen to create more awareness for the Ijen Crater site itself. In addition, the Ijen Crater Nature Park site also offers the blue fire phenomenon found in Ijen Crater, which is a phenomenon that cannot be easily found. The insight can provide an overview to the local government regarding support in the form of a campaign profile for Banyuwangi to provide awareness of other sites that may not be popular to increase tourism and knowledge on ecotourism sites in Banyuwangi.

Table 5.
Crosstab 3.
The construct variables in this study were tested using Confirmatory Factor Analysis (CFA) to determine whether the indicator variables in previous studies were representative of a latent variable. Latent variables whose indicator variables have factor loading are then tested for validity and reliability to ensure that the measurement results are reliable and accurate (see Table 6). The reliability test results of 11 latent variables with the standard Cronbach’s Alpha threshold value of 0.5 [] indicate that all variables in this study met the cut-off value. When looking at the Composite Reliability value with the standard ≥0.6 [], there is an environmental attitude (EA) variable whose results do not meet the cut-off value. The value needs to be reduced and recalculated to meet the standard value. Furthermore, the validity test was carried out, where each variable had to meet the standard value of Average Variance Extracted (AVE) and factor loading of 0.5 and 0.4, respectively [,]. The validity test shows that two indicator variables do not meet the cut-off value in this study, namely, the environmental attitude (EA) and destination image (DI) variables, so it was necessary to reduce the related indicator variables and recalculate to obtain results that meet the cut-off value. The respecification was performed, and the final data are shown in Table 6.

Table 6.
Construct validity and reliability of measurement model.
The following tests are model-fit for the overall model. The study generated the X2/df of 2.544 within the range of fit between 2 to 5, mentioned by Hooper et al. []. Root Mean Square Error of Approximation (RMSEA) generates a score of 0.069, which is fit due to it being less than 0.08 []. The score of the Tucker–Lewis index (TLI), Comparative Fit Index (CFI), and Incremental Fit Index (IFI) are 0.802, 0.816, and 0.818, respectively, which are fit because they exceed 0.8 []. The relationship between variables is expressed in standardized coefficients contained in the path between variables. The p-value was considered significant if it was less than 0.05. Table 7 shows the positive coefficient value and the significance level. Based on the values, six hypotheses are accepted with positive and significant values.

Table 7.
Hypotheses results.
5. Discussion
To increase behavioral intentions and the number of tourist visits to ecotourism sites in Banyuwangi Regency, tourism managers and local governments need to implement marketing programs aimed at the target consumers in order to be more targeted and productive. Based on demographic and usage analysis, tourists who visit ecotourism sites in Banyuwangi Regency are most often women aged 17 to 21 years and are students belonging to the millennial generation and generation Z. Gen Z is the generation that is most willing to spend money to meet their entertainment needs. One of the entertainment needs can be met by visiting tourist destinations. Therefore, tourism managers and local governments can make Gen Z, especially students, the main segmentation asset in implementing their marketing programs. The situation can be conducted by providing unique promos for students, such as receiving a discount by bringing a student card when visiting one of the ecotourism sites in Banyuwangi Regency.
In the usage analysis, several findings were also obtained, such as the love of tourists for the environment, where tourists consider themselves as individual nature lovers; the willingness to dispose of garbage in its proper place; the choice of favorite ecotourism sites in Banyuwangi Regency; and the frequency of tourist visits to ecotourism sites in Banyuwangi Regency. The insight can be useful as information for tourism providers and local governments to formulate strategies to increase the number of tourists. One example of the findings from the usage analysis is the district’s favorite ecotourism site. Banyuwangi has a significant comparison and is dominated by the Ijen Crater Natural Park Tourism site. From this information, tourism managers and local governments can focus more on infrastructure development at the Ijen Crater Natural Park tourism site by maintaining travel access to tourist sites, developing the culinary sector or restaurants by adopting the scenery around the ecotourism site area, as well as providing development facilities, maybe in the form of a cable car to provide access to travel to Ijen Crater so that tourists can enjoy views of the mountains and the blue fire easily.
Based on crosstabulation analysis 1, the tourism managers can provide promo tickets to enter each ecotourism site area in Banyuwangi Regency by providing discounts for those who show a student card because the age of 17–21 years is most frequent age range of tourists visiting ecotourism sites in Banyuwangi Regency in this study. By providing particular discounts on this segmentation, it is hoped that when entering the holiday season, students can visit the ecotourism site of Banyuwangi Regency to fill their spare time. Tourism managers can also implement a bundling strategy by combining several ecotourism sites that are rarely sought after with those that are favorite choices. This is performed to increase the frequency of visits and profits and ensure customer satisfaction because it saves costs and time and avoids customer confusion in choosing a good ecotourism site in Banyuwangi Regency. In addition, this provides support in the form of profile campaigns for Banyuwangi Regency to inform tourists of other sites that may not be popular for the sake of increasing tourists and knowledge of other ecotourism sites in Banyuwangi Regency.
Crosstab 2 shows that most tourists from ecotourism sites in Banyuwangi Regency admit that they are individual nature lovers willing to dispose of their garbage in its proper place. Therefore, local governments and tourism managers must support ecotourism sites in Banyuwangi Regency to provide properly segregated waste disposal sites. The existence of a well-facilitated waste disposal site will also provide a good image of the destination for tourists who visit the ecotourism site of Banyuwangi Regency.
Furthermore, in crosstab 3, tourism managers and local governments can focus more on infrastructure development at the Ijen Crater Natural Park Tourism site by maintaining access to travel to tourist sites and developing the culinary sector or restaurants. By adopting the scenery around the ecotourism site area, as well as providing development facilities, perhaps in the form of a cable car to provide access to travel to Ijen Crater, tourists can enjoy views of the mountains and blue fire more easily.
Tourism managers and local government ecotourism sites in Banyuwangi Regency can benefit from the factors that can affect the behavioral intention of tourists from the managerial implications found in the results of the structural equation modeling (SEM) analysis. It is hoped that knowing the factors that can affect the behavioral intention of tourists can increase the number of domestic and foreign tourists visiting the ecotourism site of Banyuwangi Regency. Based on the SEM analysis, the managerial implications that can be given are only based on positive and significant results. Subjective norms and destination image positively and significantly influence ecotourism behavioral intention. Self-identity also has a significant and positive relationship to subjective norms. The antecedent destination image has a positive and significant relationship to environmental concerns. The relationship of the independent variables biosphere value and future time perspective are proven to have positive significance with environmental attitude and environmental concern, respectively. Hypotheses 2, 4, and 5 are aligned with previous research [], where both the previous study and this study provide significant positive values. Hypothesis 9, 11, and 12 generated significant and positive values, where this finding is expected based on prior research []. Suggestions for steps that can be taken by the manager of ecotourism sites in Banyuwangi Regency are presented in Table 8. The present study provided the contributed values of how to manage the tourist behavior intention to visit Banyuwangi Regency. As the world winner of the 12th United Nations World Tourism Organization (UNWTO) awards, many providers across the nations will highlight it for potential adoption. This research will enrich the methods to understand consumers better and for further reference in future studies, especially for sustainable approaches [,,].

Table 8.
Managerial implications.
6. Conclusions
The results of the demographic and usage analysis show that the majority of ecotourism tourists in Banyuwangi Regency are respondents aged 17–21 years, with 190 female respondents and 154 male respondents, and tend to have a frequency of visits of 2–5 times in the last 3 years. Most of them chose Ijen Crater Nature Park as a favorite ecotourism site in Banyuwangi Regency. Most respondents in this study admitted that they are individuals who have a love for nature and are willing to dispose of their garbage in its proper place. In this study, quantitative methods were used as data collection methods, and structural equation modeling (SEM) methods were used to process and analyze the research data that had been collected. This approach was carried out to determine what factors influence tourists’ behavioral ecotourism intention on ecotourism sites in Banyuwangi Regency. There are 12 hypotheses in this study. From the results of the SEM analysis, there are six accepted hypotheses, including positive and significant effects on the subjective norm and destination image variables on ecotourism behavioral intention.
Furthermore, it was found that there was a positive and significant effect between the variables of ecotourism self-identity and subjective norm. Other results found that biosphere value had a positive and significant effect on environmental attitude, and future time perspective and festination image variables were found to have a positive and significant effect on the environmental concern variable. In contrast, six other hypotheses were rejected in this study, including perceived behavioral control, environmental attitude, environmental knowledge, environmental concern, and future time perspective variables, which have no significant effects or results on ecotourism behavioral intention. Finally, it was found that the perceived ecotourism usefulness variable had no significant effect on environmental attitudes. The current research showed how several dimensions affect ecotourism behavior intention. Understanding the substantial dimensions will generate the proper strategy and recommendations. Finally, the recommendations can be generalized and adopted to similar ecotourism sites, especially in the COVID-19 era, which has poor prospects for economic development.
Several limitations were identified in this research. First, the distribution of the questionnaires took longer than expected. This situation is due to several things, including Instagram having a Direct Message (DM) sending limit of around 20 messages per day. This is considered to hinder the flow of questionnaires that were intended to be sent 40–50 times a day to the target respondents. The limitation is further supported by respondents who were unresponsive to messages that have been sent. Some only responded a few days later, even when access to the questionnaire had been closed. Second, demographic analysis in this study only focused on gender and age, so the results of the crosstabulation analysis became less varied. Third, in relation to the question, there is an assumption that respondents still do not understand the variables presented, where the contents of the questionnaire do not provide a detailed explanation of the definition of ecotourism behavioral intentions where ecotourism itself is still new in the world of tourism. The sample size and geographical scope are still limited and need to be added in future analyses.
Further research recommendations are made. The first is to increase or replace some of the rejected variables in the hypothesis test. The goal is to find out more broadly what factors affect the behavioral intention of ecotourism tourists. The second is trying to consider visiting ecotourism sites in Banyuwangi Regency to distribute questionnaires offline to dig for more precise and credible information. Additionally, it also aims to give future researchers a better picture in designing questionnaires and consider what indicators should be used so that they have the same understanding as respondents. The third is adding some pictures to the questionnaire to help respondents answer and receive a visualization. The fourth is adding some questions regarding the respondents’ domicile. This situation was not facilitated in this study. The researchers do not know whether the distribution of the questionnaires has been carried out evenly. The fifth is to consider applying this type of exploratory research because researchers can conduct direct interviews with respondents while observing behavior (deep understanding) and validating it. The last is exploring other generations with a sizeable economic tendency so that further research can find out if that generation is optimized and if it will damage/save the environment. Further, exploring behavioral models such as protection motivation theory, self-determination theory, and others needs to be conducted to better understand tourists, which can affect the proper strategy for stakeholders in improving the ecotourism industry.
Author Contributions
Conceptualization, S.F.P., I.G.A.P.M. and B.A.; methodology, S.F.P., I.G.A.P.M. and B.A.; software, S.F.P., I.G.A.P.M. and B.A.; validation, Y.T.P., A.K.S.O., M.N.Y., R.N., A.A.N.P.R. and M.R.; formal analysis, S.F.P., I.G.A.P.M. and B.A.; investigation, S.F.P., I.G.A.P.M. and B.A.; resources, S.F.P., I.G.A.P.M. and B.A.; data curation, S.F.P., I.G.A.P.M. and B.A.; writing—original draft preparation, S.F.P., I.G.A.P.M. and B.A.; writing—review and editing, E.A.S., M.S., R.D.K., S.U., R.A.K.P., H.H.K.P., G.A.G., I.B.A.W., A.Z., G.S.P. and Y.P.; visualization, S.F.P., I.G.A.P.M. and B.A.; supervision, Y.T.P., A.K.S.O., M.N.Y., R.N., A.A.N.P.R. and M.R.; project administration, Y.T.P., A.K.S.O. and M.N.Y.; funding acquisition, Y.T.P., A.K.S.O. and M.N.Y. All authors have read and agreed to the published version of the manuscript.
Funding
This research study was funded by Mapúa University Directed Research for Innovation and Value Enhancement (DRIVE).
Institutional Review Board Statement
This study was approved by Mapua University Research Ethics Committees. Document No.: FM-RC-22-63.
Informed Consent Statement
Informed consent was obtained from all subjects involved in the study.
Data Availability Statement
The data presented in this study are available upon request from the corresponding author.
Acknowledgments
The researchers would like to extend their deepest gratitude to the respondents of this study despite the current COVID-19.
Conflicts of Interest
The authors declare no conflict of interest.
References
- CNN Indonesia. Pariwisata Indonesia Masuk 10 Besar Dunia Versi WTTC. Available online: https://www.cnnindonesia.com/gaya-hidup/20181003195638-269-335466/pariwisata-indonesia-masuk-10-besar-dunia-versi-wttc (accessed on 21 November 2022).
- Pipinos, G.; Fokiali, P. An Assessment of the Attitudes of the Inhabitants of Northern Karpathos, Greece: Towards a Framework for Ecotourism Development in Environmentally Sensitive Areas. Environ. Dev. Sustain. 2009, 11, 655–675. [Google Scholar] [CrossRef]
- Campbell, L.M.; Gray, N.J.; Meletis, Z.A. Political Ecology Perspectives on Ecotourism to Parks and Protected Areas. In Transforming Parks and Protected Areas; Routledge: London, UK, 2007; pp. 212–233. ISBN 0203961900. [Google Scholar]
- Hengky, S.H. Reflecting Cultural Ecotourism in Banyuwangi, Indonesia. Int. J. Cult. Hist. 2017, 4, 22. [Google Scholar] [CrossRef]
- Farzanegan, M.R.; Gholipour, H.F.; Feizi, M.; Nunkoo, R.; Andargoli, A.E. International Tourism and Outbreak of Coronavirus (COVID-19): A Cross-Country Analysis. J. Travel Res. 2021, 60, 687–692. [Google Scholar] [CrossRef]
- Sadeli, S.; Destiana, A. Pengaruh Destination Image Dan Tourist Atraction Terhadap Tourist Satisfaction Dan Post Visit Behavioral Intention. J. Tour. Creat. 2019, 3, 131–150. [Google Scholar]
- Lee, T.H.; Jan, F.-H. Ecotourism Behavior of Nature-Based Tourists: An Integrative Framework. J. Travel Res. 2018, 57, 792–810. [Google Scholar] [CrossRef]
- Pham, H.S.T.; Khanh, C.N.T. Ecotourism Intention: The Roles of Environmental Concern, Time Perspective and Destination Image. Tour. Rev. 2020, 76, 1141–1153. [Google Scholar] [CrossRef]
- Wahyuningsih, W. The Effect of Customer Value on Behavioral Intentions in Tourism Industry. Int. Res. J. Bus. Stud. 2015, 5. [Google Scholar] [CrossRef]
- Ratnasari, R.T.; Gunawan, S.; Septiarini, D.F.; Rusmita, S.A.; Kirana, K.C.; Pd, S. Customer Satisfaction between Perceptions of Environment Destination Brand and Behavioural Intention. Int. J. Innov. Creat. Change 2020, 10, 472–487. [Google Scholar]
- Pratminingsih, S.A.; Rudatin, C.L.; Rimenta, T. Roles of Motivation and Destination Image in Predicting Tourist Revisit Intention: A Case of Bandung-Indonesia. Int. J. Innov. Manag. Technol. 2014, 5, 19. [Google Scholar] [CrossRef]
- Ciotti, M.; Ciccozzi, M.; Terrinoni, A.; Jiang, W.-C.; Wang, C.-B.; Bernardini, S. The COVID-19 Pandemic. Crit. Rev. Clin. Lab. Sci. 2020, 57, 365–388. [Google Scholar] [CrossRef]
- Burckhardt, R.M.; Dennehy, J.J.; Poon, L.L.M.; Saif, L.J.; Enquist, L.W. Are COVID-19 Vaccine Boosters Needed? The Science behind Boosters. J. Virol. 2022, 96, e01973-21. [Google Scholar] [CrossRef] [PubMed]
- Fotiadis, A.; Polyzos, S.; Huan, T.-C.T.C. The Good, the Bad and the Ugly on COVID-19 Tourism Recovery. Ann. Tour. Res. 2021, 87, 103117. [Google Scholar] [CrossRef] [PubMed]
- Williams, N.L.; Nguyen, T.H.H.; del Chiappa, G.; Fedeli, G.; Wassler, P. COVID-19 Vaccine Confidence and Tourism at the Early Stage of a Voluntary Mass Vaccination Campaign: A PMT Segmentation Analysis. Curr. Issues Tour. 2022, 25, 475–489. [Google Scholar] [CrossRef]
- Qiu, R.T.R.; Park, J.; Li, S.; Song, H. Social Costs of Tourism during the COVID-19 Pandemic. Ann. Tour. Res. 2020, 84, 102994. [Google Scholar] [CrossRef] [PubMed]
- Rahman, M.K.; Gazi, M.A.I.; Bhuiyan, M.A.; Rahaman, M.A. Effect of COVID-19 Pandemic on Tourist Travel Risk and Management Perceptions. PLoS One 2021, 16, e0256486. [Google Scholar] [CrossRef]
- Duro, J.A.; Perez-Laborda, A.; Turrion-Prats, J.; Fernández-Fernández, M. COVID-19 and Tourism Vulnerability. Tour. Manag. Perspect. 2021, 38, 100819. [Google Scholar] [CrossRef] [PubMed]
- Ntounis, N.; Parker, C.; Skinner, H.; Steadman, C.; Warnaby, G. Tourism and Hospitality Industry Resilience during the COVID-19 Pandemic: Evidence from England. Curr. Issues Tour. 2022, 25, 46–59. [Google Scholar] [CrossRef]
- Bui, P.L.; Wickens, E. Tourism Industry Resilience Issues in Urban Areas during COVID-19. Int. J. Tour. Cities 2021, 7, 861–879. [Google Scholar]
- Matei, D.; Chiriţă, V.; Lupchian, M.M. Governance and Tourism Resilience during the COVID-19 Crisis. Case Study Bukovina, Romania. Geo J. Tour. Geosites 2021, 34, 256–262. [Google Scholar] [CrossRef]
- Fang, W.-T.; Lien, C.-Y.; Huang, Y.-W.; Han, G.; Shyu, G.-S.; Chou, J.-Y.; Ng, E. Environmental Literacy on Ecotourism: A Study on Student Knowledge, Attitude, and Behavioral Intentions in China and Taiwan. Sustainability 2018, 10, 1886. [Google Scholar] [CrossRef]
- Setyaningrum, E.W.; Erwanto, Z.; Prapti, K.P.; Yuniartik, M.; Dewi, A.T.K. Ecotourism Development and Its Effect on Alternative Livelihoods in the Cemara Beach of Banyuwangi District. Int. J. Ecol. Environ. Sci. 2019, 1, 18–25. [Google Scholar]
- Ajzen, I. The Theory of Planned Behavior. Organ. Behav. Hum. Decis. Process. 1991, 50, 179–211. [Google Scholar] [CrossRef]
- Perera, P.; Vlosky, R. How Previous Visits Shape Trip Quality, Perceived Value, Satisfaction, and Future Behavioral Intentions: The Case of Forest-Based Ecotourism in Sri Lanka. Int. J. Sport Manag. Recreat. Tour. 2013, 11, 1–24. [Google Scholar] [CrossRef]
- Chan, L.; Bishop, B. A Moral Basis for Recycling: Extending the Theory of Planned Behaviour. J. Environ. Psychol. 2013, 36, 96–102. [Google Scholar] [CrossRef]
- Kim, Y.J.; Njite, D.; Hancer, M. Anticipated Emotion in Consumers’ Intentions to Select Eco-Friendly Restaurants: Augmenting the Theory of Planned Behavior. Int. J. Hosp. Manag. 2013, 34, 255–262. [Google Scholar] [CrossRef]
- Lee, T.H. An Ecotourism Behavioural Model of National Forest Recreation Areas in Taiwan. Int. For. Rev. 2007, 9, 771–785. [Google Scholar] [CrossRef]
- Ru, X.; Qin, H.; Wang, S. Young People’s Behaviour Intentions towards Reducing PM2. 5 in China: Extending the Theory of Planned Behaviour. Resour. Conserv. Recycl. 2019, 141, 99–108. [Google Scholar] [CrossRef]
- Seow, A.N.; Choong, Y.O.; Moorthy, K.; Chan, L.M. Intention to Visit Malaysia for Medical Tourism Using the Antecedents of Theory of Planned Behaviour: A Predictive Model. Int. J. Tour. Res. 2017, 19, 383–393. [Google Scholar] [CrossRef]
- Bonne, K.; Vermeir, I.; Bergeaud-Blackler, F.; Verbeke, W. Determinants of Halal Meat Consumption in France. Br. Food J. 2007, 109, 367–386. [Google Scholar] [CrossRef]
- Hu, H.; Zhang, J.; Wang, C.; Yu, P.; Chu, G. What Influences Tourists’ Intention to Participate in the Zero Litter Initiative in Mountainous Tourism Areas: A Case Study of Huangshan National Park, China. Sci. Total Environ. 2019, 657, 1127–1137. [Google Scholar] [CrossRef]
- Duarte Alonso, A.; Sakellarios, N.; Pritchard, M. The Theory of Planned Behaviour in the Context of Cultural Heritage Tourism. J. Herit. Tour. 2015, 10, 399–416. [Google Scholar] [CrossRef]
- Quintal, V.A.; Lee, J.A.; Soutar, G.N. Risk, Uncertainty and the Theory of Planned Behavior: A Tourism Example. Tour. Manag. 2010, 31, 797–805. [Google Scholar] [CrossRef]
- Cheung, L.T.O.; Fok, L. The Motivations and Environmental Attitudes of Nature-Based Visitors to Protected Areas in Hong Kong. Int. J. Sustain. Dev. World Ecol. 2014, 21, 28–38. [Google Scholar] [CrossRef]
- Han, H.; Hsu, L.-T.J.; Sheu, C. Application of the Theory of Planned Behavior to Green Hotel Choice: Testing the Effect of Environmental Friendly Activities. Tour. Manag. 2010, 31, 325–334. [Google Scholar] [CrossRef]
- Amyx, D.A.; DeJong, P.F.; Lin, X.; Chakraborty, G.; Wiener, J.L. Influencers of Purchase Intentions for Ecologically Safe Products: An Exploratory Study. In Marketing Theory and Applications, Proceedings of the 1994 American Marketing Association Winter Educators Conference; AMA Chicago: Chicago, IL, USA, 1994; Volume 5, pp. 341–347. [Google Scholar]
- Jones, N.; Iosifides, T.; Evangelinos, K.I.; Florokapi, I.; Dimitrakopoulos, P.G. Investigating Knowledge and Perceptions of Citizens of the National Park of Eastern Macedonia and Thrace, Greece. Int. J. Sustain. Dev. World Ecol. 2012, 19, 25–33. [Google Scholar] [CrossRef]
- van Birgelen, M.; Semeijn, J.; Behrens, P. Explaining Pro-Environment Consumer Behavior in Air Travel. J. Air Transp. Manag. 2011, 17, 125–128. [Google Scholar] [CrossRef]
- Brown, T.J.; Ham, S.H.; Hughes, M. Picking up Litter: An Application of Theory-Based Communication to Influence Tourist Behaviour in Protected Areas. J. Sustain. Tour. 2010, 18, 879–900. [Google Scholar] [CrossRef]
- Lee, W.H.; Moscardo, G. Understanding the Impact of Ecotourism Resort Experiences on Tourists’ Environmental Attitudes and Behavioural Intentions. J. Sustain. Tour. 2005, 13, 546–565. [Google Scholar] [CrossRef]
- Christensen, P.N.; Rothgerber, H.; Wood, W.; Matz, D.C. Social Norms and Identity Relevance: A Motivational Approach to Normative Behavior. Personal. Soc. Psychol. Bull. 2004, 30, 1295–1309. [Google Scholar] [CrossRef]
- Bernstein, B.; Solomon, J. “Pedagogy, Identity and the Construction of a Theory of Symbolic Control”: Basil Bernstein Questioned by Joseph Solomon. Br. J. Sociol. Educ. 1999, 20, 265–279. [Google Scholar] [CrossRef]
- Mannetti, L.; Pierro, A.; Livi, S. Recycling: Planned and Self-Expressive Behaviour. J. Environ. Psychol. 2004, 24, 227–236. [Google Scholar] [CrossRef]
- van der Werff, E.; Steg, L.; Keizer, K. I Am What I Am, by Looking Past the Present: The Influence of Biospheric Values and Past Behavior on Environmental Self-Identity. Environ. Behav. 2014, 46, 626–657. [Google Scholar] [CrossRef]
- Forsyth, D.R.; van Vugt, M.; Schlein, G.; Story, P.A. Identity and Sustainability: Localized Sense of Community Increases Environmental Engagement. Anal. Soc. Issues Public Policy 2015, 15, 233–252. [Google Scholar] [CrossRef]
- Graafland, J. Religiosity, Attitude, and the Demand for Socially Responsible Products. J. Bus. Ethics 2017, 144, 121–138. [Google Scholar] [CrossRef]
- Dietz, T.; Stern, P.C.; Guagnano, G.A. Social Structural and Social Psychological Bases of Environmental Concern. Environ. Behav. 1998, 30, 450–471. [Google Scholar] [CrossRef]
- Schultz, P.W.; Zelezny, L. Values as Predictors of Environmental Attitudes: Evidence for Consistency across 14 Countries. J. Environ. Psychol. 1999, 19, 255–265. [Google Scholar] [CrossRef]
- Schultz, P.W.; Zelezny, L.; Dalrymple, N.J. A Multinational Perspective on the Relation between Judeo-Christian Religious Beliefs and Attitudes of Environmental Concern. Environ. Behav. 2000, 32, 576–591. [Google Scholar] [CrossRef]
- Stern, P.C.; Dietz, T. The Value Basis of Environmental Concern. J. Soc. Issues 1994, 50, 65–84. [Google Scholar] [CrossRef]
- van Riper, C.J.; Kyle, G.T. Understanding the Internal Processes of Behavioral Engagement in a National Park: A Latent Variable Path Analysis of the Value-Belief-Norm Theory. J. Environ. Psychol. 2014, 38, 288–297. [Google Scholar] [CrossRef]
- Davis, F.D. Perceived Usefulness, Perceived Ease of Use, and User Acceptance of Information Technology. MIS Q. 1989, 13, 319–340. [Google Scholar] [CrossRef]
- Lee, W.; Xiong, L.; Hu, C. The Effect of Facebook Users’ Arousal and Valence on Intention to Go to the Festival: Applying an Extension of the Technology Acceptance Model. Int. J. Hosp. Manag. 2012, 31, 819–827. [Google Scholar] [CrossRef]
- Rashid, N. Awareness of Eco-Label in Malaysia’s Green Marketing Initiative. Int. J. Bus. Manag. 2009, 4, 132–141. [Google Scholar] [CrossRef]
- Laroche, M.; Bergeron, J.; Barbaro-Forleo, G. Targeting Consumers Who Are Willing to Pay More for Environmentally Friendly Products. J. Consum. Mark. 2001, 18, 503–520. [Google Scholar] [CrossRef]
- Mostafa, M.M. Gender Differences in Egyptian Consumers’ Green Purchase Behaviour: The Effects of Environmental Knowledge, Concern and Attitude. Int. J. Consum. Stud. 2007, 31, 220–229. [Google Scholar] [CrossRef]
- Dunlap, R.E.; van Liere, K.D.; Mertig, A.G.; Jones, R.E. New Trends in Measuring Environmental Attitudes: Measuring Endorsement of the New Ecological Paradigm: A Revised NEP Scale. J. Soc. Issues 2000, 56, 425–442. [Google Scholar] [CrossRef]
- Schultz, P.W.; Gouveia, V.V.; Cameron, L.D.; Tankha, G.; Schmuck, P.; Franěk, M. Values and Their Relationship to Environmental Concern and Conservation Behavior. J. Cross Cult. Psychol. 2005, 36, 457–475. [Google Scholar] [CrossRef]
- Chan, E.S.W.; Hon, A.H.Y.; Chan, W.; Okumus, F. What Drives Employees’ Intentions to Implement Green Practices in Hotels? The Role of Knowledge, Awareness, Concern and Ecological Behaviour. Int. J. Hosp. Manag. 2014, 40, 20–28. [Google Scholar] [CrossRef]
- Sun, Y.; Wang, S.; Li, J.; Zhao, D.; Fan, J. Understanding Consumers’ Intention to Use Plastic Bags: Using an Extended Theory of Planned Behaviour Model. Nat. Hazards 2017, 89, 1327–1342. [Google Scholar] [CrossRef]
- Hedlund, T. The Impact of Values, Environmental Concern, and Willingness to Accept Economic Sacrifices to Protect the Environment on Tourists’ Intentions to Buy Ecologically Sustainable Tourism Alternatives. Tour. Hosp. Res. 2011, 11, 278–288. [Google Scholar] [CrossRef]
- Milfont, T.L.; Wilson, J.; Diniz, P. Time Perspective and Environmental Engagement: A Meta-Analysis. Int. J. Psychol. 2012, 47, 325–334. [Google Scholar] [CrossRef]
- Seginer, R. Adolescent Future Orientation: An Integrated Cultural and Ecological Perspective. Online Read. Psychol. Cult. 2003, 6, 2307–2919. [Google Scholar]
- Strathman, A.; Gleicher, F.; Boninger, D.S.; Edwards, C.S. The Consideration of Future Consequences: Weighing Immediate and Distant Outcomes of Behavior. J. Pers. Soc. Psychol. 1994, 66, 742. [Google Scholar] [CrossRef]
- Doran, R.; Hanss, D.; Larsen, S. Intentions to Make Sustainable Tourism Choices: Do Value Orientations, Time Perspective, and Efficacy Beliefs Explain Individual Differences? Scand. J. Hosp. Tour. 2017, 17, 223–238. [Google Scholar] [CrossRef]
- Phelps, A. Holiday Destination Image—The Problem of Assessment: An Example Developed in Menorca. Tour. Manag. 1986, 7, 168–180. [Google Scholar] [CrossRef]
- Tasci, A.D.A.; Gartner, W.C. Destination Image and Its Functional Relationships. J. Travel Res. 2007, 45, 413–425. [Google Scholar] [CrossRef]
- Beerli, A.; Martin, J.D. Factors Influencing Destination Image. Ann. Tour. Res. 2004, 31, 657–681. [Google Scholar] [CrossRef]
- Schene, A.H.; Koeter, M.; van Wijngaarden, B.; Knudsen, H.C.; Leese, M.; Ruggeri, M.; White, I.R.; Vázquez-Barquero, J.L.; Group, E.S. Methodology of a Multi-Site Reliability Study: EPSILON Study 3. Br. J. Psychiatry 2000, 177, S15–S20. [Google Scholar] [CrossRef]
- Malhotra, N.K.; Birks, D.K.; Wills, P. Marketing Research: An Applied Orientation, 6th ed.; Pearson Education Limited: England, UK, 2010. [Google Scholar]
- Hair, J.F.; Black, W.C.; Babin, B.J.; Anderson, R.E. Multivariate Data Analysis; Cengage: Andover, UK, 2019. [Google Scholar]
- Fornell, C.; Larcker, D.F. Evaluating Structural Equation Models with Unobservable Variables and Measurement Error. J. Mark. Res. 1981, 18, 39–50. [Google Scholar] [CrossRef]
- Hooper, D.; Coughlan, J.; Mullen, M.R. Structural Equation Modelling: Guidelines for Determining Model Fit. Electron. J. Bus. Res. Methods 2008, 6, 53–60. [Google Scholar]
- Persada, S.F.; Miraja, B.A.; Nadlifatin, R. Understanding the Generation Z Behavior on D-Learning: A Unified Theory of Acceptance and Use of Technology (UTAUT) Approach. Int. J. Emerg. Technol. Learn. 2019, 14. [Google Scholar] [CrossRef]
- Baros, Z.; Dávid, L. Environmentalism and Sustainable Development from the Point of View of Tourism. WIT Trans. Ecol. Environ. 2007, 106, 395–404. [Google Scholar]
- Baros, Z.; Dávid, L. A Possible Use of Indicators for Sustainable Development in Tourism. Anatolia 2007, 18, 349–355. [Google Scholar] [CrossRef]
- Tuan, V.K.; Rajagopal, P. Analyzing Factors Affecting Tourism Sustainable Development towards Vietnam in the New Era. Eur. J. Bus. Innov. Res. 2019, 7, 30–42. [Google Scholar]
Disclaimer/Publisher’s Note: The statements, opinions and data contained in all publications are solely those of the individual author(s) and contributor(s) and not of MDPI and/or the editor(s). MDPI and/or the editor(s) disclaim responsibility for any injury to people or property resulting from any ideas, methods, instructions or products referred to in the content. |
© 2023 by the authors. Licensee MDPI, Basel, Switzerland. This article is an open access article distributed under the terms and conditions of the Creative Commons Attribution (CC BY) license (https://creativecommons.org/licenses/by/4.0/).