Ensuring Power Balance in the Electrical Grid of an Oil-and-Gas-Producing Enterprise with Distributed Generation Using Associated Petroleum Gas
Abstract
:1. Introduction
2. Agents of the OGPE ETC with Distributed Generation
- To estimate the error of the developed methodology for ensuring power balance in the electrical grid;
- To estimate the error of modeling the control actions in a digital multi-agent model at a real physical object;
- To estimate the error in calculating the electric power based on the APG performance in the framework of developing a methodology for ensuring power balance [28].
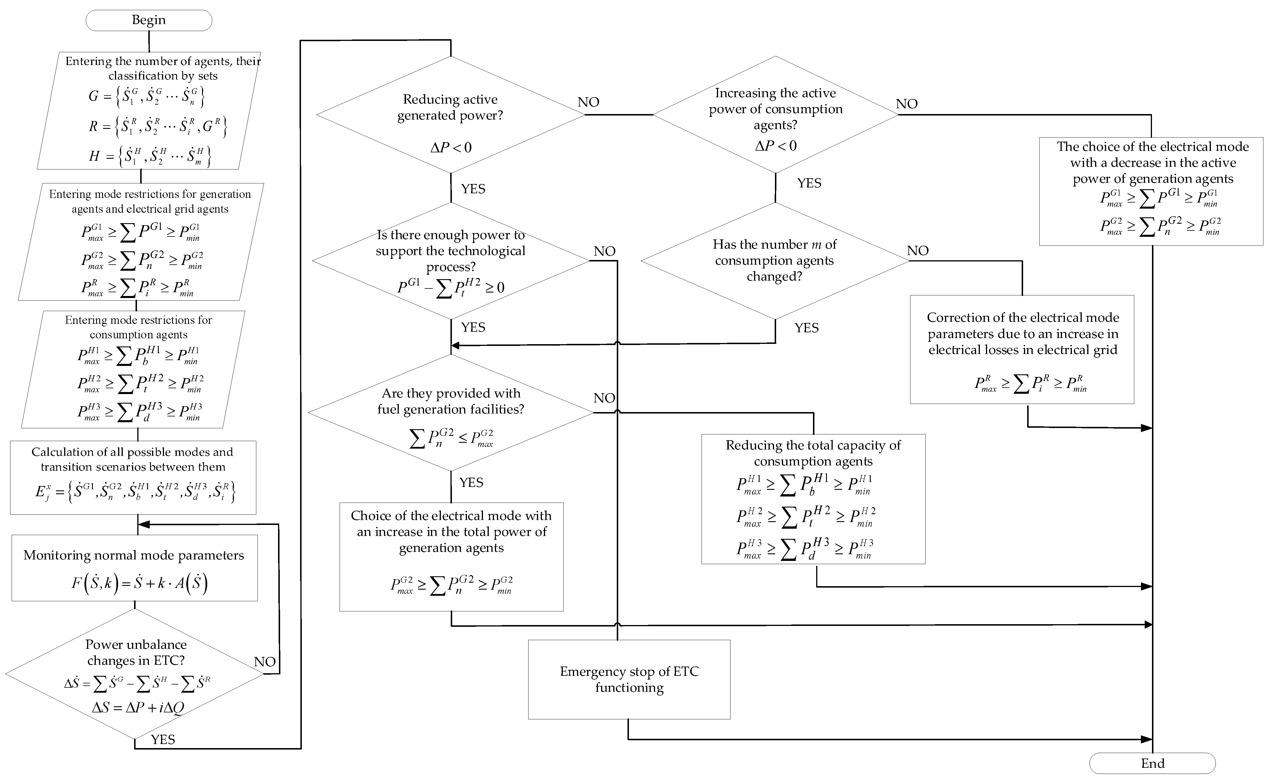
3. Methodology for Ensuring Power Balance in the Electrical Grid of an Oil-and-Gas-Producing Enterprise
4. Results
- Evaluate the error of the developed methodology for ensuring power balance in an electrical grid;
- Evaluate the error of modeling the control actions in a digital multi-agent model on a real physical object;
- Evaluate the error of the electric power calculation based on the heat output of APG when developing a methodology for ensuring power balance in the electrical grid.
4.1. Evaluate the Error of the Developed Methodology for Ensuring Power Balance in the Electrical Grid
4.2. Evaluate the Error of Modeling the Digital Multi-Agent Model’s Control Actions on a Real Physical Object
4.3. Evaluate the Error of the Electric Power Calculation Based on the Heat Output of APG When Developing a Methodology for Ensuring Power Balance in the Electrical Grid
5. Discussion
- -
- The reduction in the oil-and-gas-producing enterprise dependence on the tariff policy in the electricity market;
- -
- The reduction in the environmental load on the whole;
- -
- The improvement of the ecological situation directly in the fields.
6. Conclusions
Author Contributions
Funding
Institutional Review Board Statement
Informed Consent Statement
Data Availability Statement
Conflicts of Interest
References
- Transforming OurWorld: The 2030 Agenda for Sustainable Development, Resolution A/RES/70/1 of United Nations General Assembly Seventieth Session on 25 September 2015, New York. Available online: https://www.un.org/ga/search/view_doc.asp?symbol=A/RES/70/1 (accessed on 19 May 2023).
- Energy Strategy of the Russian Federation for the Period until 2035. Ministry of Energy of the Russian Federation: Moscow, Russia, 2020. Available online: https://minenergo.gov.ru/node/1026 (accessed on 19 May 2023).
- Lyakhomskii, A.V.; Petrochenkov, A.B.; Perfil’eva, E.N. Conceptual design and engineering strategies to increase energy efficiency at enterprises. Russ. Electr. Eng. 2015, 86, 305–308. [Google Scholar] [CrossRef]
- Maslo, K. Challenges to power system operation and development. In Proceedings of the 6th International Scientific Symposium on Electrical Power Engineering, St. Lesna, Slovakia, 21–23 September 2011. [Google Scholar]
- Yi, J.; Alvares, L.; Horowitz, R.; Candudas de Wit, C. Adaptive emergency braking control using a dynamic tire/road friction model. In Proceedings of the IEEE Conference on Decision and Control, Sydney, NSW, Australia, 12–15 December 2000. [Google Scholar] [CrossRef]
- Ilyushin, P.; Kulikov, A.; Suslov, K.; Filippov, S. Consideration of Distinguishing Design Features of Gas-Turbine and Gas-Reciprocating Units in Design of Emergency Control Systems. Machines 2021, 9, 47. [Google Scholar] [CrossRef]
- Uribe-Pérez, N.; Angulo, I.; Hernández-Callejo, L.; Arzuaga, T.; De la Vega, D.; Arrinda, A. Study of Unwanted Emissions in the CENELEC-A Band Generated by Distributed Energy Resources and Their Influence over Narrow Band Power Line Communications. Energies 2016, 9, 1007. [Google Scholar] [CrossRef]
- Aksan, F.; Jasiński, M.; Sikorski, T.; Kaczorowska, D.; Rezmer, J.; Suresh, V.; Leonowicz, Z.; Kostyła, P.; Szymańda, J.; Janik, P. Clustering Methods for Power Quality Measurements in Virtual Power Plant. Energies 2021, 14, 5902. [Google Scholar] [CrossRef]
- Beita, J.; Talibi, M.; Sadasivuni, S.; Balachandran, R. Thermoacoustic Instability Considerations for High Hydrogen Combustion in Lean Premixed Gas Turbine Combustors: A Review. Hydrogen 2021, 2, 33–57. [Google Scholar] [CrossRef]
- Almutairi, A.; Pilidis, P.; Al-Mutawa, N. Energetic and Exergetic Analysis of Combined Cycle Power Plant: Part-1. Energies 2015, 8, 14118–14135. [Google Scholar] [CrossRef]
- Ciontea, C.I.; Iov, F. A Study of Load Imbalance Influence on Power Quality Assessment for Distribution Networks. Electricity 2021, 2, 77–90. [Google Scholar] [CrossRef]
- Leitão, P.; Karnouskos, S. Industrial Agents: Emerging Applications of Software Agents in Industry; Morgan Kaufmann: Burlington, MA, USA, 2015; 476p. [Google Scholar]
- Liu, W.; Peng, L.; Wen, L.; Yang, J.; Liu, Y. Decomposing shared networks for separate cooperation with multi-agent reinforcement learning. Inf. Sci. 2023, 641, 119085. [Google Scholar] [CrossRef]
- Barik, P.K.; Shankar, G.; Sahoo, P.K. Investigations on Split-Source Inverter Based Shunt Active Power Filter Integrated Microgrid System for Improvement of Power Quality Issues. J. Electr. Eng. Technol. 2022, 17, 2025–2047. [Google Scholar] [CrossRef]
- Zhang, G.; Hu, W.; Cao, D.; Zhang, Z.; Huang, Q.; Chen, Z.; Blaabjerg, F. A multi-agent deep reinforcement learning approach enabled distributed energy management schedule for the coordinate control of multi-energy hub with gas, electricity, and freshwater. Energy Convers. Manag. 2022, 255, 115340. [Google Scholar] [CrossRef]
- Inozemtsev, A.; Petrochenkov, A.; Kazantsev, V.; Shmidt, I.; Sazhenkov, A.; Dadenkov, D.; Gribkov, I.; Ivanov, P. The Fuzzy Logic in the Problems of Test Control of a Bypass Turbojet Engine Gas Generator. Mathematics 2022, 10, 484. [Google Scholar] [CrossRef]
- Liu, J.; Yang, G.; Zhou, N.; Qin, K.; Chen, B.; Wu, Y.; Choi, K.-S. Event-triggered consensus control based on maximum correntropy criterion for discrete-time multi-agent systems. Neurocomputing 2023, 545, 126323. [Google Scholar] [CrossRef]
- Lone, A.H.; Gupta, N. Load Flow Analysis of Islanded Microgrids. In Proceedings of the 2021 IEEE 4th International Conferenceon Computing, Power and Communication Technologies (GUCON), Kuala Lumpur, Malaysia, 24–26 September 2021; pp. 1–6. [Google Scholar]
- Joshal, K.S.; Gupta, N. Microgrids with Model Predictive Control: A Critical Review. Energies 2023, 16, 4851. [Google Scholar] [CrossRef]
- Wang, X.; Wang, H.; Li, C.; Huang, T.; Kurths, J. Consensus Seeking in Multiagent Systems with Markovian Switching Topology Under Aperiodic Sampled Data. IEEE Trans. Syst. Man Cybern. Syst. 2020, 50, 5189–5200. [Google Scholar] [CrossRef]
- Bachor, P.; Bergdoll, R.-D.; Nebel, B. The Multi-Agent Transportation Problem. Proc. AAAI Conf. Artif. Intell. 2023, 37, 11525–11532. [Google Scholar] [CrossRef]
- Mine, H.; Osaki, S. Markovian Decision Processes; AEPCI: New York, NY, USA, 1970. [Google Scholar]
- Petrochenkov, A. Practical Aspects of Genetic Algorithms’ Implementation in Life Cycle Management of Electrotechnical Equipment. In Proceedings of the 3rd International Conference on Applied Innovations in IT, Koethen, Germany, 19 March 2015; Hochschule Anhalt: Koethen, Germany, 2015; pp. 1–6. [Google Scholar] [CrossRef]
- Liu, M.; Li, Y.; Zhu, L.; Guo, Y.; Liu, B. Formation Control for Mixed-Order UAVs–USVs–UUVs Systems under Cooperative and Optimal Control. J. Mar. Sci. Eng. 2023, 11, 704. [Google Scholar] [CrossRef]
- Sadamoto, T.; Chakrabortty, A.; Ishizaki, T.; Jun-ichi Imura, J. Dynamic Modeling, Stability, and Control of Power Systems with Distributed Energy Resources: Handling Faults Using Two Control Methods in Tandem. IEEE Control. Syst. Mag. 2019, 39, 34–65. [Google Scholar]
- Afrasiabi, M.; Rokrok, E. An improved centralized control structure for compensation of voltage distortions in inverter-based microgrids. Energies 2018, 11, 1862. [Google Scholar] [CrossRef]
- Kavalerov, B.V.; Petrochenkov, A.B.; Odin, K.A.; Tarasov, V.A. A method for development of software packages for mathematical simulation of electric power systems. Russ. Electr. Eng. 2015, 86, 331–338. [Google Scholar] [CrossRef]
- Sychev, Y.A.; Abramovich, B.N.; Prokhorova, V.B. The assessment of the shunt active filter efficiency under varied power supply source and load parameters. Int. J. Electr. Comput. Eng. 2020, 10, 5621–5630. [Google Scholar]
- Abur, A.; Exposito, A.G. Power System State Estimation. Theory and Implementation; Marcel Dekker: New York, NY, USA, 2004. [Google Scholar]
- Shafikov, I.; Khakimyanov, M. Assessment of reliability of the eletric submersible pump variable frequency drive. In Proceedings of the 2020 Iinternational Conference on Industrial Engineering, Applications and Manufacturing, ICIEAM, Sochi, Russia, 18–22 May 2020; p. 9112074. [Google Scholar]
- Lopez-Negrete, R.; D’Amato, F.J.; Biegler, L.T.; Kumar, A. Fast nonlinear model predictive control: Formulation and industrial process applications. Comput. Chem. Eng. 2013, 51, 55. [Google Scholar] [CrossRef]
- Blyuk, V.; Ershov, M.; Komkov, A. Adaptation of the Relay Protection Parameters Against Loss of Electrical System Stability by the Method of Artificial Neural Networks. In Proceedings of the 2021 3rd International Conference on Control Systems, Mathematical Modeling, Automation and Energy Efficiency, SUMMA 2021, Lipetsk, Russia, 10–12 November 2021; pp. 1122–1125. [Google Scholar] [CrossRef]
- Khalghani, M.R.; Verma, V.; Khushalani Solanki, S.; Solanki, J.M. Resilient Networked Control of Inverter-Based Microgrids against False Data Injections. Electronics 2022, 11, 780. [Google Scholar] [CrossRef]
- Gorshtein, V. Metody Optimizacii Rezhimov Jenergosistem [Methods for Optimizing the Regimes of Power Systems]; Energy: Moscow, Russia, 1981; 336p. (In Russian) [Google Scholar]
- Laboratory Stand «Electrical Machines and Electric Drive 1.5 kW» as part of the Electrical Engineering Laboratory by Research and Production Enterprise “Uchtech Pro”. Available online: https://labstand.ru/expert/laboratoriya-elektrotehnika (accessed on 12 September 2023). (In Russian).
- Laboratory Stand «Model of the Electrical System» by LLC IPC “Uchebnaya Tekhnika”. Available online: https://galsen.ru/catalog/elektroenergetika/model-elektricheskoj-sistemy10/ee1-s-r (accessed on 12 September 2023). (In Russian).
- National Instruments Corporation. National Instruments USB-6009 Specifications. 2023. Available online: https://www.ni.com/en-us/support/model.usb-6009.html (accessed on 29 May 2023).
- Small-Size Gas Turbine Engines 9I56 Series by Public Joint Stock Company “Kaluga Engine”. Available online: https://kadvi.ru/product/malorazmernie-gdt/ (accessed on 12 September 2023). (In Russian).
- Optima 7 User Manual, Original User Manual 2021 by MRU. Available online: https://www.mru.eu/fileadmin/user_upload/files/bedienungsanleitungen-en/62876EN_USER_MANUAL_OPTIMA7.pdf (accessed on 29 May 2023).
- Pujihatma, P.; Hadi, S.P.; Sarjiya, S.; Rohmat, T.A. Combined heat and power-optimal power flow based on thermodynamic model with associated petroleum and wet gas utilization constraints. Int. J. Electr. Comput. Eng. 2019, 9, 42–54. [Google Scholar] [CrossRef]
- Pujihatma, P.; Hadi, S.P.; Sarjiya, S.; Rohmat, T.A. Integrated Gas—Electricity Network—Combined Heat and Power Optimization with Associated Petroleum and Wet Gas Utilization Constraint. Int. J. Adv. Sci. Eng. Inf. Technol. 2018, 8, 6. [Google Scholar] [CrossRef]
- Rajović, V.; Kiss, F.; Maravić, N.; Bera, O. Environmental flows and life cycle assessment of associated petroleum gas utilization via combined heat and power plants and heat boilers at oil fields. Energy Convers. Manag. 2016, 118, 96–104. [Google Scholar] [CrossRef]





| Set of Agents | Datasets Used | Agent Function |
|---|---|---|
n—number of generation agents | —fuel consumption of the n-th agent, m3/h —generated power of the n-th agent, kVA —generated power without fuel processing (external power system), kVA | , where is the function reflecting the process of converting fuel into electricity, kVA |
i—number of agents in the power system of the field; —fuel balance, parameter of the technological process object responsible for the fuel balance | —output power of the i-th agent, kVA —input power of the i-th agent, kVA —capacity of consumers’ own needs and (or) power losses in the i-th agents, kVA —total fuel consumption, m3/h —total liquid flow rate, m3/h | where is the gas flow not involved in electricity generation, m3/h —function reflecting the APG separation process, m3/h |
m—number of consumption agents | —liquid flow rate of the m-th agent, m3/h —power consumption of the m-th agent, kVA —power not spent directly on the extraction of the oil and gas mixture, kVA | , where is the function reflecting the process of power consumption during the production of oil and gas mixture, kVA |
| Mode | , VA | , VA | , % | , % |
|---|---|---|---|---|
| 1.1 | 257 + j651 | 251 + j627 | 2.33 | 3.67 |
| 1.2 | 384 + j656 | 377 + j627 | 1.82 | 4.42 |
| 1.3 | 911 + j659 | 899 + j627 | 1.32 | 4.86 |
| 2.1 | 359 + j937 | 351 + j954 | 2.23 | 1.78 |
| 2.2 | 497 + j954 | 477 + j954 | 4.02 | 0.01 |
| Scenario | Initial Mode | Final Mode | , VA | , VA | , % | , % |
|---|---|---|---|---|---|---|
| 1 | 1.0 | 1.1 | 245 + j622 | 232 + j609 | 5.20 | 2.05 |
| 2 | 1.0 | 1.2 | 357 + j628 | 343 + j613 | 4.06 | 2.31 |
| 3 | 1.1 | 1.2 | 375 + j636 | 365 + j626 | 2.45 | 1.45 |
| 4 | 1.1 | 1.3 | 813 + j567 | 768 + j537 | 5.54 | 5.29 |
| 5 | 1.2 | 1.3 | 848 + j572 | 803 + j524 | 5.21 | 5.24 |
| 6 | 1.2 | 1.0 | 163 + j629 | 171 + j637 | 4.95 | 1.33 |
| 7 | 1.2 | 1.1 | 254 + j678 | 262 + j686 | 3.10 | 1.19 |
| 8 | 2.0 | 2.1 | 344 + j904 | 331 + j891 | 3.70 | 1.41 |
| 9 | 2.0 | 2.2 | 457 + j903 | 434 + j880 | 4.87 | 2.47 |
| 10 | 2.1 | 2.2 | 476 + j912 | 459 + j895 | 3.49 | 1.82 |
| 11 | 2.1 | 2.0 | 249 + j946 | 253 + j950 | 1.81 | 0.48 |
| 12 | 2.2 | 2.0 | 256 + j948 | 262 + j954 | 2.29 | 0.63 |
| 13 | 2.2 | 2.1 | 463 + j915 | 470 + j922 | 1.65 | 0.84 |
| Mode (Scenario) | Parameter | Modeling Time, s | ||||||||||
|---|---|---|---|---|---|---|---|---|---|---|---|---|
| 0 | 1 | 2 | 3 | 4 | 5 | 6 | 7 | 8 | 9 | 10 | ||
| Estimated | Voltage in grid, U, V | 170.0 | 169.0 | 167.5 | 165.0 | 162.5 | 160.0 | 162.5 | 165.0 | 167.5 | 169.0 | 170.0 |
| Manual | Voltage in grid, Uman, V | 170.0 | 166.6 | 162.4 | 147.8 | 143.7 | 119.9 | 157.6 | 155.2 | 173.4 | 180.9 | 170.0 |
| Error, % | 0.0 | 1.4 | 3.0 | 10.4 | 11.6 | 25.1 | 3.0 | 5.9 | 3.4 | 6.6 | 0.0 | |
| Automatic | Voltage in grid, Uauto, V | 170.0 | 168.8 | 165.4 | 162.3 | 161.8 | 159.6 | 156.8 | 158.9 | 167.9 | 172.8 | 170.0 |
| Error, % | 0.0 | 0.1 | 1.3 | 1.6 | 0.4 | 0.3 | 3.5 | 3.7 | 0.2 | 2.2 | 0.0 | |
| Parameter | Calculation Results | Experiment Results | Error, % |
|---|---|---|---|
| Mass fuel consumption , kg/s | 0.0003 | 0.0003 | - |
| Mass air consumption , kg/s | 0.0055 | 0.0055 | - |
| Excess air ratio , p.u. | 1.27 | 1.27 | - |
| Turbine inlet temperature , °K | 725.80 | 737.00 | 1.51 |
| Generated power , W | 738.69 | 730.30 | 1.73 |
| Volumetric fuel consumption at rated power of gas turbine engine (80 kW) , m3/h | 112.90 | 111.62 | 1.74 |
| Volumetric air consumption at rated power of gas turbine engine (80 kW) , m3/h | 1698.17 | 1717.69 | 1.74 |
| Object (APG Source) | Heat Output of APG, kJ/kg | Air Consumption, m3/h | Fuel Consumption, m3/h | |
|---|---|---|---|---|
| OGGP | 40,564.433 | 1701.85 | 127.58 | 1.60 |
| GTPP | 43,556.194 | 1701.70 | 121.97 | 1.52 |
| ICS #1 | 29,285.120 | 1717.19 | 182.38 | 2.28 |
| ICS #2 | 39,693.953 | 1714.41 | 127.92 | 1.60 |
| ICS #3 | 39,359.681 | 1723.15 | 110.60 | 1.38 |
| Field | APG Volume, Thousand m3 per Year | GTPS Power Equivalent *, kW | Planned Load, kW | Distance from Field to Load, km | Power Supply |
|---|---|---|---|---|---|
| #1 | 40,000 | 10,811 | 150 | 2.00 | Populated locality |
| #2 | 16,000 | 4324 | 1400 | 2.00 | Populated locality |
| #3 | 2000 | 541 | 250 | 3.00 | Populated locality |
| #4 | 1400 | 378 | 800 | 2.00 | Populated locality |
| #5 | 6000 | 1622 | 60 | 3.60 | Populated locality |
| #6 | 5500 | 1486 | 450 | 3.00 | Populated locality |
| #7 | 2600 | 703 | 1500 | 2.00 | Populated locality |
| #8 | 60,000 | 16,216 | 2500 | 2.75 | Populated locality |
| #9 | 2400 | 649 | 650 | 3.70 | Populated locality |
| #10 | 16,000 | 4324 | 600 | 3.50 | Populated locality |
| #11 | 100,000 | 27,027 | 1000 | 3.00 | Non-profit gardening partnership |
| 530 | 2.00 | Booster pumping station | |||
| #12 | 220,000 | 59,459 | 1300 | 3.50 | Populated locality |
| 200 | 2.00 | Objects of technological process | |||
| #13 | 6000 | 1622 | 75 | 3.00 | Dispensary |
| 387 | 0 | Oil and gas collection point | |||
| #14 | 14,500 | 3919 | 275 | 2.00 | Populated locality |
| 875 | 0 | Booster pumping station |
Disclaimer/Publisher’s Note: The statements, opinions and data contained in all publications are solely those of the individual author(s) and contributor(s) and not of MDPI and/or the editor(s). MDPI and/or the editor(s) disclaim responsibility for any injury to people or property resulting from any ideas, methods, instructions or products referred to in the content. |
© 2023 by the authors. Licensee MDPI, Basel, Switzerland. This article is an open access article distributed under the terms and conditions of the Creative Commons Attribution (CC BY) license (https://creativecommons.org/licenses/by/4.0/).
Share and Cite
Petrochenkov, A.; Pavlov, N.; Bachev, N.; Romodin, A.; Butorin, I.; Kolesnikov, N. Ensuring Power Balance in the Electrical Grid of an Oil-and-Gas-Producing Enterprise with Distributed Generation Using Associated Petroleum Gas. Sustainability 2023, 15, 14153. https://doi.org/10.3390/su151914153
Petrochenkov A, Pavlov N, Bachev N, Romodin A, Butorin I, Kolesnikov N. Ensuring Power Balance in the Electrical Grid of an Oil-and-Gas-Producing Enterprise with Distributed Generation Using Associated Petroleum Gas. Sustainability. 2023; 15(19):14153. https://doi.org/10.3390/su151914153
Chicago/Turabian StylePetrochenkov, Anton, Nikolai Pavlov, Nikolai Bachev, Alexander Romodin, Iurii Butorin, and Nikolai Kolesnikov. 2023. "Ensuring Power Balance in the Electrical Grid of an Oil-and-Gas-Producing Enterprise with Distributed Generation Using Associated Petroleum Gas" Sustainability 15, no. 19: 14153. https://doi.org/10.3390/su151914153
APA StylePetrochenkov, A., Pavlov, N., Bachev, N., Romodin, A., Butorin, I., & Kolesnikov, N. (2023). Ensuring Power Balance in the Electrical Grid of an Oil-and-Gas-Producing Enterprise with Distributed Generation Using Associated Petroleum Gas. Sustainability, 15(19), 14153. https://doi.org/10.3390/su151914153

