Abstract
The COVID-19 pandemic brought about drastic changes all across the world, causing the loss of thousands of lives and negatively affecting many industries, owing to the health measures taken by authorities in this period. The difficulties engendered by the pandemic have led to excessive anxiety and made people vulnerable to psychological problems. Moreover, many people have lost their jobs or experienced anxiety of losing their jobs. Turkish business is one of the prominent markets that have been severely affected by the pandemic. Thus, we considered it crucial to examine how life satisfaction levels of individuals working in the Turkish business sector can be increased through psychological capital. We also aimed to test whether a sense of job security has a mediator effect in the relationship between life satisfaction and psychological capital. In order to test the assumed relationship, we collected data from Turkish professionals working in the Marmara region. The collected data were analyzed using SPSS AMOS and the results revealed that psychological capital has a positive effect on life satisfaction levels of individuals. Moreover, our study is novel in that it revealed the mediator role of job security in the relationship between psychological capital and life satisfaction.
1. Introduction
The COVID-19 pandemic has been a difficult test for many organizations. Many companies had to make liquidation decisions on a unit-based or organizational level. In order to overcome the problems created by the pandemic and ensure business continuity, business leaders and human resources management professionals had to make significant adjustments to adopt to the “new normal” that serves the sustainability goals of organizations. While creating this new normal, it was especially important to understand how employees are affected psychologically by the process. Hence, organizations began to assign more importance to the well-being of employees and tried to find ways to promote a healthier, more resilient, better connected, committed, and engaged workforce [1]. Well-being at work, which can mostly be developed with positive work attitudes and positive psychological resources, is an asset for every individual [2]. Therefore, in order to ensure the well-being of employees in the aftermath of the pandemic, it has become rather important to adopt an organizational structure that provides them with a more positive and resilient perspective, leading to the sustainability of organizations. According to positive psychology advocates, boosting psychological capital is one of the best tools to establish resilience and achieve a positive outcome in these turbulent times, since it meets employees’ need for meaning and contributes to their intrinsic motivation [3]. According to [4] (2022), the pandemic put the psychological needs of individuals at the forefront of organizational agendas, since they ensure enhanced capabilities, strengths, and optimal functioning at an individual level.
During difficult times, organizations try to find alternative methods to make their employees feel secure and manage the ever-changing work environment; hence, they emphasize positivity and concentrate on strengthening employees’ skills rather than focusing on their negativities or trying to fix their vulnerabilities [5]. Unfortunately, at an individual level, the pandemic created two main challenges for employees: a negative impact on health and a threat to the sustainability of jobs and organizations. Although many working models, such as teleworking or flexible working, which were obligatory during the pandemic period, made life easier for some, due to the nature of their work, many people unfortunately had to lose their jobs. Similarly, many organizations could not sustain themselves in the turbulent environment created by the pandemic. In particular, teleworking permanently shifted the way people work, and the uncertainty, insecurity, and even anxiety caused by the pandemic made people reassess the importance of job security [6], making it imperative for many organizations to utilize psychological capital in order to combat the problems in the aftermath of the pandemic and ensure business continuity [7,8].
In fact, within extreme contexts, like the COVID-19 pandemic, heightened threats regarding job security can be emotionally draining [9], and in fragile economies like Turkey, the risk can be even more severe. Although the Marmara region in Turkey is very small in terms of geographical area, it is an area with the highest proportion of working population; almost 50.39 percent of ventures are located in this region [6]. In Marmara, which is overpopulated with a high urbanization rate and substantial living costs, employees struggled during the pandemic period due to the disease and increasing costs, as well as the new working conditions to which they had to adapt. Currently, unemployment, costs, and the number of immigrants are on the rise in this region, which has made it even more challenging for employees to sustain their livelihoods with their present jobs. Owing to these factors, Marmara was chosen as the sample region for this study. Moreover, there is a significant gap in the existing literature of empirical studies highlighting the methods that can be used to address the lack of life satisfaction among Turkish workers after the pandemic. Although many studies point out the problems related to job security, there is no study that mentions the effect of psychological capital in combating the job insecurity issues associated with the COVID-19 pandemic. Therefore, this study is the first to attempt to explain the impact of psychological capital on Turkish workers’ life satisfaction when job security is present. We opted to address this topic in our paper because we noticed that the severe economic recession in the aftermath of the pandemic [6] caused severe job security issues, which necessitates detailed elaboration. In this paper, we assumed that the job security of employees can contribute to business continuity, which in turn can contribute to the sustainability of organizations. This is why we aimed to test how psychological capital may affect individuals’ perceptions of their job security and analyze if job security can have a mediator effect in the relationship between psychological capital and life satisfaction. In Section 2, we have provided an in-depth explanation of the concepts of psychological capital, job security, and life satisfaction, along with details of other related field studies.
2. Literature Review
Positive organizational behaviors specifically dwell on the positive and powerful sides of people and institutions that make them more competent when struggling with extreme adversity [10]. One of the most important concepts of positive organizational behavior is psychological capital [11], which has its roots in positive psychology [12] and deals with positively oriented human capacities that can be measured, developed, and managed [13]. It is a form of positive psychological state of empowerment and development composed of four main psychological capacities: self-efficacy, optimism, hope, and resilience [14]. According to [15] (1998), self-efficacy can be explained as an individual’s belief in their own capabilities in a specific area. Optimism is a state involving an evolution of what can be achieved in a certain situation, while hope can be explained as a construct including (1) agency and goal-directed behavior, and (2) pathways, alternative ways, and plans to attain one’s goal [16]. Resilience is a positive coping mechanism that is used during difficult times [17]. In other words, it is a positive capital capacity aiming to rebound from problems [13]. The synergy among all these four capacities should be considered a higher-order construct through which organizations can invest and accomplish higher harmony and productivity.
Psychological capital can be boosted by constructive feedback, repeated mastery of experiences and success, an agentic mentality, proper support, and useful role models [18]. However, as the authors of [19] (2023) advocate, psychological capital may not be distributed equally among people from different properties and backgrounds. It is not seen at the same rate in everyone, and it does not create the same effect on everyone. Those individuals who have high psychological capital tend to experience higher life satisfaction [6]; career adaptability [20]; innovative work behavior [21]; lower occupational stress [22]; and lower deviant behavior [23]. More notably, there are also studies revealing the direct impact of psychological capital on the well-being levels of employees, such as [24] (2015), [25] (2020), and [26] (2023). Hence, in this study, we suggest that psychological capital is an inner power that makes life more satisfying, tolerable, and productive, boosting life satisfaction; namely, the contentment people feel about their work, and in this relationship, the presence of job security can also be an advantage.
In truth, people assign importance to job security owing to the fact that they want to maximize the possibility of keeping their current job. It provides individuals with the anticipation of obtaining the chance for growth in their current organization. It should be considered a basic human right significant for freedom and well-being [27]. Actually, job security is beneficial for employees because it creates economic stability, gives individuals the chance to plan their own future, contributes to self-confidence, and creates order [28]. Interestingly, it positively affects the mental health of employees and sends positive signals to the brain that can relieve mental stress [27] and foster work–life balance [29]. Job security affects the inclination to take risks [30] and job embeddedness and satisfaction [27], and job insecurity affects job stress and turnover intentions [31].
According to [9] (2022), in extreme contexts, like COVID-19, competing threats drive actions that sometimes conflict with one another, boosting feelings of job insecurity. Many people feel worried about the possibility of losing their jobs and feel helpless [32,33,34]. This is why, in many countries, including Turkey, authorities have taken measures to prevent employees from feeling the depressing effects of feelings of job insecurity, such as salary payment supports, dismissal bans, etc. [6].
3. Hypotheses and Research Model
Psychological capital can be conceived as an individual’s positive evaluation of circumstances and is necessary to encourage positive attitudes, high performance, and greater well-being [12]. Therefore, in this study, we assumed that when individuals have strong psychological capacities, their life satisfaction will also be higher; in other words, they will enjoy higher levels of life satisfaction. Moreover, we assumed that a sense of job security could be a good mediator in the positive relationship between psychological capital and life satisfaction. Hence, we have built the hypotheses below. During the pandemic, many employees experienced excessive stress that made having strong psychological capital more significant for struggling adversities that occurred in this period [6]. As [35] (2020) suggests, psychological capital is helpful in building constructive coping strategies after difficult times. In traumatic occurrences like the COVID-19 pandemic, individuals with high psychological capital can remain more resilient and mentally healthy. According to [36] (2019), since psychological capital encompasses a positive evaluation of one’s circumstances, individuals with higher levels of psychological capital are more likely to experience life satisfaction within several domains of life. The authors of [37] (2010) also advocate that positive cognitive resources inherent in psychological capital are associated with greater well-being, leading to life satisfaction. Supporting the positive impacts of psychological capital, the authors of [38] (2020) also proved that psychological capital is effective at improving quality of life. In general, psychological capital affects individuals’ mental health positively [39]. Moreover, the related literature advocates that psychological capital is a sound tool for boosting coping mechanisms [40]. It also has an alleviating effect on the stress levels of individuals [41] and mental problems [8], which contributes to better health. On the one hand, there are considerable studies showing the positive effect of psychological capital on work-related happiness [42] and job satisfaction [43]. Furthermore, studies revealing the relationship between psychological capital and life satisfaction, such as [44] (2022), [45] (2021), and [46] (2020), are also noteworthy. Inspired by these studies, we hypothesized that
H1.
Psychological capital will have a positive impact on the life satisfaction levels of individuals.
According to [5] (2009), psychological capacity has the potential to create increasing positivity that can help employees build more positive attitudes about their jobs and organizations. The related literature reveals the importance of psychological capital on the perception of potential to succeed in a new job and on job security [47,48]. In this study, we believe that this positive attitude can lead to a greater sense of job security. Previously, supporting this view, it is revealed that psychological capital has an alleviating effect on job insecurity and is inversely related with intentions to quit [49].
Conservation of resources theory [50] (2001) is helpful to understanding the possible positive impact of psychological capital on a sense of job security. According to this theory, people tend to protect their possessions, and their jobs are one of their most important possessions that deserve protection. Moreover, ego depletion theory suggests that those with the necessary amount of psychological capital can cope with stressful events and suffer less from negative emotions [51]. As outlined by [48] (2018), when employees are psychologically powerful, they can better manage this, and hence feel secure about the continuity of their jobs. The authors of [52] (2020) explained this by emphasizing that psychological capital is inversely correlated with anxiety. Later, empirically, it is revealed that employees with high psychological capital have lower employment anxiety [53]. Moreover, researchers insist that individuals with high psychological capacity are inclined to create positive evaluations of past, present, and future events [54].
In spite of the fact that job insecurity is a considerable stressor for modern employees’ anxieties, there is a scarcity of empirical research that has revealed the positive impact of personality characteristics and individual capacities that can resist the sense of job insecurity [54]. Aiming to fill this gap, we hypothesized that
H2.
Psychological capital has a positive effect on the sense of job security.
In recent years, owing to the pandemic, which has boosted feelings of insecurity, modern employees have started to face more socioeconomic problems. In general, job security is about perceptions of continuity and stability of one’s employment in their current organization [55]. During the pandemic, anxieties regarding job security have been exacerbated to an extent that affects employees’ job satisfaction. In the extant literature, several studies confirm this assumption. For instance, according to a meta-analysis reported by [56] 2002, job security was found to be a significant organizational support element enhancing job satisfaction. Conversely, job insecurity leads to lower job satisfaction [32].
Related research shows that employees feeling job insecurity experience poorer-quality relationships with their organizations, lower job satisfaction, greater intention to quit, and greater anxieties about the future that may lead to lower levels of life satisfaction [57]. Without doubt, all kinds of job stress lead to lower levels of life satisfaction, and job insecurity ranks among the highest levels of those stressors [58]. The findings of [59] (2019) proved that job insecurity negatively affects life satisfaction. In parallel with this, [60] (2023) revealed that the negative effects of job insecurity can lead to problems in mental health and exacerbate lower life satisfaction.
On the one hand, according to [61] (2000), imagining positive scenarios about a satisfactory and secure job can affect feelings and subsequent positive actions and attitudes of employees, indirectly giving way to greater life satisfaction. Thus, the inspiration we obtained from the related literature led us to construct the below hypothesis:
H3.
Job security has a positive and significant effect on life satisfaction.
Besides these relationships, we suppose that job security may have a mediator effect in the relationship between psychological capital and life satisfaction. We assume that when job security is considered, the positive effect of psychological capital on life satisfaction may occur through job security. Job security is a perception that makes people more confident about their future in their current organization [62] and their own potential in achieving their goals in this organization [63]; hence, it has the potential to mediate the direct impact of psychological capital on life satisfaction. Previously, the mediator effect of job security in the relationship between core self-evaluations and life satisfaction is demonstrated [64], which led us to believe that job security might have a similar effect on psychological capital and life satisfaction since psychological capital is already an internal force that strengthens one’s self-evaluations [3]. Similarly, the authors of [65] (2015) focused on the possible mediator effect of job insecurity, and they revealed that job insecurity acts as a mediator in the relationship between emotional intelligence [66], which designates similar psychological powers as psychological capital, and job satisfaction. Moreover, in the extant literature, although scarce in number, there are studies revealing the mediator effect of job security in the relationship between psychological capital and work-related outcomes such as burnout [67], work engagement [68], and job performance [69]. Being inspired by these studies, we hypothesized that.
H4.
Job security can act as a mediator in the relationship between psychological capital and life satisfaction.
In light of the above information, three variables are included in the research model. The main question we seek to answer in our research is how the exogenous variable affects the endogenous variable and the mediating role of job security in influencing it. Therefore, in the model, psychological capital is exogenous, life satisfaction is endogenous, and the job security mediator is included as a variable. The variables included in the research model are shown in Figure 1.
Figure 1.
The proposed model and the hypotheses.
4. Methodology
4.1. Research Data and Participants
The data collected from professionals working in service sector with 100 or more personnel in the Marmara Region of Turkey. The data was collected through Google forms, by contacting the relevant company managers and using social media platforms. Of the 450 collected data, 40 were excluded from the analysis because the number of people working in the enterprise was less than 200. In the missing data control, incomplete filling was detected in 10 variables. Analyzes were carried out on 400 data.
Demographic information about the participants is shown in Table 1. In total, 68.3% of the participants were male (n = 273) and 31.8% were female (n = 127). Moreover, 42.1% of the participants had undergraduate (n = 168), 43.9% had high school (n = 175) and 14% had postgraduate (n = 56) education. Additionally, 4.7% (n = 18) of the participants are top managers, 18.7.8% (n = 72) are middle managers reporting to general manager, 36.1% (n = 139, 40.5 (n = 156) other. The properties of participants are shown in Table 1.
Table 1.
Demographic properties of participants.
Marmara is the most industrialized region in Turkey. Therefore, it receives immigration from many parts of Turkey. Due to this feature, employees from this region have a high ability to represent Turkey’s demographic composition. Secondly, since the authors also reside in this region, it was easier to reach the relevant factories. For these reasons, the sample was obtained from the Marmara region.
4.2. Measures
In the research model, three scales apart from the demographic questions were used to assess the participants.
The positive psychological capital scale: To measure the positive psychological capital perception of the participants, the scale developed by [18] was used. This scale comprises 24 items split into 4 dimensions, namely a 6-item hope dimension, a 6-item efficacy dimension, a 6-item optimism dimension and a 6-item resilience dimension. In this study, five items were omitted from the scale because of factor loadings under 30 or to improve model fit values. After doing so, the Cronbach Alpha value of the scale was 0.952. The Cronbach Alpha values of the sub-dimensions were 0.733, 0.964, 0.879, and 0.929. Sample item: “I feel confident analyzing a long-term problem to find a solution concerning my work”.
Life satisfaction scale: This scale, which was originally developed by [70] and adapted into the Turkish language by [71], is used to measure the perception of life satisfaction. The one-dimensional life satisfaction scale includes five items. In the Turkish version, it is also arranged on a 5-point Likert-type scale. We have chosen to use it since it was adapted into the Turkish language. The Cronbach Alpha value in the adaptation study of the scale was 0.88. In our study, the Cronbach Alpha value was found to be 0.873. The scale has been used in many studies [72,73]. Sample item: “In most ways my life is close to my ideal.”
Job security scale: The scale developed by [74] was used to measure the perception of job security. The scale consists of one dimension and six statements indicating how strongly the respondent agrees or disagrees with them. The Cronbach Alpha value of the scale is 0.910. In our study, the reliability value of the scale was found to be 0.883. The scale was developed in Turkish. Sample item: “I have sufficient job security”.
Ethics Committee Report: The approval of the Istanbul Medipol University Ethics Committee was obtained for the scales used in the study.
4.3. Statistical Analyses
There are two types of structural equation models: one is the covariance-based SEM and the other is the variance-based SEM (PLS-SEM). The philosophical distinction between the CB-SEM and PLS-SEM is straightforward. If the research objective is theory testing and confirmation, then the appropriate method is CB-SEM. In contrast, if the research objective is prediction and theory development, then the appropriate method is PLS-SEM [75]. In this study, the use of CB-SEM was preferred because the aim was to verify a theoretically defined model and our data showed a normal distribution. The theoretical model was tested using SPSS AMOS 24, which is considered a powerful tool in CB-SEM analysis.
Normality test: The data normality test was analyzed with skewness and kurtosis. A range of 3 to +3 (for skewness) and 10 to +10 (for kurtosis) is acceptable for normality when using the SEM technique (cited by [76]. In our study, the skewness values on each variable were between 0.075 and 0.889, and the kurtosis values were between 0.021 and 2.259. According to these results, the data were distributed normally. However, the multivariate kurtosis distribution was not normally distributed (CR > 10) (see Table 2).
Table 2.
Skewness and kurtosis values.
Moreover, bivariate correlations (Pearson’s r) among the variables were calculated, and later reliabilities of the scales and subscales were estimated by computing Cronbach’s Alpha. In order to test the hypotheses, a structural equation modeling (SEM) analysis was performed via SPSS AMOS 24. Firstly, the measurement model for the latent constructs was tested. Since the multiple kurtosis critical value of the data was greater than 10, maximum likelihood (ML) and bootstrap were used together in testing the measurement and structural model [77]. Lastly, a mediation analysis was performed. In model estimation, maximum likelihood (MLR) was used, with standard errors and a mean-adjusted chi-squared test statistic robust to non-normality. In order to test the model, fit, comparative fit (CFI), Tucker–Lewis (TLI), and root-mean-square error of approximation (RMSEA) indexes were examined.
Sample size: In the literature, there are different approaches to what the sample size should be in the models to be analyzed in SEM. Wolf et al. (2013) [76] relate the sample structure, number of indicators and factors, magnitude of factor loadings and path coefficients, and amount of missing data, pointing to the need for sample sizes ranging from 30 to 360. The authors of [78] (1999) state that 300 is good, 500 is very good, and 1000 is excellent for sufficient sample size in factor analysis. The most important factor determining the minimum sample size in SEM research is the number of parameters to be estimated in the model. Accordingly, it can be said that the minimum sample size should be at least 10 times the number of parameters to be estimated [77].
There are 50,000 white-collar employees working in the production sector in the Marmara region. The sample size should be 382 for the 0.05% confidence interval in the calculation made with the power analysis method (https://www.medhesap.com, accessed on 23 April 2023) [79].
According to the three methods mentioned above, 400 samples were seen to be sufficient for confirmatory factor analysis.
Reliability analyses: Two items from the optimism dimension, two items from the hope dimension, and one item from the resilience dimension were excluded from the scale as they negatively affected the Cronbach’s Alpha value. In the reliability analyses performed with the remaining items, it was seen that the alpha values of the variables of all scales were above 0.70. Cronbach’s alpha, CR, and AVE values of the variables are shown in Table 3.
Table 3.
Cronbach’s alpha, CR, and AVE values of the variables.
Confirmatory factor analysis: The maximum likelihood option was selected in the CFA analysis because there were no missing data and the data showed a normal distribution. Factor loadings of all other variables in the scale were above 0.40.
Convergent validity: In the study, CR values for convergent validity and AVE values for discriminant validity were also checked. It was observed that the CR values of all variables were above 0.70 and the AVE values were above 0.50. The fact that the AVE values of the factors are lower than the CR values and the AVE values are above 0.50 indicates that the factors have convergent validity.
SPSS 24 and AMOS 24 versions were used for statistical analysis. CFA results for the model are shown in Table 4 (X2 = 1453,645, X2/de = 3786, CFI = 0.92, SRMR = 0.05, RMSEA = 0.08). The model fit values are within acceptable limits in the literature [78].
Table 4.
First-order and second-order confirmatory factor analyses values.
Discriminant validity is the situation in which items are less related to factors other than the factor to which they belong. The discriminant validity can be evaluated by using cross-loading of indicator, Fornell and Larcker criterion and Heterotrait-monotrait (HTMT) ratio of correlation. HTMT values close to 1 indicate a lack of discriminant validity [80]. According to Fornell and Larcker criterion, it should be CR > 60, AVE > 50 and the square root of each construct’s AVE should have a greater value than the correlations with other latent constructs. In this study, discriminant validity was tested with the Fornel and Larcker criterion. According to the data in Table 5, it is seen that the CR values of all variables are above 0.70 and the AVE values above 0.50. It is seen that the square root of AVE value of the resilience dimension is smaller than its correlation value with hope dimension. Fornell and Lacker criteria were provided in other variables.
Table 5.
HTMT values.
Table 6 shows the mean, standard deviation, and correlation values of the variables in the research model. Correlations between all main variables are positive and significant.
Table 6.
Means, standard deviations, and correlations between the variables (n = 400).
4.4. Regression Analysis
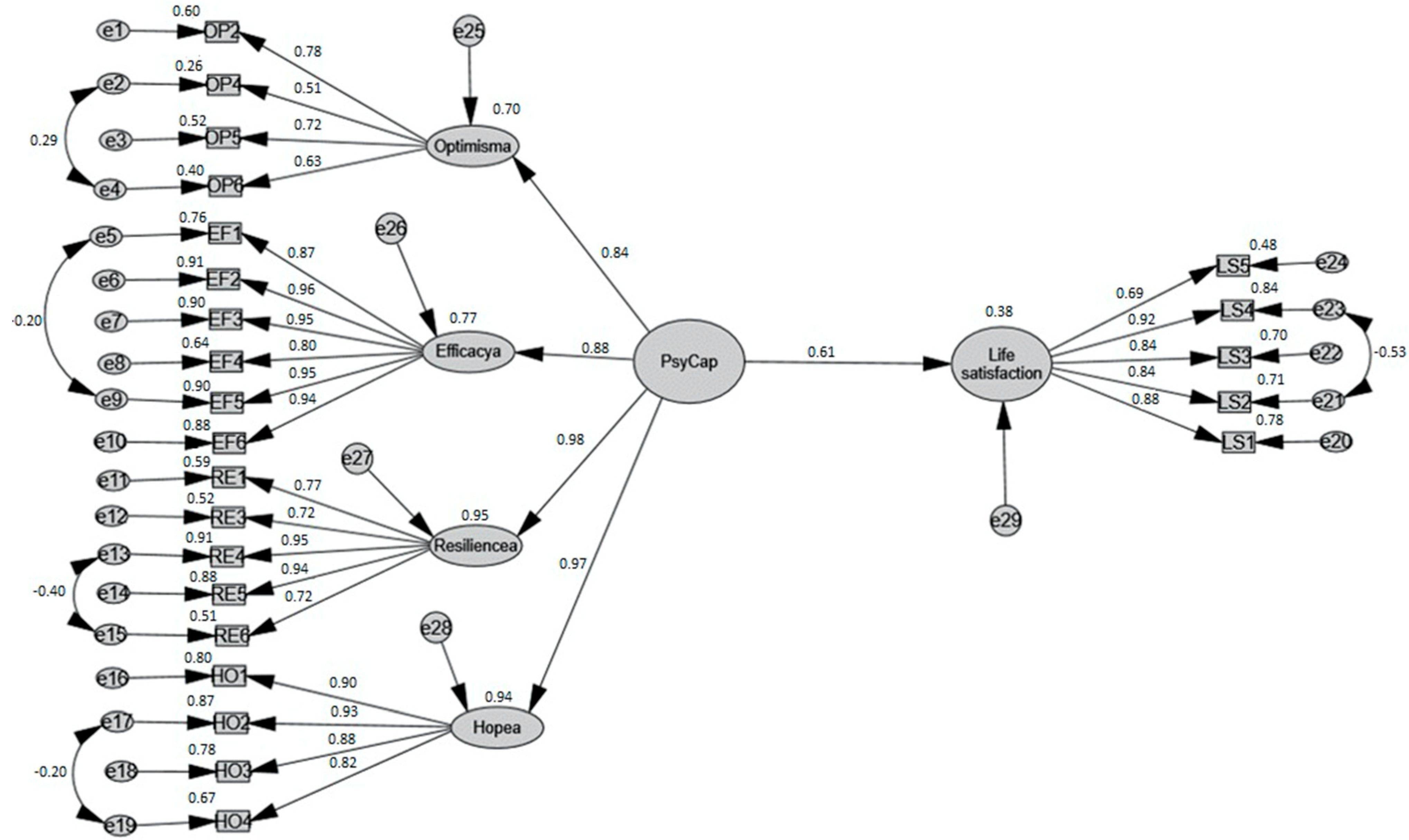
Following the verification process, the research hypotheses were tested on the implicit variable structural model. Analysis results are presented in Table 4. Firstly, in order to test the H1 (psychological capital → life satisfaction) hypothesis, the implicit variable structural model was tested, in which the meaningful work variable was an extrinsic variable and life satisfaction was an intrinsic variable. According to the SEM results, it was determined that the meaningful variable predicted life satisfaction (β = 0.61; p < 0.00, R2 = 0.38). In this condition, H1 was supported.
4.5. The Mediating Role of Job Security in the Relationship between Psychological Capital and Life Satisfaction
In the second stage, the mediating role of job security in the relationship between psychological capital and life satisfaction was tested by creating a separate model.
As seen in Figure 2, the path (a) from the psychological capital (x) variable to the mediating variable, namely job security (M) (β = 0.70, p < 0.001, R2 = 49), and the path (b) from the mediating variable to the dependent variable (β = 0.36, p < 0.001, R2 = 45), are significant. In this case, H2 and H3 were supported.
Figure 2.
Path analyses.
With the inclusion of the mediator variable in the model, it can be seen that the coefficient of the path from psychological capital to life satisfaction is still significant (β = 0.36; p < 0.001). Fit indices obtained in the path analysis are within acceptable threshold values in the literature, indicating that the model is acceptable [81] (X2 = 1609,062; p < 0.01; X2/DF = 4.074; CFI = 0.91; RMSEA = 0.08; SRMR = 0.07) (Figure 3).
Figure 3.
Structural model of the mediating role of job security in the relationship between psychological capital and life satisfaction.
A path analysis based on the bootstrap method was conducted to test the mediating role of job security in the relationship between psychological capital and life satisfaction. According to the bootstrap results, it can be seen that the effect of psychological capital on life satisfaction through job security is significant (β = 0.25, 95% CI [0.157, 0.356]). The bootstrap lower and upper confidence interval values obtained by the percentage method do not include 0 (zero). As it is seen in Table 7, These results show that job security has a mediating effect on the relationship between psychological capital and job satisfaction. In this case, H4 is supported.
Table 7.
Structural model analysis results.
In Figure 4, the effect values of the paths between all the variables in the research model are shown collectively.
Figure 4.
Structural model analysis results.
5. Discussion
During the pandemic, in many countries, obligatory curfews and encouragement to break social isolation rules made individuals feel greater loneliness. This made people struggle with several psychological problems, reducing their quality of life. Being more concerned about their health, people have started to become irritable about health problems, unemployment, and economic problems, resulting in a further decrease in their life satisfaction [6]. In this study, we based our research on the conservation of resources theory. This was illuminating in explaining the positive effect of psychological capital on life satisfaction. The theory emphasizes that individuals with more powerful psychological forces can better cope with stressors occurring as a result of difficult work conditions, such as the perceived threat of losing their jobs [47].
In truth, the possibility that one can lose their job is one of the most burdensome conditions for employees, which makes job security quite significant in work life. According to [28] (2022), job security gives way to several different positive work-related attitudes, such as job satisfaction, employee engagement, organizational commitment, etc. In the extant literature, there are various studies revealing the positive effect of job security on job satisfaction [81,82] that lead us to think that the positive effect on job satisfaction may also lead to greater life satisfaction. In this study, we were inspired by those studies that insisted on the positive effect of psychological capital on life satisfaction, such as [26,34,41,83]. In line with the other studies in the extant literature, our study revealed the direct effect of psychological capital on greater life satisfaction levels. This is noteworthy in understanding the significance of investing in more powerful psychological capital levels for making employees more satisfied and content. Hence, our study leads to the positive psychology literature that champions the argument that psychological capital has the capacity to redound individuals’ positive sensations in life [45].
In this study, we tried to illuminate the possible relationship between psychological capital and job security. This relationship is a virgin area for field research in organizational behavior. There is a scarcity of empirical relationships in this association. For instance, Muraven [51] (2000) revealed the buffering effect of psychological capital on job insecurity. The study proved that individuals can combat feelings of job insecurity more comfortably when their psychological capital is high. Later, Wang et al. [84] revealed the positive effect of authentic leadership on psychological capital, which is also significant when struggling with a sense of job insecurity. Similarly, Patnaik [85] (2021) confirmed that psychological capital can reduce stress and alleviate the negative effects of job insecurity. The authors of [86] (2021) confirmed a similar relationship in a Turkish context by revealing the effect of authentic leadership on psychological capital and emphasizing the positive effect of psychological capital on individuals with better coping mechanisms for the difficulties of life. Our results in this study are in parallel with the results of these previous studies and the related literature, advocating that psychological capital creates a kind of peacefulness and a positive perspective regarding life [87,88]. Moreover, there are a considerable number of studies revealing the positive impact of psychological capital on the well-being of individuals, which can also indirectly create a more positive mindset about their organizations and their job security in their current organizations [26,89]. Our study is among the scarce number of studies revealing empirical proof regarding the positive and statistically significant impact of psychological capital on job security, thus filling an important gap in the literature.
Moreover, we investigated the relationship between job security and life satisfaction. This relationship has been proven in many studies before. So, our study is important in confirming a previously revealed relationship in a Turkish context. Previously, the statistically significant effect of job security on well-being, which is a concept closely related to life satisfaction, has been empirically proven [90,91]. Actually, although there are several empirical studies revealing the positive effects of job security on job satisfaction [81,92,93], there is a scarcity of studies emphasizing the job security–life satisfaction association. At this point, our study is noteworthy in explaining the extent to which job security effects one’s life; in other words, its effect goes beyond job satisfaction and affects the whole welfare and well-being of individuals. When individuals feel a sense of job security, this eases their lives in general [28] and creates peace of mind, which contributes to a higher quality of life.
Lastly, we tested the mediator effect of job security in the relationship between psychological capital and life satisfaction. While there is no previous empirical test regarding this relationship in the related literature, we have identified some other mediators in the relationship between psychological capital and life satisfaction, like burnout [94] and courage [38], but there is no empirical evidence for the mediator effect of job security. Hence, we can say that this study is novel in explaining how psychological capital can be effective on individuals’ life satisfaction through the sense of job security, showing the importance of creating a sense of security in order to enable the positive impact of psychological capital on life satisfaction. Without doubt, there may be other mediators affecting this association, but our study revealed that in work settings, boosting a sense of job security would be a reasonable method of increasing the impact of psychological capital on life satisfaction.
6. Managerial Implications
This study should be considered an attempt to fill the theoretical gap in the related literature, wherein there are no studies examining the mediator effect of job security in the relationship between the psychological capital and life satisfaction of white-collar employees. This study is illuminating in the sense that it revealed that when employees feel job security, the positive impact of psychological capital on their life satisfaction levels occurs via the sense of job security. This is important in proving the positive contribution of job security to a more qualified and satisfying life. Hence, we can determine that, in creating a more positive attitude towards life in general, having a sense of job security is significant. Individuals feeling secure at work can enjoy the comfort of a more satisfied life, which can also increase their positive organizational attitudes, such as organizational commitment and work engagement, and boost their productivity. Life satisfaction is closely tied to personal attitudes [58]; hence, positive attitude-creating processes such as job security are important in generating higher levels of satisfaction.
Hence, creating the necessary organizational climate to boost individuals’ psychological capacity and gives them the comfort of job security can indirectly increase employees’ positive organizational behavior and redound their positive attitudes towards life.
7. Limitations and Recommendations for Future Research
As is the case with many other studies, this one does have significant limitations. First of all, in the related research, a self-report measure, which can give way to self-report bias, was used. Secondly, the related data were collected from 63 different organizations in the service industry, making our findings not generalizable to all sectors. Thirdly, the study was conducted in the Marmara region; hence, geographically, a more dispersed study design can provide greater explanation of the nature of these relationships in the Turkish business environment.
In further studies, the research model can be replicated in other cultures, and cross-cultural studies can be applied. Furthermore, to make the research model more explanatory, some moderators, like the leadership model and organizational culture type, can be added to the study.
Author Contributions
Conceptualization, E.B. and O.B.; methodology, O.B.; software, B.D.; validation, E.B., O.B., and B.D.; formal analysis, O.B.; investigation, M.S.A.; resources, S.Ö.; data curation, S.Ö.; writing—original draft preparation, E.B.; writing—review and editing, E.B.; visualization, B.D.; supervision, M.S.A.; project administration, S.Ö. All authors have read and agreed to the published version of the manuscript.
Funding
This research received no external funding and was not funded by any institution. The APC was not externally funded.
Institutional Review Board Statement
This study was conducted according to the guidelines of the Declaration of Helsinki, and approved by the Institutional Review Board (or Ethics Committee) of Istanbul Medipol University (protocol code E-43037191-604.01.01-47946 and date of approval 16 August 2023).
Informed Consent Statement
Informed consent was obtained from all subjects involved in the study.
Data Availability Statement
The Data related to this study is available at https://doi.org/10.6084/m9.figshare.24112776.v1 (accessed on 9 September 2023).
Conflicts of Interest
The authors declare no conflict of interest.
References
- Srivastava, S.; Gupta, P. Workplace spirituality as panacea for waning well-being during the pandemic crisis: A SDT perspective. J. Hosp. Tour. Manag. 2022, 50, 375–388. [Google Scholar] [CrossRef]
- Paul, M.; Jena, L.K.; Sahoo, K. Workplace spirituality and workforce agility: A psychological exploration among teaching professionals. J. Relig. Health 2020, 59, 135–153. [Google Scholar] [CrossRef]
- Narcıkara, E.B. Increasing Positivity in the Organizational Environment: A Positive Organizational School Perspective. J. Behav. Work. 2017, 2, 20–33. [Google Scholar]
- Yin, E.; Mahrous, A. COVID-19 global pandemic, workplace spirituality and the rise of spirituality-driven organisations in the post-digital era. J. Humanit. Appl. Soc. Sci. 2022, 4, 79–93. [Google Scholar] [CrossRef]
- Avey, J.B.; Luthans, F.; Jensen, S.M. Psychological capital: A positive resource for combating employee stress and turnover. Hum. Resour. Manag. 2009, 48, 677–693. [Google Scholar] [CrossRef]
- Baykal, E. Ensuring Business Continuity and Supporting Workforce During COVID-19: Turkey Example. In Business in the 21st Century; Emerald Publishing Limited: Bingley, UK, 2022; pp. 63–79. [Google Scholar]
- Luthans, F.; Broad, J.D. Positive psychological capital to help combat the mental health fallout from the pandemic and VUCA environment. Organ. Dyn. 2022, 51, 100817. [Google Scholar] [CrossRef] [PubMed]
- Cao, X.; Zhang, H.; Li, P.; Huang, X. The influence of mental health on job satisfaction: Mediating effect of psychological capital and social capital. Front. Public Health 2022, 10, 8. [Google Scholar] [CrossRef]
- Xie, J.; Ifie, K.; Gruber, T. The dual threat of COVID-19 to health and job security–Exploring the role of mindfulness in sustaining frontline employee-related outcomes. J. Bus. Res. 2022, 146, 216–227. [Google Scholar] [CrossRef]
- Wong, I.A.; Lin, Z.; Kou, I.E. Restoring hope and optimism through staycation programs: An application of psychological capital theory. J. Sustain. Tour. 2023, 31, 91–110. [Google Scholar] [CrossRef]
- Zehir, C.; Narcıkara, E. Effects of resilience on productivity under authentic leadership. Procedia-Soc. Behav. Sci. 2016, 235, 250–258. [Google Scholar] [CrossRef]
- Luthans, F.; Youssef-Morgan, C.M. Psychological capital: An evidence-based positive approach. Annu. Rev. Organ. Psychol. Organ. Behav. 2017, 4, 339–366. [Google Scholar] [CrossRef]
- Luthans, F. Positive organizational behavior: Developing and managing psychological strengths. Acad. Manag. Exec. 2002, 16, 57–72. [Google Scholar] [CrossRef]
- Singh, R.; Sihag, P.; Dhoopar, A. Role of resilient leadership and psychological capital in employee engagement with special reference to COVID-19. Int. J. Organ. Anal. 2023, 31, 232–252. [Google Scholar] [CrossRef]
- Stajkovic, A.D.; Luthans, F. Self- efficacy and work-related performance: A meta-analysis. Psychol. Bull. 1998, 124, 240–261. [Google Scholar] [CrossRef]
- Snyder, C.R.; Sympson, S.C.; Ybasco, F.C.; Borders, T.F.; Babyak, M.A.; Higgins, R.L. Development and validation of the State Hope Scale. J. Personal. Soc. Psychol. 1996, 70, 321. [Google Scholar] [CrossRef]
- Masten, A.S. Ordinary magic: Resilience processes in development. Am. Psychol. 2001, 56, 227–239. [Google Scholar] [CrossRef] [PubMed]
- Luthans, F.; Avolio, B.J.; Avey, J.B.; Norman, S.M. Positive psychological capital: Measurement and relationship with performance and satisfaction. Pers. Psychol. 2007, 60, 541–572. [Google Scholar] [CrossRef]
- Doci, E.; Knappert, L.; Nijs, S.; Hofmans, J. Unpacking psychological inequalities in organisations: Psychological capital reconsidered. Appl. Psychol. 2023, 72, 44–63. [Google Scholar] [CrossRef]
- Zyberaj, J.; Seibel, S.; Schowalter, A.F.; Pötz, L.; Richter-Killenberg, S.; Volmer, J. Developing sustainable careers during a pandemic: The role of psychological capital and career adaptability. Sustainability 2022, 14, 3105. [Google Scholar] [CrossRef]
- Brunetto, Y.; Saheli, N.; Dick, T.; Nelson, S. Psychosocial safety climate, psychological capital, healthcare SLBs’ wellbeing and innovative behaviour during the COVID-19 pandemic. Public Perform. Manag. Rev. 2022, 45, 751–772. [Google Scholar] [CrossRef]
- Khalid, A.; Pan, F.; Li, P.; Wang, W.; Ghaffari, A.S. The impact of occupational stress on job burnout among bank employees in Pakistan, with psychological capital as a mediator. Front. Public Health 2020, 7, 410. [Google Scholar] [CrossRef]
- Asizua, K.A. Abusive Supervision, Psychological Capital and Deviant Work Behaviors: Case of Workers of Brookside Limited. Doctoral Dissertation, Makerere University, Kampala, Uganda, 2023. [Google Scholar]
- Youssef-Morgan, C.M.; Luthans, F. Psychological capital and well-being. Stress Health 2015, 31, 180–188. [Google Scholar] [CrossRef]
- Poots, A.; Cassidy, T. Academic expectation, self-compassion, psychological capital, social support and student wellbeing. Int. J. Educ. Res. 2020, 99, 101506. [Google Scholar] [CrossRef]
- Aubouin-Bonnaventure, J.; Fouquereau, E.; Coillot, H.; Lahiani, F.J.; Chevalier, S. A New Gain Spiral at Work: Relationships between Virtuous Organizational Practices, Psychological Capital, and Well-Being of Workers. Int. J. Environ. Res. Public Health 2023, 20, 1823. [Google Scholar] [CrossRef]
- Aman-Ullah, A.; Aziz, A.; Ibrahim, H.; Mehmood, W.; Abdullah Abbas, Y. The impact of job security, job satisfaction and job embeddedness on employee retention: An empirical investigation of Pakistan’s health-care industry. J. Asia Bus. Stud. 2022, 16, 904–922. [Google Scholar] [CrossRef]
- Hur, H. Job security matters: A systematic review and Meta-analysis of the relationship between job security and work attitudes. J. Manag. Organ. 2022, 28, 925–955. [Google Scholar] [CrossRef]
- Al-Harthy, B.; Yusof, R. A Conceptual Paper on Compensation and Benefits, Job Security, Work-Life Balance, Employee Retention and Localization in Oman. Glob. Bus. Manag. Res. 2022, 14, 688–710. [Google Scholar]
- Slade, P.; Tolhurst, T. Job Security and Risk-Taking: Theory and Evidence From Professional Football. South. Econ. J. 2019, 85, 899–918. [Google Scholar] [CrossRef]
- Dodanwala, T.C.; Santoso, D.S. The mediating role of job stress on the relationship between job satisfaction facets and turnover intention of the construction professionals. Eng. Constr. Archit. Manag. 2022, 29, 1777–1796. [Google Scholar] [CrossRef]
- Nemteanu, M.S.; Dinu, V.; Dabija, D.C. Job insecurity, job instability, and job satisfaction in the context of the COVID-19 pandemic. J. Compet. 2021, 13, 65. [Google Scholar] [CrossRef]
- Khan, A.K.; Khalid, M.; Abbas, N.; Khalid, S. COVID-19-related job insecurity and employees’ behavioral outcomes: Mediating role of emotional exhaustion and moderating role of symmetrical internal communication. Int. J. Contemp. Hosp. Manag. 2022, 34, 2496–2515. [Google Scholar] [CrossRef]
- Lian, H.; Li, J.K.; Du, C.; Wu, W.; Xia, Y.; Lee, C. Disaster or opportunity? How COVID-19-associated changes in environmental uncertainty and job insecurity relate to organizational identification and performance. J. Appl. Psychol. 2022, 107, 693. [Google Scholar] [CrossRef]
- Fang, S.; Prayag, G.; Ozanne, L.K.; de Vries, H. Psychological capital, coping mechanisms and organizational resilience: Insights from the 2016 Kaikoura earthquake, New Zealand. Tour. Manag. Perspect. 2020, 34, 100637. [Google Scholar] [CrossRef]
- Bockorny, K.; Youssef-Morgan, C.M. Entrepreneurs’ courage, psychological capital, and life satisfaction. Front. Psychol. 2019, 10, 789. [Google Scholar] [CrossRef] [PubMed]
- Culbertson, S.S.; Fullagar, C.J.; Mills, M.J. Feeling good and doing great: The relationship between psychological capital and well-being. J. Occup. Health Psychol. 2010, 15, 421. [Google Scholar] [CrossRef] [PubMed]
- Santisi, G.; Lodi, E.; Magnano, P.; Zarbo, R.; Zammitti, A. Relationship between psychological capital and quality of life: The role of courage. Sustainability 2020, 12, 5238. [Google Scholar] [CrossRef]
- Turliuc, M.N.; Candel, O.S. The relationship between psychological capital and mental health during the COVID-19 pandemic: A longitudinal mediation model. J. Health Psychol. 2022, 27, 1913–1925. [Google Scholar] [CrossRef]
- Prasath, P.R.; Mather, P.C.; Bhat, C.S.; James, J.K. University Student Well-Being During COVID-19: The Role of Psychological Capital and Coping Strategies. Prof. Couns. 2021, 11, 46–60. [Google Scholar] [CrossRef]
- Peng, B.; Potipiroon, W. Fear of Losing Jobs during COVID-19: Can Psychological Capital Alleviate Job Insecurity and Job Stress? Behav. Sci. 2022, 12, 168. [Google Scholar] [CrossRef]
- Basinska, B.A.; Rozkwitalska, M. Psychological capital and happiness at work: The mediating role of employee thriving in multinational corporations. Curr. Psychol. 2022, 41, 549–562. [Google Scholar] [CrossRef]
- Al-Hakim, L.; Zhang, Y.; Jin, J.; Sevdalis, N. The effect of psychological meaningfulness and perceived organisational support on the relationship between nursing workload and job satisfaction: A prospective, cross-sectional investigation. Int. J. Nurs. Stud. 2022, 133, 104274. [Google Scholar] [CrossRef]
- Dirzyte, A.; Patapas, A.; Perminas, A. Associations between leisure preferences, mindfulness, psychological capital, and life satisfaction. Int. J. Environ. Res. Public Health 2022, 19, 4121. [Google Scholar] [CrossRef]
- Pathak, D.; Joshi, G. Impact of psychological capital and life satisfaction on organizational resilience during COVID-19: Indian tourism insights. Curr. Issues Tour. 2021, 24, 2398–2415. [Google Scholar] [CrossRef]
- Lupșa, D.; Vîrga, D.; Maricuțoiu, L.P.; Rusu, A. Increasing psychological capital: A pre-registered meta-analysis of controlled interventions. Appl. Psychol. 2020, 69, 1506–1556. [Google Scholar] [CrossRef]
- Ngoma, M.; Dithan Ntale, P. Psychological capital, career identity and graduate employability in Uganda: The mediating role of social capital. Int. J. Train. Dev. 2016, 20, 124–139. [Google Scholar] [CrossRef]
- Chiesa, R.; Fazi, L.; Guglielmi, D.; Mariani, M.G. Enhancing sustainability: Psychological capital, perceived employability, and job insecurity in different work contract conditions. Sustainability 2018, 10, 2475. [Google Scholar] [CrossRef]
- Olaniyan, O.S.; Hystad, S.W. Employees’ psychological capital, job satisfaction, insecurity, and intentions to quit: The direct and indirect effects of authentic leadership. Rev. Psicol. Trab. Organ. 2016, 32, 163–171. [Google Scholar] [CrossRef]
- Hobfoll, S.E. The influence of culture, community, and the nested-self in the stress process: Advancing conservation of resources theory. Appl. Psychol. 2001, 50, 337–421. [Google Scholar] [CrossRef]
- Muraven, M.; Baumeister, R.F. Self-regulation and depletion of limited resources: Does self-control resemble a muscle? Psychol. Bull. 2000, 126, 247–259. [Google Scholar] [CrossRef] [PubMed]
- Dian Surya Sampurna, D.S. Factors Affecting Work-Life Balance in Technology Era. Advances in Economics. Bus. Manag. Res. 2020, 132, 84–88. [Google Scholar]
- Belle, M.A.; Antwi, C.O.; Ntim, S.Y.; Affum-Osei, E.; Ren, J. Am I gonna get a job? Graduating students’ psychological capital, coping styles, and employment anxiety. J. Career Dev. 2022, 49, 1122–1136. [Google Scholar] [CrossRef]
- Probst, T.M.; Gailey, N.J.; Jiang, L.; Bohle, S.L. Psychological capital: Buffering the longitudinal curvilinear effects of job insecurity on performance. Saf. Sci. 2017, 100, 74–82. [Google Scholar] [CrossRef]
- Carusone, N.; Pittman, R.; Shoss, M. Sometimes it’s personal: Differential outcomes of person vs. job at risk threats to job security. Int. J. Environ. Res. Public Health 2021, 18, 7379. [Google Scholar] [CrossRef]
- Eisenberger, R.; Stinglhamber, F.; Vandenberghe, C.; Sucharski, I.L.; Rhoades, L. Perceived supervisor support: Contributions to perceived organizational support and employee retention. J. Appl. Psychol. 2002, 87, 565. [Google Scholar] [CrossRef]
- Sverke, M.; Låstad, L.; Hellgren, J.; Richter, A.; Näswall, K. A meta-analysis of job insecurity and employee performance: Testing temporal aspects, rating source, welfare regime, and union density as moderators. Int. J. Environ. Res. Public Health 2019, 16, 2536. [Google Scholar] [CrossRef]
- Mensah, C.; Baah, N.G.; Nutsugbodo, R.Y.; Ankor, A. Work leisure conflict, job stress, life satisfaction and turnover intention of hotel workers in Accra, Ghana. J. Hum. Resour. Hosp. Tour. 2023, 22, 396–416. [Google Scholar] [CrossRef]
- Rafiq, M.; Chin, T. Three-way interaction effect of job insecurity, job embeddedness and career stage on life satisfaction in a digital era. Int. J. Environ. Res. Public Health 2019, 16, 1580. [Google Scholar] [CrossRef] [PubMed]
- Nakabiito, J. Job Insecurity, Employee Mental HEALTH and Satisfaction among Teachers of Makindye Secondary School. Doctoral Dissertation, Makerere University, Kampala, Uganda, 2023. [Google Scholar]
- Ajzen, I.; Fishbein, M. Attitudes and the attitude-behavior relation: Reasoned and automatic processes. Eur. Rev. Soc. Psychol. 2000, 11, 1–33. [Google Scholar] [CrossRef]
- Jarosch, G. Searching for job security and the consequences of job loss. Econometrica 2023, 91, 903–942. [Google Scholar] [CrossRef]
- Ssendawula, J. Job Security, Motivation, and Employee Performance among Employees of Elga Security Company in Kampala Ntinda. Doctoral Dissertation, Makerere University, Kampala, Uganda, 2021. [Google Scholar]
- Hsieh, H.H.; Huang, J.T. Core self-evaluations and job and life satisfaction: The mediating and moderated mediating role of job insecurity. J. Psychol. 2017, 151, 282–298. [Google Scholar] [CrossRef]
- Ouyang, Z.; Sang, J.; Li, P.; Peng, J. Organizational justice and job insecurity as mediators of the effect of emotional intelligence on job satisfaction: A study from China. Personal. Individ. Differ. 2015, 76, 147–152. [Google Scholar] [CrossRef]
- Mellão, N.; Mónico, L.D.S.M. The relation between emotional intelligence and psychological capital of employees. INFAD Rev. Psicol 2013, 1, 545–550. [Google Scholar]
- Bitmiş, M.G.; Ergeneli, A. How psychological capital influences burnout: The mediating role of job insecurity. Procedia-Soc. Behav. Sci. 2015, 207, 363–368. [Google Scholar] [CrossRef]
- Wardani, L.M.I.; Anwar, M.S. The role of quality of work life as mediator: Psychological capital and work engagement. Humanit. Soc. Sci. Rev. 2019, 7, 447–463. [Google Scholar] [CrossRef]
- Darvishmotevali, M.; Ali, F. Job insecurity, subjective well-being and job performance: The moderating role of psychological capital. Int. J. Hosp. Manag. 2020, 87, 102462. [Google Scholar] [CrossRef]
- Diener, E. A value-based index for measuring national quality of life. Soc. Indic. Res. 1995, 36, 107–127. [Google Scholar] [CrossRef]
- Dağlı, A.; Baysal, N. Adaptation of life satisfaction scale into Turkish: A study of validity and reliability. Electron. Soc. Sci. J. 2016, 15, 1250–1262. [Google Scholar]
- Taşkirmaz, M.; Bal, C.G. The relationship between corporate governance, corporate sustainability and corporate reputation: Borsa İstanbul. Manag. Econ. J. 2017, 24, 469–483. [Google Scholar]
- Esnaola, I.; Benito, M.; Agirre, I.A.; Freeman, J.; Sarasa, M. Measurement invariance of the Satisfaction with Life Scale (SWLS) by country, gender and age. Psicothema 2017, 29, 596–601. [Google Scholar]
- Doğan, Z.; Yalçin, H.; Yenigün, İ.; Bilgili, A.V. Kısmi En Küçük Kareler Yapısal Eşitlik Modelinin Yeraltı Suyu Kalitesinin Değerlendirilmesinde Kullanımı. Dicle Üniv. Mühendis. Fak. Mühendis. Derg. 2021, 12, 165–174. [Google Scholar] [CrossRef]
- Griffin, M.; Steinberg, T. Large-Scale Datasets in Special Education Research. In Using Secondary Datasets to Understand Persons with Developmental Disabilities and their Families; Urbano, R.C., Ed.; Elsevier: Amsterdam, The Netherlands, 2013; pp. 155–183. [Google Scholar]
- Wolf, E.J.; Harrington, K.M.; Clark, S.L.; Miller, M.W. Sample size requirements for structural equation models: An evaluation of power, bias, and solution propriety. Educ. Psychol. Meas. 2013, 73, 913–934. [Google Scholar] [CrossRef] [PubMed]
- Comrey, A.L.; Lee, H.B. A First Course in Factor Analysis; Psychology Press: New York, NY, USA, 1992. [Google Scholar] [CrossRef]
- Hu, L.T.; Bentler, P.M. Cutoff criteria for fit indexes in covariance structure analysis: Conventional criteria versus new alternatives. Struct. Equ. Model. Multidiscip. J. 1999, 6, 1–55. [Google Scholar] [CrossRef]
- Medhesap. Available online: https://www.medhesap.com (accessed on 23 April 2023).
- Umrani, W.A.; Afsar, B.; Khan, M.; Ahmed, U. Addressing the issue of job performance among hospital physicians in Pakistan: The role of job security, organizational support, and job satisfaction. J. Appl. Biobehav. Res. 2019, 24, e12169. [Google Scholar] [CrossRef]
- Henseler, J.; Ringle, C.M.; Sarstedt, M. A new criterion for assessing discriminant validity in variance-based structural equation modeling. J. Acad. Mark. Sci. 2015, 43, 115–135. [Google Scholar] [CrossRef]
- Gu, M.; Li Tan, J.H.; Amin, M.; Mostafiz, M.I.; Yeoh, K.K. Revisiting the moderating role of culture between job characteristics and job satisfaction: A multilevel analysis of 33 countries. Empl. Relat. Int. J. 2022, 44, 70–93. [Google Scholar] [CrossRef]
- Reza Ardebili, M.; Banisi, P. Depression and Anxiety and its Relationship with job security and Life Satisfaction Indicators in Employees of Tehran Disaster Mitigation and Management Organization. New Approach Educ. Sci. 2020, 2, 37–47. [Google Scholar] [CrossRef]
- Wang, D.; Kan, W.; Qin, S.; Zhao, C.; Sun, Y.; Mao, W.; Bian, X.; Ou, Y.; Zhao, Z.; Hu, Y. How authentic leadership impacts on job insecurity: The multiple mediating role of psychological empowerment and psychological capital. Stress Health 2021, 37, 60–71. [Google Scholar] [CrossRef]
- Patnaik, S.; Mishra, U.S.; Mishra, B.B. Can psychological capital reduce stress and job insecurity? An experimental examination with Indian evidence. Asia Pac. J. Manag. 2021, 39, 1071–1096. [Google Scholar] [CrossRef]
- Bilgetürk, M.; Baykal, E. How does perceived organizational support affect psychological capital? The mediating role of authentic leadership. Organizacija 2021, 54, 82–95. [Google Scholar] [CrossRef]
- Newman, A.; Ucbasaran, D.; Zhu, F.E.I.; Hirst, G. Psychological capital: A review and synthesis. J. Organ. Behav. 2014, 35, S120–S138. [Google Scholar] [CrossRef]
- Ho, H.C.; Chan, Y.C. The impact of psychological capital on well-being of social workers: A mixed-methods investigation. Soc. Work 2022, 67, 228–238. [Google Scholar] [CrossRef] [PubMed]
- Ravikumar, T. Occupational stress and psychological wellbeing during COVID-19: Mediating role of positive psychological capital. Curr. Psychol. 2022, 3, 20157–20164. [Google Scholar] [CrossRef]
- Silla, I.; De Cuyper, N.; Gracia, F.J.; Peiró, J.M.; De Witte, H. Job insecurity and well-being: Moderation by employability. J. Happiness Stud. 2009, 10, 739–751. [Google Scholar] [CrossRef]
- Pacheco, T.; Coulombe, S.; Khalil, C.; Meunier, S.; Doucerain, M.; Auger, E.; Cox, E. Job security and the promotion of workers’ wellbeing in the midst of the COVID-19 pandemic: A study with Canadian workers one to two weeks after the initiation of social distancing measures. Int. J. Wellbeing 2020, 10, 58–76. [Google Scholar] [CrossRef]
- Wilczyńska, A.; Batorski, D.; Sellens, J.T. Employment flexibility and job security as determinants of job satisfaction: The case of Polish knowledge workers. Soc. Indic. Res. 2016, 126, 633–656. [Google Scholar] [CrossRef]
- Ayodele, M.S.; Abu, Z.; Issa, A. Job Security Strategy and Job Satisfaction of Non-Teaching Staff in Public Universities in Lagos State. J. Strateg. Manag. 2022, 6, 21–36. [Google Scholar] [CrossRef]
- Ortega-Maldonado, A.; Salanova, M. Psychological capital and performance among undergraduate students: The role of meaning-focused coping and satisfaction. Teach. High. Educ. 2018, 23, 390–402. [Google Scholar] [CrossRef]
Disclaimer/Publisher’s Note: The statements, opinions and data contained in all publications are solely those of the individual author(s) and contributor(s) and not of MDPI and/or the editor(s). MDPI and/or the editor(s) disclaim responsibility for any injury to people or property resulting from any ideas, methods, instructions or products referred to in the content. |
© 2023 by the authors. Licensee MDPI, Basel, Switzerland. This article is an open access article distributed under the terms and conditions of the Creative Commons Attribution (CC BY) license (https://creativecommons.org/licenses/by/4.0/).



