Abstract
Green marketing has been a growing trend in recent years as companies aim to align their business practices with environmental sustainability. This research aimed to examine the impact of green marketing strategies—including green advertisement, brand loyalty, equity, and innovativeness—to enhance consumer repurchase intention while also investigating the moderating effects of green awareness on these relationships and examining how green satisfaction influences the connection between green marketing and loyalty Research gaps include the unexplored integrated effects of green marketing on consumer repurchase intentions and the moderating roles of green awareness and green satisfaction in these relationships. Using Smart PLS 3.3.3, this study used structural equation modeling (SEM) to test the direct and moderating effects of green satisfaction and awareness. This study used a non-probabilistic sampling technique to target 371 final consumers on social media. The results suggest that green marketing positively impacted all green outcomes and that green advertising, brand loyalty, brand equity, and brand innovativeness positively impacted repurchase intention. However, this study found no significant moderating effects of green satisfaction and green awareness on the relationships between the green outcomes. The findings provide important insights for companies looking to implement green marketing strategies and offer potential avenues for future research.
1. Introduction
Green marketing has emerged as a vital strategy in the ever-evolving marketing world, driven by the increasing concerns over environmental sustainability and consumer preferences for eco-friendly products and services [,]. By adopting green marketing practices, companies aim to reduce their environmental impact, enhance their corporate image, and cater to the needs of the green consumer segment []. One key aspect of green marketing involves understanding how it influences consumers’ repurchase intention toward environmentally friendly products and services []. The importance of green consumer repurchase intention lies in its potential to boost brand loyalty, drive sustainable consumption, and foster long-term customer relationships [,]. The green consumer behavior literature has identified various factors that influence repurchase intention, including consumers’ environmental attitudes, perceived product value, and perceived quality of green products [,]. Additionally, research demonstrated the role of green marketing tools, such as green product labeling, eco-branding, and environmental advertising, in shaping consumer repurchase intention [,].
Green marketing has become an essential strategy for organizations seeking to reduce their environmental footprint, respond to consumer demands for sustainable products and services, and maintain a competitive edge [,]. Green marketing encompasses various elements, including green advertisement, brand loyalty, green equity, and green brand innovativeness, which play critical roles in shaping consumer behavior and repurchase intentions [,,]. For example, green advertisement is a vital component of green marketing, as it communicates the eco-friendliness and sustainability of a brand’s offerings to consumers []. Research showed that green advertisements foster positive consumer attitudes and drive preference for green products and services [,]. However, studies also highlight the potential for greenwashing, where brands overstate or misrepresent their environmental commitment, potentially undermining consumer trust and repurchase intention [,].
In addition, green brand loyalty refers to a consumer’s preference for and commitment to eco-friendly brands, even in the face of competitors [,]. Research indicates that green brand loyalty is fostered through consumer satisfaction, perceived environmental responsibility, and the emotional connection customers develop with green brands [,]. Meanwhile, green equity represents the benefit that a brand acquires due to its eco-friendly practices and reputation, which enhances its perceived quality, trustworthiness, and repurchase intentions [,]. Studies demonstrated that green equity positively influences consumer repurchase intention and the willingness to pay premium prices for green products and services [,]. Green brand innovativeness refers to a brand’s ability to develop and introduce novel, eco-friendly products or processes that address environmental challenges [,]. Green brand innovativeness contributes to a competitive advantage, creates positive consumer perception, and enhances repurchase intention [,].
On the other hand, green awareness refers to consumers’ understanding and knowledge of environmental issues, eco-friendly products, and sustainable practices [,,]. Studies suggested that green awareness significantly affects consumer preferences and behaviors, including their response to green marketing strategies [,]. The moderating role of green awareness in the relationships between green advertisement, green brand loyalty, green equity, green brand innovativeness, and consumer repurchase intention is an area that requires further exploration to understand better how different levels of green awareness may affect these associations. Green satisfaction, defined as consumers’ positive evaluation of their experience with eco-friendly products or services, is another potential moderating factor [,]. The relationship between green marketing and green loyalty, which refers to a consumer’s commitment to environmentally responsible brands [,], is influenced by the extent to which consumers are satisfied with their green purchases.
As a contemporary approach, green marketing has significant implications for consumers’ perceptions and behavioral tendencies. Ottman [] underscored the evolving strategies in green marketing, emphasizing its potential for sustainable branding. Rahbar and Wahid [], who highlighted the impact of green marketing tools on purchase behavior, reinforced the effectiveness of green advertisement in fostering positive consumer perceptions. Regarding brand loyalty, Nagar [] and Lin, Lobo, and Leckie [] argued that green advertising and brand innovativeness positively influence brand loyalty, encouraging repeat purchases. Chen et al. [,] and Huang et al. [] emphasized the vital role of green brand equity in shaping repurchase intentions. They posited that green brand effects and trust significantly underpin green brand equity, which, in turn, drives repurchase behavior. Lastly, Lin, Lobo, and Leckie [] argued that green brand innovativeness enhances loyalty, especially when consumers are well-informed about environmental matters, further augmenting the chances of green repurchase. While there is an increasing body of literature on green marketing and its influence on consumer behavior, several gaps still need to be addressed. First, the integrated effects of green marketing, advertisement, brand loyalty, equity, and innovativeness on consumer repurchase intention still need to be explored [,]. Second, the potential moderating role of green awareness in strengthening or weakening the relationship between green advertisement, brand loyalty, equity, innovativeness, and repurchase intention needs to be researched more [,]. Lastly, while green satisfaction is recognized as pivotal in influencing consumer behavior [], its moderating effect warrants further empirical investigation, specifically in the linkage between green marketing and green loyalty.
Although the direct impact of green marketing on a green advertisement, green brand loyalty, green equity, green brand innovativeness, and consumer repurchase intention has been studied, the potential moderating effects of green awareness and green satisfaction on these relationships still need to be explored. Understanding these moderating effects is crucial for businesses looking to optimize their green marketing strategies and foster stronger consumer loyalty toward environmentally responsible brands. Thus, this study identified the gaps in the moderating role of green awareness in the relationships between green advertisements, green brand loyalty, green equity, green brand innovativeness, and consumer repurchase intention that need to be better understood. There is a need to examine how different levels of green awareness influence these linkages to inform marketing strategies so that they are better targeted at repurchase intentions. In addition, the influence of green satisfaction as a moderating factor in the relationship between green marketing and green loyalty has yet to be thoroughly investigated. Gaining insights into this relationship can help businesses to understand how consumer satisfaction with eco-friendly products or services enhances green loyalty. Therefore, this study developed the following research objectives:
- To examine the effects of green marketing, green advertisement, green brand loyalty, green brand equity, and green brand innovativeness to enhance consumer repurchase intention.
- To investigate the moderating effect of green awareness on the relationships between green advertisements, green brand loyalty, green equity, green brand innovativeness, and consumer repurchase intention.
- To examine the moderating role of green satisfaction in the relationship between green marketing and green loyalty.
2. Literature Review and Hypotheses Creation
2.1. Theory of Planned Behavior (TPB) and Theory of Reasoned Action (TRA)
The theory of planned behavior (TPB) has been widely used in the context of green marketing and consumer behaviors []. The TPB posits that an individual’s intention to perform a behavior is determined by their attitude toward the behavior, subjective norms, and perceived behavioral control []. In the context of green marketing, the TPB can be applied to explain how various green marketing components influence consumer repurchase intention (for example, green advertisement, green equity, and green brand innovativeness) were shown to shape consumers’ attitudes toward green products or services [,]. In addition, Ansar [] (2013) found that the effectiveness of green advertising depends on green marketing, suggesting how advertisements influence consumers’ attitudes toward green products. Chen [] demonstrated that green brand equity positively influences consumers’ attitudes, leading to increased repurchase intentions. Furthermore, Lin, Lobo, and Leckie [] showed that green brand innovativeness contributes to a company’s competitive advantage, influencing consumer attitudes and repurchase intentions.
On the other hand, subjective norms (for example, green brand loyalty) are related to TPB, as consumers loyal to green brands are likely to perceive social pressure or support for their eco-friendly purchasing decisions [,]. Meanwhile, perceived behavioral control (for example, green awareness) is linked with perceived behavioral control, as consumers who are more knowledgeable about environmental issues and sustainable practices feel more capable of making informed decisions when choosing green products or services []. Mahasuweerachai and Suttikun [] discovered that individuals with higher green awareness and satisfaction were likelier to engage in pro-environmental behaviors, such as purchasing eco-friendly products. Similarly, Chen et al. [] found that green awareness positively influenced consumers’ ecological behavior intentions, including their repurchase intentions.
Drawing from the literature studies, Mahasuweerachai and Suttikun [] employed the theory of reasoned action (TRA) to predict green product consumption, suggesting that foundational cognitive processes drive green consumption decisions. Similarly, Biswas and Roy [] highlighted that emerging economies are increasingly receptive to green products, hinting at an underlying rational decision-making process. Chen et al. [], when studying Belt and Road countries, underscored that consumers’ intention to buy green products is driven by a complex interplay of factors, which the theory of reasoned action aptly captures, especially when considering green awareness, repurchase intentions, and brand innovativeness.
2.2. Green Marketing and Green Repurchase Intention
According to Lee [], green marketing has three phases. The beginning of the first stage of green marketing may be traced back to the 1980s when the concept of green marketing was first introduced to the business world []. The 1990s marked the beginning of the second stage of green marketing, which coincided with the distinct backlash that marketers faced throughout this decade []. According to Schrum et al. [], as time went on, marketers gradually realized that consumers’ concerns and good attitudes toward the environment and green products did not translate into purchase behavior. Since 2000, green marketing has progressed to the third stage of its evolution. At this point, green marketing passed through a period of new vigor once again due to the application of more modern technology, greater government regulation, and increased environmental awareness. According to Ginsberg and Bloom [], there is not a single marketing tool that would be ideal for use by all different types of businesses. Instead, multiple tactics are developed based on the various markets and the extent to which customers are concerned about the environment.
In this study, three green marketing methods were investigated as potential ways to boost a consumer’s understanding of environmentally friendly products. Currently, these tools are also utilized to assist customers in differentiating between green products. The eco-brand, the eco-label, and environmental advertising are all examples of these instruments. Applying eco-labels to products that are favorable to the environment is an essential component of green marketing. According to D’Souza et al. [], more and more businesses are turning to environmental labeling to encourage the easy identification of environmentally friendly products. According to Rahbar and Wahid [], eco-labeling is a powerful instrument for alleviating knowledge asymmetry between customers and sellers. Second, an eco-brand is a name, symbol, or design attached to goods that are not harmful to the surrounding ecosystem. Consumers may find it easier to distinguish eco-brands from other types of items by utilizing the traits that distinguish eco-brands from other types of products.
According to Chatterjee [], customers will be more motivated to choose environmentally friendly alternatives to products with a high level of environmental impact than those with a low level of environmental impact. According to a survey conducted in the past by Rahbar and Wahid [], customers in Malaysia regard product categories made of glass, household cleaning products, aerosols, chemicals, and plastic as non-green product classes that have a high level of damage to surroundings. Third, according to Baldwin (1993) [], commercials about the environment contribute to the formation of a consumer’s values and convert those values into the purchasing of environmentally friendly items. According to the findings of Chase and Smith [], environmental signals contained in commercials and product labeling sometimes influence the purchasing choices of 70 percent of the respondents. Therefore, this study offered the following research hypothesis:
H1.
Green marketing significantly and positively influences green repurchase intention.
2.3. Green Marketing and Green Advertisement, Brand Loyalty, Brand Equity, and Brand Innovativeness
The impact of green marketing, which encompasses the eco-brand, eco-label, and environmental advertising, has been a subject of growing interest in recent literature. Research emphasizes the influence of these factors on green advertisement, brand loyalty, brand equity, and brand innovativeness. First, an eco-brand represents a product or service designed with environmental sustainability []. Research by Leonidou et al. [] shows that consumers’ eco-brand perceptions significantly influence their preferences and purchasing behavior. The study found that eco-brands positively influence green brand loyalty, green brand equity, and green brand innovativeness. Second, eco-labels are certification marks indicating that a product or service meets specific environmental standards. According to Dangelico and Vocalelli [], eco-labels contribute to green advertisement effectiveness by enhancing consumer trust and providing a clear signal of a product’s environmental performance. Furthermore, Thøgersen et al. [] found that eco-labels positively influence green brand loyalty and green brand equity, as consumers view labeled products as being more environmentally responsible.
Lastly, environmental advertising encompasses promotional messages focusing on products or services’ environmental benefits. Research by Nyilasy et al. [] demonstrated that environmental advertising significantly influences green brand loyalty, green brand equity, and green brand innovativeness. The study found that effective environmental advertising increases consumer trust in a brand’s environmental commitment, leading to stronger loyalty and higher brand equity. Overall, green marketing components, including eco-brand, eco-label, and environmental advertising, play a crucial role in shaping green advertisement, brand loyalty, brand equity, and brand innovativeness [,]. Understanding the impact of these green marketing elements on consumer behavior is essential for organizations seeking to cater to the growing environmentally conscious consumer segment. By incorporating eco-brands, eco-labels, and environmental advertising into their marketing strategies, companies can enhance their brand image, foster customer loyalty, and promote sustainable consumption. Based on the literature explored, this study offered the following multiple research hypotheses:
H2.
Green marketing significantly and positively influences green advertisement.
H3.
Green marketing significantly and positively influences green brand loyalty.
H4.
Green marketing significantly and positively influences green brand equity.
H5.
Green marketing significantly and positively influences green brand innovativeness.
2.4. Green Advertisement, Brand Loyalty, Brand Equity, Brand Innovativeness, and Repurchase Intention
The impact of green marketing on consumer repurchase intention has become a focal point in recent literature as businesses aim to appeal to environmentally conscious consumers. Recent research highlights the importance of green advertisements in shaping consumer perceptions and repurchase intentions. For example, Parguel et al. [] found that the effectiveness of green advertisements depends on the credibility of environmental claims and the fit between the product category and the green message. Similarly, Lin and Chang [] discovered that advertisements emphasizing corporate social responsibility and environmental commitment positively influence consumer attitudes, which can lead to increased green repurchase intention. In addition, green brand loyalty represents consumers’ allegiance to eco-friendly brands based on their positive experiences and attitudes. Rahman et al. [] revealed that green brand loyalty positively correlates with green repurchase intention, and environmental concern is a significant predictor of green brand loyalty.
Similarly, Jaiswal and Kant [] found that consumers with higher environmental consciousness are likelier to exhibit loyalty toward green brands, resulting in increased repurchase intention. Green equity also refers to the value consumers associate with a brand’s environmentally friendly attributes. According to Ho et al. [], green brand equity positively influences consumer intention. Furthermore, green brand equity was shown to mediate the relationship between green marketing efforts and consumer repurchase intention, as Chen et al. [] demonstrated. In addition to previous literature, green brand innovativeness is the extent to which a brand is perceived as creative and novel in its approach to environmental sustainability. Hartmann and Apaolaza-Ibáñez [] found that green brand innovativeness positively influences consumer repurchase intention. Moreover, innovative green brands are often perceived as more valuable and reliable, increasing consumer loyalty and repurchase intention []. Based on the given literature, this study offered the following multiple research hypotheses:
H6.
Green advertisement significantly and positively influences green repurchase intention.
H7.
Green brand loyalty significantly and positively influences green repurchase intention.
H8.
Green brand equity significantly and positively influences green repurchase intention.
H9.
Green brand innovativeness significantly and positively influences green repurchase intention.
2.5. Moderating Role of Green Awareness
The moderating role of green awareness in the relationship between green advertisement, brand loyalty, brand equity, brand innovativeness, and green repurchase intention was proposed. Green awareness reflects consumers’ knowledge and understanding of environmental issues and sustainable consumption practices [,]. A previous study claimed that consumers with higher green awareness are more likely to respond positively to green advertisements and exhibit a stronger repurchase intention []. Additionally, green awareness enhances the perceived credibility and effectiveness of green advertisements []. In addition, Rahbar and Wahid [] stated that consumers with a high level of green awareness exhibit stronger loyalty toward green brands and are more likely to repurchase eco-friendly products. Green awareness also increases consumers’ willingness to pay a premium for environmentally responsible brands [].
On the other hand, Akturan [] stated that consumers with higher green awareness attribute more value to a brand’s environmental efforts, leading to increased brand equity and subsequent green intention. A previous study also showed that when consumers possess high green awareness, they are likelier to appreciate and value innovative green brands, leading to increased green repurchase intention []. Therefore, green awareness may moderate the relationship between green advertisements, brand loyalty, brand equity, brand innovativeness, and green repurchase intention. By understanding the influence of green awareness, companies can develop effective green marketing strategies to target environmentally conscious consumers and promote sustainable consumption practices. Based on the literature evidence, this study offered the following multiple research hypotheses:
H10.
Green awareness moderates the relationship between green advertisement and green repurchase intention.
H11.
Green awareness moderates the relationship between green brand loyalty and green repurchase intention.
H12.
Green awareness moderates the relationship between green brand equity and green repurchase intention.
H13.
Green awareness moderates the relationship between green brand innovativeness and green repurchase intention.
2.6. Moderating Role of Green Satisfaction
Green satisfaction represents consumers’ contentment with a brand’s environmental performance and sustainable practices [,]. In a study by Suki [], green satisfaction emerged as a significant moderator, demonstrating that highly satisfied consumers with a brand’s green marketing efforts are more likely to develop loyalty toward that brand. Green satisfaction enhances consumers’ trust and emotional attachment to eco-friendly brands, ultimately fostering loyalty []. Furthermore, research by Haws et al. [] supported the notion that green satisfaction significantly influences the effectiveness of green marketing efforts in fostering brand loyalty. Consumers who derive satisfaction from a brand’s environmental initiatives are more likely to perceive the brand as authentic and trustworthy, strengthening brand loyalty. Brands that successfully implement green marketing strategies and deliver satisfactory green experiences to consumers are likelier to cultivate loyal customer bases. Finally, this study offered the following research hypothesis:
H14.
Green satisfaction moderates the relationship between green marketing and green brand loyalty.
Finally, this study developed a conceptual model that collects the proposed research hypotheses (Figure 1) based on the previous literature evidence.
Figure 1.
Conceptual model.
3. Research Methodology
3.1. Research Method
This study employed a quantitative research method using a cross-sectional design to investigate the influence of green marketing antecedents on green repurchase intention. Quantitative research methods are appropriate when the goal is to examine relationships between variables and generalize findings across populations []. Quantitative research allows for precisely measuring variables using established scales []. Quantitative research methods facilitate hypothesis testing, enabling researchers to assess the relationships between variables and test the significance of their findings []. Therefore, this study used a quantitative approach to test the influence of green marketing tools on green repurchase intention.
3.2. Data Collection Procedure
Our study’s use of a survey questionnaire as a research methodology was firmly grounded in prior research on green behaviors and marketing. For instance, Akturan [] employed empirical methods to understand the implications of greenwashing on brand equity and purchase intentions. Similarly, Alamsyah et al. [] relied on quantitative methods to decipher the role of environmental knowledge and perceived quality in shaping green awareness, emphasizing the ability of structured surveys to pinpoint determinants of green behavior. Furthermore, Ansar [] highlighted the impact of green marketing on consumer purchase intention through direct surveys, underscoring their utility in extracting actionable insights from consumers about their green purchase behaviors. Data for this study were collected from consumers of green products in Croatia using an online survey distributed through Google Forms. The study targeted the consumers of 9 companies that market green products in the market, such as Patagonia, IKEA, Hershey, Johnson & Johnson, Nike, Seventh Generation, Lego, The Body Shop, and Imperfect Foods. According to the study, Patagonia leads with sustainable apparel, emphasizing eco-friendly materials and ethical production. IKEA offers eco-friendly furniture and practices sustainable sourcing. Hershey focuses on sustainable cocoa farming, while Johnson & Johnson champions environmentally responsible product formulations. Nike incorporates recycled materials into their footwear and apparel. Seventh Generation delivers eco-friendly household products, while Lego is transitioning to sustainable plastic materials. The Body Shop promotes cruelty-free and naturally sourced beauty products, and Imperfect Foods tackles food waste by selling ‘imperfect’ but edible produce. The population of the study was unknown; therefore, this research used a non-probabilistic sampling technique known as convenience sampling to recruit participants, with the survey link shared through social media platforms, online forums, and email invitations. Google Forms is a widely used and efficient tool for creating and distributing surveys and facilitating data collection and analysis []. The survey link was shared through various channels, such as social media platforms, online forums, and email invitations, to reach a diverse sample of respondents. Additionally, a permission letter was attached to the survey to enhance the response rate further. The letter provided information about the purpose of the study, ensuring the respondents that their participation was voluntary and that their responses would be kept confidential and used solely for research purposes []. By addressing potential concerns and establishing trust, the permission letter aimed to encourage a higher level of participation among the targeted population []. The data collection process took place over an extended period to ensure a good response rate, with multiple reminders sent to potential respondents. Following recommendations from Dillman et al. [], multiple reminders helped to increase survey response rates by encouraging participation among those who may have initially overlooked or forgotten to complete the survey. In total, this study received 371 responses through Google Forms.
3.3. Measurement Scales and Ratings
This study adapted the measurement scales and items from the previously done research. This study adopted a scale of green marketing from the study of Rahbar and Wahid []. Green marketing includes three dimensions, including 3 items for the perception of eco-brand, 2 for the perception of eco-label, and 3 for environmental advertisement. This study adapted 7 items of green repurchase intention and 4 items of green brand loyalty from the study of Panda et al. []. Green marketing, also called ecological or environmental marketing, involves promoting products or services that are presumed to be environmentally friendly or produced in an environmentally responsible manner []. Green repurchase intention denotes a consumer’s intent to buy or favor eco-friendly products or services again in the future based on past purchasing experiences or satisfaction with a particular green product []. This study also adopted 4 items of green brand equity, 3 items of green satisfaction from the study of Chen [], and 3 items of green brand innovativeness from the study of Lin, Lobo, and Leckie []. Finally, this study adapted 5 items of green awareness and 3 items of green advertisement from the study of Rahmi et al. []. All measurement scales were measured on 5-point Likert scales, as was done in the previous studies.
3.4. Data Analysis
The study used Smart PLS (partial least squares) structural equation modeling (SEM) for data analysis, which is an advanced statistical technique to test research hypotheses involving complex relationships between multiple variables []. PLS-SEM focuses on predicting latent variables using variance [], while CB-SEM (covariance-based SEM) estimates the covariance/correlation matrix to assess the relationships between variables. Therefore, this study used PLS-SEM due to its suitability for analyzing complex models with small sample sizes and non-normal data. PLS-SEM is particularly suited for small-to-medium sample sizes [,,]. It is a non-parametric technique and does not require the same stringent assumptions as covariance-based SEM, such as multivariate normality []. Given that this study received 371 responses, Smart PLS-SEM was an appropriate choice for the data analysis. PLS-SEM is a prediction-oriented method that explains variance in the dependent variables []. Smart PLS-SEM involves using a PLS algorithm to estimate the model parameters, followed by bootstrapping to assess the significance of the path coefficients and interaction effects [], bootstrapping is a resampling technique that allows for calculating robust standard errors and confidence intervals, providing a reliable assessment of the statistical significance of the relationships under investigation. Therefore, this study used Smart PLS-SEM 3.3.3 to test the proposed hypotheses.
4. Findings of the Study
4.1. Demographic Information
Table 1 presents the demographic information of the sample of 371 individuals, including their gender, occupation, age, buying interest, and education. In terms of gender, the sample was predominantly male, comprising 88.7% of the total respondents, while females accounted for the remaining 11.3%. The sample included 37 students, representing 10% of the total participants. When examining the occupation, it was found that civil servants comprised the largest group, with 36.9% of the respondents, followed by those working in private jobs (29.1%) and entrepreneurs (24.0%). The cumulative percentage reached 100%, indicating that all participants belonged to one of these three occupational categories. The age distribution of the sample shows that the majority of respondents (41.8%) were above 40 years old, with 32.9% aged between 31 and 40 years and 20.2% aged between 21 and 30 years. The smallest age group was those under 20 years, comprising only 5.1% of the sample. Regarding buying interest, a slight majority (54.7%) of the respondents preferred services, while the remaining 45.3% were more interested in products. Lastly, the education level of the respondents shows that the majority (66.6%) had completed graduate or master’s study (16–17 years of education), followed by those with a bachelor’s or similar education (19.1%) and a PhD or postgraduate studies (12.7%). A very small proportion of the sample (1.6%) had high school completion (12 years of education) as their education level.
Table 1.
Demographic information.
4.2. Assessing the Measurement Model
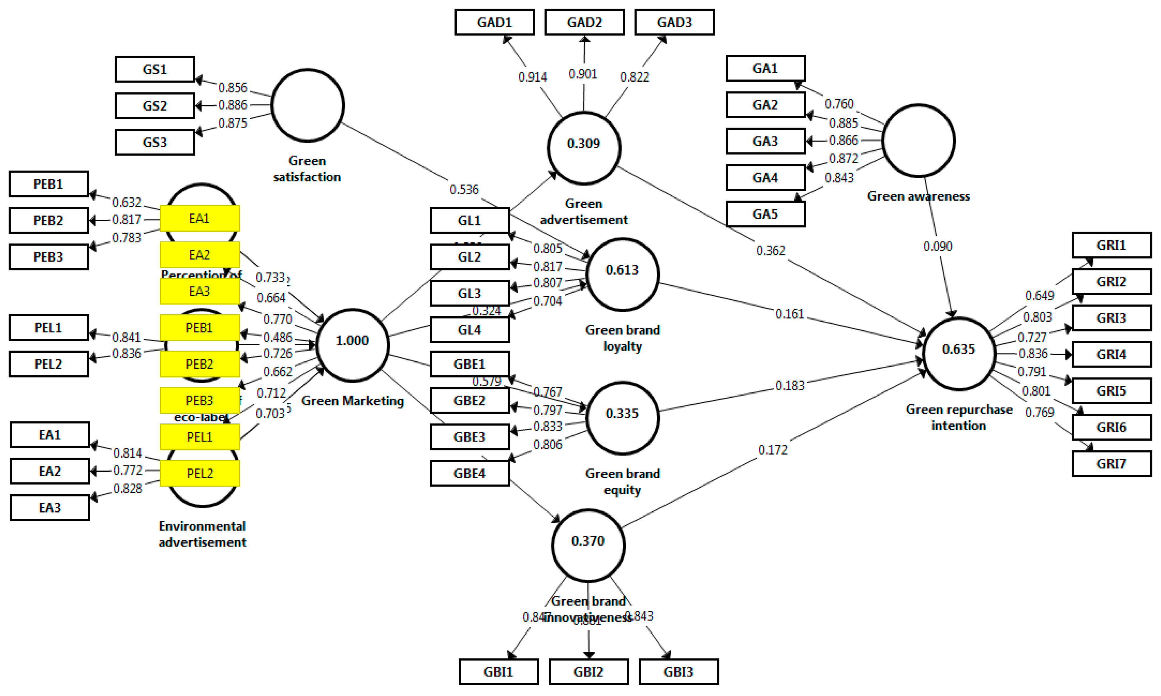
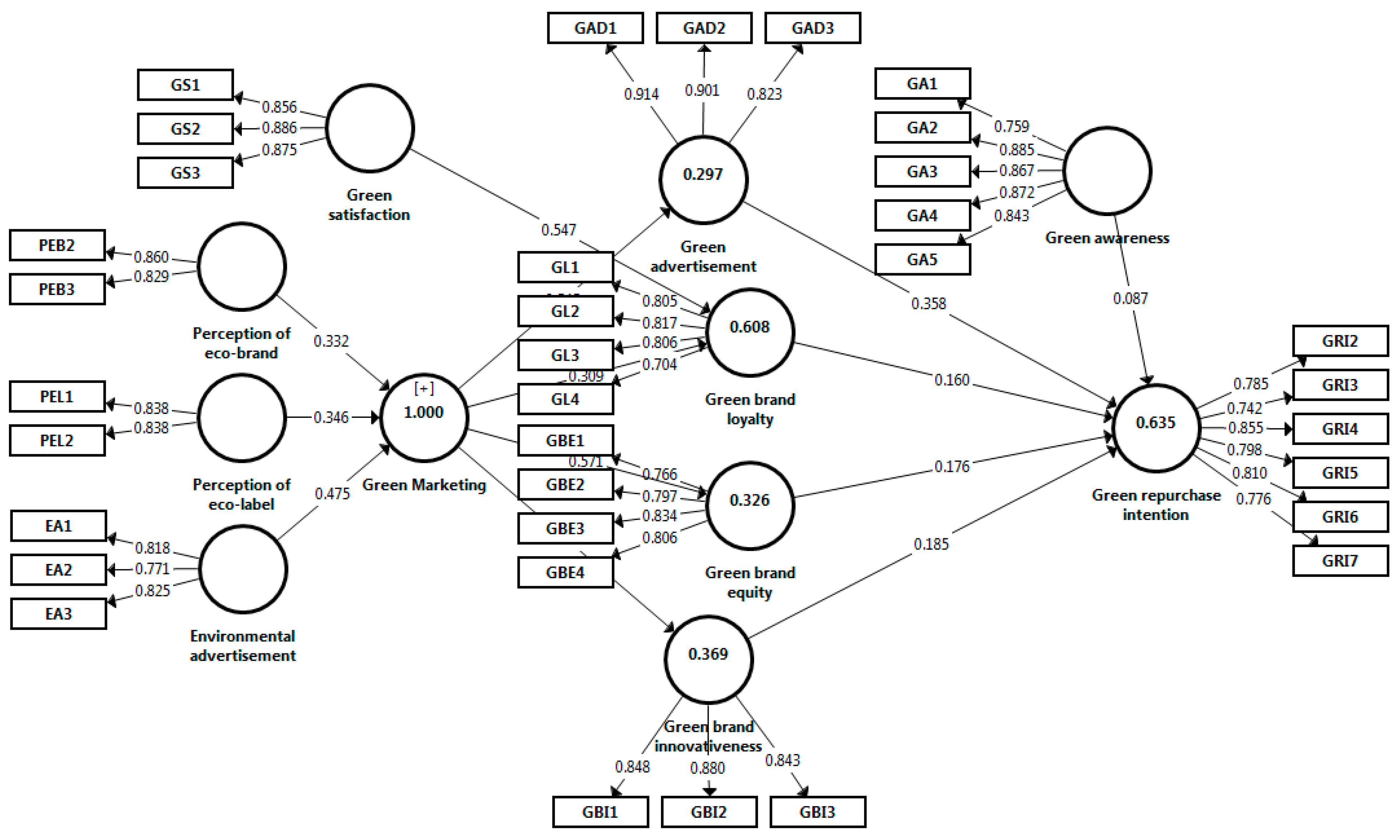
Table 2 presents the results of this study after examining several constructs related to green marketing, including green satisfaction, green advertisement, green brand loyalty, green brand equity, green brand innovativeness, green awareness, and green repurchase intention. The findings of validity (convergent validity) and reliability (Cronbach alpha and composite reliability) are provided for each construct, along with factor loadings for the individual items. The convergent validity was assessed using the average variance extracted (AVE) values, which should be greater than 0.5 to indicate adequate convergent validity [,,]. All constructs in the study met this threshold, with the AVE values ranging from 0.615 (green brand loyalty) to 0.774 (green advertisement), suggesting that the measures were valid and well-represented by their respective items. In addition, the factor loadings of the items are also provided, which ideally should be greater than 0.7, for adequate convergent validity [,,]. One item from green marketing (PEB1) and one item from green repurchase intention (GRI1) were deleted from the model due to lower factor loadings. The remaining items all had factor loadings greater than 0.7, further supporting the convergent validity of the measures (Appendix A).
Table 2.
Validity and reliability.
On the other hand, Cronbach alpha and composite reliability ensure construct reliability [,]. The literature suggests that these values should be greater than 0.7 to indicate adequate reliability [,,]. In this study, all constructs met this criterion. The Cronbach alpha values ranged from 0.790 (green brand loyalty) to 0.900 (green awareness), while the composite reliability values range from 0.802 (green marketing) to 0.926 (green awareness). These results indicate that the measures were reliable and consistent. Finally, the findings of this study demonstrate that the constructs used in this study had good convergent validity and reliability.
According to the literature, for adequate discriminant validity, the cross-loadings for the items should load higher on their respective constructs than on other constructs’ cross-loadings [,]. In other words, each item should have a stronger correlation with its construct than any other construct in the model (Table 3). A common rule of thumb is that the cross-loadings should be at least 0.1 lower than the item loading on its respective construct. The cross-loadings in the table show that most items loaded higher on their respective constructs than on the other constructs, indicating good discriminant validity.
Table 3.
Cross-loadings.
The heterotrait–monotrait (HTMT) ratio is a criterion for assessing the discriminant validity in variance-based SEM. According to Henseler et al. [], the value of the HTMT ratio should be below 0.90 for adequate discriminant validity. Looking at the provided HTMT values in Table 4, all the ratios are below the threshold of 0.90. This indicates good discriminant validity between the constructs in the model.
Table 4.
Heterotrait–monotrait (HTMT) ratio.
4.3. Assessing the Path Model
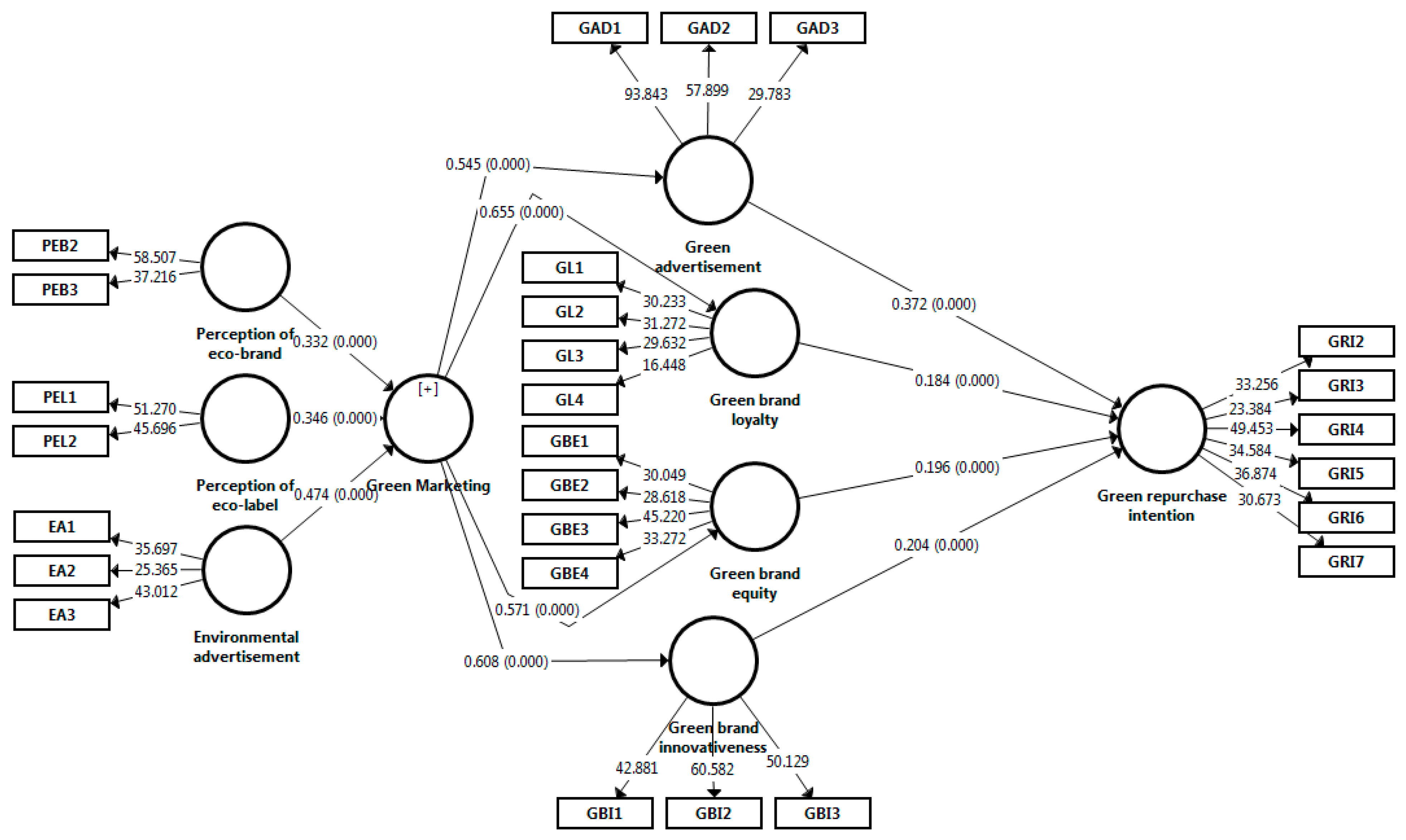
This study applied structural equation modeling (SEM) to test the research hypotheses. This study ran two models, namely, model 1 to represent the direct effects and model 2 to represent the moderating effects of green satisfaction and green awareness. This study used a 5% significance level with a 95% confidence interval, and thus, the t-value should be higher than +1.96 and the p-value should be less than 0.05 to accept the alternative hypotheses [,,].
Based on the results of the path analysis presented in Table 5, several direct effects and moderating effects could be concluded. The results indicate a positive effect of green marketing on green repurchase intention (beta = 0.120, t-value = 1.992, p-value = 0.046), and thus, hypothesis H1 was accepted. This suggests that the more a company engages in green marketing, the more likely consumers are to have a positive intention to repurchase the company’s products. The results also show a strong positive effect of green marketing on green advertisement (beta = 0.545, t-value = 13.960, p-value = 0.000), and thus, hypothesis H2 was also accepted. This implies that companies that engage in green marketing are more likely to invest in green advertising, which can help increase awareness and improve the company’s image. The results reveal a significant positive effect of green marketing on green brand loyalty (beta = 0.655, t-value = 16.451, p-value = 0.000), and thus, hypothesis H3 was accepted. This suggests that companies that engage in green marketing are more likely to build a loyal customer base, as consumers are more likely to continue to support the company due to its commitment to environmental sustainability. The results indicate a strong positive effect of green marketing on green brand equity (beta = 0.571, t-value = 14.160, p-value = 0.000), and thus, hypothesis H4 was accepted. This implies that companies that engage in green marketing are more likely to have a positive brand image, which can positively affect the company’s reputation and financial performance. The results also show a significant positive effect of green marketing on green brand innovativeness (beta = 0.608, t-value = 15.940, p-value = 0.000), and thus, hypothesis H5 was accepted. Companies that engage in green marketing are more likely to be perceived as innovative, which can help to differentiate the company from its competitors and attract new customers.
Table 5.
Path analysis.
In addition, green advertisement had a positive effect on green repurchase intention (beta = 0.372, t-value = 6.686, p-value = 0.000), and thus, hypothesis H6 was accepted. This suggests that green advertising positively affects consumer behavior, as it can increase the likelihood of consumers intending to repurchase products from a company that engages in green advertising. There was a positive effect of green brand loyalty on green repurchase intention (beta = 0.184, t-value = 3.797, p-value = 0.000), and thus, hypothesis H7 was accepted. This implies that companies with a loyal customer base are more likely to see an increase in repurchase intention, as consumers are more likely to continue supporting the company. There was also a positive effect of green brand equity on green repurchase intention (beta = 0.196, t-value = 4.266, p-value = 0.000), and thus, hypothesis H8 was accepted. This suggests that companies with a positive brand image are more likely to see an increase in repurchase intention, as consumers are more likely to trust and support the company. Finally, the results indicate a positive effect of green brand innovativeness on green repurchase intention (beta = 0.204, t-value = 3.672, p-value = 0.000), and thus, hypothesis H9 was also accepted. This implies that companies that are perceived as innovative are more likely to see an increase in repurchase intention, as consumers are more likely to be attracted to and support the company. The results show a positive and significant effect of green satisfaction on green brand loyalty (beta = 0.537, t-value = 11.242, p-value = 0.000). This suggests that consumers who are satisfied with a company’s commitment to environmental sustainability are more likely to have higher brand loyalty, as they are more likely to continue supporting the company. Unfortunately, the direct effect of green awareness on green repurchase intention was not significant (beta = 0.062, t-value = 1.187, p-value = 0.235).
On the other hand, the results indicate no significant moderating effect of green awareness on the relationship between green advertisement and green repurchase intention (beta = −0.015, t-value = 0.255, p-value = 0.798), and thus, hypothesis H10 was rejected. This suggests that the level of green awareness does not significantly affect the relationship between green advertisement and green repurchase intention. There was also no significant moderating effect of green awareness on the relationship between green brand loyalty and green repurchase intention (beta = 0.017, t-value = 0.433, p-value = 0.665), and thus, hypothesis H11 was rejected. This implies that the level of green awareness does not significantly affect the relationship between green brand loyalty and green repurchase intention. There was also no significant moderating effect of green awareness on the relationship between green brand equity and green repurchase intention (beta = −0.056, t-value = 1.445, p-value = 0.148), and thus, hypothesis H12 was rejected. This suggests that the level of green awareness has little impact on the relationship between green brand equity and green repurchase intention. There was also no significant moderating effect of green awareness on the relationship between green brand innovativeness and green repurchase intention (beta = 0.003, t-value = 0.041, p-value = 0.967), and thus, hypothesis H13 was rejected. This implies that the level of green awareness does not significantly affect the relationship between green brand innovativeness and green repurchase intention. Finally, there was also no significant moderating effect of green satisfaction on the relationship between green marketing and green brand loyalty (beta = −0.016, t-value = 0.634, p-value = 0.526), and thus, hypothesis H14 was rejected. This suggests that the level of green satisfaction has little impact on the relationship between green marketing and green brand loyalty.
Delving into the intricacies of green consumer behavior, the study’s outcomes paint a fascinating picture. Green marketing exerts a notable influence on myriad facets, spanning from green repurchase intention and advertisement to brand loyalty, equity, and innovativeness. Yet, surprisingly, the commonly vaunted pillars of green awareness and satisfaction did not highlight their expected moderating prowess in these relationships. Such insights beckon a more profound examination and serve as a testament to the evolving dynamics of sustainable consumer behavior.
4.4. Assessing the Model Fitness
The R-squared values, which measure the proportion of variation in the dependent variable explained by the independent variables, indicate that the model had a good fit overall [,]. The R-squared values ranged from 0.297 to 1.000, with the highest values observed for the green marketing variable. The high R-squared values suggest that the independent variables in the model explained a significant amount of the variation in the dependent variable []. The findings showed that green marketing explained 29.7% of the variation in green advertisement, 32.6% in green brand equity, 36.9% in green brand innovativeness, and 60.8% of the total variance in green brand loyalty highest effect by green marketing. In turn, all four constructs explained 63.5% of the total variance in green repurchase intention. Overall, the R-squared values suggest that the model had a good fit and was used to predict the dependent variable based on the independent variables. However, it is essential to consider other measures of model fit, such as the root mean squared error, to ensure that the model is not overfitting and accurately predicts the dependent variable.
5. Discussion
The results of this study provide insights into the influence of green marketing antecedents on green repurchase intention. The findings support previous research that suggests that companies that engage in green marketing are more likely to have a positive impact on various aspects of green consumer behavior, including green repurchase intention, green advertisement, green brand loyalty, green brand equity, and green brand innovativeness [,,]. The results of this study also support the findings of previous research that suggest that green advertisement can have a positive impact on consumer behavior [,,] and that companies with a positive brand image are more likely to see an increase in repurchase intention [].
Additionally, the results of this study suggest that green brand loyalty and equity positively impacted green repurchase intention, which is consistent with previous research [,]. The results also support previous research findings suggesting that companies perceived as innovative were more likely to see an increase in repurchase intention [,]. Furthermore, the results of this study suggest that consumers who were satisfied with a company’s commitment to environmental sustainability were more likely to have higher brand loyalty, which is consistent with previous research [,]. Unfortunately, the results of this study indicate that the level of green awareness had little impact on green repurchase intention and did not significantly moderate the relationship between green marketing and other green consumer behavior variables. These findings are inconsistent with previous research that suggests that green awareness can positively affect consumer behavior []. However, these results may have been due to the limitations of this study, such as the use of a non-probabilistic, convenience-sampling technique and the limited demographic diversity of the sample.
The analysis provided insights into the interplay between green marketing and various facets of consumer behavior. Green marketing exhibited a robust direct influence on consumer attributes such as repurchase intention, advertisement receptivity, brand loyalty, equity, and innovativeness, highlighting its integral role in shaping sustainable consumer mindsets. Notably, the profound impact on green brand loyalty and innovativeness stood out, highlighting the importance of brands embracing sustainability in their narrative and innovation strategies. However, an intriguing dimension arose when introducing green awareness as a potential moderator. Contrary to expectations, an individual’s level of green awareness did not magnify or attenuate the impact of green marketing on their repurchase intentions. The narrative here prompts businesses and policymakers to delve deeper into understanding the multifaceted nature of green consumerism.
The findings reveal that green marketing is pivotal in influencing various green brands, echoing Ottman’s [] emphasis on sustainable branding and Sharma’s [] insights on green marketing shaping purchase behaviors. Particularly noteworthy is the potency of green advertisement in determining repurchase intentions, aligning with Rahbar and Wahid’s [] and Nguyen et al.’s [] studies. The positive linkages between green brand loyalty, equity, and repurchase intentions further resonate with Chen’s [] explorations on green brand equity and its foundational elements. However, the unexpected non-significant interactions of green awareness with certain brand attributes contrast with the importance highlighted by Alamsyah et al. [], suggesting potential contextual variations. Additionally, the limited influence of green satisfaction combined with green marketing on brand loyalty offers a distinct perspective from Hartmann and Apaolaza-Ibáñez’s [] study, pointing to intriguing avenues for future research.
Therefore, the results of this study provide valuable insights into the influence of green marketing antecedents on green repurchase intention. The findings support previous research suggesting that companies that engaged in green marketing were more likely to affect various aspects of green consumer behavior positively. However, the results also suggest that the level of green awareness had little impact on green repurchase intention and did not significantly moderate the relationship between green marketing and other green consumer behavior variables.
5.1. Theoretical Implications
The theoretical implications are based on the path analysis for Croatian green marketing companies. Green marketing significantly influences various green branding elements, like repurchase intention, advertisement, brand loyalty, brand equity, and brand innovativeness. This implies that green marketing strategies are crucial for shaping consumer perceptions and behavior in the green sector. Green advertisement significantly impacts green repurchase intention, indicating that advertisements effectively communicate environmental benefits and motivate repeated purchases. Both green brand loyalty and green brand equity underscore the importance of building strong brand loyalty and equity in the green market to ensure continued customer engagement and purchases. Green brand innovativeness suggests that Croatian companies need to continually innovate and update their green offerings to retain and attract customers.
Green awareness, on its own, had a marginal and statistically insignificant influence on green repurchase intention. This means that merely being aware of green initiatives may not translate directly into purchasing behavior. The interactions between green awareness and other variables (like advertisement, brand loyalty, brand equity, and brand innovativeness) generally did not significantly influence green repurchase intention. This might indicate that the combination of awareness with these factors did not provide an additive effect on repurchase intentions. Satisfaction plays a significant role in determining green brand loyalty, which means ensuring customer satisfaction can directly enhance loyalty toward a green brand.
5.2. Managerial Implications
Based on the study’s findings, several managerial implications were derived for companies looking to engage in green marketing and build a green brand. Green marketing positively impacted green repurchase intention, green advertisement, green brand loyalty, green brand equity, and green brand innovativeness. This implies that companies that engage in green marketing can expect an increase in consumer intention to repurchase their products, invest more in green advertising, build a loyal customer base, have a positive brand image, and be perceived as innovative. Managers should therefore prioritize and invest in green marketing strategies to foster customer loyalty and boost sales. Surprisingly, green awareness alone did not significantly amplify the effects of green advertisement or branding on repurchase intention. Managers should consider this when allocating resources toward solely raising green awareness, suggesting it might be more beneficial to integrate awareness campaigns with other marketing tactics. The relationship between green and brand loyalty suggests customer satisfaction is crucial for fostering loyalty. Therefore, ensuring product quality and aligning it with green marketing messages can be a game-changer.
Green advertising had a positive impact on green repurchase intention. Companies that engage in green advertising can expect an increase in consumer intention to repurchase their products. Green brand loyalty and green brand equity had positive effects on green repurchase intention. This implies that companies with a loyal customer base and a positive brand image can expect an increase in consumer intention to repurchase their products. Green brand innovativeness had a positive effect on green repurchase intention. Companies perceived as innovative can expect an increase in consumer intention to repurchase their products. Green satisfaction had a positive effect on green brand loyalty. This implies that consumers who are satisfied with a company’s commitment to environmental sustainability are more likely to have higher brand loyalty. The level of green awareness did not significantly affect the relationship between green advertisements, brand loyalty, brand equity, brand innovativeness, and green repurchase intention. This suggests that companies can focus on something other than increasing green awareness to improve their brand and increase consumer intention to repurchase their products. These findings can help companies to develop more effective green marketing strategies, improve their brand, and increase consumer intention to repurchase their products.
5.3. Limitations and Future Directions
Some limitations to this study should be considered. First, the study was conducted in a specific geographic location and cultural context (Croatian markets), which may limit the generalizability of the results to other regions. The study found limited significant moderating effects of green awareness on several key relationships. It might need to capture the complete picture or nuances of real-world scenarios. Second, the study relied on self-reported data, which was possibly subject to social desirability bias. Finally, the study used cross-sectional data, which limited the ability to establish causal relationships. Future research could address these limitations by conducting similar studies in different cultural contexts and using more advanced research methods, such as experiments or longitudinal data analysis, to establish causal relationships. Future research could also examine the effect of other moderating variables, such as consumer attitudes toward the environment, on the relationships between green marketing and brand equity variables. It would be interesting to see whether these findings are consistent across different cultures and regions, given varying green awareness levels and global perceptions.
6. Conclusions
Green marketing is pivotal in influencing key consumer behaviors, particularly brand loyalty and innovativeness. However, an individual’s level of green awareness did not significantly moderate the relationship between green marketing and their green repurchase intentions. This suggests that while green marketing strategies are crucial, green awareness alone may not be the sole determinant in amplifying or tempering consumer behavior toward sustainable products. The findings underscore a significant positive effect of green marketing on various facets of green consumer behavior, such as repurchase intention, advertisement, brand loyalty, equity, and innovativeness. Interestingly, when interacting with other factors, green awareness did not influence green repurchase intention significantly. On its own, green satisfaction robustly affected green brand loyalty. However, the interaction of green satisfaction with green marketing on brand loyalty yielded an inconclusive result.
Author Contributions
Conceptualization, M.P.; Investigation, D.Ć.; Supervision, H.S. All authors have read and agreed to the published version of the manuscript.
Funding
The APC was funded by National and University Library in Zagreb: 1404bdf8b9db778f. Information regarding the funder and the funding number should be provided. Please check the accuracy of funding data and any other information carefully.
Conflicts of Interest
The authors declare no conflict of interest.
Appendix A




References
- Ottman, J.A. The New Rules of Green Marketing: Strategies, Tools, and Inspiration for Sustainable Branding; Berrett-Koehler Publishers: San Francisco, CA, USA, 2011. [Google Scholar]
- Sharma, A.P. Consumers’ Purchase Behaviour and Green Marketing: A Synthesis, Review and Agenda. Int. J. Consum. Stud. 2021, 45, 1217–1238. [Google Scholar] [CrossRef]
- Leonidou, C.N.; Katsikeas, C.S.; Morgan, N.A. “Greening” the Marketing Mix: Do Firms Do It and Does It Pay Off? J. Acad. Mark. Sci. 2013, 41, 151–170. [Google Scholar] [CrossRef]
- Tien, N.H.; Ngoc, N.M.; Anh, D.B.H.; Huong, N.D.; Huong, N.T.T.; Phuong, T.N.M. Green Marketing Development Strategy in Post COVID-19 Period in Vietnam. Int. J. Multidiscipl. Res. Growth Eval. 2020, 1, 101–106. [Google Scholar]
- Chen, Y.S.; Chang, C.H. Enhance Green Purchase Intentions: The Roles of Green Perceived Value, Green Perceived Risk, and Green Trust. Manag. Decis. 2012, 50, 502–520. [Google Scholar] [CrossRef]
- Liao, Y.K.; Wu, W.Y.; Pham, T.T. Examining the Moderating Effects of Green Marketing and Green Psychological Benefits on Customers’ Green Attitude, Value and Purchase Intention. Sustainability 2020, 12, 7461. [Google Scholar] [CrossRef]
- Nguyen, T.N.; Lobo, A.; Greenland, S. Pro-Environmental Purchase Behaviour: The Role of Consumers’ Biospheric Values. J. Retail. Consum. Serv. 2016, 33, 98–108. [Google Scholar] [CrossRef]
- Rahbar, E.; Wahid, N.A. Investigation of Green Marketing Tools’ Effect on Consumers’ Purchase Behavior. Bus. Strategy Ser. 2011, 12, 73–83. [Google Scholar] [CrossRef]
- Lin, Y.C.; Chang, C.C.A. Double Standard: The Role of Environmental Consciousness in Green Product Usage. J. Mark. 2012, 76, 125–134. [Google Scholar] [CrossRef]
- Polonsky, M.J. Transformative Green Marketing: Impediments and Opportunities. J. Bus. Res. 2011, 64, 1311–1319. [Google Scholar] [CrossRef]
- Dangelico, R.M.; Vocalelli, D. “Green Marketing”: An Analysis of Definitions, Strategy Steps, and Tools Through a Systematic Review of the Literature. J. Cleaner Prod. 2017, 165, 1263–1279. [Google Scholar] [CrossRef]
- Chen, Y.S.; Chang, T.W.; Li, H.X.; Chen, Y.R. The Influence of Green Brand Affect on Green Purchase Intentions: The Mediation Effects of Green Brand Associations and Green Brand Attitude. Int. J. Environ. Res. Public Health 2020, 17, 4089. [Google Scholar] [CrossRef]
- Chen, Y.S.; Huang, A.F.; Wang, T.Y.; Chen, Y.R. Greenwash and Green Purchase Behaviour: The Mediation of Green Brand Image and Green Brand Loyalty. Total Qual. Manag. Bus. Excell. 2020, 31, 194–209. [Google Scholar] [CrossRef]
- Lin, J.; Lobo, A.; Leckie, C. The Influence of Green Brand Innovativeness and Value Perception on Brand Loyalty: The Moderating Role of Green Knowledge. J. Strateg. Mark. 2019, 27, 81–95. [Google Scholar] [CrossRef]
- Nagar, K. An Empirical Investigation into the Influence of Green Advertising on Brand Loyalty. J. Serv. Res. 2013, 13, 71. [Google Scholar]
- Chang, C.T. Guilt Appeals in Cause-Related Marketing: The Subversive Roles of Product Type and Donation Magnitude. Int. J. Advert. 2011, 30, 587–616. [Google Scholar] [CrossRef]
- Choice, T. The Sins of Greenwashing: Home and Family Edition; Underwriters Laboratories: Northbrook, IL, USA, 2010. [Google Scholar]
- Delmas, M.A.; Burbano, V.C. The Drivers of Greenwashing. Calif. Manag. Rev. 2011, 54, 64–87. [Google Scholar] [CrossRef]
- Martínez, P. Customer Loyalty: Exploring Its Antecedents from a Green Marketing Perspective. Int. J. Contemp. Hosp. Manag. 2015, 27, 896–917. [Google Scholar] [CrossRef]
- Hartmann, P.; Apaolaza-Ibáñez, V. Consumer Attitude and Purchase Intention Toward Green Energy Brands: The Roles of Psychological Benefits and Environmental Concern. J. Bus. Res. 2012, 65, 1254–1263. [Google Scholar] [CrossRef]
- Chen, Y.S. The Drivers of Green Brand Equity: Green Brand Image, Green Satisfaction, and Green Trust. J. Bus. Ethics 2010, 93, 307–319. [Google Scholar] [CrossRef]
- Huang, C.C.; Yen, S.W.; Liu, C.Y.; Chang, T.P. The Relationship among Brand Equity, Customer Satisfaction, and Brand Resonance to Repurchase Intention of Cultural and Creative Industries in Taiwan. Int. J. Organ. Innov. 2014, 6, 106. [Google Scholar]
- Konuk, F.A.; Rahman, S.U.; Salo, J. Antecedents of Green Behavioral Intentions: A Cross-Country Study of Turkey, Finland and Pakistan. Int. J. Consum. Stud. 2015, 39, 586–596. [Google Scholar] [CrossRef]
- Nidumolu, R.; Prahalad, C.K.; Rangaswami, M.R. Why Sustainability Is Now the Key Driver of Innovation. Harv. Bus. Rev. 2009, 87, 56–64. [Google Scholar]
- O’Cass, A.; Ngo, L.V. Examining the Firm’s Value Creation Process: A Managerial Perspective of the Firm’s Value Offering Strategy and Performance. Br. J. Manag. 2011, 22, 646–671. [Google Scholar] [CrossRef]
- Hur, W.M.; Kim, H.; Woo, J. How CSR Leads to Corporate Brand Equity: Mediating Mechanisms of Corporate Brand Credibility and Reputation. J. Bus. Ethics 2014, 125, 75–86. [Google Scholar] [CrossRef]
- Alamsyah, D.; Othman, N.; Bakri, M.; Udjaja, Y.; Aryanto, R. Green Awareness through Environmental Knowledge and Perceived Quality. Manag. Sci. Lett. 2021, 11, 271–280. [Google Scholar] [CrossRef]
- Mohiuddin, M.; Al Mamun, A.; Syed, F.A.; Mehedi Masud, M.; Su, Z. Environmental Knowledge, Awareness, and Business School Students’ Intentions to Purchase Green Vehicles in Emerging Countries. Sustainability 2018, 10, 1534. [Google Scholar] [CrossRef]
- Rusyani, E.; Lavuri, R.; Gunardi, A. Purchasing Eco-Sustainable Products: Interrelationship between Environmental Knowledge, Environmental Concern, Green Attitude, and Perceived Behavior. Sustainability 2021, 13, 4601. [Google Scholar] [CrossRef]
- Siddique, M.Z.R.; Hossain, A. Sources of Consumers Awareness toward Green Products and Its Impact on Purchasing Decision in Bangladesh. J. Sustain. Dev. 2018, 11, 9–22. [Google Scholar] [CrossRef]
- Ho, T.N.; Wu, W.Y.; Nguyen, P.T.; Chen, H.C. The Moderating Effects for the Relationships between Green Customer Value, Green Brand Equity, and Behavioral Intention. Acad. Strateg. Manag. J. 2019, 18, 1–21. [Google Scholar]
- Han, H.; Kim, Y. An Investigation of Green Hotel Customers’ Decision Formation: Developing an Extended Model of the Theory of Planned Behavior. Int. J. Hosp. Manag. 2010, 29, 659–668. [Google Scholar] [CrossRef]
- Ajzen, I. The Theory of Planned Behaviour: Reactions and Reflections. Psychol. Health 2011, 26, 1113–1127. [Google Scholar] [CrossRef] [PubMed]
- Uddin, S.F.; Khan, M.N. Young Consumer’s Green Purchasing Behavior: Opportunities for Green Marketing. J. Glob. Mark. 2018, 31, 270–281. [Google Scholar] [CrossRef]
- Ansar, N. Impact of Green Marketing on Consumer Purchase Intention. Mediterr. J. Soc. Sci. 2013, 4, 650. [Google Scholar] [CrossRef]
- Mostafa, M.M. A Hierarchical Analysis of the Green Consciousness of the Egyptian Consumer. Psychol. Mark. 2007, 24, 445–473. [Google Scholar] [CrossRef]
- Mahasuweerachai, P.; Suttikun, C. The Effect of Green Self-Identity on Perceived Image, Warm Glow, and Willingness to Purchase: A New Generation’s Perspective towards Eco-Friendly Restaurants. Sustainability 2022, 14, 10539. [Google Scholar] [CrossRef]
- Chen, C.C.; Chen, C.W.; Tung, Y.C. Exploring the Consumer Behavior of Intention to Purchase Green Products in Belt and Road Countries: An Empirical Analysis. Sustainability 2018, 10, 854. [Google Scholar] [CrossRef]
- Biswas, A.; Roy, M. Green Products: An Exploratory Study on the Consumer Behavior in Emerging Economies of the East. J. Clean. Prod. 2015, 87, 463–468. [Google Scholar] [CrossRef]
- Lee, K. Opportunities for Green Marketing: Young Consumers. Mark. Intell. Plan. 2008, 26, 573–586. [Google Scholar] [CrossRef]
- Peattie, K.; Crane, A. Green Marketing: Legend, Myth, Farce or Prophesy? Qual. Mark. Res. Int. J. 2005, 8, 357–370. [Google Scholar] [CrossRef]
- Wong, V.; Turner, W.; Stoneman, P. Marketing Strategies and Market Prospects for Environmentally-Friendly Consumer Products. Br. J. Manag. 1996, 7, 263–281. [Google Scholar] [CrossRef]
- Schrum, L.J.; McCarty, J.A.; Lowrey, T.M. Buyer Characteristics of the Green Consumer and Their Implications for Advertising Tool. J. Advert. 1995, 24, 71–82. [Google Scholar] [CrossRef]
- Ginsberg, J.M.; Bloom, P.N. Choosing the Right Green Marketing Strategy. MIT Sloan Manag. Rev. 2004, 46, 79–84. [Google Scholar]
- D’souza, C.; Taghian, M.; Lamb, P. An Empirical Study on the Influence of Environmental Labels on Consumers. Corp. Commun. Int. J. 2006, 11, 162–173. [Google Scholar] [CrossRef]
- Chatterjee, P. Green Brand Extension Strategy and Online Communities. J. Syst. Inf. Technol. 2009, 11, 367–384. [Google Scholar] [CrossRef]
- Baldwin, P. Advertisers Beginning to See Green. The Dallas Morning News, 1993; J1–J11. [Google Scholar]
- Thøgersen, J.; Haugaard, P.; Olesen, A. Consumer Responses to Ecolabels. Eur. J. Mark. 2010, 44, 1787–1810. [Google Scholar] [CrossRef]
- Nyilasy, G.; Gangadharbatla, H.; Paladino, A. Perceived greenwashing: The interactive effects of green advertising and corporate environmental performance on consumer reactions. J. Bus. Ethics 2014, 125, 693–707. [Google Scholar] [CrossRef]
- Parguel, B.; Lunardo, R.; Benoit-Moreau, F. Sustainability of the sharing economy in question: When second-hand peer-to-peer platforms stimulate indulgent consumption. Technol. Forecast. Soc. Chang. 2017, 125, 48–57. [Google Scholar] [CrossRef]
- Rahman, I.; Park, J.; Chi, C.G.Q. Consequences of “greenwashing”: Consumers’ reactions to hotels’ green initiatives. Int. J. Contemp. Hosp. Manag. 2015, 27, 1054–1081. [Google Scholar] [CrossRef]
- Jaiswal, D.; Kant, R. Green purchasing behaviour: A conceptual framework and empirical investigation of Indian consumers. J. Retail. Consum. Serv. 2018, 41, 60–69. [Google Scholar] [CrossRef]
- Martínez, P.; Del Bosque, I.R. CSR and customer loyalty: The roles of trust, customer identification with the company and satisfaction. Int. J. Hosp. Manag. 2013, 35, 89–99. [Google Scholar] [CrossRef]
- Papadas, K.K.; Avlonitis, G.J.; Carrigan, M. Green marketing orientation: Conceptualization, scale development and validation. J. Bus. Res. 2017, 80, 236–246. [Google Scholar] [CrossRef]
- Kang, J.; Liu, C.; Kim, S.H. Environmentally sustainable textile and apparel consumption: The role of consumer knowledge, perceived consumer effectiveness and perceived personal relevance. Int. J. Consum. Stud. 2013, 37, 442–452. [Google Scholar] [CrossRef]
- Akturan, U. How does greenwashing affect green branding equity and purchase intention? An empirical research. Market. Intell. Plan. 2018, 36, 809–824. [Google Scholar] [CrossRef]
- Gleim, M.R.; Smith, J.S.; Andrews, D.; Cronin, J.J., Jr. Against the green: A multi-method examination of the barriers to green consumption. J. Retail. 2013, 89, 44–61. [Google Scholar] [CrossRef]
- Mohd Suki, N. Green product purchase intention: Impact of green brands, attitude, and knowledge. Br. Food J. 2016, 118, 2893–2910. [Google Scholar] [CrossRef]
- Ozaki, R. Adopting sustainable innovation: What makes consumers sign up to green electricity? Bus. Strategy Environ. 2011, 20, 1–17. [Google Scholar] [CrossRef]
- Haws, K.L.; Winterich, K.P.; Naylor, R.W. Seeing the world through GREEN-tinted glasses: Green consumption values and responses to environmentally friendly products. J. Consum. Psychol. 2014, 24, 336–354. [Google Scholar] [CrossRef]
- Saunders, M.; Lewis, P.; Thornhill, A. Research Methods for Business Students; Pearson Education Limited: London, UK, 2018. [Google Scholar]
- Creswell, J.W. Research Design: Qualitative, Quantitative, and Mixed Methods Approaches; Sage Publications: Thousand Oaks, CA, USA, 2014. [Google Scholar]
- Bhattacherjee, A. Social Science Research: Principles, Methods, and Practices; University of South Florida Scholar Commons: Tampa, FL, USA, 2012. [Google Scholar]
- Bryman, A. Social Research Methods; Oxford University Press: Oxford, UK, 2016. [Google Scholar]
- Nardi, P.M. Doing Survey Research: A Guide to Quantitative Methods; Routledge: Oxfordshire, UK, 2018. [Google Scholar]
- Dillman, D.A.; Smyth, J.D.; Christian, L.M. Internet, Phone, Mail, and Mixed-Mode Surveys: The Tailored Design Method; John Wiley & Sons: New York, NY, USA, 2014. [Google Scholar]
- Panda, T.K.; Kumar, A.; Jakhar, S.; Luthra, S.; Garza-Reyes, J.A.; Kazancoglu, I.; Nayak, S.S. Social and environmental sustainability model on consumers’ altruism, green purchase intention, green brand loyalty and evangelism. J. Clean. Prod. 2020, 243, 118575. [Google Scholar] [CrossRef]
- Rahmi, D.Y.; Rozalia, Y.; Chan, D.N.; Anira, Q.; Prima, R. Green brand image, green awareness, green advertisement, and ecological knowledge in improving green purchase intention and green purchase behavior on creative industry products. J. Econ. Bus. Account. Ventur. 2017, 20, 177–186. [Google Scholar] [CrossRef]
- Hair, J.F.; Hult, G.T.M.; Ringle, C.; Sarstedt, M. A Primer on Partial Least Squares Structural Equation Modeling (PLS-SEM); Sage Publications: Thousand Oaks, CA, USA, 2017. [Google Scholar]
- Wijaya, T.T.; Cao, Y.; Bernard, M.; Rahmadi, I.F.; Lavicza, Z.; Surjono, H.D. Factors influencing microgame adoption among secondary school mathematics teachers supported by structural equation modelling-based research. Front. Psychol. 2022, 13, 952549. [Google Scholar] [CrossRef]
- Ramayah, T.J.F.H.; Cheah, J.; Chuah, F.; Ting, H.; Memon, M.A. Partial Least Squares Structural Equation Modeling (PLS-SEM) Using SmartPls 3.0. An Updated Guide and Practical Guide to Statistical Analysis; ResearchGate: Berlin, Germany, 2016. [Google Scholar]
- Ramayah, T.; Yeap, J.A.; Ahmad, N.H.; Halim, H.A.; Rahman, S.A. Testing a confirmatory model of Facebook usage in SmartPLS using consistent PLS. Int. J. Bus. Innov. 2017, 3, 1–14. [Google Scholar]
- Ringle, C.; Da Silva, D.; Bido, D. Structural equation modeling with the SmartPLS. Braz. J. Mark. 2015, 13, 2. [Google Scholar]
- Vinzi, V.E.; Trinchera, L.; Amato, S. PLS path modeling: From foundations to recent developments and open issues for model assessment and improvement. In Handbook of Partial Least Squares: Concepts, Methods and Applications; Springer: Berlin, Germany, 2010; pp. 47–82. [Google Scholar]
- Purwanto, A.; Asbari, M.; Santoso, T.I. Analisis Data Penelitian Marketing: Perbandingan Hasil antara Amos, SmartPLS, WarpPLS, dan SPSS Untuk Jumlah Sampel Besar. J. Ind. Eng. Manag. Res. 2021, 2, 216–227. [Google Scholar]
- Henseler, J. Partial least squares path modeling. In Advanced Methods for Modeling Markets; Springer: Berlin/Heidelberg, Germany, 2017; pp. 361–381. [Google Scholar]
- Sharif, S.; Braimah, M.; Dogbey, A.E. Academic Supports, Motivation to Learn, Motivation to Transfer, and Transfer of Training: A Comparative Analysis of Public and Private Universities. Eur. J. Train. Dev. 2022, 46, 1212–1234. [Google Scholar] [CrossRef]
- Sharif, S.; Lodhi, R.N.; Iqbal, K.; Saddique, F. Gender Disparity in Leadership Boosts Affective Commitment and Tacit Knowledge Sharing About Libraries. Int. J. Organ. Anal. 2022, 30, 1212–1234. [Google Scholar] [CrossRef]
- Hair Jr, J.F.; Hult, G.T.M.; Ringle, C.M.; Sarstedt, M.; Danks, N.P.; Ray, S. Partial Least Squares Structural Equation Modeling (PLS-SEM) Using R: A Workbook; Springer Nature: Berlin/Heidelberg, Germany, 2021. [Google Scholar]
- Henseler, J.; Ringle, C.M.; Sarstedt, M. A New Criterion for Assessing Discriminant Validity in Variance-Based Structural Equation Modeling. J. Acad. Mark. Sci. 2015, 43, 115–135. [Google Scholar] [CrossRef]
- Mazaheri, E.; Richard, M.O.; Laroche, M. Online Consumer Behavior: Comparing Canadian and Chinese Website Visitors. J. Bus. Res. 2011, 64, 958–965. [Google Scholar] [CrossRef]
Disclaimer/Publisher’s Note: The statements, opinions and data contained in all publications are solely those of the individual author(s) and contributor(s) and not of MDPI and/or the editor(s). MDPI and/or the editor(s) disclaim responsibility for any injury to people or property resulting from any ideas, methods, instructions or products referred to in the content. |
© 2023 by the authors. Licensee MDPI, Basel, Switzerland. This article is an open access article distributed under the terms and conditions of the Creative Commons Attribution (CC BY) license (https://creativecommons.org/licenses/by/4.0/).