Optimal Comfortable Load Schedule for Home Energy Management Including Photovoltaic and Battery Systems
Abstract
1. Introduction
2. Home Energy Management System
2.1. System Description
2.2. Mathematical Energy Modeling
2.2.1. PV Energy Modeling
2.2.2. Battery Energy Modeling
2.2.3. EV Energy Modeling
2.2.4. Demand Response Modeling
3. Optimization Methodology
3.1. RISO Algorithm
| Algorithm 1 RISO algorithm. |
| Initialize the search agents X using Equation (10) find the minimum cost function f*(X*) While Itr less than Max_iter Use Equation (12) to find a random search agent Xr Do for all search agents r = random number between [0, 1] Use Equation (14) to find the value of a & A Update the search agents X using Equation (13) Check if the new search agents are within the boundaries as in Equation (15) find the cost function for all search agents f(X) using Equation (16) End Do if f*(X*) > f(X), Update f*(X*) = f(X) Itr = Itr + 1 End While Output f*(X*) and X* |
3.2. Objective Function
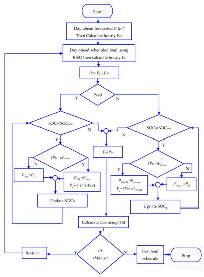
3.3. Optimization Flowchart
4. Results and Discussion
4.1. Household Appliances
4.2. Weather Conditions Data
4.3. Case Study
4.3.1. Scenario 1
4.3.2. Scenario 2
4.3.3. Scenario 3
5. Conclusions
Author Contributions
Funding
Institutional Review Board Statement
Informed Consent Statement
Data Availability Statement
Acknowledgments
Conflicts of Interest
Nomenclature
| εB | Energy of battery (kWh) |
| G | Solar irradiation (W/m2) |
| SOC | State of charge |
| η | Efficiency |
| αp | Temperature coefficient of power |
| EB | Total energy of battery (kWh) |
| PL | Load power (kW) |
| PPV | Output power of PV module (W) |
| PB | Charging or discharging power of battery (kW) |
| Pg | Grid power (kW) |
| PD | Difference power (kW) |
| T | Temperature (K) |
| PCH | Charging power (kW) |
| PDSCH | Discharging power (kW) |
| Pdcmax | Maximum discharging power rate (kW) |
| Pcmax | Maximum charging power rate (kW) |
Abbreviations
| RISO | Random integer search optimization |
| PV | Photovoltaic |
| HEM | Home energy management |
| STC | Standard test condition |
| ESS | Energy storage system |
References
- Guan, Y.; Yan, J.; Shan, Y.; Zhou, Y.; Hang, Y.; Li, R.; Liu, Y.; Liu, B.; Nie, Q.; Bruckner, B.; et al. Burden of the global energy price crisis on households. Nat. Energy 2023, 8, 304–316. [Google Scholar] [CrossRef]
- Buildings. 2022. Available online: https://www.iea.org/reports/buildings (accessed on 1 April 2023).
- Luo, Y.; Zhang, L.; Liu, Z.; Yu, J.; Xu, X.; Su, X. Towards net zero energy building: The application potential and adaptability of photovoltaic-thermoelectric-battery wall system. Appl. Energy 2020, 258, 114066. [Google Scholar] [CrossRef]
- Fouad, M.M.; Iskander, J.; Shihata, L.A. Energy, carbon and cost analysis for an innovative zero energy community design. Sol. Energy 2020, 206, 245–255. [Google Scholar] [CrossRef]
- Li, X.; Lin, A.; Young, C.-H.; Dai, Y.; Wang, C.-H. Energetic and economic evaluation of hybrid solar energy systems in a residential net-zero energy building. Appl. Energy 2019, 254, 113709. [Google Scholar] [CrossRef]
- Feed-In Tariff. Available online: https://www.gov.hk/en/residents/environment/sustainable/renewable/feedintariff.htm (accessed on 1 April 2023).
- Liu, Y.; Ma, J.; Xing, X.; Liu, X.; Wang, W. A home energy management system incorporating data-driven uncertainty-aware user preference. Appl. Energy 2022, 326, 119911. [Google Scholar] [CrossRef]
- Xu, D.; Zhong, F.; Bai, Z.; Wu, Z.; Yang, X.; Gao, M. Real-time multi-energy demand response for high-renewable buildings. Energy Build. 2023, 281, 112764. [Google Scholar] [CrossRef]
- Qais, M.H.; Hasanien, H.M.; Alghuwainem, S.; Elgendy, M.A. Output Power Smoothing of Grid-Tied PMSG-Based Variable Speed Wind Turbine Using Optimal Controlled SMES. In Proceedings of the 2019 54th International Universities Power Engineering Conference, UPEC 2019, Bucharest, Romania, 3–6 September 2019; pp. 1–6. [Google Scholar] [CrossRef]
- Zheng, S.; Qi, Q.; Sun, Y.; Ai, X. Integrated demand response considering substitute effect and time-varying response characteristics under incomplete information. Appl. Energy 2023, 333, 120594. [Google Scholar] [CrossRef]
- Haley, B.; Gaede, J.; Winfield, M.; Love, P. From utility demand side management to low-carbon transitions: Opportunities and challenges for energy efficiency governance in a new era. Energy Res. Soc. Sci. 2020, 59, 101312. [Google Scholar] [CrossRef]
- Silva, J.A.A.; López, J.C.; Guzman, C.P.; Arias, N.B.; Rider, M.J.; da Silva, L.C.P. An IoT-based energy management system for AC microgrids with grid and security constraints. Appl. Energy 2023, 337, 120904. [Google Scholar] [CrossRef]
- Javed, M.S.; Jurasz, J.; McPherson, M.; Dai, Y.; Ma, T. Quantitative evaluation of renewable-energy-based remote microgrids: Curtailment, load shifting, and reliability. Renew. Sustain. Energy Rev. 2022, 164, 112516. [Google Scholar] [CrossRef]
- Korjani, S.; Casu, F.; Damiano, A.; Pilloni, V.; Serpi, A. An online energy management tool for sizing integrated PV-BESS systems for residential prosumers. Appl. Energy 2022, 313, 118765. [Google Scholar] [CrossRef]
- Zhu, X.; Sun, Y.; Yang, J.; Dou, Z.; Li, G.; Xu, C.; Wen, Y. Day-ahead energy pricing and management method for regional integrated energy systems considering multi-energy demand responses. Energy 2022, 251, 123914. [Google Scholar] [CrossRef]
- Jani, A.; Karimi, H.; Jadid, S. Two-layer stochastic day-ahead and real-time energy management of networked microgrids considering integration of renewable energy resources. Appl. Energy 2022, 323, 119630. [Google Scholar] [CrossRef]
- Golmohamadi, H.; Keypour, R.; Bak-Jensen, B.; Pillai, J.R. Optimization of household energy consumption towards day-ahead retail electricity price in home energy management systems. Sustain. Cities Soc. 2019, 47, 101468. [Google Scholar] [CrossRef]
- Torres, D.; Crichigno, J.; Padilla, G.; Rivera, R. Scheduling coupled photovoltaic, battery and conventional energy sources to maximize profit using linear programming. Renew. Energy 2014, 72, 284–290. [Google Scholar] [CrossRef]
- Dao, V.T.; Ishii, H.; Takenobu, Y.; Yoshizawa, S.; Hayashi, Y. Intensive quadratic programming approach for home energy management systems with power utility requirements. Int. J. Electr. Power Energy Syst. 2020, 115, 105473. [Google Scholar] [CrossRef]
- Wu, X.; Hu, X.; Yin, X.; Zhang, C.; Qian, S. Optimal battery sizing of smart home via convex programming. Energy 2017, 140, 444–453. [Google Scholar] [CrossRef]
- Li, H.; Zeng, P.; Zang, C.; Yu, H.; Li, S. An Integrative DR Study for Optimal Home Energy Management Based on Approximate Dynamic Programming. Sustainability 2017, 9, 1248. [Google Scholar] [CrossRef]
- Javadi, M.S.; Nezhad, A.E.; Nardelli, P.H.J.; Gough, M.; Lotfi, M.; Santos, S.; Catalão, J.P.S. Self-scheduling model for home energy management systems considering the end-users discomfort index within price-based demand response programs. Sustain. Cities Soc. 2021, 68, 102792. [Google Scholar] [CrossRef]
- Anvari-Moghaddam, A.; Monsef, H.; Rahimi-Kian, A. Optimal Smart Home Energy Management Considering Energy Saving and a Comfortable Lifestyle. IEEE Trans. Smart Grid 2015, 6, 324–332. [Google Scholar] [CrossRef]
- Qais, M.; Abdulwahid, Z. A new method for improving particle swarm optimization algorithm (TriPSO). In Proceedings of the 2013 5th International Conference on Modeling, Simulation and Applied Optimization (ICMSAO), Hammamet, Tunisia, 28–30 April 2013; pp. 1–6. [Google Scholar] [CrossRef]
- El Makroum, R.; Khallaayoun, A.; Lghoul, R.; Mehta, K.; Zörner, W. Home Energy Management System Based on Genetic Algorithm for Load Scheduling: A Case Study Based on Real Life Consumption Data. Energies 2023, 16, 2698. [Google Scholar] [CrossRef]
- Wang, X.; Mao, X.; Khodaei, H. A multi-objective home energy management system based on internet of things and optimization algorithms. J. Build. Eng. 2021, 33, 101603. [Google Scholar] [CrossRef]
- Reghukumar, R.; Sambhu, S.; Ravikumar Pandi, V. Multi-Objective Optimization for Efficient Home Energy Management System using Differential Evolution Algorithm. In Proceedings of the 2018 3rd IEEE International Conference on Recent Trends in Electronics, Information & Communication Technology (RTEICT), Bangalore, India, 18–19 May 2018; pp. 1157–1162. [Google Scholar] [CrossRef]
- Isa, N.M.; Wei, T.C.; Yatim, A.H.M. Energy management system employing harmony search algorithm for hybrid cogeneration. In Proceedings of the 5th IET International Conference on Clean Energy and Technology (CEAT2018), Kuala Lumpur, Malaysia, 5–6 September 2018; pp. 1–7. [Google Scholar] [CrossRef]
- Khan, F.A.; Ullah, K.; ur Rahman, A.; Anwar, S. Energy optimization in smart urban buildings using bio-inspired ant colony optimization. Soft Comput. 2023, 27, 973–989. [Google Scholar] [CrossRef]
- Ayub, S.; Ayob, S.M.; Tan, C.W.; Ayub, L.; Bukar, A.L. Optimal residence energy management with time and device-based preferences using an enhanced binary grey wolf optimization algorithm. Sustain. Energy Technol. Assess. 2020, 41, 100798. [Google Scholar] [CrossRef]
- Ahmed, M.S.; Mohamed, A.; Khatib, T.; Shareef, H.; Homod, R.Z.; Ali, J.A. Real time optimal schedule controller for home energy management system using new binary backtracking search algorithm. Energy Build. 2017, 138, 215–227. [Google Scholar] [CrossRef]
- Drir, N.; Chekired, F.; Rekioua, D. An integrated neural network for the dynamic domestic energy management of a solar house. Int. Trans. Electr. Energy Syst. 2021, 31, e13227. [Google Scholar] [CrossRef]
- Radha, K.S.; Priya, R.; Jeevitha, K. Energy Management based on K-Nearest Neighbour Approach in Residential Application. In Proceedings of the 2023 Third International Conference on Artificial Intelligence and Smart Energy (ICAIS), Coimbatore, India, 2–4 February 2023; pp. 966–971. [Google Scholar]
- Langer, L.; Volling, T. A reinforcement learning approach to home energy management for modulating heat pumps and photovoltaic systems. Appl. Energy 2022, 327, 120020. [Google Scholar] [CrossRef]
- Jindal, A.; Kumar, N.; Singh, M. Internet of energy-based demand response management scheme for smart homes and PHEVs using SVM. Futur. Gener. Comput. Syst. 2020, 108, 1058–1068. [Google Scholar] [CrossRef]
- Cao, Z.; Han, X.; Lyons, W.; O’Rourke, F. Energy management optimisation using a combined Long Short-Term Memory recurrent neural network—Particle Swarm Optimisation model. J. Clean. Prod. 2021, 326, 129246. [Google Scholar] [CrossRef]
- Qais, M.H.; Muyeen, S.M. A Novel Adaptive Filtering Algorithm Based Parameter Estimation Technique for Photovoltaic System. IEEE Trans. Energy Convers. 2022, 37, 286–294. [Google Scholar] [CrossRef]
- Alqaili, A.; Qais, M.; Al-Mansour, A. Integer Search Algorithm: A New Discrete Multi-Objective Algorithm for Pavement Maintenance Management Optimization. Appl. Sci. 2021, 11, 7170. [Google Scholar] [CrossRef]









| Scenario | Energy Source | Optimal Schedule |
|---|---|---|
| # 1 | PV and Grid | x |
| # 2 | PV and Battery and Grid | x |
| # 3 | PV and Battery and Grid | √ |
| Scenario #1 | Energy (kWh) | Cost (HKD/Day) |
|---|---|---|
| To grid | 23.099007034166810 | 115.495 |
| From grid | 23.181314426499910 | 27.539 |
| Scenario #2 | Energy (kWh) | Cost (HKD/Day) |
|---|---|---|
| To grid | 11.801 | 59.01 |
| From grid | 6.607 | 5.37 |
| Scenario #3 | Energy (kWh) | Cost (HKD/Day) |
|---|---|---|
| To grid | 13.589513 | 67.947567 |
| From grid | 5.88477 | 4.01236 |
Disclaimer/Publisher’s Note: The statements, opinions and data contained in all publications are solely those of the individual author(s) and contributor(s) and not of MDPI and/or the editor(s). MDPI and/or the editor(s) disclaim responsibility for any injury to people or property resulting from any ideas, methods, instructions or products referred to in the content. |
© 2023 by the authors. Licensee MDPI, Basel, Switzerland. This article is an open access article distributed under the terms and conditions of the Creative Commons Attribution (CC BY) license (https://creativecommons.org/licenses/by/4.0/).
Share and Cite
Qais, M.; Loo, K.H.; Hasanien, H.M.; Alghuwainem, S. Optimal Comfortable Load Schedule for Home Energy Management Including Photovoltaic and Battery Systems. Sustainability 2023, 15, 9193. https://doi.org/10.3390/su15129193
Qais M, Loo KH, Hasanien HM, Alghuwainem S. Optimal Comfortable Load Schedule for Home Energy Management Including Photovoltaic and Battery Systems. Sustainability. 2023; 15(12):9193. https://doi.org/10.3390/su15129193
Chicago/Turabian StyleQais, Mohammed, K. H. Loo, Hany M. Hasanien, and Saad Alghuwainem. 2023. "Optimal Comfortable Load Schedule for Home Energy Management Including Photovoltaic and Battery Systems" Sustainability 15, no. 12: 9193. https://doi.org/10.3390/su15129193
APA StyleQais, M., Loo, K. H., Hasanien, H. M., & Alghuwainem, S. (2023). Optimal Comfortable Load Schedule for Home Energy Management Including Photovoltaic and Battery Systems. Sustainability, 15(12), 9193. https://doi.org/10.3390/su15129193

