Research on the Regulation of Algorithmic Price Discrimination Behaviour of E-Commerce Platform Based on Tripartite Evolutionary Game
Abstract
1. Introduction
2. Literature Review
3. Basic Assumptions and Model Construction
3.1. Description of the Problem
3.2. Basic Assumptions
3.3. Model Construction
4. Analysis of System Evolutionary Stabilisation Strategies
4.1. Analysis of the Stability of E-Commerce Platform Strategies
4.2. Analysis of the Stability of Local Government Strategies
4.3. Analysis of the Stability of Consumer Strategies
4.4. Stability Analysis of Tripartite Evolutionary Game System
- ;
- ;
- ;
- ;
- ;
- ;
- ;
- ;
- .
5. Numerical Simulation and Analysis of Influencing Factors
5.1. Numerical Simulation
5.2. Sensitivity Analysis of Different Influencing Factors for System Evolution
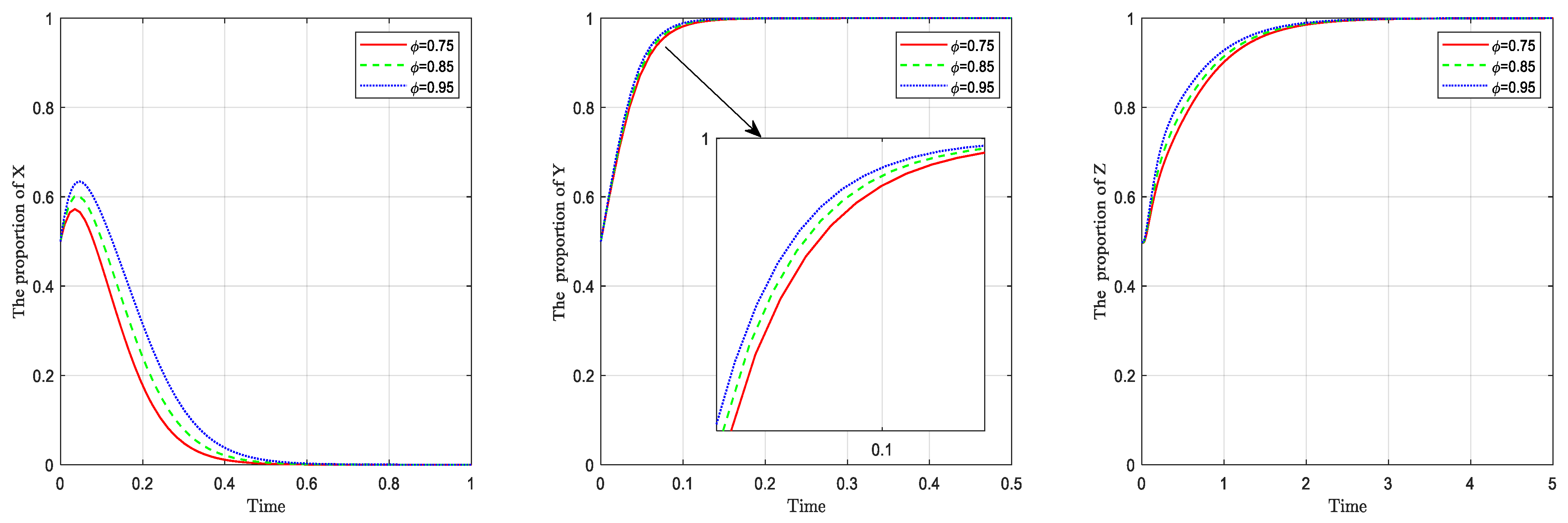
5.2.1. Sensitivity Analysis of the Degree of Algorithm Price Discrimination of E-Commerce Platform for System Evolution
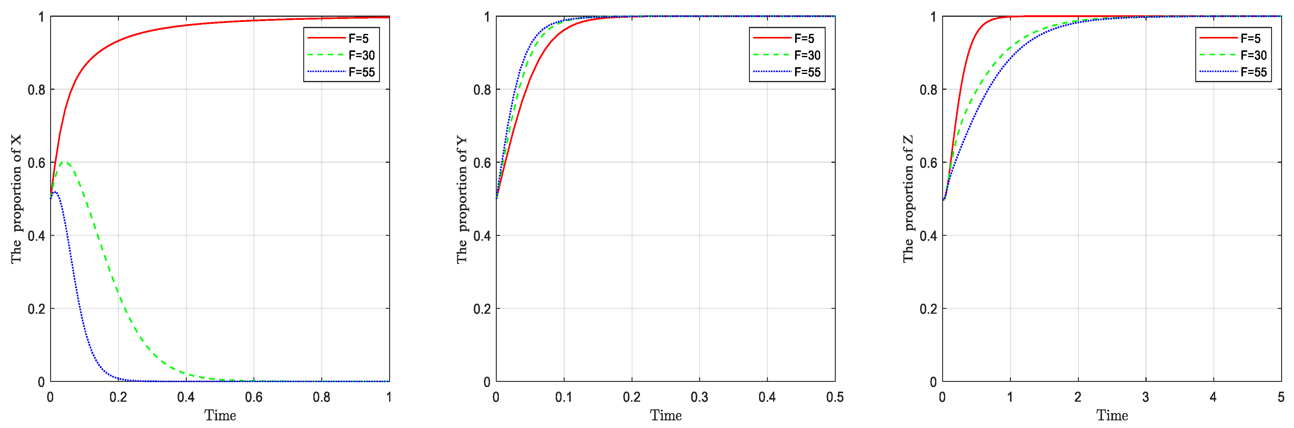
5.2.2. Sensitivity Analysis of Excess Grey Returns from Algorithmic Price Discrimination on E-Commerce Platforms for System Evolution
5.2.3. Sensitivity Analysis of the Probability of Algorithmic Price Discrimination When Local Governments Actively Supervise for System Evolution
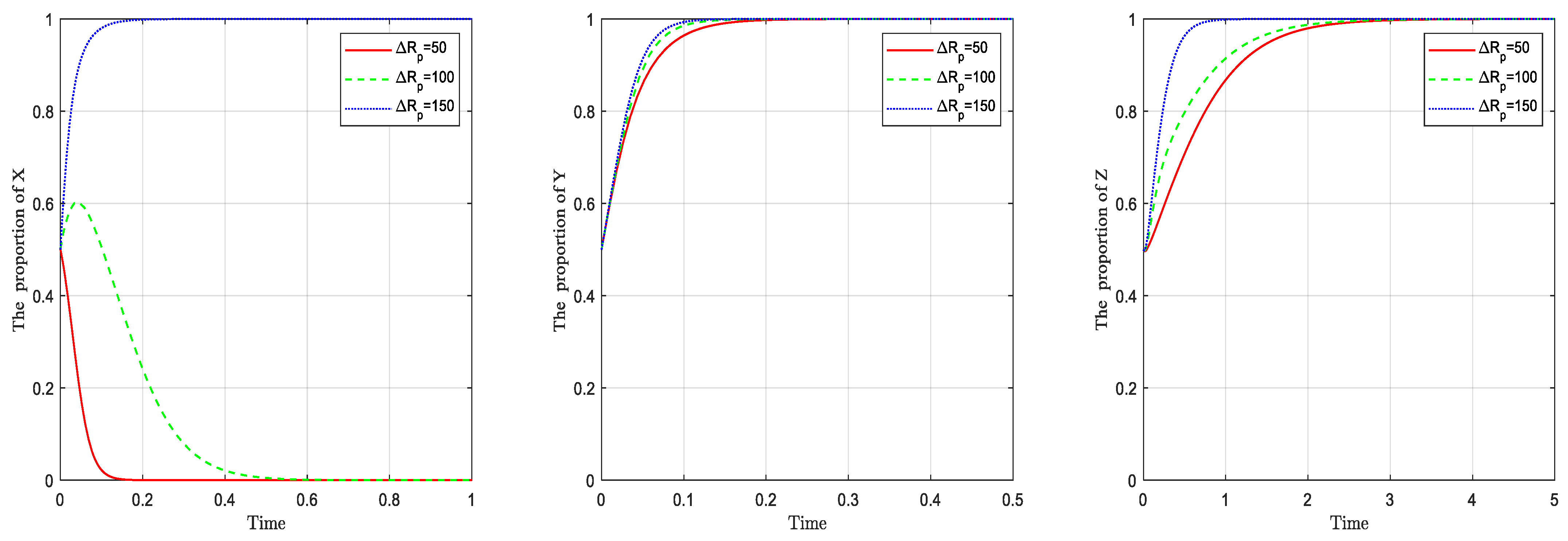
5.2.4. Sensitivity Analysis of Local Government Fines for Platform Algorithm Price Discrimination for System Evolution
5.2.5. Sensitivity Analysis of the Cost of Active Consumer Regulation for System Evolution
5.2.6. Sensitivity Analysis of Consumers’ Active Collaborative Regulation Reward for System Evolution
6. Conclusions and Recommendations
6.1. Conclusions
- (1)
- When the sum of the fines levied and the consumer network externalities lost by the platform is greater than the excess grey income, which is obtained by the e-commerce platform from algorithmic price discrimination, it can promote the platform to set reasonable prices. The initial willingness of the three-party strategy choice will not change the final evolutionary result, but a higher initial willingness will promote the system to evolve to a stable state faster.
- (2)
- When the degree of algorithmic price discrimination on e-commerce platforms increases, although the rate of active collaborative supervision between local governments and consumers accelerates, the rate of platforms tending towards non-algorithmic price discrimination slows down. Therefore, it is necessary to cooperate with the media to increase the length of reporting on platform algorithm price discrimination, to improve consumers’ price fairness preferences [44] and to publicize the government’s determination to rectify the chaos of algorithm price discrimination. To curb the short-sighted behaviour of platform algorithm price discrimination, it is also necessary to strengthen industry self-discipline and safeguard public rights and interests.
- (3)
- The increase in excess grey gains from algorithmic price discrimination on e-commerce platforms will significantly change the strategic choices of the platforms. When the potential excess grey income exceeds a certain threshold, the platforms will engage in algorithmic price discrimination for short-term gain, thereby ignoring the long-term brand reputation benefits brought by consumer network externalities. Therefore, government regulators need to set up clear rules for punishments to quantify the losses caused by the short-sighted behaviour of the platforms and to make the platforms aware of their social responsibilities [45]. In addition, consumers should actively use the advantages of self-media and network externalities to maintain their right to pursue price fairness.
- (4)
- The greater the probability that actively regulating local governments find algorithmic price discrimination, the faster the rate at which e-commerce platforms choose non-algorithmic price discrimination. However, local governments alone are limited in their ability to regulate and still need the active collaboration of consumers. Therefore, government regulatory authorities need to unblock complaint channels and establish a long-term mechanism for consumer feedback [46]. Positive consumer synergy is well received, which, in turn, increases the willingness of consumers to actively regulate.
- (5)
- The strength of local government fines against platforms for algorithmic price discrimination is positively correlated not only with the rate of active regulation but also with the rate at which platforms converge to non-algorithmic price discrimination. The rate at which consumers opt for active regulation is negatively correlated with the strength of fines due to their free-rider mentality [47]. Therefore, government regulatory authorities should also choose appropriate rewards and punishments, improve reward and punishment mechanisms, curb platform algorithm discrimination and give consumers the motivation to actively coordinate supervision.
- (6)
- Consumers’ strategy choices are extremely sensitive to the impact of their active regulatory costs. The lower the regulatory cost, the higher the return during active supervision, and the more it will prompt them to choose an active collaborative strategy. At the same time, it can effectively increase the rate of platform choice of non-algorithmic price discrimination. Therefore, on the one hand, the government regulatory department shares price data information, reduces the degree of market information asymmetry and promotes price transparency [48], while, on the other hand, consumers should also continuously improve their own price comparison capabilities and make reasonable use of third-party price comparison platforms to reduce regulatory costs.
- (7)
- The amount of money awarded for active co-regulation by consumers is more disruptive to the evolution of the system. A low incentive for consumer regulation when the bonus is too low and an imbalance in local government revenues and expenditures when the bonus is too high will lead to cyclical shocks and a cyclical change in the e-commerce platform. Therefore, the amount of money received by consumers should not be too high or too low but should be within a certain threshold, taking into account the benefits to the government and the costs to consumers. This will not only effectively regulate the platform algorithm price-discriminatory behaviour but also achieve active co-regulation between the local government and consumers and, thus, a win–win situation for all parties.
6.2. Recommendations
- (1)
- E-commerce platforms should focus on brand reputation, enhance social responsibility and strengthen industry self-regulation. In a highly competitive market environment, e-commerce platforms must focus on consumer word-of-mouth and establish a good brand reputation if they are to have longevity. In addition, the e-commerce platform should consciously fulfil its social responsibility and actively cooperate with local government supervision. At the same time, industry associations should improve the industry norms for e-commerce platforms and strengthen industry self-discipline. This will create a good atmosphere for the development of the e-commerce industry.
- (2)
- Local governments should improve reward and punishment mechanisms, increase publicity efforts and open up channels for consumer complaints; establish a sound complaint mechanism and accountability system for algorithmic price discrimination on e-commerce platforms and set the reasonable rewards and penalties within a threshold; place publicity announcements on government websites, public websites and third-party media to alert e-commerce platforms of punishments for algorithmic price discrimination; promote information technology and visualization as a means of big data regulation; and reduce the level of information asymmetry in the e-commerce market. Meanwhile, the complaint channels will reduce the cost of co-regulation by consumers.
- (3)
- Consumers should enhance their awareness of their rights and actively improve their ability to compare prices. They should establish a correct consumer mindset, enhance their awareness of their rights and be brave enough to use legal means to defend their rights and interests in the face of unfairness. In addition, they should actively make use of third-party price comparison platforms and others to enhance price comparison capabilities. They should be adept at harnessing the power of public opinion, moving from passive acceptance to active participation and co-regulation.
6.3. Limitations and Further Research
Author Contributions
Funding
Institutional Review Board Statement
Informed Consent Statement
Data Availability Statement
Conflicts of Interest
References
- Islek, I.; Oguducu, S.G. A hierarchical recommendation system for E-commerce using online user reviews. Electron. Commer. Res. Appl. 2022, 52, 101131. [Google Scholar] [CrossRef]
- Gonçalves, M.J.A.; Pereira, R.H.; Coelho, M.A.G.M. User Reputation on E-Commerce: Blockchain-Based Approaches. J. Cybersecur. Priv. 2022, 2, 907–923. [Google Scholar] [CrossRef]
- Abrardi, L.; Cambini, C.; Rondi, L. Artificial intelligence, firms and consumer behavior: A survey. J. Econ. Surv. 2021, 36, 969–991. [Google Scholar] [CrossRef]
- Keller, A.; Vogelsang, M.; Totzek, D. How displaying price discounts can mitigate negative customer reactions to dynamic pricing. J. Bus. Res. 2022, 148, 277–291. [Google Scholar] [CrossRef]
- Wang, J.; Shu, T.; Zhao, W.; Zhou, J. Research on Chinese Consumers’ Attitudes Analysis of Big-Data Driven Price Discrimination Based on Machine Learning. Front. Psychol. 2022, 12, 6683. [Google Scholar] [CrossRef]
- Liu, X.; Zhang, Z.; Qi, W. The Strategy Analysis of Grouped Bid Evaluation in Reverse Auction: A Tripartite Evolutionary Game Perspective. IEEE Syst. J. 2021, 16, 88–99. [Google Scholar] [CrossRef]
- Shen, L.; Lin, F.; Wang, Y.; Su, X.; Li, H.; Zhou, R. Advertising Decisions of Platform Supply Chains Considering Network Externalities and Fairness Concerns. Mathematics 2022, 10, 2359. [Google Scholar] [CrossRef]
- Hu, L.; Zhang, Y.; Chung, S.-H.; Wang, L. Two-tier price membership mechanism design based on user profiles. Electron. Commer. Res. Appl. 2022, 52, 101130. [Google Scholar] [CrossRef]
- Peiseler, F.; Rasch, A.; Shekhar, S. Imperfect information, algorithmic price discrimination, and collusion. Scand. J. Econ. 2022, 124, 516–549. [Google Scholar] [CrossRef]
- Liu, W.; Long, S.; Xie, D.; Liang, Y.; Wang, J. How to govern the big data discriminatory pricing behavior in the platform service supply chain? An examination with a three-party evolutionary game model. Int. J. Prod. Econ. 2020, 231, 107910. [Google Scholar] [CrossRef]
- Aparicio, D.; Misra, K. Artificial intelligence and pricing. Artif. Intell. Mark. 2023, 20, 103–124. [Google Scholar]
- van der Rest, J.-P.; Sears, A.M.; Kuokkanen, H.; Heidary, K. Algorithmic pricing in hospitality and tourism: Call for research on ethics, consumer backlash and CSR. J. Hosp. Tour. Insights 2022, 5, 771–781. [Google Scholar] [CrossRef]
- Liu, J.; Wang, C.; Lu, J. Equilibrium Analysis of Price Discrimination Economic Phenomenon Based on Big Data Monitoring of Netizen Sensors. Mob. Inf. Syst. 2022, 2022, 5913819. [Google Scholar] [CrossRef]
- Hufnagel, G.; Schwaiger, M.; Weritz, L. Seeking the perfect price: Consumer responses to personalized price discrimination in e-commerce. J. Bus. Res. 2022, 143, 346–365. [Google Scholar] [CrossRef]
- Lin, X.; Huang, X.; Liu, S.; Li, Y.; Luo, H.; Yu, S. Competitive Price-Quality Strategy of Platforms under User Privacy Concerns. J. Theor. Appl. Electron. Commer. Res. 2022, 17, 571–589. [Google Scholar] [CrossRef]
- Wu, Z.; Yang, Y.; Zhao, J.; Wu, Y. The Impact of Algorithmic Price Discrimination on Consumers’ Perceived Betrayal. Front. Psychol. 2022, 13, 825420. [Google Scholar] [CrossRef]
- Li, X.; Xu, Z. Superior Knowledge, Price Discrimination, and Customer Inspection. Mark. Sci. 2022, 41, 1097–1117. [Google Scholar] [CrossRef]
- Zha, Y.; Wang, Y.; Li, Q.; Yao, W. Credit offering strategy and dynamic pricing in the presence of consumer strategic behavior. Eur. J. Oper. Res. 2022, 303, 753–766. [Google Scholar] [CrossRef]
- Friedman, D. On economic applications of evolutionary game theory. J. Evol. Econ. 1998, 8, 15–43. [Google Scholar] [CrossRef]
- Luo, J.; Huang, M.; Bai, Y. Promoting green development of agriculture based on low-carbon policies and green preferences: An evolutionary game analysis. Environ. Dev. Sustain. 2023. [Google Scholar] [CrossRef]
- Bai, S.; Liu, Z.; Lv, Y. Evolutionary Game Analysis of Consumer Complaint Handling in E-Commerce. Discret. Dyn. Nat. Soc. 2022, 2022, 3792080. [Google Scholar] [CrossRef]
- Li, J.M.; Jiang, S.S. How can governance strategies be developed for marine ecological environment pollution caused by sea-using enterprises?—A study based on evolutionary game theory. Ocean. Coast. Manag. 2023, 232, 106447. [Google Scholar] [CrossRef]
- Cui, N.; Li, J.; Tu, J.; Zhou, M. Evolutionary Game Analysis of Non-Governmental Organizations Participating in Garbage Management under the Background of Internet of Things. Sustainability 2022, 14, 13008. [Google Scholar] [CrossRef]
- Wang, Q.; Liu, X.; Zhang, C. Evolutionary game analysis of FinTech transformation: A social co-governance pattern of peer-to-peer lending market in China. Front. Psychol. 2022, 13, 954132. [Google Scholar] [CrossRef]
- Xu, Y.; Bao, H. FinTech regulation: Evolutionary game model, numerical simulation, and recommendations. Expert Syst. Appl. 2023, 211, 118327. [Google Scholar] [CrossRef]
- Huang, Z.; Wang, X.; Feng, Z.; Chen, B. Regulating the product quality of COVID-19 antigen testing reagents: A tripartite evolutionary game analysis under China’s legal framework. Front. Public Health 2022, 10, 1060079. [Google Scholar] [CrossRef]
- Sun, X.; Zhou, W.; Feng, Y. Mobile healthcare platforms’ sustainability: The perspective of health information quality. Front. Public Health 2023, 10, 1059252. [Google Scholar] [CrossRef]
- Sun, C.; Wang, M.; Man, Q.; Wan, D. Research on the BIM Application Mechanism of Engineering-Procurement-Construction Projects Based on a Tripartite Evolutionary Game. J. Constr. Eng. Manag. 2023, 149, 04022182. [Google Scholar] [CrossRef]
- Dong, J.; Yan, S. Evolutionary game analysis between employees and employers about working overtime from the perspective of information asymmetry. BMC Psychol. 2022, 10, 95. [Google Scholar] [CrossRef]
- Liu, C.; Song, Y.; Wang, W.; Shi, X. The governance of manufacturers’ greenwashing behaviors: A tripartite evolutionary game analysis of electric vehicles. Appl. Energy 2023, 333, 120498. [Google Scholar] [CrossRef]
- Wang, Q.; Liu, J.; Zheng, Y. Evolutionary game analysis of community elderly care service regulation in the context of “Internet +”. Front. Public Health 2022, 10, 1093451. [Google Scholar] [CrossRef] [PubMed]
- Wang, W.; Song, Z.; Zhou, W.; Jiang, Y.; Sun, Y. Evolutionary Game Analysis of Government and Enterprise Behavior Strategies in Pub-lic-Private-Partnership Farmland Consolidation. Agriculture 2022, 12, 1874. [Google Scholar] [CrossRef]
- Bin, W.U. Evolutionary game analysis of “killing maturity” phenomenon of e-commerce platform from the perspective of psychological account. Oper. Res. Manag. 2020, 29, 37–44. (In Chinese) [Google Scholar]
- Ding, P.A.; Han, X.I. The evolutionary game between government regulation and the “killing” behavior of e-commerce en-terprises under the digital economy. Econ. Manag. 2021, 35, 77–84. (In Chinese) [Google Scholar]
- Ye, X.; Fu, Y.-K.; Wang, H.; Zhou, J. Information asymmetry evaluation in hotel E-commerce market: Dynamics and pricing strategy under pandemic. Inf. Process. Manag. 2023, 60, 103117. [Google Scholar] [CrossRef]
- Airoldi, M.; Rokka, J. Algorithmic consumer culture. Consum. Mark. Cult. 2022, 25, 411–428. [Google Scholar] [CrossRef]
- He, H.; Zhang, B. Strategy Analysis of Multi-Agent Governance on the E-Commerce Platform. J. Theor. Appl. Electron. Commer. Res. 2022, 18, 1–18. [Google Scholar] [CrossRef]
- de Marcellis-Warin, N.; Marty, F.; Thelisson, E.; Warin, T. Artificial intelligence and consumer manipulations: From consumer’s counter algorithms to firm’s self-regulation tools. AI Ethics 2022, 2, 259–268. [Google Scholar] [CrossRef]
- Feng, N.; Chen, J.; Feng, H.; Li, M. Promotional pricing strategies for platform vendors: Competition between first- and third-party products. Decis. Support Syst. 2021, 151, 113627. [Google Scholar] [CrossRef]
- Nunan, D.; Di Domenico, M.L. Value creation in an algorithmic world: Towards an ethics of dynamic pricing. J. Bus. Res. 2022, 150, 451–460. [Google Scholar] [CrossRef]
- Genshang, X.I.G.; Fang, L.U.; Zhongbao, Z.H.U.; Jinlong, Y.E. Can the right to data portability govern “big data kills familiarity”? Chin. J. Manag. Sci. 2022, 30, 85–95. (In Chinese) [Google Scholar]
- Seele, P.; Dierksmeier, C.; Hofstetter, R.; Schultz, M.D. Mapping the Ethicality of Algorithmic Pricing: A Review of Dynamic and Personalized Pricing. J. Bus. Ethic 2019, 170, 697–719. [Google Scholar] [CrossRef]
- Heidary, K.; Custers, B.; Pluut, H.; van der Rest, J.-P. A qualitative investigation of company perspectives on online price discrimination. Comput. Law Secur. Rev. 2022, 46, 105734. [Google Scholar] [CrossRef]
- Wang, X.; Wang, X.; Liu, Z.; Chang, W.; Hou, Y.; Zhao, Z. Too generous to be fair? Experiments on the interplay of what, when, and how in data breach recovery of the hotel industry. Tour. Manag. 2022, 88, 104420. [Google Scholar] [CrossRef]
- Rita, P.; Ramos, R.F. Global Research Trends in Consumer Behavior and Sustainability in E-Commerce: A Bibliometric Analysis of the Knowledge Structure. Sustainability 2022, 14, 9455. [Google Scholar] [CrossRef]
- Arya, V.; Paul, J.; Sethi, D. Like it or not! Brand communication on social networking sites triggers consumer-based brand equity. Int. J. Consum. Stud. 2021, 46, 1381–1398. [Google Scholar] [CrossRef]
- Zhang, X.; Xu, Y.; Chen, X.; Liang, J. Pricing Decision Models of Manufacturer-Led Dual-Channel Supply Chain with Free-Rider Problem. Sustainability 2023, 15, 4087. [Google Scholar] [CrossRef]
- Shen, B.; Dong, C.; Tong, X.; Ngai, E.W. Emerging technologies in e-commerce operations and supply chain management. Electron. Commer. Res. Appl. 2022, 55, 101203. [Google Scholar] [CrossRef]












| E-Commerce Platforms | Local Governments | Consumers | |
|---|---|---|---|
| Active Regulation Z | Negative Regulation 1 − Z | ||
| Algorithmic price discrimination | Active regulation | ||
| Negative regulation | |||
| Non-algorithmic price discrimination | Active regulation | ||
| Negative regulation | |||
| Local Equilibrium Point | |||
|---|---|---|---|
| Scenario | ΔRP | LP1 | CP2 | F | CG1 | LG1 | LG2 | RG | α | S | CC1 | D |
|---|---|---|---|---|---|---|---|---|---|---|---|---|
| 1 | 100 | 30 | 20 | 30 | 20 | 45 | 20 | 15 | 0.5 | 10 | 18 | 30 |
| 2 | 100 | 30 | 20 | 30 | 20 | 45 | 20 | 15 | 0.5 | 10 | 8 | 30 |
| 3 | 100 | 30 | 20 | 30 | 20 | 45 | 20 | 15 | 0.5 | 10 | 18 | 5 |
| 4 | 100 | 30 | 20 | 30 | 20 | 45 | 20 | 15 | 0.5 | 10 | 8 | 5 |
Disclaimer/Publisher’s Note: The statements, opinions and data contained in all publications are solely those of the individual author(s) and contributor(s) and not of MDPI and/or the editor(s). MDPI and/or the editor(s) disclaim responsibility for any injury to people or property resulting from any ideas, methods, instructions or products referred to in the content. |
© 2023 by the authors. Licensee MDPI, Basel, Switzerland. This article is an open access article distributed under the terms and conditions of the Creative Commons Attribution (CC BY) license (https://creativecommons.org/licenses/by/4.0/).
Share and Cite
Li, J.; Xu, X.; Yang, Y. Research on the Regulation of Algorithmic Price Discrimination Behaviour of E-Commerce Platform Based on Tripartite Evolutionary Game. Sustainability 2023, 15, 8294. https://doi.org/10.3390/su15108294
Li J, Xu X, Yang Y. Research on the Regulation of Algorithmic Price Discrimination Behaviour of E-Commerce Platform Based on Tripartite Evolutionary Game. Sustainability. 2023; 15(10):8294. https://doi.org/10.3390/su15108294
Chicago/Turabian StyleLi, Jianjun, Xiaodi Xu, and Yu Yang. 2023. "Research on the Regulation of Algorithmic Price Discrimination Behaviour of E-Commerce Platform Based on Tripartite Evolutionary Game" Sustainability 15, no. 10: 8294. https://doi.org/10.3390/su15108294
APA StyleLi, J., Xu, X., & Yang, Y. (2023). Research on the Regulation of Algorithmic Price Discrimination Behaviour of E-Commerce Platform Based on Tripartite Evolutionary Game. Sustainability, 15(10), 8294. https://doi.org/10.3390/su15108294

