Simulating Socio-Technical Transitions of Photovoltaics Using Empirically Based Hybrid Simulation-Optimization Approach
Abstract
:1. Introduction
2. Modeling Energy Transitions of Photovoltaics
3. Empirically Based Hybrid Simulation-Optimization Approach
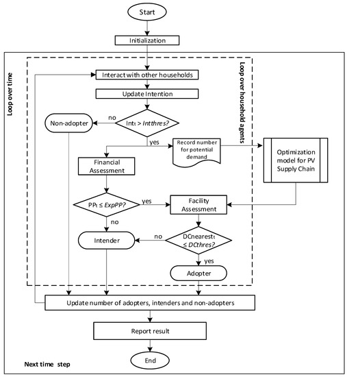
3.1. Agent-Based Modeling and Simulation of PV Adoption Decision
3.2. Embedded Optimization Model of PV Supply Chain
- Sets:
- K: set of all household agents with intention (Intt) larger than the threshold (Intthres) indexed with k
- J: set of all DC candidates indexed with j
- C: set of the capacity of DCs indexed with c
- I: set of manufacturers indexed with i
- T: set of the period (year) indexed with t
- Parameters:
- Fjc: Fixed cost for opening DC j with capacity c
- Cij: Transportation cost from the manufacturer i to facility/DC j
- Cjk: Transportation cost from DC j to household k
- Wjc: Capacity of DC jc
- Si: Capacity of manufacturer i
- dkt: Demand of household agent k in period t
- Decision variables:
- Yjc: A binary variable that is equal to 1 if DC j with capacity c is open, otherwise zero.
- Xijt: The number of products shipped from manufacturer I to facility/DCj in period t
- Zjkt: The number of products shipped from DC j to household k in period t.
- Objective function
- Subject to
3.3. Performance Indicators
3.4. Verification and Validation
3.5. Scenario Development
3.5.1. Export Tariff Regulation (S1)
3.5.2. Incentives for PV Investment (S2)
3.5.3. Environmental Campaign (S3)
3.5.4. Combined Interventions
4. Results and Discussion
5. Methodological Reflections and Model Limitations
6. Conclusions
Author Contributions
Funding
Institutional Review Board Statement
Informed Consent Statement
Data Availability Statement
Acknowledgments
Conflicts of Interest
References
- MEMR. Rencana Usaha Penyediaan Tenaga Listrik (RUPTL) PT PLN (Persero) 2021–2030. Rencana Usaha Penyediaan Tenaga List. 2021–2030; MEMR: Jakarta, Indonesia, 2021.
- MEMR. Laporan Kinerja DitJen EBTKE Tahun 2020; MEMR: Jakarta, Indonesia, 2020.
- De Groote, O.; Pepermans, G.; Verboven, F. Heterogeneity in the adoption of photovoltaic systems in Flanders. Energy Econ. 2016, 59, 45–57. [Google Scholar] [CrossRef] [Green Version]
- Kowalska-Pyzalska, A. What makes consumers adopt to innovative energy services in the energy market? A review of incentives and barriers. Renew. Sustain. Energy Rev. 2018, 82, 3570–3581. [Google Scholar] [CrossRef]
- Robinson, S.A.; Rai, V. Determinants of spatio-temporal patterns of energy technology adoption: An agent-based modeling approach. Appl. Energy 2015, 151, 273–284. [Google Scholar] [CrossRef] [Green Version]
- Karakaya, E.; Hidalgo, A.; Nuur, C. Motivators for adoption of photovoltaic systems at grid parity: A case study from Southern Germany. Renew. Sustain. Energy Rev. 2015, 43, 1090–1098. [Google Scholar] [CrossRef] [Green Version]
- Moglia, M.; Cook, S.; McGregor, J. A review of Agent-Based Modelling of technology diffusion with special reference to residential energy efficiency. Sustain. Cities Soc. 2017, 31, 173–182. [Google Scholar] [CrossRef]
- Bass, F.M. A New-Product Growth Model for Consumer Durables. Manag. Sci. 1969, 15, 215–227. [Google Scholar] [CrossRef]
- Zhang, H.; Vorobeychik, Y. Empirically grounded agent-based models of innovation diffusion: A critical review. Artif. Intell. Rev. 2019, 52, 707–741. [Google Scholar] [CrossRef] [Green Version]
- Kiesling, E.; Günther, M.; Stummer, C.; Wakolbinger, L.M. Agent-based simulation of innovation diffusion: A review. Cent. Eur. J. Oper. Res. 2012, 20, 183–230. [Google Scholar] [CrossRef]
- Joshi, L.; Kumar, P. Adoption of solar photovoltaic lighting in rural India: Role of localization strategy. Energy Build. 2019, 202, 109370. [Google Scholar] [CrossRef]
- Sovacool, B.K. Success and failure in the political economy of solar electrification: Lessons from World Bank Solar Home System (SHS) projects in Sri Lanka and Indonesia. Energy Policy 2018, 123, 482–493. [Google Scholar] [CrossRef]
- Sopha, B.M.; Klöckner, C.A.; Febrianti, D. Using agent-based modeling to explore policy options supporting adoption of natural gas vehicles in Indonesia. J. Environ. Psychol. 2017, 52, 149–165. [Google Scholar] [CrossRef]
- Mittal, A.; Krejci, C.C.; Dorneich, M.C. An agent-based approach to designing residential renewable energy systems. Renew. Sustain. Energy Rev. 2019, 112, 1008–1020. [Google Scholar] [CrossRef]
- Carrillo-Hermosilla, J. A policy approach to the environmental impacts of technological lock-in. Ecol. Econ. 2006, 58, 717–742. [Google Scholar] [CrossRef]
- Ramshani, M.; Li, X.; Khojandi, A.; Omitaomu, O. An agent-based approach to study the diffusion rate and the effect of policies on joint placement of photovoltaic panels and green roof under climate change uncertainty. Appl. Energy 2020, 261, 114402. [Google Scholar] [CrossRef]
- Bollinger, B.; Gillingham, K. Peer effects in the diffusion of solar photovoltaic panels. Mark. Sci. 2012, 31, 900–912. [Google Scholar] [CrossRef] [Green Version]
- Rai, V.; Robinson, S.A. Agent-based modeling of energy technology adoption: Empirical integration of social, behavioral, economic, and environmental factors. Environ. Model. Softw. 2015, 70, 163–177. [Google Scholar] [CrossRef] [Green Version]
- Nurwidiana, N.; Sopha, B.M.; Widyaparaga, A. Modelling photovoltaic system adoption for households: A systematic literature review. Evergreen 2021, 8, 69–81. [Google Scholar] [CrossRef]
- Sovacool, B.K.; D’Agostino, A.L.; Jain Bambawale, M. The socio-technical barriers to Solar Home Systems (SHS) in Papua New Guinea: “Choosing pigs, prostitutes, and poker chips over panels”. Energy Policy 2011, 39, 1532–1542. [Google Scholar] [CrossRef]
- Venkatesh, V.; Morris, M.G.; Davis, G.B.; Davis, F.D. User Acceptance of Information Technology: Toward A Unified View. MIS Q. 2003, 27, 425–478. [Google Scholar] [CrossRef] [Green Version]
- Ajzen, I. The theory of planned behavior. In Handbook of Theories of Social Psychology: Volume 1; SAGE: Southern Oaks, CA, USA, 2012; pp. 438–459. [Google Scholar] [CrossRef]
- Zhang, H.; Vorobeychik, Y.; Letchford, J.; Lakkaraju, K. Predicting rooftop solar adoption using agent-based modeling. In Proceedings of the AAAI Fall Symposium—Technical Report, Arlington, VA, USA, 13–15 November 2014; Volume FS, pp. 44–51. [Google Scholar]
- Palmer, J.; Sorda, G.; Madlener, R. Modeling the diffusion of residential photovoltaic systems in Italy: An agent-based simulation. Technol. Forecast. Soc. Change 2015, 99, 106–131. [Google Scholar] [CrossRef]
- Zhao, J.; Mazhari, E.; Celik, N.; Son, Y.J. Hybrid agent-based simulation for policy evaluation of solar power generation systems. Simul. Model. Pract. Theory 2011, 19, 2189–2205. [Google Scholar] [CrossRef]
- Al Irsyad, M.I.; Halog, A.; Nepal, R. Estimating the impacts of financing support policies towards photovoltaic market in Indonesia: A social-energy-economy-environment model simulation. J. Environ. Manag. 2019, 230, 464–473. [Google Scholar] [CrossRef] [PubMed]
- Dong, C.; Sigrin, B. Using willingness to pay to forecast the adoption of solar photovoltaics: A “parameterization + calibration” approach. Energy Policy 2019, 129, 100–110. [Google Scholar] [CrossRef]
- Robinson, S.A.; Stringer, M.; Rai, V.; Tondon, A. GIS-Integrated Agent-Based Model of Residential Solar PV Diffusion. In Proceedings of the 32nd USAEE/IAEE North American Conference, Anchorage, AK, USA, 28–31 July 2013; pp. 1–19. [Google Scholar]
- Bjelić, I.B.; Rajaković, N. Simulation-based optimization of sustainable national energy systems. Energy 2015, 91, 1087–1098. [Google Scholar] [CrossRef]
- Mahbub, M.S.; Cozzini, M.; Østergaard, P.A.; Alberti, F. Combining multi-objective evolutionary algorithms and descriptive analytical modelling in energy scenario design. Appl. Energy 2016, 164, 140–151. [Google Scholar] [CrossRef]
- Atabaki, M.S.; Mohammadi, M.; Aryanpur, V. An integrated simulation-optimization modelling approach for sustainability assessment of electricity generation system. Sustain. Energy Technol. Assess. 2022, 52, 102010. [Google Scholar] [CrossRef]
- Hosseinalizadeh, R.; Shakouri, G.H.; Amalnick, M.S.; Taghipour, P. Economic sizing of a hybrid (PV-WT-FC) renewable energy system (HRES) for stand-alone usages by an optimization-simulation model: Case study of Iran. Renew. Sustain. Energy Rev. 2016, 54, 139–150. [Google Scholar] [CrossRef] [Green Version]
- Sopha, B.M.; Siagian, A.; Maria, A.; Asih, S. Simulating Dynamic Vehicle Routing Problem Using Agent-Based Modeling and Simulation. In Proceedings of the 2016 IEEE International Conference on Industrial Engineering and Engineering Management (IEEM), Bali, Indonesia, 4–7 December 2016; pp. 1335–1339. [Google Scholar] [CrossRef]
- Chen, Z.; Cheung, K.C.K.; Qi, X. Subsidy policies and operational strategies for multiple competing photovoltaic supply chains. Flex. Serv. Manuf. J. 2021, 33, 914–955. [Google Scholar] [CrossRef]
- Nasirov, S.; Carredano, N.; Agostini, C.A.; Silva, C. Public perception and adoption of Solar Water Heating systems in Chile: The role of supply side income tax credits. Renew. Sustain. Energy Rev. 2021, 135, 110389. [Google Scholar] [CrossRef]
- Hansen, P.; Liu, X.; Morrison, G.M. Agent-based modelling and socio-technical energy transitions: A systematic literature review. Energy Res. Soc. Sci. 2019, 49, 41–52. [Google Scholar] [CrossRef]
- Saleh, A.M.; Haris, A.; Ahmad, N. Towards a UTAUT-based model for the intention to use solar water heaters by Libyan households. Int. J. Energy Econ. Policy 2014, 4, 26–31. [Google Scholar]
- Aggarwal, A.K.; Syed, A.A.; Garg, S. Factors driving Indian consumer’s purchase intention of roof top solar. Int. J. Energy Sect. Manag. 2019, 13, 539–555. [Google Scholar] [CrossRef]
- Lescevica, M.; Ginters, E.; Mazza, R. Unified theory of acceptance and use of technology (UTAUT) for market analysis of FP7 CHOReOS products. Procedia Comput. Sci. 2013, 26, 51–68. [Google Scholar] [CrossRef] [Green Version]
- Williams, M.D.; Rana, N.P.; Dwivedi, Y.K. The unified theory of acceptance and use of technology (UTAUT): A literature review. J. Enterp. Inf. Manag. 2015, 28, 443–448. [Google Scholar] [CrossRef] [Green Version]
- BPS. Available online: https://www.bps.go.id/indicator/12/153/1/banyaknya-rumah-tangga.html (accessed on 11 March 2021).
- IRENA. Renewable Power Generation Cost in 2019; IRENA: Abu Dhabi, United Arab Emirates, 2019. [Google Scholar]
- Bondio, S.; Shahnazari, M.; McHugh, A. The technology of the middle class: Understanding the fulfilment of adoption intentions in Queensland’s rapid uptake residential solar photovoltaics market. Renew. Sustain. Energy Rev. 2018, 93, 642–651. [Google Scholar] [CrossRef]
- Venkatesh, V.; James, T.; Xu, X. Unified Theory of Acceptance and Use of Technology: A Synthesis and the Road Ahead. J. Assoc. Inf. Syst. 2016, 17, 328–376. [Google Scholar] [CrossRef]
- Fishbein, M.; Ajzen, I. Belief, Attitude, Intention, and Behavior: An Introduction to Theory and Research; Addision-Wesley: Boston, MA, USA, 1975. [Google Scholar]
- Davis, F.D. A Technology Acceptance Model for Empirically Testing New End-User Information Systems: Theory and Result. Ph.D. Thesis, Massachusetts Institute of Technology, Cambridge, MA, USA, 1986. [Google Scholar]
- Ajzen, I. The theory of planned behavior. Organ. Behav. Hum. Decis. Process. 1991, 50, 179–211. [Google Scholar] [CrossRef]
- Taylor, S.; Todd, P.A. Understanding information technology usage: A test of competing models. Inf. Syst. Res. 1995, 6, 144–176. [Google Scholar] [CrossRef]
- Davis, F.D.; Bagozzi, R.P.; Warshaw, P.R. Extrinsic and Intrinsic Motivation to Use Computers in the Workplace. J. Appl. Soc. Psychol. 1992, 22, 1111–1132. [Google Scholar] [CrossRef]
- Thompson, R.L.; Higgins, C.A.; Howell, J.M. Personal Computing: Toward a Conceptual Model of Utilization. MIS Q. 1991, 15, 125–143. [Google Scholar] [CrossRef]
- Roger, E.M. Diffusion of Innovation, 4th ed.; Free Press: New York, NY, USA, 2010. [Google Scholar]
- Bandura, A. Social Foundations of Thought and Action: A Social Cognitive Theory. In The Health Psychology Reader; Prentice Hall: Hoboken, NJ, USA, 1986. [Google Scholar]
- Lau, L.S.; Choong, Y.O.; Wei, C.Y.; Seow, A.N.; Choong, C.K.; Senadjki, A.; Ching, S.L. Investigating nonusers’ behavioural intention towards solar photovoltaic technology in Malaysia: The role of knowledge transmission and price value. Energy Policy 2020, 144, 111651. [Google Scholar] [CrossRef]
- Aggarwal, A.K.; Syed, A.A.; Garg, S. Diffusion of RT Solar PV in Suburbs of Delhi/NCR, India: Triggers of Architect Recommendation Intent. Vision 2021, 25, 285–299. [Google Scholar] [CrossRef]
- Sopha, B.M. Sustainable paper consumption: Exploring behavioral factors. Soc. Sci. 2013, 2, 270–283. [Google Scholar] [CrossRef] [Green Version]
- Wolske, K.S.; Stern, P.C.; Dietz, T. Explaining interest in adopting residential solar photovoltaic systems in the United States: Toward an integration of behavioral theories. Energy Res. Soc. Sci. 2017, 25, 134–151. [Google Scholar] [CrossRef]
- Klöckner, C.A.; Sopha, B.M.; Matthies, E.; Bjørnstad, E. Energy efficiency in Norwegian households—Identifying motivators and barriers with a focus group approach. Int. J. Environ. Sustain. Dev. 2013, 12, 396–415. [Google Scholar] [CrossRef] [Green Version]
- Karakaya, E.; Sriwannawit, P. Barriers to the adoption of photovoltaic systems: The state of the art. Renew. Sustain. Energy Rev. 2015, 49, 60–66. [Google Scholar] [CrossRef] [Green Version]
- Londo, M.; Matton, R.; Usmani, O.; van Klaveren, M.; Tigchelaar, C.; Brunsting, S. Alternatives for current net metering policy for solar PV in the Netherlands: A comparison of impacts on business case and purchasing behaviour of private homeowners, and on governmental costs. Renew. Energy 2020, 147, 903–915. [Google Scholar] [CrossRef]
- Vasseur, V.; Kemp, R. The adoption of PV in the Netherlands: A statistical analysis of adoption factors. Renew. Sustain. Energy Rev. 2015, 41, 483–494. [Google Scholar] [CrossRef]
- Hosmer, D.; Lemeshow, S.; Sturdivant, R. Introduction to the Logistic Regression Model; John Wiley & Sons: Hoboken, NJ, USA, 2013; pp. 1–31. [Google Scholar]
- Palm, J. Household installation of solar panels—Motives and barriers in a 10-year perspective. Energy Policy 2018, 113, 1–8. [Google Scholar] [CrossRef] [Green Version]
- Wilensky, U. Netlogo; Center for Connected Learning and Computer-Based Modeling, Northwestern University: Evanston, IL, USA, 1999. [Google Scholar]
- Mason, A.J. OpenSolver—An Open Source Add-in to Solve Linear and Integer Progammes in Excel. In Operations Research Proceedings 2011; Springer: Berlin/Heidelberg, Germany, 2012; pp. 401–406. [Google Scholar] [CrossRef]
- Wiloso, E.I.; Setiawan, A.A.R.; Prasetia, H.; Muryanto; Wiloso, A.R.; Subyakto; Sudiana, I.M.; Lestari, R.; Nugroho, S.; Hermawan, D.; et al. Production of sorghum pellets for electricity generation in Indonesia: A life cycle assessment. Biofuel Res. J. 2020, 7, 1178–1194. [Google Scholar] [CrossRef]
- Widiyanto, A.; Kato, S.; Maruyama, N. Environmental impact analysis of Indonesian electric generation systems. JSME Int. J. Ser. B Fluids Therm. Eng. 2003, 46, 650–659. [Google Scholar] [CrossRef] [Green Version]
- Sopha, B.M.; Sakti, S. Pemodelan dan Simulasi Berbasis Agen, 1st ed.; Gadjah mada Univercity Press: Yogyakarya, Indonesia, 2020. [Google Scholar]
- APAMSI Daftar Anggota. Available online: https://neo.apamsi.org/keanggotaan/daftar-anggota/ (accessed on 20 June 2021).
- Setyawati, D. Analysis of perceptions towards the rooftop photovoltaic solar system policy in Indonesia. Energy Policy 2020, 144, 111569. [Google Scholar] [CrossRef]
- Busic-Sontic, A.; Fuerst, F. Does your personality shape your reaction to your neighbours’ behaviour? A spatial study of the diffusion of solar panels. Energy Build. 2018, 158, 1275–1285. [Google Scholar] [CrossRef] [Green Version]













| Symbol | Household Agent Variables | Possible Values | Type | Source |
|---|---|---|---|---|
| ID | Household ID number | 0–436 (437 household agents) | Static | Survey |
| At | Age of respondents | 21–64 years | Dynamic * | Survey |
| Inc | Income level | Household income | Static | Survey |
| Ed | Education level | 1 = Elementary school 2 = High school 3 = University 4 = Postgraduate | Static | Survey |
| R | Region | 1 = Java and surrounding islands 2 = Sumatra and surrounding islands 3 = Kalimantan and surrounding islands 4 = Sulawesi and surrounding islands 5 = Bali, Nusa Tenggara, and surrounding islands 6 = Maluku, Papua, and surrounding islands | Static | Survey |
| EA | Electricity access | 1 = No access to electricity 2 = less than 1300 W 3 = 1300 W 4 = 2200 W 5 = 3500–5500 W 6 = more than 5500 W | Static | Survey |
| SI | Social influence (percentage of peers who installs PV | 1 = 0%; 2 = 1–5%; 3 = 6–10%; 4 = 11–20%, 5 = more than 20% | Dynamic ** | Survey |
| Peers | Number of peers with who communicated about energy or PV | 1–30 peers | Static | Survey |
| Intthres | Intention threshold | 0 (no intention)–1 (high intention) | Static | Survey |
| DCthres | DCs/facilities’ location threshold | 1 = within the similar province with the household agent 2 = within the similar region with the household agent 3 = within the country | Static | Survey |
| PN | Personal norms | 1 (low)–10 (high) | Static | Survey |
| PEt | Performance expectance at time t | 1 (low)–10 (high) | Dynamic ** | Equation (2) |
| EE | Effort expectance | 1 (low)–10 (high) | Static | Survey |
| HM | Hedonic motivation | 1 (low)–10 (high) | Static | Survey |
| HB | Habit | 1 (low)–10 (high) | Static | Survey |
| PValt | Perceived investment cost for PV at time t | 1 (very cheap)–10 (very expensive) | Dynamic ** | Equation (3) |
| FCt | Perceived facilitating condition at time t | 1 (inaccessible)–10 (highly accessible) | Dynamic ** | Equation (4) |
| ExpPP | Expected payback period | 7–20 years | Static | Survey |
| ExpPVcostdecrease | Expected PV cost decrease | 0–100% | Static | Survey |
| ExpTariff | Expected export tariff | 0–100% | Static | Survey |
| DCnearestt | Nearest DCs (facilities) at time t | 1 = Nearest DCs/facilities are located in similar province 2 = Nearest DCs/facilities are located in similar regions 3 = Nearest DCs/facilities are located in the country | Dynamic ** | Optimization model |
| Intt | Intention toward PV at time t | 0 (no intention)–1 (high intention) | Dynamic ** | Equation (1) |
| Adoptt | PV adoption state at time t | adopter, intender, non-adopter | Dynamic ** | Equation (13) |
| Construct | Description |
|---|---|
| Performance expectance (PE) | Households’ perceived usefulness of a PV to lower their electricity bills and decrease the use of natural resources |
| Effort expectance (EE) | Households’ comfort level in using the system and ease of adoption |
| Hedonic motivation (HM) | The influence of hedonic (emotive) parameters such as keeping up with new technology on the household purchase decision |
| Price value (PVal) | The perceived investment cost for PV |
| Habit (HB) | The degree to which households tend to perform behaviors automatically from learning accustoming due to familiarity with technical knowledge |
| Facilitating condition (FC) | The degree to which a household believes that the technical and organizational infrastructure such as after-sales service for maintenance is in place to support the use of the technology |
| Social influence (SI) | The influence of others’ opinions about the acceptance and usage of new technology |
| Personal norms (PN) | The degree of feeling responsible for protecting the environment, moral obligation to reduce fossil fuel energy |
| Predictors | Coefficient Symbol | Coefficient | Wald χ2 | df | p-Value | Odds Ratio |
|---|---|---|---|---|---|---|
| Constant | −9.179 | 32.666 | 1 | 0.000 *** | 0.000 | |
| Performance expectance (PE) | 0.358 | 10.929 | 1 | 0.000 *** | 1.430 | |
| Effort expectance (EE) | 0.155 | 2.103 | 1 | 0.147 ns | 1.168 | |
| Personal norms (PN) | 0.286 | 6.926 | 1 | 0.008 ** | 1.331 | |
| Hedonic motivation (HM) | 0.027 | 0.127 | 1 | 0.722 ns | 1.027 | |
| Price value (PVal) | −0.259 | 9.921 | 1 | 0.002 ** | 0.772 | |
| Habit (HB) | 0.013 | 0.013 | 1 | 0.909 ns | 1.013 | |
| Social influence (SI) | 0.409 | 3.184 | 1 | 0.074 ms | 1.505 | |
| Facilitating condition (FC) | 0.162 | 5.744 | 1 | 0.017 * | 1.176 | |
| Age (A) | 0.047 | 7.089 | 1 | 0.008 ** | 1.048 | |
| Income (Inc) | 0.008 | 0.382 | 1 | 0.537 ns | 1.008 | |
| Education (Ed) | 0.111 | 0.274 | 1 | 0.601 ns | 1.118 | |
| Electricity access (EA) | 0.170 | 1.016 | 1 | 0.313 ns | 1.186 |
| Scenario | Baseline | Export Tariff | Incentives | Campaign | Combined Interventions | |||
|---|---|---|---|---|---|---|---|---|
| Parameters | S0 | S1 | S2 | S3 | S4a Export Tariff and Campaign | S4b Export Tariff and Incentives | S4c Export Tariff, Incentives, and Campaign | |
| Export Tariff (%) | 65 | 100 | 65 | 65 | - | 65 | 100 | |
| PV cost decrease (thousand IDR/kWp) | - | - | 1450 * | - | - | 1450 * | 1450 * | |
| Personal Norms | Based on survey | Based on survey | Based on survey | 10 | 10 | Based on survey | 10 | |
| Scenario | Number of DCs | Financial Performance | Environmental Performance | |||
|---|---|---|---|---|---|---|
| Total Supply Chain Cost (Million IDR) | PV Capacity Installed (MWp) | Supply Chain Unit Cost (Thousand IDR/kWp) | PV Electricity Generated (MWh) | GHG Reduction (ton CO2-eq) | ||
| S0: Baseline | 2 | 14,698 | 15.54 | 946 | 462,353 | 493,330 |
| S1: Export tariff | 7 | 34,193 | 36.33 | 941 | 990,931 | 1,057,324 |
| S2: Incentive | 6 | 30,845 | 30.88 | 999 | 852,961 | 910,110 |
| S3: Campaign | 6 | 30,253 | 26.88 | 1125 | 741,052 | 790,703 |
| S4: Export tariff and campaign | 7 | 36,008 | 37.38 | 963 | 1,028,336 | 1,097,235 |
| S4b: Export tariff and incentive | 7 | 35,538 | 37.17 | 956 | 1,056,544 | 1,127,332 |
| S4c: Export tariff, incentive, and campaign | 7 | 41,901 | 38.22 | 1096 | 1,101,920 | 1,175,749 |
Publisher’s Note: MDPI stays neutral with regard to jurisdictional claims in published maps and institutional affiliations. |
© 2022 by the authors. Licensee MDPI, Basel, Switzerland. This article is an open access article distributed under the terms and conditions of the Creative Commons Attribution (CC BY) license (https://creativecommons.org/licenses/by/4.0/).
Share and Cite
Nurwidiana, N.; Sopha, B.M.; Widyaparaga, A. Simulating Socio-Technical Transitions of Photovoltaics Using Empirically Based Hybrid Simulation-Optimization Approach. Sustainability 2022, 14, 5411. https://doi.org/10.3390/su14095411
Nurwidiana N, Sopha BM, Widyaparaga A. Simulating Socio-Technical Transitions of Photovoltaics Using Empirically Based Hybrid Simulation-Optimization Approach. Sustainability. 2022; 14(9):5411. https://doi.org/10.3390/su14095411
Chicago/Turabian StyleNurwidiana, Nurwidiana, Bertha Maya Sopha, and Adhika Widyaparaga. 2022. "Simulating Socio-Technical Transitions of Photovoltaics Using Empirically Based Hybrid Simulation-Optimization Approach" Sustainability 14, no. 9: 5411. https://doi.org/10.3390/su14095411
APA StyleNurwidiana, N., Sopha, B. M., & Widyaparaga, A. (2022). Simulating Socio-Technical Transitions of Photovoltaics Using Empirically Based Hybrid Simulation-Optimization Approach. Sustainability, 14(9), 5411. https://doi.org/10.3390/su14095411

