Improving Efficiency in Congested Traffic Networks: Pareto-Improving Reservations through Agent-Based Timetabling
Abstract
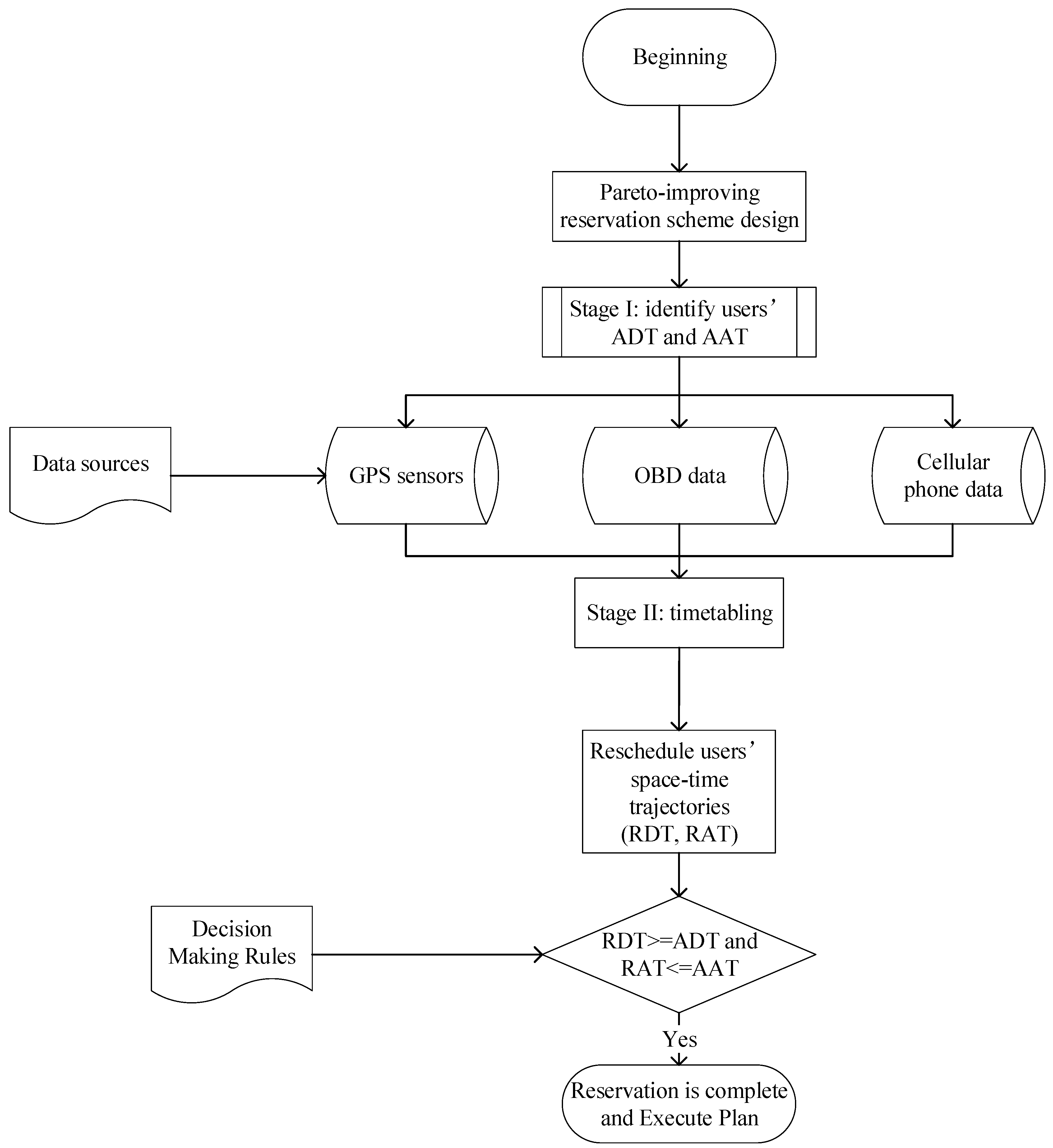
:1. Introduction
2. Literature Review and Conceptual Illustration
2.1. Characteristics of Existing Reservation Systems
2.2. Conceptual Illustration of a Discrete Space–Time Network with Tight Resource Constraints
3. Space–Time Network-Based Reservation Scheduling Model and Solution Methodology
3.1. Notation
3.2. Space–Time Network Design
3.3. Solution Methodology
3.4. Space–Time-Based Two-Dimensional Dynamic Programming (DP) Methodology
| 1: Given agent ’s willing departure time and arrival time , origin and destination 2: Initialization: Label cost , , accessible flag 3: for t = : 4: for each node 5: if 6: for each node ’s outgoing node 7: = + 8: if < 9: = 10: if < 11: 12: = 13: = 14: 15: end if 16: end if 17: end if 18: end for 19: end for 20: Trace back to find agent a’s time sequence and node sequence with minimum cost |
3.5. Augmented Lagrangian Relaxation Solution Framework for a General Network
| 1: Set iteration n, the maximum number of iterations N, and the link costs Lagrangian multiplier 2: for iteration n = 0 3: for all space–time arcs 4: space–time arc costs 5: end for 6: for all 7: find shortest path on space–time network 8: end for 9: (ADMM process) for each agent , 10: for each space–time arc 11: calculate the total number of other agents on the same space–time arc 12: update space–time arc costs 13: end for 14: find time-dependent shortest path for agent a 15: end for 16: Calculate subgradient = , for all 17: Set 18: Set 19: n = n + 1 20: if n < N then 21: Go to 3 22: end if 23:end for |
4. Numerical Experiments
4.1. Illustrative Small Network Using Standard Optimization Solver
4.2. Large-Scale Experiment
5. Discussion
6. Concluding Remarks
Author Contributions
Funding
Institutional Review Board Statement
Informed Consent Statement
Data Availability Statement
Acknowledgments
Conflicts of Interest
References
- Newell, G.F. Applications of Queueing Theory; Chapman and Hall Ltd.: New York, NY, USA, 1982. [Google Scholar]
- Fosgerau, M.; Small, K.A. Hypercongestion in downtown metropolis. J. Urban Econ. 2013, 76, 122–134. [Google Scholar] [CrossRef]
- Shang, P.; Li, R.; Guo, J.; Xian, K.; Zhou, X. Integrating Lagrangian and Eulerian observations for passenger flow state estimation in an urban rail transit network: A space-time-state hyper network-based assignment approach. Transp. Res. Part B Methodol. 2019, 121, 135–167. [Google Scholar] [CrossRef]
- Mahmoudi, M.; Zhou, X. Finding optimal solutions for vehicle routing problem with pickup and delivery services with time windows: A dynamic programming approach based on state–space–time network representations. Transp. Res. Part B Methodol. 2016, 89, 19–42. [Google Scholar] [CrossRef] [Green Version]
- Vickrey, W.S. Congestion theory and transport investment. Am. Econ. Rev. 1969, 59, 251–260. [Google Scholar]
- Wang, X.; Yang, H. Bisection-based trial-and-error implementation of marginal cost pricing and tradable credit scheme. Transp. Res. Part B Methodol. 2012, 46, 1085–1096. [Google Scholar] [CrossRef]
- Luo, Y.; Liu, J.; Lai, Q. Optimization of seat inventory allocation for passenger trains with first-come-first-serve seats. J. China Railw. Soc. 2016, 38, 1–5. [Google Scholar]
- Liu, W.; Yang, H.; Yin, Y. Efficiency of a highway use reservation system for morning commute. Transp. Res. Part C Emerg. Technol. 2015, 56, 293–308. [Google Scholar] [CrossRef]
- Levin, M.W.; Boyles, S.D.; Patel, R. Paradoxes of reservation-based intersection controls in traffic networks. Transp. Res. Part A 2016, 90, 14–25. [Google Scholar] [CrossRef]
- Lamotte, R.; de Palma, A.; Geroliminis, N. On the use of reservation-based autonomous vehicles for demand management. Transp. Res. Part B Methodol. 2017, 99, 205–227. [Google Scholar] [CrossRef]
- Xiong, C.; Shahabi, M.; Zhao, J.; Yin, Y.; Zhou, X.; Zhang, L. An integrated and personalized traveler information and incentive scheme for energy efficient mobility systems. Transp. Res. Part C Emerg. Technol. 2019, 38, 160–179. [Google Scholar] [CrossRef]
- Levin, M.; Boyles, S.D. Intersection Auctions and Reservation-Based Control in Dynamic Traffic Assignment. Transp. Res. Rec. J. Transp. Res. Board 2015, 2497, 35–44. [Google Scholar] [CrossRef]
- Menelaou, C.; Kolios, P.; Timotheou, S.; Panayiotou, C.; Polycarpou, M. Controlling road congestion via a low-complexity route reservation approach. Transp. Res. Part C Emerg. Technol. 2017, 81, 118–136. [Google Scholar] [CrossRef] [Green Version]
- Lioris, J.; Pedarsani, R.; Tascikaraoglu, F.Y.; Varaiya, P. Platoons of connected vehicles can double throughput in urban roads. Transp. Res. Part C Emerg. Technol. 2017, 77, 292–305. [Google Scholar] [CrossRef] [Green Version]
- Zhou, W.; You, X.; Fan, W. A Mixed Integer Linear Programming Method for Simultaneous Multi-Periodic Train Timetabling and Routing on a High-Speed Rail Network. Sustainability 2020, 12, 1131. [Google Scholar] [CrossRef] [Green Version]
- Wu, J.; Liu, M.; Sun, H.; Li, T.; Gao, Z.; Wang, D.Z.W. Equity-based timetable synchronization optimization in urban subway network. Transp. Res. Part C Emerg. Technol. 2014, 51, 1–18. [Google Scholar] [CrossRef]
- Guo, Y.; Ma, J.; Xiong, C.; Li, X.; Zhou, F.; Hao, W. Joint optimization of vehicle trajectories and intersection controllers with connected automated vehicles: Combined dynamic programming and shooting heuristic approach. Transp. Res. Part C Emerg. Technol. 2018, 98, 54–72. [Google Scholar] [CrossRef]
- Daganzo, C.F.; Garcia, R.C. A Pareto Improving Strategy for the Time-Dependent Morning Commute Problem. Transp. Sci. 2000, 34, 303–311. [Google Scholar] [CrossRef] [Green Version]
- Daganzo, C.F. A Pareto optimum congestion reduction scheme. Transp. Res. Part B Methodol. 2008, 29, 139–154. [Google Scholar] [CrossRef]
- Chen, L.; Yang, H. Managing congestion and emissions in road networks with tolls and rebates. Transp. Res. Part B 2012, 46, 933–948. [Google Scholar] [CrossRef]
- Guo, X.; Yang, H. Pareto-improving congestion pricing and revenue refunding with multiple user classes. Transp. Res. Part B Methodol. 2010, 44, 972–982. [Google Scholar] [CrossRef] [Green Version]
- Barthelemy, J.; Carletti, T. A dynamic behavioral traffic assignment model with strategic agents. Transp. Res. Part C Emerg. Technol. 2017, 85, 23–46. [Google Scholar] [CrossRef] [Green Version]
- Chen, X.; Zhang, W.; Guo, X.; Liu, Z.; Wang, S. An improved learning-and-optimization train fare design method for addressing commuting congestion at CBD stations. Transp. Res. Part E Logist. Transp. Rev. 2021, 153, 102427. [Google Scholar] [CrossRef]
- Dimitris, B.; Arthur, D.; Sebastien, M. Existence of urban-scale macroscopic fundamental diagrams: Some experimental findings. Proc. Natl. Acad. Sci. USA 2019, 116, 5943–5948. [Google Scholar]
- Tian, Q.; Huang, H.-J.; Yang, H.; Gao, Z. Efficiency and equity of ramp control and capacity allocation mechanisms in a freeway corridor. Transp. Res. Part C Emerg. Technol. 2012, 20, 126–143. [Google Scholar] [CrossRef]
- Meng, Q.; Khoo, H.L. A Pareto-optimization approach for a fair ramp metering. Transp. Res. Part C Emerg. Technol. 2009, 18, 489–506. [Google Scholar] [CrossRef]
- Xiong, C.; Zhang, L. Positive Model of Departure Time Choice under Road Pricing and Uncertainty. Transp. Res. Rec. J. Transp. Res. Board 2013, 2345, 117–125. [Google Scholar] [CrossRef]
- Xiong, C.; Chen, X.; He, X.; Lin, X.; Zhang, L. Agent-based en-route diversion: Dynamic behavioral responses and network performance represented by Macroscopic Fundamental Diagrams. Transp. Res. Part C Emerg. Technol. 2015, 64, 148–163. [Google Scholar] [CrossRef]
- Zou, M.; Li, M.; Lin, X.; Xiong, C.; Mao, C.; Wan, C.; Zhang, K.; Yu, J. An agent-based choice model for travel mode and departure time and its case study in Beijing. Transp. Res. Part C Emerg. Technol. 2015, 64, 133–147. [Google Scholar] [CrossRef]
- Wang, Y.; Correia, G.H.D.A.; van Arem, B.; Timmermans, H.H. Understanding travellers’ preferences for different types of trip destination based on mobile internet usage data. Transp. Res. Part C Emerg. Technol. 2018, 90, 247–259. [Google Scholar] [CrossRef] [Green Version]
- Chiariotti, F.; Pielli, C.; Zanella, A.; Zorzi, M. A Dynamic Approach to Rebalancing Bike-Sharing Systems. Sensors 2018, 18, 512. [Google Scholar] [CrossRef] [Green Version]
- Wang, H.; Cheu, R. Operations of a Taxi Fleet for Advance Reservations Using Electric Vehicles and Charging Stations. Transp. Res. Rec. J. Transp. Res. Board 2013, 2352, 1–10. [Google Scholar] [CrossRef]
- Han, Z.; Chen, Y.; Li, H.; Zhang, K.; Sun, J. Customized Bus Network Design Based on Individual Reservation Demands. Sustainability 2019, 11, 5535. [Google Scholar] [CrossRef] [Green Version]
- Wang, X.; Wang, X. Flexible parking reservation system and pricing: A continuum approximation approach. Transp. Res. Part B Methodol. 2019, 128, 408–434. [Google Scholar] [CrossRef]
- Liu, W.; Yang, H.; Yin, Y. Expirable parking reservations for managing morning commute with parking space constraints. Transp. Res. Part C Emerg. Technol. 2014, 44, 185–201. [Google Scholar] [CrossRef]
- Tong, L.; Zhou, L.; Liu, J.; Zhou, X. Customized bus service design for jointly optimizing passenger-to-vehicle assignment and vehicle routing. Transp. Res. Part C Emerg. Technol. 2017, 85, 451–475. [Google Scholar] [CrossRef]
- Inaba, K.; Shibui, M.; Naganawa, T.; Ogiwara, M.; Yoshikai, N. Intelligent parking reservation service on the Internet. In Proceedings of the 2001 Symposium on Applications and the Internet Workshops, San Diego, CA, USA, 8–12 January 2001. [Google Scholar] [CrossRef]
- Hanif, N.H.H.M.; Badiozaman, M.H.; Daud, H. Smart parking reservation system using short message services (SMS). In Proceedings of the 2010 International Conference on Intelligent and Advanced Systems, Manila, Philippines, 15–17 June 2010; pp. 1–5. [Google Scholar] [CrossRef]
- Tsai, M.-T.; Chu, C.-P. Evaluating parking reservation policy in urban areas: An environmental perspective. Transp. Res. Part D Transp. Environ. 2012, 17, 145–148. [Google Scholar] [CrossRef]
- Kaspi, M.; Raviv, T.; Tzur, M. Parking reservation policies in one-way vehicle sharing systems. Transp. Res. Part B Methodol. 2014, 62, 35–50. [Google Scholar] [CrossRef]
- Lei, C.; Ouyang, Y. Dynamic pricing and reservation for intelligent urban parking management. Transp. Res. Part C Emerg. Technol. 2017, 77, 226–244. [Google Scholar] [CrossRef] [Green Version]
- Latinopoulos, C.; Sivakumar, A.; Polak, J. Response of electric vehicle drivers to dynamic pricing of parking and charging services: Risky choice in early reservations. Transp. Res. Part C Emerg. Technol. 2017, 80, 175–189. [Google Scholar] [CrossRef]
- Reynolds, W.L.; Zhou, X.; Rouphail, N.M.; Li, M. Estimating Sustained Service Rates at Signalized Intersections with Short Left-Turn Pockets. Transp. Res. Rec. J. Transp. Res. Board 2010, 2173, 64–71. [Google Scholar] [CrossRef]
- Dresner, K.; Stone, P. Multiagent traffic management: A reservation-based intersection control mechanism. In Proceedings of the Third International Joint Conference on Autonomous Agents and Multiagent Systems, New York, NY, USA, 19–23 July 2004; Volume 2, pp. 530–537. [Google Scholar]
- Yu, C.; Sun, W.; Liu, H.X.; Yang, X. Managing connected and automated vehicles at isolated intersections: From reservation- to optimization-based methods. Transp. Res. Part B Methodol. 2019, 122, 416–435. [Google Scholar] [CrossRef]
- Ma, J.; Li, X.; Zhou, F.; Hao, W. Designing optimal autonomous vehicle sharing and reservation systems: A linear programming approach. Transp. Res. Part C Emerg. Technol. 2017, 84, 124–141. [Google Scholar] [CrossRef]
- Guo, Q.W.; Chow, J.Y.; Schonfeld, P. Stochastic dynamic switching in fixed and flexible transit services as market entry-exit real options. Transp. Res. Part C Emerg. Technol. 2017, 23, 380–399. [Google Scholar] [CrossRef]
- Geroliminis, N.; Daganzo, C.F. Existence of urban-scale macroscopic fundamental diagrams: Some experimental findings. Transp. Res. Part B Methodol. 2008, 42, 759–770. [Google Scholar] [CrossRef] [Green Version]
- Qian, Z.; Li, J.; Li, X.; Zhang, M.; Wang, H. Modeling heterogeneous traffic flow: A pragmatic approach. Transp. Res. Part B Methodol. 2017, 99, 183–204. [Google Scholar] [CrossRef]
- Kometani, E.; Sasaki, T. A Safety Index for Traffic with Linear Spacing. Oper. Res. 1959, 7, 704–720. [Google Scholar] [CrossRef]
- Levin, M.; Boyles, S.D. A cell transmission model for dynamic lane reversal with autonomous vehicles. Transp. Res. Part C Emerg. Technol. 2016, 68, 126–143. [Google Scholar] [CrossRef] [Green Version]
- Ukkusuri, S.V.; Han, L.; Doan, K. Dynamic user equilibrium with a path based cell transmission model for general traffic networks. Transp. Res. Part B Methodol. 2012, 46, 1657–1684. [Google Scholar] [CrossRef]
- Wei, Y.; Avcı, C.; Liu, J.; Belezamo, B.; Aydin, N.; Li, P.; Zhou, X. Dynamic programming-based multi-vehicle longitudinal trajectory optimization with simplified car following models. Transp. Res. Part B Methodol. 2017, 106, 102–129. [Google Scholar] [CrossRef]
- Newell, G. A simplified car-following theory: A lower order model. Transp. Res. Part B Methodol. 2002, 36, 195–205. [Google Scholar] [CrossRef]
- Ouyang, Y.; Yang, H.; Daganzo, C.F. Performance of reservation-based carpooling services under detour and waiting time restrictions. Transp. Res. Part B Methodol. 2021, 150, 370–385. [Google Scholar] [CrossRef]
- Ma, J.; Smith, B.L.; Zhou, X. Personalized real-time traffic information provision: Agent-based optimization model and solution framework. Transp. Res. Part C Emerg. Technol. 2015, 64, 164–182. [Google Scholar] [CrossRef]
- Boyacı, B.; Zografos, K.; Geroliminis, N. An integrated optimization-simulation framework for vehicle and personnel relocations of electric carsharing systems with reservations. Transp. Res. Part B Methodol. 2017, 95, 214–237. [Google Scholar] [CrossRef] [Green Version]
- Molnar, G.; Homem, D. Long-term vehicle reservations in one-way free-floating carsharing systems: A variable quality of service model. Transp. Res. Part C Emerg. Technol. 2019, 98, 298–322. [Google Scholar] [CrossRef]
- Repoux, M.; Kaspi, M.; Boyacı, B.; Geroliminis, N. Dynamic prediction-based relocation policies in one-way station-based carsharing systems with complete journey reservations. Transp. Res. Part B Methodol. 2019, 130, 82–104. [Google Scholar] [CrossRef]
- Wang, S.; Li, Z.; Nie, X. A reservation and allocation model for shared-parking addressing the uncertainty in drivers’ arrival/departure time. Transp. Res. Part C Emerg. Technol. 2021, 135, 103484. [Google Scholar] [CrossRef]
- Levin, M.W.; Boyles, S.D. A multiclass cell transmission model for shared human and autonomous vehicle roads. Transp. Res. Part C Emerg. Technol. 2016, 62, 103–116. [Google Scholar] [CrossRef] [Green Version]
- Cheng, Q.; Chen, Y.; Liu, Z. A bi-level programming model for the optimal lane reservation problem. Expert Syst. Appl. 2021, 189, 116147. [Google Scholar] [CrossRef]
- Jia, A.; Zhou, X.; Li, M.; Rouphail, N.; Williams, B. Incorporating stochastic road capacity into day-to-day traffic simulation and traveler learning framework: Model development and case study. Transp. Res. Rec. J. Transp. Res. Board 2011, 2254, 112–121. [Google Scholar] [CrossRef]
- Liu, J.; Zhou, X. Capacitated transit service network design with boundedly rational agents. Transp. Res. Part B Methodol. 2016, 93, 225–250. [Google Scholar] [CrossRef] [Green Version]
- Meng, L.; Zhou, X. Modeling benefit of simultaneous train rerouting and rescheduling on an n-track network. Transp. Res. Part B 2014, 67, 208–234. [Google Scholar] [CrossRef]
- Liao, F. Modeling duration choice in space–time multi-state supernetworks for individual activity-travel scheduling. Transp. Res. Part C Emerg. Technol. 2016, 69, 16–35. [Google Scholar] [CrossRef]
- Lasdon, L.S.; Luo, S. Computational experiments with a system optimal dynamic traffic assignment model. Transp. Res. Part C Emerg. Technol. 1994, 2, 109–127. [Google Scholar] [CrossRef]
- Huang, H.; Gao, S. Optimal paths in dynamic networks with dependent random link travel times. Transp. Res. Part B Methodol. 2012, 46, 579–598. [Google Scholar] [CrossRef]
- Luh, P.B.; Hoitomt, D.J.; Max, E.; Pattipati, K.R. Parallel machine scheduling using Lagrangian relaxation. In Proceedings of the IEEE International Conference on Computer Integrated Manufacturing, Troy, NY, USA, 23–25 May 1988; pp. 244–248. [Google Scholar]
- Mahmassani, H.S.; Jayakrishnan, R. System performance and user response under real-time information in a congested traffic corridor. Transp. Res. Part A Gen. 1991, 25, 293–307. [Google Scholar] [CrossRef]
- Cherkassky, B.V.; Goldberg, A.V.; Radzik, T. Shortest paths algorithms: Theory and experimental evaluation. Math. Program. 1996, 73, 129–174. [Google Scholar] [CrossRef]
- Tong, L.; Zhou, X.; Miller, H. Transportation network design for maximizing space–time accessibility. Transp. Res. Part B Methodol. 2015, 81, 555–576. [Google Scholar] [CrossRef] [Green Version]











| Different Transportation Modes | Challenges in a Real-World System without Reservations | Key Features and Benefits of Reservations |
|---|---|---|
| Freeway reservations | Users have random access to certain freeways, which results in large queuing costs. | A slot reservation strategy eliminates queuing costs with a significant cost reduction that could reach approximately 50%. |
| Bike sharing [31] | Users find no bikes at docking stations and waste additional time searching or waiting for bikes. | A dynamic rebalancing strategy ensures that the bikes are always available for reservations and orders, which reduces the search time (i.e., disutility at origins). |
| Taxis [32] | Taxi drivers need to spend 1/3 or 1/4 of their time traveling and searching for passengers. | A dispatch system chains multiple trips to form a continuous route and offers the route to a taxi driver, which reduces the drivers’ idle time without revenue generation. |
| Buses [33] | Users have to face random boarding times at a bus station and delays frequently happen at destinations. | A customized bus schedule between passengers and vehicles can reduce waiting times at bus stations and arrival delays. |
| Parking [34,35] | A driver may spend a lot of time searching for, or waiting for, available parking spots. | Drivers use the short-term parking reservation system to reserve parking spots. |
| Paper | Object to be Reserved | Objective/Utility | Variables to Be Controlled | Solution Algorithms |
|---|---|---|---|---|
| Tsai and Chu (2011) [39] | Parking spots | Waiting time | Users’ departure times | Binomial pricing method |
| Levin and Boyles (2016) [61] | Freeway time slots | In-vehicle travel times | Users’ departure and arrival times | A multiclass cell transmission model |
| Ma et al. (2017) [46] | Freeway time slots | Vehicle miles traveled | Users’ departure times and routes | Linear integer programming formulation |
| Molnar and Homem (2019) [58] | Long-term vehicle | Reservation performance | Service level parameters | Iterated local search (ILS) metaheuristic |
| Cheng et al. (2021) [62] | Lane | Satisfy the target travel time | The negative impact | Nested artificial bee colony and Frank–Wolfe algorithm |
| Ouyang et al. (2021) [55] | Carpooling service | Reservation performance | Travel distance | An analytic model and simulations |
| Our paper | Road resources at traffic bottleneck with variable outflow rate | In-vehicle travel time window defined by the actual departure time and arrival time | Operating mode of traffic bottleneck, scheduled departure times, stretch | End-to-end travel journey timetabling and departure time reservation |
| (I) Selfish Routing with Fixed Departure Times | (II) System Optimal with Fixed Departure Times | (III) Reservations with Flexible Departure Times and Controllable Traffic Operating States | |
|---|---|---|---|
| Noncooperative case as the benchmark | Limited cooperation that results in some users being worse off | Pareto-improving solution with systematic cooperation | |
| Agent 1: departure time and arrival time | [1,4] | [1,5] | [1,4] |
| Agent 2: departure time and arrival time | [1,11] | [1,5] | [2,5] |
| Total in-vehicle travel time | 13 | 8 | 6 |
| Indices | Definition |
|---|---|
| Index of nodes, | |
| Index of links, | |
| Index of agents, | |
| Index of time intervals, | |
| Index of time arcs, with travel starting at ending at | |
| Index of space–time vertexes | |
| Index of space–time travel arcs from node to node if equals means waiting arc at node from time to | |
| Sets | |
| Set of nodes in the physical network | |
| Set of time intervals in the physical network | |
| Set of links in the physical network | |
| Set of vertexes in the space–time network | |
| Set of agents in the space–time network | |
| Set of travel arcs in the space–time network | |
| Set of origin nodes | |
| Set of destination nodes | |
| Space–time network | |
| Parameters | |
| Origin node of agent | |
| Destination node of agent | |
| Space time arc costs of agent | |
| Expected arrival time of agent | |
| Step size of iteration n | |
| Capacity of link | |
| Lagrangian multiplier of link at time interval | |
| Maximum value of waiting cost at origin and destination nodes | |
| The beginning time | |
| The end time of agent a | |
| Slackness parameter in Lagrangian relaxation process | |
| Travel time of link | |
| ADMM parameter | |
| A maximum value in DP process | |
| Next time period in DP process | |
| New label cost in current time period | |
| The last node connected to current node | |
| The last time period connected to current time period | |
| Variables | |
| if traveling arc is used by agent ; otherwise, | |
| Objective variable, total cost |
| Agent Id | Original Path | Costs | Path with Reservation | Costs |
|---|---|---|---|---|
| 1 | 2; 3; 4 | 2 | 2; 3; 4 | 2 |
| 2 | 1; 3; 4 | 2 | 1; 3; 4 | 2 |
| 3 | 1; 3; 4 | 2 | 1; 3; 4 | 2 |
| 4 | 1; 3; 3; 4 | 3 | 1; 1; 3; 4 | 2.5 |
| 5 | 2; 3; 3; 4 | 3 | 2; 2; 3; 4 | 2.5 |
| 6 | 1; 3; 3; 4 | 3 | 1; 1; 3; 4 | 2.5 |
| 7 | 1; 3; 3; 4 | 3 | 1; 1; 3; 4 | 2.5 |
| 8 | 1; 3; 3; 3; 4 | 4 | 1; 1; 1; 3; 4 | 3 |
| 9 | 1; 3; 3; 3; 4 | 4 | 1; 1; 1; 3; 4 | 3 |
| 10 | 1; 3; 3; 3; 3; 4 | 5 | 1; 1; 1; 1; 3; 4 | 3.5 |
| Total = 31 | Total = 25.5 |
| Agent Id | Path Node Sequence | Path Node Sequence Reserved | Path Time Sequence | Path Time Sequence Reserved |
|---|---|---|---|---|
| 134 | 1; 72; 381; | 1; 1; 72; 381; | 530.10; 530.23; 530.40; | 530.10; 530.20; 530.30; 530.40; |
| 157 | 68; 159; 188; 1; | 68; 68; 159; 188; 1; | 530.20; 530.35; 530.72; 530.80; | 530.20; 530.30; 530.45; 530.62; 530.80; |
| 189 | 1; 72; 381; | 1; 72; 381; 381; | 530.20; 530.36; 530.50; | 530.20; 530.30; 530.40; 530.50; |
| 256 | 470; 356; 299; 521; | 470; 470; 356; 299; 521; | 530.30; 530.43; 530.81; 530.90; | 530.30; 530.40; 530.51; 530.82; 530.90; |
| 298 | 76; 98; 156; 221; | 76; 98; 156; 221; 221; | 530.30; 530.43; 530.62; 530.70; | 530.30; 530.41; 530.52; 530.60; 530.70 |
| 320 | 1; 72; 381; | 1; 1; 72; 381; | 530.30; 530.49; 530.60; | 530.30; 530.40; 530.51; 530.60; |
| 343 | 247; 263; 323; 116; | 247; 263; 323; 116; 116; | 530.40; 530.54; 531.26; 531.40; | 530.40; 530.52; 531.16; 530.30; 531.40; |
| 375 | 68; 159; 188; 1; | 68; 159; 188; 1; 1; | 530.50; 530.61; 530.97; 531.10; | 530.50; 530.61; 530.90; 531.00; 531.10; |
| 391 | 1; 72; 381; | 1; 1; 72; 381; | 530.50; 530.62; 530.80; | 530.50; 530.60; 530.71; 530.80; |
| 428 | 470; 356; 299; 521; | 470; 470; 356; 299; 521; | 530.60; 530.75; 531.14; 531.30; | 530.60; 530.70; 530.83; 531.14; 531.30; |
| 456 | 121; 19; 58; | 121; 19; 58; 58; | 530.60; 530.75; 530.90; | 530.60; 530.73; 530.87; 530.90; |
| 479 | 1; 72; 381; | 1; 72; 381; 381; | 530.60; 530.75; 530.90; | 530.60; 530.72; 530.87; 530.90; |
| 553 | 521; 299; 356; 470; | 521; 299; 356; 470; 470; | 530.70; 530.81; 531.20; 531.30; | 530.70; 530.77; 531.07; 531.15; 531.30; |
| 605 | 68; 159; 188; 1; | 68; 159; 188; 1; 1; | 530.70; 530.86; 531.22; 531.40; | 530.70; 530.86; 531.22; 531.40; |
| 721 | 1; 72; 381; | 1; 1; 72; 381; | 530.70; 530.88; 531.00; | 530.70; 530.75; 530.90; 531.00; |
| 874 | 247; 263; 323; 116; | 247; 263; 323; 116; 116; | 530.80; 530.98; 531.70; 531.80; | 530.80; 530.88; 531.68; 531.75; 531.80; |
| 895 | 1; 72; 381; | 1; 1; 72; 381; | 530.90; 531.01; 531.10; | 530.90; 530.95; 531.02; 531.10; |
| 925 | 116; 323; 263; 247; | 116; 116; 323; 263; 247; | 531.00; 531.17; 531.89; 532.00; | 531.00; 531.05; 531.19; 531.89; 532.00; |
| 946 | 1; 72; 381; | 1; 1; 72; 381; | 531.10; 531.27; 531.40; | 531.10; 531.15; 531.30; 531.40; |
| 987 | 121; 19; 58; | 121; 121; 19; 58; | 531.30; 531.40; 531.50; | 531.30; 531.35; 531.43; 531.50; |
| Network. | Number of Vehicles | Average Distance (km) | Average Travel Time (min) | Average Speed (km/h) | Travel Time Reduction |
|---|---|---|---|---|---|
| Baseline | 1,260,907 | 5.63 | 14.25 | 22.59 | – |
| Reservation case (5%) | 1,260,907 | 5.63 | 12.97 | 24.82 | 9.0% |
| Reservation case (10%) | 1,260,907 | 5.63 | 12.08 | 26.64 | 15.2% |
| Reservation case (15%) | 1,260,907 | 5.63 | 10.83 | 29.71 | 24.0% |
| Link Id | Inflow()/Capacity() Ratio before Reservations | Inflow()/Capacity() Ratio after Reservations | Density before Reservations | Density after Reservations |
|---|---|---|---|---|
| 49 | 0.45 1.61 | 0.59 1.38 | 24.11 | 11.69 |
| 425 | 0.36 1.45 | 0.56 1.35 | 32.23 | 26.52 |
| 1028 | 0.52 1.61 | 0.66 1.43 | 29.87 | 20.15 |
| Traditional Traffic Model (Lasdon and Luo, 1994) | Our Model | |
|---|---|---|
| Objective | Travel time: : positive penalty coefficient : number of vehicles unable to reach origin node j at time t : number of vehicles unable to arrive at destination node j over the whole time period | In-vehicle travel time: cotts of space–time arc for agent space–time arc choice of agent |
| Constraints | Flow balance: : number of vehicles leaving arc a at time period t for OD pair j; : number of vehicles entering arc a at time period t for OD pair j; and number of leaving node during time period t. (2) Capacity constraint: : total number of vehicles on arc a at the end of time period t; and : capacity of arc a. (3) Exit function: : experiment-based exit function (4) Average time constraint: equals the total travel time/total vehicles, and is a lower limit | Flow balance: Link capacity: Waiting cost setting: |
Publisher’s Note: MDPI stays neutral with regard to jurisdictional claims in published maps and institutional affiliations. |
© 2022 by the authors. Licensee MDPI, Basel, Switzerland. This article is an open access article distributed under the terms and conditions of the Creative Commons Attribution (CC BY) license (https://creativecommons.org/licenses/by/4.0/).
Share and Cite
Sun, L.; Song, R. Improving Efficiency in Congested Traffic Networks: Pareto-Improving Reservations through Agent-Based Timetabling. Sustainability 2022, 14, 2211. https://doi.org/10.3390/su14042211
Sun L, Song R. Improving Efficiency in Congested Traffic Networks: Pareto-Improving Reservations through Agent-Based Timetabling. Sustainability. 2022; 14(4):2211. https://doi.org/10.3390/su14042211
Chicago/Turabian StyleSun, Luetian, and Rui Song. 2022. "Improving Efficiency in Congested Traffic Networks: Pareto-Improving Reservations through Agent-Based Timetabling" Sustainability 14, no. 4: 2211. https://doi.org/10.3390/su14042211
APA StyleSun, L., & Song, R. (2022). Improving Efficiency in Congested Traffic Networks: Pareto-Improving Reservations through Agent-Based Timetabling. Sustainability, 14(4), 2211. https://doi.org/10.3390/su14042211
