Abstract
Health service providers in developed nations are responsible for 5% of their national carbon emissions, much of which originate from transport and supply chains. Connected autonomous freight vehicles (CAV-Fs) offer the potential to reduce this impact and enable lower cost operations, with trials being explored across the world. Transportation and carriage regulations, particularly in relation to the movement of dangerous goods (DG) such as medicines and diagnostic specimens, have not been developed for and applied to this new transport mode, particularly where loads are unaccompanied. Through an audit of current legislation and practice, this paper evaluates current DGs regulations applied to the transportation of medical products and medicines by autonomous road vehicles. Where existing regulations are not appropriate for CAV-Fs, recommendations and adaptations have been proposed to support safe and practical application. Remote monitoring and tracking of vehicles are critical for ensuring load security, quick and effective incident response, and management of documents and communications between parties. Loading/unloading procedures are significantly more important than in crewed vehicles, with load segregation and recording of all activity being of key importance. Other recommendations relate to training provision, vehicle specifications, and product health monitoring.
1. Introduction
Health services in developed nations are typically responsible for around 5% of their national carbon dioxide footprint, which is a key area of focus in the effort to reduce global emissions [1]. The UK’s National Health Service (NHS) is targeting net-zero emissions by 2040 and has highlighted the need to change transport behaviours in order to achieve this goal [2]. Despite emissions from transport being a globally recognised problem, effective logistics strategies have been highlighted as critical to the success of healthcare supply chains and patient care outcomes, and any alterations to existing NHS transport systems to mitigate emissions must not affect the overall effectiveness of operations [3,4]. As part of this endeavour, new logistics systems are being explored using innovative freight modes such as autonomous (driverless) vehicles [2,5,6]. The nature of healthcare logistics means that many loads fall under dangerous goods (DG) legislation which dictates how specific items must be packaged, handled, and transported. These regulations have been designed around the traditional (crewed) road-based freight modes of light and heavy goods vehicles (LGVs and HGVs; i.e., vans and trucks), which undertake the majority of NHS logistics. This paper reviews and investigates how these regulations apply to autonomous freight vehicles and identifies any gaps in their coverage, before providing recommendations to health authority logistics providers who wish to utilise driverless autonomous vehicles within their supply chains and benefit from their operation. This critical review has been undertaken to better inform practice with regard to the application of dangerous goods regulations to autonomous vehicles, giving all stakeholders reassurance in their use. These would include logistics companies, healthcare staff, autonomous vehicle manufacturers, national regulators, policy makers, and the scientific community testing the use of autonomous vehicles. Within this review, the term ‘medical products’ includes medical devices, testing and pathology samples, medicines, blood units, blood products and personal protective equipment (PPE).
2. Literature Review
Connected autonomous freight vehicles (CAV-Fs, often referred to as droids or driverless vans/trucks, Figure 1), whilst not currently in widespread use, have featured in many pilot studies, and interest in their application is growing at pace [7,8]. These vehicles are seen as a possible way to extend the active operational time of freight operations beyond the limitations of current drivers’ hours regulations without additional staffing costs [9], whilst also helping to reduce congestion at peak times. In a healthcare setting, significant opportunities are envisaged for CAV-Fs in relation to long-distance trunking movements (e.g., delivering blood units to hospitals) and to areas in which regular and habitual “milk-round” style operations are used (e.g., collecting diagnostic specimens from GP surgeries). Despite the potential benefits, it is often seen that the regulations governing autonomous vehicles significantly lag behind the technology available, creating barriers to their adoption [10].
Figure 1.
CAV-Fs of standard LGV size in proof-of-concept testing. Reprinted from [11].
Furthermore, medical logistics (i.e., the transportation of medical products) also provides an ideal testbed and use case for autonomous technologies where public perception may be limiting their more widespread implementation. Making deliveries autonomous by using driverless modes is also likely to minimise onward transmission of airborne viral infections, particularly important during the recovery from the COVID-19 global pandemic.
Whilst case studies tend to be on a more experimental basis, there are some examples of CAV-Fs being used for the delivery of medical supplies. Nuro have been transporting prescriptions using autonomous road vehicles to homes in Texas, USA [12], and medical goods and PPE in California, USA [13] with further examples summarised in Table 1. It should be noted that whilst several cases may already be transporting DGs, they are not necessarily subject to regulations due to operating speeds being below those at which DGs regulations apply (typically <25 km/h), or are undertaking operations using private roads [14]. Some nations are expanding their definition of which modes are subject to DGs regulation as new transport methods emerge [15], and appropriate practices and adaptations are needed to ensure safety when regulations start to apply.
Table 1.
Summary of existing medical case studies for CAV-Fs.
Other autonomous delivery systems (e.g., Starship Technologies’ pavement droids) could also be suitable for medical supply such as prescriptions whilst minimising infection risk [16]. Further benefits have been identified by Bhargava et al. [17] who simulated DGs movements in CAV-Fs through the Dartford-Thurrock River Crossing Tunnel in the UK. It was found that tunnel closures required under DGs regulations to allow safe passage of vehicles carrying DGs could be reduced if autonomous vehicles were used, as well as reducing road traffic congestion. Another CAV-F study by Engler [18] highlighted the lack of reference to such modes in the DGs regulations, and at present, there is no consistent legislation for CAV-F use, although applications are typically handled by the national transport authority (or associated body). In the case of the UK, the Centre for Connected and Autonomous Vehicles under the Department for Transport oversees these developments [19].
Many medical products can be classified as DGs, and it is important for logistics operators transporting such items to be able to meet the associated regulatory requirements and ensure relevant modes can be used to transport DGs legally and effectively [23]. Grote et al. [24] investigated the implications of DGs regulations on the transport of medical cargoes via autonomous airfreight (i.e., via Uncrewed Aerial Vehicles; UAVs). Freighting of DGs is broadly addressed by the “UN Recommendations on the Transport of Dangerous Goods-Model Regulations” [23] and is subsequently adapted to suit the travel mode by the appropriate regulatory body. For air transport, this is generally handled by the International Civil Aviation Organization (ICAO) due to the international nature of air travel [25]; however, for road transport, there are national and regional variations of these rules and guidance to suit different requirements and standards.
In Europe, the “Accord européen relatif au transport international des marchandises dangereuses par route” (The European Agreement concerning the International Carriage of Dangerous Goods by Road, more commonly referred to as the ADR) addresses these regulations [14], whilst in the USA, they are covered by the Pipeline and Hazardous Materials Safety Administration (PHMSA) [26]. There is, however, a certain level of harmonization across different nations [27], and as such, this study focuses on the ADR which covers the requirements and methods for the carriage of DGs by road, including items such as packaging requirements and vehicle specifications. Some variations occur depending on whether goods are transported internationally or domestically [14]. Enforcement of these regulations is generally managed by the respective nation in which the transport is occurring.
As noted by Grote et al. [24], existing ICAO DGs regulations do not explicitly cover movements using autonomous aerial vehicles, and this is also the case with ground based autonomous freight vehicles and the ADR, with technology outpacing regulation in a similar fashion to the “pacing problem” [28]. There has been some interest by the PHMSA, requesting information from stakeholders on areas of concern arising from autonomous DGs transport on land, but no further developments have been recorded to date [29]. Under commission by the PHMSA, APT Research Inc. [30] produced a study of the use cases and potential for safety improvements offered by autonomous systems, generally focusing on bulk movements of nonmedical products (e.g., fuels), but safety issues regarding autonomous transport were not identified. A further study noted some of the technological challenges of autonomous freight applications but did not directly address the challenges associated with moving DGs transport beyond the higher security risks [31].
CAV-Fs have seen a growth in operational cases in recent years, particularly in the healthcare sector; however, there is no direct coverage of such modes in the ADR. Whilst the regulations are fully updated every two years to reflect changes in technology [32], an interpretation of these regulations in relation to specific medical use cases using CAV-Fs does not currently exist to the best of the authors’ knowledge. There also appears to be limited understanding or awareness of the effects new transportation modes may have on the quality, stability, and safety of the medicinal products being carried [33]. In the development of any such standards, safety should be introduced by design, particularly where DGs are concerned [34].
This paper aims to (i) perform an audit of existing regulations, governance, and best practice for DGs transportation by CAV-Fs, focusing mainly on the area of medicines and medical products; (ii) use the audit to identify gaps in regulatory coverage and application with regards to the delivery of DGs by CAV-Fs; and (iii) summarise the findings into a methodology for CAV-F operators to follow when transporting DGs.
The remainder of this paper is structured into four sections: Section 3—Methodology, setting out the methods and sources used in the audit; Section 4—Audit Findings, which covers the applicability of DGs regulations to CAV-Fs carrying medical products, incorporating exemptions, and packaging standards; Section 5—Discussion, highlighting the implications of the regulations in this setting, and what it means for training, documentation, vehicle standards, handling, security, and non-DGs-specific regulations; and Section 6—Conclusions and Recommendations, where the key findings are drawn out and suggested future research areas are proposed.
3. Methodology
To ensure a thorough understanding of the current DGs protocols in this area, the methods used in this research comprised an extensive audit of legislation and published literature (over 70 journal, conference and legislative papers, and other sources were reviewed as part of this research up to May 2021) by appropriate governing bodies, regulators, existing operators, and academia. The findings were subsequently collated and summarised before an advisory methodology for CAV-F operators carrying DGs was produced.
Due to the study’s focus on the transportation of DGs by road, the main source used in the regulations audit was the ADR, published by the European Commission in two volumes [14,35]. The ADR generally applies to European nations; however, it aligns with the UN Recommendations on the Transport of Dangerous Goods [23], which forms the basis of most international regulations, and as such, the contents of this review will largely apply to other national standards. Some exemptions and amendments to the ADR are laid out in Directive 2008/68/EC of The European Parliament and of the Council [36]. A more holistic view of the regulations is provided in this research, but local variations are explored where appropriate. An audit checklist is provided in Table A1.
In this paper, CAV-Fs have been assumed to be no larger than a typical Light Goods Vehicle (LGV) of approximately 10 m3 of cargo space and total gross vehicle weight of less than 3.5 tonnes [37]. LGVs are typically used in urban logistics due to their maneuverability and often the mode of choice in the medical use cases explored here.
The research process outlined in Figure 2 was designed to (i) draw out use cases and the specific products transported in the medical setting; (ii) identify and classify the goods involved; (iii) explore how exemptions may apply to the goods and transportation by CAV-Fs; (iv) identify approaches used in other industries to support the use of CAV-Fs, including practices that can be transferred to the medical logistics domain; and (v) explore how other non-DGs-specific regulations would apply to the goods and modes of interest. Any exemptions from regulations were carefully studied so that suggested practices were not excessively cautious, and important factors were not excluded from the study.
Figure 2.
Research methodology process used in exploring the application of medical DGs in CAV-Fs.
The methods used in this study align with those presented by Grote et al. [24], which gave stakeholders a thorough interpretation of the relevant areas of DGs regulation implementation for another emerging transport mode (i.e., UAVs).
4. Audit Findings–Identification of Regulations Applicable to CAV-Fs Carrying Medical DGs
The following section highlights the classification of CAV-Fs as a mode of transport; the types and characteristics of medical goods carried by CAV-Fs; and any exemptions which apply as a result of these arrangements.
4.1. Application of Road Transport Dangerous Goods Regulations to CAV-Fs
Before considering how to apply DGs regulations, the question of whether CAV-Fs are covered by the requirements of the ADR needs to be addressed. Unlike the ICAO DGs regulations that apply to any freight carried by air regardless of vehicle type [25], there are several definitions of vehicles referenced throughout the ADR. The first states that ‘the term “vehicle” shall mean motor vehicles, articulated vehicles, trailers and semi-trailers, as defined in Article 4 of the Convention on Road Traffic of 19 September 1949’ [14]. The subset of definitions from this Article have been laid out in Table 2, and there are further variations as set out by the European Commission [36], where a vehicle is defined as having at least four wheels and a design speed exceeding 25 km/h. Based on these definitions and the assumption that CAV-Fs would operate in a similar manner to existing LGVs, CAV-Fs would be subject to the ADR regulations. During testing periods, speeds may be limited under autonomous vehicle approval processes and, as such, may not qualify as a vehicle under the definitions in the ADR [38].
Table 2.
Vehicle definitions.
A key issue in any supply chain involving multiple transport modes relates to how cargoes are safely transferred between them as part of the transhipment process. This places additional requirements on shippers and logistics providers when DGs are involved [24]. Under such circumstances, the appropriate regulatory rules for the specific mode will apply. For example, the ICAO Technical Instructions for the Safe Transport of Dangerous Goods by Air covers air transport [25]; the Regulations concerning the International Carriage of Dangerous Goods by Rail (RID) covers rail travel (in Europe, parts of Eastern Asia, and parts of North Africa only) [41]; and the International Maritime Dangerous Goods Code (IMDG) covers movements using ocean and waterway modes [42]. There is significant overlap between each set of regulations, owing to the core principles originating in the UN Recommendations for Dangerous Goods Transport [23]; however, the relevant guidance should be consulted to ensure intermodal shipments are fully compliant. Packages which are not fully compliant with the ADR (relating to packing, marking, and labeling requirements), but are compliant with the IMDG Code or the ICAO Technical Instructions, are permitted for road transport in a chained journey. In the air-road chained transport scenario reported by Grote et al. [24], compliance with ICAO regulations should be sufficient in terms of packaging and labeling. However, other regulations from the ADR such as training would still apply in this situation [14].
4.2. Medical Substances Classified as DGs for Road Transport
Under international guidance, DGs are products or substances which, when transported, pose a risk to the safety and health of humans, animals, property, or the environment [23]. They can be classified into at least one hazard class: Class 1—Explosives, Class 2—Gases, Class 3—Flammable Liquid, Class 4—Flammable Solids, Class 5—Oxidising Substances, Class 6—Toxic and Infectious Substances, Class 7—Radioactive Material, Class 8—Corrosive Substances, or Class 9—Miscellaneous [23]. The ADR identifies an extensive list of goods along with their classifications for road transport, their allowable quantities, packaging standards, and any further provisions [14].
As identified by Grote et al. [24], UAVs are being considered for the carriage of “(1) diagnostic specimens; (2) medical products (both prescription-only medicines, POMs, and over the counter medicines, OTCs); (3) blood and organs for transfusion or transplant; and (4) emergency medical equipment”. This is likely to follow, at least initially (i.e., during the testing/introduction stage), for CAV-Fs. Under ADR regulations, transport of many of these products is likely to involve DGs carriage [14]. The associated UN Number and Proper Shipping Name (PSN) from the ADR are shown in Table 3 alongside some examples of the above use cases. Some products used in medicine can also be classed as radioactive, compressed gas, or explosive, though these have been excluded from this study due to the additional complexity of their handling requirements, making them less suitable for CAV-Fs.
Table 3.
Medicines and medical products likely to be carried by CAV-Fs under dangerous goods regulations, adapted from [14,43,44]. N.O.S. is not otherwise specified. Bulk and tank specific transport notes have been ignored because they are not relevant under this study. LQ are Limited Quantities. EQs are Excepted Quantities. Volumes relate to the whole product volume. Some products may list only the active product contents and quantities as DGs classed substances. Special provisions can relate to any minor changes to the packaging, transport, or handling of the substance.
The regulations also stipulate the packing group, in which the relative danger of a substance is classified (I = high, II = medium, III = low); the packing instructions, in which the standard methods for protecting the goods are listed; Limited Quantities (LQs) and Excepted Quantities (EQs), which relate to quantity limits that can be carried; Special Provisions, which address exceptions related to specific cases; Loading and Handling Codes, which identify the procedures for loading/unloading, spillage, etc.; and tunnel codes, which refer to limitations on travel through road tunnels (Table 3). These details are explored in later sections of this paper. It has been assumed that in the expected use cases, goods would be shipped in packaging, and not in bulk or tank form. It should be noted that volumes relate to the whole product volume, and some products may list only the active product contents and quantities as DGs classed substances (substances other than those listed).
Some medicines may contain substances which are specifically listed as DGs in their own right and are subject to the relevant restrictions related to that substance [14]. These substances are usually the active pharmaceutical ingredient—e.g., cytotoxic chemotherapy drug substances—but can sometimes be the excipients present in the product, for example, flammable liquids like ethanol, used as solvent or antimicrobial preservative. This study has investigated medicines covered under the ‘MEDICINE’ shipping description with the caveat ‘N.O.S.’ (not otherwise specified). It should also be noted that Chapter 3.3, Provision 601 of the ADR stipulates that “Pharmaceutical products (medicines) ready for use, which are substances manufactured and packaged for retail sale or distribution for personal or household consumption are not subject to the requirements of ADR”, and as such are not discussed further in this study [14]. This is similar to the ID8000 classification in the ICAO Technical Instructions [25], though ID8000 goods remain subject to the DGs regulations.
It should be noted that in the use cases studied in this paper, UN3248 goods (medicine, liquid, flammable, toxic, N.O.S) should not display the technical name of the medicine in brackets after the shipping name but should display the name for the flammable component(s) instead [14]; for example, MEDICINE, LIQUID, FLAMMABLE, TOXIC, N.O.S (isopropanol, pentobarbital sodium). Additionally, when Class 6.2A substances are carried but the infectious nature is unknown, “suspected Category A infectious substance” should be noted after the Proper Shipping Name; for example, INFECTIOUS SUBSTANCE, AFFECTING HUMANS (suspected Category A infectious substance).
Class 6.2A (Biological Substance, Cat. A) and many Class 6.2B (Biological Substance, Cat. B) substances are subject to the ADR. However, some Class 6.2B (Biological Substance, Cat B) substances—which are either (a) unlikely to cause infection in humans or animals; (b) do not contain microorganisms which are pathogenic to humans or animals; (c) contain pathogens but in a neutralised form; (d) contain a naturally encountered level of pathogens; (e) dried blood spots; (f) faecal occult; (g) blood (or components) collected for transfusion; or (h) tissues or organs for transplant—are not subject to the ADR due to being lower risk [14]. This is similar to the ICAO Technical Instructions [24,25]. Further exemptions based on the quantities and packaging may also apply and are explored later in this paper.
The purpose of the transport operation can also exempt certain goods from restrictions. Relevant to medical cargoes is exemption 1.1.3.1(e) of the ADR, which details “Emergency transport intended to save human lives or protect the environment provided that all measures are taken to ensure that such transport is carried out in complete safety” as exempt from the ADR’s provisions [14]. Movement of defibrillators by CAV-F will, at least in the short term, be for emergency situations only, and as such, UN3091 and UN3481 (applicable to batteries in/with equipment) are not considered further in this study. It should be noted that non-urgent transport, likely for the initial delivery of such devices, would still be subject to the ADR.
4.3. Packaging, Quantities, and Marking of Medical Products Carried by CAV-F
As discussed in Section 4.2, there are several possible exemptions from ADR requirements. Packaging and the quantities which are carried can dictate further exemptions from parts, or all of the ADR. Generally, packaging must comply with the Material Safety Data Sheet (MSDS), which is provided with all DGs. The appropriate level of packaging must then be used, based on the DGs table in Section 3.2 of the ADR (relevant loads summarised in Table 3 of this paper).
The majority of package specifications require at least two layers of packaging: an inner, which is typically leakproof, and an outer, which is stronger as it is exposed to external forces [14]. When three-layer packaging is specified, an additional “intermediate” layer is required. Some DGs allow sharing an outer packaging with other types of DGs, known as mixed packing. In this case, the guidance related to the more restrictive DGs type should be followed. Outer package(s) may be placed in further packaging, known as “overpacks”, which are enclosures used “to contain one or more packages, consolidated into a single unit easier to handle and stow during carriage” [14]. Overpacks are likely to be used in the setting of CAV-Fs to enable multiple sites to be served, but keep individual consignee loads easily identifiable and quickly unloaded.
Unless transporting DGs under exemptions (detailed below), packing instructions are given in the ADR as an alphanumeric code which refers to a specific standard. They are typically denoted by “P” and a three-digit number, e.g., P650. There are other instructions denoted by “R”, “LP”, or “MP”, referring to Light Gauge Metal Packaging, Large Packaging, or Mixed Packaging provisions, respectively, which have been included in Table 3 for completeness. The goods studied in this research are assumed to be transported in standard “P” packaging and may be carried under “MP” provisions, which detail the combining of DGs in outer packagings (term used in the ADR to mean more than one separate packaging). The packagings typically used by the goods in this study are either P001, P002, P620, or P650 specification.
Unless otherwise exempt, packaging must also be marked and labeled with the following (note: only those points relevant to the cases of this study are featured) [14]:
- -
- UN Number
- -
- Orientation arrows, unless the following:
- ○
- Class 6.2 and each primary receptacle is ≤50 mL
- ○
- Inner packagings contain ≤120 mL and enough absorbent material is provided
- ○
- Inner packagings contain ≤500 mL and are hermetically sealed
- -
- A label indicating the hazard (e.g., UN 1851–Class 6.1 label would show the Class 6.1 Toxic Substances label)
- ○
- If dangerous for more than one reason, all dangers should be labeled (e.g., UN 3248 would show both the Class 6.1 Toxic Substances label and Class 3 Flammable label)
Some medical products may need to be cooled using dry ice. They are subject to further marking requirements whereby “CARBON DIOXIDE (Solid) AS COOLANT” or “DRY ICE AS COOLANT” should also be marked on the packaging [14]. Provided the dry ice is packaged inside the outer packaging, gases can dissipate as needed, and packaging is not damaged by the coolant, no further packing or marking requirements apply; however, guidance relating to documentation and vehicle ventilation does still apply (covered in Section 5.2 and Section 5.3 of this paper, respectively).
For DGs carried by air, EASA (European Union Aviation Safety Agency) have recently stipulated the need for a further crash-protected container to be used when goods are carried by UAVs [45]. At present, no such requirement has been stipulated for road-based autonomous vehicles, though certain DGs (e.g., high value, or higher risk) may benefit from more robust cargo containment to further limit spillage in incidents.
P650 packaging is a special case of the packaging and marking standards because UN3373 (DG Class 6.2B) cargoes can qualify for complete exemption from the ADR under special provision 319 if P650 packaging is used [14]. P650 is specified as a good quality, three-layer packaging, in which the primary and secondary layers must be leakproof and not breakable [35]. “BIOLOGICAL SUBSTANCE, CATEGORY B” and the respective class symbol must also be marked on the outer packaging. Additional factors also apply to this standard, including a 1.2 m drop test in which the packaging is left to free fall from 1.2 m in different orientations (base, top, sides, corner) and any damage should not compromise the contents (ibid.). Figure 3 shows an example of some industry approved packages.
Figure 3.
UN3373 industry standard packaging for transporting patient specimens.
4.3.1. Limited Quantities (LQs)
Partial ADR exemption can be achieved under the Limited Quantities (LQs) section of the ADR. This is where DGs are carried in small quantities. Using the LQs exemption, goods which (a) do not exceed the inner packaging limit (see LQs in Table 3) and (b) do not exceed the outer packaging limit (30 kg gross mass for boxed packages, 20 kg gross mass for shrink wrapped packages) can be exempt from large parts of the ADR [14]. The regulations relevant to the modes used and goods carried in this study which still apply under the LQs exemption are as follows:
- -
- 1.1–1.6—relating to scope, definitions, training and safety, derogations, and transition between ADR versions
- -
- 1.9—relating to international travel and tunnels (covered in Section 4.4 of this paper)
- -
- 2—relating to classification
- -
- 3.1–3.3—relating to the detailing of DGs, naming, and special provisions.
- ○
- Excluding provision 220 (i.e., provision 220 does not apply under use of LQs)
- ▪
- 220 specifies only the flammable liquid component of the substance shall be shown in brackets after the proper shipping name
- -
- Elements of Part 4—relating to packaging
- -
- 5.1.2.1 (a)(i), (b), 5.1.2.2, 5.1.2.3, 5.2.1.10—relating to overpacks and marking
- -
- 6.1.4—relating to packagings
- -
- 7.2.1, 7.2.2, 7.5.7, and 7.5.8—relating to vehicle loading/unloading (covered in Section 5.7 and Section 5.8 of this paper)
- -
- 7.5.9—prohibiting smoking in and around the vehicle
- -
- 8.6.3.3—exempting LQs goods from counting towards tunnel classification (covered in Section 4.4 of this paper)
The LQs cited in Table 3 relate only to medicines as the other load types do not qualify for LQs exemptions. Provided the limits per package are not exceeded, significant regulatory restrictions can be avoided. In many cases, the quantities covered by the LQs exemption would be sufficient for CAV-F applications, though transport of larger quantities is possible.
Packaging using LQs exemptions must still be in accordance with elements of the rules given in Part 4 of the ADR [14]. Goods must be carried using “good quality packagings” that can withstand the typical forces felt during transport and prevent loss of their contents. Transhipment points are noted as a key consideration in these criteria—a factor which may be more important if onward travel is carried out by other modes. Packagings must also not be affected by the goods being carried (most relevant for UN3248 loads), affect the goods being carried, allow the goods to permeate through the packaging, or allow DGs to adhere to the outside [35]. Inner packagings should be packed in outer packagings to prevent breakages or leaks, and outer packagings should not be overloaded to the point where they are damaged, especially where the thermal expansion properties of any liquid DGs are considered. Packaging must also be closed to ensure concentrations of DGs are not significantly affected, though they must allow any gases to vent where pressure build-up could occur. Where mixed packing is considered, DGs sharing outer packaging cannot affect each other. Specifics of the physical material construction are detailed in Section 6.1.4 of the ADR and vary depending on the material type [35].
With regards to marking and labeling under the LQs exemption, an additional label must be displayed on the outer packaging, indicating that it is being shipped under such exemptions. It should be noted that this symbol is different for air transport, and as such, any transhipment with UAVs should bear the relevant symbol variation [14]. Overpacks can be used and must display markings as such, including the specified orientation symbols for loading/unloading and handling.
4.3.2. Excepted Quantities (EQs)
Excepted Quantities (EQs) offer the potential to reduce the compliance requirements further. To qualify for this exemption, goods must be packaged such that (a) inner packaging limits are not exceeded and (b) outer packaging limits are not exceeded (see EQs in Table 3). Under EQs, smaller limits are imposed than by LQs limits, but only the following sections of the ADR still apply [14]:
- -
- 1.3—relating to training
- -
- 2—relating to classification
- -
- Elements of Part 4—relating to packagings
Additional standards, which are stricter than those used under normal circumstances or under LQs exemptions, are also set for packaging standards if the EQs exemption is used. These standards specify three-layer packaging and include details of materials, as well as performance in stacking and drop tests (Table A2)
As with the LQs exemption, only medicines have given EQs limits (Table 3) as the other load types do not qualify for exemption; though where EQs do apply, the quantities covered by the EQs exemption would be sufficient for many CAV-F applications.
With regards to marking under the EQs exemption, only a label to display the exemption is required. Overpacks can be used and must display markings as such. Additionally, the EQs label must be repeated on any overpacks. A limit of 1000 outer packagings can be carried by any vehicle [14], though this is unlikely for CAV-Fs.
4.4. Transport Categories and Tunnel Restrictions: Implications for CAV-Fs
Transport categories are numbered 0 (most hazardous) to 4 (least hazardous) and can also result in exemption from select sections of the ADR. In the context of medicines and medical products using autonomous vehicles, transport categories 2 and 0 both occur (Table 3).
Under category 2, many exemptions from the regulations are granted, provided the total quantity carried per transport unit (see Table 2) does not exceed 333 L if the substance is liquid, or 333 kg if the substance is solid [14]. This is described as a “small load exemption”. Goods carried in EQs or LQs do not count towards this total. The exemptions relevant to the goods carried in this study are as follows:
- -
- 1.10—Security Provisions (including training, plans, and general management, see Section 5.5 of this paper)
- -
- 5.4.3—The need to physically carry instructions relating to what to do in accidents (see Section 5.2 and Section 5.6 of this paper)
- -
- Part 8—Requirements for vehicle crews, equipment, operation, and documentation; except (i.e., the following still apply):
- ○
- 8.1.2.1(a)—The need to carry transport documents relating to the goods carried (see Section 5.2 of this paper)
- ○
- 8.1.4.2–8.1.4.5—Relating to fire extinguishers (see Section 5.3 of this paper)
- ○
- 8.2.3—Relating to training of parties other than the driver (see Section 5.1 of this paper)
- ○
- 8.3.3—Drivers must not open packages
- ○
- 8.3.4—Lighting apparatus which produce sparks are not to be used
- ○
- 8.3.5—Smoking in and near the vehicle is not permitted (including e-Cigarettes)
- ○
- 8.4 and S15—Relating to the supervision of the vehicle (see Section 5.5 of this paper)
- -
- Part 9—Requirements concerning the construction and approval of vehicles
It can be assumed that, given the capacity of CAV-Fs in this study, >333 L/>333 kg of goods is unlikely to be shipped in a single vehicle movement, particularly when packaging of the goods and the demand for such products is considered [46,47,48]. As such, these exemptions will apply for the Transport Category 2 goods covered in this paper. Category 2 covers all of the substances listed in Table 3, except those classed as 6.2 Infectious Substances [14]. Some exemptions which are awarded under the Transport Categories may not be appropriate for CAV-Fs; for example, security provisions are likely to be more important due to the vehicle’s unattended nature. The individual adaptations and considerations are addressed in subsequent sections of this paper.
Class 6.2A substances fall under transport category 0, meaning none of the above exemptions are permitted, regardless of the quantity. Class 6.2B is not assigned a transport category and so does not qualify for the above exemptions; however, as discussed in Section 4.3 of this study, these substances are likely to be exempt from the ADR under other grounds.
The tunnel codes listed in Table 3 indicate the restriction for transport through tunnels. Assuming that the Transport Category 2 goods discussed in this paper are transported under the exemption above, no tunnel restrictions apply. It should be noted that substances covered by Class 6.2 are not assigned a tunnel restriction code, and as such can also travel without restriction [14,35,49]. Additionally, any substances transported under LQs and EQs limits are not subject to tunnel restrictions. Should these exemptions apply, the findings by Bhargava et al. [17] are more relevant, with CAV-Fs likely to be the mode of choice through tunnels due to the significant time savings and increased safety.
Further to DGs tunnel restrictions, some tunnels may also have local restrictions which limit traffic depending on engine size, etc. [50]; thus, it is advisable to check such rules when planning logistics operations.
5. Discussion–Implications, Challenges and Recommendations for CAV-Fs Carrying Medical DGs
The findings presented in Section 4 suggest that there are many challenges to address in the transport of medical DGs by CAV-F. Despite qualifying for several exemptions, many gaps in regulations remain to ensure safe transport.
5.1. Training of Personnel and Implications for CAV-Fs
Compared to air transport, training requirements for movements by road are far less prescriptive, with no strict requirements for training based on fixed roles, but rather training which is appropriate for the level of responsibility and duties undertaken [14,24,25]. Where goods of security concern are transported, such training should also be provided. LQs, EQs, and transport category small load exemptions do not exempt parties from training requirements, except driver training (detailed below).
Section 1.4 of the ADR identifies the following roles and responsibilities in the shipment of goods which are relevant to the application of CAV-Fs in the transportation of DGs [14]:
- Consignor—determines the class and authorisation of the goods, provides documentation and details to the carrier, ensures use of appropriate packaging, complies with dispatch rules. In the context of the paper, this would be a responsible person acting on behalf of the healthcare body (e.g., the NHS). Some of these responsibilities can be deferred to other competent staff such as a packer. Furthermore, if the consignor is the manufacturer/wholesaler, Good Distribution Practice would require the distribution method (transportation via CAV-F) to be validated to confirm that the quality of the medicine is unaffected by the means of delivery.
- Packer—responsible for ensuring appropriate packaging is used and is labeled/marked correctly. In the context of this paper, for the majority medical products, such procedures would be performed by a trained technician following a validated procedure. For example, patient specimens would be packed by a medical practitioner with the appropriate documentation. In the case of high-value medicines, a pharmacist would act as the packer, and, on occasion, the loader.
- Loader—responsible for checking package integrity prior to loading and ensuring that packages are securely stowed in a suitable location inside the vehicle. They must also comply with any special loading and handling provisions. In the context of this study, this role is likely to be assumed by either the healthcare porters, technicians, or other logistical support staff. In CAV-F operations, the role and training of the loaders and unloaders is considerably more important to prevent incidents within the cargo compartment.
- Carrier—responsible for ensuring carriage is authorised (documents provided by the consignor and a visual inspection is sufficient). Additional responsibilities include checking vehicles and loads are compliant and not damaged, ensuring vehicles are not overloaded, ensuring ADR infringements have not occurred, instructing vehicle crews. This would be the freight company in the context of the study.
- Unloader—responsible for checking the correct goods are unloaded and are not damaged. Special loading and handling provisions also apply. As with loading, this role is likely to be carried out by either the healthcare porters, technicians or other logistical support staff in the context of this study.
- Consignee—responsible for accepting the goods in a timely manner, unless an infringement of the ADR has occurred.
Additional training requirements relating to vehicle crews are also specified in Section 8 of the ADR:
- 7.
- Drivers—responsible for the actual transportation of the goods, and completing duties as explained in writing by the carrier. Under LQs and EQs, no driver specific training is required; however, the driver is likely to carry out some roles on behalf of the carrier and should be trained appropriately for these tasks. Under the transport category small load exemption, the driver is required to be trained for a basic awareness and for basic DGs responsibilities. An example of where training exemption is applied is in the use of taxi drivers to regularly transport diagnostic specimens (UN3373) without any additional training. In the context of CAV-Fs, there is not likely to be a designated driver, so a remote operator would assume their duties instead. The remote operator should be trained as if assuming the role of the driver because they are ultimately in control of the vehicle and are the first to respond to incidents. It is assumed that the operator would have feedback from the basic vehicle diagnostic and control systems on board the CAV-F, although in the context of DGs, further sensing would be required to achieve a level of detection and load awareness equal to that of a traditional driver. This may include monitoring vehicle factors, such as the ambient environment for gases, fire detection, or road shocks; or cargo specific parameters, such as vibration, shock and temperature. Remote monitoring of many of these parameters has been found to be beneficial to ensure safety, product quality, and support research and development [51,52]. A trained operator should be able to manage and interpret such information and easily convey it to consignees/consignors as needed, or to the emergency services or responders in the event of an incident.
Further roles not explicitly defined by the ADR can be applied as operations dictate; however, for the purposes of this paper, those described above are deemed sufficient.
Training is defined in three separate types: (i) general awareness, which covers more generic regulations for the carriage of DGs; (ii) function-specific, which covers the regulations relevant to the personnel’s role, as well as any cross-mode variations if mixed mode transport is used; and (iii) safety, which can include the hazards of the goods carried, the handling of goods, and emergency procedures [14].
Unless transported under LQs and EQs exemptions, a trained Dangerous Goods Safety Advisor (DGSA) should also be appointed for each DGs movement undertaken [14]. This person is primarily responsible for helping to prevent the risks of DGs movements, ensuring procedures are followed, and providing guidance where needed, though they may have other duties. Under the transport category small load exemption, a DGSA may be required, though this is stipulated by the ADR as a decision made by the national regulatory body; for example, in the UK, it has been stated that a DGSA is not required in this case [53].
Training courses offered by educators are typically available in four forms: (i) basic awareness; (ii) by hazard class; (iii) a complete training of awareness and all classes; or (iv) DGSA training [54,55,56]; however, it should be noted that the only role which requires formal certification in the use cases of this study is the DGSA [14].
5.2. Documentation for Carriage by CAV-Fs
Unless carried under LQs or EQs exemptions, or other relevant provisions, documentation must accompany any DGs which are carried [35]. They may be provided through electronic means from the consignor to the carrier but must be reproducible in paper form if needed. In the case of CAV-Fs, the goods are not necessarily accompanied on their journey, and as such, it may be advisable to provide the relevant local authorities with access to the documentation should traffic incidents occur. The consignor is usually responsible for producing the documentation, and records should be retained for at least three months. It should be noted that under ICAO regulations, LQs still require documentation for air transport [24,25].
Transport documentation typically contains the following (including examples) [35]:
- -
- UN Number, e.g., UN 1851
- -
- Proper Shipping Name (and technical name if applicable), e.g., MEDICINE, LIQUID, TOXIC, N.O.S. (SOMULOSE SOLUTION FOR INJECTION)
- -
- DG Class Label Number(s), e.g., Class 6.1
- -
- Packing Group Number, e.g., PG II
- -
- Additional details including the packaging types, quantities, consignor details, consignee details, and tunnel restriction codes.
- -
- Details of coolants packed with the goods, e.g., UN 1845, CARBON DIOXIDE, SOLID, AS COOLANT
If the goods are being carried as part of a mixed-mode (i.e., chained) journey featuring maritime and/or air transport, the statement “Carriage in accordance with 1.1.4.2.1” should also be used on documentation. This is a feature which is likely to be required when the mode of this study is considered in conjunction with UAVs, as detailed by Grote et al. [24]. A template of a multi-modal DGs form is provided in the ADR, though it is not compulsory to follow this format. Some government bodies issue their own version of this document, and so it is advisable to check local standards [57]. Documents accompanying DGs in Class 6.2 should also feature the consignee’s details, including contact details [35].
The “Instructions in Writing” is another document which must be carried in the vehicle and should be accessible to all crew members in a language they understand [35]. The document is prescribed by the ADR and covers the procedure for accident or emergency situations, including matters such as tackling fires, and the risks posed by different goods. Incident procedures are covered in more detail in Section 5.6 of this paper; however, in the context of CAV-Fs, this document has little relevance given that it is very unlikely that a crew would be on board to read and respond to incidents. Certain procedures detailed in the document would be of key importance should an incident occur and, as such, may be better placed with the remote operator of the vehicle. Furthermore, it may be advisable for the vehicle to carry a QR (quick-response) code or read/write RFID (radio-frequency identification) tag which can be read by responders to ascertain details of the vehicle contents in the event of an emergency; features which are now commonplace in retail logistics [58]. Existing legislation does not indicate exact guidelines and so should be agreed with the national regulating body.
In terms of documentation beyond the requirements stipulated by the ADR, CAV-Fs will benefit from further documentation to account for the importance of loading/unloading. Provision 5.4.2 of the ADR details the need for a container/vehicle packing certificate where goods are transported by sea subsequent to road transport [35]. This is a feature which may be of importance for CAV-Fs, where goods may be loaded by the consignor, or loaders working for the consignor, in a similar fashion to containerised road/sea transport. Whilst not strictly required for road-only transport, it could be beneficial for consignors and their loaders to complete a vehicle packing certificate. This certificate typically contains certification of condition, packaging and labeling of the goods, the positioning within the vehicle, the specification of the vehicle, and other more minor details, as dictated by 5.4.2 of the IMDG Code [42]. This document is provided with the Transport Documentation.
5.3. Vehicle Specifications and Equipment: Implications for CAV-Fs
Under the assumption that the goods featured in this paper are covered by the transport categories exemption where possible (Section 4.4 of this paper), vehicles carrying these goods are only required to carry 1 × 2 kg dry powder fire extinguisher for fires of class A, B, and C [14]. Those goods not covered by the exemption (UN2814, UN2900, and UN3373) also have the same fire extinguisher requirements due to provision S3 [35]. Additional emergency equipment, such as warning signs, eye rinse, etc., must also be carried in some cases. For CAV-Fs, it may be more appropriate for automated (i.e., self-deploying) fire suppression systems, such as those described in the ICAO Technical Instructions for Safe Transport of DGs by Air [25], to be utilised. This may increase complexity, reduce loading capacity, and increase the cost of operating such vehicles significantly, though it may be essential to ensuring bystander safety. For some smaller pavement droids, such a requirement might make them impractical. Carriage of products with dry ice requires vehicles to be well ventilated or the driver’s compartment be sealed from the cargo [35]. This is also less relevant for CAV-Fs but is detailed for completeness.
As detailed in Section 5.1, the remote operator of a CAV-F would ideally have access to multiple on-board sensing and detection systems. This would include environmental monitoring to identify fires or dry ice leaks, enabling appropriate measures to be taken. Sensing equipment appropriate to the goods carried would need to be fitted to CAV-Fs to ensure sufficient steps have been taken to avoid major incidents. The specification of what is required would need to be agreed with the relevant vehicle regulator.
Placarding of vehicles is not required for the goods in this study under the assumption they are shipped in packages. Vehicles carrying goods of Class 6.2A (UN2814, UN2900) are required to display plain orange marking plates on the front and rear of the vehicle, as described in Section 5.3 of the ADR [35]. Furthermore, it may be advisable to mark CAV-Fs carrying other DGs as a matter of course to ensure that bystanders and emergency services are aware of the contents of such vehicles.
In terms of vehicle construction, no vehicle construction requirements stated in the ADR are relevant in the case of the goods reviewed in this paper, provided portable combustion heaters are not used and lighting apparatus does not produce sparks (Section 9.4 of the ADR). It has been assumed that the cargo compartment of such a vehicle is closed to the external environment and appropriate stowing provisions are provided for packages.
To ensure the security of products, particularly of high value, it may be advisable to construct vehicles with features similar to those used in high-security goods transport (e.g., cash transport). This may include body armouring, monitoring systems, video recording, and specialist locks [59]; combining to limit unauthorised cargo access.
At the time of writing, there is no standardised procedure or regulation for the general design and construction of autonomous vehicles between nations, in part due to the infancy of the technology and its adoption [60]; however, individual nations often do have their own governmental body responsible for supporting the regulation, testing and implementation of such technologies. In the UK, the Centre for Connected and Autonomous Vehicles under the Department for Transport oversees these developments [19]. As such, the specific requirements for the construction and design of CAV-Fs more generally are not entirely clear, though the specifics given by the ADR can still apply.
5.4. Loading/Unloading and Implications for CAV-Fs
If transporting under LQs exemptions, loaders must check to ensure that the vehicle and crew comply with the ADR prior to the loading of any goods [35]. Noncompliance in any aspect will prevent any loading. When loading, any orientation markings should be followed and suitably stowed/fastened so that the goods cannot be damaged or change orientation.
Packages should only be stacked if they are designed as such. Vehicle crews must not open any packages, and care must be taken to prevent damage during loading. If a leak is found when unloading, the vehicle must be safely and appropriately cleaned.
In addition to these provisions, the goods in this study carried under the transport category of small load exemption must also not be loaded on top of, or in close proximity to, foodstuffs or animal feed, unless separated by a distance of 0.8 m or a physical partition [14]. Loaders must also ensure that the 333 L or 333 kg limit of this exemption is not exceeded. Additionally, should any leaks occur, the vehicle should be disinfected before it is next used, and other goods should be checked for contamination. Class 6.2A goods should be stowed so that they are readily accessible and should not be exposed to heat when unloading and storing. In the event of spillage of Class 6.2A goods onto wooden surfaces, these surfaces should be removed and burned. No loading/unloading regulations apply to goods carried under EQs exemptions [14].
Loading/unloading is a key matter for CAV-Fs because it is the last/first point of human interaction with the loads before/after unattended transportation of goods. As such, additional care should be taken when stowing goods to ensure that movement is prevented. Section 5.2 identified that, whilst not compulsory, completing a vehicle packing certificate when CAV-Fs are used may be an appropriate precaution to ensure steps have been taken to prevent spillage, etc. during the journey, particularly if the loading is not completed by the carrier. For rail transport, the RID specifies that “devices to facilitate securing and handling of the dangerous goods” should be provided where possible [41]. This provision may also be recommended for CAV-Fs to further guarantee secure fastening and stowage.
Provisions may also be needed to ensure loads are easily identifiable if the vehicle is serving more than one consignee in the same trip. This may take the form of an on-board locker type system used in some CAV-F trials and require identification to enable access to each compartment for practical and security reasons [61].
5.5. Security and Implications for CAV-Fs
Security is of particular importance for CAV-Fs, which, whilst lockable, are not physically supervised during transit and so may be more susceptible to attempted break-ins or damage. Many medicines, benign or dangerous, can often be high value, such as some cytotoxic drugs (Class 6.1) [62], or can be of high consequence, and so may be subject to tampering or theft.
Under the assumption that goods in this study are carried with LQs, EQs, or transport category small load exemptions, the security provisions of the ADR do not need to be addressed, except for those goods with Class 6.2A (detailed below) [14]. Those loads transported under the transport category small load exemption must still comply with regulations relating to vehicle supervision, whereby vehicles carrying DGs must either be (a) directly supervised or (b) parked, unsupervised in a secure facility. Further options are available where (a) or (b) is not possible.
Where a CAV-F vehicle is not likely to be supervised during the journey itself, it would be advisable for the vehicle to be lockable after its departure from the consignor/loaders until it reaches the supervision of the consignee/unloaders. Rest stops are not required by CAV-Fs, so intermediate stops are unlikely.
Additional provisions which may be beneficial include high security (i.e., protected from cyber-attack) GPS tracking of both the vehicles and packages to ensure the whereabouts of vehicles and cargoes are known and enhanced cargo bay/container security. Further details of vehicle construction for security purposes were detailed in Section 5.3. It should be noted that nonsecure GPS tracking may be counter-secure if it can be used to locate and attempt load theft. Appropriate insurance for both the carrier and consignee/consignor would also be advisable.
Substances identified as Class 6.2A have been identified as “high consequence” in Section 1.10.3 of the ADR [14]. This means that it poses a significant threat if misused in terrorist activity. As such, a comprehensive security plan must be in place, provided (a) the specific allocation of competent and qualified security; (b) records of the goods involved; (c) a comprehensive review of security risks, including stops and transhipment points; (d) a written response to the security risk review, detailing training, policy interventions, operations interventions, and equipment and resource provisions; (e) detailed procedures for handling of security issues; (f) detailed procedures for reviewing plans; and (g) measures to protect the security of the plan and its distribution [14]. It is also advised that tracking is applied to such goods. Vehicles carrying Class 6.2A substances can be left unattended on the provision that the cargo is protected from illicit unloading (e.g., through using a lockable compartment), but should not be left unattended near inhabited or frequented places.
5.6. Traffic Safety and Incident Procedures: Implications for CAV-Fs
Most national driving regulations will also stipulate procedures to follow when traffic incidents occur on roads; for example, in the UK’s “Highway Code”, rules 281–283 provide procedural details such as informing the emergency services, turning off engines, etc. [63]. Additional guidance may also be provided for incidents with DGs vehicles, highlighting the need to prevent smoking near the vehicle, as well as assisting public drivers in identifying such vehicles [63]. Under the ADR, when incidents or accidents occur, it is stipulated that the “Instructions in Writing” should be followed (see Section 5.2 of this study). These instructions should help to limit the extent of any damages or exposure to DGs.
Serious accidents or incidents which take place during loading, carriage, and unloading of DGs should be reported by the responsible personnel (e.g., incident during loading is reported by loader) to the national transport authority. For example, this authority would be the Department for Transport in the UK [64] or PHSMA in the United States [65]. Reportable incidents relevant to this study include when the following occur [35]:
- -
- There is an imminent risk of loss of product (DG Class 6.2A only in this study);
- -
- Personal injury occurred where intensive medical treatment or a hospital stay was needed, or where an individual is left unable to work for ≥3 days;
- -
- Material or environmental damage of ≥€50,000 occurred;
- -
- The emergency services close or evacuate an area for ≥3 h due to the goods involved.
A model reporting structure is provided by the ADR (1.8.5.4) and covers details such as contact information, mode, location, weather conditions, the DGs involved, causes, and consequences.
Whilst there is no explicit requirement in the ADR to record near misses or minor incidents, it would be strongly recommended to follow similar procedures to major incidents for internal purposes, involving any involved parties.
In the context of this paper, it could be seen that carriage of DGs by CAV-Fs reduces the overall risk for those directly involved with the transport, e.g., no vehicle crew on board minimises exposure risk; however, in the event of an incident, the risk to those nearby may be greater. This is, in part, due to the removal of a crew which can immediately respond to any incident. As discussed in Section 5.4, certain additional vehicle provisions beyond the scope of the ADR, such as fire suppression systems, may be more appropriate for tackling some emergency situations.
To assist with incident procedures, vehicle details and location tracking should be shared with the relevant authorities (e.g., police, etc.), as well as identifying a responsible person who can attend the incident on behalf of the carrier, should one occur. The remote operator would be the party responsible for managing and reporting the incident. Under the LQs, EQs, and transport category small load exemptions, vehicles are not required to be marked with orange DGs panels or placards; however, if a vehicle is not supervised it may also be more appropriate to mark vehicles beyond these requirements to prevent accidental exposure to members of the public, though this should be agreed with the national regulatory body.
Health service organisations may have additional requirements (beyond those detailed in DGs regulations) for incident response. Such protocol would be subject to dialogue between the vehicle operators and health service provider when agreeing to contractual arrangements [24,66]. Such requirements may include the following:
- -
- Direct communication with the health service to provide expert advice on package handling and clean-up. Incidents can also be logged in the health service’s risk management reporting system.
- -
- Inform the health service organisation of transport issues that could affect the integrity of goods (e.g., excessive delays, temperature extremes).
- -
- Specific spillage procedures and equipment.
- -
- Requirements to carry out environmental monitoring in the vehicle.
Any application of CAV-Fs would need to consider these issues.
5.7. Other Regulatory Considerations and Implications for CAV-Fs
Further to the DGs regulations, approvals from other regulatory bodies may be required for some goods given the nonstandardised mode considered in this study. In the UK, the Medicines and Healthcare products Regulatory Agency (MHRA) requires Good Distribution Practice (GDP) to be maintained throughout transportation so that medicine quality is assured [67]. Learnings from the development UAV medical deliveries are useful to consider here, whereby evidence-based validation proved vital before acceptance of GDP audited operations. For example, Amukele et al. [68] tested the effects of UAV flight on appropriately packaged blood samples and found that nondamaging transport is only possible with strict environmental regulation. Oakey et al. [33] identified that ampoules of insulin for injection flown on typical flight operations were not adversely affected by vibration. To the best of the authors’ knowledge, no studies currently exist which have studied the on-board conditions with regards to transporting medical supplies using more novel forms of road transport, e.g., CAV-Fs. Although concerns are being addressed for established methods, cycle deliveries show differences in vibration compared to other road transport modes [69]; thus, sensitive medical products packaging specifications should reflect these differences to meet the requirements of both the ADR and GDP.
Transportation of medical products by autonomous vehicles was likely not a major consideration when the MHRA developed its recommendations and guidance associated with good distribution practice. However, with its focus on maintaining the quality of the medicines transported, and thereby preserving patient safety, this framework can accommodate new developments in transport [70]. In the case of temperature-sensitive medicines, data loggers are typically used to monitor the temperature during the journey, and such systems, operating in real-time, could easily be adopted within CAV-Fs operations to provide live monitoring for the consignor and consignee. Upon arrival, these are inspected, data is transferred, and the cargo is only accepted if the specified temperature range has been maintained [70,71].
Maintenance of the temperature and the avoidance of excessive shock on the medicines transported by autonomous vehicles is even more important in comparison with the more traditional transportation approaches because the nature of these innovations means that smaller, more frequent cargoes will be transported, and these will be more individualised for just-in-time needs, to supply pharmacies, hospitals, and even individual patients. Thus, real-time data logging and the provision for anti-tampering is a requirement for the packaging used in such logistical solutions [72].
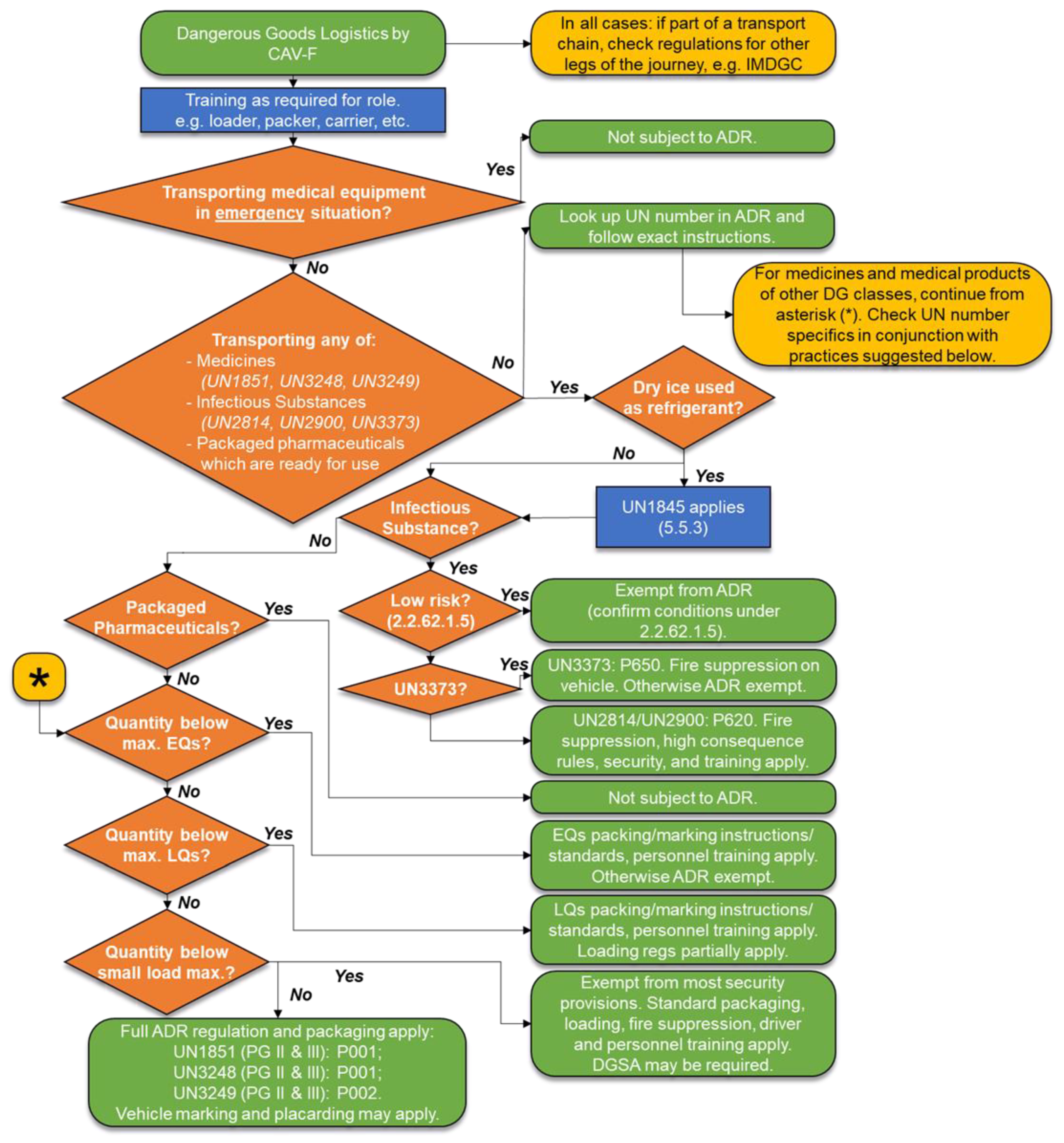
5.8. Summary Guidance under Current Provisions
Findings from the audit have been summarised in a list of key issues for CAV-F fleet managers to consider when planning an operation involving transport of dangerous medicines or medical goods (Table 4). This guidance is subsequently reflected in a flowchart in Figure 4. Any recommendations specific to the modes in question are visually represented in Figure 5.
Table 4.
Issues to consider for CAV-F operators for transporting DGs as part of logistics operations.
Figure 4.
Guidance for transporting DGs likely to be involved in CAV-F medical logistics. Page number references relate to the ADR [14].
Figure 5.
Recommendations for good practice when applying DGs regulations to CAV-Fs. Note that these are suggested practice, generally beyond the scope of the ADR. ADR compliance and agreement with the relevant regulatory body should be reached prior to operations.
Unlike the UAV DGs process, the process of carriage by road is somewhat less formal, with fewer regulatory body interactions being required [14,24]. Nonetheless, where existing legislation cannot be applied or does not directly address the requirements of CAV-Fs, recommendations have been made; although, it is advisable to seek guidance from the national governing body. It should be remembered the ADR is frequently reviewed to reflect technology innovations, and as such, operations should reflect these changes. Additionally, any transport as part of a chain with other modes would be subject to the regulations relevant for those modes.
6. Conclusions and Recommendations
The expanding area of autonomous road freight in the healthcare sector requires DGs regulations to be carefully considered. This study has found that there is minimal literature directly addressing how such regulations apply to these somewhat novel modes in logistics operations. As with the increasing interest in UAVs for similar use cases, new modes generally become more established before regulations and policy develops [24]. Variations of DGs regulations for road transport already exist to support emerging modes in this area, and it is likely that similar practice will be adopted for CAV-Fs [15]. To enable a greater uptake of CAV-Fs in this field and realise their full benefits, consistent regulations need to be developed. This should help to reduce barriers to implementation and the need for authorities to review applications on a case-by-case basis.
This paper has performed an audit of existing regulations and the issues surrounding their application to these novel modes, focusing on medicines and medical products. Where regulations do not currently apply directly to a mode, a series of suggested practices have been identified to promote safe transit of such goods. Further possible considerations relating to the effects of transit of both dangerous and benign medicines and medical products by CAV-F have also been identified to assist with gaining support from healthcare regulators.
CAV-Fs will benefit from the use of loading certificates to ensure secure stowing of goods, whilst remote monitoring of cargoes would enable appropriate and fast response to incidents and give assurance of product quality on arrival. CAV-Fs should be tested prior to use to ensure they do not cause the deterioration of the products carried. Future work towards developing these standards may benefit from prioritising those interventions/adaptations which have greatest importance, particularly during the testing stages of the technologies. Such research gaps could be located by adapting the successful methodology used for this paper (Figure 2).
Whilst this research captures findings which support the development of CAV-Fs and their use in the healthcare sector, the study is limited to (i) specific commodities and (ii) a specific class of CAV-F (3.5 T vehicles), both of which may restrict the breadth of direct applications. Further investigations into a broader range of goods (e.g., different DGs classes) and vehicle types (e.g., 7.5 T rigid vehicles, articulated HGVs, etc.) will address these limitations and build on the findings of this study.
Author Contributions
Conceptualisation, A.O. and M.G.; Methodology, A.O. and M.G.; Formal Analysis, A.O.; Investigation, A.O.; Writing—Original Draft Preparation, A.O. and P.G.R.; Writing—Review & Editing, A.O., M.G., T.C. and P.G.R.; Supervision, A.O. and T.C.; Project Administration, A.O.; Funding Acquisition, T.C. All authors have read and agreed to the published version of the manuscript.
Funding
This research was funded by EPSRC grant number EP/V002619/1.
Conflicts of Interest
The authors declare no conflict of interest.
Appendix A
Table A1.
Audit checklist used in the investigation.
Table A1.
Audit checklist used in the investigation.
| Topic | Item | Resources | Complete |
|---|---|---|---|
| Use cases | Identify CAV-F medical carriage cases | Scientific Literature, Press Releases | 🗸 |
| Vehicle Standards | Applicability of DG regs to CAV-Fs | ADR, UN Documentation, Government Bodies, Vehicle Manufacturers | 🗸 |
| DG Classification | Applicability of DG regs specific goods | ADR, Government Bodies | 🗸 |
| DG Exemption | Exemption from DG regs in specific sizes of loads—relate to use cases | ADR, Vehicle Manufacturers | 🗸 |
| Packaging Standards | Explore packaging standards and adaptations | ADR, Healthcare providers, Other DG Regs, Scientific Literature | 🗸 |
| Training Standards | Explore training standards and adaptations | ADR, Healthcare providers, Other DG Regs, Scientific Literature | 🗸 |
| Documentation Standards | Explore documentation standards and adaptations | ADR, Healthcare providers, Other DG Regs, Scientific Literature | 🗸 |
| Vehicle Standards | Explore vehicle standards, CAV-F construction and adaptations | ADR, Healthcare providers, Other DG Regs, Vehicle Manufacturers, Government Bodies, Scientific Literature | 🗸 |
| Handling Standards | Explore documentation standards and adaptations | ADR, Healthcare providers, Other DG Regs, Scientific Literature | 🗸 |
| Security Standards | Explore documentation standards and adaptations | ADR, Healthcare providers, Other DG Regs, Secure Transport Logistics Providers, Scientific Literature | 🗸 |
| Other Implications | Explore other issues associated with handling of DG medical products beyond the standard DG regulations | Healthcare providers, Scientific Literature, Government Bodies | 🗸 |
Table A2.
EQs packaging specification. Details of tests should be “appropriately documented” [14].
Table A2.
EQs packaging specification. Details of tests should be “appropriately documented” [14].
| Standard | Requirement | Reference |
|---|---|---|
| Construction Inner Packaging | Plastic (min 0.2 mm thick)/Glass/Porcelain/Stoneware/Earthenware/Metal Secure closure, leakproof | ADR Vol. 1 3.5.2(a) |
| Construction Intermediate Packaging | Contains inner packaging such that it cannot be easily broken Contains enough absorbent material for inner packaging’s contents Leakproof | ADR Vol. 1 3.5.2(b) |
| Construction Outer Packaging | Contains intermediate packaging Strong, rigid e.g., wood, fibreboard | ADR Vol. 1 3.5.2(c) |
| Drop Test | Dropped from 1.8 m without breakage or significant damage: - Flat on the base - Flat on the top - Flat on the longest side - Flat on the shortest side - On a corner | ADR Vol. 1 3.5.3.1(a) |
| Stack Test | Loaded on the top for 24 h with the equivalent of the same package stacked to 3 m high | ADR Vol. 1 3.5.3.1(b) |
References
- Pichler, P.-P.; Jaccard, I.S.; Weisz, U.; Weisz, H. International Comparison of Health Care Carbon Footprints. Environ. Res. Lett. 2019, 14, 064004. [Google Scholar] [CrossRef] [Green Version]
- NHS. Delivering a ‘Net Zero’ National Health Service. Available online: https://www.england.nhs.uk/greenernhs/wp-content/uploads/sites/51/2020/10/delivering-a-net-zero-national-health-service.pdf (accessed on 14 April 2021).
- Landry, S.; Philippe, R. How Logistics Can Service Healthcare. Supply Chain Forum Int. J. 2004, 5, 24–30. [Google Scholar] [CrossRef]
- Buntak, K.; Kovačić, M.; Martinčević, I. Impact of medical logistics on the quality of life of health care users. In Proceedings of the Quality Festival 2019, Kragujevac, Serbia, 29 May–1 June 2019; pp. 1025–1032. [Google Scholar]
- Hawkins, C. Decarbonising the Estate; NHS Property Services: London, UK, 2021. [Google Scholar]
- NHS. Zooming into a Greener Future: The Case for a Zero-Emissions Courier Services. Available online: https://www.england.nhs.uk/greenernhs/whats-already-happening/zooming-into-a-greener-future-the-case-for-a-zero-emissions-courier-services/ (accessed on 28 January 2021).
- Flämig, H. Autonomous Vehicles and Autonomous Driving in Freight Transport. In Autonomous Driving: Technical, Legal and Social Aspects; Maurer, M., Gerdes, J.C., Lenz, B., Winner, H., Eds.; Springer: Berlin/Heidelberg, Germany, 2016; pp. 365–385. ISBN 978-3-662-48847-8. [Google Scholar]
- Fortune Business Insights Autonomous Trucks Market Size, Growth & Global Report [2020–2027]. Available online: https://www.fortunebusinessinsights.com/autonomous-truck-market-103590 (accessed on 14 April 2021).
- Andersson, P.; Ivehammar, P. Benefits and Costs of Autonomous Trucks and Cars. J. Transp. Technol. 2019, 9, 121–145. [Google Scholar] [CrossRef] [Green Version]
- Schreurs, M.A.; Steuwer, S.D. Autonomous Driving—Political, Legal, Social, and Sustainability Dimensions. In Autonomous Driving: Technical, Legal and Social Aspects; Maurer, M., Gerdes, J.C., Lenz, B., Winner, H., Eds.; Springer: Berlin/Heidelberg, Germany, 2016; pp. 149–171. ISBN 978-3-662-48847-8. [Google Scholar]
- Ford Would You Trust Your Parcels to a Self-Driving Van? Ford and Hermes Explore the Future of Doorstep Deliveries|Ford of Europe|Ford Media Center. Available online: https://media.ford.com/content/fordmedia/feu/en/news/2021/06/17/-would-you-trust-your-parcels-to-a-self-driving-van--ford-and-he.html (accessed on 4 August 2021).
- Baker, L. Self-Driving Startup Partners with CVS on Autonomous Medical Delivery. Available online: https://www.freightwaves.com/news/self-driving-startup-partners-with-cvs-on-autonomous-medical-delive (accessed on 8 March 2021).
- Mims, C. The Scramble for Delivery Robots is on and Startups Can Barely Keep up. Wall Str. J. 2020. Available online: https://www.wsj.com/articles/the-scramble-for-delivery-robots-is-on-and-startups-can-barely-keep-up-11587787199 (accessed on 8 March 2021).
- United Nations. ADR 2021; United Nations Publications: New York, NY, USA, 2020; Volume 1, Available online: https://unece.org/sites/default/files/2021-01/ADR2021_Vol1e_0.pdf (accessed on 10 March 2021).
- Health and Safety Executive Main Exemptions—Carriage of Dangerous Goods Manual. Available online: https://www.hse.gov.uk/cdg/manual/exemptions.htm (accessed on 10 March 2021).
- Hern, A. Robots Deliver Food in Milton Keynes under Coronavirus Lockdown. Guardian 2020, 12. Available online: https://www.theguardian.com/uk-news/2020/apr/12/robots-deliver-food-milton-keynes-coronavirus-lockdown-starship-technologies (accessed on 8 March 2021).
- Bhargava, K.; Choy, K.W.; Jennings, P.A.; Birrell, S.A.; Higgins, M.D. Traffic Simulation of Connected and Autonomous Freight Vehicles (CAV-F) Using a Data-Driven Traffic Model of a Real-World Road Tunnel. Transp. Eng. 2020, 2, 100011. [Google Scholar] [CrossRef]
- Engler, Á. Autonomous Technologies in the Transportation of Dangerous Goods. Hadmernok 2018, 13, 89–95. [Google Scholar]
- Department for Transport Centre for Connected and Autonomous Vehicles. Available online: https://www.gov.uk/government/organisations/centre-for-connected-and-autonomous-vehicles (accessed on 16 March 2021).
- Gardner, G. Self-Driving NAVYA, Beep Shuttles Used to Tranport COVID-19 Tests To Mayo Clinic In Florida. Available online: https://www.forbes.com/sites/greggardner/2020/04/07/navya-beep-use-avs-to-tranport-covid-19-tests-to-mayo-clinic-in-florida/ (accessed on 8 March 2021).
- Kiwibot. Covid Home. Available online: https://www.kiwibot.com/kiwibot-covid-19 (accessed on 8 March 2021).
- UNIDO In China, Robot Delivery Vehicles Deployed to Help with COVID-19 Emergency|UNIDO. Available online: https://www.unido.org/stories/china-robot-delivery-vehicles-deployed-help-covid-19-emergency (accessed on 8 March 2021).
- UNECE UN Recommendations on the Transport of Dangerous Goods—Model Regulations. Available online: https://unece.org/rev-21-2019 (accessed on 8 March 2021).
- Grote, M.; Cherrett, T.; Oakey, A.; Royall, P.G.; Whalley, S.; Dickinson, J. How Do Dangerous Goods Regulations Apply to Uncrewed Aerial Vehicles Transporting Medical Cargos? Drones 2021, 5, 38. [Google Scholar] [CrossRef]
- ICAO. Technical Instructions for the Safe Transport of Dangerous Goods by Air (Doc 9284); ICAO: Montréal, QC, Canada, 2019. [Google Scholar]
- US Dept. for Transportation PHMSA Regulations|PHMSA. Available online: https://www.phmsa.dot.gov/phmsa-regulations (accessed on 8 March 2021).
- US Dept. for Transportation ADR and RID|PHMSA. Available online: https://www.phmsa.dot.gov/international-program/adr-and-rid (accessed on 8 March 2021).
- Downes, L. The Laws of Disruption Chaos: Harnessing the New Forces that Govern Life and Business in the Digital Age; Basic Books: New York, NY, USA, 2009; ISBN 978-0-465-01864-2. [Google Scholar]
- US Dept. for Transportation Request for Information on Regulatory Challenges to Safely Transporting Hazardous Materials by Surface Modes in an Automated Vehicle Environment|PHMSA. Available online: https://www.phmsa.dot.gov/news/request-information-regulatory-challenges-safely-transporting-hazardous-materials-surface-modes (accessed on 10 March 2021).
- APT Research Inc. Hazardous Material Transport with Unmanned Systems Phase 1-Exploration; APT Research Inc.: Huntsville, AL, USA, 2019. [Google Scholar]
- National Academies of Sciences, Engineering, and Medicine. Challenges to CV and AV Applications in Truck Freight Operations; The National Academies Press: Washington, DC, USA, 2017. [Google Scholar]
- Health and Safety Executive Regulatory Environment—Carriage of Dangerous Goods Manual. Available online: https://www.hse.gov.uk/cdg/manual/regenvirnment.htm (accessed on 6 April 2021).
- Oakey, A.; Waters, T.; Zhu, W.; Royall, P.G.; Cherrett, T.; Courtney, P.; Majoe, D.; Jelev, N. Quantifying the Effects of Vibration on Medicines in Transit Caused by Fixed-Wing and Multi-Copter Drones. Drones 2021, 5, 22. [Google Scholar] [CrossRef]
- Molero, G.D.; Santarremigia, F.E.; Aragonés-Beltrán, P.; Pastor-Ferrando, J.-P. Safety by Design: Design of Inland Container Terminals with Dangerous Goods. In Total Safety and the Productivity Challenge; Routledge: London, UK, 2019; ISBN 978-1-315-10810-0. [Google Scholar]
- United Nations. ADR 2021; United Nations Publications: New York, NY, USA, 2020; Volume 2, Available online: https://unece.org/sites/default/files/2021-01/ADR2021_Vol2e.pdf (accessed on 10 March 2021).
- European Commission. Directive 2008/50/EC of the European Parliament and of the Council of 21 May 2008 on Ambient Air Quality and Cleaner Air for Europe; European Commission: Brussels, Belgium, 2008; Volume 152, pp. 1–44. [Google Scholar]
- Department for Transport Driving a Van. Available online: https://www.gov.uk/guidance/driving-a-van (accessed on 11 November 2019).
- European Commission on the Road to Automated Mobility: An EU Strategy for Mobility of the Future. Available online: https://ec.europa.eu/transport/sites/transport/files/3rd-mobility-pack/com20180283_en.pdf (accessed on 14 April 2021).
- United Nations. Convention on Road Traffic; United Nations, 1949; Available online: https://treaties.un.org/doc/Publication/MTDSG/Volume%20I/Chapter%20XI/XI-B-1.en.pdf (accessed on 28 December 2021).
- UNECE. Consolidated Resolution on the Construction of Vehicles (R.E.3); UNECE: Geneve, Switzerland, 2017. [Google Scholar]
- OTIF. Regulations Concerning the International Carriage of Dangerous Goods by Rail (RID) 2021; OTIF: Berne, Switzerland, 2020. [Google Scholar]
- IMO IMDG Code. Available online: https://www.imo.org/en/publications/Pages/IMDG%20Code.aspx (accessed on 11 March 2021).
- Duke University. Biological Safety Office Proper Shipment of Patient Specimens and Infectious Substances; Duke University: Durham, NC, USA, 2014; Available online: https://www.safety.duke.edu/sites/default/files/TrainingSupplementGuide.pdf (accessed on 28 December 2021).
- UK Government Packaging and Transport Requirements for Patient Samples—UN3373. Available online: https://www.gov.uk/government/publications/packaging-and-transport-requirements-for-patient-samples-un3373/packaging-and-transport-requirements-for-patient-samples-un3373 (accessed on 28 September 2020).
- EASA. Easy Access Rules for Unmanned Aircraft Systems; EASA: Köln, Germany, 2021.
- Bester, A.-M.; Cox, T.; (Isle of Wight NHS, Newport, UK). Personal Communication to Oakey, A., June 2020, RE: St. Mary’s IOW Chemotherapy Drug Delivery, 2020.
- Peace, R. Just How Much Can You Carry by E-Bike?|Cycling UK. Available online: https://www.cyclinguk.org/article/just-how-much-can-you-carry-e-bike (accessed on 8 June 2021).
- VanGuide.Co.Uk. Ford Transit Dimensions; VanGuide.co.uk. 2019. Available online: https://www.vanguide.co.uk/ford-transit-dimensions (accessed on 8 June 2021).
- RHA. UK ADR Tunnel Code Information for Drivers-Planners; RHA: Glasgow, UK, 2010. [Google Scholar]
- UK Government A3 Hindhead Tunnel: Advice for Drivers. Available online: https://www.gov.uk/guidance/a3-hindhead-tunnel-advice-for-drivers (accessed on 22 July 2021).
- Desai, M.; Phadke, A. Internet of Things Based Vehicle Monitoring System. In Proceedings of the 2017 Fourteenth International Conference on Wireless and Optical Communications Networks (WOCN), Mumbai, India, 24–26 February 2017; pp. 1–3. [Google Scholar]
- Tsang, Y.; Choy, K.; Wu, C.; Ho, G.; Lam, H.; Koo, P. An IoT-Based Cargo Monitoring System for Enhancing Operational Effectiveness under a Cold Chain Environment. Int. J. Eng. Bus. Manag. 2017, 9, 1847979017749063. [Google Scholar] [CrossRef] [Green Version]
- Health and Safety Executive ADR and the Carriage Regulations 2004—Carriage of Dangerous Goods. Available online: https://www.hse.gov.uk/cdg/manual/adrcarriage.htm#dgsa (accessed on 17 March 2021).
- 2 Start Ltd. ADR Training. Available online: https://www.2start-training.com/course/classroom-courses/adr-training/ (accessed on 17 March 2021).
- Camion Transport ADR Training Modules|CAMION TRANSPORT. Available online: https://www.camiontransport.ch/en/career/further-education/adr-training-modules (accessed on 17 March 2021).
- RHA UK 2021—All Modes Dangerous Goods Training—The Road Haulage Association. Available online: https://www.rhaonline.co.uk/courses/list.php?id=46 (accessed on 17 March 2021).
- UK Government Dangerous Goods Declaration Note. Available online: https://www.gov.uk/government/publications/dangerous-goods-declaration-note (accessed on 16 March 2021).
- Jones, E.C.; Chung, C.A. RFID in Logistics: A Practical Introduction; CRC Press: Boca Raton, FL, USA, 2007; ISBN 978-0-429-12356-6. [Google Scholar]
- Babcock Cash-in-Transit Armoured Vehicles|Babcock Vehicle Engineering Ltd. Available online: https://babcockvehicleengineering.com/armoured-vehicles/cash-in-transit/ (accessed on 12 October 2021).
- UNECE Automated Driving|UNECE. Available online: https://unece.org/automated-driving (accessed on 16 March 2021).
- Ford. Ford and Hermes Explore the Future of Driverless Deliveries. 2021. Available online: https://www.youtube.com/watch?v=gYBamHviJjA (accessed on 12 October 2021).
- Siddiqui, M.; Rajkumar, S.V. The High Cost of Cancer Drugs and What We Can Do about It. Mayo Clin. Proc. 2012, 87, 935–943. [Google Scholar] [CrossRef] [PubMed] [Green Version]
- Department for Transport. The Official Highway Code; Department for Transport: London, UK, 2015; ISBN 978-0-11-553342-6.
- UK Government Report an Accident Involving the Transportation of Dangerous Goods. Available online: https://www.gov.uk/government/publications/dangerous-goods-incident-reporting-form (accessed on 6 April 2021).
- US Dept. for Transportation Incident Reporting|PHMSA. Available online: https://www.phmsa.dot.gov/hazmat-program-management-data-and-statistics/data-operations/incident-reporting (accessed on 6 April 2021).
- NHS. Invitation to Tender to Supply the Pathology Collection Network for The East and South East London NHS Pathology Partnership; NHS Property Services: London, UK, 2021.
- Turner, P. Delivery of Medical Supplies/Pharmaceuticals by Drone within the UK—Is This a Realistic Approach? Eur. J. Parenter. Pharm. Sci. 2020. Available online: https://www.ejpps.online/post/vol25-2-guest-editorial-delivery-of-medical-supplies-pharmaceuticals-by-drone-within-the-uk (accessed on 27 April 2021).
- Amukele, T.; Ness, P.M.; Tobian, A.A.R.; Boyd, J.; Street, J. Drone Transportation of Blood Products. Transfusion 2017, 57, 582–588. [Google Scholar] [CrossRef] [PubMed]
- Bíl, M.; Andrášik, R.; Kubeček, J. How Comfortable Are Your Cycling Tracks? A New Method for Objective Bicycle Vibration Measurement. Transp. Res. Part. C Emerg. Technol. 2015, 56, 415–425. [Google Scholar] [CrossRef]
- Medicines and Healthcare products Regulatory Agency. Rules and Guidance for Pharmaceutical Manufacturers and Distributors [Orange Guide] 2017; Pharmaceutical Press: London, UK, 2017; ISBN 978-0-85711-285-9. [Google Scholar]
- Hii, M.S.Y.; Courtney, P.; Royall, P.G. An Evaluation of the Delivery of Medicines Using Drones. Drones 2019, 3, 52. [Google Scholar] [CrossRef] [Green Version]
- Beck, S.; Bui, T.T.; Davies, A.; Courtney, P.; Brown, A.; Geudens, J.; Royall, P.G. An Evaluation of the Drone Delivery of Adrenaline Auto-Injectors for Anaphylaxis: Pharmacists’ Perceptions, Acceptance, and Concerns. Drones 2020, 4, 66. [Google Scholar] [CrossRef]
Publisher’s Note: MDPI stays neutral with regard to jurisdictional claims in published maps and institutional affiliations. |
© 2022 by the authors. Licensee MDPI, Basel, Switzerland. This article is an open access article distributed under the terms and conditions of the Creative Commons Attribution (CC BY) license (https://creativecommons.org/licenses/by/4.0/).




