Innovating the Construction Life Cycle through BIM/GIS Integration: A Review
Abstract
:1. Introduction
- What is the state of the art of BIM/GIS integration based on metamodels and ontologies?
- Does a BIM/GIS digital system exist that is based on a metamodel and ontologies for the representation and management of assets?
2. Background
2.1. BIM/GIS Integration
2.2. Model Driven Architecture and Engineering
- M3: is the meta-object facility, the most abstract layer, and is also called the meta-meta-model. In the IFC case, the model language EXPRESS itself can be considered to be the M3 layer, according to [28];
- M2: also referred to as the metamodel, describes the schema used to instantiate M1 models. The IFC structure itself can be placed at this level, as well as related entities such as IfcWall or IfcDoor;
- M1: is the model itself, for example the package of UML schemas which are used to describe a real-world domain. As a BIM analogy, the IFC model of a construction, designed by an expert in BIM software, is a construct belonging to the M1 metalevel;
- M0: is the real-world object. In software engineering it can refer to code, in the AECO/FM sector it is the real-world building or infrastructure.
2.3. Ontology and RDF/OWL Ontology Language
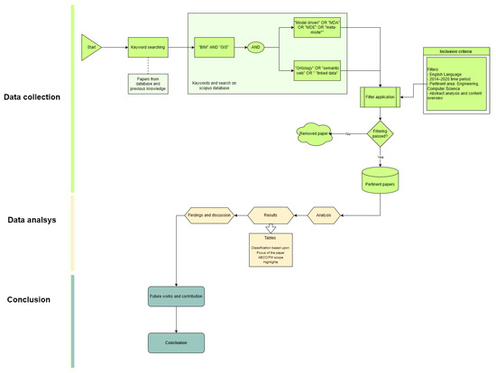
3. Materials and Methods
4. Results
4.1. BIM, GIS and Metamodelling
| Number | Reference | Focus of The Paper | AECO/FM Scope | Highlights |
|---|---|---|---|---|
| 1 | [50] | Metamodel for SATBIM framework | Mechanised tunnelling | ANN trained metamodel for real-time design assessment in mechanised tunnelling. The data exchange workflow is automated and established between a multilevel information model and the FE framework KRATTOS as a simulation engine. |
| 2 | [40] | UML profiles for modelling of geospatial information in GIS, ITS and BIM | Transport systems | MDA approaches to develop a structure of formalised UML profiles. BIM, GIS and ITS profiles are all rooted to the Core Geospatial Profile (GCP) based on ISO 19103 and ISO 19109 |
| 3 | [46] | Multi-LOD metamodel | Vagueness visualisation in building models | Uncertainties about information during building design is addressed with the adoption of a multi-LOD metamodel which assigns a “vagueness definition” to each individual property (such as material, thickness, position) |
| 4 | [51] | Multi-LOD metamodel | Management and evaluation of buildings in early design stages | The Multi-LOD metamodel gives explicit description of LOD requirements for each building component type, along with the assigned possible uncertainties (which can be numerical or categorical). The model evaluation focused on structural and LEAC design. |
| 5 | [28] | MDSE taxonomy for construction engineering | Review | An overview on the current state of the art, in the form of a taxonomy of MDSE techniques for construction engineering, |
| 6 | [44] | Customised BIM services and plug-ins | Facility management | Development of a semi-automated FM system factory, named EncapsulatingBIM4FM, in order to achieve software interoperability with the possibility of each component to evolve independently |
| 7 | [47] | Multi-LOD metamodel | Previous work of n. 3 and 4 | |
| 8 | [52] | Multi-LOD metamodel | Previous work of n. 3 and 4 | |
| 9 | [53] | Multi-LOD metamodel | Previous work of n. 3 and 4 | |
| 10 | [54] | Multi-LOD metamodel | BIM-based Communication protocol | The multi-LOD metamodel is adopted to formalise LOD requirements, allowing to establish a minimised communication protocol. The communication benefit of the metamodel to define exchange requirements, with the aim to ease and improve collaboration in early phases of design. |
| 11 | [55] | Multi-LOD metamodel | Previous work of n. 3 and 4 | |
| 12 | [48] | SOA for civil engineering cooperation | MDSE approach for a Service oriented architecture (SOA) based on a common ontology | Foundation of a common domain ontology for data repository design |
| 13 | [49] | Building Energy Performance simulation | Model transformation | Development of a model transformation system to link BIM with Modelica libraries to support Building Energy Performance Simulations (BEPS) |
4.2. BIM, GIS and Ontologies
5. Discussion
5.1. Lack of a Bridge between AEC and MDE Communities
5.2. Metamodels and Ontology Synergies for Digital Systems
- Seamless data integration between BIM and GIS with minimised data loss;
- Definition of methodologies for the creation and joint adoption of ontologies and metamodels for BIM/GIS integration;
- Definition of a conceptual framework to enable artificial intelligence (AI) and machine learning applications.
5.3. Implications of a BIM/GIS Integration Based upon Metamodels and Ontologies
6. Conclusions
Author Contributions
Funding
Institutional Review Board Statement
Informed Consent Statement
Data Availability Statement
Conflicts of Interest
References
- Najeh, H.; Singh, M.P.; Ploix, S.; Chabir, K.; Abdelkrim, M.N. Diagnosis in buildings: New trends illustrated by an application. In Proceedings of the 2019 International Conference on Control, Automation and Diagnosis (ICCAD), Grenoble, France, 2–4 July 2019; pp. 1–6. [Google Scholar]
- Schwab, K.; Zahidi, S. The Global Competitiveness Report: How Countries are Performing on the Road to Recovery. Available online: https://www3.weforum.org/docs/WEF_TheGlobalCompetitivenessReport2020.pdf (accessed on 30 November 2020).
- Mattana, L.; Souza, J.C.; De Faria, M.L.T. The Study of Innovation Process in Civil Construction Through BIM Technology. In Proceedings of the International Conference on Production and Operations Management Society, 15 October 2019; Springer: Berlin/Heidelberg, Germany; pp. 771–778. Available online: https://link.springer.com/chapter/10.1007/978-3-030-23816-2_76 (accessed on 10 February 2021).
- Sacks, R.; Eastman, C.; Lee, G.; Teicholz, P. BIM Handbook: A Guide to Building Information Modeling for Owners, Designers, Engineers, Contractors, and Facility Managers; John Wiley & Sons: Hoboken, NI, USA, 2018. [Google Scholar]
- Azhar, S. Building Information Modeling (BIM): Trends, benefits, risks, and challenges for the aec industry. Leadersh. Manag. Eng. 2011, 11, 241–252. [Google Scholar] [CrossRef]
- Mangialardi, G.; Di Biccari, C.; Pascarelli, C. BIM and PLM Associations in Current Literature BIM and PLM associations in current literature. In IFIP International Conference on Product Lifecycle Management; Springer: Seville, Spain, 2017; pp. 345–357. [Google Scholar]
- Maliene, V.; Grigonis, V.; Palevičius, V.; Griffiths, S. Geographic information system: Old principles with new capabilities. Urban Des. Int. 2011, 16, 1–6. [Google Scholar] [CrossRef]
- Zhou, Z.; Goh, Y.M.; Shen, L. Overview and Analysis of Ontology Studies Supporting Development of the Construction Industry. J. Comput. Civ. Eng. 2016, 30, 04016026. [Google Scholar] [CrossRef]
- Cesconetto, J.; Silva, L.A.; Bortoluzzi, F.; Navarro-Cáceres, M.; Zeferino, C.A.; Leithardt, V.R.Q. PRIPRO—Privacy Profiles: User Profiling Management for Smart Environments. Electronics 2020, 9, 1519. [Google Scholar] [CrossRef]
- Gröger, G.; Kolbe, T.H.; Nagel, C.; Häfele, K.H. OpenGIS City Geography Markup Language (CityGML) Encoding Standard, Version 2.0.0. Available online: https://portal.opengeospatial.org/files/?artifact_id=47842 (accessed on 30 November 2020).
- OMG Object Management Group. OMG Meta Object Facility (MOF) Core Specification, Version 2.5, formal/2015-06-05. Available online: Https://Www.Omg.Org/ (accessed on 30 November 2020).
- Beck, F.; Borrmann, A.; Kolbe, T.H. The need for a differentiation between heterogeneous information integration approaches in the field of “bim-gis integration”: A literature review. ISPRS Ann. Photogramm. Remote. Sens. Spat. Inf. Sci. 2020, 6, 21–28. [Google Scholar] [CrossRef]
- Stouffs, R.; Tauscher, H.; Biljecki, F. Achieving Complete and Near-Lossless Conversion from IFC to CityGML. ISPRS Int. J. Geo-Inf. 2018, 7, 355. [Google Scholar] [CrossRef] [Green Version]
- Jusuf, S.K.; Mousseau, B.; Godfroid, G.; Hui, V.S.J. Integrated modeling of CityGML and IFC for city/neighborhood development for urban microclimates analysis. Energy Procedia 2017, 122, 145–150. [Google Scholar] [CrossRef]
- El-Mekawy, M.; Östman, A.; Shahzad, K. Towards interoperating CityGML and IFC building models: A unified model based approach. In 3D Geo-Information Sciences; Springer: Berlin/Heidelberg, Germany, 2011; pp. 73–93. [Google Scholar]
- Hor, A.-H.; Jadidi, A.; Sohn, G. Bimgis integrated geospatial information model using semantic web and rdf graphs. ISPRS Ann. Photogramm. Remote Sens. Spat. Inf. Sci. 2016, 3, 73–79. [Google Scholar] [CrossRef] [Green Version]
- El-Mekawy, M.; Östman, A.; Hijazi, I. A Unified Building Model for 3D Urban GIS. ISPRS Int. J. Geo-Inf. 2012, 1, 120–145. [Google Scholar] [CrossRef] [Green Version]
- Liu, X.; Wang, X.; Wright, G.; Cheng, J.C.P.; Li, X.; Liu, R. A State-of-the-Art Review on the Integration of Building Information Modeling (BIM) and Geographic Information System (GIS). ISPRS Int. J. Geo-Inf. 2017, 6, 53. [Google Scholar] [CrossRef] [Green Version]
- El-Mekawy, M.; Östman, A. A unified building model for a real 3D cadastral system. In Advances in Civil and Industrial Engi-neering; IGI Global: Hershey, PA, USA, 2015; pp. 252–279. [Google Scholar]
- Wu, B.; Zhang, S. Integration of GIS And BIM for indoor geovisual analytics. In 23rd International Archives of the Photogrammetry, Remote Sensing and Spatial Information Sciences Congress; ISPRS Archives: Prague, Czech Republic, 2016; Volume 41, pp. 455–458. [Google Scholar]
- Karan, E.P.; Irizarry, J. Developing a Spatial Data Framework for Facility Management Supply Chains. In Construction Research Congress 2014: Construction in a Global Network; American Society of Civil Engineers (ASCE): Reston, Virginia, 2014; pp. 2355–2364. [Google Scholar]
- Chen, W.; Chen, K.; Cheng, J.C.P. Towards an Ontology-based Approach for Information Interoperability Between BIM and Facility Management. Adv. Comput. Strateg. Eng. 2018, 447–469. Available online: https://link.springer.com/chapter/10.1007/978-3-319-91638-5_25 (accessed on 30 November 2020).
- González, E.; Piñeiro, J.D.; Toledo, J.; Arnay, R.; Acosta, L. An approach based on the ifcOWL ontology to support indoor navigation. Egypt. Inform. J. 2021, 22, 1–13. [Google Scholar] [CrossRef]
- Ding, X.; Yang, J.; Liu, L.; Huang, W.; Wu, P. Integrating IFC and CityGML model at schema level by using linguistic and text mining techniques. IEEE Access 2020, 8, 56429–56440. [Google Scholar] [CrossRef]
- Zhu, J.; Wright, G.; Wang, J.; Wang, X. A critical review of the integration of geographic information system and building information modelling at the data level. ISPRS Int. J. Geo-Inf. 2018, 7, 66. [Google Scholar] [CrossRef] [Green Version]
- Miller, S.J.; Scott, K.; Uhl, A.; Weise, D. MDA Distilled. Available online: http://www.amazon.com/MDA-Distilled-Stephen-J-Miller/dp/0201788918 (accessed on 30 November 2020).
- Bézivin, J. Model Driven Engineering: An Emerging Technical Space. Lect. Notes Comput. Sci. 2006, 4143, 36–64. [Google Scholar] [CrossRef]
- Götz, S.; Fehn, A.; Rohde, F.; Kühn, T. Model-driven software engineering for construction engineering: Quo vadis? J. Object Technol. 2020, 19, 1–22. [Google Scholar] [CrossRef]
- Guarino, N.; Oberle, D.; Staab, S. Handbook on Ontologies. Handb. Ontol. 2009. Available online: https://link.springer.com/book/10.1007%2F978-3-540-92673-3 (accessed on 10 February 2021). [CrossRef]
- Studer, R.; Benjamins, V.; Fensel, D. Knowledge engineering: Principles and methods. Data Knowl. Eng. 1998, 25, 161–197. [Google Scholar] [CrossRef] [Green Version]
- W3C, Resource Description Framework (RDF). 2014. Available online: https://www.w3.org/RDF/ (accessed on 30 November 2020).
- BioPortal, Ontology for General Medical Science. 2020. Available online: https://bioportal.bioontology.org/ontologies/OGMS (accessed on 30 November 2020).
- Kurt, L.R.; Mork, P.; Robinson, N.; Ravensara, S.; Emmi, A.; Calvo, F.; Stadler, D. Foundational Model of Anatomy Ontology-About. 2019. Available online: http://sig.biostr.washington.edu/projects/fm/AboutFM.html (accessed on 10 February 2021).
- W3C, Building Topology Ontology. 2021. Available online: https://w3c-lbd-cg.github.io/bot/ (accessed on 10 February 2021).
- Janowicz, K.; Haller, A.; Cox, S.J.; Le Phuoc, D.; Lefrançois, M. SOSA: A lightweight ontology for sensors, observations, samples, and actuators. J. Web Semant. 2019, 56, 1–10. [Google Scholar] [CrossRef] [Green Version]
- Elsaleh, T.; Enshaeifar, S.; Rezvani, R.; Acton, S.T.; Janeiko, V.; Bermudez-Edo, M. IoT-Stream: A Lightweight Ontology for Internet of Things Data Streams and Its Use with Data Analytics and Event Detection Services. Sensors 2020, 20, 953. [Google Scholar] [CrossRef] [Green Version]
- Mohandes, S.R.; Zhang, X.; Mahdiyar, A. A comprehensive review on the application of artificial neural networks in building energy analysis. Neurocomputing 2019, 340, 55–75. [Google Scholar] [CrossRef]
- Owolabi, T.A.; Mohandes, S.R.; Zayed, T. Investigating the impact of sewer overflow on the environment: A comprehensive literature review paper. J. Environ. Manag. 2021, 301, 113810. [Google Scholar] [CrossRef]
- Okoli, C.; Schabram, K. A guide to conducting a systematic literature review of information systems research. SSRN Electron. J. 2010. Available online: https://ssrn.com/abstract=1954824 (accessed on 30 November 2020). [CrossRef] [Green Version]
- Jetlund, K. A structure of uml profiles for modelling of geospatial information in gis, its and bim. ISPRS Ann. Photogramm. Remote. Sens. Spat. Inf. Sci. 2020, VI-4/W1-20, 101–108. [Google Scholar] [CrossRef]
- Yilmaz, G.; Akçamete, A.; Demirors, O. A reference model for BIM capability assessments. Autom. Constr. 2019, 101, 245–263. [Google Scholar] [CrossRef]
- Isikdag, U.; Underwood, J.; Aouad, G. An investigation into the applicability of building information models in geospatial environment in support of site selection and fire response management processes. Adv. Eng. Inf. 2008, 22, 504–519. [Google Scholar] [CrossRef]
- Brambilla, M.; Cabot, J.; Wimmer, M. Model-driven software engineering in practice. Synth. Lect. Softw. Eng. 2012, 1, 1–182. [Google Scholar] [CrossRef] [Green Version]
- Hsieh, C.-C.; Liu, C.-Y.; Wu, P.-Y.; Jeng, A.-P.; Wang, R.-G.; Chou, C.-C. Building information modeling services reuse for facility management for semiconductor fabrication plants. Autom. Constr. 2019, 102, 270–287. [Google Scholar] [CrossRef]
- Lin, C.-Y.; Chou, C.-C. MDA-Based Facility Management Applications under BIM. 2012. Available online: https://www.scopus.com/inward/record.uri?eid=2s2.084893240825&partnerID=40&md5=81ea99057899ac4c70496ea3d64c8d88 (accessed on 30 November 2020).
- Abualdenien, J.; Borrmann, A. Vagueness visualization in building models across different design stages. Adv. Eng. Inform. 2020, 45, 101107. [Google Scholar] [CrossRef]
- Abualdenien, J.; Borrmann, A. A meta-model approach for formal specification and consistent management of multi-LOD building models. Adv. Eng. Inform. 2019, 40, 135–153. [Google Scholar] [CrossRef] [Green Version]
- Perisic, A.; Lazić, M.; Perisic, B.; Ana, P. The foundation for cooperative services in engineering buildings The common ontology for architectural and urban data repository modeling. In Proceedings of the 2015 IEEE 10th Jubilee International Symposium on Applied Computational Intelligence and Informatics, Timisoara, Romania, 21–23 May 2015; pp. 423–427. [Google Scholar]
- Cao, J.; Wimmer, R.; Thorade, M.; Maile, T.; O’Donnel, J.; Rädler, J.; van Treeck, C.A. Flexible Model Transformation to Link Bim with Different Modelica Libraries for Building energy Performance Simulation. In Proceedings of the 14th International Conference of IBPSA-Building Simulation 2015, BS 2015, Conference Proceedings, Hyderabad, India, 7–9 December 2015; pp. 434–441. Available online: https://www.scopus.com/inward/record.uri?eid=2-s2.084976347287&partnerID=40&md5=8291086c35b78aea8323b179d45dfe26 (accessed on 30 November 2020).
- Ninic, J.; Alsahly, A.; Vonthron, A.; Bui, H.-G.; Koch, C.; König, M.; Meschke, G. From digital models to numerical analysis for mechanised tunnelling: A fully automated design-through-analysis workflow. Tunn. Undergr. Space Technol. 2021, 107, 103622. [Google Scholar] [CrossRef]
- Abualdenien, J.; Schneider-Marin, P.; Zahedi, A.; Harter, H.; Exner, H.; Steiner, D.; Singh, M.M.; Borrmann, A.; Lang, W.; Petzold, F.; et al. Consistent management and evaluation of building models in the early design stages. J. Inf. Technol. Constr. 2020, 25, 212–232. [Google Scholar] [CrossRef]
- Abualdenien, J.; Borrmann, A. A Multi-LOD Model Representing Fuzziness and Uncertainty of Building Information Models in Different Design Stages. In Proceedings of the 6th International Symposium on Life-Cycle Civil Engineering (IALCCE 2018), Genth, Belgium, 28–31 October 2018; pp. 495–501. Available online: https://www.scopus.com/inward/record.uri?eid=2s2.085063965702&partnerID=40&md5=d754dc4f9c4a00d569071dfd44b2dd3a (accessed on 30 November 2020).
- Abualdenien, J.; Borrmann, A. A Multi-LOD Model for Visualizing Building Information Models’ Vagueness. In Proceedings of the Computing in Civil Engineering 2019: Visualization, Information Modeling, and Simulation-Selected Papers from the ASCE International Conference on Computing in Civil Engineering, Atlanta, Georgia, 17–19 June 2019; pp. 248–255. [Google Scholar]
- Zahedi, A.; Abualdenien, J.; Petzold, F.; Borrmann, A. Minimized Communication Protocol Based on A Multi-LOD Meta-Model for Adaptive Detailing of BIM Models. Available online: https://www.scopus.com/inward/record.uri?eid=2-s2.0-85069165726&partnerID=40&md5=03be70d427665fbd5b628c8d8d40074f (accessed on 30 November 2020).
- Abualdenien, J.; Borrmann, A. Multi-LOD model for describing uncertainty and checking requirements in different design stages. In eWork and eBusiness in Architecture, Engineering and Construction-Proceedings of the 12th European Conference on Product and Process Modelling, ECPPM; Taylor and Francis Group plc: London, UK, 2018; pp. 187–195. Available online: https://www.semanticscholar.org/paper/Multi-LOD-model-for-describing-uncertainty-and-in-Abualdenien-Borrmann/536e6f96133ff9537d90ac812c5a042009ad4e32 (accessed on 10 February 2021).
- McGlinn, K.; Brennan, R.; Debruyne, C.; Meehan, A.; McNerney, L.; Clinton, E.; Kelly, P.; O’Sullivan, D. Publishing authoritative geospatial data to support interlinking of building information models. Autom. Constr. 2021, 124, 103534. [Google Scholar] [CrossRef]
- Malinverni, E.S.; Naticchia, B.; Garcia, J.L.L.; Gorreja, A.; Uriarte, J.L.; Di Stefano, F. A semantic graph database for the interoperability of 3D GIS data. Appl. Geomat. 2020. Available online: https://link.springer.com/article/10.1007/s12518-020-00334-3#citeas (accessed on 10 February 2021). [CrossRef]
- Hor, A.-H.; Sohn, G.; Claudio, P.; Jadidi, M.; Afnan, A. A semantic graph database for bim-gis integrated information model for an intelligent urban mobility web application. ISPRS Ann. Photogramm. Remote. Sens. Spat. Inf. Sci. 2018, IV-4, 89–96. [Google Scholar] [CrossRef] [Green Version]
- Wang, N.; Issa, R.R.A. Ontology-Based Integration of BIM and GIS for Indoor Routing. In Construction Research Congress 2020; American Society of Civil Engineers (ASCE): Reston, Virginia, 2020; pp. 1010–1019. Available online: https://www.scopus.com/inward/record.uri?eid=2-s2.085096758553&partnerID=40&md5=6252ce45ea5a010be73336c8b97537ea (accessed on 30 November 2020).
- Usmani, A.U.; Jadidi, M.; Sohn, G. Automatic ontology generation of bim and gis data. ISPRS-Int. Arch. Photogramm. Remote. Sens. Spat. Inf. Sci. 2020, XLIII-B4-2, 77–80. [Google Scholar] [CrossRef]
- Yang, X.; Grussenmeyer, P.; Koehl, M.; Macher, H.; Murtiyoso, A.; Landes, T. Review of built heritage modelling: Integration of HBIM and other information techniques. J. Cult. Herit. 2020, 46, 350–360. [Google Scholar] [CrossRef]
- Mirarchi, C.; Lucky, M.N.; Ciuffreda, S.; Signorini, M.; Spagnolo, S.L.; Bolognesi, C.; Daniotti, B.; Pavan, A. An approach for standardization of semantic models for building renovation processes. ISPRS-Int. Arch. Photogramm. Remote. Sens. Spat. Inf. Sci. 2020, XLIII-B4-2, 69–76. [Google Scholar] [CrossRef]
- Kuster, C.; Hippolyte, J.-L.; Rezgui, Y. The UDSA ontology: An ontology to support real time urban sustainability assessment. Adv. Eng. Softw. 2020, 140, 102731. [Google Scholar] [CrossRef]
- Hbeich, E.; Roxin, A. Linking BIM and GIS standard ontologies with linked data. In Proceedings of the 8th Linked Data in Architecture and Construction Workshop, LDAC, CEUR-WS, Dublin, Ireland, 17–19 June 2020; Volume 2636, pp. 146–159. [Google Scholar]
- Noor, S.; Shah, L.; Adil, M.; Gohar, N.; Saman, G.E.; Jamil, S.; Qayum, F. Modeling and representation of built cultural heritage data using semantic web technologies and building information model. Comput. Math. Organ. Theory 2019, 25, 247–270. [Google Scholar] [CrossRef]
- Zhao, L.; Liu, Z.; Mbachu, J. Highway Alignment Optimization: An Integrated BIM and GIS Approach. ISPRS Int. J. Geo-Inf. 2019, 8, 172. [Google Scholar] [CrossRef] [Green Version]
- Luiten, B.; Böhms, M.; Alsem, D.; O’Keeffe, A. Asset Information Management Using Linked Data for the Life-Cycle of Roads. In Proceedings of the 6th International Symposium on Life-Cycle Civil Engineering, IALCCE 2018, Ghent, Belgium, 28–31 October 2018; pp. 1529–1536. Available online: https://www.scopus.com/inward/record.uri?eid=2-s2.085063964668&partnerID=40&md5=ff099500041546252eb5a22b299956ba (accessed on 30 November 2020).
- O’Donovan, J.; O’Sullivan, D.; McGlinn, K. A Method for Converting IFC Geometric Data into GeoSPARQL. In CEUR Workshop Proceedings; CEUR-WS June; 2019; Volume 2389, pp. 7–20. Available online: https://www.scopus.com/inward/record.uri?eid=2-s2.0-85068776539&partnerID=40&md5=9078c6c82caacd29e0b922d19c7e1332 (accessed on 30 November 2020).
- McGlinn, K.; Debruyne, C.; McNerney, L.; O’Sullivan, D. Integrating Building Information Models with Authoritative Irish Geospatial Information. In Proceedings of the 2017 ISWC Posters and Demonstrations and Industry Tracks, ISWC-P and D-Industry 2017, Semantic Web Science Association. Vienna, Austria, 23–27 October 2017; Volume 1963. Available online: https://www.scopus.com/inward/record.uri?eid=2-s2.0-85033468242&partnerID=40&md5=73c8af167d9ea4d47f8fbedfa4e9a394 (accessed on 30 November 2020).
- Vilgertshofer, S.; Amann, J.; Willenborg, B.; Borrmann, A.; Kolbe, T.H. Linking BIM and GIS Models in Infrastructure by Example of IFC and CityGML. In Proceedings of the ASCE International Workshop on Computing in Civil Engineering, Seattle, WC, USA, 25–27 June 2017; pp. 133–140. [Google Scholar]
- Luiten, B.; Böhms, M.; O’Keeffe, A.; van Nederveen, S.; Bakker, J.; Wikström, L. A hybrid linked data approach to support asset management. In Life-Cycle of Engineering Systems: Emphasis on Sustainable Civil Infrastructure-5th International Symposium on Life-Cycle Engineering, IALCCE 2016; CRC Press: Delft, Netherlands, 2017; pp. 648–654. Available online: https://www.scopus.com/inward/record.uri?eid=2-s2.0-85018625285&partnerID=40&md5=4dec5ff16dac1a550c5aff78a9c219b6 (accessed on 30 November 2020).
- Pauwels, P.; Zhang, S.; Lee, Y.-C. Semantic web technologies in AEC industry: A literature overview. Autom. Constr. 2017, 73, 145–165. [Google Scholar] [CrossRef]
- Bai, Y. Integrating GIS and BIM for Community Building Energy Design (T). University of British Columbia. 2016. Available online: https://open.library.ubc.ca/collections/ubctheses/24/items/1.0340680 (accessed on 30 November 2020).
- Deng, Y.; Cheng, J.C.; Anumba, C. Mapping between BIM and 3D GIS in different levels of detail using schema mediation and instance comparison. Autom. Constr. 2016, 67, 1–21. [Google Scholar] [CrossRef]
- Kim, J.I.; Koo, B.; Suh, S.; Suh, W. Integration of BIM and GIS for formal representation of walkability for safe routes to school programs. KSCE J. Civ. Eng. 2016, 20, 1669–1675. [Google Scholar] [CrossRef]
- Karan, E.P.; Irizarry, J.; Haymaker, J. BIM and GIS integration and interoperability based on semantic web technology. J. Comput. Civ. Eng. 2016, 30, 04015043. [Google Scholar] [CrossRef]
- Bonsma, P.; Bonsma, I.; Ziri, A.E.; Parenti, S.; Lerones, P.M.; Hernández, J.L.; Maietti, F.; Medici, M.; Turillazzi, B.; Iadanza, E. Inception standard for heritage bim models. In Proceedings of the Digital Heritage. Progress in Cultural Heritage: Documentation, Preservation, and Protection; Springer Science and Business Media LLC.: Nicosia, Cyprus, 2016; Volume 10058, pp. 590–599. Available online: https://link.springer.com/chapter/10.1007%2F978-3-319-48496-9_47 (accessed on 10 February 2021).
- Costa, G.; Sicilia, A.; Lilis, G.N.; Rovas, D.; Izkara, J.L. A comprehensive ontologies-based framework to support the retrofitting design of energy-efficient districts. In Proceedings of the in eWork and eBusiness in Architecture, Engineering and Construction-Proceedings of the 11th European Conference on Product and Process Modelling, ECPPM 2016; Unpublished; pp. 673–681. Available online: https://www.taylorfrancis.com/chapters/edit/10.1201/9781315386904-101/comprehensive-ontologies-based-framework-support-retrofitting-design-energy-efficient-districts-costa-sicilia-lilis-rovas-izkara (accessed on 10 February 2021).
- Karan, E.P.; Irizarry, J. Extending BIM interoperability to preconstruction operations using geospatial analyses and semantic web services. Autom. Constr. 2015, 53, 1–12. [Google Scholar] [CrossRef]
- Kim, H.; Chen, Z.; Cho, C.-S.; Moon, H.; Ju, K.; Choi, W. Integration of BIM and GIS: Highway Cut and Fill Earthwork Balancing. In Proceedings of the 2015 ASCE International Workshop on Computing in Civil Engineering, IWCCE 2015, Reston, Virginia, 21–23 June 2015; pp. 468–474. [Google Scholar]
- Mignard, C.; Nicolle, C. Merging BIM and GIS using ontologies application to urban facility management in ACTIVe3D. Comput. Ind. 2014, 65, 1276–1290. [Google Scholar] [CrossRef]
- Pauwels, P.; Terkaj, W. Express to OWL for construction industry: Towards a recommendable and usable ifcOWL ontology. Autom. Constr. 2016, 63, 100–133. [Google Scholar] [CrossRef]
- Beetz, J.; van Leeuwen, J.; de Vries, B. IfcOWL: A case of transforming EXPRESS schemas into ontologies. Artif. Intell. Eng. Des. Anal. Manuf. 2009, 23, 89–101. [Google Scholar] [CrossRef]
- Hbeich, E.; Roxin, A. Linking BIM and GIS Standard Ontologies with Linked Data. Researchgate-Online. 2020. Available online: https://github.com/buildingSMART/ifcOWL (accessed on 20 November 2020).
- Bizer, C.; Heath, T.; Berners-Lee, T. Linked Data-The Story So Far. Int. J. Semantic Web Inf. Syst. 2009, 5, 1–22. [Google Scholar] [CrossRef] [Green Version]
- W3C, Semantic Web-W3C. 2015. Available online: https://www.w3.org/standards/semanticweb/ (accessed on 10 February 2021).
- McGlinn, K.; Debruyne, C.; McNerney, L.; O’Sullivan, D. Integrating Ireland’s Geospatial Information to Provide Authoritative Building Information Models. In Proceedings of the 13th International Conference on Predictive Models and Data Analytics in Software Engineering; ACM: New York, NY, USA, 2017; Volume 2017, pp. 57–64. Available online: https://dl.acm.org/doi/10.1145/3132218.3132223 (accessed on 10 February 2021).
- Bai, Y.; Zadeh, P.A.; Staub-French, S.; Pottinger, R. Integrating GIS and BIM for Community-Scale Energy Modeling. In Proceedings of the International Conference on Sustainable Infrastructure 2017: Methodology-Proceedings of the International Conference on Sustainable Infrastructure, New York, NY, USA, 26–28 October 2017; pp. 185–196. [Google Scholar]
- BuildingSMART. BuildingSMART/NextGen-IFC. 2019. Available online: https://github.com/buildingSMART/NextGen-IFC (accessed on 25 November 2020).
- Hbeich, E.; Roxin, A.; Bus, N. Previous BIM-GIS Integration Approaches: Analytic Review and Discussion. In EduBIM2020: 6ème Edition des Journées de L’enseignement et de la Recherche sur la Maquette Numérique et le BIM en France; Angle, France, 2020; Available online: https://hal-cstb.archives-ouvertes.fr/hal-03178374 (accessed on 30 November 2020).


| Keywords Used in the Review | |
|---|---|
| First query: | BIM, GIS, meta-model, model-driven, MDA, MDE. |
| Second query: | BIM, GIS, ontolog*, semantic web, linked data. |
| Number | Reference | Focus of The Paper | AECO/FM Scope | Highlights |
|---|---|---|---|---|
| 1 | [56] | Data interoperability and Ontology Development | General | Development of the OSi ontology to interlink building data with the geospatial data set Prime2 of the Ordnance Survey Ireland agency. The approach involves the adoption of the R2RML mapping, which converts relational databases in RDF triples. |
| 2 | [61] | Review | Cultural Heritage | Review for H-BIM, ontologies are considered traditional ways for dealing with built heritage and can be adopted for BIM query and integration with GIS |
| 3 | [40] | Data interoperability | Transport systems | Integration of information models based on MDA and UML profiles, to improve interoperability between BIM, GIS and intelligent transport systems (ITS) |
| 4 | [60] | Ontology development | N/A | Proposal of a method for automatic ontology generation (OGGD) from XSD documents by means of transformation patterns. |
| 5 | [62] | Data interoperability | Sustainability | Proposal of a perspective for standardisation of ontologies for AECO industries. Investigation in the field of building renovation. |
| 6 | [63] | Ontology development | Sustainability | Development of a high-level ontology for urban district sustainability (UDSA). |
| 7 | [64] | Data interoperability | N/A | Presentation of mappings of explicit semantic links between GIS and BIM concepts, taken from the respective ISO 191XX and ISO 16739:2018 standards. |
| 8 | [57] | Data interoperability | Urban Area | Integration of CityGML and IndoorGML models and conversion to JSON format for storage in graphic database in a semantic web environment. |
| 9 | [59] | Data interoperability | Indoor routing | Integration of BIM and GIS for indoor routing by means of integrated ontology model. The process adopted the IFCOpenShell and RDFLib libraries to generate the RDF/OWL entities |
| 10 | [65] | Ontology Development | Built Heritage | Proposal of a model for built cultural heritage data by use of semantic web technologies and standards. |
| 11 | [66] | Data interoperability and Ontology Development | Infrastructure | BIM and GIS integrated environment for highway alignment, semantic web technologies were adopted in a BIM/GIS interface |
| 12 | [67] | Data interoperability | Asset Management | Adoption of linked data approach for the connection of BIM/GIS standards with European road object type library (OTL). |
| 13 | [68] | Data interoperability | N/A | Proposal of a method for conversion of IC geometries in ifcOWL with additional GeoSPARQL, allowing the overlay of IFC model with its GIS correspondent and vice versa. |
| 14 | [58] | Data interoperability | Urban Mobility | BIM/GIS integration in an RDF graph database. The process adopted RDFlib and IFC to RDF Apache API, and the GMO algorithm for graphic ontology matching. |
| 15 | [69] | Data interoperability | N/A | Translation of GIS data into RDF for interlinking of building data. |
| 16 | [18] | Review | General | Review of BIM/GIS integration. Semantic web technologies are pointed out as promising solutions when compared to others. |
| 17 | [70] | Data interoperability and Ontology Development | Infrastructure (tunnel) | Generation of an OWL ontology similar to the ifcOWL, but with the addition of tunnel and infrastructure elements. The EXPRESS schema is parsed by Bison and converted to an intermediate representation called metamodel. |
| 18 | [71] | Data interoperability | Asset Management | A hybrid linked data approach involving BIM, GIS for asset management. |
| 19 | [72] | Review | General | Investigation about the state of the art of semantic web technologies in AEC industry. |
| 20 | [73] | Data interoperability | Sustainability | Urban energy modeling by semantic integration of BIM and GIS, by means of ETL tool FME to convert data in RDF triples and then TLF (Template Library File) on energy modelling software UMI. |
| 21 | [74] | Schema mapping | N/A | Development of reference ontology (semantic city model) for BIM/GIS mapping by means of instance-based method. |
| 22 | [75] | Ontology Development | Safety | Ontology for walkability in safe routes to school (SRTS) based on GIS and IFC adapted files. |
| 23 | [16] | Data interoperability | Safety | Development of an integrated geospatial information model (IGIM) by means of GMO for matching BIM and GIS ontologies. The solution was applied to evacuation planning. |
| 24 | [76] | Data interoperability and Ontology Development | N/A | Highlighting semantic web technologies as key enablers for BIM-GIS integration, by means of ontology construction from IFC schema. |
| 25 | [77] | Ontology development | Cultural Heritage | INCEPTION project for the development of an H-BIM ontology for cultural heritage objects. |
| 26 | [78] | Data interoperability | Sustainability | Definition of the district data model (DDM) for integration of BIM, GIS and energy simulation tools. The DDM was part of the OptEEmAAL project and involves RDF conversion of IFC and CityGML file. |
| 27 | [79] | Data interoperability | General | Integration of BIM and GIS on the semantic level rather than syntactic (current practice). Case study in pre-construction applications. |
| 28 | [80] | Review and Data interoperability | Earthwork | Technical review of BIM and GIS and proposal of semantic web approach by means of RDF format. |
| 29 | [81] | Data interoperability and Ontology Development | Urban Area | Creation of the urban information model (UIM), in which information regarding urban context is modelled in an ontology. |
| 30 | [21] | Ontology Development | Facility management | Facility management ontology for supply chains integrated with BIM and GIS data. BIM provided detailed building and asset data. |
| Activity | without BIM/GIS Metamodel and Ontology | with BIM/GIS Metamodel and Ontology |
|---|---|---|
| Code generation | Hindered potential in formalising, re-using and integrating code-generation activities. | Metamodels provide a formal set of concepts and relationships to which BIM and GIS data models conform. |
| Information processing | The majority of information needs to be interpreted by human agents. | Software agents can interpret information and make inferences, thanks to ontologies. |
| Knowledge management and extraction | Knowledge is spread about data models, documentation and other resources managed in databases or data lakes. | A formal knowledge base is defined and can be linked or integrated with other ontologies, thanks to a common language. |
| Query potential | BIM and GIS stay as separate systems or integrated, human-readable information systems only. | Machine can understand the whole knowledge base provided by BIM and GIS and queries can be performed employing data from the two domains. |
| Integration of other data models | Complex and without a high-level construct for shared compliance (i.e., metamodel). | New concepts and relationships can be formally linked and are easier to conform. |
| Complex solution development | Hard to design and to implement. | Metamodels provide the high-level structure and ontologies can allow communication bridges between data (e.g., sensors data linked to BIM models). |
| Standardisation | Difficult to contribute to the standardisation of new data models | Since metamodels and ontologies heavily rely upon shared consensus, their development may lay the foundations for new standards. |
Publisher’s Note: MDPI stays neutral with regard to jurisdictional claims in published maps and institutional affiliations. |
© 2022 by the authors. Licensee MDPI, Basel, Switzerland. This article is an open access article distributed under the terms and conditions of the Creative Commons Attribution (CC BY) license (https://creativecommons.org/licenses/by/4.0/).
Share and Cite
Celeste, G.; Lazoi, M.; Mangia, M.; Mangialardi, G. Innovating the Construction Life Cycle through BIM/GIS Integration: A Review. Sustainability 2022, 14, 766. https://doi.org/10.3390/su14020766
Celeste G, Lazoi M, Mangia M, Mangialardi G. Innovating the Construction Life Cycle through BIM/GIS Integration: A Review. Sustainability. 2022; 14(2):766. https://doi.org/10.3390/su14020766
Chicago/Turabian StyleCeleste, Giuseppe, Mariangela Lazoi, Mattia Mangia, and Giovanna Mangialardi. 2022. "Innovating the Construction Life Cycle through BIM/GIS Integration: A Review" Sustainability 14, no. 2: 766. https://doi.org/10.3390/su14020766
APA StyleCeleste, G., Lazoi, M., Mangia, M., & Mangialardi, G. (2022). Innovating the Construction Life Cycle through BIM/GIS Integration: A Review. Sustainability, 14(2), 766. https://doi.org/10.3390/su14020766

