Residents’ Perceptions towards Tourism Development—The Case of Galaţi-Brăila Conurbation, Romania
Abstract
1. Introduction
2. Literature Review
3. Methods
4. Results
- -
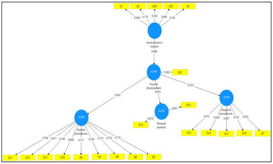
- 29.3% of the variance of the Positive Perceptions variable (PP) (coefficient of determination R2 = 0.293);
- -
- 22.5% of the variance of the Personal Benefits variable (PB) (coefficient of determination R2 = 0. 225);
- -
- 10.4% of the variance of the Negative Perceptions variable (NP) (coefficient of determination R2 = 0.104).
5. Discussion
6. Conclusions
Author Contributions
Funding
Institutional Review Board Statement
Informed Consent Statement
Data Availability Statement
Conflicts of Interest
References
- Marchis, G. (Re)Inventing Galati-Braila Urban Agglomeration with the Support of HEIs. EIRP Proc. 2019, 14, 82–93. [Google Scholar]
- Mehedinti, I.L.; Gherman, M.G. Galati—Braila: Becoming the Potential Capital of the Southeast Region of Romania, Risk in Contemporary Economy; “Dunarea de Jos” University of Galati, Faculty of Economics and Business Administration: Galați, Romania, 2014; pp. 427–436. [Google Scholar]
- TEMPO Online. Available online: insse.ro (accessed on 15 May 2022).
- Available online: http://www.mmediu.ro/app/webroot/uploads/files/Modificare-PATN-sectiuneaVIII-zone-cu-resurse-turistice-1.pdf (accessed on 15 May 2022).
- Soare, I. Spatiul Dunarean Fluvio-Maritim; Studiu de geografie umana si economica, Editura N’Ergo: Galati, Romania, 2004; ISBN 973-86289-8-9. [Google Scholar]
- Soare, I. The Tourist Potential and Sustainable Development—New Trends and Opportunities for Galati Located in RomaniaáS South-East Development Region, Annals of “Dunarea de Jos” University of Galati, Fascicle I. Economics and AppliedInformatics, Years XXIII—no 3/2017, ISSN 1584-0409, ISSN-Online 2344-441X. Available online: http://www.eia.feaa.ugal.ro/images/eia/2017_3/Soare.pdf (accessed on 15 May 2022).
- Șorcaru, I.A. The Evaluation Stage of the Specific Tourism Infrastructure and Tourist Flows- Chances to Revitalize Galati City, Annals of “Dunarea de Jos” University of Galati, Fascicle I. Economics and Applied Informatics, Years XXII—no1/2016, ISSN-L 1584-0409 ISSN-Online 2344-441X. Available online: http://www.eia.feaa.ugal.ro/images/eia/2016_1/Sorcaru.pdf (accessed on 15 May 2022).
- Muntean, M.-C.; Manea, L.D.; Nistor, C.; Nistor, R. In Proceedings of the Biodiversity of Small Wetland of Brăila—Factor of Promotion and Development of Tourism in the Metropolitan Area Galati-Brăila, International Conference “Risk in Contemporary Economy”, Warsaw, Poland, 10 April 2014, XVth ed.; Romania“Dunarea de Jos” University of Galati—Faculty of Economics and Business Administration: Galati, Romania, 2014. [Google Scholar]
- Beciu, S.; Arghiroiu, A.G. Will The New Bridge Over Danube Create A Tourism Sustainable Hub In The Urban Area Of Brăila-Galați-Măcin? In Proceedings of the Basiq International Conference: New Trends in Sustainable Business and Consumption, Bari, Italy, 30 May–1 June 2019. [Google Scholar]
- Cardoso, C.; Silva, M. Residents’ perceptions and attitudes towards future tourism development: A challenge for tourism planners. Worldw. Hosp. Tour. Themes 2018, 10, 688–697. [Google Scholar] [CrossRef]
- Koens, K.; Postma, A. Understanding and Measuring Visitor Pressure in Urban Tourism—A Study into the Nature and Methods Used to Manage Visitor Pressure in Six Major European Cities. 2018. Available online: https://www.celth.nl/sites/default/files/2018-09/Voorkomen%20van%20bezoekersdruk%20in%20Europese%20steden.pdf (accessed on 12 June 2022).
- Escudero Gómez, L.A. Residents’ Opinions and Perceptions of Tourism Development in the Historic City of Toledo, Spain. Sustainability 2019, 11, 3854. [Google Scholar] [CrossRef]
- Janusz, K.; Six, S.; Vanneste, D. Building tourism-resilient communities by incorporating residents’ perceptions? A photo-elicitation study of tourism development in Bruges. J. Tour. Futur. 2017, 3, 127–143. [Google Scholar] [CrossRef]
- Ross, G.F. Resident Perceptions of the Impact of Tourism on an Australian City. J. Travel Res. 1992, 30, 13–17. [Google Scholar] [CrossRef]
- Guo, Y.; Kim, S.; Chen, Y. Shanghai Residents’ Perceptions of Tourism Impacts and Quality of Life. J. China Tour. Res. 2014, 10, 142–164. [Google Scholar] [CrossRef]
- Rogerson, C.M. Urban tourism in the developing world: The case of Johannesburg. Dev. South. Afr. 2002, 19, 169–190. [Google Scholar] [CrossRef]
- Tichaawa, T.M.; Moyo, S. Urban resident perceptions of the impacts of tourism development in Zimbabwe. Bull. Geogr. Socio-Econ. Ser. 2019, 43, 25–44. [Google Scholar] [CrossRef]
- Hanafiah, M.H.; Jamaluddin, M.R.; Zulkifly, M.I. Local Community Attitude and Support towards Tourism Development in Tioman Island, Malaysia. Procedia—Soc. Behav. Sci. 2013, 105, 792–800. [Google Scholar] [CrossRef]
- Ramseook-Munhurrun, P.; Perunjodi Naidoo, U. Residents’ Attitudes toward Perceived Tourism Benefits. Int. J. Manag. Mark. Res. 2011, 4, 5–56. [Google Scholar]
- Hsu, C.-Y.; Chen, M.-Y.; Yang, S.-C. Residents’ Attitudes toward Support for Island Sustainable Tourism. Sustainability 2019, 11, 5051. [Google Scholar] [CrossRef]
- Weaver, D.B.; Lawton, L.J. Resident Perceptions in the Urban–Rural Fringe. Ann. Tour. Res. 2001, 28, 439–458. [Google Scholar] [CrossRef]
- Su, Q.; Cao, Y.-H.; Lin, B.-Y. Comparative study on residents’ perception of tourism impact at tourist places. Chin. Geogr. Sci. 2005, 15, 70–79. [Google Scholar] [CrossRef]
- Abdollahzadeh, G.; Sharifzadeh, A. Rural Residents’ Perceptions toward Tourism Development: A Study from Iran. Int. J. Tour. Res. 2014, 16, 126–136. [Google Scholar] [CrossRef]
- Brida, J.G.; Osti, L.; Faccioli, M. Residents’ perception and attitudes towards tourism impacts: A case study of the small rural community of Folgaria (Trentino-Italy). Benchmarking Int. J. 2011, 18, 359–385. [Google Scholar] [CrossRef]
- McGehee, N.G.; Andereck, K.L. Factors Predicting Rural Residents’ Support of Tourism. J. Travel Res. 2004, 43, 131–140. [Google Scholar] [CrossRef]
- Rasoolimanesh, S.M.; Roldán, J.L.; Jaafar, M.; Ramayah, T. Factors Influencing Residents’ Perceptions toward Tourism Development: Differences across Rural and Urban World Heritage Sites. J. Travel Res. 2016, 56, 760–775. [Google Scholar] [CrossRef]
- Mensah, I. Effects of Socio-Demographic Characteristics and Perceived Benefits of Tourism on Community Participation in Tourism in the Mesomagor Area of the Kakum National Park, Ghana. Athens J. Tour. 2016, 3, 211–230. [Google Scholar] [CrossRef]
- Bagri, G.S.; Kala, D. Residents’ Attitudes toward Tourism Development and Impacts in Koti-Kanasar, Indroli, Pattyur Tourism Circuit of Uttarakhand State, India. Pasos. Rev. Turismo Patrim. Cult. 2016, 14, 23–39. [Google Scholar] [CrossRef]
- Ap, J. Residents’ Perceptions on Tourism Impacts. Ann. Tour. Res. 1992, 19, 665–690. [Google Scholar] [CrossRef]
- Brunt, P.; Courtney, P. Host perceptions of social cultural impacts. Ann. Tour. Res. 1999, 26, 493–515. [Google Scholar] [CrossRef]
- Besculides, A.; Lee, M.E.; McCormick, P.J. Residents’ perceptions of the cultural benefits of tourism. Ann. Tour. Res. 2002, 29, 303–319. [Google Scholar] [CrossRef]
- Tosun, C. Host perceptions of impacts: A comparative tourism study. Ann. Tour. Res. 2002, 29, 231–253. [Google Scholar] [CrossRef]
- Aguiló, E.; Roselló, J. Host community perceptions: A cluster analysis. Ann. Tour. Res. 2005, 32, 925–941. [Google Scholar]
- Dyer, P.; Gursoy, D.; Sharma, B.; Carter, J. Structural modeling of resident perceptions of tourism and associated development on the Sunshine Coast, Australia. Tour. Manag. 2007, 28, 409–422. [Google Scholar] [CrossRef]
- Akis, S.; Peristianis, N.; Warner, J. Residents’ attitudes to tourism development: The case of Cyprus. Tour. Manag. 1996, 17, 481–494. [Google Scholar] [CrossRef]
- Mason, P.; Cheyne, J. Residents’ Attitudes to Proposed Tourism Development. Ann. Tour. Res. 2000, 27, 391–411. [Google Scholar] [CrossRef]
- Zhang, J.; Inbakaran, R.J.; Jackson, M.S. Understanding Community Attitudes towards Tourism and Host—Guest Interaction in the Urban—Rural Border Region. Tour. Geogr. 2006, 8, 182–204. [Google Scholar] [CrossRef]
- Williams, J.; Lawson, R. Community issues and resident opinions of tourism. Ann. Tour. Res. 2001, 28, 269–290. [Google Scholar] [CrossRef]
- Fredline, E.; Faulkner, B. Host Community Reactions: A Cluster Analysis. Ann. Tour. Res. 2000, 27, 763–784. [Google Scholar] [CrossRef]
- Wall, G. Perspectives on tourism in selected Balinese villages. Ann. Tour. Res. 1996, 23, 123–137. [Google Scholar] [CrossRef]
- Lankford, S.V. Attitudes and Perceptions toward Tourism and Rural Regional Development. J. Travel Res. 1994, 32, 35–43. [Google Scholar] [CrossRef]
- Getz, D. Residents’ Attitudes towards Tourism: A Longitudinal Study in Spey Valley, Scotland. Tour. Manag. 1994, 15, 247–258. [Google Scholar] [CrossRef]
- Gursoy, D.; Jurowski, C.; Uysal, M. Resident Attitudes: A Structural Modeling Approach. Ann. Tour. Res. 2002, 29, 79–105. [Google Scholar] [CrossRef]
- Rasoolimanesh, S.M.; Jaafar, M.; Kock, N.; Ramayah, T. A revised framework of social exchange theory to investigate the factors influencing residents’ perceptions. Tour. Manag. Perspect. 2015, 16, 335–345. [Google Scholar] [CrossRef]
- Moraru, A.-D.; Duhnea, C.; Barbulescu, A.; Juganaru, M.; Juganaru, I.-D. Residents’ Attitude toward Tourism—Do the Benefits Outweigh the Downsides? The Case of Constanta, Romania. Sustainability 2021, 13, 882. [Google Scholar] [CrossRef]
- Nicholas, L.N.; Thapa, B.; Ko, Y.J. Residents’ perspectives of a World Heritage Site: The Pitons Management Area, St. Lucia. Ann. Tour. Res. 2009, 36, 390–412. [Google Scholar] [CrossRef]
- Byrd, E.T.; Bosley, H.E.; Dronberger, M.G. Comparisons of stakeholder perceptions of tourism impacts in rural eastern North Carolina. Tour. Manag. 2009, 30, 693–703. [Google Scholar] [CrossRef]
- Luštický, M.; Musil, M. Towards a Theory of Stakeholders’ Perception of Tourism Impacts. Czech J. Tour. 2016, 5, 93–110. [Google Scholar] [CrossRef]
- Andereck, K.; Valentine, K.; Knopf, R.; Vogt, C. Residents’ perceptions of community tourism impacts. Ann. Tour. Res. 2005, 32, 1056–1076. [Google Scholar] [CrossRef]
- Boley, B.; McGehee, N.; Perdue, R.; Long, P. Empowerment’s and resident attitudes toward tourism: Strengthening the theoretical foundation through a Weberian lens. Ann. Tour. Res. 2014, 49, 33–50. [Google Scholar] [CrossRef]
- Choi, H.-S.C.; Sirakaya, E. Measuring Residents’ Attitude toward Sustainable Tourism: Development of Sustainable Tourism Attitude Scale. J. Travel Res. 2005, 43, 380–394. [Google Scholar] [CrossRef]
- Sirakaya-Turk, E.; Ekinci, Y.; Kaya, A.G. An Examination of the Validity of SUS-TAS in Cross-Cultures. J. Travel Res. 2007, 46, 414–421. [Google Scholar] [CrossRef]
- Hung, K.; Sirakaya-Turk, E.; Ingram, L. Testing the Efficacy of an Integrative Model for Community Participation. J. Travel Res. 2010, 50, 276–288. [Google Scholar] [CrossRef]
- Kvasova, O. Socio-demographic determinants of eco-friendly tourist attitudes and behaviour. Tour. Today 2011, 11, 73–95. [Google Scholar]
- Yu, C.P.; Chancellor, H.C.; Cole, S.T. Measuring Residents’ Attitudes toward Sustainable Tourism: A Reexamination of the Sustainable Tourism Attitude Scale. J. Travel Res. 2011, 50, 57–63. [Google Scholar] [CrossRef]
- Prayag, G.; Dookhony-Ramphul, K.; Maryeven, M. Hotel development and tourism impacts in Mauritius: Hoteliers’ perspectives on sustainable tourism. Dev. South. Afr. 2010, 27, 697–712. [Google Scholar] [CrossRef]
- Ribeiro, M.A.; Pinto, P.; Silva, J.; Woosnam, K.M. Examining the predictive validity of SUS-TAS with maximum parsimony in developing island countries. J. Sustain. Tour. 2017, 26, 379–398. [Google Scholar] [CrossRef]
- Hsu, C.-Y.; Chen, M.-Y.; Nyaupane, G.P.; Lin, S.-H. Measuring sustainable tourism attitude scale (SUS-TAS) in an Eastern island context. Tour. Manag. Perspect. 2019, 33, 100617. [Google Scholar] [CrossRef]
- Vong, M.; Pinto, P.; Albino Silva, J. Different Type of Residents, Different Type of Attitudes?: The Case of Tourism Development in East Timor. In Handbook of Research on Resident and Tourist Perspectives on Travel Destinations; IGI Global: Hershey, PA, USA, 2020. [Google Scholar] [CrossRef]
- Obradović, S.; Stojanović, V. Measuring residents’ attitude toward sustainable tourism development: A case study of the Gradac River gorge, Valjevo (Serbia). Tour. Recreat. Res. 2021, 1–13. [Google Scholar] [CrossRef]
- Hadinejad, A.; Moyle, B.D.; Scott, N.; Kralj, A.; Nunkoo, R. Residents’ attitudes to tourism: A review. Tour. Rev. 2019, 74, 150–165. [Google Scholar] [CrossRef]
- Choi, H.C.; Murray, I. Resident attitudes toward sustainable community tourism. J. Sustain. Tour. 2010, 18, 575–594. [Google Scholar] [CrossRef]
- Lee, T.H. Influence analysis of community resident support for sustainable tourism development. Tour. Manag. 2013, 34, 37–46. [Google Scholar] [CrossRef]
- Nunkoo, R.; Ramkissoon, H. Residents’ Satisfaction with Community Attributes and Support for Tourism. J. Hosp. Tour. Res. 2010, 35, 171–190. [Google Scholar] [CrossRef]
- Crouch, G.; Ritchie, J.R.B. Tourism, Competitiveness, and Societal Prosperity. J. Bus. Res. 1999, 44, 137–152. [Google Scholar] [CrossRef]
- Andereck, K.L.; Vogt, C.A. The relationship between resident’s attitudes toward tourism and tourism development options. J. Travel Res. 2000, 39, 27–36. [Google Scholar] [CrossRef]
- Jurowski, C.; Gursoy, D. Distance effects on residents´ attitudes toward tourism. Ann. Tour. Res. 2004, 31, 296–304. [Google Scholar] [CrossRef]
- Karanth, K.K.; Nepal, S.K.; Deery, M.; Jago, L.; Fredline, L. Rethinking social impacts of tourism research: A new research agenda. Tour. Manag. 2012, 33, 64–73. [Google Scholar]
- Wang, Y.; Pfister, R.E. Residents’ Attitudes toward Tourism and Perceived Personal Benefits in a Rural Community. J. Travel Res. 2008, 47, 84–93. [Google Scholar] [CrossRef]
- Sirakaya, E.; Teye, V.; Sönmez, S.F. Understanding residents’ support for tourism development in the Central Region of Ghana. J. Travel Res. 2002, 41, 57–67. [Google Scholar] [CrossRef]
- Rua Sira, V. Perceptions of tourism: A study of residents’ attitudes towards tourism in the city of Girona. J. Tour. Anal. Rev. Análisis Turístico 2020, 27, 165–184. [Google Scholar]
- Snyman, S. Assessment of the main factors impacting community members’ attitudes towards tourism and protected areas in six southern African countries. Koedoe 2014, 56, 1–12. [Google Scholar] [CrossRef]
- Diedrich, A.; García-Buades, E. Local perceptions of tourism as indicators of destination decline. Tour. Manag. 2009, 30, 512–521. [Google Scholar] [CrossRef]
- Vargas-Sanchez, A.; Porras-Bueno, N.; Plaza-Mejia, M. Explaining residents’ attitudes to tourism: Is a universal model possible? Ann. Tour. Res. 2011, 38, 460–480. [Google Scholar] [CrossRef]
- Nunkoo, R.; So, K.K.F. Residents’ support for tourism: Testing alternative structural models. J. Travel Res. 2016, 55, 847–861. [Google Scholar] [CrossRef]
- Andriotis, K. Community Groups’ Perceptions of and Preferences for Tourism Development: Evidence from Crete. J. Hosp. Tour. Res. 2005, 29, 67–90. [Google Scholar] [CrossRef]
- Jurowski, C.; Uysal, M.; Williams, D.R. A Theoretical Analysis of Host Community Resident Reactions to Tourism. J. Travel Res. 1997, 36, 3–11. [Google Scholar] [CrossRef]
- Kuvan, Y.; Akan, P. Residents’ attitudes toward general and forest-related impacts of tourism: The case of Belek, Antalya. Tour. Manag. 2005, 26, 691–706. [Google Scholar] [CrossRef]
- Andereck, K.L.; McGehee, N. The Attitudes of community residents towards tourism. In Tourism, Recreation and Sustainability: Linking Culture and Environment, 2nd ed.; McCool, S.F., Moisey, R.N., Eds.; CAB International: Wallingford, UK, 2008; pp. 236–259. [Google Scholar]
- Liu, J.C.; Sheldon, P.J.; Var, T. Resident perception of the environmental impacts of tourism. Ann. Tour. Res. 1987, 14, 17–37. [Google Scholar] [CrossRef]
- Jago, L.; Fredline, L.; Deery, M. Tourism in a Small Community: Risks and Benefits. Tour. Rev. Int. 2006, 10, 91–101. [Google Scholar] [CrossRef]
- McCool, S.F.; Martin, S.R. Community Attachment and Attitudes toward Tourism Development. J. Travel Res. 1994, 32, 29–34. [Google Scholar] [CrossRef]
- Haralambopoulos, N.; Pizam, A. Perceived impacts of tourism: The case of Samos. Ann. Tour. Res. 1996, 23, 503–526. [Google Scholar] [CrossRef]
- Lindberg, K.; Johnson, R.L. Modeling resident attitudes toward tourism. Ann. Tour. Res. 1997, 24, 402–424. [Google Scholar] [CrossRef]
- Martin, K. Tourism as Social Contest: Opposing Local Evaluations of the Tourist Encounter. Tour. Cult. Commun. 2008, 8, 59–69. [Google Scholar] [CrossRef]
- Kim, S.; Kang, Y. Why do residents in an overtourism destination develop anti-tourist attitudes? An exploration of residents’ experience through the lens of the community-based tourism. Asia Pac. J. Tour. Res. 2020, 25, 858–876. [Google Scholar] [CrossRef]
- Kuščer, K.; Mihalič, T. Residents’ Attitudes towards Overtourism from the Perspective of Tourism Impacts and Cooperation—The Case of Ljubljana. Sustainability 2019, 11, 1823. [Google Scholar] [CrossRef]
- Szromek, A.R.; Kruczek, Z.; Walas, B. The Attitude of Tourist Destination Residents towards the Effects of Overtourism—Kraków Case Study. Sustainability 2019, 12, 228. [Google Scholar] [CrossRef]
- Smith, M.K.; Sziva, I.P.; Olt, G. Overtourism and Resident Resistance in Budapest. Tour. Plan. Dev. 2019, 16, 376–392. [Google Scholar] [CrossRef]
- Carballo, R.; Leon, C.; Carballo, M. Fighting overtourism in Lazarote (Spain). Worldw. Hosp. Tour. Themes 2019, 11, 506–515. [Google Scholar]
- Gonzalez, V.M.; Coromina, L.; Galí, N. Overtourism: Residents’ perceptions of tourism impact as an indicator of resident social carrying capacity—Case study of a Spanish heritage town. Tour. Rev. 2018, 73, 277–296. [Google Scholar] [CrossRef]
- Butler, R.W. The Concept of a Tourist Area Life Cycle of Evolution: Implications for Management of Resources. In The Tourism Area Life Cycle: Applications and Modifications; Butler, R., Ed.; Channel View Publications: Clevedon, UK, 2006. [Google Scholar]
- Mawby, R.I.; Tecău, A.S.; Constantin, C.P.; Chițu, I.B.; Tescașiu, B. Addressing the Security Concerns of Locals and Visitors for the Sustainable Development of Tourist Destinations. Sustainability 2016, 8, 524. [Google Scholar] [CrossRef]
- Frînculeasa, M.N.; Chiţescu, R.I. The perception and attitude of the resident and tourists regarding the local public administration and the tourism phenomenon. HOLISTICA—J. Bus. Public Adm. 2018, 9, 137–152. [Google Scholar] [CrossRef][Green Version]
- Hair, J.F.; Black, W.C.; Babin, B.J.; Andersen, R.E. Multivariate Data Analysis; Pearson Prentice–Hall: Upper Saddle River, NJ, USA, 2010. [Google Scholar]
- Hair, J.F.; Hult, T.M.; Ringle, C.M.; Sarstedt, M. A Primer on Partial Least Square. Structural Equation Modeling (PLS-SEM); Sage Publications: Thousand Oaks, CA, USA, 2014. [Google Scholar]
- Pavlić, I.; Portolan, A. Irritation index, tourism. In Encyclopedia of Tourism; Springer International Publishing: Cham, Switzerland, 2015; pp. 1–2. [Google Scholar] [CrossRef]
- Gursoy, D.; Rutherford, D.G. Host Attitudes toward Tourism: An Improved Structural Model. Ann. Tour. Res. 2004, 31, 495–516. [Google Scholar] [CrossRef]
- Allen, L.R.; Hafer, H.R.; Long, P.T.; Perdue, R.R. Rural Residents’ Attitudes toward Recreation and Tourism Development. J. Travel Res. 1993, 31, 27–33. [Google Scholar] [CrossRef]



| Segmentation Criteria | Categories | Number of Respondents | Percentage (%) |
|---|---|---|---|
| Age | Under 20 years | 4 | 1.16 |
| 20–39 years | 113 | 32.94 | |
| 40–65 years | 198 | 57.72 | |
| Above 65 years | 28 | 8.16 | |
| Sex | Males | 116 | 33.81 |
| Females | 227 | 66.19 | |
| Incomes | Below 500 euros | 91 | 26.53 |
| 500–1000 euros | 152 | 44.31 | |
| Above 1000 euros | 100 | 29.15 | |
| Education | Secondary School | 2 | 0.58 |
| High School | 58 | 16.91 | |
| Bachelor Diploma | 166 | 48.40 | |
| Post University Diploma | 117 | 34.11 | |
| Occupation | Agriculture&forestry&fish farming | 2 | 0.58 |
| Industrial&Construction activities | 32 | 9.33 | |
| Services | 202 | 58.89 | |
| Freelancer or Registered sole trader | 27 | 7.87 | |
| Pupil or Student | 51 | 14.87 | |
| Pensioner | 29 | 8.45 | |
| Total | 343 | 100 | |
| Matrix | Cronbach’s Alpha | Rho_A | Composite Reliability | Average Variance Extracted (AVE) |
|---|---|---|---|---|
| Involvement in tourism | 0.392 | 0.442 | 0.531 | 0.247 |
| Negative perceptions | 0.656 | 0.728 | 0.766 | 0.412 |
| Personal benefits | 0.657 | 0.660 | 0.853 | 0.744 |
| Positive perceptions | 0.882 | 0.889 | 0.906 | 0.518 |
| Tourism development | 1.000 | 1.000 | 1.000 | 1.000 |
| Fornell–Larcker Criterion | Involvement in Tourism | Negative Perceptions | Personal Benefits | Positive Perceptions | Tourism Development |
|---|---|---|---|---|---|
| Involvement in tourism | 0.497 | ||||
| Negative perceptions | −0.182 | 0.642 | |||
| Personal benefits | 0.378 | −0.165 | 0.863 | ||
| Positive perceptions | 0.542 | −0.235 | 0.766 | 0.720 | |
| Tourism development | 0.494 | −0.323 | 0.475 | 0.542 | 1.000 |
| Heterotrait–Monotrait Ratio (HTMT) | Involvement in Tourism | Negative Perceptions | Personal Benefits | Positive Perceptions | Tourism Development |
|---|---|---|---|---|---|
| Involvement in tourism | |||||
| Negative perceptions | 0.454 | ||||
| Personal benefits | 0.569 | 0.279 | |||
| Positive perceptions | 0.754 | 0.319 | 1.08 | ||
| Tourism development | 0.494 | 0.339 | 0.585 | 0.573 |
| Path Coefficients | Original Sample (O) | Sample Mean (M) | Standard Deviation (STDEV) | t Statistics (O/STDEV) | p Values |
|---|---|---|---|---|---|
| Involvement in tourism → Tourism development | 0.494 | 0.506 | 0.060 | 8.244 | 0.000 |
| Tourism development → Negative perceptions | −0.323 | −0.336 | 0.045 | 7.224 | 0.000 |
| Tourism development → Personal benefits | 0.475 | 0.478 | 0.057 | 8.332 | 0.000 |
| Tourism development → Positive perceptions | 0.542 | 0.548 | 0.053 | 10.286 | 0.000 |
Publisher’s Note: MDPI stays neutral with regard to jurisdictional claims in published maps and institutional affiliations. |
© 2022 by the authors. Licensee MDPI, Basel, Switzerland. This article is an open access article distributed under the terms and conditions of the Creative Commons Attribution (CC BY) license (https://creativecommons.org/licenses/by/4.0/).
Share and Cite
Șorcaru, I.A.; Capatina, A.; Muntean, M.-C.; Manea, L.-D.; Soare, I. Residents’ Perceptions towards Tourism Development—The Case of Galaţi-Brăila Conurbation, Romania. Sustainability 2022, 14, 7962. https://doi.org/10.3390/su14137962
Șorcaru IA, Capatina A, Muntean M-C, Manea L-D, Soare I. Residents’ Perceptions towards Tourism Development—The Case of Galaţi-Brăila Conurbation, Romania. Sustainability. 2022; 14(13):7962. https://doi.org/10.3390/su14137962
Chicago/Turabian StyleȘorcaru, Iulian Adrian, Alexandru Capatina, Mihaela-Carmen Muntean, Ludmila-Daniela Manea, and Ionica Soare. 2022. "Residents’ Perceptions towards Tourism Development—The Case of Galaţi-Brăila Conurbation, Romania" Sustainability 14, no. 13: 7962. https://doi.org/10.3390/su14137962
APA StyleȘorcaru, I. A., Capatina, A., Muntean, M.-C., Manea, L.-D., & Soare, I. (2022). Residents’ Perceptions towards Tourism Development—The Case of Galaţi-Brăila Conurbation, Romania. Sustainability, 14(13), 7962. https://doi.org/10.3390/su14137962

