Ethical Marketing Model for Luxury Hotel Chains: Development and Validation of a Performance Evaluation Tool
Abstract
1. Introduction
2. Literature Background
2.1. Scope and Definition of Marketing Ethics
2.2. Ethical Marketing—A New Definition
2.3. Ethical Consumption and Ethical Consumer
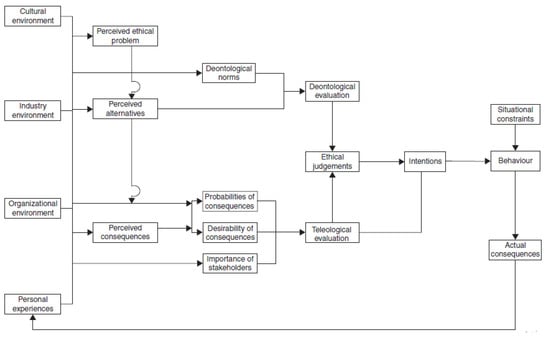
2.4. Principles of Marketing Ethics
2.5. Ethics and Ethical Marketing in the Hospitality Industry
3. Methodology
3.1. Delphi Technique
3.2. Preparation Stage: Sample Design and Data Collection
4. Results
4.1. Convergence Stage: Delphi Rounds
4.2. Consensus Stage: Analysis and Final Report
5. Discussion and Conclusions
- The new proposed concept of ethical marketing;
- The development and validation of a new tool to evaluate the performance of ethical marketing performed by luxury hotel chains;
- The internal areas of the ethical marketing model applied to luxury hotel chains: integration, training, equal opportunities, performance evaluation, and smart policies;
- The external areas of the ethical marketing model applied to luxury hotel chains: stakeholders, booking platforms and CRM, marketing plan, digital marketing campaigns, and social media platforms.
Author Contributions
Funding
Institutional Review Board Statement
Informed Consent Statement
Data Availability Statement
Conflicts of Interest
References
- Abdullah, H.; Valentine, B. Fundamental and Ethics Theories of Corporate Governance. Middle East. Financ. Econ. 2004, 4, 88–96. [Google Scholar]
- Crane, A.; Matten, D. Business Ethics, 2nd ed.; Oxford University Press: Oxford, UK, 2007. [Google Scholar]
- Nill, A.; Schibrowsky, J.A. Research on Marketing Ethics: A Systematic Review of the Literature. J. Macromark. 2007, 27, 256–273. [Google Scholar] [CrossRef]
- Lawrence, C.B.; Wotruba, T.R.; Low, T.W. Direct selling ethics at the top: An industry audit and status report. J. Pers. Sell. Sales Manag. 2002, 22, 87–95. [Google Scholar]
- Lund, D. An empirical examination of marketing professionals’ ethical behavior in differing situations. J. Bus. Ethics 2000, 24, 331–342. [Google Scholar] [CrossRef]
- Abela, A.V.; Murphy, P.E. Marketing with integrity: Ethics and the service-dominant logic for marketing. J. Acad. Mark. Sci. 2008, 36, 3953. [Google Scholar] [CrossRef]
- Global Reporting Initiative. Available online: https://www.globalreporting.org/ (accessed on 29 April 2022).
- Global Compact. Available online: https://www.unglobalcompact.org/ (accessed on 29 April 2022).
- Jones, C.; Parker, M.; Bos, R.T. For Business Ethics; Routledge: London, UK, 2005. [Google Scholar]
- Robertson, D.C.; Voegtlin, C.; Maak, T. Business ethics: The promise of neuroscience. J. Bus. Ethics 2017, 144, 679–697. [Google Scholar] [CrossRef]
- Da Costa, R.L.; Dias, Á.L.; Pereira, L.; Santos, J.; Miguel, I. The basis for a constructive relationship between management consultants and clients (SMEs). Bus. Theory Pract. 2020, 21, 666–674. [Google Scholar] [CrossRef]
- De Bakker, F.G.; Rasche, A.; Ponte, S. Multi-stakeholder initiatives on sustainability: A cross-disciplinary review and research agenda for business ethics. Bus. Ethics Q. 2019, 29, 343–383. [Google Scholar] [CrossRef]
- Myung, E. Progress in Hospitality Ethics Research: A Review and Implications for Future Research. Int. J. Hosp. Tour. Adm. 2018, 19, 26–51. [Google Scholar] [CrossRef]
- Nicolaides, A. Ethical Hospitality Marketing, Brand-Boosting and Business Sustainability. Afr. J. Hosp. Tour. Leis. 2018, 7, 1–12. [Google Scholar]
- Islam, G. Psychology and business ethics: A multi-level research agenda. J. Bus. Ethics 2020, 165, 1–13. [Google Scholar] [CrossRef]
- Murphy, P.E.; Laczniak, G.R.; Bowie, N.E.; Klein, T.A. Ethical Marketing: Basic Ethics in Action; Prentice Hall: Upper Saddle River, NJ, USA, 2005. [Google Scholar]
- Gaski, J. Does marketing ethics really have anything to say? A critical inventory of the literature. J. Bus. Ethics 1999, 18, 315–334. [Google Scholar]
- Parsons, E. Ethical Debates in Marketing. In Contemporary Issues in Marketing and Consumer Behaviour; Butterworth-Heineman: London, UK, 2009. [Google Scholar]
- Tallontire, A.; Rentsendorj, E.; Blowfield, M. Ethical Consumers and Ethical Trade: A Review of Current Literature; Natural Resources Institute: Greenwich, CT, USA, 2001. [Google Scholar]
- Idowu, S.O.; Capaldi, N.; Zu, L.; Gupta, A.D. Encyclopedia of Corporate Social Responsibility; Springer: Berlin/Heidelberg, Germany, 2013. [Google Scholar]
- Carrigan, M.; Attalla, A. The myth of the ethical consumer-Do ethics matter in purchase behaviour? J. Consum. Mark. 2001, 18, 560–578. [Google Scholar] [CrossRef]
- Pride, W.M.; Ferrell, O. Marketing; Cengage Learning: Boston, MA, USA, 2016. [Google Scholar]
- Murphy, P.; Pridgen, M. Ethical and legal issues in marketing. In Advances in Marketing and Public Policy; Bloom, P.N., Ed.; JAI Press: Greenwich, CT, USA, 1991; Volume 2, pp. 185–255. [Google Scholar]
- Whysall, P. Marketing ethics-An overview. Mark. Rev. 2000, 1, 175–195. [Google Scholar] [CrossRef]
- Hunt, S.D.; Vitell, A.A. General theory of marketing ethics. J. Macromark. 1986, 6, 5–15. [Google Scholar] [CrossRef]
- Tsalikis, J.; Fritzsche, D.J. Business ethics: A literature review with focus on marketing ethics. J. Bus. Ethics 1989, 8, 695–743. [Google Scholar] [CrossRef]
- Thompson, C.J. A contextualist proposal for the conceptualization and study of marketing ethics. J. Public Policy Mark. 1995, 14, 177–191. [Google Scholar] [CrossRef]
- Hunt, S.D. The nature and scope of marketing. J. Mark. 1976, 40, 17–28. [Google Scholar] [CrossRef]
- Siham, B. Marketing Mix-An Area of Unethical Practices? Br. J. Mark. Stud. 2013, 1, 20–28. [Google Scholar]
- Sasu, C.; Pravat, G.C.; Luca, F.A. Ethics and Advertising. SEA Pract. Appl. Sci. 2015, 3, 513–518. [Google Scholar]
- Weeden, C. Ethical Tourism: An Opportunity for Competitive Advantage? J. Vacat. Mark. 2002, 8, 141–153. [Google Scholar] [CrossRef]
- Lansing, P.; De Vries, P. Sustainable Tourism: Ethical Alternative or Marketing Ploy? J. Bus. Ethics 2007, 72, 77–85. [Google Scholar] [CrossRef]
- Gursoy, D.; Swanger, N. An industry-driven model of hospitality curriculum for programs housed in accredited colleges of business. J. Hosp. Tour. Educ. 2004, 16, 13–20. [Google Scholar] [CrossRef]
- Kincaid, C.S.; Baloglu, S.; Corsun, D. Modeling ethics: The impact of management actions on restaurant workers’ ethical optimism. Int. J. Hosp. Manag. 2008, 27, 470–477. [Google Scholar] [CrossRef]
- Stevens, B. Hotel Managers Identify Ethical Problems: A Survey of their Concerns. Hosp. Rev. 2011, 29, 22–36. [Google Scholar]
- Holievac, I.A. Business ethics in tourism–As a dimension of TQM. Total Qual. Manag. 2008, 19, 1029–1041. [Google Scholar] [CrossRef]
- Yeh, R. Hotel general managers’ perceptions of business ethics education: Implications for hospitality educators, professionals, and students. J. Hum. Resour. Hosp. Tour. 2012, 11, 72–86. [Google Scholar] [CrossRef]
- Teng, C.-C.; Cheng, S.-S. Hospitality Ethics: Perspectives from Hotel Practitioners and Intern Students. J. Hosp. Tour. Educ. 2021, 33, 99–110. [Google Scholar] [CrossRef]
- Cleverdon, R.; Kalisch, A. Fair Trade in Tourism. Int. J. Tour. Res. 2000, 2, 171–187. [Google Scholar] [CrossRef]
- Ritchie, B.W.; Burns, P.; Palmer, C. Tourism Research Methods: Integrating Theory with Practice; CABI Publishing: Manchester, UK, 2005. [Google Scholar]
- Yaman, H.R.; Gurel, E. Ethical ideologies of tourism marketers. Ann. Tour. Res. 2006, 33, 470–489. [Google Scholar] [CrossRef]
- Lee, L.Y.S.; Tsang, N.K. Perceptions of tourism and hotel management students on ethics in the workplace. J. Teach. Travel Tour. 2013, 13, 228–250. [Google Scholar] [CrossRef]
- Knani, M. Ethics in the Hospitality Industry: Review and Research Agenda. Int. J. Bus. Manag. 2014, 9, 1–8. [Google Scholar] [CrossRef]
- Tilikidou, I.; Delistavrou, A.; Sapountzisc, N. Customers’ Ethical Behaviour towards Hotels. Procedia Econ. Financ. 2014, 9, 425–432. [Google Scholar] [CrossRef][Green Version]
- Donohoe, H.M.; Needham, R.D. Moving best practice forward: Delphi characteristics, advantages, potential problems, and solutions. Int. J. Tour. Res. 2009, 11, 415–437. [Google Scholar] [CrossRef]
- Avella, J.R. Delphi panels: Research design, procedures, advantages, and challenges. Int. J. Dr. Stud. 2016, 11, 305–321. [Google Scholar] [CrossRef]
- Thal, K.I.; Stacey, S.S.L.; George, B. Wellness tourism competences for curriculum development: A Delphi study. J. Teach. Travel Tour. 2021, 21, 205–220. [Google Scholar] [CrossRef]
- Hsu, C.-C.; Sandford, B.A. The Delphi Technique: Making Sense of Consensus. Pract. Assess. Res. Eval. 2007, 12, pdz9-th90. [Google Scholar] [CrossRef]
- Hasson, F.; Keeney, S. Enhancing rigour in the Delphi technique research. Technol. Forecast. Soc. Change 2011, 78, 1695–1704. [Google Scholar] [CrossRef]
- Kuusi, O. The Delphi method. In How Do We Explore Our Futures? Methods of Futures Research? Acta Futura Fennica 10. The Finnish Society for Future Studies; Kuusi, O., Heinonen, S., Salminen, H., Eds.; Project Anticipation: Trento, Italy, 2017. [Google Scholar]
- Costa, C.A. The status and future of sport management: A Delphi study. J. Sport Manag. 2005, 19, 117–142. [Google Scholar] [CrossRef]
- Day, J.; Bobeva, M. A generic toolkit for the successful management of Delphi studies. Electron. J. Bus. Res. Methodol. 2005, 3, 103–116. [Google Scholar]



| Normative | Positive | |
|---|---|---|
| Macro | - What should be the role of marketing ethics in a free-enterprise, private-property system? - What should be the role of marketing ethics in non-democratic societies and transitional societies? - What should be the relationship between law and ethics? - What should be marketers’ role in helping to solve societal problems? - What should be marketers’ ethical responsibility toward the society? - Which ethical position should marketers take when acting in foreign cultures with different value systems? - What should be the role of consumer sovereignty? - What should be marketers’ responsibility toward vulnerable consumers? | - What is the role of marketing ethics in a free-enterprise, private-property system? - What is the role of marketing ethics in non-democratic societies and transitional societies? - What is the impact of laws on marketing ethics? - What are marketers doing to help to solve societal problems? - What is the ethical decision-making process of aggregated groups of marketers? - What is the relationship between ethics and profits? - What are marketers’ differing value systems across cultures? - What are universally accepted ethical norms (if any)? - What is the role of consumer sovereignty in marketing decisions? |
| Micro | - How should firms define their ethical responsibility? - How should firms make ethical decisions in marketing? - How should firms deal with specific ethical challenges? - How should firms implement marketing ethics? - How should a code of conduct be designed? - How should firms train marketing ethics? - How should marketers cope with intrapersonal value conflicts? | - What are common ethical dilemmas? - How do firms define their ethical responsibility? - How do firms implement marketing ethics? - How do firms train marketing ethics? - What is the role of codes of conduct? - How are marketers coping with intrapersonal value conflicts? - What are the conflicts between personal values and the marketer’s occupational role? - What is the ethical decision-making process in firms? |
| Areas | Issues Related to: |
|---|---|
| Functional areas | Product |
| Price | |
| Place | |
| Promotion | |
| Subdisciplines of marketing | Sales |
| Consumers/consumption | |
| International marketing | |
| Marketing ethics education | |
| Related marketing research | |
| Social marketing | |
| Internet marketing | |
| Law and ethics | |
| Specific ethics-related topics | Ethics and society |
| Ethical decision-making models | |
| Ethical responsibility toward marketers’ stakeholders | |
| Ethical values | |
| Norm generation and definition | |
| Marketing ethics implementation | |
| Relationship between ethics and religion | |
| Discrimination and harassment | |
| Green marketing-related issues | |
| Vulnerable consumers |
| Participants | Position | Hotel Classification |
|---|---|---|
| 5 | Marketing Director | 4 and 5 stars |
| 2 | Marketing Manager | 4 and 5 stars |
| 3 | Sales and Marketing Director | 5 stars |
| 1 | General Marketing and Sales Director | 5 stars |
| 1 | Cluster Director of Sales and Marketing | 5 stars |
| 1 | Area Director of Sales and Marketing | 4 and 5 stars |
| 1 | Brand and Sales Development Manager | 4 and 5 stars |
| 1 | Brand Manager | 4 and 5 stars |
| 1 | Marketing and Communication Director | 4 and 5 stars |
| 3 | Sales Director | 5 stars |
| 3 | Marketing and E-Commerce Director | 4 and 5 stars |
| 1 | Marketing, CRM, and Loyalty Director | 5 stars |
| Internal Areas and Dimensions | External Areas and Dimensions |
|---|---|
| Integration | Stakeholders |
| Training | Booking Platforms and CRM |
| Equal Opportunities | Marketing Plan |
| Performance Evaluation | Digital Marketing Campaigns |
| Smart Policies | Social Media Platforms |
| Internal Areas and Dimensions | External Areas and Dimensions |
|---|---|
| Integration | Stakeholders |
| ▪ Mission, vision, and values ▪ Strategic, tactic, and operational goals ▪ Welcome session for hoteliers ▪ Good working environment ▪ Personal and professional integrity ▪ Job description manual for hoteliers ▪ Explanation of standard operating procedures ▪ Ethical code/manual of the hotel ▪ Career development levels | ▪ Prospection and identification ▪ Analysis, selection, and classification ▪ Mission, vision, and values ▪ Ethical standards of stakeholders ▪ Criteria of ethics by the hotel |
| Training | Booking Platforms and CRM |
| ▪ Formative actions ▪ Training actions ▪ Ethical skills ▪ Rewarding ethical skills | ▪ E-mail marketing and CRM for managing customers’ requests ▪ Timely response to customers ▪ E-mail marketing campaigns aligned to e-commerce ▪ Ethical principles and rules ▪ Solving unavailable services with equivalent solutions ▪ Timely complaints service ▪ CRM databases based on GDPR ▪ Ethical practices in platforms ▪ Ethical competition law application |
| Equal Opportunities | Marketing Plan |
| ▪ Technical criteria in recruiting ▪ Ethical principles in selection ▪ Recognition and promotion ▪ Opportunities for gender ▪ Equal treatment for gender ▪ Diversity and inclusion | ▪ Suitable mission, vision, and values ▪ Smart objectives ▪ Goal setting ▪ Brand conscious with purpose ▪ 3 Ps (profit, planet, and people) ▪ Competitor analysis ▪ Market analysis ▪ Benchmarking ▪ Segmentation, targeting, and positioning based on ethical values ▪ Integration of equitably marketing mix ▪ Multichannel communications set ▪ Tactical alignment and control ▪ Monitored tools and resources ▪ KPIs indicators and measures ▪ Economic hotel governance ▪ Ethical hotel governance |
| Performance Evaluation | Digital Marketing Campaigns |
| ▪ Performance assessment ▪ Performance review ▪ Performance analysis ▪ Ethical performance ▪ Good manners of hoteliers with customers | ▪ Content marketing with ethics ▪ Ethical digital campaigns ▪ Measurement of marketing campaigns according the main targets covered ▪ Economic fair prices ▪ Perceived and expected quality associated with types of prices ▪ Services within freedom of inclusive and accessible choices ▪ Social marketing causes ▪ Environmental marketing causes ▪ Sustainable marketing campaigns with ethical features ▪ Sustainable marketing campaigns with economic features |
| Smart Policies | Social Media Platforms |
| ▪ Ecological policies ▪ Environmental policies ▪ Green good practices ▪ Ecological footprint in front office ▪ Environmental impact and effects ▪ Efficient and alternative sustainable practices ▪ 3 Rs (reduce, reuse, and recycle) ▪ Global results feedback and team sharing | ▪ Updating of valuable social networks ▪ Sharing the integrity of hotel services ▪ Brand loyalty of hotel services ▪ Brand equity promotion in hotel services ▪ Review evaluation on booking platforms ▪ Customers’ ratings on booking platforms ▪ Social media managing of customer relationship |
| Internal Areas and Dimensions | External Areas and Dimensions |
|---|---|
| Integration | Stakeholders |
| 1. Sharing mission, vision, values, and strategic/operational objectives by hoteliers 2. Integrating hoteliers with employee welcome manual and standard operating procedures 3. Sharing the code of ethical conduct by hoteliers 4. Promoting professional recognition and enhancement 5. Promoting a good working environment 6. Ensuring personal and professional integrity | 23. Identification, selection, and classification 24. Sharing the mission, vision, and values 25. Requiring ethical criteria from suppliers |
| Training | Booking Platforms and CRM |
| 7. Promoting formative and training actions 8. Promoting career progression 9. Promoting and rewarding ethical skills | 26. Email marketing campaigns in CRM databases based on ethical principles 27. In an unavailable service, clearly inform customers and propose economically similar solutions 28. Using GDPR in CRM databases 29. Use of competition law of ethical practices 30. Responsive complaints service aligned by CRM databases |
| Equal Opportunities | Marketing Plan |
| 10. Define and apply technical criteria and ethical principles in recruitment and selection 11. Promoting freedom of opportunity and equal treatment for gender (men and women) 12. Promoting diversity and inclusion 13. Recognising and promoting hoteliers | 31. Proper setting of mission, vision, and values 32. Brand conscious purpose (3 Ps: profit/economy, planet, and people) 33. Competitors benchmarking 34. Goal setting and smart objectives 35. Segmenting, targeting, and positioning (ethical value created) 36. Balanced and integrated marketing mix 37. Tactics and control aligned 38. Measurable KPIs on track 39. Ethical governance 40. Monitoring multichannel communications, tools, and resources |
| Performance Evaluation | Digital Marketing Campaigns |
| 14. Analyse and assess hotelier performance 15. Analyse and evaluate the ethical performance of hoteliers 16. Evaluate the relationship of hoteliers with customers | 41. Promoting ethical content marketing campaigns 42. Establish economically fair prices in accordance with perceived/expected quality 43. Support social and environmental causes 44. Promotion of services that respect customers’ freedom of choice (e.g., inclusive/accessible) 45. Setting sustainable marketing campaigns in ethical terms 46. Equally monitor and evaluate the impact of marketing campaigns in different targets |
| Smart Policies | Social Media Platforms |
| 17. Defining environmental policies and good practices in departments and sections 18. Calculate ecological footprint on a regular basis in back- and front-office services 19. Reducing environmental impact 20. Promoting and adapting alternative and sustainable practices 21. Promoting reduction, reuse, and recycling 22. Sharing evaluation results and obtaining feedback from departments and sections | 47. Promotion of a hotel’s brand equity, with loyalty and integrity in all services presented 48. Daily/weekly update of social networks with credible content 49. Evaluation of customers’ ratings on booking platforms 50. Optimised customer–management relationship |
| Areas and Dimensions | Assessment Criteria | Scores | ||||
|---|---|---|---|---|---|---|
| No Development | Initial Development | Intermediate Development | Advanced Development | Total Development | ||
| 0 | 1 | 2 | 3 | 4 | ||
| Internal Area of Ethical Marketing | ||||||
| 1. Integration | ||||||
| 1.1 Sharing mission, vision, values, and strategic/operational objectives by hoteliers | ||||||
| 1.2 Integrating hoteliers with employee welcome manual and standard operating procedures | ||||||
| 1.3 Sharing the code of ethical conduct by hoteliers | ||||||
| 1.4 Promoting professional recognition and enhancement | ||||||
| 1.5 Promoting a good working environment | ||||||
| 1.6 Ensuring personal and professional integrity | ||||||
| 2. Training | ||||||
| 2.1 Promoting formative and training actions | ||||||
| 2.2 Promoting career progression | ||||||
| 2.3 Promoting ethical competence and rewarding ethical skills | ||||||
| 3. Equal Opportunities | ||||||
| 3.1 Defining and applying technical criteria and ethical principles in recruitment and selection | ||||||
| 3.2 Promoting freedom of opportunity and equal treatment for gender (men and women) | ||||||
| 3.3 Promoting diversity and inclusion | ||||||
| 3.4 Recognising and promoting hoteliers | ||||||
| 4. Performance Evaluation | ||||||
| 4.1 Analysing and assessing hotelier performance | ||||||
| 4.2 Analysing and evaluating the ethical performance of hoteliers | ||||||
| 4.3 Evaluating the relationship of hoteliers with customers | ||||||
| 5. Smart Policies | ||||||
| 5.1 Defining environmental policies and good practices in departments and sections | ||||||
| 5.2 Calculating the ecological footprint on a regular basis in back and front office services | ||||||
| 5.3 Reducing environmental impact | ||||||
| 5.4 Promoting and adapting alternative and sustainable practices | ||||||
| 5.5 Promoting reduction, reuse, and recycling | ||||||
| 5.6 Sharing evaluation results and getting feedback from departments and sections | ||||||
| External Area of Ethical Marketing | ||||||
| 6. Stakeholders | ||||||
| 6.1 Identify, select, and classify | ||||||
| 6.2 Sharing the mission, vision, and values | ||||||
| 6.3 Requiring ethical criteria from suppliers | ||||||
| 7. Booking Platforms and CRM | ||||||
| 7.1 Email marketing campaigns in CRM databases based on ethical principles | ||||||
| 7.2 In the case of an unavailable service, clearly informing customers and proposing economically similar solutions | ||||||
| 7.3 Using GDPR in CRM databases | ||||||
| 7.4 Use of competition law of ethical practices | ||||||
| 7.5 Responsive complaints service aligned by CRM databases | ||||||
| 8. Marketing Plan | ||||||
| 8.1 Proper setting of mission, vision, and values | ||||||
| 8.2 Brand conscious purpose (3 Ps: profit/economy, planet, and people) | ||||||
| 8.3 Competitor benchmarking | ||||||
| 8.4 Goal setting and smart objectives | ||||||
| 8.5 Segmenting, targeting, and positioning (ethical value created) | ||||||
| 8.6 Balanced and integrated marketing mix | ||||||
| 8.7 Tactics and control aligned | ||||||
| 8.8 Measurable KPIs on track | ||||||
| 8.9 Ethical governance | ||||||
| 8.10 Monitoring multichannel communications, tools, and resources | ||||||
| 9. Digital Marketing Campaigns | ||||||
| 9.1 Promoting ethical content marketing campaigns | ||||||
| 9.2 Establishing economically fair prices in accordance with perceived/expected quality | ||||||
| 9.3 Supporting social and environmental causes | ||||||
| 9.4 Promotion of services that respect customers’ freedom of choice (e.g., inclusive/accessible) | ||||||
| 9.5 Setting sustainable marketing campaigns in ethical terms | ||||||
| 9.6 Equally monitor and evaluate the impact of marketing campaigns in different targets | ||||||
| 10. Social Media Platforms | ||||||
| 10.1 Promotion of a hotel’s brand equity, with loyalty and integrity in all services presented | ||||||
| 10.2 Daily/weekly update of social networks with credible content | ||||||
| 10.3 Evaluation of customers ratings on booking platforms | ||||||
| 10.4 Optimised customer relationship management | ||||||
| Global result—Ethical Marketing for Luxury Hotel Chains | Between 0 and 49 points: Very poor level (needs major improvements Between 50 and 101 points: Poor level (needs some improvements) Between 102 and 189 points: Good level (needs minor improvements) Between 190 and 200 points: Excellent level (keep up the excellent work) | |||||
| FINAL SCORE—ETHICAL MARKETING FOR LUXURY HOTEL CHAINS | ||||||
Publisher’s Note: MDPI stays neutral with regard to jurisdictional claims in published maps and institutional affiliations. |
© 2022 by the authors. Licensee MDPI, Basel, Switzerland. This article is an open access article distributed under the terms and conditions of the Creative Commons Attribution (CC BY) license (https://creativecommons.org/licenses/by/4.0/).
Share and Cite
Santos, V.; Almeida, N. Ethical Marketing Model for Luxury Hotel Chains: Development and Validation of a Performance Evaluation Tool. Sustainability 2022, 14, 7382. https://doi.org/10.3390/su14127382
Santos V, Almeida N. Ethical Marketing Model for Luxury Hotel Chains: Development and Validation of a Performance Evaluation Tool. Sustainability. 2022; 14(12):7382. https://doi.org/10.3390/su14127382
Chicago/Turabian StyleSantos, Vasco, and Nuno Almeida. 2022. "Ethical Marketing Model for Luxury Hotel Chains: Development and Validation of a Performance Evaluation Tool" Sustainability 14, no. 12: 7382. https://doi.org/10.3390/su14127382
APA StyleSantos, V., & Almeida, N. (2022). Ethical Marketing Model for Luxury Hotel Chains: Development and Validation of a Performance Evaluation Tool. Sustainability, 14(12), 7382. https://doi.org/10.3390/su14127382

