Abstract
Facing informal environment regulation carried out by the environmental protection organizations, we study and judge its inhibitory effect on air pollution and the acting path. Based on panel data of 285 cities in China from 1998 to 2018, a time-varying difference-in-difference model is used to estimate the effect of informal environment regulation on air pollution. The estimation results show that informal environment regulation can inhibit air pollution significantly under different scenarios. Green technology innovation is introduced into the research and a mediating effect model is used to investigate the influencing mechanism. Informal environment regulation strengthens pressure on pollutant emissions. This forces enterprises to enhance the investment and application of green technology innovation during production. Mechanism analysis shows that informal environment regulation inhibits air pollution by encouraging the application of green technology innovation. The above conclusions are still valid after a series of robustness tests, including parallel trend, placebo test and instrumental variables. The research conclusions provide empirical evidence for the construction of a diversified air-pollution control system and demonstrate the practical significance of informal environment regulation to improve air quality.
1. Introduction
With huge energy consumption and environmental pollution caused by rapid urbanization and industrialization processes, diversified regulatory organizations have become increasingly important responsibility subjects and acting units in protecting the environment and coping with climate change []. An objective assessment on environmental regulatory policies will help consolidate the achievements of environmental protection, promote innovation and development of green technology, and reduce pollutant emissions []. The increasingly tight environmental regulation is a type of mandatory screening for different industrial groups. It optimizes resource allocation and promotes energy conservation and pollutant reduction []. Furthermore, in order to achieve the dual goals of carbon peak and carbon neutrality, it is urgent to provide systematic supporting policies for pollution reduction and carbon reduction and accelerate the formation of green production and lifestyle []. Many investigations have focused on environment regulation and environment pollution [,,], and the regulation does have inhibitory effects and thereby fosters further and comprehensive research [].
In theory, environmental regulation plays an indispensable role in inhibiting the pollutant emissions of manufacturing enterprises []. There exists a nonlinear and complex relationship between environment regulation and air pollution []. The effect is not only related to economic factors but is also affected by institutional environment []. The environment regulation inhibits pollutant emissions by reducing official economic activities []. However, environment regulation may aggravate local pollution by expanding the scale of hidden economies under weak regulation and asymmetric information []. In view of the limitations and problems of formal environmental regulation in practice, informal environment regulations draw attention []. Compared with formal environmental regulation, informal environment regulation directly monitors the emission status of polluting enterprises by participation of the public and social groups []. As an important part of informal environment regulation, environmental information disclosure is regarded as an essential means and tool of environmental management around the world []. To certain extent, it reduces information asymmetry, and makes for reducing implementation cost and improving efficiency of regulation []. By contrast, less attention has been placed on informal environment regulation []. Without systematic consideration of the endogeneity of informal environment regulation, some scholars have noted that it is not only difficult to accurately identify the causal relationship between the informal environment regulation and air pollution, but also to scientifically estimate the effect of the informal environment regulation [].
Green technology innovation is one of key factors for eco-friendly economic development []. Different from traditional innovation, green technology innovation does not take economic growth as the only goal, but also pays attention to improvement of environmental quality and ecological benefits []. However, environment regulation will increase the production costs of enterprises in the short term and crowd out the investment of green technology innovation and may inhibit energy conservation and pollutant reduction []. Green technological innovation is always considered as the key force to realize the green development model []. With a leapfrog growth in the amount of green patent applications, green technology innovation has become more and more active []. Therefore, green scientific and technological innovation promotes high-quality development of environmental protection []. Moreover, reasonable environment regulation can dynamically promote the investment and application of clean technology [], and it is beneficial to energy conservation, pollutant reduction and competitiveness enhancement [].
In an accompanying paper, we focused on the impact of informal environment regulation on air pollution and the mediating effect of green technology innovation. We set out to test the hypothesis that informal environment regulation has an inhibitory effect on air pollution, and we characterized that green technology innovation has a major mediating effect. The marginal research contribution is shown in the following aspects. Firstly, a time-varying difference-in-difference model is used to estimate the relationship between informal environment regulation and air pollution. Secondly, green technology innovation is introduced as a mediating variable. Informal environment regulation and green technology innovation are placed in the same research framework, and relevant literature research is enriched. These results establish the central role of informal environment regulation in inhibiting air pollution.
The remaining structure of the paper is arranged as follows. The second section introduces the literature review and puts forward theoretical assumptions. The third section constructs an econometric regression model and discusses the identification strategy. The fourth section reports empirical results, tests key assumptions of the empirical model, and examines the transmission mechanism of the impact of informal environment regulation on air pollution. The fifth section draws conclusions and puts forward policy suggestions.
2. Literature Review and Hypothesis
2.1. Informal Environment Regulation and Air Pollution
Air pollution has a serious impact on residential health and social harmony and stability []. In recent years, scholars have shifted their attention from air pollution to its inducing mechanism []. Represented by administrative punishment and emission trading, Feng et al. [] pointed out that formal environmental regulation had played an important role in pollution control. Miao et al. [] reported that although the system of environmental laws and regulations was becoming more and more complete, the trend of environmental deterioration had not been fundamentally reversed. Guo et al. [] estimated that the existing treatment results were more reflected in temporary improvement of air quality. There is often a retaliatory rebound in pollutant emissions. Environmental regulations transmit effective information to the public []. Galeotti et al. [] mentioned this was an important channel for the public to understand information about pollution sources. Yi et al. [] concluded that, as main obstacle to the construction of ecological civilization, fine particulate matter could more comprehensively and accurately reflect the impact of air quality on sustainable development. However, information asymmetry seriously restricts green technology innovation and the supervision effect []. Huang and Liu [] believed that the performance orientation and assessment system design of governmental officials were bound to have profound impacts on the decision making and implementation of public policies. Ben et al. [] tested that the imperfect design of assessment system might distort the incentive effect of public policies. There is considerable evidence that formal mandatory environmental regulation may distort incentives in the process of green technology innovation []. However, Li et al. [] discussed that informal environment regulation increases the exposure rate of enterprise pollution, promotes enterprises to recognize their own shortcomings, and improves production technology and environmental protection technology to reduce pollution emissions.
Hypothesis 1 (H1).
Strengthening informal environment regulation can effectively reduce air pollution. This reflects the inhibitory effect on air pollution of informal environment regulation represented by environmental non-governmental organizations.
2.2. Informal Environment Regulation and Green Technology Innovation
Little literature focuses on the impact of informal environment regulation on air pollution by encouraging green technology innovation []. Based on signal transmission theory, Newman et al. [] analyzed that the mechanism of informal environment regulation affecting green technology innovation mainly included external and internal aspects. Externally, Li and Wu [] found that informal environment regulation conveyed environmental information to the public, and that it reflects the awareness and behavior of environmental protection. Based on this, investors can accurately understand the information, reduce investment risk, and ensure the smooth capital channels required for green technology innovation []. Zhao and Sun [] provided a systematic discussion about how informal environment regulation could establish the social responsibility image of green enterprises. Liu et al. [] showed that a corresponding policy subsidy would also be tilted. Internally, Wu et al. [] held the view that informal environment regulation played the role of internal supervision. Regular disclosure of enterprise environmental information will cause companies to pay attention to green environmental protection from top to bottom []. As an important embodiment of social responsibility, different pollution source supervisions lead to differences between internal and external innovation environment for enterprises []. When the regulation is strict, the information channel is unblocked between enterprises and external stakeholders []. The scope of enterprise emission information is expanded and the transparent status of environmental pollution has been improved []. To some extent, this forces enterprises to increase capital investment in green technology innovation []. Thus, informal environment regulation forms effective supervision within enterprises and accelerates the achievement transformation of green technology innovation [].
Hao et al. [] pointed out that conflicting conclusions existed on whether environmental regulation can induce green technology innovation. Some literature shows that environment regulation will increase the cost of enterprise innovation []. On the contrary, Lanoie et al. [] believed that properly designed environmental regulations could effectively promote green technology innovation. Based on the above analysis, this paper puts forward a second hypothesis as follows.
Hypothesis 2 (H2).
Informal environment regulation can optimize economic structure and curb air pollution by forcing green technology innovation.
3. Description of Variables
3.1. Explained Variable
Fine particulate matters, also known as PM, mainly refer to particles with a diameter from 0.1 to 100 microns. Fine particulate matters last in the ambient air for a long time, which has a great impact on human health and atmospheric visibility, especially particles with a diameter of 2.5 microns (PM2.5) []. PM2.5 concentration per unit of GDP is used as the proxy variable of air pollution in this paper. There are two main resources to form fine particulate matters []. Firstly, ultrafine particles are directly discharged from various industrial processes, such as coal combustion, metallurgy, the chemical industry and internal combustion engines. Secondly, fine particulate matters are from the secondary formation of ultrafine particles and aerosols in the atmosphere. In 1996, the Chinese government defined the concentration of fine particulate matters as an important monitoring indicator of air quality []. Using grid data of satellite monitoring released by the Social and Economic Data and Application Center (SEDAC) of Columbia University, we further use Arc GIS software and analyze the data of the prefectural cities in China from 1998 to 2018 into PM2.5.
3.2. Key Explanatory Variables
- (1)
- Informal Environment Regulation
This variable is defined as the binary variable to judge whether the city i is under pollution information disclosure in the year t. The value of the dummy variable is equal to 1 if the city in the year of disclosure and subsequent years, otherwise the value is 0. There exist sequential differences in the treated year of pollution information disclosure for the prefectural cities. A traditional difference-in-difference model does not apply in practice but a time-varying difference-in-difference model is needed instead.
- (2)
- Green Technology Innovation
This paper measures green technology innovation by the authorization amount of the green invention patent. Green invention patents refer to the patents authorized for green technologies in solar energy, wind energy, nuclear energy, tides, geothermal, biofuels, carbon capture and storage, hybrid vehicles, fuel cell vehicles and other new energy []. With improvement of patent data availability and the in-depth mining of patent information by researchers, these advantages of patent data make it a key indicator to measure technological innovation. The patent document lists categories of different technical fields, and it is conducive to identifying green patents aiming at green technology. Based on a green list of international patent classifications issued by the World Intellectual Property Organization, this paper defines the scope of green patents, queries the official website of China National Intellectual Property Administration, and forms a green patent authorization dataset.
3.3. Control Variables
Referring to the practices of Feng et al. [], Wen et al. [], and Fu et al. [], this paper introduces the following urban characteristic control variables: economic development (PGDP), industrial structure (STR), foreign direct investment (FDI), scientific and technological R & D expenditure (RD) and public financial expenditure (CFEXPD). Meanwhile, this paper introduces weather characteristic control variables, including air circulation coefficient, wind speed at 10m height and the height of the atmospheric boundary layer. The data comes from CSMAR, WIND, the China Statistical Yearbook and other databases.
4. Empirical Model
4.1. Time-Varying DID Model
This paper takes the information disclosure of the pollution source regulation by non-profit environmental protection organizations in some cities as a quasi-natural experiment to estimate the suppression effect on air pollution for informal environment regulation []. A more effective method to evaluate the effect of policy implementation is the difference-in-difference model []. In 2008, 113 cities began to disclose pollution source supervision information and 120 cities did this completely in 2013. Thus, there exist differences in the treated time of environmental information disclosure cities []. Moreover, this paper needs to build a time-varying difference-in-difference (DID) model. The specific model is set as follows. The definitions of the parameters in Formula (1) show in Table 1.

Table 1.
Definition of the Parameters in Formula (1).
4.2. Parallel Trend Test
The time-varying DID usually involves multiple periods before and after the treated year []. In order to estimate the treatment effect of each period before and after the treated year, it is necessary to test whether the time-varying DID meets the parallel trend hypothesis []. This often requires a test of the pre-treatment situation []. The specific model is set as follows.
In the formula, refers to the impact before the treatment, and refers to the impact after the treatment. indicates the impact in the treated period. Therefore, when the current year is the treated period, the value is 1, otherwise the value is 0. Other variable settings are the same as Formula (1).
5. Empirical Analysis
5.1. Benchmark Regression
Table 2 reports the baseline regression results of the impact of informal environment regulation on air pollution. Results show that the impact of informal environment regulation on air pollution is significantly negative under different empirical scenarios. This means that informal environment regulation generally helps to reduce air pollution, and hypothesis 1 is verified. After introducing the interaction term, green technology innovation strengthened its inhibitory effect on air pollution. This finding is consistent with the conclusions of many other studies and reflects the importance of public and environmental protection organizations to air pollution [,,]. The research conclusion provides empirical evidence for the multi air-pollution control system.

Table 2.
Benchmark regression results.
5.2. Robustness Test
This paper outlines a robustness test as follows. Firstly, dust emission per unit of GDP (DEM) and the emission of sulfur dioxide per unit of GDP (SO2) are used to re-measure the air pollution. The results are shown in column (1) and (2) of Table 2. Secondly, in order to eliminate the interference of abnormal values, regression is carried out based on the tailed data of air pollution between levels 2.5% and 97.5% (Y_w). The results are shown in column (3) of Table 3. Thirdly, we consider the impact of relevant policies. With the implementation of informal environment regulation, there may be shocks from other policies. This may affect the results of empirical analysis. Among them, the low-carbon city pilot policy has an obvious impact on air pollution. There is overlap between pilot low-carbon cities and cities with informal environment regulation. Therefore, the dummy variable is added into the model, declaring whether they are pilot low-carbon cities or not. The results in Table 3 show that the estimated coefficients of informal environment regulation are significantly negative and support the previous conclusion.

Table 3.
Regression results of robustness test.
5.3. Parallel Trend Test
The assumption when applying a time-varying difference-in-difference model is that the treated group and the controlled group have a parallel trend before the policy implementation. Therefore, a parallel trend test is conducted seven years before and after the policy implementation. It can be seen from Figure 1 that the coefficient of dummy variables in each year before the policy implementation fluctuate insignificantly around 0. It shows that the trend of the treated and controlled groups is basically the same and meets the parallel trend hypothesis. Coefficients of the dummy variable show an obvious downward trend in and after the years of policy implementation. In seven periods after the treatment, coefficients of the dummy variable in each period are significantly less than 0, indicating the inhibitory effect is obvious. The inhibitory effect increases year by year until the Period t + 4, and then the inhibitory effect decreases slightly. It indicates that the informal environment regulation has a significantly negative treatment effect on air pollution.

Figure 1.
Parallel trend test. Note: The dotted line represents 95% confidence interval.
5.4. Placebo Test
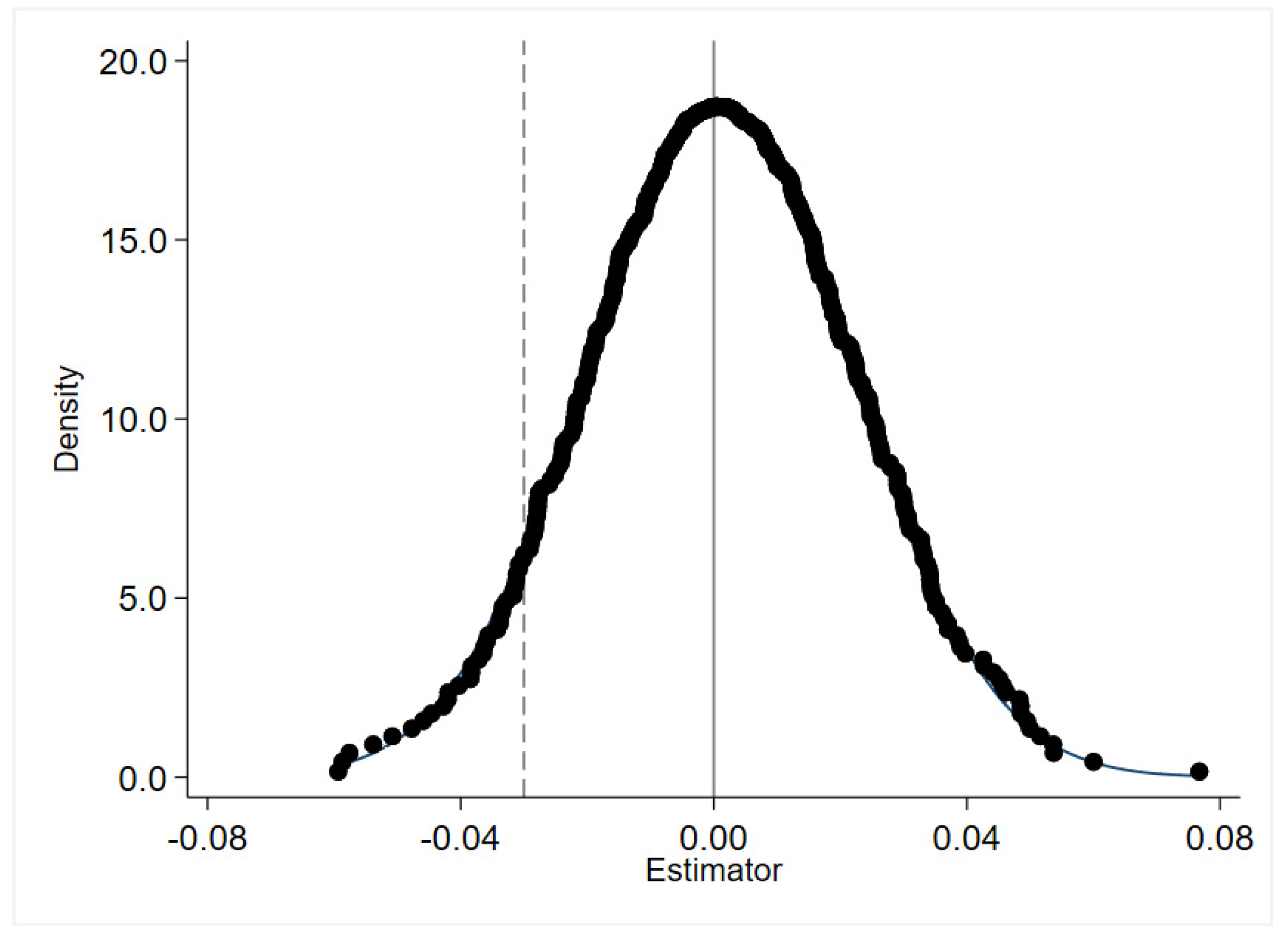
A placebo test is also used in this paper to further exclude other unobservable variables and prevent them from interfering with the estimation results. It selects several times randomly from all samples to form a virtual treated group and conducts time-varying DID benchmark regression to ensure robustness of original research conclusion. Specifically, it conducts 1000 bootstraps and randomly selects some cities as the virtual treated group. Furthermore, it draws a distribution of the estimated coefficients for the dummy variable in benchmark regression (as shown in Figure 2). Coefficients are mostly distributed around 0 based on random samples under estimation. The coefficient of benchmark regression is less than most simulated coefficients and can be regarded as the extreme value. This means that the inhibitory effect of informal environment regulation on air pollution is not disturbed by omitted variables.

Figure 2.
Placebo test results.
5.5. Endogeneity Discussion
In order to accurately evaluate the inhibitory effect of informal environment regulation on air pollution, the policy variable in regression needs to meet exogenous requirements []. This study may ignore some unmeasurable factors affecting air pollution. If treated cities are not randomly selected, it is closely related to economic development, geographical location, environmental quality and other factors of the city. Then, this may lead to an endogeneity problem for the policy dummy variable []. Therefore, this paper further uses the instrumental variable method to test robustness of the above conclusions.
Referring to the practice of Hao et al. [], this paper takes internet subscribers as the instrumental variable. Theoretically, a reasonable instrumental variable needs to meet relevance and exogeneity []. In terms of relevance, the more internet subscribers, the higher the information flow and the timelier the public petition can be exposed. Therefore, the probability of environmental information disclosure is greater. In terms of exogeneity, internet subscribers are not directly related to air pollution in the city.
Regression results for instrumental variables are reported in Table 4. In the first stage regression of the instrumental variable, the estimated coefficient of the instrumental variable is significantly positive and shows that the more internet subscribers, the higher the probability that the city will become treated. This verifies the relevance of the instrumental variable. The F value of the first stage is greater than 10 in the model, indicating that the instrumental variable is not weak. In the second stage regression of instrumental variables, the coefficient of informal environment regulation is significantly negative, and this is consistent with the previous conclusion. In conclusion, even considering the potential endogeneity of key explanatory variable, informal environment regulation still has a significant inhibitory effect on air pollution. This proves the research conclusion is robust.

Table 4.
Regression results of instrumental variable.
5.6. Influencing Mechanism
The previous analysis shows that the informal environment regulation significantly inhibits air pollution. So, how does informal environment regulation curb air pollution? In order to investigate the influencing mechanism, this paper uses an intermediating effect model with reference to Havard et al. []. The specific model is set as follows.
In the formula, i and t represent city and year, respectively. Yi,t indicates level of air pollution, and Di,t indicates the informal environment regulation as the dummy variable for city i in the treated year t. Mi,t represents green technological innovation as the intermediating variable and Zi,t represents a set of control variables.
According to the analysis of previous theoretical mechanism, green technological innovation is selected as the intermediating variable, indicating technical effect. Regression results of mediating effect are shown in Table 5. Informal environment regulation has significantly improved green technology innovation. The P value of a Sobel Z test is less than 0.05 and indicates the mediation effect is established. Informal environment regulation inhibits air pollution by promoting technological innovation. Hypothesis 2 is verified. The implied reason is that informal environment regulation makes local governments and the public better understand the degree of environmental pollution and urges them to strengthen environmental regulation and green technology innovation.

Table 5.
Regression results of mediating effect.
6. Conclusions and Policy Implications
6.1. Conclusions
Increasing evidence suggests that regulatory organizations have become increasingly important responsibility subjects and acting units in protecting the environment. The central findings are shown in the following aspects. Firstly, that the coefficient of informal environment regulation on air pollution is significantly negative under different empirical scenarios. The conclusion is established that informal environment regulation does have an inhibitory effect on air pollution. Secondly, the estimated coefficients of the mediating variable and the dummy variable are significantly negative, and this further reveals that the green technology innovation has strengthened the inhibitory effect of informal environment regulation on air pollution.
The research prospects for the further discussion focus on the following aspects based on the above analysis. Firstly, the research should cover more cities to increase the applicability of the research results. At the same time, innovative methods such as spatial econometrics are applied to strengthen the heterogeneity research of different industries and regions. Secondly, this paper systematically discusses the mediating role of green technology innovation between informal environmental regulation and air pollution. In further research, other potential mediating variables will enter the research field, such as regulatory intensity, public appeal, regulatory coordination, etc., which will have a more practical and meaningful impact.
6.2. Policy Implications
China strives to promote air pollution control and avoid simple and rough environmental regulation that may damage economic growth. This is not only an internal requirement of economy transformation to green development, but also an important way to promote construction of ecological civilization and maintain global ecological security. It needs to play the role of formal environmental regulation from the government, and more importantly, it needs to rely on informal environment regulation represented by the public and environmental protection organizations.
Firstly, enhance social impact of regulation and guide more capital investment to expand the disclosure scope and improve quantity, quality, and frequency of pollution information disclosure, as it is conducive to reducing air pollution and carbon emissions and perfecting environmental protection policies. Local governments should strengthen the intensity of environmental regulation, severely punish enterprises that do not disclose environmental information accordingly and increase violation cost and restraint intensity, as well as take more forward-looking measures to reduce the possibility of pollution disasters. On the other hand, they should learn from successful experience and narrow the gap of pollution information disclosure.
Secondly, build a diversified governance system and, by joint force, shape the whole society to reduce pollution. Informal environment regulation represented by environmental non-governmental organizations has a prohibitory effect on air pollution. It is urgent to build and improve a diversified pollution reduction system. We should build an environmental governance system, dominated by the government and enterprises, that social organizations and the public participate in. It should strengthen multi-regional joint governance and systematic and technical environmental supervision. At the same time, we should make full use of the internet to mobilize the enthusiasm of all sectors in society and broaden channels for the public to appeal for environmental protection.
Thirdly, we should utilize the same homology between air pollutants and carbon emissions and give full play to the advantages of collaborative pollution control. The control of air pollutants can form a significantly positive synergistic effect on reducing carbon emissions. Greater attention should be paid to control total consumption of fossil energy, promote green technology innovation, and finally achieve the coordinated control goal between air pollutants and carbon emission reduction.
Author Contributions
Conceptualization, X.W. and S.W.; methodology, X.W. and X.Q.; software, X.W.; writing—original draft preparation, X.W.; writing—review and editing, X.W.; supervision, M.L.; project administration, H.Z.; funding acquisition, S.W. All authors have read and agreed to the published version of the manuscript.
Funding
This research was funded by Project of Philosophy and Social Science in Shanxi Agricultural University, grant number 2021ZBQ01; Program for the Philosophy and Social Sciences Key Research Base of Higher Education Institutions of Shanxi, grant number 20210138; 2021 Educational Reform and Innovation Project of Colleges and Universities in Shanxi Province, grant number J2021228; 2021 Special Subject on Educational Evaluation for the 14th Five-Year Plan of Educational Science in Shanxi Province; grant number PJ-21067; Educational Reform Project of Shanxi Agricultural University, grant number ZD-202116; Research Project Supported by Shanxi Scholarship Council of China, grant number 2020-071.
Institutional Review Board Statement
Not applicable.
Informed Consent Statement
Not applicable.
Data Availability Statement
The data comes from CSMAR, WIND, China Statistical Yearbook and other open databases. The data can be provided on request from corresponding authors.
Conflicts of Interest
The authors declare no conflict of interest.
References
- Hu, H.; Chang, C.-P.; Dong, M.; Meng, W.-N.; Hao, Y. Does environmental information disclosure affect the performance of energy-intensive firms’ borrowing ability? Evidence from China. Energy Environ. 2018, 29, 685–705. [Google Scholar] [CrossRef]
- Yang, W.; Zhang, Y.; Hu, Y. Heterogeneous Impact of Economic Policy Uncertainty on Provincial Environmental Pollution Emissions in China. Sustainability 2022, 14, 4923. [Google Scholar] [CrossRef]
- Chen, H.; Hao, Y.; Li, J.; Song, X. The impact of environmental regulation, shadow economy, and corruption on environmental quality: Theory and empirical evidence from China. J. Clean. Prod. 2018, 195, 200–214. [Google Scholar] [CrossRef]
- Chen, Z.; Kahn, M.E.; Liu, Y.; Wang, Z. The consequences of spatially differentiated water pollution regulation in China. J. Environ. Econ. Manag. 2018, 88, 468–485. [Google Scholar] [CrossRef]
- Yang, C.-H.; Tseng, Y.-H.; Chen, C.-P. Environmental Regulations, Induced R&D, and Productivity: Evidence from Taiwan’s Manufacturing Industries. Resour. Energy Econ. 2012, 34, 514–532. [Google Scholar]
- Fayad, M.A.; Radhi, A.A.; Omran, S.H.; Mohammed, F.M. Influence of Environment-Friendly Fuel Additives and Fuel Injection Pressure on Soot Nanoparticles Characteristics and Engine Performance, and NOX Emissions in CI Diesel Engine. ARFMTS 2021, 88, 58–70. [Google Scholar] [CrossRef]
- Bottani, E.; Casella, G.; Nobili, M.; Tebaldi, L. An Analytic Model for Estimating the Economic and Environmental Impact of Food Cold Supply Chain. Sustainability 2022, 14, 4771. [Google Scholar] [CrossRef]
- Zhang, X.; Geng, Y.; Shao, S.; Dong, H.; Wu, R.; Yao, T.; Song, J. How to achieve China’s CO2 emission reduction targets by provincial efforts?—An analysis based on generalized Divisia index and dynamic scenario simulation. Renew. Sustain. Energy Rev. 2020, 127, 109892. [Google Scholar] [CrossRef]
- Milani, S. The Impact of Environmental Policy Stringency on Industrial R&D Conditional on Pollution Intensity and Relocation Costs. Environ. Resour. Econ. 2016, 68, 595–620. [Google Scholar] [CrossRef]
- Xie, R.-H.; Yuan, Y.-J.; Huang, J.-J. Different Types of Environmental Regulations and Heterogeneous Influence on “Green” Productivity: Evidence from China. Ecol. Econ. 2017, 132, 104–112. [Google Scholar] [CrossRef]
- Calel, R.; Dechezleprêtre, A. Environmental Policy and Directed Technological Change: Evidence from the European Carbon Market. Rev. Econ. Stat. 2016, 98, 173–191. [Google Scholar] [CrossRef] [Green Version]
- Cheng, B.; Dai, H.; Wang, P.; Zhao, D.; Masui, T. Impacts of carbon trading scheme on air pollutant emissions in Guangdong Province of China. Energy Sustain. Dev. 2015, 27, 174–185. [Google Scholar] [CrossRef]
- Wurlod, J.-D.; Noailly, J. The impact of green innovation on energy intensity: An empirical analysis for 14 industrial sectors in OECD countries. Energy Econ. 2018, 71, 47–61. [Google Scholar] [CrossRef] [Green Version]
- Sanchez-Vargas, A.; Mansilla-Sanchez, R.; Aguilar-Ibarra, A. An Empirical Analysis of the Nonlinear Relationship Between Environmental Regulation and Manufacturing Productivity. J. Appl. Econ. 2013, 16, 357–371. [Google Scholar] [CrossRef]
- Costantini, V.; Crespi, F.; Palma, A. Characterizing the policy mix and its impact on eco-innovation: A patent analysis of energy-efficient technologies. Res. Policy 2017, 46, 799–819. [Google Scholar] [CrossRef]
- Zheng, S.; Wang, J.; Sun, C.; Zhang, X.; Kahn, M.E. Air pollution lowers Chinese urbanites’ expressed happiness on social media. Nat. Hum. Behav. 2019, 3, 237–243. [Google Scholar] [CrossRef]
- Hao, Y.; Liao, H.; Wei, Y.-M. Is China’s carbon reduction target allocation reasonable? An analysis based on carbon intensity convergence. Appl. Energy 2015, 142, 229–239. [Google Scholar] [CrossRef]
- Ma, M.; Rozema, J.; Gianoli, A.; Zhang, W. The Impacts of City Size and Density on CO2 Emissions: Evidence from the Yangtze River Delta Urban Agglomeration. Appl. Spat. Anal. Policy 2021, 15, 529–555. [Google Scholar] [CrossRef]
- Gong, K.; Li, L.; Li, J.; Qin, M.; Wang, X.; Ying, Q.; Liao, H.; Guo, S.; Hu, M.; Zhang, Y.; et al. Quantifying the impacts of inter-city transport on air quality in the Yangtze River Delta urban agglomeration, China: Implications for regional cooperative controls of PM2.5 and O3. Sci. Total Environ. 2021, 779, 146619. [Google Scholar] [CrossRef]
- Ulucak, R.; Khan, S.U.D. Relationship between Energy Intensity and CO2 Emissions: Does Economic Policy Matter? Sustain. Dev. 2020, 28, 1457–1464. [Google Scholar]
- Sajid, M.J.; Gonzalez, E.D.R.S. The Impact of Direct and Indirect COVID-19 Related Demand Shocks on Sectoral CO2 Emissions: Evidence from Major Asia Pacific Countries. Sustainability 2021, 13, 9312. [Google Scholar] [CrossRef]
- Zhang, Q.; Chen, W.; Feng, Y. The effectiveness of China’s environmental information disclosure at the corporate level: Empirical evidence from a quasi-natural experiment. Resour. Conserv. Recycl. 2020, 164, 105158. [Google Scholar] [CrossRef]
- Chen, L.; Shi, M.; Li, S.; Gao, S.; Zhang, H.; Sun, Y.; Mao, J.; Bai, Z.; Wang, Z.; Zhou, J. Quantifying public health benefits of environmental strategy of PM2.5 air quality management in Beijing–Tianjin–Hebei region, China. J. Environ. Sci. 2016, 57, 33–40. [Google Scholar] [CrossRef] [PubMed]
- Ahmad, N.; Li, H.-Z.; Tian, X.-L. Increased firm profitability under a nationwide environmental information disclosure program? Evidence from China. J. Clean. Prod. 2019, 230, 1176–1187. [Google Scholar] [CrossRef]
- Li, G.; He, Q.; Shao, S.; Cao, J. Environmental non-governmental organizations and urban environmental governance: Evidence from China. J. Environ. Manag. 2018, 206, 1296–1307. [Google Scholar] [CrossRef]
- Pien, C.-P. Local environmental information disclosure and environmental non-governmental organizations in Chinese prefecture-level cities. J. Environ. Manag. 2020, 275, 111225. [Google Scholar] [CrossRef]
- Chen, X.; Shao, S.; Tian, Z.; Xie, Z.; Yin, P. Impacts of air pollution and its spatial spillover effect on public health based on China’s big data sample. J. Clean. Prod. 2017, 142, 915–925. [Google Scholar] [CrossRef]
- Baltagi, B.H.; Fingleton, B.; Pirotte, A. A time-space dynamic panel data model with spatial moving average errors. Reg. Sci. Urban Econ. 2019, 76, 13–31. [Google Scholar] [CrossRef] [Green Version]
- Gao, K.; Yuan, Y. The effect of innovation-driven development on pollution reduction: Empirical evidence from a quasi-natural experiment in China. Technol. Forecast. Soc. Chang. 2021, 172, 121047. [Google Scholar] [CrossRef]
- Feng, J.; Wang, N.; Sun, G. Measurement of Innovation-Driven Development Performance of Large-Scale Environmental Protection Enterprises Investing in Public–Private Partnership Projects Based on the Hybrid Method. Sustainability 2022, 14, 5096. [Google Scholar] [CrossRef]
- Miao, C.; Fang, D.; Sun, L.; Luo, Q. Natural resources utilization efficiency under the influence of green technological innovation. Resour. Conserv. Recycl. 2017, 126, 153–161. [Google Scholar] [CrossRef]
- Guo, L.L.; Qu, Y.; Tseng, M.-L. The interaction effects of environmental regulation and technological innovation on regional green growth performance. J. Clean. Prod. 2017, 162, 894–902. [Google Scholar] [CrossRef]
- Yuan, B.; Xiang, Q. Environmental regulation, industrial innovation and green development of Chinese manufacturing: Based on an extended CDM model. J. Clean. Prod. 2018, 176, 895–908. [Google Scholar] [CrossRef]
- Galeotti, M.; Salini, S.; Verdolini, E. Measuring environmental policy stringency: Approaches, validity, and impact on environmental innovation and energy efficiency. Energy Policy 2019, 136, 111052. [Google Scholar] [CrossRef]
- Yi, M.; Fang, X.; Wen, L.; Guang, F.; Zhang, Y. The Heterogeneous Effects of Different Environmental Policy Instruments on Green Technology Innovation. Int. J. Environ. Res. Public Health 2019, 16, 4660. [Google Scholar] [CrossRef] [Green Version]
- Mavi, R.K.; Saen, R.F.; Goh, M. Joint analysis of eco-efficiency and eco-innovation with common weights in two-stage network DEA: A big data approach. Technol. Forecast. Soc. Chang. 2019, 144, 553–562. [Google Scholar] [CrossRef]
- Huang, Y.; Liu, L. Fighting corruption: A long-standing challenge for environmental regulation in China. Environ. Dev. 2014, 12, 47–49. [Google Scholar] [CrossRef]
- Arfi, W.B.; Hikkerova, L.; Sahut, J.M. External Knowledge Sources, Green Innovation and Performance. Technol. Forecast. Soc. Change 2018, 129, 210–220. [Google Scholar] [CrossRef]
- Huang, J.; Xia, J.; Yu, Y.; Zhang, N. Composite eco-efficiency indicators for China based on data envelopment analysis. Ecol. Indic. 2018, 85, 674–697. [Google Scholar] [CrossRef]
- Li, D.; Tang, F.; Zhang, L. Differential effects of voluntary environmental programs and mandatory regulations on corporate green innovation. Nat. Hazards 2020, 103, 3437–3456. [Google Scholar] [CrossRef]
- Liu, Y.; Hao, Y.; Gao, Y. The environmental consequences of domestic and foreign investment: Evidence from China. Energy Policy 2017, 108, 271–280. [Google Scholar] [CrossRef]
- Newman, C.; Rand, J.; Talbot, T.; Tarp, F. Technology transfers, foreign investment and productivity spillovers. Eur. Econ. Rev. 2015, 76, 168–187. [Google Scholar] [CrossRef] [Green Version]
- Li, B.; Wu, S. Effects of local and civil environmental regulation on green total factor productivity in China: A spatial Durbin econometric analysis. J. Clean. Prod. 2016, 153, 342–353. [Google Scholar] [CrossRef]
- Ren, S.; Li, X.; Yuan, B.; Li, D.; Chen, X. The effects of three types of environmental regulation on eco-efficiency: A cross-region analysis in China. J. Clean. Prod. 2018, 173, 245–255. [Google Scholar] [CrossRef]
- Zhao, X.; Sun, B. The influence of Chinese environmental regulation on corporation innovation and competitiveness. J. Clean. Prod. 2016, 112, 1528–1536. [Google Scholar] [CrossRef]
- Liu, X.; Sun, T.; Feng, Q.; Zhang, D. Dynamic environmental regulation threshold effect of technical progress on China’s environmental pollution. J. Clean. Prod. 2020, 272, 122780. [Google Scholar] [CrossRef]
- Wu, J.; Yin, P.; Sun, J.; Chu, J.; Liang, L. Evaluating the environmental efficiency of a two-stage system with undesired outputs by a DEA approach: An interest preference perspective. Eur. J. Oper. Res. 2016, 254, 1047–1062. [Google Scholar] [CrossRef]
- Zhao, X.; Cai, Q.; Ma, C.; Hu, Y.; Luo, K.; Li, W. Economic evaluation of environmental externalities in China’s coal-fired power generation. Energy Policy 2017, 102, 307–317. [Google Scholar] [CrossRef]
- Jiang, H.; He, Y. Evaluation of Optimal Policy on Environmental Change through Green Consumption. Sustainability 2022, 14, 4869. [Google Scholar] [CrossRef]
- Weng, H.H.; Chen, J.S.; Chen, P.C. Effects of green innovation on environmental and corporate performance: A stakeholder perspective. Sustainability 2015, 7, 4997–5026. [Google Scholar] [CrossRef] [Green Version]
- Yi, M.; Wang, Y.; Yan, M.; Fu, L.; Zhang, Y. Government R&D Subsidies, Environmental Regulations, and Their Effect on Green Innovation Efficiency of Manufacturing Industry: Evidence from the Yangtze River Economic Belt of China. Int. J. Environ. Res. Public Health 2020, 17, 1330. [Google Scholar] [CrossRef] [Green Version]
- Meng, J.; Liu, J.; Xu, Y.; Tao, S. Tracing Primary PM 2.5 Emissions via Chinese Supply Chains. Environ. Res. Lett. 2015, 10, 054005. [Google Scholar] [CrossRef]
- Hao, Y.; Peng, H.; Temulun, T.; Liu, L.-Q.; Mao, J.; Lu, Z.-N.; Chen, H. How harmful is air pollution to economic development? New evidence from PM2.5 concentrations of Chinese cities. J. Clean. Prod. 2018, 172, 743–757. [Google Scholar] [CrossRef]
- Adams, S.; Adedoyin, F.; Olaniran, E.; Bekun, F.V. Energy consumption, economic policy uncertainty and carbon emissions; causality evidence from resource rich economies. Econ. Anal. Policy 2020, 68, 179–190. [Google Scholar] [CrossRef]
- Albrizio, S.; Kozluk, T.; Zipperer, V. Environmental policies and productivity growth: Evidence across industries and firms. J. Environ. Econ. Manag. 2017, 81, 209–226. [Google Scholar] [CrossRef]
- Lanoie, P.; Laurent-Lucchetti, J.; Johnstone, N.; Ambec, S. Environmental Policy, Innovation and Performance: New Insights on the Porter Hypothesis. J. Econ. Manag. Strat. 2011, 20, 803–842. [Google Scholar] [CrossRef] [Green Version]
- Zhang, J.; Chang, Y.; Zhang, L.; Li, D. Do technological innovations promote urban green development?—A spatial econometric analysis of 105 cities in China. J. Clean. Prod. 2018, 182, 395–403. [Google Scholar] [CrossRef]
- Boström, M.; Rabe, L.; Rodela, R. Environmental non-governmental organizations and transnational collaboration: The Baltic Sea and Adriatic-Ionian Sea regions. Environ. Politics 2015, 24, 762–787. [Google Scholar] [CrossRef]
- Li, Y.; Zhang, X.; Yao, T.; Sake, A.; Liu, X.; Peng, N. The developing trends and driving factors of environmental information disclosure in China. J. Environ. Manag. 2021, 288, 112386. [Google Scholar] [CrossRef]
- Millimet, D.L.; Roy, J. Empirical Tests of the Pollution Haven Hypothesis When Environmental Regulation Is Endogenous. J. Appl. Econom. 2016, 31, 652–677. [Google Scholar] [CrossRef]
- Feng, Y.; Wang, X.; Liang, Z. How does environmental information disclosure affect economic development and haze pollution in Chinese cities? The mediating role of green technology innovation. Sci. Total Environ. 2021, 775, 145811. [Google Scholar] [CrossRef] [PubMed]
- Wen, H.-X.; Chen, Z.; Yang, Q.; Liu, J.-Y.; Nie, P.-Y. Driving forces and mitigating strategies of CO2 emissions in China: A decomposition analysis based on 38 industrial sub-sectors. Energy 2022, 245, 123262. [Google Scholar] [CrossRef]
- Fu, S.; Viard, V.B.; Zhang, P. Air Pollution and Manufacturing Firm Productivity: Nationwide Estimates for China. Econ. J. 2021, 131, 3241–3273. [Google Scholar] [CrossRef]
- Qian, H.; Xu, S.; Cao, J.; Ren, F.; Wei, W.; Meng, J.; Wu, L. Air pollution reduction and climate co-benefits in China’s industries. Nat. Sustain. 2021, 4, 417–425. [Google Scholar] [CrossRef]
- Fujii, H.; Managi, S. Decomposition analysis of sustainable green technology inventions in China. Technol. Forecast. Soc. Chang. 2019, 139, 10–16. [Google Scholar] [CrossRef] [Green Version]
- Du, K.; Li, P.; Yan, Z. Do green technology innovations contribute to carbon dioxide emission reduction? Empirical evidence from patent data. Technol. Forecast. Soc. Chang. 2019, 146, 297–303. [Google Scholar] [CrossRef]
- Wang, Y.; Shen, N. Environmental regulation and environmental productivity: The case of China. Renew. Sustain. Energy Rev. 2016, 62, 758–766. [Google Scholar] [CrossRef]
- Feng, Z.; Chen, W. Environmental Regulation, Green Innovation, and Industrial Green Development: An Empirical Analysis Based on the Spatial Durbin Model. Sustainability 2018, 10, 223. [Google Scholar] [CrossRef] [Green Version]
- Liu, Y.; Zhu, J.; Li, E.Y.; Meng, Z.; Song, Y. Environmental regulation, green technological innovation, and eco-efficiency: The case of Yangtze river economic belt in China. Technol. Forecast. Soc. Chang. 2020, 155, 119993. [Google Scholar] [CrossRef]
- Du, K.; Cheng, Y.; Yao, X. Environmental regulation, green technology innovation, and industrial structure upgrading: The road to the green transformation of Chinese cities. Energy Econ. 2021, 98, 105247. [Google Scholar] [CrossRef]
- Gong, M.; You, Z.; Wang, L.; Cheng, J. Environmental Regulation, Trade Comparative Advantage, and the Manufacturing Industry’s Green Transformation and Upgrading. Int. J. Environ. Res. Public Health 2020, 17, 2823. [Google Scholar] [CrossRef] [PubMed]
- Gu, B.; Chen, F.; Zhang, K. The policy effect of green finance in promoting industrial transformation and upgrading efficiency in China: Analysis from the perspective of government regulation and public environmental demands. Environ. Sci. Pollut. Res. 2021, 28, 47474–47491. [Google Scholar] [CrossRef] [PubMed]
- Ramanathan, R.; He, Q.; Black, A.; Ghobadian, A.; Gallear, D. Environmental regulations, innovation and firm performance: A revisit of the Porter hypothesis. J. Clean. Prod. 2017, 155, 79–92. [Google Scholar] [CrossRef] [Green Version]
- Ghisetti, C.; Quatraro, F. Green Technologies and Environmental Productivity: A Cross-sectoral Analysis of Direct and Indirect Effects in Italian Regions. Ecol. Econ. 2017, 132, 1–13. [Google Scholar] [CrossRef]
- Hao, Y.; Wu, Y.; Wu, H.; Ren, S. How do FDI and technical innovation affect environmental quality? Evidence from China. Environ. Sci. Pollut. Res. 2019, 27, 7835–7850. [Google Scholar] [CrossRef]
- Li, K.; Lin, B. Impact of energy conservation policies on the green productivity in China’s manufacturing sector: Evidence from a three-stage DEA model. Appl. Energy 2016, 168, 351–363. [Google Scholar] [CrossRef]
- Havard, S.; Deguen, S.; Zmirou-Navier, D.; Schillinger, C.; Bard, D. Traffic-Related Air Pollution and Socioeconomic Status: A Spatial Autocorrelation Study to Assess Environmental Equity on a Small-Area Scale. Epidemiology 2009, 20, S33. [Google Scholar] [CrossRef]
Publisher’s Note: MDPI stays neutral with regard to jurisdictional claims in published maps and institutional affiliations. |
© 2022 by the authors. Licensee MDPI, Basel, Switzerland. This article is an open access article distributed under the terms and conditions of the Creative Commons Attribution (CC BY) license (https://creativecommons.org/licenses/by/4.0/).