Abstract
In knowledge economy era, enterprise needs to innovate to maintain its advantages and competitiveness. Construction enterprises, being pillars of China’s economy and confronting the challenge brought by the strategy of “going out”, the call for their technology or management innovation was broadly pronounced across practical and academic fields. Social capital (SC), as a resource in a social network, is the basis for creating sustainable competitiveness and advantage for enterprises. The innovative achievements and innovation performance (IP) of enterprises are largely determined by their SC. To achieve competitiveness in the market, enterprises must carry out knowledge transfer (KT) with the other members of their networks. However, few scholars have examined weather SC has any effect on IP in construction enterprises. Using a KT perspective, this paper explored how SC affects the IP of construction enterprises. Based on the literature review and analysis, a conceptual model was constructed and validated using structural equation modeling (SEM). Through empirical analysis, the following conclusions were drawn: (1) SC has a positive impact on the IP of construction enterprises. Among them, the structural dimension (SD) and cognitive dimension (CD) have a significant positive impact on the IP of construction enterprises, while the relational dimension (RD) does not. (2) The SD, CD, and RD of construction enterprises’ SC have a positive influence on KT. (3) There are mediating effects of KT between SC and IP of construction firms, and they are partial. KT plays a partial mediating effect between SD, CD, and IP of construction firms. The research results can not only improve an understanding of effects of SC on IP of construction enterprises, but also validate the importance of KT in stimulating IP.
1. Introduction
Construction enterprises around the world are facing increasingly fierce competition [1]. Most construction enterprises rely on innovation to maintain sustainable corporate effectiveness and competitiveness, and through which they can use resources efficiently [2]. Innovation performance is the term coined to describe the benefits an enterprise earns through innovation processes or results [3]. Enterprises need to utilize useful resources to facilitate innovation activities, and these useful resources can be derived or acquired through relational networks. Therefore, innovation performance is closely related to the social capital and social network owned by enterprises. Meanwhile, knowledge is an important and unique resource for construction companies. The effective process of knowledge transfer can enrich and update the knowledge base of an enterprise, so as to enhance the ability to solve problems and overcome challenges [4]. Thus, knowledge transfer can, to some extent, facilitate the innovation process of a company.
Recently, social capital has drawn more attention from researchers because of its special value or role in corporate management [4,5]. Many scholars argued that there was a positive correlation between social capital and independent innovation [6]. Most of these studies were focused on manufacturing enterprises [7,8,9], small-sized enterprises, or medium-sized enterprises [10,11,12,13], etc. The results showed that social capital could improve enterprise performance. Some researchers examined the impact of social capital on innovation performance, but few analyzed this process from the perspective of knowledge transfer in construction enterprises [14].
Due to the environmental complexity and temporality of construction projects, the innovation pattern in construction companies differs from those mentioned above [15]. Although, the social capital and innovation capability have been the research hotspots in recent years, the process of social capital affecting innovation performance in construction firms and the role of knowledge transfer in the process are still unclear. Therefore, based on the theory of social capital and knowledge transfer, this paper intends to explore the impact of social capital on enterprise innovation performance. Taking construction enterprises as the research target, this paper adopts structural equation modeling (SEM) to verify the proposed hypothetical relationships and test the intermediary effect of knowledge transfer.
This paper was organized as follows. First, the research background on social capital, knowledge transfer, and innovation performance in the construction industry was introduced. Second, the relationships among social capital, innovation performance, and knowledge transfer were illustrated in literature review, and corresponding research hypotheses were proposed. Third, the research design, including the sampling, data collection procedures, and related measurements were presented. Fourth, the results of the data analysis were discussed. Fifth, the paper concludes by discussing its limitations, the implications of findings, and suggesting future research directions.
2. Literature Review, Research Hypotheses and Conceptual Model
2.1. Literature Review
2.1.1. Social Capital
Individuals or organizations could benefit from interacting or connecting with others in various ways. Combined with the concept of human capital, sociologists classify this resource into the category of capital. Thus, the concept of social capital was formulated. Bourdieu [11] systematically described the connotation of social capital, which refers to the sum of real or potential resources embedded in the network of joint relations formed between individuals. Social capital is the sum of resources that can be used in a relational network [16,17], and it can help people acquire and develop valuable skills. The actor can obtain scarce resources needed from the relationship network to gain benefits and achieve goals [18]. Some scholars pointed out that social capital can promote technological innovation [19] and enhance the competitiveness of innovation [20]. Thus, by utilizing social capital, actors (e.g., individuals, organizations, and commercial entities) can gain indispensable external resources that promote innovation and enhance performance.
Scholars [21,22] pointed out that social capital can be divided into three dimensions, namely the structural dimension, relational dimension, and cognitive dimension. The structural dimension mainly refers to the connection mode and connection network among members, as well as their structural characteristics, connection strength and other attributes, which determine the amount of resources consumed by members. This paper mainly measures the interaction between construction companies and other stakeholders including suppliers, customers, universities, and research institutions. In addition, the dimension also includes the communication frequency and close contact between the various departments or employees in the company. The relational dimension reflects the quality of relationships between two members in the network, emphasizing trust, sincerity, and standardization [23]. This paper uses the trust between the stakeholders to present the relational dimension of social capital. The cognitive dimension depicts the shared perceptions of the members in a network, including language, goals, and vision [24,25]. In this paper, we choose common language, similar values, and strategic goals between stakeholders to measure the cognitive dimension of social capital.
2.1.2. Knowledge Transfer
Knowledge transfer is a necessary process for enterprise innovation [26]. Teece [27] first put forward the concept of knowledge transfer and pointed out that the concept can realize knowledge accumulation for enterprises. The simplest form of knowledge transfer is that one organizational unit transfers its accumulated experience to another unit [28].
Scholars have not yet reached a unified understanding of knowledge transfer. However, through combing the relevant literature, they explored the concept r from two perspectives: outcome and process. Outcome-oriented knowledge transfer is the absorption and internalization of the acquired knowledge by the knowledge recipient, emphasizing the result of knowledge transfer. Process-oriented knowledge transfer focuses more on the stages of transfer, integration, and assimilation of knowledge, i.e., the process by which external experience, technology, or corporate information are understood and absorbed by an individual or an organization [29].
Knowledge senders and receivers are generally the main subjects of knowledge transfer research [30] because knowledge transfer subjects have many subjective characteristics, such as the willingness to transfer, understanding, support, expression, and communication ability of knowledge senders, which are all key factors influencing knowledge transfer [31]. The success of knowledge transfer depends more on the characteristics of the knowledge receiver, such as its willingness to receive and its ability to integrate and absorb knowledge [32,33]. The implicit, ambiguous, and complex features of knowledge are important factors influencing the effect of knowledge transfer. The medium for knowledge transfer is a combination of individuals, systems, organizations, tools, network software, and communications. The process of knowledge transfer must rely on an appropriate medium or channel to proceed smoothly, and it also affects the effectiveness of the knowledge transfer. Knowledge transfer activities that take place in different contexts will also have different effects.
In this paper, knowledge transfer is the process that a knowledge sender transmits knowledge to a recipient in a particular situation, and the recipient filters, integrates, and absorbs the knowledge to enhance his or her own knowledge stock. This process can be influenced by the properties of knowledge and the behavioral characteristics of the participants. However, due to the wide range of contents, complex participants, different processes in knowledge transfer, and the organizational nature of projects, knowledge transfer and management in the construction industry has received less attention than project delivery and performance [34]. This inefficiency in knowledge transfer forces construction companies to pay more attention to knowledge management.
2.1.3. Innovation Performance
The current construction market is globally interconnected and this phenomenon causes construction companies to innovate in order to compete and gain the opportunity to survive and prosper [35]. Innovation performance can take various forms. It can be the introduction rate of new products, new systems or new equipment in a narrow sense, or the result of transforming creative concepts into entities or into the market in a broad sense [36], which can enhance competitive advantages and performance of enterprises [37]. As a labor-intensive industry, the innovation ability of the construction industry is poor, especially in developing countries [38]. Being a driving force in the construction industry, project innovation has received a lot of attention from academics [39,40,41].
By combing the results of scholars’ research on social capital, it is found that in different industries and different scales of enterprises, those enterprises with rich social capital are more effective in carrying out innovation activities. Then what kind of influence does social capital play on the innovation performance of construction enterprises combined with their own tangible assets, technical experience, and other resources on the basis of absorbing external resources? The role of social capital in the innovation performance of construction companies was examined in this paper. The innovation performance is measured by several indicators, including the quantity of new products, the number of patents, the speed of launching new products, the proportion of the output value of new products, and the improvement and optimization of planning and control methods [42,43].
2.1.4. Relationship among Social Capital, Knowledge Transfer, and Innovation Performance
“Social capital”, “knowledge transfer”, and “innovation performance” were used as keywords to search related papers. Based on knowledge-based view, knowledge is considered both a resource and a capability. For enterprises, effectively managing and maximizing their use of knowledge is critical to their achievement of a competitive advantage. To achieve knowledge transfer efficiency in construction enterprises, a social capital portfolio must be cultivated to achieve a synergy of competent employees, knowledge-oriented culture, organizational infrastructure, and favorable relationship with stakeholders. Knowledge transfer also provides platforms and processes for the creation, sharing, and utilization of tacit knowledge in organizations. Thus, social capital is an effective and important means for enterprises to innovate. Only when externally shared, integrated, and utilized, can the acquired knowledge be successfully transformed into new products, technologies, and services to meet the needs of customers and to improve the innovation performance of enterprises.
2.2. Research Hypotheses
2.2.1. Main Effect: Social Capital and Innovation Performance
Social capital is one of the most prominent and necessary factors in achieving innovation performance. Lee et al. [44] pointed out that the cooperation between enterprises and the outsiders could effectively promote the circulation of technology and knowledge in the enterprise. The knowledge could be absorbed, integrated, and utilized through the communication of an internal network, and then the innovation performance of the enterprise improves [45]. Chen et al. [46] argued that when a firm possesses richer social capital, it can be more innovative and gain more innovation benefits.
Hypothesis 1 (H1).
Social capital has a positive impact on the innovation performance of construction enterprises.
Frequent and efficient communication with colleagues and other partners helps the company to gain more cutting-edge knowledge and useful experience, thus increasing enterprise efficiency. Technology makes it possible to search, retrieve, store, transfer, analyze, and disseminate information, which greatly promotes innovation [47]. Enterprises mainly solve problems by using accumulated knowledge and experience. Therefore, it is through multiple ways and channels to obtain the resources needed for the development of corporate innovation that innovation can be promoted [48]. Briefly, innovation is supported by structural capital in terms of providing the infrastructure for knowledge development activities within the company.
Hypothesis 1a (H1a).
The structural dimension of social capital has a positive impact on the innovation performance of construction enterprises.
Relational capital is a kind of interpersonal relationship involving trust, respect and commitment of suppliers, customers, governments, universities, or other stakeholders. This concept facilitates enterprise innovation because through the relationship networks, a company can gain access to necessary resources that it does not have. These external relationships can provide external knowledge and lead to useful solutions [49]. High-quality trust offers a buffer for resolving insufficiency of contracts or may even serves as an alternative solution to contracts, thereby reducing the relational risk or uncertainty. Both sides of the linkage can jointly mitigate the negative impact of uncertainties and reduce potential transaction costs and costs associated with innovative activities. Enterprises with cooperative relationships show cooperative innovation by fulfilling their commitment to each other, which helps to promote information sharing and exchange, and further improve innovation performance [50].
Hypothesis 1b (H1b).
The relational dimension of social capital has a positive impact on the innovation performance of construction enterprises.
Effective communication among cooperative organizations relies on a common understanding, values, goals, and intentions. Members in a network will interpret and understand behaviors in similar manners when they share a common vision, goals, and norms [51,52]. Cognitive dimension reduces opportunistic behaviors and communication barriers, and also accelerates knowledge transfer and resource sharing. In relationship networks, the cognition of value between enterprises and the extent of compliance with behavioral rules will affect the mutual cooperation and learning efficiency among members, and thus having an impact on the development of innovation activities [53].
Hypothesis 1c (H1c).
The cognitive dimension of social capital has a positive impact on the innovation performance of construction enterprises.
2.2.2. Mediating Effect: Knowledge Transfer
Social Capital and Knowledge Transfer
When an enterprise owns more linkages in the network, it is easier to obtain the necessary knowledge. Searching and collecting information through these linkages accelerates the processes of obtaining and filtering valid information [54]. Yli-Renko et al. [55] conducted an empirical study on 180 British high-tech enterprises and pointed out that social capital can help enterprises acquire core customer knowledge and enable enterprises to carry out more targeted innovation. In the knowledge transfer process, network connections, link density, trust, communication, and cognition in social capital should be frequently active in order to weaken or counteract the negative effects caused by other factors. Social capital of a firm can influence the opportunities, motivations, and capabilities for knowledge transfer, and then can be influenced by social capital and having a positive impact on the effectiveness of knowledge transfer [56].
Hypothesis 2 (H2).
Social capital has a positive impact on knowledge transfer.
Hypothesis 2a (H2a).
The structural dimension has a positive impact on knowledge transfer.
Hypothesis 2b (H2b).
The relational dimension has a positive impact on knowledge transfer.
Hypothesis 2c (H2c).
The cognitive dimension has a positive impact on knowledge transfer.
Knowledge Transfer and Innovation Performance
Effective knowledge transfer helps a company to reduce the risk of failure, improve work efficiency, and increase the probability of success [57]. For construction companies, useful information or expertise is scattered in pre-planning, bidding, construction technology programs, contract management, cost management, schedule, and quality control, etc., and the knowledge-transferring effect is not obvious [58]. According to the theory of social exchange, knowledge sharing can increase the total amount of knowledge, generate innovation, and improve innovation performance [59]. Knowledge transfer can help companies increase their knowledge stock by helping them collect new knowledge resources, integrate, absorb, and utilize new knowledge with their own knowledge, and realize innovation [60].
Hypothesis 3 (H3).
Knowledge transfer has a positive impact on the innovation performance of construction enterprises.
The Mediating Effect of Knowledge Transfer
There exist great differences in the effect of knowledge transfer among different organizations [61]. Knowledge transfer and communication with other team members is often neglected by project managers [62]. When a project ends, it means that group learning is over. Thus, knowledge transfer is necessary for construction enterprises [63,64]. Enterprises with rich social capital will attract more excellent employees and be supported by suppliers and customers, and then collect more effective information. However, it is not always the case that enterprises with abundant social capital can successfully carry out innovative activities, enjoy the resources brought by social capital, and give full play to its economic benefits. Nor does the establishment of a partnership necessarily mean that an enterprise’s innovation capabilities have been enhanced. The resources obtained by the enterprise must be used with special catalysts in order to play its role as much as possible. Enterprises must pay attention to the dissemination and utilization of knowledge resources, update their knowledge, increase their knowledge reserves, and encourage innovation in the form of new patents, new awards, new technologies, new products, and optimized management systems in order to transform the social capital existing in the network into a driving force for improving innovation performance.
Hypothesis 4 (H4).
Knowledge transfer plays a mediating role between the social capital and innovation performance of construction enterprises.
Hypothesis 4a (H4a).
Knowledge transfer plays a mediating role between the structural dimension and innovation performance of construction enterprises.
Hypothesis 4b (H4b).
Knowledge transfer plays a mediating role between the relational dimension and innovation performance of construction enterprises.
Hypothesis 4c (H4c).
Knowledge transfer plays a mediating role between the cognitive dimension and innovation performance of construction enterprises.
2.3. Conceptual Model Development
With reference to division of the dimensions of social capital, the present paper explored how each dimension of social capital affects innovation performance via knowledge transfer. Based on the above analysis, the conceptual model of this research is established. Figure 1 shows the conceptual framework and the theoretical relationship among social capital, knowledge transfer, and innovation performance.
Figure 1.
Conceptual Model.
3. Research Methodology
3.1. Questionnaire Design and Participations
The questionnaire consists of four parts. Section 1 was to collect the basic information of the participants from construction enterprises, including age, years of experiences, position, education level, enterprise type, and scale. Section 2 was used to measure structural dimension, relational dimension, and cognitive dimension. Section 3 was designed to measure innovation performance. In Section 4, nine items were used to capture knowledge transfer. Preliminary scales were developed by combining the validated scales in the literature and the actual situation of construction companies. The questionnaire was modified with reference to the opinions of the research team members and the supervisor. At the same time, part of the questionnaire was distributed through network of authors to collect relevant opinions to validate and refine the survey. After several-round revisions and refinements, the final questionnaire of the study was formed.
In order to improve the applicability of the conclusion, this survey covered the construction projects of Hunan, Henan, Beijing, Guangdong, Shanxi and other major developed provinces and cities in China, mainly on technological innovation personnel in construction enterprises. The respondents included front-line staff, junior managers, intermediate managers, and senior managers, who have knowledge on the impact of social capital on innovation performance from different perspectives. The survey was conducted from June to October 2019. In order to include more construction employees to participate in the questionnaire, the survey was conducted in a confidential and anonymous way. During this survey period, a total of 246 replies were received, and 235 valid questionnaires were screened out. The profiles of respondents and projects is statistically presented in Table 1.
Table 1.
Profiles of respondents and projects.
3.2. Measurements
This section provides measurements of all variables in the study. The Likert scale is often used to measure the sample’s attitude or opinion on something and can be divided into five, seven, or nine levels. Compared to other scales, the five-point scale has a high degree of discrimination that can increase the accuracy of the measurement and reduce measurement error. Therefore, the 5-point Likert scale was used in the questionnaire, and the most realistic option was selected from the number “1 (strongly disagree)–5 (strongly agree)”. The measurement items for each of the six latent variables are listed in Table A1.
In this paper, structural equation modeling was used, so the distribution of the data was analyzed before the data were analyzed by structural equations. The bias value of all items was less than 3, and the peak value was less than 10, which met the minimum requirements of a normal distribution, so the recovered data conformed to a normal distribution and could be analyzed. Table 2 provides the descriptive statistics.
Table 2.
Descriptive statistics.
4. Data Analysis
4.1. Scale Validity and Reliability
In this study, Cronbach’s α were used to test the reliability of observatory data. The Cronbach’s α of each item in the scale were all greater than 0.8, indicating that the reliability of the scale met the requirements. As shown in Table 3, the factor loadings for all items were significant. Two indicators are used to discriminate the convergent validity: the construct reliability (CR) and the average variance extracted (AVE). If the AVE from each factor is more than 0.5 and the CR is more than 0.7, it means that the convergent validity of the measurement scale is high [65]. The results show that the CR (range = 0.875–0.913) and AVE (range = 0.586–0.681) of each variable satisfy the relevant requirements.
Table 3.
Validity and reliability assessment of the measures.
To test the discriminant validity of the model, the square root of the AVE of each variable should be compared with the normalized correlation coefficient of these variables. If the former is larger than the latter, the good discriminant validity of the model is confirmed. Because innovation performance has only one latent variable, discriminant validity analysis is no longer carried out. The square roots of the AVE on the diagonal cells are larger than the inter-construct correlations in the same rows and columns, indicating good discriminant validity between the latent variables in the model (Table 4; Table 5).
Table 4.
Correlations among major constructs in social capital.
Table 5.
Correlations among major constructs in knowledge transfer.
4.2. Model Fitting and Results
The above reliability and validity analysis shows that the three variables of social capital, knowledge transfer, and innovation performance have good reliability and validity, which meet the basic requirements of structural equation model analysis. After the corresponding model diagram was drawn in AMOS, the collected sample data was imported, and the hypothetical relationship between variables and the mediating effect of knowledge transfer was examined.
4.2.1. The Influence of Social Capital on the Innovation Performance
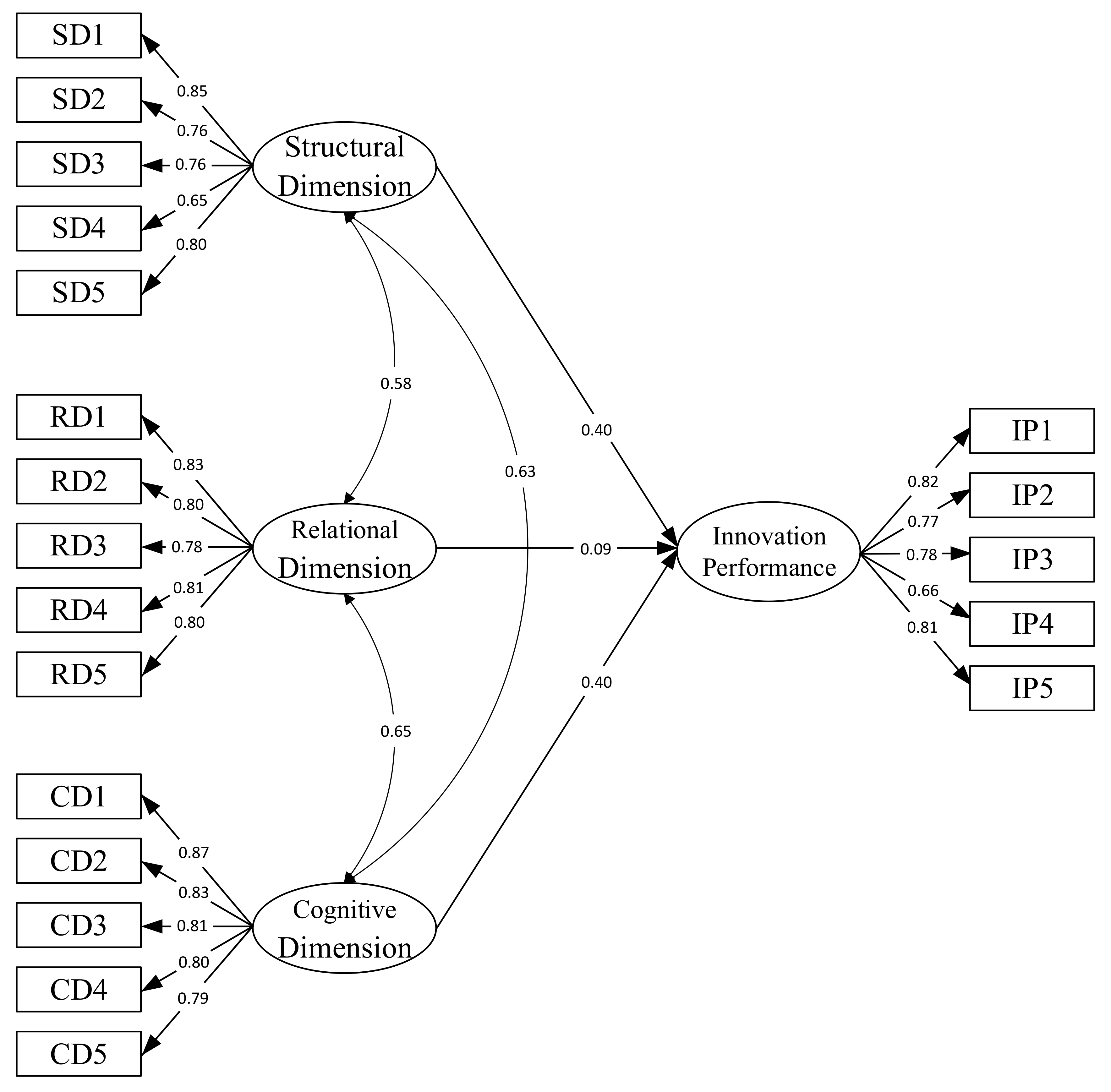
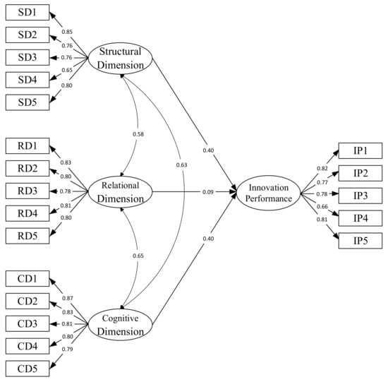
Five structural models were established in this section. Figure 2, Figure 3, Figure 4, Figure 5, Figure 6 and Table 6 presents the results of the Model 1–Model 5 analysis and hypothesis test (H1, H1a, H1b, H1c, H2, H2a, H2b, H2c, and H3). Model 1 was constructed to test the influence of social capital on the innovation performance of construction enterprises. Model 2 was constructed to test the influence of three dimensions of social capital on the innovation performance of construction enterprises. Model 3 was constructed to test the influence of social capital on knowledge transfer. Model 4 was constructed to test the main effect of the three dimensions of social capital on knowledge transfer. Model 5 was constructed to test the main effect of knowledge transfer on the innovation performance of construction enterprises.
Figure 2.
Model 1 fitting results.
Figure 3.
Model 2 fitting results.
Figure 4.
Model 3 fitting results.
Figure 5.
Model 4 fitting results.
Figure 6.
Model 5 fitting results.
Table 6.
Model goodness-of-fit index and test of theoretical hypotheses.
When the χ2/df value of each model is less than 3, the RMS error of approximation (RMSEA) is less than 0.08, and the values of comparative fit index (CFI), Tucker–Lewis index (TLI) and goodness-of-fit index (GFI) are all bigger than 0.8, the fitness of the model satisfies the requirements. These indicators all meet the criteria. Thus, the simulation of these five structural models all have good fitness. All of the p-values in Table 6 are less than 0.05 except the p-value of RD on IP. Thus, H1–H3 are all established except H1b.
4.2.2. Test on the Mediating Effect of Knowledge Transfer
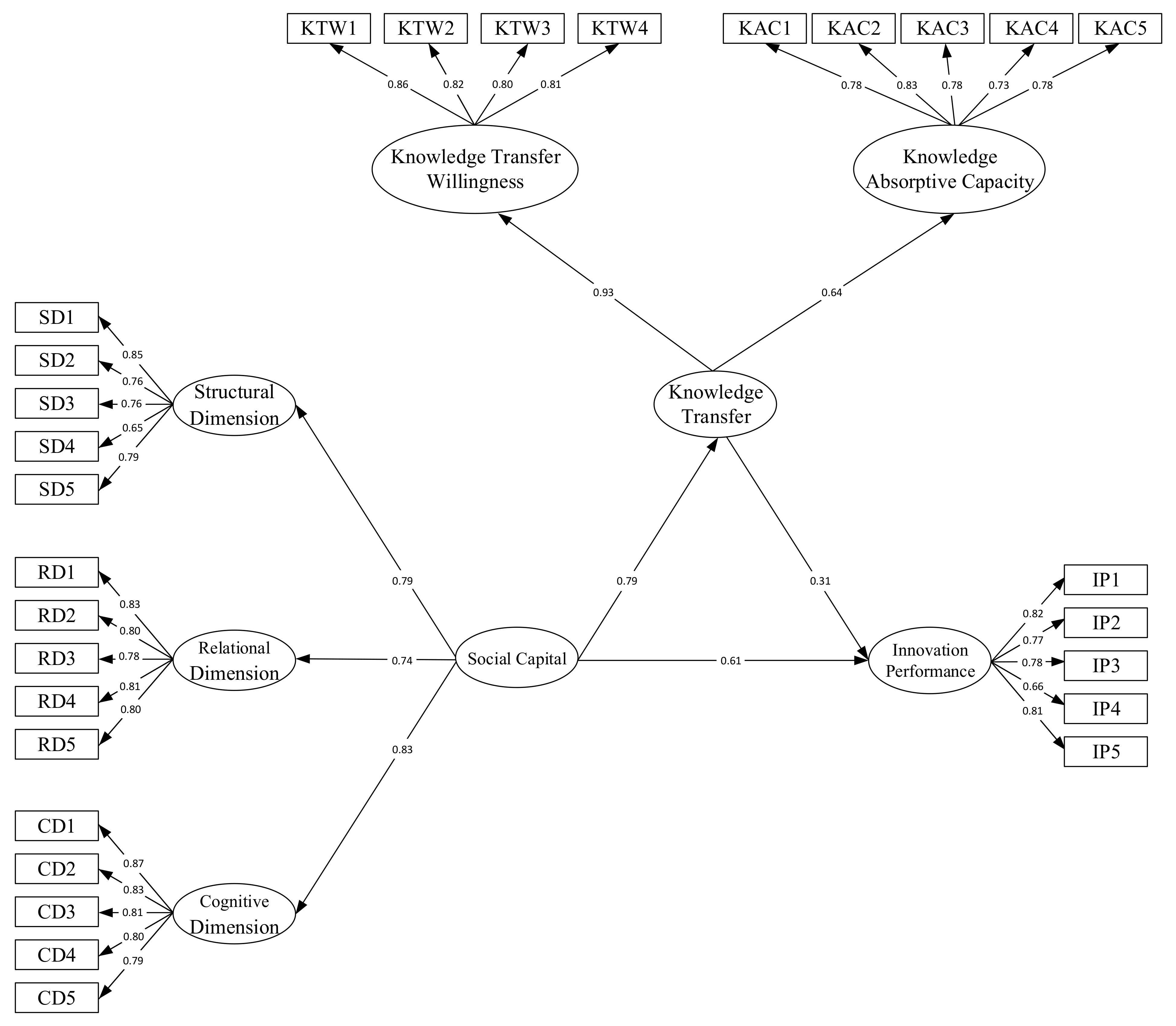
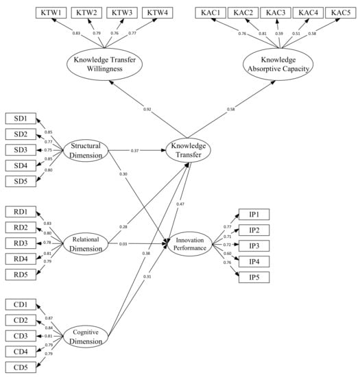
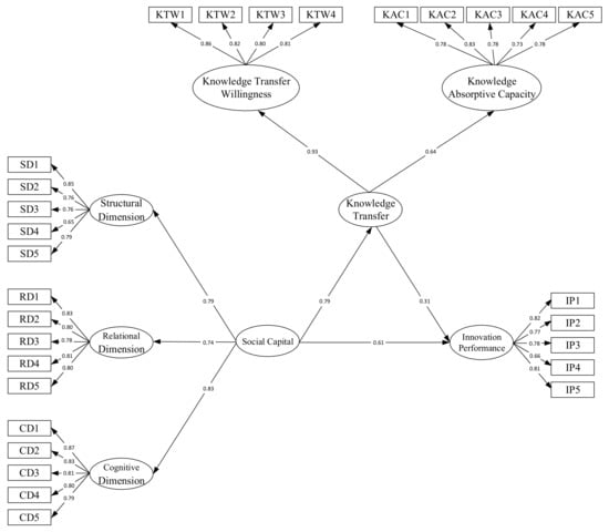
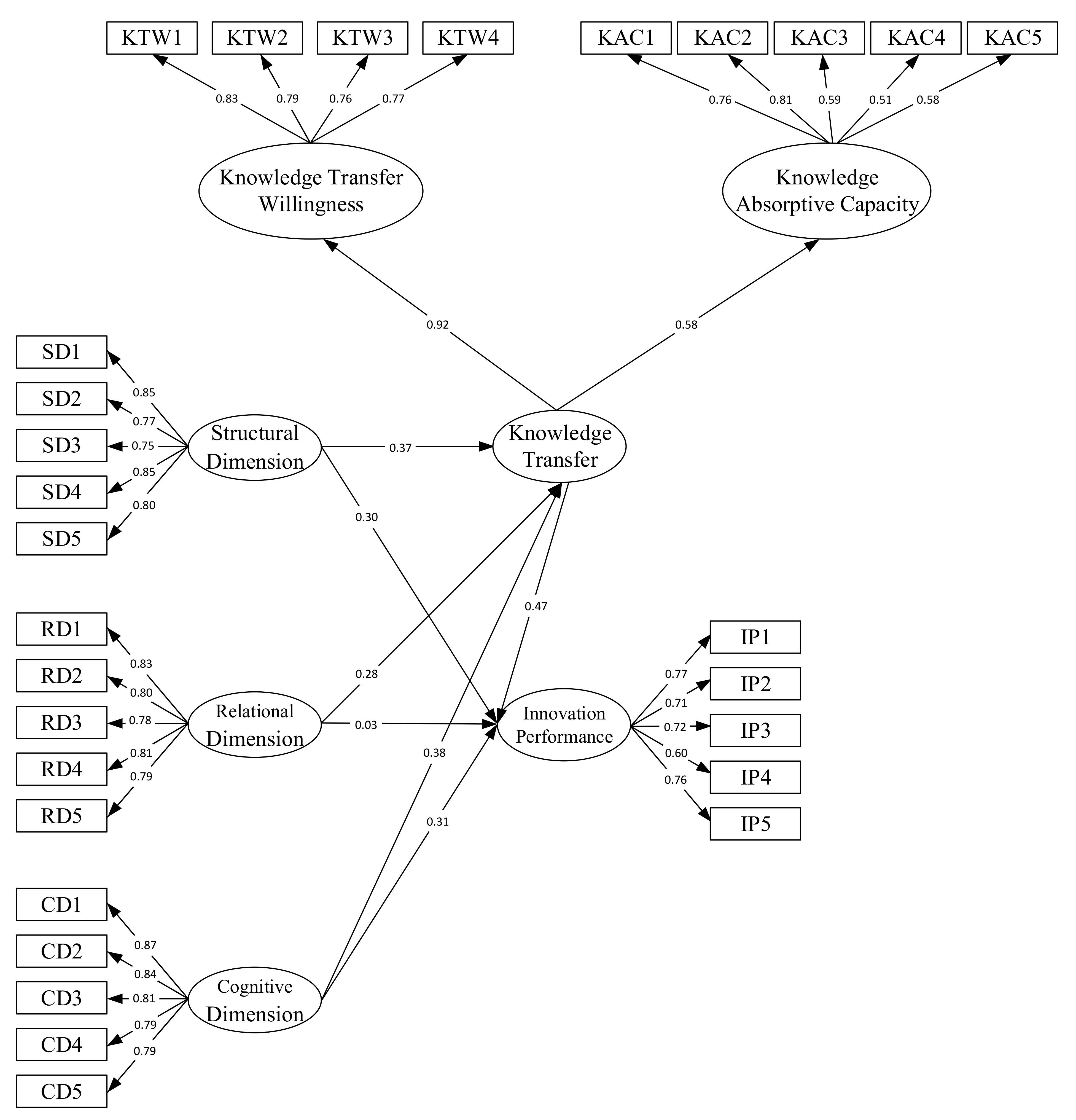
Two structural models were established in this section. The fitting analysis of model 6 and model 7 and hypothesis test results (H4, H4a, H4b, and H4c) are shown in Figure 7; Figure 8 and Table 7, Table 8, Table 9. Model 6 was constructed to test the mediating effect of knowledge transfer between social capital and innovation performance of construction enterprises. Model 7 was constructed to test the mediating effect of knowledge transfer between the three dimensions of social capital and the innovation performance of construction enterprises.
Figure 7.
Model 6 fitting results.
Figure 8.
Model 7 fitting results.
Table 7.
Model goodness-of-fit index.
Table 8.
Test results of intermediary effect in Model 6.
Table 9.
Test results of intermediary effect in Model 7.
The χ2/df values of each model was less than 3; the values of comparative fit index (CFI), Tucker–Lewis index (TLI) and goodness-of-fit index (GFI) were all bigger than 0.8, and all the RMSEA values were found to be less than 0.08. Therefore, the model fitting degree of the two models is good.
Bootstrapping was applied to test the intermediary effect and hypothesis [66]. The point estimate is significant when 95% of the confidence interval does not contain zero [67]. If zero is included in the confidence interval, the mediation hypothesis is no longer valid. The confidence intervals of all paths did not include zero except the path RD → IP, so H4b is not valid and the other 3 hypotheses are valid.
The path coefficient between social capital and innovation performance of construction enterprises is 0.614, the standardization path coefficient between social capital and knowledge transfer is 0.790 (p < 0.001), and the standardization path coefficient between knowledge transfer and innovation performance is 0.308 (p < 0.05). To sum up, it can be concluded that social capital has a significant positive impact on the innovation performance of construction enterprises. Knowledge transfer acts as a bridge and plays an intermediary role in the impact of social capital on innovation performance, and the intermediary effect accounts for 28.381% of the total effect.
The path coefficient between structural dimension and innovation performance is 0.298 (p < 0.001), and the standardization path coefficient between structural dimension and knowledge transfer is 0.3474 (p < 0.001). The standardization path coefficient between knowledge transfer and innovation performance is 0.472 (p < 0.001). It is assumed that H4a is established, and the proportion of intermediary effect in the total effect is 37.2%.
The standardized path coefficient between cognitive dimension and innovation performance is 0.310 (p < 0.001), the standardized path coefficient between cognitive dimension and knowledge transfer is 0.376 (p < 0.001), and the standardized path coefficient between knowledge transfer and innovation performance is 0.472 (p < 0.001), which is consistent with the results obtained by confidence interval criteria. Knowledge transfer plays a partial intermediary role and accounts for 36.407% of the total effect, which supports the hypothesis H4c.
5. Discussion
As predicted, there is a positive correlation between social capital and innovation performance, and knowledge transfer plays an intermediary role in this relationship. The structural equation model is used to investigate the relationship between social capital, knowledge transfer and innovation performance of construction enterprises.
5.1. Social Capital and Innovation Performance
Consistent with the research results of Kianto et al. [68], the impact of structural dimension on the innovation performance of construction firms is positive, i.e., it improves the innovation performance of construction firms. This result remains unchanged even after the introduction of knowledge transfer as a mediating variable. In this study, the structural dimension mainly refers to the presence or absence of relationship networks and the strength of ties. For construction firms, actively establishing and maintaining relationship networks can mitigate the shortage of resources caused by poor communication, reduce the high cost in acquiring resources, and thus effectively improve innovation performance [69]. After strengthening communication and cooperation with the outside, construction enterprises can improve the efficiency of internal absorption and utilization of knowledge resources, lay a solid foundation for innovation activities, and accelerate the transformation from labor-intensive enterprises to knowledge-intensive enterprises.
The test results of H1c indicates that cognitive dimension has a positive effect on the innovation performance of the construction industry. This is consistent with the research results of Landry et al. [70]. Enterprises can communicate with each other using common language and knowledge platform, so as to promote enterprise innovation and improve innovation performance. Enterprises can communicate effectively with other organizations through a common language and can obtain timely and accurate information related to customer needs, compare the product quality among suppliers, and develop technology and software that are more suitable for the enterprise and the market with cooperative units. As a result, it is easier to improve the innovation performance of construction enterprises. This is similar to the research of Wang et al. [71] and Jung and Park [72]. The former believed that common language helps to improve innovation, whereas the latter suggested that a common goal improves innovation.
The test results of H1b indicates that relational dimension does not have a positive effect on the innovation performance of the construction industry, which contradicts the conclusions of Zerenler et al. [69]. Such inconsistency may be explained by the characteristics and the current development of construction enterprises in China. As a labor-intensive industry, the mobility of personnel and the lack of technology used in engineering projects may hinder the innovation of construction enterprises, and the project participants will also change with the location of the project, preventing the continuous acquisition of innovative resources. Although the entry threshold of the construction market is continuously improving, a large number of new enterprises are still entering into the market, creating a fierce market competition situation. In such environment, not only the cooperating parties cannot share their knowledge resources, but also vicious competition is prone to occur among the stakeholders. Trust and norms gradually weak, disappear and even turn into adverse competitive factors in the cooperative relationship. Even if the partners hold the commitment, it is inevitable to break the commitment in order to realize their own interests in fierce competition, so that resources cannot be fully shared, and knowledge transfer is hindered. Furthermore, it cannot have an impact on the innovation performance of enterprises.
5.2. Social Capital and Knowledge Transfer
The test results of H2, H2a, H2b, and H2c indicate that social capital and its three structural dimensions can significantly affect knowledge transfer. Previous studies basically ignore the relationship between social capital and knowledge transfer and focus on the relationship between social capital and knowledge management [30,37,62] or knowledge sharing [5,38]. This result confirms the findings of Abzari and Teimouri [73], that is, social capital is conducive to the acquisition of technology, experience and information, and innovation through absorption, integration, and utilization. High-quality communication and cooperation between enterprises and external parties can help enterprises to acquire heterogeneous knowledge and create knowledge value. By establishing a good and rich social capital, enterprises can increase the opportunities of forming high-quality communication with each other and realize knowledge transfer.
For construction enterprises, engineering projects involve buildings, bridges, infrastructure construction and so on, which are closely related to the government, scientific research institutes, suppliers, and customers. Maintaining relationship and communication with external organizations, enterprises can accumulate more knowledge, experience, technology, and information, which in turn helps to build higher quality social capital.
5.3. Knowledge Transfer and Innovation Performance
Wang [74] suggested that highlighting the importance of knowledge sharing is a necessary prerequisite for managers to improve the innovation performance of their firms. Several studies showed that knowledge sharing has a positive impact on innovation performance [75]. The test results of H3 in this paper also confirm that knowledge transfer can improve the innovation performance of construction firms.
The role of knowledge in the current era is self-evident. Individuals and enterprises need to increase the reserves of knowledge to provide a source of power for innovation, and thus improve the efficiency of transforming knowledge into economic and social benefits. Knowledge-intensive industries have become the leading force driving economic growth, and knowledge transfer can inject strong impetus into the transformation and upgrading of construction enterprises. The high quality and high efficiency of knowledge transfer is more conducive to the improvement of enterprise innovation performance. The high mobility of members and the temporary nature of engineering projects bring certain interference to knowledge transfer. If knowledge cannot be transferred in a complete and timely manner, it will result in a waste of resources.
5.4. Mediating Effect of Knowledge Transfer
The test results of H4 confirm that knowledge transfer plays a role as a bridging. In details, the relational dimension of social capital has no impact on the innovation performance of construction enterprises, thus knowledge transfer does not play an intermediary role in the impact of relational dimension on the innovation performance of construction enterprises. In the relationship between the other two dimensions and the innovation performance of construction firms, knowledge transfer plays a partial mediating role and accelerates the process of social capital to improve the innovation performance of construction firms, and these are as shown in the test results of H4a, H4b, and H4c.The results of this study confirm that rich social capital can provide firms with more communication opportunities and mutual recognition can improve cooperation efficiency, inject new technology, experience, information, and other resources into firms, and promote knowledge transfer. By making full use of knowledge resources in the process of increasing their own strengths, enterprises turn rich social capital into innovation power, improve innovation performance, and transform intangible capital into economic and social benefits. Since the role of knowledge transfer is partial, this conclusion clearly confirms that there may be other mediating or moderating variables between social capital and innovation performance of construction enterprises. For example, Zeng [76] used dynamic capabilities as a mediating variable and confirmed that social capital acts as dynamic capabilities in order to promote firm innovation. Li et al. [38] also studied the innovation enhancement strategies of firms with knowledge sharing as a mediating variable.
6. Conclusions, Limitations and Future Research
6.1. Conclusions
The integration of social capital, knowledge transfer, and innovation performance is fundamental to achieving the key objectives of this study, which were to investigate the influence of social capital on innovation performance in China’s construction industry, and the partial mediating influence of knowledge transfer.
By analyzing the relevant literature, the research hypothesis is proposed and the theoretical model is constructed. By combining the characteristics and development status of construction enterprises, a questionnaire is designed [77,78], and the structural equation model is used for empirical analysis and results. The results show that the structural dimension and cognitive dimension of social capital of construction enterprises have a significant positive impact on their innovation performance, while the relational dimension does not. The structural dimension, cognitive dimension, and relational dimension of social capital in construction enterprises have a positive impact on knowledge transfer. Knowledge transfer significantly affects the innovation performance of construction enterprises, and plays an intermediary role between structural dimension, cognitive dimension, and innovation performance.
6.2. Limitations and Future Research
The findings of this study are of value, but there are limitations and weaknesses that require more in-depth research. Firstly, this study was conducted on construction enterprises in China, and the scope of future research can be extended to other industries or countries. Secondly, the research period was short, future studies are needed on the dynamic development of firms’ innovation capacity and performance. Thirdly, there are a number of mediating variables between social capital and innovation performance of enterprises, and other mediating variables, such as entrepreneurial characteristics, organizational behavior, and government decisions, which can be considered in the future.
Author Contributions
L.Z. conceived and designed the study, wrote the draft of the manuscript. Q.W., A.C.-R., and H.L. revised the manuscript. Y.Z. collected data, performed data analysis. All authors have read and agreed to the published version of the manuscript.
Funding
This research was funded by the Fundamental Research Funds for the Central Universities of Central South University (1053320191580); the National Scholarship Council of China (202006370229); Major Special Projects of the National Natural Science Foundation of China (71942006).
Institutional Review Board Statement
Not applicable.
Informed Consent Statement
Not applicable.
Data Availability Statement
Data generated or analyzed during the study are available from the corresponding author by request.
Acknowledgments
Our deepest gratitude goes to the editor and two anonymous reviewers for their constructive comments and thoughtful suggestions that have helped improve this paper substantially.
Conflicts of Interest
The authors declare no conflict of interest.
Appendix A
Table A1.
Items for each construct of the four latent variables.
Table A1.
Items for each construct of the four latent variables.
| Latent Variables | Measurement Items | |
|---|---|---|
| Structural dimension | SD1 | Have cooperative relations with many enterprises and organizations in the network. |
| SD2 | Communicate frequently with suppliers, customers, universities, scientific research institutions, and other cooperative units. | |
| SD3 | Communicate frequently with the government, trade associations, etc. | |
| SD4 | Often establish cooperative relations with new enterprises. | |
| SD5 | The communication between the various departments and employees of the company is frequent and close. | |
| Relational dimension | RD1 | Mutual trust and sincere cooperation with suppliers, customers, scientific research institutions, and other cooperation units. |
| RD2 | Be able to trust each other and cooperate sincerely with the government and trade associations. | |
| RD3 | Neither we nor our partner has made any request to harm each other’s interests. | |
| RD4 | Be able to maintain a long-term cooperative relationship with the partner. | |
| RD5 | The members of the company match their words and deeds and trust each other. | |
| Cognitive dimension | CD1 | Be able to communicate effectively with suppliers, customers, and universities through a common language. |
| CD2 | Be able to communicate effectively with the government and industry associations through a common language. | |
| CD3 | It has a more consistent strategic goal with the cooperative unit. | |
| CD4 | It has a similar value orientation with the partner. | |
| CD5 | The members of the company and the cooperation unit have a clear understanding of the purpose and significance of the cooperation. | |
| Innovation performance | IP1 | A substantial increase in the number of new products |
| IP2 | Be able to take the lead in using new technologies or launching new products in the industry. | |
| IP3 | The proportion of the output value of new products in the total income has been increased. | |
| IP4 | The number of patent applications is increasing. | |
| IP5 | The management incentive system and plan control methods have been continuously improved and optimized. | |
| Knowledge transfer willingness | KTW1 | Willing to exchange knowledge with suppliers, customers, universities, and other cooperative units. |
| KTW2 | Willing to exchange knowledge with the government, industry associations, etc. | |
| KTW3 | Be able to trust each other in the process of knowledge exchange with the partner | |
| KTW4 | The departments and members of the company are willing to exchange knowledge. | |
| Knowledge absorptive capacity willingness | KAC1 | Cooperation with partners has improved our ability to innovate. |
| KAC2 | Be able to discuss problems with partners and relevant organizations without barriers. | |
| KAC3 | Have the ability to make adaptive changes to new technologies or rules from partners. | |
| KAC4 | The company’s current talent team can meet the development of new technologies. | |
| KAC5 | The company has professionals to supplement employees’ knowledge and deepen their understanding. |
References
- Wen, Q.; Qiang, M. Coordination and Knowledge Sharing in Construction Project-Based Organization: A Longitudinal Structural Equation Model Analysis. Autom. Constr. 2016, 72, 309–320. [Google Scholar] [CrossRef]
- Zhang, M.; Hartley, J. Guanxi, IT systems, and innovation capability: The moderating role of proactiveness. J. Bus. Res. 2018, 90, 75–86. [Google Scholar] [CrossRef]
- Wei, H.; Tian, Y.; Yang, Y.; Zhang, S. Product Innovativeness and Innovative Performance: The Moderating Effect of Technological Turbulence. R&D Manag. 2011, 23, 8–16. [Google Scholar]
- Li, S.; Wu, X.; Wang, X.; Hu, S. Relationship between Social Capital, Safety Competency, and Safety Behaviors of Construction Workers. J. Constr. Eng. Manag. 2020, 146, 04020059. [Google Scholar] [CrossRef]
- Qian, Y.; Wang, M.; Zou, Y.; Jin, R.; Yuan, R.; Wang, Q. Understanding the double-level influence of guanxi on construction innovation in China: The mediating role of interpersonal knowledge sharing and the cross-level moderating role of inter-organizational relationships. Sustainability 2019, 11, 1657. [Google Scholar] [CrossRef]
- Yan, C. Social Capital, Innovation and Long-run Economic Growth. Econ. Res. J. 2012, 47, 48–60. [Google Scholar]
- Lee, J.N. The Impact of Knowledge Sharing, Organizational Capability and Partnership Quality on IS Outsourcing Success. Inf. Manag. 2001, 38, 323–335. [Google Scholar] [CrossRef]
- Lin, N. Social Capital: A Theory of Social Structure and Action; Cambridge University Press: Cambridge, UK, 2001. [Google Scholar]
- Cummings, J.L.; Teng, B.S. Transferring and Knowledge: The Key Factors Affecting Knowledge Trahnsfer Success. J. Eng. Technol. Manag. 2003, 20, 39–68. [Google Scholar] [CrossRef]
- Yan, F.; Chen, G.Q. Studies on Organizational Knowledge Sharing for Implementation of Mass Customization. J. Ind. Eng. Eng. Manag. 2002, 16, 39–44. [Google Scholar]
- Bourdieu, P. Le Capital Social: Notes Provisoires. Actes Rech. Sci. Soc. 1980, 31, 2–3. [Google Scholar] [CrossRef]
- Schmookler, J. Invention and Ecomnomic Growth, 1st ed.; Harvard University Press: Cambridge, MA, USA, 1966. [Google Scholar]
- Yu, J. Economic Analysis on the Deficiency of Technological Innovation in Enterprises. Sci. Technol. Manag. Res. 2008, 28, 226–228. [Google Scholar]
- Serpell, A.A.; Alvarez, R. Systematic Approach for Evaluating Innovation Management in Construction Companies. Procedia Eng. 2014, 85, 464–472. [Google Scholar] [CrossRef][Green Version]
- Zhang, Y.; Zheng, J.; Darko, A. How Does Transformational Leadership Promote Innovation in Construction? The Mediating Role of Innovation Climate and the Multilevel Moderation Role of Project Requirements. Sustainability 2018, 10, 1506. [Google Scholar] [CrossRef]
- Loury, G. A dynamic theory of racial income differences. Women Minorities Employ. Discrim. 1977, 153, 86–153. [Google Scholar]
- Nahapiet, J.; Ghoshal, S. Social Capital, Intellectual Capital, and the Organizational Advantage. Acad. Manag. Rev. 1998, 23, 242–266. [Google Scholar] [CrossRef]
- Chen, H.; Beaudoin, C.E. An empirical study of a social network site: Exploring the effects of social capital and information disclosure. Telemat. Inf. 2016, 33, 432–435. [Google Scholar] [CrossRef]
- Lee, V.H.; Ooi, K.B.; Chong, A.Y.L.; Sohal, A. The effects of supply chain management on technological innovation: The mediating role of guanxi. Int. J. Prod. Econ. 2018, 205, 15–29. [Google Scholar] [CrossRef]
- Ng, D.C.; Law, K. Impacts of informal networks on innovation performance: Evidence in Shanghai. Chin. Manag. Stud. 2015, 9, 56–72. [Google Scholar] [CrossRef]
- Tsai, M.-T.; Cheng, N.-C. Understanding knowledge sharing between IT professionals—An integration of social cognitive and social exchange theory. Behav. Inf. Technol. 2012, 31, 1069–1080. [Google Scholar] [CrossRef]
- Tsai, W.G. Sumantra Social Capital and Value Creation: The Role of Intrafirm Networks. Acad. Manag. J. 1998, 41, 464–476. [Google Scholar]
- Burt, R.S. Structural Holes: The Social Structure of Competition; Harvard University Press: Cambridge, MA, USA, 1995. [Google Scholar]
- Tang, Y.; Zhang, H.Q.; Li, P.; Guo, Y. An empirical Analysis of Social Capital, technological Innovation capability and Enterprise performance. Stat. Decis. 2014, 16, 102–104. [Google Scholar]
- Tan, Y.Q.; Ma, Y.S.; Li, X.X. Social Capital, Dynamic Capability and Innovation performance: An Empirical Research Based on the supplier in China. Chin. J. Manag. Sci. 2013, 21, 784–789. [Google Scholar]
- Shu, L.B.; Jia, S.H. Review on Theoretical Model of Knowledge Transfer Process Mechanism. Sci. Sci. Manag. S. T. 2008, 4, 95–100. [Google Scholar]
- Teece, D.J. Technology Transfer by Multinational Firms: The Resource Cost of Transferring Technological Know-How. Econ. J. 1977, 87, 242–261. [Google Scholar] [CrossRef]
- Argote, L.; Ingram, P. Knowledge Transfer: A Basis for Competitive Advantage in Firms. Organ. Behav. Hum. Decis. Process. 2000, 82, 150–169. [Google Scholar] [CrossRef]
- Bosch-Sijtsema, P.M.; Postma, T.J. Governance factors enabling knowledge transfer in interorganizational development projects. Technol. Anal. Strateg. Manag. 2010, 22, 593–608. [Google Scholar] [CrossRef]
- Armbrecht, F.R., Jr.; Chapas, R.B.; Chappelow, C.C.; Farris, G.F.; Friga, P.N.; Hartz, C.A.; McIlvaine, M.E.; Postle, S.R.; Whitwell, G.E. Knowledge Management in Research and Development. Res. Technol. Manag. 2001, 44, 28–48. [Google Scholar] [CrossRef]
- Binder, P. Impacts of network relationships on absorptive capacity in the context of innovation. Serv. Ind. J. 2020, 40, 974–1002. [Google Scholar] [CrossRef]
- Hoarau, H. Knowledge Acquisition and Assimilation in Tourism-Innovation Processes. Scand. J. Hosp. Tour. 2014, 14, 135–151. [Google Scholar] [CrossRef]
- Hoarau, H.; Kline, C. Science and industry: Sharing knowledge for innovation. Ann. Tour. Res. 2014, 46, 44–61. [Google Scholar] [CrossRef]
- Javernick-Will, A. Motivating knowledge sharing in engineering and construction organizations: Power of social motivations. J. Manag. Eng. 2012, 28, 193–202. [Google Scholar] [CrossRef]
- Liu, G.; Li, K.; Zhao, D.; Mao, C. Business Model Innovation and Its Drivers in the Chinese Construction Industry during the Shift to Modular Prefabrication. J. Manag. Eng. 2016, 33, 040116501. [Google Scholar] [CrossRef]
- Manual, O. Guidelines for Collecting and Interpreting Innovation Data, 3rd ed.; OECD and Statistical Office of the European Communities: Paris, France, 2005. [Google Scholar]
- Cooper, L.P. A research agenda to reduce risk in new product development through knowledge management: A practitioner perspective. J. Eng. Technol. Manag. 2003, 20, 117–140. [Google Scholar] [CrossRef]
- Li, Y.; Song, Y.; Wang, J.; Li, C. Intellectual capital, knowledge sharing, and innovation performance: Evidence from the Chinese Construction Industry. Sustainability 2019, 11, 2713. [Google Scholar] [CrossRef]
- Loosemore, M.; Richard, J. Valuing innovation in construction and infrastructure: Getting clients past a lowest price mentality. Eng. Constr. Archit. Manag. 2015, 22, 38–53. [Google Scholar] [CrossRef]
- Badu, E.; Owusu-Manu, D.G.; Edwards, D.J.; Holt, G.D. Analysis of Strategic Issues Underpinning the Innovative Financing of Infrastructure within Developing Countries. J. Constr. Eng. Manag. 2013, 139, 726–737. [Google Scholar] [CrossRef]
- Lizarralde, G.; Tomiyoshi, S.; Bourgault, M.; Malo, J.; Cardosi, G. Understanding differences in construction project governance between developed and developing countries. Constr. Manag. Econ. 2013, 31, 711–730. [Google Scholar] [CrossRef]
- Ernst, H. Corporate culture and innovative performance of the firm. In Proceedings of the Portland International Conference on Management of Engineering & Technology, Portland, OR, USA, 29 July–2 August 2001. [Google Scholar]
- Rothaermel, F.T.; Hess, A.M. Building Dynamic Capabilities: Innovation Driven by Individual-, Firm-,and Network-Level Effects. Organ. Sci. 2007, 18, 898–921. [Google Scholar] [CrossRef]
- Lee, Y.; Cavusgil, S.T. Enhancing alliance performance: The effects of contractual-based versus relational-based governance. J. Bus. Res. 2006, 59, 896–905. [Google Scholar] [CrossRef]
- Cooke, P.; Wills, D. Small Firms, Social Capital and the Enhancement of Business Performance through Innovation Programmes. Small Bus. Econ. 1999, 13, 219–234. [Google Scholar] [CrossRef]
- Chen, C.J.; Liu, T.C.; Chu, M.A.; Hsiao, Y.C. Intellectual capital and new product development. J. Eng. Technol. Manag. 2014, 33, 154–173. [Google Scholar] [CrossRef]
- Alavi, M.; Leidner, D.E. Review: Knowledge Management and Knowledge Management Systems: Conceptual Foundations and Research Issues. MIS Q. 2001, 25, 107–136. [Google Scholar] [CrossRef]
- Kianto, A.; Sáenz, J.; Aramburu, N. Knowledge-based human resource management practices, intellectual capital and innovation. J. Bus. Res. 2017, 81, 11–20. [Google Scholar] [CrossRef]
- Hargadon, A. How Breakthroughs Happen: The Surprising Truth about How Companies Innovate; Harvard Business Press: Boston, MA, USA, 2003. [Google Scholar]
- Liu, C.L.E.; Ghauri, P.N.; Sinkovics, R.R. Understanding the impact of relational capital and organizational learning on alliance outcomes. J. World Bus. 2010, 45, 237–249. [Google Scholar] [CrossRef]
- Stevens, M.; van Schaik, J. Implementing new technologies for complex care: The role of embeddedness factors in team learning. J. Oper. Manag. 2020, 66, 112–134. [Google Scholar] [CrossRef]
- Lin, J.L.; Fang, S.C.; Fang, S.R.; Tsai, F.S. Network embeddedness and technology transfer performance in R&D consortia in Taiwan. Technovation 2009, 29, 763–774. [Google Scholar]
- Aoki, K.; Wilhelm, M. The role of ambidexterity in managing buyer-supplier relationships: The Toyota case. Organ. Sci. 2017, 28, 1080–1097. [Google Scholar] [CrossRef]
- Akhavan, P.; Hosseini, S.M. Social capital, knowledge sharing, and innovation capability: an empirical study of R&D teams in Iran. Technol. Anal. Strateg. Manag. 2015, 28, 96–113. [Google Scholar]
- Yli-Renko, H.; Sapienza, H.J.; Hay, M. The role of contractual governance flexibility in realizing the outcomes of key customer relationships. J. Bus. Ventur. 2001, 16, 529–555. [Google Scholar] [CrossRef]
- Inkpen, A.C.; Tsang, E.W.K. Social capital networks, and knowledge transfer. Acad. Manag. Rev. 2005, 30, 146–165. [Google Scholar] [CrossRef]
- Ni, G.; Cui, Q.; Sang, L.; Wang, W.; Xia, D. Knowledge-Sharing Culture, Project-Team Interaction, and Knowledge-Sharing Performance among Project Members. J. Manag. Eng. 2018, 34, 04017065. [Google Scholar] [CrossRef]
- Easterby-Smith, M.; Lyles, M.A.; Tsang, E.W. Inter-Organizational Knowledge Transfer: Current Themes and Future Prospects. J. Manag. Stud. 2010, 45, 677–690. [Google Scholar] [CrossRef]
- Homans, G.C. Social Behavior as Exchange. Am. J. Sociol. 1958, 63, 597–606. [Google Scholar] [CrossRef]
- Lin, H.F. Knowledge sharing and firm innovation capability: An empirical study. Int. J. Manpow. 2007, 28, 315–332. [Google Scholar] [CrossRef]
- Szulanski, G. Exploring internal stickiness: Impediments to the transfer of best practice within the firm. Strateg. Manag. J. 1996, 17, 27–43. [Google Scholar] [CrossRef]
- Maqsood, T.; Finegan, A.; Walker, D. Applying project histories and project learning through knowledge management in an Australian construction company. Learn. Organ. 2006, 13, 80–95. [Google Scholar] [CrossRef]
- Schindler, M.; Eppler, M.J. Harvesting project knowledge: A review of project learning methods and success factors. Int. J. Proj. Manag. 2003, 21, 219–228. [Google Scholar] [CrossRef]
- Holzmann, V. A meta-analysis of brokering knowledge in project management. Int. J. Proj. Manag. 2013, 31, 2–13. [Google Scholar] [CrossRef]
- Cho, K.; Hong, T.; Hyun, C. Effect of project characteristics on project performance in construction projects based on structural equation model. Expert Syst. Appl. 2009, 36, 10461–10470. [Google Scholar] [CrossRef]
- Hayes, A.F. Beyond Baron and Kenny: Statistical mediation analysis in the new millennium. Commun. Monogr. 2009, 76, 408–420. [Google Scholar] [CrossRef]
- Zhao, X.; Lynch, J.G., Jr.; Chen, Q. Reconsidering Baron and Kenny: Myths and Truths about Mediation Analysis. J. Consum. Res. 2010, 37, 197–206. [Google Scholar] [CrossRef]
- Cabrita, M.d.R.; Bontis, N. Intellectual capital and business performance in the Portuguese banking industry. Int. J. Technol. Manag. 2008, 43, 212–237. [Google Scholar] [CrossRef]
- Zerenler, M.; Hasiloglu, S.B.; Sezgin, M. Intellectual Capital and Innovation Performance: Empirical Evidence in the Turkish Automotive Supplier. J. Technol. Manag. Innov. 2008, 3, 31–40. [Google Scholar] [CrossRef]
- Landry, R.; Amara, N.; Lamari, M. Does social capital determine innovation? To what extent? Technological Forecasting Social Change. Technol. Forecast. Soc. Chang. 2002, 69, 681–701. [Google Scholar] [CrossRef]
- Wang, S.Y.; Chen, B.; Tang, J.L. Discussion on the function of informal groups in enterprises safety management. J. Saf. Sci. Technol. 2011, 7, 145–150. [Google Scholar]
- Jung, J.H.; Park, Y.S. The effects of achievement goal orientations and safety climate on safe and unsafe behavior. Korean J. Ind. Organ. Psychol. 2014, 27, 367–399. [Google Scholar] [CrossRef]
- Abzari, M.; Teimouri, H. The Effective Factors on Knowledge Sharing in Organizations. Int. J. Knowl. Cult. Chang. Manag. Annu. Rev. 2008, 8, 105–114. [Google Scholar] [CrossRef]
- Wang, C.; Hu, Q. Knowledge sharing in supply chain networks: Effects of collaborative innovation activities and capability on innovation performance. Technovation 2017, 94–95, 102010. [Google Scholar] [CrossRef]
- Qammach, N.I.J. The Mediating Role of Knowledge Sharing on Relationship between IT Capability and IT Support as Predictors of Innovation Performance: An Empirical Study on Mobile Companies in Iraq. Procedia Econ. Financ. 2016, 39, 562–570. [Google Scholar] [CrossRef][Green Version]
- Zeng, P.; Deng, T.Z.; Song, T.B. The relationship among social capital, dynamic capabilities, and enterprise innovation. Sci. Res. Manag. 2013, 34, 50–59. [Google Scholar]
- Zhang, Z.; Lin, K.Y.; Lin, J.H. Factors Affecting Material-Cart Handling in the Roofing Industry: Evidence for Administrative Controls. Int. J. Environ. Res. Public Health 2021, 18, 1510. [Google Scholar] [CrossRef] [PubMed]
- Zhang, Z.; Lin, K.Y. Overcoming physical obstacles with four-wheeled hand carts: An evidence-based ergonomics guideline for the commercial roofing trade. In Proceedings of the Construction Research Congress: Safety, Workforce, and Education, Tempe, AZ, USA, 8–10 March 2020; pp. 95–104. [Google Scholar]
Publisher’s Note: MDPI stays neutral with regard to jurisdictional claims in published maps and institutional affiliations. |
© 2021 by the authors. Licensee MDPI, Basel, Switzerland. This article is an open access article distributed under the terms and conditions of the Creative Commons Attribution (CC BY) license (https://creativecommons.org/licenses/by/4.0/).







