Abstract
Preventive maintenance (PM) is regarded as the most economical maintenance strategy for asphalt pavement, but the life cycle environmental impacts (LCEI) of different PM techniques have not yet been comprehensively assessed and compared, thus hindering sustainable PM planning. This study aims to comprehensively estimate and compared the LCEI of five PM techniques then propose measures to reduce environmental impacts in PM design by using life cycle assessment (LCA), including fog seal with sand, micro-surfacing, composite seal, ultra-thin asphalt overlay, and thin asphalt overlay. Afterwards, ten kinds of LCEI categories and energy consumption of PM techniques were compared from the LCA phases, and inventory inputs perspectives, respectively. Results show that fog seal with sand and micro-surfacing can lower all LCEI scores by more than 50%. The environmental performance of five PM techniques provided by sensitivity analysis indicated that service life may not create significant impact on LCA results to some extent. Moreover, four PM combination plans were developed and compared for environmental performance, and results show that the PM plan only includes seal coat techniques that can reduce the total LCEI by 7–29% in pavement life. Increasing the frequency of seal coat techniques can make the PM plans more sustainable.
1. Introduction
With the ever-increasing service time, different types and degrees of distress appear on the surface of asphalt pavement, such as rutting and cracking [1]. In the past ten to twenty years, milling and resurfacing have been used as the primary structural rehabilitation techniques [2]. However, considering the life cycle cost-effectiveness of asphalt pavement, preventive maintenance (PM) is widely used in the early distress treatment of asphalt pavement to restore pavement performance in time [3,4]. The PM techniques mainly include fog seal, micro-surfacing, gravel seal, composite seal, ultra-thin asphalt overlay, and thin asphalt overlay [5]. Among these techniques, asphalt overlay has been widely used in PM activities for high-grade asphalt pavements. Furthermore, these techniques are required to heat up the asphalt and aggregate, which are not conducive to energy saving and environmental protection. In contrast, seal coat techniques (fog seal, micro-surfacing, gravel seal, composite seal) are different from asphalt overlay in that they may not require heating of raw materials, reducing energy consumption and emissions.
To extend the service life of pavement and achieve sustainable maintenance management, PM techniques usually need to be implemented serval times in pavement life cycle. Currently, micro-surfacing and asphalt overlay are still considered as the primary PM techniques in designing maintenance plans because they offer significant advantages in restoring pavement surface conditions. However, the fog seal has obvious advantages in suppressing the deterioration of early cracks, and the composite seal also has better economic benefits than asphalt overlay, giving the seal coat techniques great potential application in future PM planning. In contrast, although asphalt overlay possesses better performance, their implementation will consume more natural resources, especially bitumen and modified bitumen, which are harmful to the environment. The production of bitumen will emit large amounts of carbon oxides, nitrogen oxides, and sulfides, which are important components of global warming, acidification, and photochemical pollution [6,7,8,9].
In the field of eco-friendly pavement research, it is necessary to conduct a life cycle environmental assessment (LCEA) of different maintenance techniques to characterize their sustainability. Life cycle assessment (LCA) is a commonly used method to assess the environmental impacts of a complete product throughout its life cycle stages [9]. Häkkinen and Mäkelä [10] first introduced the LCA method to the field of pavement engineering, aiming to evaluate the differences in energy consumption between asphalt pavement and cement concrete pavement. Since then, the LCA method has attracted much academic attention for quantifying the life cycle environmental impacts (LCEI) of road infrastructure. The main application areas include LCEI evaluation of road projects or alternative designs [11,12,13,14], environmental assessment of maintenance and rehabilitation alternatives [15,16,17,18], and materials sustainability evaluation and comparison [19,20,21,22], etc. With the accelerated development of pavement maintenance techniques and the increasing public and governmental concern for road environment, the LCA method has been gradually applied [23]. Simões, et al. [24] conducted a sustainability analysis for four different micro-surfacing structures by using LCA method. Ma, et al. [25] adopted the LCA method to compare the LCEI and energy consumption of warm-mixed asphalt mixture (WMA) and hot-mixed asphalt mixture (HMA). Cong, et al. [26] evaluated the environmental emissions and energy consumption of polyurethane pavements over the life cycle. Furthermore, LCA was also usually combined with life cycle costs (LCC); for example, Cao, et al. [27] applied the Eco-efficiency analysis (EEA) framework to evaluate the eco-efficiency of hot-in-place recycling and milling-and-filling under variable lifespan in conjunction with LCA. Santos, et al. [28] developed a highly integrated LCC-LCA model to evaluate the sustainability of five pavement maintenance techniques, and proposed the most suitable maintenance strategy for decision-makers. It is worth noting that the seal coat techniques are different from the traditional asphalt overlay techniques in that it requires fewer raw materials, but some polymers are necessary to be added to enhance its performance. As Santos, et al. [29] pointed out, the raw material and use phases of pavement are the main phases of LCEI. Wang, et al. [30] evaluated the LCEI of various polymer mixtures (improve the anti-rutting performance), and found that polymers may cause intensive greenhouse gas emissions and energy consumption. Samieadel and Fini [31] pointed out that the production of bio-adhesives would reduce five times for carbon dioxide emissions and three times for methane to the environment.
Until now, the focus points of existing pavement LCA studies are mainly restorative maintenance techniques and their environmental assessments, with the evaluation categories mostly limited to energy consumption or carbon dioxide emissions [25,32,33,34,35]. In addition, as for pavement PM techniques, Ma, et al. [36] estimated greenhouse gas emissions of 16 pavement maintenance techniques with the system boundary limited to cradle-to-gate, and indicated that increasing the frequency of PM techniques could achieve low-emissions maintenance planning. In addition, similar work was carried out by Qi [37] and Han, et al. [38]. Furthermore, Wang, et al. [39] pointed out that PM techniques are essential to reduce energy consumption by analyzing the energy consumption of pavement projects in Inner Mongolia, China. Overall, it is well known that PM plays an important role in mitigating environmental emissions throughout the whole life cycle of asphalt pavement. Although LCA of pavement PM techniques has been carried out by some researchers, previous studies have failed to assess the comprehensive environmental impacts of commonly used PM techniques, leading to a lack of LCEI inventories of PM techniques, which are a critical database for sustainable maintenance planning in the pavement life cycle [40,41].
Given this, five typical PM techniques were selected and a life cycle environmental impact assessment was conducted. The main objectives of this work are (1) to quantify the LCEI of five typical pavement PM techniques, covering global warming potential, acidification, human health, and energy consumption, and (2) to identify the PM techniques that have the lowest environmental impacts, and propose measures to reduce environmental impacts in designing PM plans throughout the pavement life cycle. Results will help highway management agencies to achieve more sustainable pavement PM management.
2. Materials and Methods
LCA was used to evaluate and compare the environmental performance of different PM techniques (List of the abbreviations used in this work is presented in Appendix A). In this study, LCA was carried out according to the ISO 14,040 series of standards [42], and ISO14044 [42] defines a typical framework for LCA studies, including goals and scope definition, life cycle inventory (LCI) analysis, life cycle impact assessment (LCIA) and life cycle interpretation.
In this study, a life cycle environmental assessment of typical PM techniques was conducted; the overall framework for LCEA of PM techniques is shown in Figure 1. The system boundaries can be determined by investigating pavement PM history, which allowed access to commonly-used PM techniques and their life cycle phases. The inventory inputs and outputs can be calculated by using the quota methods. The quota methods are based on the current Chinese Specifications for Budget Quota of Highway Engineering (JTG/T 3832-2018) [43] and Budget Quota of Highway Engineering Machinery Shift (JTG/T 3833-2018) [44]. Raw materials can be obtained by collecting maintenance history, and the fuel consumption of each life cycle phase in a given unit can be determined according to the construction process specified in the budget quota. By combining the LCA database of pavement construction materials and fuels published on a global scale, the LCEI of different PM techniques in each phase can be calculated. Based on that, the LCEI of PM techniques were compared from the LCA phases, inventory inputs, and service life attenuation perspectives, respectively. Finally, methods to reduce the LCEI in the pavement life cycle were proposed by comparing the environmental performance of different PM technique combination plans.
Figure 1.
Overall framework for LCEA of PM techniques in this study.
2.1. PM Techniques and Materials
PM techniques involved in this study are mainly commonly applied to high-grade asphalt pavement. Generally, these PM techniques can be classified into the following three categories according to maintenance requirements and their thickness [45,46], as shown in Figure 2.
Figure 2.
Main PM techniques for high-grade highways.
- The early-type (early-PM)
The early-PM refers to light intensity maintenance measure, it ranges from daily maintenance technique to seal coat technique (1–1.5 cm of the thickness), such as crack sealing, fog seal with sand, micro-surfacing, which are mainly suitable for early distress treatment. The main raw materials include asphalt, crushed stone, modifiers, and adhesives (polymers), which are added to ensure their performance [47,48].
- The middle-type (middle-PM)
The middle-PM refers to moderate intensity maintenance measure with a thickness of about 1~3 cm, including ultra-thin asphalt overlay, composite seal, and double-layer micro-surfacing, which are important for national and provincial highways due to its effectiveness in slowing down the deterioration of pavement cracks, and restoring flatness and roughness for asphalt pavement. There are two kinds of structures in composite seal, including gravel seal + micro-surfacing, gravel seal + slurry seal. Studies have shown that the combination of rubber asphalt gravel seal and micro-surfacing performs better water stability and bonding ability, as well as fast construction speed [49].
- The late-type (late-PM)
The late-PM refers to strong intensity maintenance measure, aiming to manage serious diseases on the upper layer of high-grade asphalt pavement, but the performance of the rest pavement structure is still relatively intact. In this case, part of the surface layer can be milled and sprinkled with a thin layer of asphalt overlay (thickness is generally 2~4 cm). The late-PM technique includes AC, SMA, and OGFC, which usually require heating and mixing of asphalt and stone in the plant [50].
In this study, based on the experience of preventive maintenance for high-grade asphalt pavement in China, five commonly-used PM techniques were selected from the above three categories, including fog seal with sand, micro-surfacing (1 cm), composite seal (2 cm), ultra-thin asphalt overlay (2.5 cm), and thin asphalt overlay (3 cm). The materials and their compositions of each PM technique were obtained by investigating the maintenance history of Shandong Province from 2015 to 2020 (Table 1).
Table 1.
Compositions of individual PM techniques (unit: ton/1000 m2). (Note: the materials, and corresponding compositions in this table were obtained from maintenance history).
2.2. Goal and Scope Definition
2.2.1. Goal
The main purpose of this study was to evaluate the LCEI of five commonly used PM techniques for high-grade asphalt pavement based on past historical maintenance data and standards, which can be summarized as following three aspects:
- Quantify the LCEI of five typical pavement PM techniques, covering global warming potential, acidification, human health, and energy consumption, etc., which can be used to establish comprehensive LCA inventory for sustainable pavement management.
- Conduct sensitivity analysis to explore the impact of PM techniques performance variations on LCA results.
- Identify the PM techniques that have the lowest environmental impacts, and propose measures to reduce environmental impacts in designing PM plans throughout the pavement life cycle.
2.2.2. System Boundary
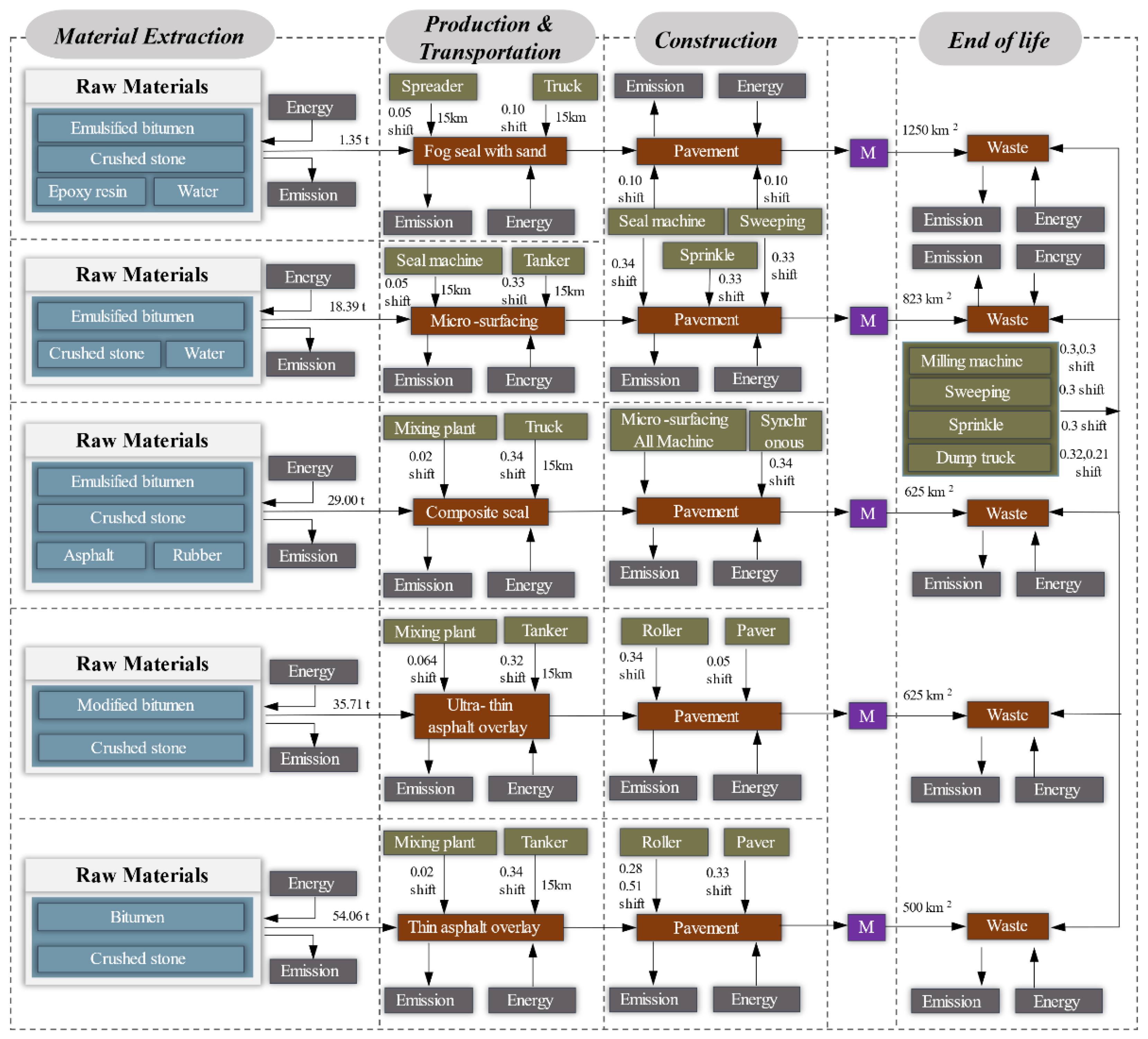
The LCA in this study was conducted according to the method from cradle-to-grave, for pavement projects, the life cycle starts from the extraction of raw materials and ends at the end-of-life [51]. Figure 3 shows the system boundary, six stages were included: (i) raw materials extraction; (ii) the mixture production at the asphalt mixing plant; (iii) the mixture transportation from the mixing plant to the construction site; (iv) construction; (v) maintenance; (vi) solid waste demolition and transportation at the end-of-life. In addition, the boundary of the pavement structure is limited to the PM paving structure layer.
Figure 3.
The system boundary involved in five PM techniques. (Note: the materials, equipment, and corresponding parameters in this figure were determined based on the method in Section 2.3).
2.2.3. Functional Unit
In this study, the functional unit was defined as the provision of the typical expressway section used for pavement maintenance quota calculation in China, different PM techniques were considered for a one-way, two-lane with a hard shoulder expressway pavement. Single carriageway width is 3.75 m, hard shoulder width is 2.5 m, and the length of this area is 100 m for typical PM activity. That is, a total pavement area is constant at 1000 m2. Besides, the thickness of micro-surfacing, ultra-thin asphalt, composite seal, thin asphalt overlay was 1 cm, 2 cm, 2.5 cm, 3 cm, respectively.
2.3. Life Cycle Inventory Calculation Model
The parameters of equipment for each pavement construction or maintenance project can be determined by the quota in China [43,44], including the type of equipment, the number of mechanical shifts, and the fuel consumption per shift, which can minimize the variability of construction processes due to geography as possible. This provides great convenience for the development of LCA, and once sufficient field observation data are not available, the LCI can be calculated based on the relevant parameters recorded in the quota. Thus, in this study, a calculation model was used to quantify the energy consumption and emissions per functional unit for each PM technique (List of the notations used in this work is presented in Appendix B), as shown in Equations (1) and (2). Furthermore, Equation (2) shows the calculation method of the emission value for any kind of emissions.
It is worth noting that the material consumption of each PM technique with different corresponding thicknesses under the same functional unit can be acquired in maintenance history data, and the mechanical shifts can be found in the quota [43,44,52]. Therefore, combining the LCI of different materials and fuels, all LCEI categories in each life cycle phase can be calculated.
2.3.1. Phase 1: Raw Materials Extraction
This stage involves the LCEI generated by raw materials. All LCEI of PM techniques were considered in this study, the LCI of each raw material was collected mainly according to the LCA database from public reports published by research institutions. According to the trade-off rules in the current life cycle analysis, the upstream production data of the material can be ignored as the mass of ordinary materials is less than 1% of the whole product [53]. Thus, based on the identified system boundary, the authors collected four types of environmental profiles for the different elements considered in this study, as follows:
- Bitumen, emulsified bitumen, and modified bitumen [54];
- Crushed stone [55];
- Cement, epoxy resin, and sand [56];
- Dummy rubber [57].
Environmental impacts from phases such as transportation and construction are mainly a conversion of energy consumed by vehicles and equipment, and the types of energy consumed in these processes include diesel, petrol, electricity, and heavy oil. Based on the emission factors provided by the National Climate Center of China, the calorific values per unit of main energy types can be derived [26], as illustrated in Table 2. In addition, the environmental impacts per calorific value of each energy type can be obtained from Ecoinvent [56].
Table 2.
Calorific value of main energy types.
2.3.2. Phase 2: Mixture Production
The mixture production may vary significantly due to the various construction process requirements for each PM technique. More specifically, fog seal with sand and micro-surfacing do not require heating the aggregate and bitumen. However, ultra-thin asphalt overlay, thin asphalt overlay, and composite seal (the rubber asphalt gravel used for the lower seal coat layer) require heating of raw materials at this phase. In this case, mechanical shifts and fuel consumption can be determined by using the quota methods.
2.3.3. Phase 3: Mixture Transportation
This study focuses on transportation from the mixing plant to the construction site in the transportation phase. The environmental impacts mainly come from the fuel consumption of vehicles. It is worth noting that the transportation of composite seal needs to be divided into two steps, which belong to the construction process of micro-surfacing and gravel seal, respectively. Transportation equipment includes spreaders, sealers, cargo trucks, liquid bitumen tankers, dump trucks, while other facilities with lower energy consumption were ignored. Through the investigation of a PM construction project in Shandong, China, it was found that in most projects, the average transportation distance between the cement stabilized material mixing plant and the construction site was 10 km, and the distance between the asphalt mixture mixing plant and the construction site was 15 km. Thus, it is assumed that the transportation distance for each PM technique is 15 km.
2.3.4. Phase 4: Construction
For the sake of minimizing the differences in construction processes due to construction policy, climate environment, regional economy, etc., the authors selected representative construction techniques and machinery used for pavement maintenance projects. Thus, the construction equipment categories, fuel types, and consumption values, as well as machinery shifts for each technique were collected by querying quotas. Consequently, the mass of each kind of fuel for all PM techniques during the construction can be obtained.
2.3.5. Phase 5: Maintenance
The performance of asphalt pavement will be gradually decreased under repeated traffic loads, so maintenance activities should be implemented on the old pavement. The Chinese Specifications for maintenance design of highway asphalt pavement (JTG 5421-2018) [58] summarized the service life of typical maintenance techniques from long term practice in China; in particular, the service life of fog seal with sand, micro-surfacing, composite seal, ultra-thin asphalt overlay, and thin asphalt overlay were fixed to 1–2 years, 2–3 years, 3–4 years, 3–4 years, and 4–5 years. In this study, the maximum service life of each technique was chosen to calculate the environmental impacts generated during the maintenance phase. More specifically, the service life of fog seal with sand, micro-surfacing, composite seal, ultra-thin asphalt overlay, and thin asphalt overlay are 2 years, 3 years, 4 years, 4 years, and 5 years, respectively. Furthermore, the PM techniques with the longest service life were selected as the benchmark, so the analysis period was 5 years. It is assumed that the pavement after the implementation of PM technique is only maintained once during the analysis period, and the maintenance times for the remaining techniques is the ratio of the corresponding service life to the benchmark.
In the choice of maintenance techniques, only repeated overlay was selected—that is, it is consistent with the previous maintenance technique. To simplify the subsequent calculation of LCA, the ratio of maintenance times was regarded as the ratio of the maintenance area since the former may not be an integer value. Due to the lack of sufficient historical data on re-maintenance after the implementation of PM techniques, the definition method of maintenance area for the maintenance phase in previous studies was adopted in this study [26,59]. Hence, it is assumed that the basic maintenance area is 50% of the pavement unit (1000 m2). Through gathering the LCI of individual techniques in the whole construction phase, including raw material extraction, mixture production, transportation, and construction. The LCEI of each PM technique in the maintenance phase can be calculated according to the maintenance area.
2.3.6. Phase 6: End of Life
The pavement is required to be milled as its performance decreases to the limit value. In this study, the application of the waste materials was not considered, and only the milling and solid waste transportation were considered to calculate the LCEI. In addition, through the investigation of the maintenance projects in Shandong, China, it was found that the transportation distance from the road demolition sites to recycling plants was about 20 km–40 km. In this instance, the intermediate value (30 km) was used to represent the transportation distance. It should be mentioned that not all pavements were required to be milled at this phase; for example, the fog seal with sand was paved on the asphalt pavement then it will form a super-thin layer, and the thickness can be ignored at the end-of-life phase since it is subjected to ever-increasing traffic loads, which means that there was no milling phase for fog seal with sand. As for the other techniques, the milling area is the sum of the area in the original pavement area (construction phase) and additional pavement area (maintenance phase), and the milling thickness is the weighted average thickness.
Based on the above, the construction equipment required by different PM techniques at each phase of the life cycle can be obtained. Then, the corresponding calorific consumption value also can be calculated by Equation (3), and results were presented in Table 3.
Table 3.
The Calorific consumption value of each machine in the life cycle stage of PM (unit: MJ). (Note: the basic data used to calculate this table were from the Budget quota of highway engineering machinery shift (JTG/T 3833-2018)).
2.4. Life Cycle Impact Assessment (LCIA)
LCIA aims to comprehensively assess the potential LCEI of different PM techniques and their differences using the results of LCI, which shows the harmful emissions from various raw material production processes and energy consumption processes, including emissions to air, soil, and water. Therefore, the comprehensive LCEI results of different PM techniques should be classified and compared by using characterization factors. In this study, the impact assessment categories defined in TRACI v.2.1 were adopted [60], including Ozone depletion (OD), Global warming (GW), photochemical smog formation (PSF), Acidification (AC), Eutrophication (EU), Human health carcinogenic (HHC), Human health noncarcinogenic (HHN), Human health particulate (HHP), Ecotoxicity (EC), Fossil fuel depletion (FFD). Besides, the total embodied energy (TEE) was also incorporated in this LCA assessment.
3. Results and Discussion
3.1. Total Life Cycle Assessment Results
Based on the LCI calculation method described in Section 2.3, the potential LCEI were calculated. Figure 4 shows the composition ratio of each PM technique to the LCEI categories. It can be found that the LCEI categories generated by PM techniques were mainly TEE, FFD, EC, GW, and PSF, with proportions of 23.7–43.1%, 20.3–28.6%, 31.5–44.2%, 4.0–5.0%, and 0.4–0.7%, respectively. However, FFD and EC were often neglected by previous research [25,26]. It is noteworthy that the composition ratios of the ultra-thin asphalt overlay and thin asphalt overlay were almost similar to those of LCEI, which stems from their similar construction technology processes and raw materials. However, the differences in the proportion of various indicators between the three seal coat techniques were significant.
Figure 4.
The LCEI categories composition of different PM techniques. (Note: the basic data used to calculate the results of this figure comes from Eurobitume [54], European Commission [55], Ecoinvent [56], National Renewable Energy Laboratory [57], National Climate Center of China [26], which were introduced in Section 2.3).
Figure 5 shows the relative LCEI of each PM technique, the principle of interpretation of the results was based on the impact scores of thin asphalt overlay, with a positive number indicating a benefit to environmental protection and the opposite being harmful to the environment. The results show that the fog seal with sand and the micro-surfacing have a great effect on the environment protection, with an improvement of more than 50% in all impact scores, followed by composite seal, and ultra-thin asphalt overlay. Indeed, the seal coat techniques can be considered as an eco-friendly alternative technique for PM because these three PM techniques can reduce the potential score in all impact categories. Among the ten LCEI categories, the most improvements are EU (57.5–87.6%), HRE (48.8–86.5%), GW (36.4–85.7%), OD (30.5–85.6%), AC (33.2–84.8%), and TEE (26.3–86.0%) also can be saved. Moreover, ultra-thin asphalt overlay exhibits a negative impact on energy saving (15.1% increase in TEE) due to the use of modified asphalt. However, although these five impact categories accounted for a large proportion of the total, there were also significant differences between each PM technique, such as the most significant reduction of FDD by fog seal with sand, which was about 30.2% and 60.1% higher than that of micro-surfacing and composite seal, respectively. This was due to the variability in the construction process and raw material composition of the different PM techniques. Thus, it is necessary to analyze the effects of different life cycle phases and inventory inputs in detail.
Figure 5.
The LCEI of different PM techniques relative to thin asphalt overlay. (Note: the basic data used to calculate the results of this figure come from Eurobitume [54], European Commission [55], Ecoinvent [56], National Renewable Energy Laboratory [57], National Climate Center of China [26], which were introduced in Section 2.3).
3.2. Contribution Analysis
Figure 6 shows the relative contribution of the six phases to LCEI. It can be seen that the LCEI characteristics of different PM techniques are mainly generated by the raw material phase and maintenance phase, although the exact order varies depending on the impact category. Regardless of the PM techniques, the raw materials phase has a significance impact on EU, HHC, HHN, HRE, EC and FFD, with relative contributions of 35.6–59.3%, 36.0–59.2%, 42.0–62.2%, 24.9–50.6%, 40.3–59.8%, and 37.5–52.9%, respectively. While in the production phase, OD, GW, and AC were the main contributors with relative contributions of 26.2–44.1%, 16.3–25.8%, and 15.5–24.6%, respectively. In particular, TEE still accounts for a large proportion in this phase due to the mixture production. The construction phase and end-of-life phase mainly affect PSF and OD. Due to the differing performance (equivalent to service life), the maintenance phase of fog seal with sand has the largest contribution (55.6%), and the raw material phase was still the main contributor in terms of the other four main impact categories.

Figure 6.
The contribution of different stages to the LCEI score. (Note: the basic data used to calculate the results of this figure come from Eurobitume [54], European Commission [55], Ecoinvent [56], National Renewable Energy Laboratory [57], National Climate Center of China [26], which were introduced in Section 2.3).
Figure 6 also shows that the LCEI of thin asphalt overlayer and ultra-thin asphalt overlay were extremely closed. Combined with Figure 5, it can be seen that the LCEI of the five PM techniques is as follows: fog seal with sand < micro-surfacing < composite seal < ultra-thin asphalt overlay < thin asphalt overlay. The main reasons can be concluded as follows:
- Fog seal with sand requires the least amounts of raw materials and eliminates the production and end-of-life phase.
- The raw material required by micro-surfacing is only higher than fog seal with sand, while the former can reduce the frequency of maintenance during the maintenance phase due to its longer service life.
- For ultra-thin asphalt overlay and composite seal, the difference is mainly in the construction phase as the latter integrates the construction process of the gravel seal and micro-surfacing. However, the former consumes 1.22 times more mass of asphalt than the latter.
Therefore, in terms of environmental performance, compared to ultra-thin asphalt overlay, composite seal can be regarded as a sustainable alternative for middle-PM due to its lower price and similar service life. However, considering the social benefits, the sustainability of both techniques needs to be further evaluated.
In terms of the pavement life cycle from the raw materials extraction to the construction completion, the raw material phase plays an extremely important role in the LCEI results, and the production phase was also the main source of energy consumption generated by fuels. In order to analyze the LCEI of different PM techniques deeply, the contribution of each inventory inputs to the LCEI was calculated, as shown in Figure 7.
Figure 7.
The contribution of different inventory inputs to the LCEI score. (Note: the basic data used to calculate the results of this figure come from Eurobitume [54], European Commission [55], Ecoinvent [56], National Renewable Energy Laboratory [57], National Climate Center of China [26], which were introduced in Section 2.3).
The enrichment string chart was originally used in bioinformatics engineering to characterize which proteins are involved in “Go term” synthesis. In this study, it was used to characterize the percentage contribution of different inventory inputs to ten LCEI categories; that is, all LCEI categories (lower semicircle part) are presented at 100% of the length. The inventory inputs (upper semicircle part) emit lines of different intensities for each LCEI category, where a line of greater intensity indicates a greater contribution to that LCEI category and vice versa, when no line is emitted, no contribution is generated. Regardless of the PM techniques, bitumen materials inputs took up the vast majority of the proportion. Nevertheless, the remaining inputs also play an important role in the LCEI. In terms of fog seal with sand, diesel has the second highest consumption with 205.6 kg, contributing 82.4%, 78.1%, and 75.2%to OD, PSF, and TEE, respectively. It is noteworthy that epoxy resin, with a mass of only 1.5% of raw materials, became the third largest contributor to LCEI, especially EC (22.2%), since the production of polymers releases toxic gases such as aromatic hydrocarbons. Similar to fog seal with sand, diesel was also the second largest contributor to micro-surfacing with consumption of 325.4 kg. Unlike that, the other three techniques (composite seal, ultra-thin asphalt overlay, thin asphalt overlay) consume heavy oil and electricity in addition to diesel, it can be found to consume 448.1 kg, 315.7 kg, and 437.0 kg of diesel and 448.1 kg, 1075.4 kg, and 982.9 kg of heavy oil, respectively, indicating that the fundamental difference in environmental impacts between composite seal and the ultra-thin asphalt overlay lies in the production phase. Although the former requires more machinery and consumes more diesel in construction phase, the latter consumes much more heavy oil in the production phase than that. Therefore, the environmental performance of composite seal is better than ultra-thin asphalt overlay in terms of middle-PM.
3.3. Sensitivity Analysis
Life attenuation is generally regarded as one of the important parameters to evaluate the effectiveness of long-term maintenance [3]. In order to compare the variability of LCEI results generated by different PM techniques under variable lifespan, a sensitivity analysis was conducted in this study. Due to the lack of statistical parameters such as mean value and standard deviation of the actual service life distribution characteristics of these five preventive maintenance techniques, it is difficult to set up different scenarios by means of probability distributions. Given this, in the setting of scenarios and the calculation of LCEI, the authors proposed the following four criteria and principles to simplify the sensitivity analysis process.
- Unlike hot in-place recycling, its long service life allows researchers to form scenarios by increasing years [27]. In contrast, PM techniques have a short service life and the change in their performance over a short service time can be approximated as a linear decay [61,62], thus, the life descending rate was used for the setting of five scenarios.
- The thin asphalt overlay was used as the baseline; that is, its lifetime was maintained at 5 years, while the remaining four PM techniques decayed at 0% (Scenario 1), 10%, 20%, 30%, and 40% of the pre-defined lifetime (Section 2.3.5), as shown in Figure 8. For example, the service life in Scenario 2 was decreased by 10%, so the service life of fog seal with sand, micro-surfacing, composite seal, and ultra-thin asphalt overlay were descending from the 4, 4, 3, and 2 years to 3.6, 3.6, 2.7, and 1.8 years, respectively.
Figure 8. The five analysis scenarios. - During the entire analysis period (5 years), the impacts brought by the life decaying only considered as the environmental burden resulting from the repeated maintenance times of the corresponding PM technique.
- For those old pavements where PM techniques have been implemented, the same PM techniques would be applied continuously at the end of their life.
Based on the results in Section 3.1, the LCEI under different scenarios can be calculated, and the relative values were used to compare the LCEI under five scenarios from fog seal with sand, micro-surfacing, composite seal, to ultra-thin asphalt. Figure 9 shows the relative environmental performance and trends of the four techniques at different service lives. In the scenario of life decreasing from 0% to 40%, the scale changes in LCEI occur between 5% and 10% due to the smaller impact score of the fog seal compared to thin asphalt overlay, although the frequency of maintenance increases. The PSF, HHC, HHN, EC, FFD generated by micro-surfacing increased with the decay of life, with an average rate of change was 11%. For composite seal and ultra-thin asphalt overlay, the average rate of change was 17% and 21%, respectively. It can be seen that the LCEI results of different PM techniques can be affected by the service life performance and their own LCEI score, because the life attenuation can only affect the maintenance and end-of-life phase. However, the end-of-life phase itself generates less LCEI scores, while the maintenance phase is equivalent to include the raw material phase, the production phase, and the transportation phase. Therefore, when comparing the LCEI of the two maintenance techniques, it is extremely important to use service life performance as a source of sensitivity analysis once the LCEI score of both are close, which may lead to the opposite result. For example, the LCEI scores of ultra-thin asphalt overlay were smaller than those of thin asphalt overlay at 20% life decreasing, but the scores of OD, GW, PSF, AC, etc. were higher than those of thin asphalt overlay with 20% or more.
Figure 9.
The relative environmental performance and trends under different life decreasing. (Note: the basic data used to calculate the results of this figure come from Eurobitume [54], European Commission [55], Ecoinvent [56], National Renewable Energy Laboratory [57], National Climate Center of China [26], which were introduced in Section 2.3).
3.4. Scenario Analysis
After the LCEI of each PM technique was evaluated, the LCEI of PM planning for the entire life cycle of asphalt pavement can be assessed. Generally, the reduction of pavement service life to less than 75% is the implementation period of PM, while the life of expressway asphalt pavement is 15 years in China. Zheng, et al. [63] stated that 60% of highways in China will undergo major and medium maintenance after 10–12 years. Therefore, the PM planning period for asphalt pavement is 12 years in this study, and four PM plans have been formulated, as shown in Figure 10. The design principles are as follows:
Figure 10.
PM plans for the life cycle of the asphalt pavement.
- The PM techniques from early-PM to later-PM were selected in turn.
- The performance of PM techniques is not considered to reach the maximum service life at the later PM planning period due to the performance of other structural layers in the pavement may be damaged.
- PM Plan#1 represents the combination of seal coat and asphalt overlay techniques, PM Plan#2 represents a combination of seal coat techniques. PM Plan#3 and PM Plan#4 has the smallest, largest implementation interval, respectively.
- The maintenance phase will no longer be included in the life cycle system boundary, but the remaining phases will keep unchanged.
Figure 11 shows the relative LCEI of each PM plan (based on PM Plan#1). The results show that the LCEI generated by PM Plan#3 and PM Plan#1 was relatively small, as the total increment was on average 1.06% higher. Nevertheless, there are still some differences in the individual LCEI categories; specifically, the EU generated by PM Plan#3 was 12% higher than PM Plan#1. The fact that PM Plan#3 requires only three maintenance times, along with the reduction in raw materials and mechanical equipment, making it possible for PM Plan#3 to generate better economic benefits, which will require further consideration of social and economic indicators in the future. Therefore, PM Plan#3 may be better than PM Plan#1.
Figure 11.
Relative variation of the LCIA results in relation to the baseline PM Plan#1. (Note: the basic data used to calculate the results of this figure come from Eurobitume [54], European Commission [55], Ecoinvent [56], National Renewable Energy Laboratory [57], National Climate Center of China [26], which were introduced in Section 2.3).
PM Plan#2 only included seal coat techniques; in order to maintain the same level of service life performance over the analysis period, more frequent maintenance activities should be required. Strictly, though PM Plan#2 implemented micro-surfacing three times, it still produced the smallest LCEI. In particular, it could reduce the total LCEI by 7–29% compared to PM Plan#1, and all LCEI categories were lower than the other PM Plan, indicating that the implementation of seal coat techniques can allow for asphalt pavement to be eco-friendly and energy-saving. PM Plan#4 had the largest maintenance interval and could achieve the highest performance throughout the analysis period, but it also meant that more agency costs would invested. Compared to PM Plan#1, the implementation of PM Plan#4 would result in a 31~41% improvement in scores for each LCEI category.
As can be seen in Figure 12, thin asphalt overlay caused a large proportion of the LCEI, accounting for 39.3–57.4% in PM Plan#1 and 42.9–51.3% in PM Plan#3. In order to reduce the maintenance frequency, the best techniques from the early-PM, mid-PM, and late-PM were selected for PM Plan#3. It can be found that the LCEI generated by micro-surfacing was the smallest. Therefore, in PM Plan#2, the implementation times of micro-surfacing was increased to avoid the use of a thin asphalt layer, which made it possible to reduce all LCEI categories. Although the seal coat technique was added in PM Plan#4, the asphalt overlay technique was also dominant in the LCEI, which demonstrates the important role of seal coat technique in environmental protection. Despite the increased maintenance, interval is not conducive to the environment, but is beneficial for maintaining performance.
Figure 12.
Proportion of LCEI in PM Plan#1–4. (Note: The basic data used to calculate the results of this figure come from Eurobitume [54], European Commission [55], Ecoinvent [56], National Renewable Energy Laboratory [57], National Climate Center of China [26], which were introduced in Section 2.3).
In the planning for the entire life cycle of asphalt pavement, a plan with more maintenance frequency may be selected once only minimizing the LCEI is considered. As the maintenance frequency increases, more user costs will be incurred, and more raw materials will be consumed, thus increasing agency costs. This is not in line with the concept of sustainable pavement management. In future research, it is necessary to comprehensively consider social and economic development indicators to obtain more sustainable PM plans.
4. Conclusions
In this study, the LCEI of five typical PM techniques was evaluated comprehensively by using the LCA method, involving the entire life cycle of asphalt pavement. Then, the sensitivity analysis was also conducted to investigate the LCA results at different decreasing service life rates (0%, 10%, 20%, 30%, and 40%). Finally, four preventive maintenance plans were designed for the 12-year PM period of asphalt pavement, and the LCEI of all PM plans were compared within the given system boundary. The following conclusions are drawn:
- The seal coat techniques can be seen as an eco-friendly alternative to conventional PM because they can reduce scores in all LCEI categories. Both fog seal with sand and micro-surfacing exhibit great significant environmental performance. Moreover, the composite seal as a technique for middle-PM has better environmental performance than the ultra-thin asphalt overlay.
- The LCEI categories of the five PM techniques are mainly FFD, EC, GW, and PSF. However, FFD and EC are often neglected by previous researches. Besides, the seal coat technique can reduce TEE by 26.3–86.0% compared to thin asphalt overlay due to the omission or reduction of the mixture production phase.
- In the entire LCEA of PM techniques, the perceptiveness in performance may not necessarily have a significant impact on the assessment results. It is mainly related to the LCEI categories scores from the raw materials to the construction phase, and once the scores of both are close, it is highly necessary to consider performance, because it may have the opposite result. In turn, it would not.
- As the frequency of seal coat techniques increases, the LCEI results show that PM plans can towards more eco-friendly under the same maintenance interval, and the PM plan that includes only seal coat techniques can reduce the total LCEI score by 7–29% compared to the baseline plan.
In contrast to previous studies, this study systematically quantifies all LCEI of the typical PM techniques for asphalt pavement, and discusses the environmental performance involving the entire life cycle of PM planning. However, this is limited to a discussion of environmental performance. Future research can trade-off the entire life cycle agency cost and life cycle user cost to more thoroughly analyze the sustainability of PM techniques and PM planning, which is critical to the development of sustainable pavement management.
Author Contributions
M.Z., W.C.: Conceptualization. W.C.: Methodology. X.D., W.Z., S.Y.: Investigation. M.Z.: Supervision. M.Z.: Project administration. W.C.: Writing—original draft. W.C., M.Z.: Writing—review & editing. X.D.: Funding acquisition. All authors have read and agreed to the published version of the manuscript.
Funding
This research was funded by the National Natural Science Foundation of China (Grant No. 52078051), the Transportation Department of Shandong Province (Lujiaokeji [2017] 28), the Technique Innovation Project of Shandong Department of Industry and Information (Grant No. Lugongxinji [2020] 8).
Institutional Review Board Statement
Not applicable.
Informed Consent Statement
Not applicable.
Data Availability Statement
The data of this study are available from the authors upon request.
Conflicts of Interest
The authors declare no conflict of interest.
Appendix A
List of abbreviations.
| AC | Acidification |
| EC | Ecotoxicity |
| EEA | Eco-efficiency analysis |
| EU | Eutrophication |
| FFD | Fossil fuel depletion |
| GW | Global warming |
| HHC | Human health carcinogenic |
| HHN | Human health noncarcinogenic |
| HHP | Human health particulate |
| HMA | Hot-mixed asphalt mixture |
| LCA | Life cycle assessment |
| LCC | Life cycle costs |
| LCEA | Life cycle environmental assessment |
| LCEI | Life cycle environmental impacts |
| LCI | Life cycle inventory |
| LCIA | Life cycle impact assessment |
| OD | Ozone depletion |
| PM | Preventive maintenance |
| PSF | Photochemical smog formation |
| TEE | Total embodied energy |
| WMA | Warm-mixed asphalt mixture |
Appendix B
List of the notations used in the equations.
| P | Total phase of the life cycle. |
| J | Total category of equipment in the life cycle. |
| I | Total category of materials in the life cycle. |
| F | Total category of fuels in the life cycle. |
| MEi | Calorific values per mass in one functional unit of i material, MJ/t. |
| Qi,p | Consumption mass of i material in p phase, t. |
| FEj | Calorific values per mass of f fuels, MJ/t. |
| FCf,j,p | The f fuels consumption per shift used for j equipment in p phase, t/shift. |
| Cj,p | The shifts per functional unit of j equipment in p phase, shift. |
| MGi | Emission values per mass per functional unit of i material, g/F. |
| FGj | Emission values per mass per functional unit of f fuel, MJ/t. |
References
- Shen, S.; Zhang, W.; Shen, L.; Huang, H. A statistical based framework for predicting field cracking performance of asphalt pavements: Application to top-down cracking prediction. Constr. Build. Mater. 2016, 116, 226–234. [Google Scholar] [CrossRef]
- Chen, J.; Huang, X.-M. Overlay design considering remnant life of old asphalt pavement. J. Traffic Transp. Eng. 2009, 9, 17–21. [Google Scholar]
- Mamlouk, M.S.; Dosa, M. Verification of effectiveness of chip seal as a pavement preventive maintenance treatment using ltpp data. Int. J. Pavement Eng. 2014, 15, 879–888. [Google Scholar] [CrossRef]
- Wei, C.J.; Tighe, S.; Transportat Res, B. Development of preventive maintenance decision trees based on cost-effectiveness analysis—An ontario case study. In Maintenance and Management of Pavement and Structures; Transportation Research Board Natl Research Council: Washington, DC, USA, 2004; pp. 9–19. [Google Scholar]
- Liu, Z. Asphalt pavement preventive maintenance technology overview. In Progress in Industrial and Civil Engineering iii, Pt 1; Liang, J., Wu, X., Yang, W., Chen, W., Eds.; Trans Tech Publications: Zürich, Switzerland, 2014; Volume 638–640, pp. 1135–1138. [Google Scholar]
- Cass, D.; Mukherjee, A. Calculation of greenhouse gas emissions for highway construction operations by using a hybrid life-cycle assessment approach: Case study for pavement operations. J. Constr. Eng. Manag. 2011, 137, 1015–1025. [Google Scholar] [CrossRef]
- Chowdhury, R.; Apul, D.; Fry, T. A life cycle based environmental impacts assessment of construction materials used in road construction. Resour. Conserv. Recycl. 2010, 54, 250–255. [Google Scholar] [CrossRef]
- Huang, Y.; Bird, R.; Heidrich, O. Development of a life cycle assessment tool for construction and maintenance of asphalt pavements. J. Clean. Prod. 2009, 17, 283–296. [Google Scholar] [CrossRef]
- Santero, N.J.; Masanet, E.; Horvath, A. Life-cycle assessment of pavements. Part i: Critical review. Resour. Conserv. Recycl. 2011, 55, 801–809. [Google Scholar] [CrossRef]
- Häkkinen, T.; Mäkelä, K. Environmental Adaption of Concrete: Environmental Impact of Concrete and Asphalt Pavements; VTT Technical Research Centre of Finland: Espoo, Finland, 1996. [Google Scholar]
- Wang, R.R.; Eckelman, M.J.; Zimmerman, J.B. Consequential environmental and economic life cycle assessment of green and gray stormwater infrastructures for combined sewer systems. Environ. Sci. Technol. 2013, 47, 11189–11198. [Google Scholar] [CrossRef] [PubMed]
- Biswas, W.K. Carbon footprint and embodied energy assessment of a civil works program in a residential estate of western australia. Int. J. Life Cycle Assess. 2014, 19, 732–744. [Google Scholar] [CrossRef]
- Haslett, K.E.; Dave, E.V.; Mo, W. Realistic traffic condition informed life cycle assessment: Interstate 495 maintenance and rehabilitation case study. Sustainability 2019, 11, 3245. [Google Scholar] [CrossRef]
- Butt, A.A.; Harvey, J.; Saboori, A.; Ostovar, M.; Bejarano, M.; Garg, N. Decision support in selecting airfield pavement design alternatives using life cycle assessment: Case study of nashville airport. Sustainability 2021, 13, 299. [Google Scholar] [CrossRef]
- Giani, M.I.; Dotelli, G.; Brandini, N.; Zampori, L. Comparative life cycle assessment of asphalt pavements using reclaimed asphalt, warm mix technology and cold in-place recycling. Resour. Conserv. Recycl. 2015, 104, 224–238. [Google Scholar] [CrossRef]
- Turk, J.; Pranjic, A.M.; Mladenovic, A.; Cotic, Z.; Jurjavcic, P. Environmental comparison of two alternative road pavement rehabilitation techniques: Cold-in-place-recycling versus traditional reconstruction. J. Clean. Prod. 2016, 121, 45–55. [Google Scholar] [CrossRef]
- Sollazzo, G.; Longo, S.; Cellura, M.; Celauro, C. Impact analysis using life cycle assessment of asphalt production from primary data. Sustainability 2020, 12, 10171. [Google Scholar] [CrossRef]
- Wang, H. 25-life-cycle analysis of repair of concrete pavements. In Eco-Efficient Repair and Rehabilitation of Concrete infrastructures; Pacheco-Torgal, F., Melchers, R.E., Shi, X., Belie, N.D., Tittelboom, K.V., Sáez, A., Eds.; Woodhead Publishing: Cambridge, UK, 2018; pp. 723–738. [Google Scholar]
- Choudhary, J.; Kumar, B.; Gupta, A. Utilization of solid waste materials as alternative fillers in asphalt mixes: A review. Constr. Build. Mater. 2020, 234, 117271. [Google Scholar] [CrossRef]
- Anastasiou, E.K.; Liapis, A.; Papayianni, I. Comparative life cycle assessment of concrete road pavements using industrial by-products as alternative materials. Resour. Conserv. Recycl. 2015, 101, 1–8. [Google Scholar] [CrossRef]
- Pratico, F.G.; Giunta, M.; Mistretta, M.; Gulotta, T.M. Energy and environmental life cycle assessment of sustainable pavement materials and technologies for urban roads. Sustainability 2020, 12, 704. [Google Scholar] [CrossRef]
- Tokede, O.O.; Whittaker, A.; Mankaa, R.; Traverso, M. Life cycle assessment of asphalt variants in infrastructures: The case of lignin in australian road pavements. Structures 2020, 25, 190–199. [Google Scholar] [CrossRef]
- Jiang, R.; Wu, P. Estimation of environmental impacts of roads through life cycle assessment: A critical review and future directions. Transp. Res. Part D 2019, 77, 148–163. [Google Scholar] [CrossRef]
- Simões, D.; Almeida-Costa, A.; Benta, A. Preventive maintenance of road pavement with microsurfacing—an economic and sustainable strategy. Int. J. Sustain. Transp. 2017, 11, 670–680. [Google Scholar] [CrossRef]
- Ma, H.; Zhang, Z.G.; Zhao, X.; Wu, S. A comparative life cycle assessment (lca) of warm mix asphalt (wma) and hot mix asphalt (hma) pavement: A case study in china. Adv. Civ. Eng. 2019, 2019, 9391857. [Google Scholar] [CrossRef]
- Cong, L.; Guo, G.; Yu, M.; Yang, F.; Tan, L. The energy consumption and emission of polyurethane pavement construction based on life cycle assessment. J. Clean. Prod. 2020, 256, 120395. [Google Scholar] [CrossRef]
- Cao, R.; Leng, Z.; Hsu, S.-C. Comparative eco-efficiency analysis on asphalt pavement rehabilitation alternatives: Hot in-place recycling and milling-and-filling. J. Clean. Prod. 2019, 210, 1385–1395. [Google Scholar] [CrossRef]
- Santos, J.; Flintsch, G.; Ferreira, A. Environmental and economic assessment of pavement construction and management practices for enhancing pavement sustainability. Resour. Conserv. Recycl. 2017, 116, 15–31. [Google Scholar] [CrossRef]
- Santos, J.; Ferreira, A.; Flintsch, G. A life cycle assessment model for pavement management: Methodology and computational framework. Int. J. Pavement Eng. 2015, 16, 268–286. [Google Scholar] [CrossRef]
- Wang, J.Y.; Yuan, J.; Xiao, F.P.; Li, Z.Z.; Wang, J.; Xu, Z.Z. Performance investigation and sustainability evaluation of multiple polymer asphalt mixtures in airfield pavement. J. Clean. Prod. 2018, 189, 67–77. [Google Scholar] [CrossRef]
- Samieadel, A.; Fini, E.H. Interplay between wax and polyphosphoric acid and its effect on bitumen thermomechanical properties. Constr. Build. Mater. 2020, 243, 118194. [Google Scholar] [CrossRef]
- Thenoux, G.; González, Á.; Dowling, R. Energy consumption comparison for different asphalt pavements rehabilitation techniques used in chile. Resour. Conserv. Recycl. 2007, 49, 325–339. [Google Scholar] [CrossRef]
- Wang, T.; Lee, I.-S.; Kendall, A.; Harvey, J.; Lee, E.-B.; Kim, C. Life cycle energy consumption and ghg emission from pavement rehabilitation with different rolling resistance. J. Clean. Prod. 2012, 33, 86–96. [Google Scholar] [CrossRef]
- Rubio, M.d.C.; Moreno, F.; Martínez-Echevarría, M.J.; Martínez, G.; Vázquez, J.M. Comparative analysis of emissions from the manufacture and use of hot and half-warm mix asphalt. J. Clean. Prod. 2013, 41, 1–6. [Google Scholar] [CrossRef]
- Choi, J.-h. Strategy for reducing carbon dioxide emissions from maintenance and rehabilitation of highway pavement. J. Clean. Prod. 2019, 209, 88–100. [Google Scholar] [CrossRef]
- Ma, F.; Dong, W.; Fu, Z.; Wang, R.; Huang, Y.; Liu, J. Life cycle assessment of greenhouse gas emissions from asphalt pavement maintenance: A case study in china. J. Clean. Prod. 2021, 288, 125595. [Google Scholar] [CrossRef]
- Qi, X.f. Quantization and analysis of carbon emission of asphalt pavement preventive maintenance technology. Highway 2017, 62, 227–232. [Google Scholar]
- Han, B.; Ling, J.; Zhao, H. Environmental Impacts of Different Maintenance and Rehabilitation Strategies for Asphalt Pavement; Transportation Research Congress: Beijing, China, 2018; pp. 312–322. [Google Scholar]
- Wang, F.; Xie, J.; Wu, S.; Li, J.; Barbieri, D.M.; Zhang, L. Life cycle energy consumption by roads and associated interpretative analysis of sustainable policies. Renew. Sustain. Energy Rev. 2021, 141, 110823. [Google Scholar] [CrossRef]
- Liu, C.L.; Du, Y.C.; Wong, S.C.; Chang, G.Z.; Jiang, S.C. Eco-based pavement lifecycle maintenance scheduling optimization for equilibrated networks. Transp. Res. Part D 2020, 86, 18. [Google Scholar] [CrossRef]
- Umer, A.; Hewage, K.; Haider, H.; Sadiq, R. Sustainability evaluation framework for pavement technologies: An integrated life cycle economic and environmental trade-off analysis. Transp. Res. Part D 2017, 53, 88–101. [Google Scholar] [CrossRef]
- ISO14044. Environmental Management: Life Cycle Assessment; Requirements and Guidelines; International Organization for Standardization: Geneva, Switzerland, 2006. [Google Scholar]
- MOT. Jtg/t 3832-2018: Budget Quota of Highway Engineering; Ministry of Transport of China: Beijing, China, 2018.
- MOT. Jtg/t 3833-2018: Budget Quota of Highway Engineering Machinery Shift; Ministry of Transport of China: Beijing, China, 2018.
- Zhang, H. Effectiveness Evaluation of Asphalt Pavement Preventive Maintenance Treatments in Freeway. Master’s Thesis, South China University of Technology, Guangzhou, China, 2015. [Google Scholar]
- Editorial Department of China Journal of Highuay and Transport. Review on China’s pavement engineering research·2020. China J. Highw. Transp. 2020, 33, 1–66. [Google Scholar]
- Liu, M.M.; Han, S.; Wang, Z.Y.; Ren, W.Y.; Li, W. Performance evaluation of new waterborne epoxy resin modified emulsified asphalt micro-surfacing. Constr. Build. Mater. 2019, 214, 93–100. [Google Scholar] [CrossRef]
- Sun, X.L.; Liu, Z.S.; Qin, X.; Zeng, D.F.; Yin, Y.M. Purifying effect evaluation of pavement surfacing materials modified by novel modifying agent. Front. Mater. 2020, 7, 180. [Google Scholar] [CrossRef]
- Bai, R.; Lyu, C. Application of cape seal technology in the preventive maintenance engineering of national and provincial trunk road. Highway 2019, 64, 252–258. [Google Scholar]
- Im, S.; You, T.; Kim, Y.-R.; Nsengiyumva, G.; Rea, R.; Haghshenas, H. Evaluation of thin-lift overlay pavement preservation practice: Mixture testing, pavement performance, and lifecycle cost analysis. J. Transp. Eng. Part B Pavements 2018, 144, 04018037. [Google Scholar] [CrossRef]
- Li, J.; Xiao, F.; Zhang, L.; Amirkhanian, S.N. Life cycle assessment and life cycle cost analysis of recycled solid waste materials in highway pavement: A review. J. Clean. Prod. 2019, 233, 1182–1206. [Google Scholar] [CrossRef]
- BRE. Jlzj-y-gl-003-2020: Budget Quota for Major and Medium Repair Projects of Beijing Ordinary Highways; Beijing Road Engineering Cost Quota Management Station: Beijing, China, 2020.
- European Commission—Joint Research Centre—Institute for Environment and Sustainability. General Guide for Life Cycle Assessment—Detailed Guidance. 2010. Available online: https://eplca.jrc.ec.europa.eu/uploads/ILCD-Handbook-General-guide-for-LCA-DETAILED-GUIDANCE-12March2010-ISBN-fin-v1.0-EN.pdf (accessed on 10 October 2020).
- Eurobitume. Life Cycle Inventory: Bitumen; European Bitumen Association: Brussels, Belgium, 2012. [Google Scholar]
- European Commission. Elcd European Life Cycle Database. 2013. Available online: Http://eplca.Jrc.Ec.Europa.Eu/?Page_id=126 (accessed on 22 November 2014).
- Ecoinvent. Ecoinvent Database v3.0. St-Gallen: Swiss Centre for Life Cycle Inventories; Ecoinvent: St. Gallen, Switzerland, 2013. [Google Scholar]
- National Renewable Energy Laboratory. U.S. Life Cycle Inventory Database. 2012. Available online: Https://www.Lcacommons.Gov/nrel/search (accessed on 19 November 2012).
- MOT. Jtg 5421-2018: Specifications for Maintenance Design of Highway Asphalt Pavement; Ministry of Transport of China: Beijing, China, 2019.
- Wu, S. Research on the Invironmental Impact of HMA Pavement and WMA Pavement Based on LCA. Master’s Thesis, School of Transportation Southeast University, Nanjing, China, 2015. [Google Scholar]
- Bare, J.C. Tools for the Reduction and Assessment of Chemical and Other Environmental Impacts (Traci)-User’s Manual. EPA/600/R-12/554: 2012. Available online: Https://www.Epa.Gov/chemical-research/tool-reduction-and-assessment-chemicals-and-other-environmental-impacts-traci (accessed on 11 December 2014).
- Dong, Q.; Huang, B. Cost-effectiveness evaluation of pavement maintenance treatments by optime. In Proceedings of the GeoShanghai 2010 International Conference, Shanghai, China, 3–5 June 2010; pp. 435–440. [Google Scholar]
- Dong, Q.; Huang, B.S.; Richards, S.H.; Yan, X.D. Cost-effectiveness analyses of maintenance treatments for low- and moderate-traffic asphalt pavements in tennessee. J. Transp. Eng. 2013, 139, 797–803. [Google Scholar] [CrossRef]
- Zheng, J.; Lü, S.; Liu, C. Technical system, key scientific problems and technical frontier of long-life pavement. Chin. Sci. Bull. 2020, 65, 3219–3229. [Google Scholar]
Publisher’s Note: MDPI stays neutral with regard to jurisdictional claims in published maps and institutional affiliations. |
© 2021 by the authors. Licensee MDPI, Basel, Switzerland. This article is an open access article distributed under the terms and conditions of the Creative Commons Attribution (CC BY) license (https://creativecommons.org/licenses/by/4.0/).












