Examining the Predictors of Resilience and Work Engagement during the COVID-19 Pandemic
Abstract
1. Introduction
2. Literature Review
2.1. Conservation of Resources (COR) Theory
2.2. Resilience
2.3. Work Engagement
2.4. Research Model and Hypotheses
2.4.1. Effects of Supervisor Support and Family and Friends’ Support on Resilience
2.4.2. Effect of Facilitating Conditions on Resilience
2.4.3. Effect of Self-Efficacy on Resilience
2.4.4. Mediating Effects of Resilience
2.5. Resilience and Work Engagement
3. Materials and Methods
3.1. Data Collection
3.2. Measures
3.2.1. Resilience
3.2.2. Family and Friends’ Support
3.2.3. Supervisor Support
3.2.4. Employees’ Self-Efficacy
3.2.5. Facilitating Conditions
3.2.6. Work Engagement
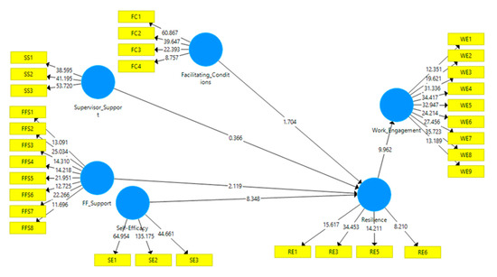
4. Data Analyses and Results
4.1. Measurement Model: Reliability and Validity
4.2. Structural Model: Hypotheses Testing
4.3. Testing the Mediating Effects of Resilience
5. Discussion
5.1. Theoretical Implications
5.2. Practical Implications
6. Conclusions
Author Contributions
Funding
Institutional Review Board Statement
Informed Consent Statement
Data Availability Statement
Acknowledgments
Conflicts of Interest
References
- World Health Organization WHO Coronavirus Disease (COVID-19) Dashboard; 2020. Available online: https://covid19.who.int/ (accessed on 10 September 2020).
- Cooke, F.L.; Cooper, B.; Bartram, T.; Wang, J.; Mei, H. Mapping the relationships between high-performance work systems, employee resilience and engagement: A study of the banking industry in China. Int. J. Hum. Resour. Manag. 2016, 30, 1239–1260. [Google Scholar] [CrossRef]
- Luthans, F. The need for and meaning of positive organizational behavior. J. Organ. Behav. 2002, 23, 695–706. [Google Scholar] [CrossRef]
- Liu, Y.; Cooper, C.L.; Tarba, S.Y. Resilience, wellbeing and HRM: A multidisciplinary perspective. Int. J. Hum. Resour. Manag. 2016, 30, 1227–1238. [Google Scholar] [CrossRef]
- Williams, S.; Cooper, C.L. Measuring occupational stress: Development of the Pressure Management Indicator. J. Occup. Health Psychol. 1998, 3, 306–321. [Google Scholar] [CrossRef]
- Bardoel, E.A.; Pettit, T.M.; De Cieri, H.; McMillan, L. Employee resilience: An emerging challenge for HRM. Asia Pac. J. Hum. Resour. 2014, 52, 279–297. [Google Scholar] [CrossRef]
- Cao, X.; Chen, L. Relationships among social support, empathy, resilience and work engagement in haemodialysis nurses. Int. Nurs. Rev. 2019, 66, 366–373. [Google Scholar] [CrossRef] [PubMed]
- Cooke, F.L.; Wang, J.; Bartram, T. Can a Supportive Workplace Impact Employee Resilience in a High Pressure Performance Environment? An Investigation of the Chinese Banking Industry. Appl. Psychol. 2019, 68, 695–718. [Google Scholar] [CrossRef]
- Hobfoll, S.E.; Halbesleben, J.; Neveu, J.-P.; Westman, M. Conservation of Resources in the Organizational Context: The Reality of Resources and Their Consequences. Annu. Rev. Organ. Psychol. Organ. Behav. 2018, 5, 103–128. [Google Scholar] [CrossRef]
- Hobfoll, S.E. Conservation of resources: A new attempt at conceptualizing stress. Am. Psychol. 1989, 44, 513–524. [Google Scholar] [CrossRef] [PubMed]
- Hobfoll, S.E. Conservation of resource caravans and engaged settings. J. Occup. Organ. Psychol. 2011, 84, 116–122. [Google Scholar] [CrossRef]
- Courtois, C.A.; Ford, J.D. Treating Complex Traumatic Stress Disorders: An Evidence-Based Guide; Courtois, C.A., Ford, J.D., Eds.; Guilford Press: New York, NY, USA, 2009. [Google Scholar]
- Chen, Y.; McCabe, B.; Hyatt, D. Impact of individual resilience and safety climate on safety performance and psychological stress of construction workers: A case study of the Ontario construction industry. J. Saf. Res. 2017, 61, 167–176. [Google Scholar] [CrossRef]
- Jung, H.; Jung, S.Y.; Lee, M.H.; Kim, M.S. Assessing the Presence of Post-Traumatic Stress and Turnover Intention among Nurses Post–Middle East Respiratory Syndrome Outbreak: The Importance of Supervisor Support. Work. Health Saf. 2020, 68, 337–345. [Google Scholar] [CrossRef] [PubMed]
- Kim, J.S.; Choi, J.S. Factors Influencing Emergency Nurses’ Burnout During an Outbreak of Middle East Respiratory Syndrome Coronavirus in Korea. Asian Nurs. Res. 2016, 10, 295–299. [Google Scholar] [CrossRef]
- Gobbi, S.; Płomecka, M.B.; Ashraf, Z.; Radziński, P.; Neckels, R.; Lazzeri, S.; Dedić, A.; Bakalović, A.; Hrustić, L.; Skórko, B.; et al. Worsening of Preexisting Psychiatric Conditions During the COVID-19 Pandemic. Front. Psychiatry 2020, 11. [Google Scholar] [CrossRef] [PubMed]
- Vinkers, C.H.; van Amelsvoort, T.; Bisson, J.I.; Branchi, I.; Cryan, J.F.; Domschke, K.; Howes, O.D.; Manchia, M.; Pinto, L.; de Quervain, D.; et al. Stress resilience during the coronavirus pandemic. Eur. Neuropsychopharmacol. 2020, 35, 12–16. [Google Scholar] [CrossRef] [PubMed]
- Caniëls, M.C.J.; Baaten, S.M.J. How a Learning-Oriented Organizational Climate is Linked to Different Proactive Behaviors: The Role of Employee Resilience. Soc. Indic. Res. 2018, 143, 561–577. [Google Scholar] [CrossRef]
- Niitsu, K.; Houfek, J.F.; Barron, C.R.; Stoltenberg, S.F.; Kupzyk, K.A.; Rice, M.J. A Concept Analysis of Resilience Integrating Genetics. Issues Ment. Health Nurs. 2017, 38, 896–906. [Google Scholar] [CrossRef] [PubMed]
- Kuntz, J.; Connell, P.; Näswall, K. Workplace resources and employee resilience: The role of regulatory profiles. Career Dev. Int. 2017, 22, 419–435. [Google Scholar] [CrossRef]
- Franken, E.; Plimmer, G.; Malinen, S. Paradoxical leadership in public sector organisations: Its role in fostering employee resilience. Aust. J. Public Adm. 2020, 79, 93–110. [Google Scholar] [CrossRef]
- Kuntz, J.R.C.; Näswall, K.; Malinen, S. Resilient Employees in Resilient Organizations: Flourishing Beyond Adversity. Ind. Organ. Psychol. 2016, 9, 456–462. [Google Scholar] [CrossRef]
- Salmela-Aro, K.; Upadyaya, K. Role of demands-resources in work engagement and burnout in different career stages. J. Vocat. Behav. 2018, 108, 190–200. [Google Scholar] [CrossRef]
- Grant, L.; Kinman, G. ‘Bouncing Back?’ Personal Representations of Resilience of Student and Experienced Social Workers. PRACTICE 2013, 25, 349–366. [Google Scholar] [CrossRef]
- Fletcher, D.; Sarkar, M. Psychological Resilience. Eur. Psychol. 2013, 18, 12–23. [Google Scholar] [CrossRef]
- Kahn, W.A. Psychological conditions of personal engagement and disengagement at work. Acad. Manag. J. 1990, 33, 692–725. [Google Scholar]
- Saks, A.M. Antecedents and consequences of employee engagement revisited. J. Organ. Eff. People Perform. 2019, 6, 19–38. [Google Scholar] [CrossRef]
- Saks, A.M. Antecedents and consequences of employee engagement. J. Manag. Psychol. 2006, 21, 600–619. [Google Scholar] [CrossRef]
- Wefald, A.J.; Downey, R.G. Job engagement in organizations: Fad, fashion, or folderol? J. Organ. Behav. 2008, 30, 141–145. [Google Scholar] [CrossRef]
- Rich, B.L.; Lepine, J.A.; Crawford, E.R. Job Engagement: Antecedents and Effects on Job Performance. Acad. Manag. J. 2010, 53, 617–635. [Google Scholar] [CrossRef]
- Soares, M.E.; Mosquera, P. Fostering work engagement: The role of the psychological contract. J. Bus. Res. 2019, 101, 469–476. [Google Scholar] [CrossRef]
- Schaufeli, W.B.; Bakker, A.B. Job demands, job resources, and their relationship with burnout and engagement: A multi-sample study. J. Organ. Behav. 2004, 25, 293–315. [Google Scholar] [CrossRef]
- Schaufeli, W.B.; Salanova, M.; González-Romá, V.; Bakker, A.B. The Measurement of Engagement and Burnout: A Two Sample Confirmatory Factor Analytic Approach. J. Happiness Stud. 2002, 3, 71–92. [Google Scholar] [CrossRef]
- Bakker, A.B.; Demerouti, E.; Sanz-Vergel, A.I. Burnout and Work Engagement: The JD–R Approach. Annu. Rev. Organ. Psych. 2014, 1, 389–411. [Google Scholar] [CrossRef]
- Bakker, A.B.; Demerouti, E. Towards a model of work engagement. Career Dev. Int. 2008, 13, 209–223. [Google Scholar] [CrossRef]
- Vuori, J.; Toppinen-Tanner, S.; Mutanen, P. Effects of resource-building group intervention on career management and mental health in work organizations: Randomized controlled field trial. J. Appl. Psychol. 2012, 97, 273–286. [Google Scholar] [CrossRef]
- Knight, C.; Patterson, M.; Dawson, J. Building work engagement: A systematic review and meta-analysis investigating the effectiveness of work engagement interventions. J. Organ. Behav. 2017, 38, 792–812. [Google Scholar] [CrossRef]
- Lauermann, F.; König, J. Teachers’ professional competence and wellbeing: Understanding the links between general pedagogical knowledge, self-efficacy and burnout. Learn. Instr. 2016, 45, 9–19. [Google Scholar] [CrossRef]
- Cobb, S. Social Support as a Moderator of Life Stress. Psychosom. Med. 1976, 38, 300–314. [Google Scholar] [CrossRef]
- Mayo, M.; Sanchez, J.I.; Pastor, J.C.; Rodriguez, A. Supervisor and coworker support: A source congruence approach to buffering role conflict and physical stressors. Int. J. Hum. Resour. Manag. 2012, 23, 3872–3889. [Google Scholar] [CrossRef]
- McCormack, H.M.; MacIntyre, T.E.; O’Shea, D.; Campbell, M.J.; Igou, E.R. Practicing What We Preach: Investigating the Role of Social Support in Sport Psychologists’ Well-Being. Front. Psychol. 2015, 6, 1854. [Google Scholar] [CrossRef] [PubMed]
- Sippel, L.M.; Pietrzak, R.H.; Charney, D.S.; Mayes, L.C.; Southwick, S.M. How does social support enhance resilience in the trauma-exposed individual? Ecol. Soc. 2015, 20. [Google Scholar] [CrossRef]
- Raman, M.; Ojo, A.O.; Dorasamy, M. A.O.; Dorasamy, M. A stakeholder perspective in managing floods in Malaysia. In WIT Transactions on the Built Environment; WIT Press: Ashurst, UK, 2015; Volume 1, pp. 1171–1181. [Google Scholar]
- Ju, C.; Lan, J.; Li, Y.; Feng, W.; You, X. The mediating role of workplace social support on the relationship between trait emotional intelligence and teacher burnout. Teach. Teach. Educ. 2015, 51, 58–67. [Google Scholar] [CrossRef]
- Brackett, M.A.; Katulak, N. A.; Katulak, N.A Emotional Intelligence in the Classroom: Skill-Based Training for Teachers and Students. In Applying Emotional Intelligence: A Practitioner’s Guide; Psychology Press: New York, NY, USA, 2006; pp. 1–27. [Google Scholar]
- Lee, A.; Kim, H.; Faulkner, M.; Gerstenblatt, P.; Travis, D.J. Work Engagement among Child-Care Providers: An Application of the Job Demands–Resources Model. Child Youth Care Forum 2019, 48, 77–91. [Google Scholar] [CrossRef]
- Tonkin, K.; Malinen, S.; Näswall, K.; Kuntz, J.C. Building employee resilience through wellbeing in organizations. Hum. Resour. Dev. Q. 2018, 29, 107–124. [Google Scholar] [CrossRef]
- Southwick, S.M.; Charney, D.S.; Chang, J.C.; Lockner, D.A.; Reches, Z. The Science of Resilience: Implications for the Prevention and Treatment of Depression. Science 2012, 338, 79–82. [Google Scholar] [CrossRef]
- Vera, M.; Martínez, I.M.M.; Lorente, L.; Chambel, M.J. The Role of Co-worker and Supervisor Support in the Relationship Between Job Autonomy and Work Engagement Among Portuguese Nurses: A Multilevel Study. Soc. Indic. Res. 2015, 126, 1143–1156. [Google Scholar] [CrossRef]
- McDonald, G.; Jackson, D.; Wilkes, L.; Vickers, M. Personal resilience in nurses and midwives: Effects of a work-based educational intervention. Contemp. Nurse 2013, 45, 134–143. [Google Scholar] [CrossRef]
- Malik, O.F.; Shahzad, A.; Raziq, M.M. Work Engagement in the Face of Terrorism: The Moderating Role of Trait Resilience. J. Aggress. Maltreatment Trauma 2019, 29, 461–478. [Google Scholar] [CrossRef]
- Turner, P. Employee Engagement in Contemporary Organizations: Maintaining High Productivity and Sustained Competitiveness; Palgrave Macmillan: Cham, Switzerland, 2020; ISBN 9783030363864. [Google Scholar]
- Lopes, A.G.; Lau, H.; Nakandala, D.; Zhao, L. Using Research Methods in Human Computer Interaction to Design Technology for Resilience. J. Inf. Syst. Technol. Manag. 2016, 13, 505–524. [Google Scholar] [CrossRef]
- Rudolph, C.W.; Allan, B.; Clark, M.; Hertel, G.; Hirschi, A.; Kunze, F.; Shockley, K.; Shoss, M.; Sonnentag, S.; Zacher, H. Pandemics: Implications for Research and Practice in Industrial and Organizational Psychology. Ind. Organ. Psychol. Perspect. Sci. Pract. 2020. [Google Scholar] [CrossRef]
- Wang, C.; Cheng, Z.; Yue, X.-G.; McAleer, M. Risk Management of COVID-19 by Universities in China. J. Risk Financ. Manag. 2020, 13, 36. [Google Scholar] [CrossRef]
- Rubbio, I.; Bruccoleri, M.; Pietrosi, A.; Ragonese, B. Digital health technology enhances resilient behaviour: Evidence from the ward. Int. J. Oper. Prod. Manag. 2019, 40, 34–67. [Google Scholar] [CrossRef]
- Jones, G.R. Socialization Tactics, Self Efficacy, New comers Adjustments Organizations. Acad. Mang. J. 1986, 29, 262–279. [Google Scholar]
- Bandura, A. Self-efficacy: Toward a unifying theory of behavioral change. Psychol. Rev. 1977, 84, 191–215. [Google Scholar] [CrossRef]
- Taylor, H.; Reyes, H. Self-Efficacy and Resilience in Baccalaureate Nursing Students. Int. J. Nurs. Educ. Sch. 2012, 9, 1–13. [Google Scholar] [CrossRef] [PubMed]
- Tan-Kristanto, S.; Kiropoulos, L.A. Resilience, self-efficacy, coping styles and depressive and anxiety symptoms in those newly diagnosed with multiple sclerosis. Psychol. Health Med. 2015, 20, 635–645. [Google Scholar] [CrossRef]
- Djourova, N.P.; Molina, I.R.; Santamatilde, N.T.; Abate, G. Self-Efficacy and Resilience: Mediating Mechanisms in the Relationship Between the Transformational Leadership Dimensions and Well-Being. J. Leadersh. Organ. Stud. 2019, 27, 256–270. [Google Scholar] [CrossRef]
- Wang, L.; Tao, H.; Bowers, B.J.; Brown, R.; Zhang, Y. Influence of Social Support and Self-Efficacy on Resilience of Early Career Registered Nurses. West. J. Nurs. Res. 2017, 40, 648–664. [Google Scholar] [CrossRef] [PubMed]
- Galindo-Domínguez, H.; Pegalajar, M.; Uriarte, J.-D.-D. Mediator and moderator effect of resilience between self-efficacy and burnout amongst social and legal sciences faculty members. Rev. Psicodidáctica 2020, 25, 127–135. [Google Scholar] [CrossRef]
- Hetzel-Riggin, M.D.; Swords, B.A.; Tuang, H.L.; Deck, J.M.; Spurgeon, N.S. Work Engagement and Resiliency Impact the Relationship Between Nursing Stress and Burnout. Psychol. Rep. 2019, 123, 0033294119876076. [Google Scholar] [CrossRef]
- Gupta, P.; Srivastava, S. Work–life conflict and burnout among working women: A mediated moderated model of support and resilience. Int. J. Organ. Anal. 2020. ahead-of-print. [Google Scholar] [CrossRef]
- Chen, I.-S.; Fellenz, M.R. Personal resources and personal demands for work engagement: Evidence from employees in the service industry. Int. J. Hosp. Manag. 2020, 90, 102600. [Google Scholar] [CrossRef]
- Kaski, S.S.; Kinnunen, U. Work-related ill- and well-being among Finnish sport coaches: Exploring the relationships between job demands, job resources, burnout and work engagement. Int. J. Sports Sci. Coach. 2020, 1–10. [Google Scholar] [CrossRef]
- Malik, P.; Garg, P. Learning organization and work engagement: The mediating role of employee resilience. Int. J. Hum. Resour. Manag. 2017, 31, 1071–1094. [Google Scholar] [CrossRef]
- Nam, T. Technology Use and Work-Life Balance. Appl. Res. Qual. Life 2014, 9, 1017–1040. [Google Scholar] [CrossRef]
- Ter Hoeven, C.L.; Van Zoonen, W.; Fonner, K.L. The practical paradox of technology: The influence of communication technology use on employee burnout and engagement. Commun. Monogr. 2016, 83, 239–263. [Google Scholar] [CrossRef] [PubMed]
- Duraisingam, V.; Roche, A.M.; Kostadinov, V.; Hodge, S.; Chapman, J. Predictors of work engagement among Australian non-government drug and alcohol employees: Implications for policy and practice. Int. J. Drug Policy 2020, 76, 102638. [Google Scholar] [CrossRef]
- Philippe, F.L.; Lecours, S.; Beaulieu-Pelletier, G. Resilience and Positive Emotions: Examining the Role of Emotional Memories. J. Pers. 2009, 77, 139–176. [Google Scholar] [CrossRef] [PubMed]
- Steinkopf, B.; Reddin, R.A.; Black, R.A.; Van Hasselt, V.B.; Couwels, J. Assessment of Stress and Resiliency in Emergency Dispatchers. J. Police Crim. Psychol. 2018, 33, 398–411. [Google Scholar] [CrossRef]
- Bande, B.; Fernández-Ferrín, P.; Varela, J.A.; Jaramillo, F. Emotions and salesperson propensity to leave: The effects of emotional intelligence and resilience. Ind. Mark. Manag. 2015, 44, 142–153. [Google Scholar] [CrossRef]
- Nilakant, V.; Walker, B.; Kuntz, J.; de Vries, H.P.; Malinen, S.; Näswall, K.; Van Heugten, K. Dynamics of organisational response to a disaster: A study of organisations impacted by earthquakes. In Business and Post-disaster Management; Routledge: London, UK, 2016; pp. 35–47. [Google Scholar]
- Dai, Y.-D.; Zhuang, W.-L.; Huan, T.-C. Engage or quit? The moderating role of abusive supervision between resilience, intention to leave and work engagement. Tour. Manag. 2019, 70, 69–77. [Google Scholar] [CrossRef]
- Kim, W.; Han, S.J.; Park, J. Is the Role of Work Engagement Essential to Employee Performance or ‘Nice to Have’? Sustainability 2019, 11, 1050. [Google Scholar] [CrossRef]
- Smith, B.W.; Dalen, J.; Wiggins, K.; Tooley, E.M.; Christopher, P.; Bernard, J. The brief resilience scale: Assessing the ability to bounce back. Int. J. Behav. Med. 2008, 15, 194–200. [Google Scholar] [CrossRef]
- Zimet, G.D.; Dahlem, N.W.; Zimet, S.G.; Farley, G.K. Multidimensional Scale of Perceived Social Support. PsycTESTS Dataset 1988, 52, 30–41. [Google Scholar] [CrossRef]
- Rhoades, L.; Eisenberger, R.; Armeli, S. Affective commitment to the organization: The contribution of perceived organizational support. J. Appl. Psychol. 2001, 86, 825–836. [Google Scholar] [CrossRef] [PubMed]
- Venkatesh, V.; Morris, M.G. Davis User Acceptance of Information Technology: Toward a Unified View. MIS Q. 2003, 27, 425. [Google Scholar] [CrossRef]
- Schaufeli, W.B.; Bakker, A.B.; Salanova, M. The Measurement of Work Engagement with a Short Questionnaire. Educ. Psychol. Meas. 2006, 66, 701–716. [Google Scholar] [CrossRef]
- Ojo, A.O.; Fauzi, M.A. Environmental awareness and leadership commitment as determinants of IT professionals engagement in Green IT practices for environmental performance. Sustain. Prod. Consum. 2020, 24, 298–307. [Google Scholar] [CrossRef]
- Fornell, C.; Larcker, D.F. Evaluating structural equation models with unobservable variables and measurements error. J. Mark. Res. 1981, 18, 39–50. [Google Scholar] [CrossRef]
- Henseler, J.; Ringle, C.M.; Sarstedt, M. A new criterion for assessing discriminant validity in variance-based structural equation modeling. J. Acad. Mark. Sci. 2015, 43, 115–135. [Google Scholar] [CrossRef]
- Hair, J.F.; Hult, G.T.M.; Ringle, C.M.; Sarstedt, M. A Primer on Partial Least Squares Structural Equation Modeling (PLS-SEM); Sage: Thousand Oaks, CA, USA, 2017. [Google Scholar]
- Vidaver-Cohen, D. Moral Climate in Business Firms: A Conceptual Framework for Analysis and Change. J. Bus. Ethics 1998, 17, 1211–1226. [Google Scholar] [CrossRef]
- Shmueli, G.; Sarstedt, M.; Hair, J.F.; Cheah, J.-H.; Ting, H.; Vaithilingam, S.; Ringle, C.M. Predictive model assessment in PLS-SEM: Guidelines for using PLSpredict. Eur. J. Mark. 2019, 53, 2322–2347. [Google Scholar] [CrossRef]
- Preacher, K.J.; Hayes, A.F. Asymptotic and resampling strategies for assessing and comparing indirect effects in multiple mediator models. Behav. Res. Methods 2008, 40, 879–891. [Google Scholar] [CrossRef] [PubMed]
- Zhao, X.; Lynch, J.G.; Chen, Q. Reconsidering Baron and Kenny: Myths and Truths about Mediation Analysis. J. Consum. Res. 2010, 37, 197–206. [Google Scholar] [CrossRef]
- Social Distancing Keep a Safe Distance to Slow the Spread. Centers for Disease Control and Prevention. Available online: https://www.cdc.gov/coronavirus/2019-ncov/prevent-getting-sick/social-distancing.html (accessed on 27 November 2020).
- Chua, J.; Ayoko, O.B. Employees’ self-determined motivation, transformational leadership and work engagement. J. Manag. Organ. 2019, 1–21. [Google Scholar] [CrossRef]
- Caniëls, M.C.; Semeijn, J.H.; Renders, I.H. Mind the mindset! The interaction of proactive personality, transformational leadership and growth mindset for engagement at work. Career Dev. Int. 2018, 23, 48–66. [Google Scholar] [CrossRef]
- Fawehinmi, O.O.; Yahya, K.K. Investigating the Linkage between Proactive Personality and Social Support on Career Adaptability Amidst Undergraduate Students. J. Bus. Soc. Rev. Emerg. Econ. 2018, 4, 81–92. [Google Scholar] [CrossRef]
- Qing, M.; Asif, M.; Hussain, A.; Jameel, A. Exploring the impact of ethical leadership on job satisfaction and organizational commitment in public sector organizations: The mediating role of psychological empowerment. Rev. Manag. Sci. 2020, 14, 1405–1432. [Google Scholar] [CrossRef]
- Ogbeibu, S.; Jabbour, C.J.C.; Gaskin, J.; Senadjki, A.; Hughes, M. Leveraging STARA competencies and green creativity to boost green organisational innovative evidence: A praxis for sustainable development. Bus. Strat. Environ. 2021, 2754. [Google Scholar] [CrossRef]



| Construct. | Item | Factor Loading | AVE | CR |
|---|---|---|---|---|
| Facilitating Conditions | FC1 | 0.929 | 0.710 | 0.906 |
| FC2 | 0.894 | |||
| FC3 | 0.853 | |||
| FC4 | 0.670 | |||
| Family and Friend Support | FFS1 | 0.757 | 0.593 | 0.921 |
| FSS2 | 0.829 | |||
| FSS3 | 0.743 | |||
| FSS4 | 0.746 | |||
| FSS5 | 0.805 | |||
| FSS6 | 0.735 | |||
| FSS7 | 0.822 | |||
| FSS8 | 0.717 | |||
| Self-Efficacy | SE1 | 0.946 | 0.872 | 0.953 |
| SE2 | 0.958 | |||
| SE3 | 0.898 | |||
| Supervisor Support | SS1 | 0.951 | 0.909 | 0.968 |
| SS2 | 0.950 | |||
| SS3 | 0.959 | |||
| Resilience | RE1 | 0.781 | 0.534 | 0.818 |
| RE3 | 0.831 | |||
| RE5 | 0.731 | |||
| RE6 | 0.548 | |||
| Work Engagement | WE1 | 0.659 | 0.631 | 0.938 |
| WE2 | 0.805 | |||
| WE3 | 0.856 | |||
| WE4 | 0.854 | |||
| WE5 | 0.851 | |||
| WE6 | 0.799 | |||
| WE7 | 0.783 | |||
| WE8 | 0.85 | |||
| WE9 | 0.659 |
| Construct | 1 | 2 | 3 | 4 | 5 | 6 |
|---|---|---|---|---|---|---|
| 1. Family and Friends Support | 0.770 | |||||
| 2. Facilitating Conditions | 0.432 | 0.843 | ||||
| 3. Resilience | 0.357 | 0.325 | 0.731 | |||
| 4. Self-Efficacy | 0.389 | 0.348 | 0.537 | 0.934 | ||
| 5. Supervisor Support | 0.456 | 0.553 | 0.243 | 0.309 | 0.953 | |
| 6. Work Engagement | 0.380 | 0.417 | 0.505 | 0.574 | 0.362 | 0.794 |
| Construct | 1 | 2 | 3 | 4 | 5 |
|---|---|---|---|---|---|
| 1. Family and Friend Support | |||||
| 2. Facilitating Conditions | 0.492 | ||||
| 3. Resilience | 0.422 | 0.383 | |||
| 4. Self-Efficacy | 0.420 | 0.367 | 0.666 | ||
| 5. Supervisor_Support | 0.502 | 0.632 | 0.282 | 0.329 | |
| 6. Work_Engagement | 0.412 | 0.453 | 0.619 | 0.618 | 0.384 |
| Item | PLS (RMSE) | LM (RMSE) | PLS–LM | Q²predict |
|---|---|---|---|---|
| RE1 | 1.226 | 1.306 | −0.080 | 0.189 |
| RE3 | 1.190 | 1.222 | −0.032 | 0.193 |
| RE5 | 1.395 | 1.460 | −0.065 | 0.153 |
| RE6 | 2.048 | 2.103 | −0.055 | 0.084 |
| WE1 | 1.200 | 1.252 | −0.052 | 0.093 |
| WE2 | 1.104 | 1.112 | −0.008 | 0.157 |
| WE3 | 0.964 | 0.955 | 0.009 | 0.196 |
| WE4 | 0.950 | 0.950 | 0.000 | 0.186 |
| WE5 | 1.167 | 1.135 | 0.032 | 0.185 |
| WE6 | 1.098 | 1.101 | −0.003 | 0.175 |
| WE7 | 0.868 | 0.879 | −0.011 | 0.176 |
| WE8 | 1.031 | 1.036 | −0.005 | 0.193 |
| WE9 | 1.091 | 1.102 | −0.011 | 0.144 |
| Hypothesis | Description | Direct Effect | 95% Confidence Interval | t Value | p-Value | Indirect Effect | 95% Confidence Interval | t Value | p-Value |
|---|---|---|---|---|---|---|---|---|---|
| H5a | Friend & Family Support → Work Engagement | 0.063 | −0.051–0.162 | 0.976 | 0.165 | 0.032 | 0.005–0.069 | 1.635 | 0.051 |
| H5b | Supervisor Support → Work Engagement | 0.090 | −0.012–0.192 | 1.452 | 0.073 | -0.006 | −0.036–0.028 | 0.316 | 0.376 |
| H5c | Facilitating conditions → Work Engagement | 0.145 | 0.024–0.269 | 1.913 | 0.028 | 0.027 | 0.000–0.063 | 1.381 | 0.084 |
| H5d | Self-Efficacy Work → Engagement | 0.352 | 0.220–0.470 | 4.538 | 0.000 | 0.102 | 0.051–0.159 | 3.087 | 0.001 |
Publisher’s Note: MDPI stays neutral with regard to jurisdictional claims in published maps and institutional affiliations. |
© 2021 by the authors. Licensee MDPI, Basel, Switzerland. This article is an open access article distributed under the terms and conditions of the Creative Commons Attribution (CC BY) license (http://creativecommons.org/licenses/by/4.0/).
Share and Cite
Ojo, A.O.; Fawehinmi, O.; Yusliza, M.Y. Examining the Predictors of Resilience and Work Engagement during the COVID-19 Pandemic. Sustainability 2021, 13, 2902. https://doi.org/10.3390/su13052902
Ojo AO, Fawehinmi O, Yusliza MY. Examining the Predictors of Resilience and Work Engagement during the COVID-19 Pandemic. Sustainability. 2021; 13(5):2902. https://doi.org/10.3390/su13052902
Chicago/Turabian StyleOjo, Adedapo Oluwaseyi, Olawole Fawehinmi, and Mohd Yusoff Yusliza. 2021. "Examining the Predictors of Resilience and Work Engagement during the COVID-19 Pandemic" Sustainability 13, no. 5: 2902. https://doi.org/10.3390/su13052902
APA StyleOjo, A. O., Fawehinmi, O., & Yusliza, M. Y. (2021). Examining the Predictors of Resilience and Work Engagement during the COVID-19 Pandemic. Sustainability, 13(5), 2902. https://doi.org/10.3390/su13052902

