Abstract
Recently, digitization has fundamentally changed and disrupted the dynamics of the economy, society, and markets. This study integrates existing strategic entrepreneurship and business model concepts and constructs with a digital platform-related perspective by focusing on the cognitive aspects of strategic entrepreneurship decision-making and clarifying the conceptual foundation of entrepreneurial agility and its dimensions. It investigates how entrepreneurial agility can combine or integrate opportunity- and advantage-seeking behaviors for product and business model innovation to pursue digital entrepreneurship, to foster sustainable processes and practices, and to create value in response to digital disruption. It finds that entrepreneurial agility directly impacts building digital platform capabilities for product and business model innovation and that building digital platform capabilities indirectly influence creating value through business model innovation adoption. This study discusses the theoretical and managerial implications for digital entrepreneurship research in detail by identifying and testing the relationships among these constructs.
1. Introduction
Recently, digitization has influenced the restructuring of the economy, society, and culture through digital media, technologies, and platforms [1,2,3,4,5]. It is the foundation for the digital economy and electronic commerce, which includes not only “business trading and services, but also every aspect of human life, from health and education to business and the global society” [6] (p. 4). It presents significant threats and opportunities to all businesses by altering the structure of competition and industries, conduct of business, customer engagement, and, ultimately, business performance [3,7,8,9,10]. It fundamentally disrupts markets’ dynamics by changing the way customers experience, discover, explore, buy, and engage with products and services [3,11,12]. Digital disruptors develop digital platform capabilities for agile and scalable digital operations and engage in business model innovation for co-creating value in business network-based value creation around digitally enabled customer experiences to respond to these threats and opportunities [7,12,13,14,15,16,17]. As rapid innovation in digital platforms lowers entry barriers [18], it causes disaggregated value chains. It enables new market entrants to scale up rapidly at a low cost, which eventually causes digital disruption and discontinuities [19,20,21]. Digital disruption is defined as “the rapidly unfolding processes through which digital innovation comes to fundamentally alter historically sustainable logics for value creation and capture by unbundling and recombining linkages among resources or generating new ones” [19]. The impact of digital transformation extends beyond business; it shapes beliefs about environmental sustainability, enables sustainable processes and practices, and improves economic and ecological performance in waste management, pollution control, sustainable production, and urban sustainability [22,23]. Companies rely on new disruptive technologies to introduce new products and platforms and incorporate environmentally sustainable practices to realize new business models [22]. With the rapid digital transformation of products and services across industries [17,24], there is an increasing need for research on integrating digital platform-related perspective with strategic entrepreneurship (SE) and with business model concepts and constructs to guide digital entrepreneurship behavior for fostering sustainability and development [21,25,26,27]. SE researchers have suggested that entrepreneurial agility (ENTAG) is essential for recurrently shaping innovations in the face of discontinuous change [26,28]. However, they have mostly neglected the role of digital technologies in pursuing SE and how digitization creates unique opportunities for explorations and exploitations [26,27]. Despite significant and continuous interest in ENTAG [28,29], there are no widely accepted measures for ENTAG [30].
Digital entrepreneurship for product and business model innovation for entrepreneurial growth has gained attention in electronic commerce and SE research and practice [1,7,26,27,30,31]. Digital entrepreneurship resides at the intersection of digital technologies and entrepreneurship [32]. Digital entrepreneurship creates new business opportunities for fostering sustainability by developing and using new digital technologies to accelerate business transformation [31]. As such, it requires enriching existing SE research with digital technology-related concepts and constructs to theorize how digital technologies can transform the nature of uncertainty in opportunity formation and enactment for entrepreneurial processes and outcomes [27]. However, there is no prior research on whether ENTAG can impact digital entrepreneurship by enabling digital disruption responses. Therefore, from the SE theoretical perspective, it is imperative to (1) measure the factors that affect ENTAG and (2) investigate whether ENTAG can impact digital entrepreneurship through combining or integrating opportunity- and advantage-seeking behaviors. More specifically, three research questions are addressed: (1) What are the critical dimensions of ENTAG? (2) Can ENTAG impact digital entrepreneurship by combining or integrating opportunity- and advantage-seeking behaviors in response to digital disruption? (3) Does opportunity-seeking behavior mediate the impact of advantage-seeking behavior on creating value? By identifying and testing SE constructs’ relationships, this study contributes to the literature and provides key implications for digital entrepreneurship research.
This study, therefore, aims to advance existing SE and digital transformation literature [4,17,26,27,33] by refining the conceptualization of ENTAG and developing a way to measure it. It further examines whether ENTAG can impact digital entrepreneurship by effectively combining or integrating opportunity- and advantage-seeking behaviors in response to digital disruption. We conduct this investigation through a context-specific study focusing on the information-intensive newspaper industry, whose business models are being fundamentally disrupted and whose dominance and sustainability are being eroded by digital transformation [15,34,35,36].
In the next section, we present the theoretical framework for the concept of ENTAG, its dimensions, and its roles in digital entrepreneurship and creating value. We then develop formal hypotheses. To provide the foundation for our empirical analysis, we explain newspaper companies’ digital entrepreneurship challenges when combining or integrating opportunity- and advantage-seeking behaviors. We then define and measure factors that influence ENTAG. Next, we describe an empirical study and present the results of the data analysis. Lastly, we discuss implications, along with limitations and conclusions.
2. Theoretical Framework
Entrepreneurship encompasses value creation by exploring and exploiting new opportunities, by developing new products and new business models, and by seeking new markets or new ways of organizing [30,37]). Discovery and recognition of opportunities via opportunity-seeking behavior (i.e., exploration), and exploitation of those opportunities via advantage-seeking behavior are critical abilities for SE decision-making [30,32,38,39,40,41,42]. Innovations provide the opportunity for firms to pursue SE by actively engaging customers to create competitive advantage and value [26,43]. Earlier research in SE has suggested that “firms not engaging in SE are threatened by disruptive innovations” [44] (p. 982). Furthermore, only those firms that can effectively combine or integrate opportunity-seeking behavior with advantage-seeking behavior are capable of developing disruptive innovations and introducing them into the marketplace to create value [26,44]. As such, SE encompasses strategic management positioning for entrepreneurial actions to successively explore and exploit a firm’s opportunity- and advantage-seeking behaviors [26,38,43,45,46]. Such dual exploration and exploitation capabilities result in a firm’s strategic agility, high flexibility, and organizational agility, which are necessary for responding to immediate environmental threats and opportunities [40,47,48,49]. A synergistic effect of such ambidexterity enables firms to balance both capabilities to respond [16]. Effectively combining or integrating opportunity-seeking behavior with advantage-seeking behavior is recognized as the prominent factor for differentiating a firm’s SE efforts from its other entrepreneurship efforts [26]. Therefore, understanding how innovations enable firms to combine or integrate opportunity-seeking behavior with advantage-seeking behavior effectively is a principal concern of SE and entrepreneurship and sustainability researchers [1,26].
Earlier, Lee and colleagues suggested that ENTAG is a firm’s ability to anticipate environmental changes and conduct strategic experiments with new business models or approaches to launch innovations to respond to market dynamics [28]. This study integrates existing research on SE and entrepreneurial cognition of dynamic capabilities [26,41,42,50,51] to define ENTAG. We define entrepreneurial agility as managerial cognitive abilities to anticipate, visualize, and exploit entrepreneurial opportunities associated with digital entrepreneurship. These cognitive abilities can potentially pertain to entrepreneurship domains, such as corporate, international, social, and professional entrepreneurship [52]. From an individual level of analysis and the strategic choice theoretical perspective [26,53,54], these cognitive abilities refer to the creative skills necessary for engaging in opportunity- and advantage-seeking behaviors for SE (e.g., [39,44,55,56]).
ENTAG is a critical component of a firm’s SE decision-making and has its roots in the strategic management literature [26,29,30,49,57,58]. ENTAG captures the extent to which a firm possesses dual capabilities of (1) strategic leadership for sensing threats and opportunities and for putting resources together for strategy execution and (2) organizational design for structural adaptation to respond [26,30]. As such, ENTAG is related to strategic and organizational agility [48,49,57] but differs from those concepts because ENTAG is defined in terms of managerial cognitive abilities to anticipate, visualize, and exploit entrepreneurial opportunities associated with digital entrepreneurship. Furthermore, ENTAG has a different scope and different contextual conditions for strategic and organizational agility [59]. Strategic agility has been defined in the past in terms of the three dimensions of strategic sensitivity, leadership unity, and resource fluidity [47,49]. Although there are various definitions of organizational agility, [48,57] recently defined organizational agility as a firm’s capability to respond with speed to envirnmental changes and opportunities and in terms of customer responsonsiveness, operational flexibility, and strategic agility. As such, a firm without the strategic agility might not be able to respond to market needs by adpating and innovating its core business model.
2.1. Micro-Foundations of Entrepreneurial Agility
Perceived opportunities and threats are primary drivers of a firm’s strategic entrepreneurial actions in response to disruptive innovation [40]. As such, threat perception results in rigidity in resource allocation and routine rigidity, while opportunity framing leads to business model innovation [60]. Although threat perception is opposite to opportunity perception, it can also lead to a strategic decision to adopt a new business model. In this section, we discuss how three cognitive abilities of opportunity foresight, systemic insight, and an entrepreneurial mindset are deemed necessary for (1) executives’ intuition, experiences, and cognitive and creative skills, (2) perceiving opportunities and threats, and (3) initiating entrepreneurial actions for SE [26].
Sambamurthy and colleagues identified strategic foresight and systemic insight as two specific managerial cognitive abilities necessary for entrepreneurial actions [58]. Strategic foresight is a managerial cognitive ability to anticipate the threats and opportunities associated with discontinuities in the business environment, technology changes, and impending disruptive moves by competitors [40]. In seeking opportunities, opportunity foresight is essential for visualizing how organizational resources and capabilities are exploited for business model innovation to create value [40,47]. Furthermore, discovering new opportunities has also been associated with awareness, skills, and insights [41,42]. Systemic insight is an entrepreneurial cognitive ability to visualize technology-enabled business opportunities and associated risks when designing aggressive actions for new products or services and when anticipating possible countermoves by competitors. For many industrial companies, extracting insights from data-enabled business models to push product and service offerings to create value has fast become the new battleground [24]. Creating data-enabled business models offers the largest opportunity in tech-enabled disruption of products. According to [24], by integrating data from various sources into common data structures, companies can now use machine learning algorithms to track metrics dynamically and extract insights. Such linking of a business technology roadmap to value has resulted in launching data-enabled business models and pushing product and service offerings through existing channels in many areas such as (1) analytics and insights-based services (e.g., dealer-enabled solutions, operations and maintenance operations), (2) data monetization (e.g., insurance-rate optimization based on driver behavior), (3) developer platform for third-party services, and (4) marketplaces and data exchanges [24]. Inadequate insight causes a firm not to consider various associated risks when initiating competitive action in response to disruption. Like opportunity foresight, systemic insight is essential for subsequent entrepreneurial actions for sensing, seizing, and transforming resources and opportunities to reconfigure ordinary capabilities to develop a range of dynamic capabilities [33,42,58,61,62].
The sense-making pattern that captures how managers frame a situation, evaluate alternatives, and select a behavior is termed mindset [63]. In the SE literature, the entrepreneurial mindset is both an individualistic and a group phenomenon [26]. It refers to “a growth-oriented perspective for making judgmental decisions to engage in SE to promote flexibility, creativity, continuous innovation, and renewal… It is a way of thinking about business that focuses on and captures the benefit of uncertainty” [44] (p. 968). It is an attitude that virtually every employee or team throughout an organization needs to adapt to stimulate and motivate each other, as well as to believe that everyone needs to endorse to create newness [26,64]. Different mindsets enable executives and top management teams to comprehend the same objective challenges differently, resulting in other strategic decisions and actions [65]. The entrepreneurial mindset is necessary to behave entrepreneurially and search continuously for new opportunities to exploit. It is essential to establish a long-term digital vision and promote a digital mindset, which is needed for digital mindset crafting and digital sensing [17,26,66]. Without such a mindset, incumbent managers facing a disruptive innovation are often unable to see its potential opportunities, have strong opposition to new initiatives, and stubbornly resist needed change [67]. Creating value also requires a firm to have an entrepreneurial mindset to conduct entrepreneurial experiments, take risks, and innovate even when previous efforts have failed [16].
In the next section, we show how defining ENTAG using the three factors above sheds light on the processes for combining or integrating opportunity- and advantage-seeking behaviors to engage in digital entrepreneurship to create value in response to digital disruption.
2.2. Role of Entrepreneurial Agility in Digital Entrepreneurship
Opportunity foresight, systematic insight, and an entrepreneurial mindset are the managerial cognitive abilities and mental schema for impacting the entrepreneurial activities instead of the actual involvement [61,68]. They are conceptually distinct from subsequent entrepreneurial actions undertaken to develop and exploit opportunities [69]. Exploration and exploitation of innovative opportunities capture the actual entrepreneurial activities for SE [30,32]. Under the SE theoretical framework, a firm creates value through engaging in opportunity- and advantage-seeking behaviors to explore and exploit opportunities in its environment [26,30,45,70,71].
2.3. Engaging in Opportunity-Seeking Behavior via Business Model Innovation for Digital Entrepreneurship
Opportunity seeking is an entrepreneurial behavior for creating value [43,44]. The business model enacts commercial opportunities [72,73,74,75]. Business model innovation is replacing the old business model with a new one for offering products or services not previously available [33,76,77]. It involves a gradual transition from the old business model to the new one [33].
The role of business model innovation adoption (BMIA) in opportunity-seeking behavior and engaging customers and partners in product innovations to create value has been emphasized in the past [76,78,79]. In disruptive innovation and digital transformation, researchers have underlined the importance of the strategic renewal of business models by adopting a new disrupting business model when firms are faced with disruptive changes associated with digital transformation [17,76,77]. In this context, disruptive BMI adoption means developing, implementing, and adopting a new business model (i.e., BMIA) suitable for responding to disruptive innovations [79]. Researchers have suggested that, since digital disruption and transformation always create new product development opportunities, adopting a new disruptive business model is necessary for firms to respond to unforeseen threats and opportunities [17,32,79,80,81].
2.4. Engaging in Advantage-Seeking Behavior by Building Digital Platform Capabilities for Digital Entrepreneurship
Recent research on digital transformation has suggested that creating value requires firms to have a new integrated enterprise digital platform for (1) innovating and exploiting digital technologies to enhance operational capabilities, (2) building agile and scalable digital operations, and (3) digitizing for agility to create new digital products [2,4,17,77,82]. Digital platforms are created using digital technologies and infrastructures, which provide computing and network resources [4,83]. They allow multiple stakeholders the ability to collect and store digital resources and provide access to those resources across systems and devices [18,84].
There are various conceptualizations on digital platforms [85]. However, from a technical perspective, digital platforms are a less complicated subtype of digital infrastructure with specific control arrangements for adding third-party modules to its extensible codebase [18,86]. As such, the ecosystem of the multisided digital platform not only includes a collection of firms contributing to mostly supplied third-party complements to its extendible codebase, but also includes different groups of users, buyers, and sellers. The ecosystem’s participants interact and create new value by establishing a single source of truth, via combining transactional data across all channels and systems, and creating new data-enabled business models for offering digital products and services [87,88]. These platforms attract new consumers and advertisers by creating new applications and services and generate both same-side and cross-side network effects [84,89,90]. As such, these platforms will result in generative mechanisms for the inception, shift, and scaling of future-shaping practices for digital entrepreneurship [31].
The importance of digital platforms for advantage-seeking behavior has been emphasized in many industries [2,91]. Digital disruptors can exploit digital platforms by deploying new products, improving product experiences, and building a digital bridge among them [27,91]. Digital platforms permeate a degree of generativity by allowing assembly, recombination, and redistribution of digital artifacts [92]. As such, digital platform capabilities support the integration of transactions among users of digital entrepreneurship ecosystems by enabling the production, search, and delivery of digital products [27,91,93,94]. The digital entrepreneurship ecosystem includes the digital venturing of any agent engaged in innovating or utilizing digital technologies and infrastructure to create value for digital users across social, economic, and political activities [95]. It consists of digital infrastructure governance, digital user citizenship, digital entrepreneurship, and digital marketplace [95]. As such, it integrates the four core elements of practice-based innovation, past–future tension, user empowerment, and community-based commerce [37]. The ecosystem ultimately results in fluid entrepreneurship boundaries around digital products [27]. Generativity of digital artifacts and platforms enables less bounded entrepreneurial initiatives, processes, and outcomes, and it results in less predefined entrepreneurial agency and a more distributed entrepreneurship agency [27]. These will induce fluid entrepreneurial boundaries, allow for shared value creation by groups of actors, and lead to an entrepreneurial agency’s collective nature [27]. In turn, these will result in different types of entrepreneurial cognition, behaviors, and decision-making style, ultimately resulting in quick experimentation, formation, and enactment of new business models [27]. By allowing a more considerable variability in how entrepreneurial opportunities are quickly formed and enacted, these platforms enable digital entrepreneurship and shape fluid entrepreneurship boundaries for digitally seizing and transforming electronic commerce [17,27]. Digital platforms allow more considerable experimentation when entrepreneurs collaborate with partners to enact digital entrepreneurship opportunities via BMIA to co-create value [12,16,27,91]. Consequently, digital platform capabilities enable firms to develop digital products and new disruptive business models for digital entrepreneurship [14,27].
3. Hypothesis
According to the SE theoretical framework discussed above, our research model in Figure 1 shows the hypothesized relationships among ENTAG, business model innovation adoption, building digital platform capabilities for digital entrepreneurship, and creating value.
Figure 1.
Research model.
SE activities aim to sustain regeneration, organizational rejuvenation, and strategic renewal via business model reconstructions to redefine organizations, markets, or industries. These activities are for sustained revival and internal or external corporate venturing to transform existing agencies [26,30,44,96]. An entrepreneurial mindset, culture, and leadership are necessary to identify current opportunities and strategically manage resources to create and develop innovation to engage in SE successfully [44]. A firm’s SE decision-making influences its actions in sensing, seizing, and responding to market opportunities by building dynamic digital transformation capabilities [17,27,33,41,42,61]. Furthermore, the positive effects of SE decision-making on the commercialization of technologies in general [26,30,61], and the assessment of different types of disruptive technologies for product innovation in particular, have been emphasized in the past [97].
Prior research has further suggested that opportunity-framing energizes the adoption of disruptive business model innovation [60]. A firm’s perception of the opportunity landscape shapes its business model value structure for exploring market opportunities [73,98]. Superior insight enlightens entrepreneurial decision-making and the pursuit of entrepreneurial opportunities by searching for new markets, products, or services [44,61]. Sharpening opportunity foresight and systemic insight together influences strategic intelligence, sensitivity, and agility, as well as the search for market opportunities and business model renewal [39].
BMIA is a mechanism for enacting entrepreneurial opportunities and providing a link between exploring entrepreneurial opportunities and their exploitations [73]. BMIA leads to innovation and value creation [99,100]. Abilities to sense, recognize, and exploit opportunities are critical drivers of a firm’s SE decision-making and all aspects of its business model renewal [17,26,60]. Therefore, in the face of digital disruption, one would expect that a firm’s ENTAG would influence how SE decisions for sensing, seizing, and exploiting market opportunities via BMIA are made. Hence, we propose the following hypothesis:
Hypothesis 1 (H1).
ENTAG has a positive association with BMIA for digital entrepreneurship in response to digital disruption.
SE activities involve rejuvenating organizations to create and exploit new product-market arenas via product, process, or administrative innovations [26,30,44,70]. Researchers have emphasized SE’s role in building dynamic capabilities for digital transformation to sustain a firm’s competitive advantage [4,41,42]. To cope with digital disruptions and maintain a high level of organizational flexibility despite strategic discontinuities, strategically agile companies engage in digital entrepreneurship for building digital platform capabilities for product innovation to manage their digital transformations [2,9,27,49,57].
Prior studies on SE [26,70] and micro-foundations of dynamic capabilities [33,41,42,62] have suggested that managers who act more entrepreneurially have higher cognitive abilities for sensing, seizing, and transforming opportunities [17,33]. The entrepreneurial mindset is necessary for increasing entrepreneurial activities [26,44,70]. An innovation mindset gives managers a better understanding of a firm’s value chain for innovative products and services [101]. As such, managerial cognitive abilities significantly influence SE decision-making and incumbent behavior in response to digital disruption [26,40,60]. Earlier research has also underlined the importance of building digital platform capabilities for firms to deal with threats and opportunities associated with digital disruption [3,102]. Furthermore, firms with more robust dynamic capabilities are more entrepreneurial [103,104]. Therefore, one would expect that ENTAG influences SE decision-making for building digital platform capabilities to exploit digital entrepreneurship opportunities. Henceforward, we propose the following hypothesis:
Hypothesis 2 (H2).
ENTAG has a positive association with building digital platform capabilities for digital entrepreneurship in response to digital disruption.
Digitization provides digital entrepreneurship opportunities for creating value in new ways through agility, operational efficiency, enhanced digital customer experiences, and operational excellence [12,27]. The business model outlines how a firm brings value to customers and, in turn, captures value by enabling the company to profit from developing and operating its value creation process [25,33,75,76,79,98,99]. Prior research established the link between BMIA and the commercial potential for ventures and between BMIA and creating value from innovation [76,78,79,99]. Increasingly firms need to establish value in their core businesses by developing capabilities to enable the JOBS more efficiently, conveniently, or affordably [105,106]. JOBS is defined as an acronym for “jobs-to-be-done” (what fundamental problems are a firm’s customers trying to solve?), objectives (what objectives do the customers use to evaluate the solutions?), barriers (what barriers limit the customers’ ability to use the solution?), and solutions (what solutions do the customers consider?) [107]. BMIA is a mechanism for opportunity exploration and digital entrepreneurship, transformation, and enterprise leadership [17,32,33,91]. Therefore, we propose the following hypothesis:
Hypothesis 3 (H3).
BMIA has a positive association with creating value from digital entrepreneurship in response to digital disruption.
Firms need to build critical capabilities and accelerate BMIA to attain strategic agility [108]. Building digital platform capabilities for product innovation enables businesses to (1) enhance interactions among customers, suppliers, and stakeholders, (2) improve managerial decisions using data-driven business models, and (3) adopt and enable new business models for digital entrepreneurship [12,14,27,79,91,109]. These will allow digital disruptors to create and maintain digital customer relationships, get closer to their customers, and engage them more deeply with new product ideas and business models [12,27,91,110]. Digital platforms enable digitizing information around existing products and services, which, in turn, will result in BMIA for digital entrepreneurship [27,33]. However, a new technology’s payoff remains indeterminate until BMIA is commercialized to generate new revenue streams [78]. Henceforward, we propose the following hypothesis:
Hypothesis 4 (H4).
Building digital platform capabilities for digital entrepreneurship positively correlates with BMIA in response to digital disruption.
Recent studies have shown that digital platforms have resulted in innovation, increased digital engagement with customer communities, and revenue growth for businesses in various industries [2,14,91,111]. Research on digital transformation has also suggested that digital platform capabilities enable a firm’s organizational agility and positively impact firm performance [4,57]. These platforms allow BMIA to create value [27,91]. However, significant technological achievements commonly fail commercially because BMIA is difficult and takes much more time than developing new technologies [98,112]. This is because, in response to many technical and market uncertainties, BMIA requires gaining awareness in technology and market domains [73,112]. Recent research has suggested that BMIA mediates the relationship between technology development and value creation [25,112]. Although prior research has recognized this mediating relationship [99,112], it has never been empirically tested. Hence, we propose the following hypothesis:
Hypothesis 5 (H5).
BMIA mediates the impact of building digital platform capabilities on creating value in response to digital disruption.
Newspaper Companies’ Digital Entrepreneurship Challenges for Fostering Sustainability
We chose the newspaper industry, whose business landscape has been dramatically changed by digital disruption, as the empirical context to test our research model. Recently, digital innovations have disrupted newspaper companies’ core products of reporting news via print products. The American Press Institute (API) has called on newspaper companies to create an array of noncore digital products to tap into new markets [107]. These include digital marketing solutions, customer loyalty programs, user-generated digital content, paid searches, and other business support services. However, developing noncore digital products presents digital entrepreneurship challenges for newspaper companies. Accordingly, API advised newspaper companies to build two new digital platform capabilities to connect with consumers and connect to businesses to meet these challenges [107,113]. Platforms to connect to consumers enable the spontaneous formation of virtual communities for digital entrepreneurship where a newspaper company can reach new audiences and co-create value with its readers and the broader communities [14,91,107,111,114]. By creating a new culture of digitally enabled customer experiences and by allowing user-generated content and citizen journalism, these platforms enable digital entrepreneurship [12,27,31]. Platforms to connect to businesses enable digital entrepreneurial agency across enterprise boundaries and markets in various industries [2,12,27,31,91,115]. As a whole, these two digital platform capabilities underpin a wide range of solutions for both non-readers and businesses that are non-advertisers in print products. These digital platform capabilities allow newspaper companies to get their most essential information JOBS done, thereby enabling them to offer a portfolio of both print and digital products. These platforms facilitate business-to-business (B2B) and business-to-consumer (B2C) value networks (or “value web”) to better address the needs of their actors for electronic commerce in many industries [102,116,117]. However, the critical challenges for fostering digital entrepreneurship work for sustainability are building dynamic capabilities for integrating digital operations into existing operations to create value. Moreover, developing noncore digital products and selling them at a profit further requires newspaper companies to adopt a new disruptive business model. Since the cost structure and value network associated with core print products cannot justify growth via noncore digital products [15], newspaper companies are, therefore, challenged to adopt new business models for developing a variety of noncore digital products to reach large numbers of non-consumers of print products [14,31,105]. Consequently, to overcome these digital transformation challenges, they need to adopt entrepreneurial decision-making culture and a multi-platform or platform-free digital-first mindset to make digital strategy everyone’s job [17,118]. These will be necessary for developing new digital and business strategies, for adopting a new business model, and for pricing and distribution strategies for noncore vs. core products [62,119].
4. Research Method
This paper’s central construct is ENTAG, which is defined as managerial cognitive abilities to anticipate, visualize, and exploit entrepreneurial opportunities associated with digital entrepreneurship. We employed a positivist approach since our primary goal was to study how ENTAG can combine or integrate opportunity- and advantage-seeking behaviors for digital entrepreneurship to create value instead of investigating the cognitive states or processes of how ENTAG is formed.
4.1. Measurement
The complete survey items for all constructs are listed in the Appendix A. The scale for ENTAG was developed together with other constructs as part of a larger study. The process proceeded in five stages. In stage 1, we identified the underlying domains for ENTAG through a literature review. The micro-foundations of ENTAG discussed earlier indicated that this construct has three underlying domains: opportunity foresight (OFOR), systemic insight (SYINS), and an entrepreneurial mindset (EM). In stage 2, a list of original items was generated for each construct on the basis of the same literature as in stage 1 and definitions of each underlying domain. In stage 3, the initial list of items was validated through interviews with newspaper executives. In these interviews, we asked the executives open-ended questions to validate each item’s initial list of underlying domains. In stage 4, we engaged four “judges” to perform a sorting and categorization task. They were given the definition of ENTAG and descriptions of other constructs and the original items. The judges were instructed to sort each item under the construct that best matched each item’s meaning. Items that did not seem to fit under any construct were set aside. Items with ambiguous wording were also set aside. In stage 5, we finalized the list of items according to the sorting and categorization result and pilot-tested the measurement using a sample data from the newspaper industry.
ENTAG is the extent to which a newspaper company executive has the opportunity foresight (OFOR), systemic insight (SYINS), and entrepreneurial mindset (EM) to recognize and explore digital entrepreneurship opportunities in its marketplace. The three underlying domains do not necessarily correlate highly with each other; as such, ENTAG was measured as a formative construct with three dimensions: OFOR, SYSINS, and EM. We coded two items for the underlying domain for OFOR. Those two items evaluate the extent to which a newspaper company executive expects opportunities to introduce noncore digital products. Since these two items are both influenced by how newspaper company executives perceive opportunities, they were expected to correlate highly. Therefore, they were modeled as reflective indicators of OFOR. We coded four items for the underlying domain of SYSINS. Those four items tap into the extent to which newspaper company executives can assess and respond to opportunities in new markets. Since those four items are all influenced by the executives’ systemic insight, they were expected to correlate highly. Therefore, they were modeled as reflective indicators of SYSINS. One of the four items was later dropped, leaving three final reflective items for SYSINS. We coded four items for the underlying domain of EM. Those four items measure the extent to which a newspaper company executive has a multi-platform or platform-free digital-first mindset to deliver a portfolio of products and services to satisfy consumers’ needs. Since those four items are all influenced by the executive’s entrepreneurial mindset, they were expected to correlate highly. Therefore, they were modeled as reflective indicators of EM. One of the four items was later dropped, leaving three final reflective items for EM.
Digital platform capabilities (DPC) measures the extent to which a newspaper company has built digital platforms to connect to consumers (PCC) and to connect to businesses (PCB). The scales for measuring DPC were adopted from the original six-item instrument developed by Karimi and Walter [14]. PCC and PCB were identified in the referenced source as two underlying domains of DPC. Since a newspaper’s business model is to create content and sell advertising products and services, both digital platform capabilities are crucial and are required at the same time. As such, PCC and PCB correlate highly with each other; therefore, DPC was modeled as a reflective construct with two sub-dimensions. PCC consists of three items that measure the degree to which a newspaper company (1) has built digital platform capabilities to capture extensive local information that their readers need for everyday life decisions, (2) has allowed them to share news, information, experience, knowledge, or expertise, and (3) has engaged in community dialogue. Since those three items are part of the PCC, they were expected to correlate highly and were modeled as reflective indicators. PCB consists of three items that measure the extent to which a newspaper company has built digital platform capabilities for (1) capturing information about consumers and their behaviors, (2) enabling business clients to reach target groups, and (3) launching direct digital marketing programs all at an affordable cost. Since those three items are part of the PCB, they were expected to correlate and were modeled as reflective indicators.
Business model innovation adoption (BMIA) measures the extent to which a newspaper company has (1) adopted a new revenue model, value propositions, differential price and cost structure, and formal or informal partnerships for information exchange, and (2) employed a new sales force for selling noncore digital products over the last 3 years. This six-item instrument for BMIA was first reported and used in [15]. These six indicators do not necessarily correlate with each other; that is, a newspaper company may adopt some of the above initiatives but not others. As such, BMIA was modeled as a formative construct with six indicators, each measuring one aspect of BMIA mentioned above.
Creating value is measured using business model performance (BMP) since the business model provides a source for value realization. Its ultimate role is to ensure BMIA delivers value to the customer [77,99]. These performance measures are changes in advertisers, noncore digital products, audience reach, and revenue. Since these performance indicators do not necessarily correlate with each other, they were modeled as BMP’s formative indicators. The scales for measuring BMP were adopted from Karimi and Walter’s original four-item instrument [15].
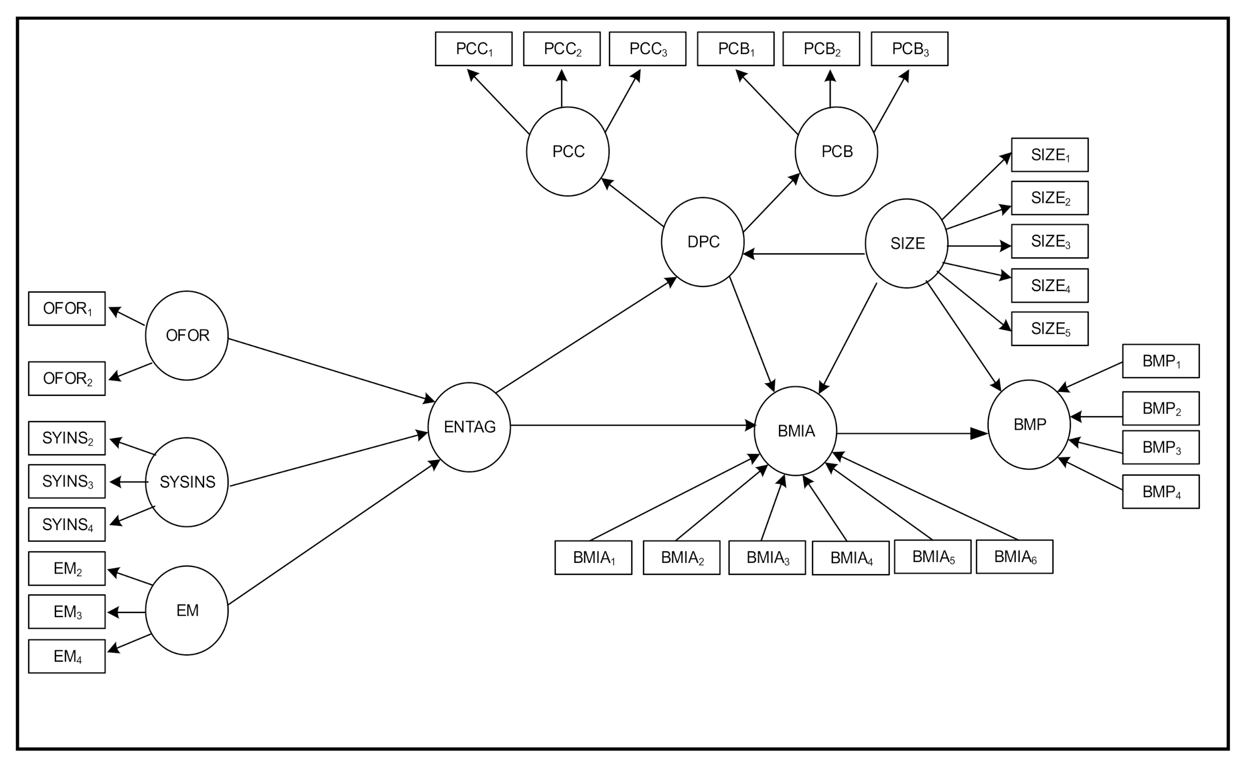
Control variables include the first year of online publication (YEAR) and firm size (SIZE). SIZE was modeled as a reflective construct using weekday circulation number, weekend circulation number, number of all employees, number of web-only employees, and revenue. Figure 2 shows the resulting measurement and path model.
Figure 2.
Measurement and path model. Notes: OFOR = opportunity foresight; SYSINS = systemic insight; EM = entrepreneurial mindset; ENTAG = entrepreneurial agility; DPC = digital platform capabilities; PCC = platform to connect to consumers; PCB = platform to connect to businesses; BMIA = business model innovation adoption; BMP = business model performance; SIZE = firm size.
4.2. Modeling Approach
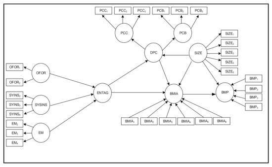
We used structured equation modeling to test our model using cross-sectional data. Our main model is shown in Figure 3, where ENTAG was modeled as a second-order formative construct with reflective indicators. Another construct, DPC, was modeled as a second-order reflective constructor with reflective indicators. An alternate model where ENTAG was modeled as a first-order construct was also analyzed.
Since our main construct, ENTAG, was measured using multiple dimensions, this modeling approach allowed us to treat ENTAG as a latent variable. Furthermore, our model had latent variables that each was a predictor variable in one relationship and a predicted variable in another relationship. This modeling approach allowed us to test those relationships simultaneously.
4.3. Data and Sample Representativeness
We anchored all measurements in the context of the newspaper industry and collected the sample dataset from this industry. We solicited participation from executives of all newspaper companies in the United States whose email addresses were found on their respective newspaper websites. We received 158 total responses, which represented a response rate of approximately 17.5%. After data cleaning, 136 data points were used in subsequent analysis. Participants all held executive positions such as publisher, chief executive officer (CEO), president, vice president (VP), and editor-in-chief. Table 1 lists demographic information of the sample data.
Table 1.
Sample descriptive statistics. M, million.
To assess the representativeness of our sample, we compared the revenue and weekend circulation distributions of our sample with those of a large-scale newspaper survey conducted by the News Media Alliance (NMA, formally known as Newspaper Association of America) at the time and found that they were very similar. Since almost all newspapers participated in NMA surveys, this indicated that our sample was representative of all United States (US) newspapers.
The representativeness of our sample was further assessed by evaluating non-response bias. This was done by dividing the sample into two halves per time of response submission and comparing demographics between them. No statistically significant differences were found, which indicated the representativeness of our sample data.
4.4. Measurement Model
SmartPLS 3.0 [120], a partial least square (PLS)-based structural equation modeling software, was used to validate measurements and test hypotheses. The psychometric properties of both the first- and the second-order reflective latent variables are reported in Table 2. Composite reliability (CR) scores and average variance extracted (AVE) were all satisfactory. Table 3 shows that loadings were all above the cutoff value of 0.7 and were all greater than all cross-loadings. Latent construct inter-correlations and the square root of AVE are reported in Table 4, which shows that the square root of AVE of a construct was higher than that construct’s correlations with other constructs. Table 2, Table 3 and Table 4 together demonstrate that our latent reflective constructs had strong convergent and discriminant validities.
Table 2.
Psychometric properties of reflective constructs. CR, composite reliability; AVE, average variance extracted.
Table 3.
Loadings and cross-loadings for first-order constructs.
Table 4.
Inter-correlations and of the latent variables for first-order constructs.
Path coefficients of formative constructs are reported in Table 5, as well as in Figure 3. For BMIA, path coefficients to the construct from indicators BMIA2, BMIA3, and BMIA5 were positive, sizable, and significant. Path coefficients from indicators BMIA1, BMIA4, and BMIA6 were small and not significant. We kept them for subsequent analysis because removing them would change this construct’s meaning. All other path coefficients were positive, sizable, and significant. Variance inflation factor (VIF) values reported were all less than 1.4, well below the cutoff value of 5. The above results established reliability for formative first-order and higher-order constructs. To confirm discriminant validity for formative constructs, we computed inter-correlations between indicators. Pearson correlation coefficients between BMIA indicators and BMP indicators were all less than 0.21, which is satisfactory for discriminant validity.
Table 5.
Path coefficients for formative constructs (two-tailed). CI, confidence interval.
Figure 3.
Structural model testing results. Notes: Arrows from construct to sub-constructs or constructs to indicators indicate reflective first or second-order constructs. Values on them are outer loadings. Arrows from indicators to construct (BMIA and BMP) are formative constructs. Values on them are outer weights. Arrows from a construct to another construct indicate paths. Values on them are path coefficients and p-values.
4.5. Structural Model
In the structural model, YEAR as a control variable was not significant; thus, it was removed from the model. SIZE was used as the control variable for all endogenous variables (DPC, BMIA, and BMP). Hypothesis testing results are reported in Figure 3 and Table 6, which show that H1–H4 were supported. SIZE was a significant predictor of BMIA (β = 0.21, p = 0.036) and of the dependent variable (β = 0.34, p = 0.002). The model explained 34.5% of the variance in BMIA and 28.1% of the dependent variable variance.
Table 6.
Assessing the path model (two-tailed bootstrap).
H5 implies that BMI was a distal mediator. To test this distal mediation effect, we used Shrout and Bolger’s tests [121]. We connected the path from ENTAG to BMP and from DPC to BMP to obtain direct effects used in calculating mediation sizes. We then ran a bootstrap procedure with 1000 samples. Mediation results (see Table 7) show that H5 was supported. The coefficient for the mediation path (a × b in Table 7) was significant (i.e., 0 was not in the confidence interval). DPC’s direct effect on BMP (Line c’) was minimal and insignificant, resulting in an 80.65% mediation effect size of BMIA for the path DPC→BMP. This means that the impact of DPC on BMP can only be realized when firms adopt business model innovation, supporting H5; that is, BMIA is necessary for DPC to create value.
Table 7.
Mediation test for BMIA mediating effect of DPC on BMP.
To further evaluate our central construct, ENTAG, we ran an alternative model where its three sub-dimensions, OFOR, SYSINS, and EM, replaced ENTAG. This alternative model offered insights into which sub-dimension played key roles in impacting consequent constructs. We found that OFOR had a large and significant impact on BMIA (β = 0.32, p < 0.001), whereas SYSINS and EM had no significant impact on BMIA (p > 0.05). However, the sub-dimensions’ impact on DPC was opposite; OFOR had no significant impact on DPC (β = 0.01, p > 0.05), whereas SYSINS and EM each had a significant impact on DPC (for SYSINS: β = 0.24, p = 0.002; for EM: β = 0.31, p < 0.001).
When we compared our original model, where ENTAG was a second-order formative construct, with the alternative model, where each sub-dimension of ENTAG had a direct path to BMIA and DPC, we concluded that the original model more closely reflected the theoretical foundation of ENTAG and its impact on digital entrepreneurship, and that the three dimensions as a whole drove ENTAG. Nevertheless, the alternative model offered additional insights into the specific cognitive abilities that were salient for different stages of digital transformation.
Common method bias was tested using Harman’s single-factor test and the common method factor test [122]. Harman’s single-factor test showed that variance explained by a single factor was 29.16% when the dependent variable was not included and 25.59% when included. Common method factor testing showed that the common method accounted for less than 2.16% of indicator variance. The above results, our rigorous measurement process, and the employment of best practice in data collection collectively indicated that common method bias was not a concern.
5. Discussion and Conclusions
By focusing on the cognitive aspects of SE decision-making, this study provided a theoretical viewpoint and empirical evidence for the impact of ENTAG on digital entrepreneurship by combining or integrating opportunity- and advantage-seeking behaviors to create value in response to digital disruption. We found direct associations between ENTAG and BMIA (H1), between ENTAG and building digital platforms capabilities (H2), and between BMIA and business model performance (H3). This study showed that ENTAG is particularly beneficial in influencing firms’ digital entrepreneurship efforts by building digital platform capabilities and adopting a new business model. We also found that building digital platform capabilities directly impacts BMIA (H4), and that the effect of building digital platform capabilities on creating value, as reflected in business model performance, is achieved only through BMIA (H5).
5.1. Theoretical Implications
The need to theoretically explain and empirically explore the essential SE behaviors that can impact digital transformation has been recognized in the past [41,42,95]. However, it remains unclear what exactly SE is and how firms need to employ SE successfully [30,123]. There is also no consensus on SE’s definitive process, the internal or external triggering events for SE, or whether there is a specific order through which the combination or integration of opportunity- and advantage-seeking behavior must take place [26]. By focusing on the cognitive determinants of SE decision-making, this study integrates existing research on SE and business model concepts with a digital platform-related perspective to clarify the conceptual foundation of ENTAG and its dimensions to guide digital entrepreneurship behavior. It explains the role of managerial cognitive abilities in recognizing and responding to digital entrepreneurship opportunities associated with digital disruption. It builds on the existing research on entrepreneurial cognition of dynamic capabilities for SE decision-making to define and measure entrepreneurial agility. It responds to a recent call for research on (1) how contemporary issues in management and digitization might be influencing SE, (2) whether digitization should be a unique context for exploration and exploitation, and (3) whether new capabilities or processes are needed to employ strategic and digital entrepreneurship in the digital economy successfully [30]. As such, this study contributes to the strategic and digital entrepreneurship literature by (1) refining the theoretical conceptualization of entrepreneurial agility, (2) providing empirical evidence for the criterion validity of the measure of entrepreneurial agility, and (3) showing how entrepreneurial agility can permeate strategic entrepreneurship behaviors in response to digital disruption to create value. These will provide the theoretical basis for advancing research on entrepreneurial agility and, more broadly, on various aspects of strategic and digital entrepreneurship for fostering sustainability and development [4,17,27,30,37,95].
This study suggests that managerial cognitive abilities are critical drivers for entrepreneurial agility in building digital platform capabilities and business model innovation adoption. These capabilities will enable managers to understand better the threats and opportunities associated with digital disruption and search more proactively for digital priorities well beyond the boundaries that once seemed secure. It suggests a specific order through which the combination or integration of opportunity- and advantage-seeking behaviors must occur. It also identifies managerial cognitive abilities necessary for building digital platform capabilities for product and business model innovation. Furthermore, it establishes business model innovation adoption as a mediating construct between building digital platform capabilities and creating value. The results suggest that entrepreneurial agility and digital platform capabilities are mutually reinforcing complementarities. As a whole, they belong to an integrated system for enacting strategies for digital entrepreneurship to create value. We expect our results to be generalizable to firms with different mixes of physical and digital products [2,12]. Researchers are encouraged to study and extend our findings to other technological and organizational contexts.
Recent studies suggested that digital re-inventors are outperforming those who continue to operate traditionally by aggressively engaging in business model innovation and building digital platform capabilities to digitize their core businesses [7,14,15,17,33,62]. More specifically, they showed that (1) first-order dynamic capabilities impact building digital platform capabilities and the performance of a firm’s response to digital disruption [14] and (2) corporate entrepreneurship attributes impact BMIA in response to digital disruption [15]. The findings of this study build on earlier research findings on strategic and digital entrepreneurship [27,30,37,95], entrepreneurial cognition of dynamic capabilities [41,42], dynamics of business models and digital transformation [17,25,33], and the mediating influence of business model in technology development and performance outcomes [99,112]. They expand the earlier research on SE and digital transformation by suggesting that, in response to digital disruption, integrated strategizing actions and critical digital platform capabilities are necessary for achieving business model change to create value. In response to digital disruption, a firm’s business model cannot remain static, as the interactions between digital platforms and business models are increasingly complex and more dynamic with multisided digital platforms [4,94,109]. The results provide a better understanding of how firms can respond to digital entrepreneurship opportunities associated with digital disruption and why they need to consider the dynamics of alignment between technology platforms and business models to embark on their digital entrepreneurship and transformation efforts successfully [17,33,62]. As disruptive technologies open many innovative products and services, this study has shown that managerial cognitive abilities can affect strategic entrepreneurship behavior to extract full value from technology.
Future research needs to investigate how entrepreneurial cognitive abilities impact the distribution of entrepreneurial agency and digital platforms artifacts and what factors influence the interrelationship of fit and a proper alignment among entrepreneurial agility, digital platform capabilities, and BMIA. This study confirms prior research findings that the lack of alignment between business and information technology (IT) during digital entrepreneurship for entrepreneurial growth hinders large-scale digital transformation and sustainability efforts [4,9,62]. Recent research on digital platforms has also pointed to challenges related to governance structure, data ownership, and disruption of existing business models [18,84]. Future research needs to investigate how firms can extract value from connected products and services in a digital entrepreneurial ecosystem and adopt data-enabled business models for disruptive digital products and services [5,17,24,93,95,124]. It further needs to investigate the extent to which entrepreneurial agility can impact the nature of entrepreneurial agency, the boundaries of entrepreneurship processes, and the outcomes. It also needs to examine how digital entrepreneurship can be supported and be distributed by digital platform capabilities to create value in response to digital disruption.
5.2. Managerial Implications
Despite many recent studies on disruptive innovation across industries [81,125,126,127], it is not clear how firms need to develop innovative competence to respond to digital disruption [2,4,20]. This study suggests that managers need to have cognitive abilities to anticipate, visualize, and exploit new digital opportunities. These cognitive abilities lead to inner agility for cutting through inertia and incrementalism [17,128]. They can also help firms in taking bold steps and winning four fights of ignorance, fear, guesswork, and diffusion of effort for developing digital strategies [129], in increasing the agility of their digital strategy practices, and in evaluating the portfolio of opportunities to engage due to digital disruption [130].
This study suggests that these managerial cognitive abilities enable firms’ digital entrepreneurship for sustainability and improve their chances of success in response to digital disruption. It also indicates that managerial commitment to building digital platform capabilities alone may not necessarily lead to value creation. Firms still face enormous monetization challenges and in working on the interdependence between these capabilities and business model innovation. They also face challenges in creating data-enabled business models to leverage their data-driven insights for making their digital strategy process more dynamic [24,62,130]. Firms’ survival strategies in response to digital disruption will depend on the proper alignment between building digital platform capabilities for product and business model innovation [62]. Such an alignment will enable them to meet their digital platform ecosystem partners’ evolving needs in using these capabilities and taking advantage of the digital platform ecosystems to innovate new digital products and business models [124,130,131]. Over time, firms need a cluster of capabilities for sensing, seizing, and transforming digital entrepreneurial opportunities to enable digital strategy for digital transformation [17,42,62].
The digital revolution has resulted in more businesses undertaking their own digital entrepreneurship by conducting more business operations digitally, offering new digital products, and generating more profound digital insights [2,10,13,110]. To engage in digital entrepreneurship and respond to digital disruption, incumbent executives need to have the foresight and think about opportunities differently and see digital technologies as enablers for delivering solutions more rapidly than before. They also need to have the insight and adopt digital disruptors’ mindset by starting with their customers and identifying their fundamental needs and benefits they want to see next. These steps will allow them to build digital platform capabilities for establishing a digital bridge into their product experiences and a long-term digital vision for promoting a digital mindset [17,110,132].
Since digitization can significantly reduce the value of a firm’s current capabilities [91], executives must regard BMIA as a necessary component for commercializing digital products. They need to search for ways to build digital platform capabilities and assess their firms’ business model for digital productivity opportunities [130], as well as learn more about factors that facilitate or impede BMIA in response to digital disruption. To do so, they need to (1) lead with inner agility and get more involved in developing digital transformations initiatives, (2) encourage their employees to experiment with new digital ideas, (3) leverage their employees’ skills by building capabilities for the workforce of the future, and (4) focus primarily on potential changes that could affect their employees’ abilities to develop new digital platforms capabilities [4,128,133].
To think and act like a digital disruptor, instead of being disrupted by digitization, they need to have managerial insights into customers’ buying behavior to recognize significant disruptive opportunities. These include churn reduction, incremental sales from enhancing market share, pricing opportunities, and sales from new digital channels. These will be necessary for proactively influencing their competitive destiny by establishing digitization as a priority and identifying all barriers to digital entrepreneurship. To do so, they need to develop a digital transformation strategy by creating a business-led technology roadmap and knowing how to capture value from digital transformation [4,87,129]. However, those executives who have the mindset and insight to build digital platform capabilities but do not have the foresight to adopt new business models to meet their fundamental customer needs cannot create value [3,33,62]. Moreover, they need to have the systemic insight into not only where the value of their digital products and services is created (e.g., by direct customers, end-users, or digital platform ecosystem partners), but also how it is created (e.g., through lower transaction costs, fewer defects, and improved service) [4,24,124]. These steps will help them extract the full value from technology and rise to digital entrepreneurship challenges for fostering sustainability and development by linking their firms’ business technology roadmap to value [62,88]. This study suggests that the managerial cognitive abilities of opportunity foresight, systemic insight, and an entrepreneurial mindset can overcome some of the digital entrepreneurship challenges by combining or integrating opportunity- and advantage-seeking behaviors. Such abilities will enable executives to behave like disruptors in exploring digital entrepreneurship potentials by building digital platform capabilities for digital transformation and by adopting a new business model for product and business model innovation.
5.3. Limitations
Although this study makes significant contributions, we acknowledge a few limitations. First, the empirical data came from the newspaper industry and measurements were developed specifically for that industry. Although the findings are generalizable to other newspaper companies, verifying results in a different sector will require adaptation of the instrument to another industry context. Second, our dataset was cross-sectional and provided a snapshot of newspaper companies’ BMIA and digital platform capabilities building challenges. Third, all data were self-reported and subject to hindsight and other biases. Fourth, caution is advised when extrapolating our results due to our relatively small sample size of 136.
5.4. Conclusions
This study integrated a digital platform-related perspective with the research on strategic entrepreneurship and business model concepts and constructs to refine the conceptualization of entrepreneurial agility and its dimensions. It provided theoretical insights and empirical justifications for how managerial cognitive abilities of opportunity foresight, systemic insight, and an entrepreneurial mindset can lead to digital entrepreneurship for fostering sustainability and development by combining opportunity- and advantage-seeking behaviors for product and business model innovation to create value. Furthermore, it showed a definitive process and triggering events for SE and the specific order through which the combination or integration of opportunity- and advantage seeking behavior must occur. It was demonstrated that business model innovation adoption mediates the impact of building digital platform capabilities for digital entrepreneurship on creating value. These digital entrepreneurship behaviors will enable firms to take advantage of their digital platform ecosystems to develop new digital products and business models.
Author Contributions
The coauthors contributed more or less equally to the completion of this paper, with the first author acting as the lead. All authors have read and agreed to the published version of the manuscript.
Funding
This research was supported by the University of Colorado Denver faculty research grants, Jake Jabs Center for Entrepreneurship, and the Institute for International Business Center for International Business Education and Research.
Institutional Review Board Statement
The study was conducted according to the guidelines of the Declaration of Helsinki, and approved by the Colorado Multiple Institutional Review Board, which is the Institutional Review Board of University of Colorado Denver (protocol code 2008-116, approved on 4 March 2008).
Informed Consent Statement
Informed consent was obtained from all subjects involved in the study.
Data Availability Statement
The data presented in this study are available on request from the corresponding author. The data are not publicly available due to research protocol confidentiality requirements.
Conflicts of Interest
The authors declare no conflict of interest.
Appendix A
Table A1.
Survey instrument.
Table A1.
Survey instrument.
| Constructs | Items | Notes |
|---|---|---|
| Entrepreneurial Agility (ENTAG) |
| Formative second-order construct |
| Opportunity Foresight (OFOR1–OFOR2) | Please indicate whether or not the following statements about your newspaper company’s reaction to market changes are true:
| Reflective first-order construct |
| Systemic Insight (SYINS1–SYINS4) | Please indicate whether or not the following statements about your newspaper company’s reaction to market changes are true:
| Reflective first-order construct |
| Entrepreneurial Mindset (EM2–EM4) | Please indicate the extent to which you agree or disagree with each of the following statements about how your newspaper company views its newspaper business:
| Reflective first-order construct |
| Business Model Innovation Adoption (BMIA1–BMIA6) |
| Reflective first-order construct [15] |
| Digital Platform Capabilities (DPC) |
| Reflective second-order construct [14] |
| Platforms to Connect to Consumers (PCC1–PCC3) | Please indicate the extent to which you agree or disagree with each of the following statements about your newspaper company’s technology capabilities:
| Reflective first-order construct |
| Platforms to Connect to Businesses (PCB1–PCB3) |
| Reflective first-order construct |
| Creating Value Reflected in Business Model Performance (BMP1–BMP4) |
| Reflective first-order construct [15] |
Notes: (1) * The initial results of the measurement model indicated it was necessary to drop this non-significant indicator.
References
- Doukidis, G.I. Developing the business components of the digital economy: Introduction to the special issue. Int. J. Electron. Commer. 1999, 3, 3. [Google Scholar] [CrossRef]
- Hess, T.; Matt, C.; Benlian, A.; Wiesböck, F. Options for formulating a digital transformation strategy. MIS Q. Exec. 2016, 15, 123–139. [Google Scholar]
- Weill, P.; Woerner, S.L. Thriving in an increasingly digital ecosystem. MIT Sloan Manag. Rev. 2015, 56, 27–34. [Google Scholar]
- Vial, G. Understanding digital transformation: A review and a research agenda. J. Strateg. Inf. Syst. 2019, 28, 118–144. [Google Scholar] [CrossRef]
- Xie, X.; Xie, X.; Martínez-Climent, C. Identifying the factors determining the entrepreneurial ecosystem of internet cultural industries in emerging economies. Int. Entrep. Manag. J. 2019, 15, 503–522. [Google Scholar] [CrossRef]
- Bradley, S.; Madnick, S.; Kim, C. Digital Business; Chicago Business Press: Chicago, IL, USA, 2016; p. 4. ISBN 978-0-9833324-5-9. [Google Scholar]
- Bughin, J.; Catlin, T.T.; LaBerge, L.L. How Digital Re-Inventors Are Pulling Away from the Pack. McKinsey and Company. 2017. Available online: https://www.mckinsey.com/business-functions/mckinsey-digital/our-insights/how-digital-reinventors-are-pulling-away-from-the-pack (accessed on 18 February 2021).
- Dawson, A.; Hirt, M.; Scanlan, J. The economic essentials of digital strategy. McKinsey Q. 2016, 2, 32–44. [Google Scholar]
- Tumbas, S.; Berente, N.; Vom Brocke, J. Digital capabilities for buffering tensions of structure, space, and time during entrepreneurial growth. In Proceedings of the Thirty-Eight International Conference on Information Systems, Seoul, Korea, 10–13 December 2017. [Google Scholar]
- Digital Transformation of European Industry and Enterprises. A Report by the Strategic Policy Forum on Digital Entrepreneurship. Available online: https://ec.europa.eu/growth/content/report-digital-transformation-european-industry-and-enterprises_en (accessed on 18 February 2021).
- Bughin, J.; Catlin, T.; Hirt, M.; Willmott, P. Why digital strategies fail. McKinsey Q. 2018, 1, 61–75. [Google Scholar]
- Sia, S.K.; Soh, C.; Weill, P. How DBS bank pursued a digital business strategy. MIS Q. Exec. 2016, 15, 105–121. [Google Scholar]
- Asif, C.; Hiraoka, J.; Jones, T.; Vohra, P. Digitizing Customer Journeys and Processes: Stores from the Front Lines. McKinsey and Company. 2017. Available online: https://www.mckinsey.com/business-functions/mckinsey-digital/our-insights/digitizing-customer-journeys-and-processes (accessed on 18 February 2021).
- Karimi, J.; Walter, Z. The role of dynamic capabilities in responding to digital disruption: A factor-based study of the newspaper industry. J. Manag. Inf. Syst. 2015, 32, 39–81. [Google Scholar] [CrossRef]
- Karimi, J.; Walter, Z. Corporate entrepreneurship, disruptive business model innovation adoption, and its performance: The case of the newspaper industry. Long Range Plann. 2016, 49, 342–360. [Google Scholar] [CrossRef]
- Reeves, M.; Ming, Z.; Venjara, A. The self-tuning enterprise (cover story). Harv. Bus. Rev. 2015, 93, 76–83. [Google Scholar]
- Warner, K.S.R.; Wäger, M. Building dynamic capabilities for digital transformation: An ongoing process of strategic renewal. Long Range Plann. 2019, 52, 326–349. [Google Scholar] [CrossRef]
- De Reuver, M.; Sorensen, C.; Basole, R.C. The digital platform: A research agenda. J. Inf. Technol.-UK 2018, 33, 124–135. [Google Scholar] [CrossRef]
- Skog, D.A.; Wimelius, H.; Sandberg, J. Digital disruption. Bus. Inf. Syst. Eng. 2018, 60, 431–437. [Google Scholar] [CrossRef]
- Downes, L.; Nunes, P.F. Big-bang disruption. Harv. Bus. Rev. 2013, 91, 44–56. [Google Scholar]
- Wessel, M.; Christensen, C.M. Surviving disruption (cover story). Harv. Bus. Rev. 2012, 90, 56–64. [Google Scholar]
- Feroz, A.K.; Zo, H.; Chiravruri, A. Digital transformation and environmental sustainability: A review and research agenda. Sustainability 2021, 13, 1530. [Google Scholar] [CrossRef]
- Melville, N.P. Information systems innovation for environmental sustainability. MIS Q. 2010, 34, 1–21. [Google Scholar] [CrossRef]
- Atluri, V.; Sao, S.; Sahni, S. The Trillion-Dollar Opportunity for Industrial Sector: How to Extract Full Value from Technology. McKinsey and Company. 2018. Available online: https://www.mckinsey.com/business-functions/mckinsey-digital/our-insights/the-trillion-dollar-opportunity-for-the-industrial-sector (accessed on 18 February 2021).
- Achtenhagen, L.; Melin, L.; Naldi, L. Dynamics of business models—Strategizing, critical capabilities and activities for sustained value creation. Long Range Plann. 2013, 46, 427–442. [Google Scholar] [CrossRef]
- Mazzei, M.J.; Ketchen, D.J.; Shook, C.L. Understanding strategic entrepreneurship: A “theoretical toolbox” approach. Int. Entrep. Manag. J. 2017, 13, 631–663. [Google Scholar] [CrossRef]
- Nambisan, S. Digital entrepreneurship: Toward a digital technology perspective of entrepreneurship. Entrep. Theory Pract. 2017, 41, 1029–1055. [Google Scholar] [CrossRef]
- Lee, O.; Lim, K.H.; Sambamurthy, V.; Wei, K.K. IT-Enabled Organizational Agility and Firms’ Sustainable Competitive Advantage. In Proceedings of the Twenty-Eight International Conference on Information Systems, Montreal, QC, Canada, 9–12 December 2007. [Google Scholar]
- Tseng, Y.-H.; Lin, C.-T. Enhancing enterprise agility by deploying agile drivers, capabilities and providers. Inf. Sci. 2011, 181, 3693–3708. [Google Scholar] [CrossRef]
- Mazzei, M.J. Strategic entrepreneurship: Content, process, context, and outcomes. Int. Entrep. Manag. J. 2018, 14, 657–670. [Google Scholar] [CrossRef]
- Sahut, J.-M.; Iandoli, L.; Teulon, F. The age of digital entrepreneurship. Small Bus. Econ. 2019. [Google Scholar] [CrossRef]
- Jafari-Sadeghi, V.; Garcia-Perez, A.; Candelo, E.; Couturier, J. Exploring the impact of digital transformation on technology entrepreneurship and technological market expansion: The role of technology readiness, exploration and exploitation. J. Bus. Res. 2021, 124, 100–111. [Google Scholar] [CrossRef]
- Teece, D.J. Business models and dynamic capabilities. Long Range Plann. 2018, 51, 40–49. [Google Scholar] [CrossRef]
- Dumpala, P. The Year the Newspaper Died. The Business Insider. Available online: http://www.Businessinsider.com/the-death-of-the-american-newspaper-2009-7 (accessed on 18 February 2021).
- Jurkowitz, M.; Mitchell, A. Newspapers Turning Ideas into Dollars: Four Revenue Success Stories. Pew Research Journalism Report. Available online: https://www.journalism.org/2013/02/11/newspapers-turning-ideas-dollars/ (accessed on 18 February 2021).
- Kiss, J. Newspapers: An Industry in Crises. Available online: https://www.journalism.co.uk/news/newspapers-an-industry-in-crisis/s2/a51294/2005 (accessed on 18 February 2021).
- Kelestyn, B.; Henfridsson, O. Every day Digital Entrepreneurship: The Inception, Shifts, and Scaling of Future-Shaping Practices. In Proceedings of the 35th International Conference on Information Systems (ICIS), Auckland, NZ, USA, 14–17 December 2014. [Google Scholar]
- Kollmann, T.; Stöckmann, C. Filling the Entrepreneurial Orientation-Performance Gap: The Mediating Effects of Exploratory and Exploitative Innovations. Entrep. Theory Pract. 2014, 38, 1001–1026. [Google Scholar] [CrossRef]
- Levine, S.S.; Bernard, M.; Nagel, R. Strategic Intelligence: The Cognitive Capability to Anticipate Competitor Behavior. Strateg. Manag. J. 2017, 38, 2390–2423. [Google Scholar] [CrossRef]
- Osiyevskyy, O.; Dewald, J. Explorative versus exploitative business model change: The cognitive antecedents of firm-level responses to disruptive innovation. Strateg. Entrep. J. 2015, 9, 58–78. [Google Scholar] [CrossRef]
- Teece, D.J. Explicating dynamic capabilities: The nature and microfoundations of (sustainable) enterprise performance. Strateg. Manag. J. 2007, 28, 1319–1350. [Google Scholar] [CrossRef]
- Teece, D.J. Dynamic capabilities: Routines versus entrepreneurial action. J. Manag. Stud. 2012, 49, 1395–1401. [Google Scholar] [CrossRef]
- Hitt, M.A.; Ireland, R.D.; Sirmon, D.G.; Trahms, C.A. Strategic entrepreneurship: Creating value for individuals, organizations, and society. Acad. Manag. Perspect. 2011, 25, 57–75. [Google Scholar] [CrossRef]
- Ireland, R.D.; Hitt, M.A.; Sirmon, D.G. A model of strategic entrepreneurship: The construct and its dimensions. J. Manag. 2003, 29, 963–989. [Google Scholar]
- Hitt, M.A.; Ireland, R.D.; Camp, S.M.; Sexton, D.L. Guest editors’ introduction to the special issue strategic entrepreneurship: Entrepreneurial strategies for wealth creation. Strateg. Manag. J. 2001, 22, 479–491. [Google Scholar] [CrossRef]
- Ireland, D.R.; Webb, J.W. Strategic entrepreneurship: Creating competitive advantage through streams of innovation. Bus. Horiz. 2007, 50, 49–59. [Google Scholar] [CrossRef]
- Doz, Y.L.; Kosonen, M. Embedding strategic agility: A leadership agenda for accelerating business model renewal. Long Range Plann. 2010, 43, 370–382. [Google Scholar] [CrossRef]
- Lee, O.-K.; Sambamurthy, V.; Lim, K.H.; Kwok Kee, W. How does it ambidexterity impact organizational agility? Inf. Syst. Res. 2015, 26, 398–417. [Google Scholar] [CrossRef]
- Weber, Y.; Tarba, S.Y. Strategic agility: A state of the art. Calif. Manag. Rev. 2014, 56, 5–12. [Google Scholar] [CrossRef]
- Gregoire, D.A.; Corbert, A.C.; McMullen, J.S. The cognitive perspective in entrepreneurship: An agenda for future research. J. Manag. Stud. 2011, 48, 1443–1477. [Google Scholar] [CrossRef]
- Shane, S.; Venkataraman, S. The promise of entrepreneurship as a field of research. Acad. Manag. Rev. 2000, 25, 217–226. [Google Scholar] [CrossRef]
- Castrogiovanni, G.J. Guest editor’s introduction: So what is entrepreneurship research? Int. Entrep. Manag. J. 2018, 14, 509–511. [Google Scholar] [CrossRef]
- Child, J. Organizational structure, environment and performance: The role of strategic choice. Sociology 1972, 6, 1–22. [Google Scholar] [CrossRef]
- Child, J. Strategic choice in the analysis of action, structure, organizations and environment: Retrospect and prospect. Organ. Stud. 1997, 18, 43–76. [Google Scholar] [CrossRef]
- Mcgrath, R.G.; Macmillan, I. The Entrepreneurial Mindset: Strategies for Continuously Creating Opportunity in an Age of Uncertainty; Harvard Business School Press: Boston, MA, USA, 2000. [Google Scholar]
- Tang, J.; Kacmar, K.M.; Busenitz, L. Entrepreneurial alertness in the pursuit of new opportunities. J. Bus. Venturing 2012, 27, 77–94. [Google Scholar] [CrossRef]
- Ravichandran, T. Exploring the relationships between IT competence, innovation capacity and organizational agility. J. Strateg. Inf. Syst. 2018, 27, 22–42. [Google Scholar] [CrossRef]
- Sambamurthy, V.; Bharadwaj, A.; Grover, V. Shaping agility through digital options: Reconceptualizing the role of information technology in contemporary firms. MIS Q. 2003, 27, 237–263. [Google Scholar] [CrossRef]
- Suddaby, R. Editor’s comments: Construct clarity in theories of management and organization. Acad. Manag. Rev. 2010, 35, 346–357. [Google Scholar]
- Osiyevskyy, O.; Dewald, J. Inducements, impediments, and immediacy: Exploring the cognitive drivers of small business managers’ intentions to adopt business model change. J. Small Bus. Manag. 2015, 53, 1011–1032. [Google Scholar] [CrossRef]
- Shepherd, D.A.; Williams, T.A.; Patzelt, H. Thinking about entrepreneurial decision making: Review and research agenda. J. Manag. 2015, 41, 11–46. [Google Scholar] [CrossRef]
- Yeow, A.; Soh, C.; Hansen, R. Aligning with new digital strategy: A dynamic capabilities approach. J. Strateg. Inf. Syst. 2018, 27, 43–58. [Google Scholar] [CrossRef]
- Liedtka, J. Organizational value contention and managerial mindsets. J. Bus. Ethics 1991, 10, 543–557. [Google Scholar] [CrossRef]
- Kuczmarski, T. The Ten Traits of an Innovation Mindset. J. Qual. Particip. 1998, 21, 44–46. [Google Scholar]
- Hambrick, D.C. Upper echelons theory: An update. Acad. Manag. Rev. 2007, 32, 334–343. [Google Scholar] [CrossRef]
- Covin, J.G.; Slevin, D.P. The Entrepreneurial Imperatives of Strategic Leadership. In Strategic Entrepreneurship: Creating a New Mindset; Hitt, M.A., Ireland, R.D., Camp, S.M., Sexton, D.L., Eds.; Blackwell Publishers: Oxford, UK, 2002; pp. 309–327. [Google Scholar]
- Christensen, C.M. The Innovator’s Dilemma: When New Technologies Cause Great Firms to Fail; Harvard Business School Press: Boston, MA, USA, 1997. [Google Scholar]
- Gaglio, C.M.; Katz, J.A. The psychological basis of opportunity identification: Entrepreneurial alertness. Small Bus. Econ. 2001, 16, 95. [Google Scholar] [CrossRef]
- Valliere, D. Towards a schematic theory of entrepreneurial alertness. J. Bus. Ventur. 2013, 28, 430–442. [Google Scholar] [CrossRef]
- Hitt, M.A.; Ireland, R.D.; Camp, S.M.; Sexton, D.L. (Eds.) Strategic Entrepreneurship: Creating a New Mindset; Blackwell Publishers: Oxford, UK, 2002. [Google Scholar]
- Ireland, R.D.; Hitt, M.A.; Camp, S.M.; Sexton, D.L. Integrating entrepreneurship and strategic management actions to create firm wealth. Acad. Manag. Exec. 2001, 15, 49–63. [Google Scholar] [CrossRef]
- Cao, L.L. Business model transformation in moving to a cross-channel retail strategy: A case study. Int. J. Electron. Commer. 2014, 18, 69–95. [Google Scholar] [CrossRef]
- George, G.; Bock, A.J. The business model in practice and its implications for entrepreneurship research. Entrep. Theory Pract. 2011, 35, 83–111. [Google Scholar] [CrossRef]
- Wirtz, B.W.; Pistoia, A.; Ullrich, S.; Göttel, V. Business models: Origin, development and future research perspectives. Long Range Plann. 2016, 49, 36–54. [Google Scholar] [CrossRef]
- Zott, C.; Amit, R.; Massa, L. The business model: Recent developments and future research. J. Manag. 2011, 37, 1019–1042. [Google Scholar]
- Ghezzi, A.; Cavallo, A. Agile business model innovation in digital entrepreneurship: Lean startup approaches. J. Bus. Res. 2020, 110, 519–537. [Google Scholar] [CrossRef]
- Wirtz, B.W. Digital Business Models: Concepts, Models, and the Alphabet Case Study; Springer: Berlin/Heidelberg, Germany, 2019. [Google Scholar]
- Chesbrough, H. Business model innovation: Opportunities and barriers. Long Range Plann. 2010, 43, 354–363. [Google Scholar] [CrossRef]
- Foss, N.J.; Saebi, T. Fifteen years of research on business model innovation. J. Manag. 2017, 43, 200–227. [Google Scholar] [CrossRef]
- Christensen, C.M.; Raynor, M.E. The Innovator’s Solution: Creating and Sustaining Successful Growth; Harvard Business School Press: Boston, MA, USA, 2003. [Google Scholar]
- Lucas, H.C. The Search for Survival: Lessons from Disruptive Technologies; Prager: Santa Barbara, CA, USA, 2012. [Google Scholar]
- Ross, J.W.; Sebastia, I.M.; Beath, C.; Mocker, M.; Moloney, K.G.; Fonstad, N.O. Designing and Executing Digital Strategies. In Proceedings of the Thirty-Seventh International Conference on Information Systems, Dublin, Ireland, 11–14 December 2016. [Google Scholar]
- Penttinen, E.; Halme, M.; Lyytinen, K.; Myllynen, N. What influences choice of business-to-business connectivity platforms? Int. J. Electron. Commer. 2018, 22, 479–509. [Google Scholar] [CrossRef]
- Constantinides, P.; Henfridsson, O.; Parker, G.G. Platforms and infrastructures in the digital age. Inf. Syst. Res. 2018, 29, 381–400. [Google Scholar] [CrossRef]
- Holland, C.P.; Gutiérrez-Leefmans, M. A taxonomy of sme e-commerce platforms derived from a market-level analysis. Int. J. Electron. Commer. 2018, 22, 161–201. [Google Scholar] [CrossRef]
- Blaschke, M.R.; Brosius, M. Digital Platforms: Balancing Control and Generativity. In Proceedings of the Thirty-Ninth International Conference on Information Systems, San Francisco, CA, USA, 13–16 December 2018. [Google Scholar]
- Atluri, V.; Eaton, J.; Kamat, M.; Rao, S.; Sahni, S. Tech-enabled Disruption of Products and Services: The New Battleground for Industrial Companies. McKinsey and Company. 2018. Available online: https://www.mckinsey.com/business-functions/mckinsey-digital/our-insights/tech-enabled-disruption-of-products-and-services (accessed on 18 February 2021).
- McKinsey and Company. Why Tech-enabled Go-to-market Innovation Is Critical for Industrial Companies—And What to Do About It. 2018. Available online: https://www.mckinsey.com/business-functions/mckinsey-digital/our-insights/why-tech-enabled-go-to-market-innovation-is-critical-for-industrial-companies (accessed on 18 February 2021).
- Parker, G.G.; van Alstyne, M.W.; Choudary, S.P. Platform Revolution: How Networked Markets Are Transforming the Economy and How to Make Them Work for You; W.W. Norton & Company, Inc.: New York, NY, USA, 2016. [Google Scholar]
- Pantano, E.; Priporas, C.-V.; Baier, D. Guest editors’ introduction: Smart interaction with consumers: From co-creation to smart partnership. Int. J. Electron. Commer. 2017, 21, 449–453. [Google Scholar] [CrossRef]
- El Sawy, O.A.; Kræmmergaard, P.; Amsinck, H.; Vinther, A.L. How LEGO built the foundations and enterprise capabilities for digital leadership. MIS Q. Exec. 2016, 15, 141–166. [Google Scholar]
- Yoo, Y.; Henfridsson, O.; Lyytinen, K. The new organizing logic of digital innovation: An agenda for information systems research. Inf. Syst. Res. 2010, 21, 724–735. [Google Scholar] [CrossRef]
- Cavallo, A.; Ghezzi, A.; Balocco, R. Entrepreneurial ecosystem research: Present debates and future directions. Int. Entrep. Manag. J. 2019, 15, 1291–1321. [Google Scholar] [CrossRef]
- Parker, G.; Van Alstyne, M.; Jiang, X. Platform ecosystems: How developers invert the firm. MIS Q. 2017, 41, 255–266. [Google Scholar] [CrossRef]
- Sussan, F.; Acs, Z.J. The digital entrepreneurial ecosystem. Small Bus. Econ. 2017, 49, 55–73. [Google Scholar] [CrossRef]
- Kuratko, D.; Hornsby, J.; Hayton, J. Corporate entrepreneurship: The innovative challenge for a new global economic reality. Small Bus. Econ. 2015, 45, 245–253. [Google Scholar] [CrossRef]
- Carayannopoulos, S. How technology-based new firms leverage newness and smallness to commercialize disruptive technologies. Entrep. Theory Pract. 2009, 33, 419–438. [Google Scholar] [CrossRef]
- Teece, D.J. Business models, business strategy and innovation. Long Range Plann. 2010, 43, 172–194. [Google Scholar] [CrossRef]
- Chesbrough, H. Business model innovation: It’s not just about technology anymore. Strategy Leadersh. 2007, 35, 12–17. [Google Scholar] [CrossRef]
- Chesbrough, H.; Rosenbloom, R.S. The role of the business model in capturing value from innovation: Evidence from Xerox Corporation’s technology spin-off companies. Ind. Corp. Chang. 2002, 11, 529–555. [Google Scholar] [CrossRef]
- Lahiri, S.; Pérez-Nordtvedt, L.; Renn, R.W. Will the new competitive landscape cause your firm’s decline? It depends on your mindset. Bus. Horiz. 2008, 51, 311–320. [Google Scholar] [CrossRef]
- Berman, S.F.; Bell, R. Digital Transformation: Creating New Business Models Where Digital Meets Physical. Executive Report, IBM Institute for Business Value. 2011. Available online: https://www.ibm.com/downloads/cas/B6Y8LY4Z (accessed on 18 February 2021).
- Covin, J.O.; Miles, M.P. Corporate Entrepreneurship and the Pursuit of Competitive Advantage. Entrep. Theory Pract. 1999, 23, 47–63. [Google Scholar] [CrossRef]
- Covin, J.G.; Slevin, D.P. New venture strategic posture, structure, and performance—An industry life-cycle analysis. J. Bus. Venturing 1990, 5, 123–135. [Google Scholar] [CrossRef]
- Gilbert, C.; Eyring, M.; Foster, R.N. Two routes to resilience. Harv. Bus. Rev. 2012, 90, 65–73. [Google Scholar]
- Nambisan, S.; Lyytinen, K.; Majchrzak, A.; Song, M. Digital innovation management: Reinventing innovation management research in a digital world. MIS Q. 2017, 41, 223–238. [Google Scholar] [CrossRef]
- American Press Institute (API). Newspaper Next 2.0: Making the Leap beyond Newspaper Companies. Newspaper Next (N2) Transformation Project Report. 2008. Available online: https://www.americanpressinstitute.org/wp-content/uploads/2013/09/N2_Making-the-Leap-Beyond-Newspaper.pdf (accessed on 18 February 2021).
- Bock, A.J.; Opsahl, T.; George, G.; Gann, D.M. The effects of culture and structure on strategic flexibility during business model innovation. J. Manag. Stud. 2012, 49, 279–305. [Google Scholar] [CrossRef]
- Rai, A.; Tang, X. Information Technology-enabled business models: A conceptual framework and a coevolution perspective for future research. Inf. Syst. Res. 2014, 25, 1–14. [Google Scholar] [CrossRef]
- Mcquivey, J. Digital Disruption: Unleashing the Next Wave of Innovation; Forrester Research Inc. Amazon Publishing: Las Vegas, NV, USA, 2013. [Google Scholar]
- Lechner, U.; Stanoevska-slabeva, K.; Tan, Y.-H. Introduction to the special issue: Communities in the digital economy. Int. J. Electron. Commer. 2002, 6, 5. [Google Scholar] [CrossRef]
- Baden-Fuller, C.; Haefliger, S. Business models and technological innovation. Long Range Plann. 2013, 46, 419–426. [Google Scholar] [CrossRef]
- American Press Institute (API). Blueprint for Transformation. Newspaper Next (N2) Transformation Project Report. 2006. Available online: https://www.americanpressinstitute.org/wp-content/uploads/2013/09/N2_Blueprint-for-Transformation.pdf (accessed on 18 February 2021).
- Saeed, K.A.; Yujong, H.; Grover, V. Investigating the impact of web site value and advertising on firm performance in electronic commerce. Int. J. Electron. Commer. 2002, 7, 119–141. [Google Scholar]
- Subramaniam, C.; Shaw, M.J. A study of the value and impact of b2b e-commerce: The case of web-based procurement. Int. J. Electron. Commer. 2002, 6, 19–40. [Google Scholar]
- Gebauer, J.; Shaw, M.J. Introduction to the special section: Business-to-business electronic commerce. Int. J. Electron. Commer. 2002, 6, 7. [Google Scholar]
- Weill, P.; Vitale, M.R. Place to Space: Migrating to Ebusiness Models; Harvard Business School Press: Boston, MA, USA, 2001. [Google Scholar]
- Afshar, V. The Guardian’s Chief Digital Officer Ongoing ‘Digital-First’. Available online: http://www.huffingtonpost.com/vala-afshar/digital-first_b_4975207.html (accessed on 18 February 2021).
- Hockenberry, D. Strategic Imperatives for a Shifting Media Market. Horizon Watching Initiative; Newspaper Association of America: Vienna, VA, USA, 2007. [Google Scholar]
- Hari, J.; Ringle, C.; Sarstedt, M. Partial Least Squares Structural Equation Modeling (PLS-SEM) with SmartPLS 3. In Proceedings of the Academy of Marketing Science (AMS) Annual Conference, Lake Buene Vista, FL, USA, 18–21 May 2016. [Google Scholar]
- Shrout, P.E.; Bolger, N. Mediation in experimental and non-experimental studies: New procedures and recommendations. Psychol. Methods 2002, 7, 422–445. [Google Scholar] [CrossRef]
- Liang, H.; Saraf, N.; Hu, Q.; Xue, Y. Assimilation of enterprise systems: The effect of institutional pressures and the mediating role of top management. MIS Q. 2007, 31, 59–87. [Google Scholar] [CrossRef]
- Luke, B.; Kearins, K.; Verreynne, M.L. Developing a conceptual framework of strategic entrepreneurship. Int. J. Entrep. Behav. Res. 2011, 17, 314–337. [Google Scholar] [CrossRef]
- Song, A.K. The Digital Entrepreneurial Ecosystem—A critique and reconfiguration. Small Bus. Econ. 2019, 53, 569–590. [Google Scholar] [CrossRef]
- Christensen, C.M. The ongoing process of building a theory of disruption. J. Prod. Innovat. Manag. 2006, 23, 39–55. [Google Scholar] [CrossRef]
- Markides, C. Disruptive innovation: In need of better theory. J. Prod. Innovat. Manag. 2006, 23, 19–25. [Google Scholar] [CrossRef]
- Yu, D.; Hang, C.C. A Reflective review of disruptive innovation theory. Int. J. Manag. Rev. 2010, 12, 435–452. [Google Scholar] [CrossRef]
- Bourton, S.; Lavoie, J.; Vogel, T. Leading with inner agility. McKinsey Q. 2018, 2, 61–71. [Google Scholar]
- Catlin, T.; LaBerge, L.; Varney, S. Digital strategy: The four fights you have to win. McKinsey Q. 2018, 4, 78–89. [Google Scholar]
- Bughin, J.; Catlin, T.; LaBerge, L. A Winning Operating Model for Digital Strategy. McKinsey and Company, Digital McKinney. 2019. Available online: https://www.mckinsey.com/business-functions/mckinsey-digital/our-insights/a-winning-operating-model-for-digital-strategy (accessed on 18 February 2021).
- Cao, Z.; Shi, X.W. A systematic literature review of entrepreneurial ecosystems in advanced and emerging economies. Small Bus. Econ. 2020, 7, 13. [Google Scholar] [CrossRef]
- Bradley, C.; O’Toole, C. An incumbent’s guide to digital disruption. McKinsey Q. 2016, 3, 76–85. [Google Scholar]
- Unlocking Success in Digital Transformation. Mckinsey and Company. 2018. Available online: https://www.mckinsey.com/~/media/McKinsey/Business%20Functions/Organization/Our%20Insights/Unlocking%20success%20in%20digital%20transformations/Unlocking-success-in-digital-transformations.ashx (accessed on 18 February 2021).
Publisher’s Note: MDPI stays neutral with regard to jurisdictional claims in published maps and institutional affiliations. |
© 2021 by the authors. Licensee MDPI, Basel, Switzerland. This article is an open access article distributed under the terms and conditions of the Creative Commons Attribution (CC BY) license (http://creativecommons.org/licenses/by/4.0/).


