The Effect of Inflation Rate on CO2 Emission: A Framework for Malaysian Construction Industry
Abstract
1. Introduction
2. Methodology
2.1. Data Collection
2.2. Data Analysis
2.2.1. Data Linearity
2.2.2. Spearman Correlation Test
2.2.3. Percentage Deviation
3. Results and Discussion
3.1. Inflation and Construction Rates Relationship
3.2. Inflation and Value of Construction Work Relationship
3.3. Percentage Deviation Calculations
3.4. Conceptual Framework
3.5. Precautionary Measurements
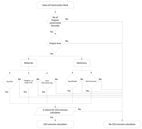
3.6. CO2 Emission Calculator Framework
4. Conclusions
5. Future Direction
Author Contributions
Funding
Institutional Review Board Statement
Informed Consent Statement
Data Availability Statement
Acknowledgments
Conflicts of Interest
Appendix A
| S. No. | Category of Building Material Prices | Spearman Correlation |
|---|---|---|
| 1 | Sand | |
| 1.1 | Normal River Sand- Ex | −0.250 |
| 1.2 | Fine River Sand for Plastering -Ex | −0.179 |
| 1.3 | Normal Mining Sand | −0.143 |
| 1.4 | Fine Mining Sand for Plastering | −0.393 |
| 2 | Cement | |
| 2.1 | Ordinary Portland Cement, 50 kg bag | 0.786 * |
| 2.2 | Ordinary Portland Cement in Bulk | 0.893 * |
| 3 | Steel Reinforcement | |
| 3.1 | Mild Steel Round Bar R10, MS146 | 0.107 |
| 3.2 | Mild Steel Round Bar R12, MS146 | 0.107 |
| 3.3 | Mild Steel Round Bar R16, MS146 | −0.214 |
| 3.4 | High Tensile Deformed Bar-Y10, MS146 | 0.036 |
| 3.5 | High Tensile Deformed Bar-Y12, MS146 | 0.036 |
| 3.6 | High Tensile Deformed Bar-Y16, MS146 | 0.179 |
| 3.7 | High Tensile Deformed Bar-Y20, MS146 | 0.179 |
| 3.8 | High Tensile Deformed Bar-Y25, MS146 | 0.179 |
| 3.9 | High Tensile Deformed Bar-Y32, MS146 | 0.179 |
| 3.10 | BRC A6, MS145 | −0.750 * |
| 3.11 | BRC A7, MS145 | −0.429 |
| 3.12 | BRC A8, MS145 | −0.536 * |
| 3.13 | BRC A9, MS145 | −0.571 * |
| 3.14 | BRC A10, MS145 | −0.571 * |
| 4 | Bricks | |
| 4.1 | Common Clay Bricks-Pallet | −0.630 * |
| 4.2 | Cement Sand Bricks-Pallet | −0.730 * |
| 5 | Aggregate | |
| 5.1 | Granite Aggregate 3/4” | 0.036 |
| 6 | Roofing | |
| 6.1 | Interlocking Concrete Tiles-Standard Duotone Color 420 mm × 330 mm | −0.250 |
| 6.2 | MS Decking-Ajiya AP Rib Hi-Tensile G26, 0.47 mm TCT, Clean Colorbond (Commercial) | −0.821 * |
| 6.3 | MS Decking-Ajiya AP Rib Hi- Tensile G24, 0.53 mm TCT, Clean Colorbond (Commercial) | −0.786 * |
| 6.4 | MS Decking-Ajiya Euro Step Roofing M350 G28, 0.40 mm TCT, Clean Colorbond | −0.821 * |
| 6.5 | MS Decking-Ajiya Euro Step Roofing M350 G26, 0.47 mm TCT, Clean Colorbond | −0.714 * |
| 6.6 | Corrugated Roofing Sheet-76 mm Double Width, 1065 mm × 2440 mm × 4 mm (Hume/Malex/UAC) | −0.821 * |
| 7 | Ceiling Board | |
| 7.1 | Plain Cellulose Fiber Ceiling Sheet,610 mm × 1220 mm × 3.2 mm (UAC/MALEX/HUME) | −0.286 |
| 7.2 | Plain Cellulose Fiber Ceiling Sheet,610 mm × 1220 mm × 4.5 mm (UAC/MALEX/HUME) | −0.714 * |
| 7.3 | Plain Gypsum Board, 610 mm × 1220 mm × 9.5 mm, (Boral/Armstrong) | −0.714 * |
| 8 | Walls and Floor Tiles | |
| 8.1 | Plain Homogeneous Floor Tiles, Standard light Color, 300 mm × 300 mm × 8 mm-Grade 1 | −0.357 |
| 8.2 | Glazed Ceramic Wall Tiles, Standard light Color, 200 mm × 250 mm × 6 mm-Grade 1 | −0.536 * |
| 9 | Ironmongery | |
| 9.1 | CL03-Duraset brand residential grade 3 cylindral knobsets-PRIVACY-CL0363010 | 0.357 |
| 9.2 | CL03-Duraset brand residential grade 3 cylindral knobsets-PATIO-CL0363020 | 0.500 * |
| 9.3 | CL03-Duraset brand residential grade 3 cylindral knobsets-PASSAGE-CL0363030 | −0.306 |
| 9.4 | Concorde 102 mm × 76 mm × 2.0 mm SS hinge SUS 304 | −0.360 |
| 9.5 | CL03- Duraset Brand Residential Grade 3 Cylindrical Knobsets-ENTRANCE-CL0363000 | 0.571 * |
| 10 | Plumbing Works | |
| 10.1 | PVC Pressure Pipes Class D Gray Color-50 mm Diameter (paling), MS628 | −0.214 |
| 10.2 | PVC Pressure Pipes Class E Gray Color-25 mm Diameter (paling), MS628 | −0.214 |
| 10.3 | HDPE Pipe PN 16–25 mm Diameter, MS 1058 | −0.607 * |
| 10.4 | HDPE Pipe PN 16–50 mm Diameter, MS 1058 | −0.429 |
| 11 | Timber | |
| 11.1 | GMS Heavy Hardwood, Balau 1 | −0.126 |
| 11.2 | GMS light Hardword, Dark Red Meranti | −0.054 |
| 11.3 | GMS Medium Hardword, Kapur | −0.090 |
| 11.4 | Scantling Medium Hardword, Kapur | −0.090 |
| 12 | Sanitary Fitting | |
| 12.1 | Polyethylene water tank (Polytank), Circular- 200 gallons, MS 1225-weida equivalent | −0.607 * |
| 12.2 | Water Closet Western Type- WC 644, white color without cistern, claytan | −0.357 |
| 12.3 | Urinal Bowl, santana 320 c/w hanger, flange, ceramic waste & cleaning set, johnson-suisse | −0.571 * |
| 12.4 | Stainless Steel Sinks-Single Bowl Single Drainer- Lay on Type, 42”x18” | −0.714 * |
| 13 | Ready Concrete Mix | |
| 13.1 | Ready Mix Concrete-Normal Mix-Grade15, Granite | 0.643 * |
| 13.2 | Ready Mix Concrete-Normal Mix-Grade 20, Granite | 0.679 * |
| 13.3 | Ready Mix Concrete-Normal Mix-Grade 25, Granite | 0.643 * |
| 13.4 | Ready Mix Concrete-Normal Mix-Grade 30, Granite | 0.643 * |
| 13.5 | Ready Mix Concrete-Normal Mix-Grade 35, Granite | 0.643 * |
| 14 | Paints | |
| 14.1 | Paint-ICI dulux standard color-Undercoat speed | 0.679 * |
| 14.2 | Paint-ICI dulux standard color-external acrylic emulsion, weathershield | −0.786 * |
| 14.3 | Paint-Nippon standard color-timber/wood, timber finish | −0.571 * |
| 14.4 | Paint-ICI Dulux Standard Color Gloss Oilbased, Gloss Finish (5 L) | −0.893 * |
| 15 | Plywood | |
| 15.1 | Plywood-shuttering board, 4 × 8 × 12 mm | −0.643 * |
| 16 | Glass | |
| 16.1 | Clear Float Glass 5 mm Thk, Local/Imported | −0.714 * |
| 16.2 | Tinted Float Glass 6 mm Thk, Local / Imported, Inclusive of Cutting | −0.714 * |
| 17 | Steel & Metal Sections | |
| 17.1 | Square hollow sections-12 mm × 12 mm × 1.0 mm (0.357 kg/m) | −0.607 * |
| 17.2 | Square Hollow Sections-50 mm × 50 mm × 3.0 mm (4.38 kg/m) | −0.179 |
| 17.3 | Square Hollow Sections-150 mm × 150 mm × 4.0 mm (20.20 kg/m) | 0.286 |
| 17.4 | Universal beams-102 mm × 102 mm × 8.76 mm (19.35 kg/m) | 0.500 * |
| 17.5 | Universal beams-400 mm × 400 mm (2.17 kg/m) | 0.429 |
| 17.6 | Equal angles-38 mm × 38 mm × 3.8 mm (2.17 kg/m) | 0.429 |
| 17.7 | Equal angles-50 mm × 50 mm × 4 mm (3.06 kg/m) | 0.429 |
References
- Writer, H.A. Impact of Inflation on Government Spending in Nigerian Economy (1981–2013). Available online: https://nairaproject.com/projects/886.html (accessed on 10 December 2020).
- Anyanwu, J.C. International remittances and income inequality in Africa. Rev. Econ. Bus. Stud. 2011, 4, 117–148. [Google Scholar]
- Feldkircher, M.; Siklos, P.L. Global inflation dynamics and inflation expectations. Int. Rev. Econ. Financ. 2019, 64, 217–241. [Google Scholar] [CrossRef]
- Oikawa, K.; Ueda, K. The optimal inflation rate under Schumpeterian growth. J. Monet. Econ. 2018, 100, 114–125. [Google Scholar] [CrossRef]
- Gülşen, E.; Kara, H. Measuring inflation uncertainty in Turkey. Cent. Bank Rev. 2019, 19, 33–43. [Google Scholar] [CrossRef]
- Szafranek, K. Bagged neural networks for forecasting Polish (low) Inflat. Int. J. Forecast. 2019, 35, 1042–1059. [Google Scholar] [CrossRef]
- Osabuohien, E.S.; Obiekwe, E.; Urhie, E.S.; Osabohien, R. Inflation rate, exchange rate volatility and exchange rate pass-through Nexus: The Nigerian experience. J. Appl. Econ. Sci. 2018, 2, 574–585. [Google Scholar]
- Amano, R.A.; Van Norden, S. Terms of trade and real exchange rates: The Canadian evidence. J. Int. Money Financ. 1995, 14, 83–104. [Google Scholar] [CrossRef]
- Cashin, P.; Céspedes, L.F.; Sahay, R. Commodity currencies and the real exchange rate. J. Dev. Econ. 2004, 75, 239–268. [Google Scholar] [CrossRef]
- Chen, Y.-C.; Rogoff, K. Commodity currencies. J. Int. Econ. 2003, 60, 133–160. [Google Scholar] [CrossRef]
- Yu-Chin, C.; Kenneth, R. Are the commodity currencies an exception to the rule? Glob. J. Econ. 2012, 1, 1250004. [Google Scholar] [CrossRef]
- Olamade, O.O.; Oyebisi, T.O.; Olabode, S.O. Strategic ICT-use intensity of manufacturing companies in Nigeria. J. Asian Bus. Strategy 2014, 4, 1. [Google Scholar]
- Amakom, U. Manufactured exports in Sub-Saharan African economies: Econometric tests for the learning by exporting hypothesis. Am. Int. J. Contemp. Res. 2012, 24, 195–206. [Google Scholar]
- Hillebrandt, P.M. Analysis of the British Construction Industry; Springer: Berlin/Heidelberg, Germany, 1984. [Google Scholar]
- Oladinrin, T.; Ogunsemi, D.; Aje, I. Role of construction sector in economic growth: Empirical evidence from Nigeria. Futy J. Environ. 2012, 7, 50–60. [Google Scholar] [CrossRef]
- Statista. Construction Industry Spending Worldwide from 2014 to 2025. 2020. Available online: https://www.statista.com/statistics/788128/construction-spending-worldwide/#:~:text=In%202018%2C%20the%20construction%20industry,trillion%20U.S.%20dollars%20in%202025.&text=Construction%20spending%20is%20an%20economic,is%20spent%20on%20new%20construction (accessed on 10 December 2020).
- Dang, G.; Pheng, L.S. Infrastructure Investments in Developing Economies; Springer Science Business Media: Singapore, 2015; Volume 10, pp. 978–981. [Google Scholar]
- Gruneberg, S.L. Construction Economics: An Introduction; Macmillan International Higher Education: London, UK, 1997. [Google Scholar]
- Alinaitwe, H.; Apolot, R.; Tindiwensi, D. Investigation into the causes of delays and cost overruns in Uganda’s public sector construction projects. J. Constr. Dev. Ctries. 2013, 18, 33. [Google Scholar]
- Khan, R.A.; Liew, M.S.; Ghazali, Z.B. Malaysian construction sector and Malaysia vision 2020: Developed nation status. Procedia-Soc. Behav. Sci. 2014, 109, 507–513. [Google Scholar] [CrossRef]
- Bourne, L.S. The Geography of Housing. Real Estate Econ. 1986, 14, 173–174. [Google Scholar] [CrossRef]
- Windapo, A.; Cattell, K. Perceptions of key construction and development challenges facing the construction industry in South Africa. 2010. Available online: https://www.irbnet.de/daten/iconda/CIB_DC22754.pdf (accessed on 10 December 2020).
- Musarat, M.A.; Alaloul, W.S.; Liew, M.; Maqsoom, A.; Qureshi, A.H. Investigating the impact of inflation on building materials prices in construction industry. J. Build. Eng. 2020, 32, 101485. [Google Scholar] [CrossRef]
- Musarat, M.A.; Alaloul, W.S.; Liew, M. Impact of inflation rate on construction projects budget: A review. Ain Shams Eng. J. 2020. [Google Scholar] [CrossRef]
- Shah, R.K. An Exploration of Causes for Delay and Cost Overruns in Construction Projects: Case Study of Australia, Malaysia & Ghana. J. Adv. Coll. Eng. Manag. 2016, 2, 41–55. [Google Scholar] [CrossRef][Green Version]
- Alaloul, W.S.; Musarat, M.A. Impact of Zero Energy Building: Sustainability Perspective, in Sustainable Sewage Sludge Management and Resource Efficiency; IntechOpen: London, UK, 2020. [Google Scholar]
- Zhang, X.; Chen, Y.; Jiang, P.; Liu, L.; Xu, X.; Xu, Y. Sectoral peak CO2 emission measurements and a long-term alternative CO2 mitigation roadmap: A case study of Yunnan, China. J. Clean. Prod. 2020, 247, 119171. [Google Scholar] [CrossRef]
- Hassani, M. Construction Equipment Fuel Consumption during Idling: Characterization using multivariate data analysis at Volvo CE. 2020. Available online: https://www.diva-portal.org/smash/get/diva2:1444797/FULLTEXT01.pdf (accessed on 10 December 2020).
- Liu, Z.; Ciais, Z.; Deng, Z.; Davis, S.J.; Zheng, B.; Wang, Y.; Cui, D.; Zhu, B.; Dou, X.; Ke, P.; et al. Carbon Monitor: A near-real-time daily dataset of global CO2 emission from fossil fuel and cement production. arXiv 2020, arXiv:2006.07690. [Google Scholar] [CrossRef] [PubMed]
- Wang, Y.; Wen, Z.; Yao, J.; Dinga, C.D. Multi-objective optimization of synergic energy conservation and CO2 emission reduction in China’s iron and steel industry under uncertainty. Renew. Sustain. Energy Rev. 2020, 134, 110128. [Google Scholar] [CrossRef]
- Rodgers, L. Climate Change: The Massive CO2 Emitter You May Not Know about. 2018. Available online: https://www.bbc.com/news/science-environment-46455844 (accessed on 10 December 2020).
- DOSM. Available online: https://www.dosm.gov.my/v1/ (accessed on 10 December 2020).
- National Construction Cost Centre. New Rates & Fees for Construction Materials Quality Control Program. Available online: https://www.cidb.gov.my/index.php/en/construction-info/quality/construction-material/new-rates-fees-construction-materials-quality (accessed on 10 December 2020).
- Kornbrot, D. Spearman’s Rho. In Encyclopedia of Statistics in Behavioral Science; Wiley: Hoboken, NJ, USA, 2005. [Google Scholar]
- Minitab. A Comparison of the Pearson and Spearman Correlation Methods. Available online: https://support.minitab.com/en-us/minitab-express/1/help-and-how-to/modeling-statistics/regression/supporting-topics/basics/a-comparison-of-the-pearson-and-spearman-correlation-methods/ (accessed on 10 December 2020).
- Fulton, B. Interpreting Correlations. 2019. Available online: https://www.staymetrics.com/2019/09/interpreting-correlations/ (accessed on 10 December 2020).
- Solutions, S. Pearson’s Correlation Coefficient. 2020. Available online: https://www.statisticssolutions.com/pearsons-correlation-coefficient/ (accessed on 10 December 2020).











| S. No. | Category of Material | Correlation Coefficient Relationship Range | ||||
|---|---|---|---|---|---|---|
| Very Weak | Weak | Moderate | Strong | Very Strong | ||
| 1 | Sand | 2 | 2 | - | - | - |
| 2 | Cement | - | - | - | 1 | 1 |
| 3 | Steel Reinforcement | 8 | 1 | 4 | 1 | - |
| 4 | Bricks | - | - | - | 2 | - |
| 5 | Aggregate | 1 | - | - | - | - |
| 6 | Roofing | - | 1 | - | 2 | 3 |
| 7 | Ceiling Board | - | 1 | - | 2 | - |
| 8 | Walls and Floor Tiles | - | 1 | 1 | - | - |
| 9 | Ironmongery | - | 3 | 2 | - | - |
| 10 | Plumbing Works | - | 2 | 1 | 1 | - |
| 11 | Timber | 4 | - | - | - | - |
| 12 | Sanitary Fitting | - | 1 | 1 | 2 | - |
| 13 | Ready Concrete Mix | - | - | - | 5 | - |
| 14 | Paints | - | - | 1 | 2 | 1 |
| 15 | Plywood | - | - | - | 1 | - |
| 16 | Glass | - | - | - | 2 | - |
| 17 | Steel and Metal Sections | 1 | 1 | 4 | 1 | - |
| Total | 16 | 13 | 14 | 22 | 5 | |
| Spearman′s (Rho) | Sales in Construction | |
|---|---|---|
| Inflation | Correlation Coefficient | −0.571 * |
| Sig. (2-tailed) | 0.180 | |
| N | 7.000 | |
Publisher’s Note: MDPI stays neutral with regard to jurisdictional claims in published maps and institutional affiliations. |
© 2021 by the authors. Licensee MDPI, Basel, Switzerland. This article is an open access article distributed under the terms and conditions of the Creative Commons Attribution (CC BY) license (http://creativecommons.org/licenses/by/4.0/).
Share and Cite
Musarat, M.A.; Alaloul, W.S.; Liew, M.S.; Maqsoom, A.; Qureshi, A.H. The Effect of Inflation Rate on CO2 Emission: A Framework for Malaysian Construction Industry. Sustainability 2021, 13, 1562. https://doi.org/10.3390/su13031562
Musarat MA, Alaloul WS, Liew MS, Maqsoom A, Qureshi AH. The Effect of Inflation Rate on CO2 Emission: A Framework for Malaysian Construction Industry. Sustainability. 2021; 13(3):1562. https://doi.org/10.3390/su13031562
Chicago/Turabian StyleMusarat, Muhammad Ali, Wesam Salah Alaloul, M. S. Liew, Ahsen Maqsoom, and Abdul Hannan Qureshi. 2021. "The Effect of Inflation Rate on CO2 Emission: A Framework for Malaysian Construction Industry" Sustainability 13, no. 3: 1562. https://doi.org/10.3390/su13031562
APA StyleMusarat, M. A., Alaloul, W. S., Liew, M. S., Maqsoom, A., & Qureshi, A. H. (2021). The Effect of Inflation Rate on CO2 Emission: A Framework for Malaysian Construction Industry. Sustainability, 13(3), 1562. https://doi.org/10.3390/su13031562

