Progress or Regress? A Systematic Review on Two Decades of Monitoring and Addressing Land Subsidence Hazards in Semarang City
Abstract
1. Introduction
2. Materials and Methods
3. Results
3.1. Data Description and Initial Insight
3.2. Advancement in Land Subsidence Rate Monitoring Measures
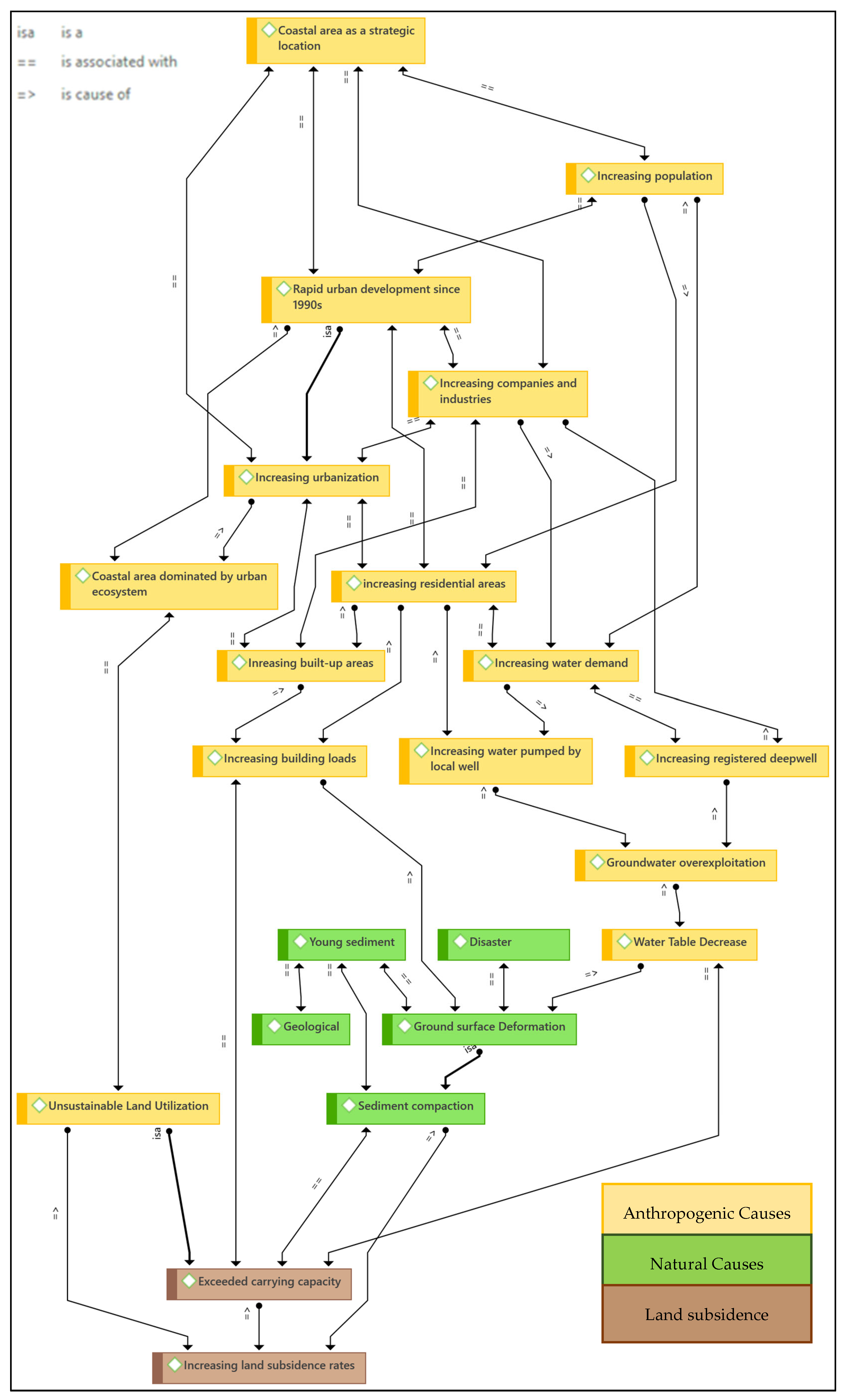
3.3. Debates on Anthropogenic Subsidence Narratives
3.4. People and Public Official Awareness on Land Subsidence Impact and Their Responses
4. Discussion
4.1. The Unprioritized: Land Subsidence Rate Management
4.2. The Less-Considered: Urban Water Management
4.3. Problems in Spatial Planning
5. Conclusions and Recommendations
Author Contributions
Funding
Institutional Review Board Statement
Informed Consent Statement
Data Availability Statement
Acknowledgments
Conflicts of Interest
Appendix A
| Monitoring Period | Observed Rates (cm/year) | Method | Ref | ||
|---|---|---|---|---|---|
| Start | End | Min. | Max. | ||
| 1984 | 8.1 | n/a | Benchmark data | [3] | |
| 1991 | 2.4 | 0.7 | Benchmark data | [3] | |
| 1993 | 5.9 | 2.4 | Benchmark data | [3] | |
| 1996 | 1997 | 16.5 | 0.7 | Benchmark data | [3] |
| 2005 | 2006 | 11.33 | 0.267 | Benchmark data using Geodetic point (TTG) | [61] |
| 2002 | 2006 | >15 | <1 | Stable points network (SPN) technique Friedrich using Synthetic Aperture Radar satellite images | [2] |
| 2003 | 2007 | DInSAR | [22] | ||
| 2007 | 2008 | 15 | n/a | InSAR | [50] |
| 2007 | 2008 | 11 | 3 | DInSAR | [77] * |
| 2007 | 2009 | 15 | n/a | Benchmark data; Static survey using DGPS trimble SR 20 | [70] |
| 2008 | 2009 | 0.8 | 13.5 | GPS surveys | [50] |
| 2007 | 2009 | 8 | 0 | InSAR | [1] |
| 2002 | 2009 | 15 | 1 | Numerical method (Terzaghi) | [53] |
| 2008 | 2009 | 12.4 | 1 | GPS | [65] |
| 2008 | 2009 | 8.1 | n/a | DInSAR | [60] |
| 2007 | 2009 | 14.13 | 0.78 | DInSAR | [81] |
| 2009 | 107 | 8.4 | 1D Terzaghi | [82] | |
| 2009 | 103.7 | 17 | PLAXIS | [82] | |
| 2008 | 2009 | 13.5 | n/a | GPS | [41] |
| 2007 | 2010 | 8 | n/a | DInSAR | [59] |
| 2009 | 2010 | 20.4 | 0 | GPS | [65] |
| 2009 | 2010 | 9.9 | n/a | DInSAR | [60] |
| 2009 | 2010 | 18.7 | n/a | GPS | [41] |
| 2007 | 2011 | 32 | 0.5 | DInSAR | [57] |
| 2007 | 2011 | DInSAR | [22] | ||
| 2010 | 2011 | 10.5 | 0 | GPS | [65] |
| 2008 | 2011 | 33.5 | 1.6 | Benchmark data | [65] |
| 2008 | 2011 | 11.2 | 0.53 | Benchmark data | [65] |
| 2010 | 2011 | 10.7 | n/a | GPS | [41] |
| 2013 | 2015 | 13.935 | 0.835 | GPS Analysis of MIT | [64] |
| 2010 | 2015 | 3.4 | 0.4 | Benchmark data | [58] |
| 2011 | 2015 | 15.4 | 0.2 | GPS | [58] |
| 2008 | 2016 | GPS | [63] | ||
| 2015 | 2016 | 20.91 | 0.77 | DInSAR | [79] |
| 2015 | 2016 | 13.7 | 3.4 | GPS | [49] |
| 2014 | 2017 | 4.5 | 0 | PS-InSAR | [88] |
| 2014 | 2017 | 4.5 | 0 | PS-InSAR | [34] |
| 2015 | 2017 | DInSAR | [22] | ||
| 2016 | 2017 | 18.3 | 0.3 | GPS | [49] |
| 2016 | 2017 | 10.239 | 0.422 | PS-InSAR -Standford Method of Persistent Scatterers (StaMPS) | [80] |
| 2017 | 0.3 | 0.03 | Microgravity | [148] | |
| 2017 | 2018 | 19.1 | 0.1 | GPS | [49] |
| 2015 | 2018 | 15.8 | 0.1 | Small Baseline Area Subset (SBAS) | [66] |
| 2015 | 2018 | 6.753 | 0 | PS-InSAR | [62] |
| 2018 | 2019 | 7.796 | 1.795 | GNSS | [68] |
| 2017 | 2019 | 12.1 | n/a | DInSAR | [35] |
| 2017 | 2019 | 12.7 | 0 | DInSAR | [52] |
Appendix B
References
- Lubis, A.M.; Sato, T.; Tomiyama, N.; Isezaki, N.; Yamanokuchi, T. Ground subsidence in Semarang-Indonesia investigated by ALOS–PALSAR satellite SAR interferometry. J. Asian Earth Sci. 2011, 40, 1079–1088. [Google Scholar] [CrossRef]
- Kuehn, F.; Albiol, D.; Cooksley, G.; Duro, J.; Granda, J.; Haas, S.; Hoffmann-Rothe, A.; Murdohardono, D. Detection of land subsidence in Semarang, Indonesia, using stable points network (SPN) technique. Environ. Earth Sci. 2010, 60, 909–921. [Google Scholar] [CrossRef]
- Marfai, M.A.; King, L. Monitoring land subsidence in Semarang, Indonesia. Environ. Earth Sci. 2007, 53, 651–659. [Google Scholar] [CrossRef]
- Chaussard, E.; Amelung, F.; Abidin, H.; Hong, S.-H. Sinking cities in Indonesia: ALOS PALSAR detects rapid subsidence due to groundwater and gas extraction. Remote. Sens. Environ. 2013, 128, 150–161. [Google Scholar] [CrossRef]
- Husnayaen; Rimba, A.B.; Osawa, T.; Parwata, I.N.S.; As-Syakur, A.R.; Kasim, F.; Astarini, I.A. Physical assessment of coastal vulnerability under enhanced land subsidence in Semarang, Indonesia, using multi-sensor satellite data. Adv. Space Res. 2018, 61, 2159–2179. [Google Scholar] [CrossRef]
- He, X.-C.; Yang, T.-L.; Shen, S.-L.; Xu, Y.-S.; Arulrajah, A. Land Subsidence Control Zone and Policy for the Environmental Protection of Shanghai. Int. J. Environ. Res. Public Health 2019, 16, 2729. [Google Scholar] [CrossRef] [PubMed]
- Pipkin, B.; Trent, D.; Hazlett, R.; Bierman, P. Subsidence and Collapse. In Geology and the Environment, 7th ed.; Cengage Learning: Belmont, CA, USA, 2008. [Google Scholar]
- Abidin, H.; Andreas, H.; Gumilar, I.; Sidiq, T.P.; Gamal, M. Environmental Impacts of Land Subsidence in Urban Areas of In-donesia. In Proceedings of the FIG Working Week 2015: From the Wisdom of the Ages to the Challenges of the Modern World, Sofia, Bulgaria, 17–21 May 2015. [Google Scholar]
- Abidin, H.Z.; Andreas, H.; Gumilar, I.; Sidiq, T.P.; Fukuda, Y. On the Roles of Geospatial Information for Risk Assessment of Land Subsidence in Urban Areas of Indonesia. In Lecture Notes in Geoinformation and Cartography; Zlatanova, S., Peters, R., Dilo, A., Scholten, H., Eds.; Springer: Berlin, Germany, 2012; pp. 277–288. [Google Scholar]
- Saputra, E. Land Subsidence as a Sleeping Disaster Case studies from Indonesia. Doctoral Dissertation, Utrecht University, Utrecht, The Netherlands, 2020. [Google Scholar]
- Le, T.D.N. Climate change adaptation in coastal cities of developing countries: Characterizing types of vulnerability and adaptation options. Mitig. Adapt. Strat. Glob. Chang. 2020, 25, 739–761. [Google Scholar] [CrossRef]
- Basco-Carrera, L.; Van Beek, E.; Jonoski, A.; Benítez-Ávila, C.; Guntoro, F.P.J. Collaborative Modelling for Informed Decision Making and Inclusive Water Development. Water Resour. Manag. 2017, 31, 2611–2625. [Google Scholar] [CrossRef]
- Octavianti, T.; Charles, K. De- and Re-politicisation of Water Security as Examined Through the Lens of the Hydrosocial Cycle: The Case of Jakarta’s Sea Wall Plan. Water Altern. 2019, 12, 1017–1037. [Google Scholar]
- Wu, J.; Shi, X.; Xue, Y.; Zhang, Y.; Wei, Z.; Yu, J. The development and control of the land subsidence in the Yangtze Delta, China. Environ. Geol. 2008, 55, 1725–1735. [Google Scholar] [CrossRef]
- Handayani, W.; Chigbu, U.E.; Rudiarto, I.; Putri, I.H.S. Urbanization and Increasing Flood Risk in the Northern Coast of Central Java—Indonesia: An Assessment towards Better Land Use Policy and Flood Management. Land 2020, 9, 343. [Google Scholar] [CrossRef]
- IPCC. Summary for Policy Makers. In Climate Change 2014: Impacts, Adaptation, and Vulnerability. Part A: Global and Sectoral Aspects. Contribution of Working Group II to the Fifth Assessment Report of the Intergovernmental Panel on Climate Change; Barros, V.R., Field, C.B., Dokken, D.J., Mastrandrea, M.D., Mach, K.J., Billir, T.E., Kissel, E.S., Chatterjee, M., Levy, A.N., Ebi, K.L., et al., Eds.; Cambridge University Press: Cambridge, UK; New York, NY, USA, 2014. [Google Scholar]
- Sarah, D.; Soebowo, E. Land subsidence threats and its management in the North Coast of Java. In Proceedings of the Global Colloquium on GeoSciences and Engineering 2017, Bandung, Indonesia, 18–19 October 2017. [Google Scholar]
- Rudiarto, I.; Pamungkas, D. Spatial Exposure and Livelihood Vulnerability to Climate-Related Disasters in The North Coast of Tegal City, Indonesia. Int. Rev. Spat. Plan. Sustain. Dev. 2020, 8, 34–53. [Google Scholar] [CrossRef]
- Bott, L.-M.; Schöne, T.; Illigner, J.; Haghighi, M.H.; Gisevius, K.; Braun, B. Land subsidence in Jakarta and Semarang Bay—The relationship between physical processes, risk perception, and household adaptation. Ocean Coast. Manag. 2021, 211, 105775. [Google Scholar] [CrossRef]
- Takagi, H.; Esteban, M.; Mikami, T.; Pratama, M.B.; Valenzuela, V.P.B.; Avelino, J.E. People’s perception of land subsidence, floods, and their connection: A note based on recent surveys in a sinking coastal community in Jakarta. Ocean Coast. Manag. 2021, 211, 105753. [Google Scholar] [CrossRef]
- Ashley, C.; Alonso, E.E.; Romano, O. Sinking cities: What economic and governance conditions lead to greater resilience? In Proceedings of the Second International Conference on Water, Megacities and Global Change, Paris, France, 7–11 December 2020.
- Yastika, P.E.; Shimizu, N.; Abidin, H. Monitoring of long-term land subsidence from 2003 to 2017 in coastal area of Semarang, Indonesia by SBAS DInSAR analyses using Envisat-ASAR, ALOS-PALSAR, and Sentinel-1A SAR data. Adv. Space Res. 2019, 63, 1719–1736. [Google Scholar] [CrossRef]
- Ekopriyono, A. Semarang City’s Resilient Strategy Facing Covid-19. J. Sos. Hum. 2021, 25–34. [Google Scholar] [CrossRef]
- Jarvie, J.; Sutarto, R.; Syam, D.; Jeffery, P. Lessons for Africa from urban climate change resilience building in Indonesia. Curr. Opin. Environ. Sustain. 2015, 13, 19–24. [Google Scholar] [CrossRef]
- Beek, W.; Letitre, B.; Hadiyanto, H.; Sudarno, S. Alternatives to groundwater abstraction as a measure to stop land subsidence: A case study of Semarang, Indonesia. In E3S Web of Conferences, Proceedings of The 4th International Conference on Energy, Environment, Epidemiology, and Information System (ICENIS 2019), Semarang, Indonesia, 7–8 August 2019; EDP Sciences: Les Ulis, France, 2019; Volume 125, p. 01003. [Google Scholar]
- Saputra, E.; Spit, T.; Zoomers, A. Living in a Bottomless Pit: Households’ Responses to Land Subsidence, an Example from Indonesia. J. Environ. Prot. 2019, 10, 1–21. [Google Scholar] [CrossRef][Green Version]
- Sarah, D.; Satriyo, N.A.; Mulyono, A. Kajian awal estimasi kerugian fisik akibat amblesan tanah di Kota Semarang (in Bahasa Indonesia). In Peran Penelitian Geoteknologi untuk Menunjang Pembangunan Berkelanjutan di Indonesia, Proceedings of the Prosiding Pemaparan Hasil Penelitian Pusat Penelitian Geoteknologi LIPI, Bandung, Indonesia, 2 November 2014; Hery, H., Robert, M.D., Edi, P.U., Harjanto, S., Haryadi, P., Herryal, Z.A., Eko, T.S., Eko, S., Heru, S., Eds.; Pusat Penelitian Geoteknologi Lembaga Ilmu Pengetahuan Indonesia (LIPI): Bandung, Indonesia, 2015; pp. 37–45. [Google Scholar]
- Hamdani, R.S.; Hadi, S.P.; Rudiarto, I.; Purnaweni, H. Do we care enough? revisiting land subsidence and coastal spatial planning policy in Semarang, Indonesia. In E3S Web of Conferences, Proceedings of The 5th International Conference on Energy, Environmental and Information System (ICENIS 2020), Semarang, Indonesia, 12–13 August 2020; EDP Sciences: Les Ulis, France, 2020; Volume 202, p. 06005. [Google Scholar]
- Marfai, M.A.; King, L. Tidal inundation mapping under enhanced land subsidence in Semarang, Central Java Indonesia. Nat. Hazards 2008, 44, 93–109. [Google Scholar] [CrossRef]
- Indrawati, L.; Murti, B.S.S.H.; Rachmawati, R.; Aji, D.S. Effect of urban expansion intensity on urban ecological status utilizing remote sensing and GIS: A study of Semarang-Indonesia. IOP Conf. Ser. Earth Environ. Sci. 2020, 451, 012018. [Google Scholar] [CrossRef]
- Marfai, M.A. Impact of sea level rise to coastal ecology: A case study on the northern part of Java island, Indonesia. Quaest. Geogr. 2014, 33, 107–114. [Google Scholar] [CrossRef]
- Saputra, E.; Hartmann, T.; Zoomers, A.; Spit, T. Fighting the ignorance: Public authorities’ and land users’ responses to land subsidence in Indonesia. Am. J. Clim. Chang. 2017, 4, 1–21. [Google Scholar] [CrossRef]
- Marfai, M.A.; King, L.; Singh, L.P.; Mardiatno, D.; Sartohadi, J.; Hadmoko, D.S.; Dewi, A. Natural hazards in Central Java Province, Indonesia: An overview. Environ. Geol. 2008, 56, 335–351. [Google Scholar] [CrossRef]
- Prasetyo, Y.; Firdaus, H.S.; Diyanah. Land subsidence of Semarang City using Permanent Scatterer Interferometric Synthetic Aperture Radar (Ps-Insar) Method in Sentinel 1A Between 2014–2017. In IOP Conference Series: Earth and Environmental Science, Proceedings of the 3rd Geoplanning International Conference on Geomatics and Planning, Semarang, Indonesia, 29–30 August 2018; IOP Publishing: Bristol, UK, 2019; Volume 313, p. 012044. [Google Scholar]
- Nandika, M.R.; Susilo, S.B.; Siregar, V. Vertical land motion and inundation processes based on the integration of remotely sensed data and IPCC AR5 scenarios in coastal Semarang, Indonesia. Int. J. Remote Sens. Earth Sci. (IJReSES) 2020, 16, 121–130. [Google Scholar] [CrossRef]
- Abidin, H.Z.; Andreas, H.; Gumilar, I.; Yuwono, B.D.; Murdohardono, D.; Supriyadi, S. On Integration of Geodetic Observation Results for Assessment of Land Subsidence Hazard Risk in Urban Areas of Indonesia. In International Association of Geodesy Symposia; Rizos, C., Willis, P., Eds.; Springer: Cham, Germany, 2015; pp. 435–442. ISBN 978-3-319-30895-1. [Google Scholar] [CrossRef]
- Dewi, R.S. Monitoring long-term shoreline changes along the coast of Semarang. In IOP Conference Series: Earth and Environmental Science, Proceedings of The 5th International Symposium on LAPAN-IPB Satellite for Food Security and Environmental Monitoring 2018 (LISAT-FSEM 2018), IPB International Convention Center, Bogor, Indonesia, 6–7 November 2018; IOP Publishing: Bristol, UK, 2019; Volume 284, p. 012035. [Google Scholar] [CrossRef]
- Hadi, S.P.; Anggoro, S.; Purnaweni, H.; Yuliastuti, N.; Ekopriyono, A.; Hamdani, R.S. Assessing the giant sea wall for sustainable coastal development: Case study of Semarang City, Indonesia. AACL Bioflux. 2020, 13, 3674–3682. [Google Scholar]
- Maimunah, S.; Rosli, N.S.; Rafanoharana, S.; Sari, K.R.; Higashi, O. Strengthening Community to Prevent Flood using Participatory Approach: A case of Semarang City, Indonesia. J. Int. Dev. Coop 2011, 18, 19–28. [Google Scholar] [CrossRef]
- Wijaya, N. Climate Change Adaptation Measures in the Coastal City of Semarang, Indonesia: Current Practices and Perfor-mance. J. Perenc. Wil. Dan Kota 2015, 26, 28–42. [Google Scholar] [CrossRef][Green Version]
- Abidin, H.; Andreas, H.; Gumilar, I.; Sidiq, T.; Fukuda, Y. Land subsidence in coastal city of Semarang (Indonesia): Characteristics, impacts and causes. Geomatics Nat. Hazards Risk 2013, 4, 226–240. [Google Scholar] [CrossRef]
- Charmaz, K. Constructing Grounded Theory: A Practical Guide through Qualitative Analysis; Sage Publications Ltd: London, UK, 2006. [Google Scholar]
- Oliveira, E.; Tobias, S.; Hersperger, A.M. Can strategic spatial planning contribute to land degradation reduction in urban regions? State of the art and future research. Sustainability 2018, 10, 949. [Google Scholar] [CrossRef]
- Page, M.J.; McKenzie, J.E.; Bossuyt, P.M.; Boutron, I.; Hoffmann, T.C.; Mulrow, C.D.; Shamseer, L.; Tetzlaff, J.M.; Akl, E.A.; Brennan, S.E.; et al. The PRISMA 2020 statement: An updated guideline for reporting systematic reviews. J. Clin. Epidemiol. 2021, 134, 178–189. [Google Scholar] [CrossRef]
- Bielecka, E. GIS Spatial Analysis Modeling for Land Use Change. A Bibliometric Analysis of the Intellectual Base and Trends. Geosciences 2020, 10, 421. [Google Scholar] [CrossRef]
- Chapman, E.J.; Byron, C.J. The flexible application of carrying capacity in ecology. Glob. Ecol. Conserv. 2018, 13, e00365. [Google Scholar] [CrossRef]
- Ennas, G.; Di Guardo, M.C. Features of top-rated gold open access journals: An analysis of the scopus database. J. Inf. 2015, 9, 79–89. [Google Scholar] [CrossRef]
- Haddaway, N.R.; Collins, A.; Coughlin, D.; Kirk, S.A. The Role of Google Scholar in Evidence Reviews and Its Applicability to Grey Literature Searching. PLoS ONE 2015, 10, e0138237. [Google Scholar] [CrossRef]
- Yuwono, B.D.; Awaluddin, M. Land Subsidence monitoring 2016–2018 analysis using GNSS CORS UDIP and DinSAR in Semarang. In KnE Engineering, Proceedings of the 1st International Conference on Geodesy, Geomatics, and Land Administration, Semarang, Indonesia, 24–25 July 2019; KnE Publishing: Dubai, UAE, 2019; pp. 95–105. [Google Scholar]
- Abidin, H.Z.; Andreas, H.; Gumilar, I.; Sidiq, T.P.; Gamal, M.; Murdohardono, D. Studying Land Subsidence in Semarang (In-donesia) using Geodetic Methods. In Proceedings of the FIG Congress, Sydney, Australia, 11–16 April 2010. [Google Scholar]
- Kahar, S.; Purwanto, W.K. Hidajat, Dampak penurunan tanah dan kenaikan muka laut terhadap luasan genangan rob di Semarang. J. Presipitasi 2010, 7, 83–91. [Google Scholar]
- Widada, S.; Zainuri, M.; Yulianto, G.; Satriadi, A.; Wijaya, Y.J. Estimation of Land Subsidence Using Sentinel Image Analysis and Its Relation to Subsurface Lithology Based on Resistivity Data in the Coastal Area of Semarang City, Indonesia. J. Ecol. Eng. 2020, 21, 47–56. [Google Scholar] [CrossRef]
- Sarah, D.; Syahbana, A.J.; Lubis, R.F.; Mulyono, A. Modelling of Land Subsidence Along Tanah Mas—Pelabuhan Section Semarang City Using Finite Element Method. Ris. Geol. Dan Pertamb. 2011, 21, 105. [Google Scholar] [CrossRef]
- Koch, M.; Gaber, A.; Darwish, N.; Bateman, J.; Gopal, S.; Helmi, M. Estimating Land Subsidence in Relation to Urban Expansion in Semarang City, Indonesia, Using InSAR and Optical Change Detection Methods. In Proceedings of the IGARSS 2019—2019 IEEE International Geoscience and Remote Sensing Symposium, Yokohama, Japan, 28 July–2 August 2019; pp. 9686–9689. [Google Scholar]
- Bagheri-Gavkosh, M.; Hosseini, S.M.; Ataie-Ashtiani, B.; Sohani, Y.; Ebrahimian, H.; Morovat, F.; Ashrafi, S. Land subsidence: A global challenge. Sci. Total. Environ. 2021, 778, 146193. [Google Scholar] [CrossRef]
- Kasfari, R.; Yuwono, B.D.; Awaluddin, M. Pengamatan Penurunan Muka Tanah Kota Semarang Tahun 2017. J. Geod. Undip. 2018, 7, 120–130. [Google Scholar]
- Yastika, P.E.; Shimizu, N. Applications of DInSAR for Ground Surface Deformation Measurements-Case Studies of Subsidence Measurements and Deformation Detections Due to an Earthquake. In Proceedings of the 37th West Japan Symposium on Rock Engineering, Ube City, Japan, 23 September 2016. [Google Scholar]
- Yuwono, B.D.; Abidin, H.Z.; Gumilar, I.; Andreas, H.; Awaluddin, M.; Haqqi, K.F.; Khoirunisa, R. Preliminary survey and performance of land subsidence in North Semarang Demak. In AIP Conference Proceedings, Proceedings of the 5th International Symposium on Earthhazard and Disaster Mitigation (ISEDM), Bandung, Indonesia, 19–20 October 2015; AIP Publishing: College Park, MD, USA, 2016; Volume 1730, p. 60004. [Google Scholar]
- Yastika, P.E.; Shimizu, N.; Tanaka, T.; Osawa, T. Multi-temporal Analysis for Differential Interferometry Synthetic Aperture Radar (D-InSAR) and Its Application to Monitoring Land Surface Displcements. Int. J. Environ. Geosci. 2017, 1, 1–11. [Google Scholar] [CrossRef]
- Parwata, I.N.S.; Ogawara, K.; Tanaka, T. Land Subsidence Monitoring from ALOS/PALSAR Data By Using D-InSAR Tech-nique In Semarang City, Indonesia. Int. J. Environ. Geosci. 2019, 3, 1–9. [Google Scholar] [CrossRef]
- Wirasatriya, A. The Study of Land Subsidence Rate at Coastal Area of Semarang City, Indonesia. In Proceedings of the International Conference Conference Geomatics, Fisheries and Marine Science for a Better Future and Prosperity, Semarang, Indonesia, 21–22 October 2008; pp. 330–338. [Google Scholar]
- Azeriansyah, R. Integration PS-InSAR and MODIS PWV Data to Monitor Land Subsidence in Semarang City 2015–2018. In KnE Engineering, Proceedings of the 1st International Conference on Geodesy, Geomatics, and Land Administration, Semarang, Indonesia, 25–26 July 2019; Kne Publishing: Dubai, UAE, 2019; pp. 66–76. [Google Scholar]
- Andreas, H.; Abidin, H.Z.; Gumilar, I.; Sidiq, T.P.; Sarsito, D.A.; Pradipta, D. On the acceleration of land subsidence rate in Semarang City as detected from GPS surveys. In E3S Web of Conferences, Proceedings of International Symposium on Global Navigation Satellite System 2018 (ISGNSS 2018), Bali, Indonesia, 21–23 November 2018; EDP Sciences: Les Ulis, France, 2019; Volume 94, p. 04002. [Google Scholar]
- Khoirunisa, R.; Yuwono, B.D.; Wijaya, A.P. Analisis Penurunan Muka Tanah Kota Semarang Tahun 2015 Menggunakan Perangkat Lunak GAMIT 10.5. J. Geod. Undip. 2015, 4, 341–350. [Google Scholar]
- Suprabadevi, A.S.; Osawa, T.; Merit, I.N. Land Subsidence in Semarang. Ecotrophic: Jurn. Ilmu Lingk. 2012, 7, 111–115. [Google Scholar]
- Rahmawati, A.N.T.; Prasetyo, Y.; Sasmito, B. Studi Penurunan Muka Tanah Dengan Metode Small Baseline Area Subset (SBAS) Menggunakan Citra Sentinel-1a (Studi Kasus: Kota Semarang). J. Geod. Undip. 2020, 9, 29–37. [Google Scholar]
- Sarah, D.; Soebowo, E.; Mulyono, A. Model Geologi Teknik Daerah Amblesan Tanah Kota Semarang Bagian Barat. In Proceedings of the Prosiding Pemaparan Hasil Penelitian Pusat Penelitian Geoteknologi, Bandung, Indonesia, 3–4 December 2013. [Google Scholar]
- Istiqomah, L.N.; Sabri, L.M.; Sudarsono, B. Analisis penurunan muka tanah Kota Semarang metode survei GNSS Tahun 2019. J. Geod. Undip. 2020, 9, 208–216. [Google Scholar]
- Gaffara, G.R.; Hisbaron, D.R.; Marfai, M.A. Land use changes analysis for land subsidence in coastal areas (Case study: North Semarang District). Indones. J. Geogr. 2017, 49, 121–134. [Google Scholar]
- Ismanto, A.; Wirasatriya, A.; Helmi, M.; Hartoko, A.; Prayogi. Model sebaran penurunan tanah di wilayah pesisir Semarang. Ilmu Kelaut. 2009, 14, 189–196. [Google Scholar]
- Arimoto, M.; Fukushima, Y.; Hashimoto, M.; Takada, Y. Land subsidence in Semarang, Indonesia, observed by InSAR Time-Series analysis using ALOS/PALSAR data. J. Geod. Soc. Japan 2013, 59, 45–66. [Google Scholar]
- Andreas, H.; Abidin, H.Z.; Gumilar, I.; Sidiq, T.P.; Yuwono, B. Adaptation and mitigation of land subsidence in Semarang. In AIP Conference Proceedings, Proceedings of the International Symposium on Earth Hazard and Disaster Mitigation (ISEDM) 2016: The 6th Annual Symposium on Earthquake and Related Geohazard Research for Disaster Risk Reduction, Bandung, Indonesia, 11–12 October 2016; AIP Publishing: College Park, MD, USA, 2017; Volume 1857, p. 060005. [Google Scholar]
- Putranto, T.T.; Widiarso, D.A.; Susanto, N. Assessment of Groundwater Quality to Achieve Sustainable Development in Semarang Coastal Areas. In IOP Conference Sereries: Earth and Environmental Science, Proceedings of the CITIES 2016 International Conference: Coastal Planning for Sustainable Maritime Development, Institut Teknologi Sepuluh November, Indonesia, 18 October 2016; IOP Publishing: Bristol, UK, 2017; Volume 79, p. 012001. [Google Scholar]
- Yuwono, B.D.; Subiyanto, S.; Pratomo, A.S.; Najib. Time Series of Land subsidence rate on Coastal Demak Using GNSS CORS UDIP and DINSAR. In E3S Web of Conferences, Proceedings of the International Symposium on Global Navigation Satellite System 2018 (ISGNSS 2018), Bali, Indonesia, 21–23 November 2018; EDP Science: Les Ulis, France, 2019; Volume 94, p. 04004. [Google Scholar]
- Sabri, L.M. Infrastruktur data spasial mitigasi bencana rob di Kota Semarang. In Proceedings of the Seminar Nasional Mitigasi dan Ketahanan Bencana, Semarang, Indonesia, 26 July 2011; Antonius, G.R., Henny, P.A., Abdul, R., Eds.; Universitas Islam Sultan Agung: Semarang, Indonesia, 2011; pp. 81–87. [Google Scholar]
- Prasetyo, Y.; Fakhrudin; Warasambi, S.M. Integrated analysis of differential interferometric synthetic aperture radar (DInSAR) and geological data for measuring deformation movement of Kaligarang fault, Semarang-Indonesia. In Proceedings of the 5th International Symposium on Earth Hazard and Disaster Mitigation, Institut Teknologi Bandung, Indonesia, 19–20 October 2015; AIP Conference Proceedings; AIP Publishing: College Park, MD, USA, 2016; Volume 1730, p. 040005. [Google Scholar]
- Supriyadi; Khumaedi; Qudus, N.; Wibowo, P.A.; Gunawan, D. Strategy implementation time lapse microgravity method for monitoring subsidence. In AIP Conference Proceedings, Proceedings of Engineering International Conference (EIC) 2016, Semarang, Indonesia, 5–6 October 2016; AIP Publishing: College Park, MD, USA, 2017; Volume 1818, p. 020057. [Google Scholar]
- Fakhri Islam, L.J.; Prasetyo, Y.; Sudarsono, B. Analisis Penurunan Muka Tanah (Land Subsidence) Kota Semarang Menggunakan Citra Sentinel-1 Berdasarkan Metode Dinsar Pada Perangkat Lunak Snap. J. Geod. Undip. 2017, 6, 29–36. [Google Scholar]
- Azeriansyah, R.; Prasetyo, Y.; Yuwono, B.D. Land Subsidence Monitoring in Semarang and Demak Coastal Areas 2016–2017 Using Persistent Scatterer Interferometric Synthetic Aperture Radar. In IOP Conference Series: Earth and Environmental Sciences, Proceedings of the 3rd Geoplanning International Conference on Geomatics and Planning, Semarang, Indonesia, 29–30 August 2018; IOP Publishing: Bristol, UK, 2019; Volume 313, p. 012040. [Google Scholar]
- Kuehn, F.; Hoffmann-Rothe, A.; Albiol, D.; Cooksley, G.; Duro, J.; Granda, J.; Haas, S.; Murdohardono, D. Detection of land sub-sidence in Semarang/Indonesia using persistent scatterer interferometry. In Proceedings of the 30th Asian Conference on Remote Sensing, Beijing, China, 18–23 October 2009; Asian Association on Remote Sensing: Tokyo, Japan, 2009. [Google Scholar]
- Saputro, E.A.; Kahar, S.; Sasmito, B. Deteksi Penurunan Muka Tanah Kota Semarang Dengan Teknik Differential Interferometric Synthetic Aperture Radar (DInsar) Menggunakan Software ROI_PAC Berbasis Open Source. J. Geod. Undip. 2012, 1, 2231. [Google Scholar]
- Soedarsono; Arief, R.B. Prediksi Amblesan Tanah (Land Subsidence) Pada Dataran Aluvial di Semarang Bagian Bawah. In Proceedings of the Seminar Nasional Kebijakan dan Strategi Pembang; Infrastruktur Pengembangan Wilayah Berbasis Green Technology, Universitas Sultan Agung: Semarang, Indonesia, 2012; pp. 2–9. [Google Scholar]
- Masvika, H.; Adi, A.D.; Faris, F. Evaluasi penurunan konsolidasi tanah di Semarang Utara berdasarkan korelasi N-SPT dengan mv. Rekayasa Sipil 2019, 7, 1–12. [Google Scholar] [CrossRef]
- Sophian, R.I. Penurunan Muka Tanah di Kota-Kota Besar Pesisir Pantai Utara Jawa (Studi Kasus: Kota Semarang). Bull. Sci. Contrib. 2010, 8, 41–60. [Google Scholar]
- Sarah, D.; Hutasoit, L.M.; Delinom, R.M.; Sadisun, I.A. Natural Compaction of Semarang-Demak Alluvial Plain and Its Relationship to the Present Land Subsidence. Indones. J. Geosci. 2020, 7, 273–289. [Google Scholar] [CrossRef]
- Hadi, S.P. The Process, the Impact and the Alternatives of Industrial Development in Central Java, Indonesia. Doctoral Dissertation, University of British Columbia, Vancouver, BC, Canada, 1993. (Unpublished). [Google Scholar]
- Marfai, M.A. GIS Modelling of River and Tidal Flood Hazards in a Waterfront City Case Study: Semarang City, Central Java, Indonesia. Master’s Thesis, International Institute for Geo-Information Science and Earth Observation, Enschede, The Netherlands, 2003. [Google Scholar]
- Firdaus, H.S.; Prasetyo, Y.; Diyanah, D. Spatial Correlation Analysis of Land Subsidence and The Water Table Changes in Unconfined Aquifers Using Sentinel 1-SAR Image and Geographic Information Systems (Case Study: Semarang City—Indonesia). In E3S Web of Conferences, Proceedings of The 3rd International Conference on Energy, Environmental and Information System (ICENIS 2018), Semarang, Indonesia, 14–15 August 2018; EDP Sciences: Les Ulis, France, 2018; Volume 73, p. 03022. [Google Scholar]
- Gumilar, I.; Abidin, H.Z.; Sidiq, T.P.; Andreas, H.; Maiyudi, R.; Gamal, M. Mapping and Evaluating the Impact of Land Sub-sidence in Semarang (Indonesia). Indones. J. Geospatial. 2013, 2, 26–41. [Google Scholar]
- Prasetyo, Y.; Bashit, N.; Sasmito, B.; Setianingsih, W. Impact of Land Subsidence and Sea Level Rise Influence Shoreline Change in The Coastal Area of Demak. In Proceedings of the 4th International Conference of Indonesian Society for Remote Sensing, Makassar, Indonesia, 30 October 2018. [Google Scholar]
- Yuwono, B.D. Korelasi Penurunan Muka Tanah Dengan Penurunan Muka Air Tanah Di Kota Semarang. Teknik 2013, 34, 188–195. [Google Scholar] [CrossRef]
- Sarah, D.; Soebowo, E.; Satrio, N.A.; Syahbana, A.J.; Wirabuana, T.; Wahyudin. 1-Dimensional analysis of land subsidence in Semarang city due to anthropogenic forces. In IOP Conference Series: Earth and Environmental Science, Proceeding of the International Conference on the Ocean and Earth Sciences, Jakarta Selatan, Indonesia, 18–20 November 2020; IOP Publishing: Bristol, UK, 2021; Volume 789, p. 012057. [Google Scholar]
- Susanto, N. Stakeholder interactions model of groundwater management in Semarang City/Indonesia. Int. J. GEOMATE 2018, 15, 170–177. [Google Scholar] [CrossRef]
- Mechlem, K. Groundwater Governance: The Role of Legal Frameworks at the Local and National Level—Established Practice and Emerging Trends. Water 2016, 8, 347. [Google Scholar] [CrossRef]
- Calderhead, A.I.; Martel, R.; Garfias, J.; Rivera, A.; Therrien, R. Sustainable Management for Minimizing Land Subsidence of an Over-Pumped Volcanic Aquifer System: Tools for Policy Design. Water Resour. Manag. 2012, 26, 1847–1864. [Google Scholar] [CrossRef]
- Niemczynowicz, J. Urban hydrology and water management—Present and future challenges. Urban Water 1999, 1, 1–14. [Google Scholar] [CrossRef]
- Prihanto, Y.; Koestoer, R.H.; Sutjiningsih, D.; Darmajanti, L. Reprofiling landscape of rainwater harvesting in supporting Semarang urban water resilience. In IOP Conference Series: Earth and Environmental Science, Proceedings of the 3rd International Symposium for Sustainable Landscape Development (ISSLD 2017), Bogor, Indonesia, 14–15 November 2017; IOP Publishing: Bristol, UK, 2018; Volume 179, p. 012043. [Google Scholar]
- Sarah, D.; Hutasoit, L.M.; Delinom, R.M.; Sadisun, I.A.; Wirabuana, T. A Physical Study of the Effect of Groundwater Salinity on the Compressibility of the Semarang-DemakAquitard, Java Island. Geosciences 2018, 8, 130. [Google Scholar] [CrossRef]
- Huang, Y.; Jin, P. Impact of human interventions on coastal and marine geological hazards: A review. Bull. Int. Assoc. Eng. Geol. 2018, 77, 1081–1090. [Google Scholar] [CrossRef]
- Abidin, H.Z.; Andreas, H.; Gumilar, I.; Fukuda, Y.; Pohan, Y.E.; Deguchi, T. Land subsidence of Jakarta (Indonesia) and its relation with urban development. Nat. Hazards 2011, 59, 1753. [Google Scholar] [CrossRef]
- Rahmawati, N.; Marfai, M.A. Salinity Pattern in Semarang Coastal City: An Overview. Indones. J. Geosci. 2013, 8, 107–118. [Google Scholar] [CrossRef]
- Andreas, H.; Abidin, H.Z.; Gumilar, I.; Sidiq, T.P.; Sarsito, D.A.; Pradipta, D. Insight into the Correlation between Land Subsidence and the Floods in Regions of Indonesia. In Natural Hazards—Risk Assessment; IntechOpen: London, UK, 2018; Available online: https://www.intechopen.com/chapters/63411 (accessed on 5 November 2021). [CrossRef]
- Soedarsono, M.A. Marfai, Monitoring the change of land subsidence in the northern of Semarang due to change of land use on alluvial plain. Analele Univ. Din Oradea Ser. Geogr. 2012, 22, 54–65. [Google Scholar]
- Sejati, A.W.; Buchori, I.; Rudiarto, I. The spatio-temporal trends of urban growth and surface urban heat islands over two decades in the Semarang Metropolitan Region. Sustain. Cities Soc. 2019, 46, 101432. [Google Scholar] [CrossRef]
- Marfai, M.A.; Almohamad, H.; Dey, S.; Susanto, B.; King, L. Coastal dynamic and shoreline mapping: Multi-sources spatial data analysis in Semarang Indonesia. Environ. Monit. Assess. 2007, 142, 297–308. [Google Scholar] [CrossRef] [PubMed]
- Hilman, M.Y. Perencanaan Sisi Udara Bandara Internasional Ahmad Yani Semarang. Undergraduate Thesis, Institut Teknologi Sepuluh, Surabaya, Indonesia, 2017. [Google Scholar]
- Dong, M.; Hu, H.; Xu, R.; Gong, X. A GIS-based quantitative geo-environmental evaluation for land-use development in an urban area: Shunyi New City, Beijing, China. Bull. Int. Assoc. Eng. Geol. 2017, 77, 1203–1215. [Google Scholar] [CrossRef]
- Irawan, A.M.; Marfai, M.A.; Munawar; Nugraheni, I.R.; Gustono, S.T.; Rejeki, H.A.; Widodo, A.; Mahmudiah, R.R.; Faridatunnisa, M. Comparison between averaged and localised subsidence measurements for coastal floods projection in 2050 Semarang, Indonesia. Urban Clim. 2021, 35, 100760. [Google Scholar] [CrossRef]
- Suripin, M. Helmi, The lost of Semarang coastal areas due to climate change and land subsidence. In Proceedings of the 2nd International Conference on Coastal and Delta Areas, Universitas Islam Sultan Agung, Semarang, Indonesia, 19 November 2015; pp. 98–108. [Google Scholar]
- Karondia, L.A.; Handoko, E.Y.; Hapsari, H. 3D modelling analysis of sea-level rise impact in Semarang, Indonesia. In IOP Conference Series: Earth and Environmental Science, Proceedings of the Geomatics International Conference 2019, Surabaya, Indonesia, 21–22 August 2019; IOP Publishing: Bristol, UK, 2019; Volume 389, p. 012005. [Google Scholar]
- Marfai, M. Impact of coastal inundation on ecology and agricultural land use case study in central Java, Indonesia. Quaest. Geogr. 2011, 30, 19–32. [Google Scholar] [CrossRef]
- Putranto, T.T.; Rüde, T.R. Groundwater Problems in Semarang Demak Urban Area, Java Indonesia. In Mitteilungen zur Ingenieurgeologie und Hydrogeologie-Festschrift zum 60. Geburtstag von Univ.-Prof. Dr. Dr. h.c. Rafig Azzam; RWTH Aechen University: Aachen, Germany, 2011; Volume 104, pp. 95–106. [Google Scholar]
- Sejati, A.W.; Buchori, I. A GIS Model for Predicting Disaster Prone Areas Affected by Global Sea-Level Rise: A Case Study of Semarang City. In Vulnerability, Resilience, and Sustainability, Proceedings of the 1st International Conference on Regional Development, Department or Urban and Regional Planning Diponegoro University, Semarang, Indonesia, 9–10 November 2010; Biro Penerbit Planologi Universitas Diponegoro: Semarang, Indonesia, 2010; pp. 5–12. [Google Scholar]
- Marfai, M.A.; King, L. Potential vulnerability implications of coastal inundation due to sea level rise for the coastal zone of Semarang city, Indonesia. Environ. Geol. 2008, 54, 1235–1245. [Google Scholar] [CrossRef]
- Sumaryo, H. Sutanta, Diyon, Pembangunan Basis Data Spasial Untuk Pembuatan Model Prediksi Pengaruh Peurunan Tanah dengan Teknologi.pdf. Gama Sains. 2004, 6, 41–51. [Google Scholar]
- Supriyadi; Khumaedi; Purnomo, A.S.P. Geophysical and hydrochemical approach for seawater intrusion in North Semarang, Central Java, Indonesia. Int. J. GEOMATE 2017, 12, 134–140. [Google Scholar] [CrossRef]
- Supriyadi; Khumaedi; Yusuf, M.; Agung, W. Using a time lapse microgravity model for mapping seawater intrusion around Semarang. In AIP Conference Proceedings, Proceedings of the 4th International Conference on Theoretical and Applied Physics (ICTAP), Denpasar, Indonesia, 16–17 October 2014; AIP Publishing: College Park, MD, USA, 2016; Volume 1719, p. 030041. [Google Scholar]
- Hartawan, F.; Wahyudi, S.I. The real operational cost for managing Semarang river polder drainage system. In IOP Conference Series: Materials Science and Engineering, Proceedings of the 4th International Conference on Civil Engineering Research (ICCER 2020), Surabaya, Indonesia, 22–23 July 2020; IOP Publishing: Bristol, UK, 2020; Volume 930, p. 012074. [Google Scholar]
- Wahyudi, S.I.; Adi, H.P.; Schultz, B. Revitalizing and Preparing Drainage Operation and Maintenance to Anticipate Climate Change in Semarang Heritage City. J. Environ. Sci. Eng. B 2017, 6, 17–26. [Google Scholar] [CrossRef][Green Version]
- Andreas, H.; Abidin, H.Z.; Sarsito, D.A.; Pradipta, D. Insight Analysis on Dyke Protection Against Land Subsidence and The Sea Level Rise Around Northern Coast of Java (Pantura) Indonesia. Geoplanning J. Geomatics Plan. 2018, 5, 101–114. [Google Scholar] [CrossRef]
- Tazakka, M.S.; Tirta, B.A.; Popang, M.A. Study of negative skin friction on floating piles foundation due to long-term groundwater extraction in Semarang, Indonesia. In IOP Conference Series: Environmental Science, Proceedings of the International Conference on Geological Engineering and Geosciences, Yogyakarta, Indonesia, 16–18 March 2021; IOP Publishing: Bristol, UK, 2021; Volume 851, p. 012025. [Google Scholar]
- Utami, W.; Wibowo, Y.A.; Permadi, F.B. The Impact of Tidal Flooding on Decreasing Land Values in the Areas of Tugu District, Semarang City. J. Ilmu Lingkung. 2021, 19, 10–20. [Google Scholar] [CrossRef]
- Amin, C. Staying Decision Making Process in Disaster Prone Area: A Grounded Theory Method Study on Fishermen Community in Semarang Coast, Indonesia. Humanit. Soc. Sci. Rev. 2019, 7, 322–330. [Google Scholar] [CrossRef][Green Version]
- Hadi, S.P. In Search for Sustainable Coastal Management: A Case Study of Semarang, Indonesia. In IOP Conference Series: Earth and Environmental Science, Proceedings of the 2nd International Conference on Tropical and Coastal Region Eco Development, Bali, Indonesia, 25–27 October 2016; IOP Publishing: Bristol, UK, 2017; Volume 55, p. 12054. [Google Scholar]
- Miladan, N. Communities’ Contributions to Urban Resilience Process: A Case Study of Semarang City (Indonesia) toward Coastal Hydrological Risk. Doctoral Dissertation, Université Paris-Est, Paris, France, 2016. [Google Scholar]
- Marfai, M.A.; King, L. Coastal flood management in Semarang, Indonesia. Environ. Geol. 2008, 55, 1507–1518. [Google Scholar] [CrossRef]
- Marfai, M.A.; King, L.; Sartohadi, J.; Sudrajat, S.; Budiani, S.R.; Yulianto, F. The impact of tidal flooding on a coastal community in Semarang, Indonesia. Environmentalist 2007, 28, 237–248. [Google Scholar] [CrossRef]
- Marfai, M.A.; Hizbaron, D.R. Community’s adaptive capacity due to coastal flooding in Semarang coastal city, Indonesia. Analele Univ. Din Oradea Ser. Geogr. 2011, 1, 209–221. [Google Scholar]
- Rudiarto, I.; Handayani, W.; Wijaya, H.B.; Insani, T.D. Land resource availability and climate change disasters in the rural coastal of Central Java-Indonesia. In IOP Conference Series: Earth and Environmental Science, Proceedings of the CITIES 2017: Multi Perspectives on Peri-Urban Dynamics Towards Sustainable Development, Surabaya, Indonesia, 18 October 2017; IOP Publishing: Bristol, UK, 2018; Volume 202, p. 012029. [Google Scholar]
- Suryanti, E.D.; Marfai, M.A. Adaptasi masyarakat kawasan pesisir Semarang terhadap bahaya banjir pasang air laut. J. Kebencanaan Indones. 2008, 1, 335–346. [Google Scholar]
- Khadiyanto, P.; Soetomo, S.; Hadi, S.P. Settlement adaptation on a seawater tide overflow area at the north part of Semarang, Indonesia. J. Flood Risk Manag. 2017, 10, 535–545. [Google Scholar] [CrossRef]
- Fauziah, A.N. Kajian Kerentanan Iklim: Sebuah Penilaian Kembali di Wilayah Pesisir Kota Semarang. J. Pembang. Wil. KOTA 2014, 10, 316. [Google Scholar] [CrossRef][Green Version]
- Ameir, M.J.; Ekomadyo, A.S.; Hutomo, C.S. Cultural Capital of a community to adapt in prone areas with floods, land subsidence and its Architectural representation. Case Study in Bandarharjo Semarang. Local Wisdom J. Ilm. Kaji. Kearifan Lokal 2020, 12, 61–70. [Google Scholar] [CrossRef]
- Rudiarto, I.; Rengganis, H.; Sarasadi, A.; Caesar, E. The effectiveness of strategy adaptations on tidal flood in the coastal areas of Sayung, Demak, Central Java, Indonesia. In IOP Conference Series: Earth and Environmental Science, Proceedings of the 1st International Conference on Environment, Sustainability Issues and Community Development, Central Java Province, Indonesia, 23–24 October 2019; IOP Publishing: Bristol, UK, 2020; Volume 448, p. 012090. [Google Scholar]
- Wiratuningsih, D.; Setyowati, D.L.; Suhandini, P. The Adaptation of The Society in Coping with Tidal Flood in Kemijen Village Semarang City. J. Educ. Soc. Stud. 2018, 7, 146–153. [Google Scholar]
- Saharom, N.S.; Diana, S.C.; Kusyala, D. Alternative Housing System & Materials Criteria for Land Subsidence Area (Case Study: Bandarharjo, Semarang). In IOP Conference Series: Earth and Environmental Science, Proceedings of the International Conference, Bandung, Indonesia, 11 November 2017; IOP Publishing: Bristol, UK, 2018; Volume 152, p. 012015. [Google Scholar]
- Widada, S.; Saputra, S.; Hariadi. Determination of Soft Lithology Causes the Land Subsidence in Coastal Semarang City by Resistivity Methods. In IOP Conference Series: Earth and Environmental Science, Proceedings of the 3rd International Conference on Tropical and Coastal Region Eco Development, Yogyakarta, Indonesia, 2–4 October 2017; IOP Publishing: Bristol, UK, 2018; Volume 116, p. 012092. [Google Scholar]
- Pryambodo, D.G. Zonasi penurunan muka air tanah di wilayah pesisir berdasarkan teknik geofisika gaya berat mikro 4D (Studi kasus: Daerah industri Kaligawe-Semarang). J. Kelaut. Nas. 2017, 10, 151–162. [Google Scholar] [CrossRef][Green Version]
- Suhelmi, I.R. Kajian dampak land subsidence terhadap peningkatan luas genangan rob di Kota Semarang: Impact of land sub-sidence on inundated area extensivication at Semarang City. Ilm. Geomatika 2012, 18, 9–16. [Google Scholar]
- Nugroho, S.H. Prediksi luas genangan pasang surut (rob) berdasarkan analisis data spasial di Kota Semarang, Indonesia. J. Lingkung. Dan Bencana Geol. 2013, 4, 71–87. [Google Scholar] [CrossRef]
- Suripin; Pujiastuti, R.; Widjonarko. The Initial Step for Developing Sustainable Urban Drainage System in Semarang City-Indonesia. In Procedia Engineering, Proceedings of the Sustainable Civil Engineering Structures and Construction Materials (SCESCM 2016), Bali, Indonesia, 5–2 September 2016; Elsevier Ltd: Amsterdam, The Netherlands, 2017; Volume 171, pp. 1486–1494. [Google Scholar]
- Widada, S.; Zainuri, M.; Yulianto, G.; Satriadi, A.; Wijaya, Y.J.; Helmi, M. Mitigation of floodwaters inundation due to land subsidence in the coastal area of Semarang City. In IOP Conference Series: Earth and Environmental Science, Proceeding of the 5th International Conference on Tropical and Coastal Region Eco Development, Semarang, Indonesia, 17–18 September 2019; IOP Publishing: Bristol, UK, 2020; Volume 530, p. 012006. [Google Scholar]
- Putranto, T.T.; Hidajat, W.K.; Susanto, N. Developing groundwater conservation zone of unconfined aquifer in Semarang, Indonesia. In IOP Conference Series: Earth and Environmental Science, Proceedings of the 2nd International Conference on Tropical and Coastal Region Eco Development, Bali, Indonesia, 25–27 October 2016; IOP Publishing: Bristol, UK, 2017; Volume 55, p. 12011. [Google Scholar]
- Buchori, I.; Sugiri, A.; Mussadun, M.; Wadley, D.; Liu, Y.; Pramitasari, A.; Pamungkas, I.T. A predictive model to assess spatial planning in addressing hydro-meteorological hazards: A case study of Semarang City, Indonesia. Int. J. Disaster Risk Reduct. 2018, 27, 415–426. [Google Scholar] [CrossRef]
- Prasetyo, Y.; Bashit, N.; Simarsoit, Y. Study of Correlation of Residential and Industrial Growth Pattern in Semarang City to the Aquifer Capacity Changes in the Year 2014–2017. In IOP Conference Series: Earth and Environmental Science, Proceedings of the 4th International Conference of Indonesian Society for Remote Sensing, Makassar, Indonesia, 30 October 2018; IOP Publishing: Bristol, UK, 2019; Volume 280, p. 012001. [Google Scholar]
- Bakti, H.; Naily, W.; Lubis, R.F.; Delinom, R.M.; Sudaryanto, S. Penjejak keluaran airtanah lepas patai (KALP) di pantai utara Semarang dan sekitarnya dengan 222Radon. Ris. Geol. dan Pertamb. 2014, 24, 43–51. [Google Scholar] [CrossRef]
- Andreas, H.; Abidin, H.Z.; Sarsito, D.A.; Meilano, I. Investigating the tectonic subsidence on Java Island using GNSS GPS campaign and continuous. In AIP Conference Proceedings, Proceedings of the 7th International Symposium on Earth Hazard and Disaster Mitigation (ISEDM) 2017, Bandung, Indonesia, 19–21 November 2017; AIP Publishing: College Park, MD, USA, 2018; Volume 1987, p. 020091. [Google Scholar]
- Supriyadi; Khumaedi; Sugiyanto; Heparona, J. Microgravity method to monitor subsidence in Kota Lama area Semarang. In Journal of Physics: Conference Series, Proceedings of the 6th International Conference on Mathematics, Science, and Education (ICMSE 2019), Semarang, Indonesia, 9–10 October 2019; IOP Publishing: Bristol, UK, 2020; Volume 1567, p. 032068. [Google Scholar]








| Impact | References |
|---|---|
| Degrading Environmental condition | |
| Worsening tidal flooding exposure | [4,8,9,25,29,35,39,41,50,51,63,70,84,108,110,111,112,113] |
| Submerged/loss of land | [4,49,54,63,65,83,109,114] |
| Changing shoreline | [105,115] |
| Seawater intrusion | [53,71,101,108,116,117,118] |
| Physical Infrastructure Destruction | |
| Sinking and abandoned house/building | [9,19,76,119] |
| Damaging building, road, drainage system | [2,8,22,33,76,89,119,120,121] |
| Economical Loss | |
| Increasing cost of maintenance (household and government) | [2,8,118] |
| Land value decrease | [122] |
| Property value decrease | [114] |
| Disruption in economic activities | [62,114] |
| Worsening Social Quality of life | |
| Lowering quality of life | [8,19,58,70,72,76,119] |
| Disrupting local people’s day-to-day activity | [26,41,65,114,123,124] |
| Increasing coastal vulnerability | [2,5] |
| Increasing harmful sanitation-related diseases such as Malaria, Dengue, Labtoferosis, etc. | [31,52,124,125] |
| Potential | Current Problems/Issues/Challenges | Room for Improvements |
|---|---|---|
| Progress in developing comprehensive coastal spatial planning [33] | Land subsidence (and any other coastal hazards) is rarely incorporated in spatial planning [19,28,32] | Designating land subsidence prone areas in the spatial planning policy [69] |
| Some vulnerable areas are dedicated as land reclamation development areas [32,37] | Stipulating no-development zones/limiting the development or regarding the deteriorating coastal areas as conservation zones [19,69] | |
| Lack of access to land subsidence data [2] | Developing interactive and transparent platform for land use planning [32] | |
| Lack of monitoring [72,102] | ||
| Land use mapping has not been successfully used to control activities in subsiding areas [126] | Strengthening law enforcement [40] | |
| Land loss due to permanent flood or coastal erosion [2,3,54,63,83,102,108,127] | Developing fair land compensation mechanism | |
| Increasing urbanization (population, housing, and industries) | The housing boom that relies on groundwater [1,54,70,103] | Controlling housing/real estate development [82] |
| Groundwater crisis [73] | Regular monitoring and reporting on land-use change impact to the environment [40] by optimizing the use of geospatial data [9] Shift to proactive planning [69] | |
| High urban surface loads [9,19,92] | ||
| Unsustainable land use change [30,54,60,69,101,103] | ||
| High participation in relevant initiatives [33,39] | Toll-road development that will potentially increase future urban development [147] | |
| Temporary adaptation [40,72,133] | ||
| Unintegrated embankment development that worsens flooding [108] | ||
| Ineffective mitigation [72,102] |
Publisher’s Note: MDPI stays neutral with regard to jurisdictional claims in published maps and institutional affiliations. |
© 2021 by the authors. Licensee MDPI, Basel, Switzerland. This article is an open access article distributed under the terms and conditions of the Creative Commons Attribution (CC BY) license (https://creativecommons.org/licenses/by/4.0/).
Share and Cite
Hamdani, R.S.; Hadi, S.P.; Rudiarto, I. Progress or Regress? A Systematic Review on Two Decades of Monitoring and Addressing Land Subsidence Hazards in Semarang City. Sustainability 2021, 13, 13755. https://doi.org/10.3390/su132413755
Hamdani RS, Hadi SP, Rudiarto I. Progress or Regress? A Systematic Review on Two Decades of Monitoring and Addressing Land Subsidence Hazards in Semarang City. Sustainability. 2021; 13(24):13755. https://doi.org/10.3390/su132413755
Chicago/Turabian StyleHamdani, Rizkiana Sidqiyatul, Sudharto Prawata Hadi, and Iwan Rudiarto. 2021. "Progress or Regress? A Systematic Review on Two Decades of Monitoring and Addressing Land Subsidence Hazards in Semarang City" Sustainability 13, no. 24: 13755. https://doi.org/10.3390/su132413755
APA StyleHamdani, R. S., Hadi, S. P., & Rudiarto, I. (2021). Progress or Regress? A Systematic Review on Two Decades of Monitoring and Addressing Land Subsidence Hazards in Semarang City. Sustainability, 13(24), 13755. https://doi.org/10.3390/su132413755

