Abstract
Framed within the theoretical support of the Self-determination Theory (SDT) this study aimed to analyze the relationship between the satisfaction of basic psychological needs, the self-determined motivation towards physical education, and the physical self-concept of Spanish teenagers. For this, 618 students, aged from 10 to 14 years-old (M = 11.62, SD = 0.94), participated in physical education classes. The Basic Psychological Needs Satisfaction Scale (PNSE), the dimensions of intrinsic motivation and identified motivation of the Perceived Locus of Causality Scale in physical education classes (PLOC), and the Physical Self-Concept Questionnaire (PSPP) were administered. A structural equation model and test confirmatory factor analysis were used. The results indicate a positive relationship between the satisfaction of the basic psychological needs of the students and the self-determined motivation towards physical education, with this being positively associated with the physical self-concept of the students. In addition, a prediction model (χ2 = 763.23; p < 0.001; χ2/d.f. = 3.00; IFI = 0.91; CFI = 0.91; TLI = 0.90; RMSEA = 0.05) showed the satisfaction of basic psychological needs positively predicted their self-determined motivation towards physical education, and this, in turn, a greater physical self-concept of the students. The results are discussed centered on the importance of the physical education teacher contemplating experiences that work on the promotion of personal identity and student self-esteem through the improvement of quality motivation. Consequently, the greater importance of the physical self-concept of the students was explained thanks to more autonomous (intrinsic and identified regulation) motivation and higher levels of basic psychological needs (especially autonomy and competence).
1. Introduction
Adolescence is a crucial and essential phase in the life development of individuals, due to its impact on the development of personality and also regarding the first acquisition of healthy lifestyle habits that will constitute the basis for adulthood [1]. In this sense, physical education contributes to the three dimensions of sustainable development showing more and more evidence and being necessary to generate educational strategies to improve levels of practice [2]. However, one of the greatest problems for adolescents is physical inactivity, associated with health risks such as increased metabolic syndrome and various cardiovascular diseases [3], finding that a large part of adolescents is not physically active enough to benefit from these health services [4]. However, in addition, their levels of physical activity seem to decrease as adolescents age [5].
The terms self-concept and self-esteem have been part of the interest of the scientific literature in the field of well-being during the last decades. However, while self-concept refers to the set of traits that a person attributes to himself/herself, being a cognitive aspect or representation, self-esteem would be the evaluative-affective part [6]. Both aspects are influenced by the perception and social and physical experiences where the person develops, being fundamental psychosocial factors in the construction of the identity of the young person. In this scenario, physical self-concept has been deemed as an important aspect to consider during adolescence to support adaptive development and prevent possible associated problems [4]. This is defined as the adolescent’s description and evaluative self-perceptions regarding her own appearance and physical abilities [7]. Fox and Corbin [8] developed a multidimensional and hierarchical model comprised of three levels, with self-esteem at the apex (upper level), physical self-assessment at an intermediate level, which acts as a mediator of the relationship between each of the subdomains and the global self-esteem, and sports competence, body attractiveness, physical condition, and physical strength at its base (lower level) [9]. This hierarchical framework is attractive because it infers a path by which regular interaction with different aspects of life might modify the more enduring and global elements of self-regard [8]. The satisfaction of having played well in a soccer game, for example, may eventually, generalize, if repeated often enough, to physical and global self-worth [8]. Presently, there is consensus in the scientific literature with respect to the idea that physical self-concept has a high association with the motivation of adolescents towards physical activity in the sense that individuals who describe themselves as having a positive self-perception of themselves have a greater probability of practicing physical activities or sports in the first developmental periods [10,11,12].
However, with respect to the associations of the variables between themselves, more information is needed that will help us understand if this self-concept acts as the result, mediator, or moderator of the physical activity of adolescents [13]. Thus, although in the last few decades some evidence has been found about the lack of association between both variables [9], recent studies [13,14,15] have verified how greater levels of physical activity (moderate-vigorous) are responsible for a more positive physical self-concept of adolescents, which would be essential for contributing to the optimization of their long-term health and well-being [16]. In other studies along the same line, the physical self-concept has been shown to facilitate a greater adherence towards the present and future physical activity [7,17], with the individuals who are more physically active being the ones who possessed a greater physical self-concept [7,18]. In this sense, the existence of a bi-directional relationship between both variables is possible [19,20], and on the one hand, we as individuals tend to participate in areas in which we value ourselves better; but on the other, in regard to the participation and persistence associated to the practice, these could be greater in individuals who perceive themselves in a specific manner (for example, if they have a high perception of physical competence).
In this sense, the Self-determination Theory (SDT) has stood out in recent decades as a theoretical framework with the potential to help understand the motivational process inherent in behavior [21]. This theory suggests that motivation for any given behavior may be extrinsically motivated, intrinsically motivated, or unmotivated. Deci and Ryan [21] theorized that motivation is found and takes place along a self-determination continuum, ranging from extrinsic and intrinsic forms of autonomous motivation to controlled motivation and demotivation [22].
Specifically, demotivation refers to a lack of extrinsic or intrinsic motivation. Extrinsic motivation is comprised of four different types of behavior regulation: external, introjected, identified, and integrated, moving from a type of motivation that is more oriented towards satisfying others and external rewards, to looking for more internal related rewards with health or personal satisfaction. Integrated regulation is the most self-determined level of extrinsic motivation and is associated with the coherence of one’s own values [23]. The regulation identified, on its part, would imply performing an action because it is considered of high value and because of the benefits that the person thinks its performance could bring [23,24]. However, in introjected regulation, the person feels that they “must do” an activity because of the feelings of guilt that would result from not carrying it out, or for not possessing a certain social recognition. Along the same lines, with external regulation as a less self-determined form of motivation, behavior depends on external reward or avoidance of punishment.
Intrinsic motivation, however, lacks association with any search for other motives beyond enjoyment, satisfaction, and pleasure, presenting the highest level of self-determination [25], and associating to a series of positive behavioral, psychological and social aspects in physical education [25]. It refers to the autonomous behavior by which people carry out an action for the intrinsic interest in the activity.
On the other hand, the Basic Psychological Needs Theory [23,24] indicates that people depend on certain personal and social elements for adaptive development, and also have an innate tendency to do so. These elements are known as Basic Psychological Needs (BPN) [26]. Autonomy is related to aspects of self-management and behavior regulation, corresponding to the need to make choices about activities and one’s own behavior. Competence is related to the need to experience efficiency and confidence when performing certain activities. Finally, in regard to Relatedness, a reference is made to the need to obtain positive participation with others, care for oneself, and feel integrated into the group [26].
The relationship between physical self-concept and motivation is yet to be discovered, although some works have shown negative correlations between motivational task orientation and physical self-concept [27]. However, theoretical connections exist between the regulation identified and integrated into Physical Education and the physical self-concept. For example, these regulations are commonly based on the need to feel competent, with competence perceptions being a key component of physical self-concept [22], with these authors, in turn, finding a relationship between physical self-concept with greater effort. Therefore, the regulation identified may have an indirect relationship with the physical self-concept [28]. In addition, another important aspect is the evidence that a greater physical self-concept is associated with adolescents who are more physically active [7,18]. As a result, it is likely that the autonomous motivation of students, and its associated physical self-concept, may indirectly influence their physical activity during their free time [28]. However, the mediating role of physical self-concept is not clear, as it seems to be not only related to the most internal motivations, but also to extrinsic motivation and its regulations [29].
Self-concept has been shown to mediate the relationships between identified motivation and global self-concept, as well as between this regulation and free-time physical activity [28]. In turn, it is noteworthy that physical self-concept can be divided into various sub-domains, as indicated by the study by Lohbeck et al. [30], where a high physical self-concept in resistance exercises and sports competition also predicted a greater satisfaction with physical activity, without a relationship found with other types of exercises such as strength, speed, coordination or flexibility exercises. On the other hand, physical self-concept seems to be a direct and indirect mediator of motor skills and physical activity in adolescents [4,31], although this same study highlighted that certain constructs of physical self-concept did not have this potential, such as resistance, contrary to the study by Lohbeck et al. [30].
As noted above, current scientific literature indicates that self-concept plays a very important role with respect to motivation, as it participates in the promotion of well-being or in reducing anxiety [32]. However, it should be noted that the studies which analyzed the relationship between physical self-concept and motivation were generally focused on the adult population. Thus, Martín-Albo et al. [33] showed how physical self-concept worked as a mediator of the relationships between intrinsic motivation and satisfaction with life. On the other hand, the study by Conde-Pipó et al. [34] pointed out how physical self-concept was associated with intrinsic motivation, with carrying out physical activity during adolescence and presently having good sports habits also being fundamental factors for its maintenance.
Therefore, as indicated by Craven and Marsh [35], although motivation can play a key role in the development of self-concept, previous works have recognized that this relationship is complex [22,36]. Thus, more in-depth studies are needed to obtain more knowledge that will help us to understand the variables involved in this relationship. Ultimately, despite the existence of a demonstrated positive relationship between both variables, it is considered of special interest to address this research line in the population of children and/or adolescents, as this has not yet been investigated in depth.
The objective of this study is to analyze how the basic psychological needs of autonomy, competence, and relatedness can be predictors of more self-determined motivation in a sample of Spanish adolescents, and in turn, how this autonomous motivation predicts physical self-concept. The research hypothesis is that satisfaction of the basic psychological needs would act as a trigger and would predict a higher self-determined motivation towards physical education, which would lead to adaptive behaviors such as a greater physical self-concept of the students.
2. Materials and Methods
2.1. Participants
The sample was comprised of a total of 618 students aged between 10 and 14 years old (M = 11.62, SD = 0.94), and none of them refuse to participate in the research. They belonged to 24 public secondary schools in various Spanish municipalities (301 boys and 317 girls) with a middle socioeconomic status. In Spain, all secondary schools have a similar physical education curriculum, and the same number of hours is dedicated to physical education throughout the country.
2.2. Measurements
2.2.1. Psychological Need Satisfaction in Exercise Scale
The Psychological Need Satisfaction in Exercise Scale (PNSE) by Wilson et al. [37], which was validated in Spain by Moreno-Murcia et al. [38] within the physical education context, was utilized being a modified version. The PNSE uses a total of 18 items, six to evaluate each need: competence (i.e., “I am confident that I can do the most challenging exercises”), autonomy (i.e., “I think I can make decisions in my training sessions”), and relationships with others (i.e., “I feel close to my training partners because they accept me for who I am”). The sentence prior to these statements was “In my trainings ...” and the responses were scored with a Likert-type scale, with the scores ranging from 1 (False) to 6 (True). The internal consistency of the different needs was 0.82, 0.80, and 0.79, respectively.
2.2.2. Autonomous Motivation in Physical Education
Dimensions of the validated Spanish version [39] of the Perceived Locus of Causality Scale by Goudas et al. [40] were used. The dimensions (composed of four items each) identified regulation (i.e., “Because I can learn skills that I could use in other areas of my life”), and intrinsic motivation (i.e., “Because physical education is fun”) were used. The scale was headed by the statement “I participate in this physical education class ...” and was answered through a Likert-type scale from 1 (Totally disagree) to 7 (Totally agree). Cronbach’s alpha values of 0.74 for intrinsic motivation, and 0.73 for identified regulation were obtained.
2.2.3. Physical Self-Concept
The physical self-concept measurement questionnaire by Moreno and Cervelló (2005) [41], was used, taken from the original Physical Self-Perception Profile (PSPP) by Fox and Corbin [9]. The instrument is composed of 30 items and five factors: perceived competence, physical appearance, physical condition, physical strength, and self-esteem. The responses to the instrument were expressed with a Likert-type scale from 1 (Totally disagree) to 4 (Totally agree). The Cronbach Alpha values obtained were 0.76 for perceived competence, 0.81 for physical appearance, 0.87 for physical condition, 0.68 for physical strength, and 0.77 for self-esteem.
2.3. Procedure
To collect the information, the study was first approved by the Ethics Committee of the institution of the head researcher (DPS.JMM.01.14), after which we contacted the management team of the educational centers to inquire about their possible collaboration in this study. The students were asked for written permission from their parents, as they were minors. The administration of the definitive scales was conducted online before the beginning of the physical education lesson and took approximately 20 min to complete. The tool used for data collection was google forms. The physical education teacher supervised the answers and during the completion process, all those problems that could arise were solved by the teacher.
2.4. Analysis of Data
First, the mean, standard deviations, skewness, and kurtosis indices were calculated as part of the descriptive statistical analysis. These data were then complemented with the calculation of the internal consistency of each factor through the use of the Cronbach’s alpha coefficient, which is acceptable with values over 0.70 [42]. Lastly, bivariate correlations for all the studied variables were also calculated. To verify the relationship between the studied variables, a two-step maximum likelihood (ML) approach was utilized, as it allows multiple types of testing the complex relationships between the observed and latent variables [43]. In the first step, (measurement model) a confirmatory factor analysis (CFA) was performed.
In the second step, to test different theoretical models, which include all the variables within the same regression model, we used a structural equation model (SEM). For this, more than one dependent variable was used, and also considering the same variable as both dependent and independent [43]. For the CFA and SEM, the following absolute and incremental indices were used for analysis: Comparative Fit Index (CFI), Tucker-Lewis Index (TLI), and the Root Mean Square Error of Approximation (RMSEA) with its respective Confidence Interval (CI90%). For the cut-off points, the following were considered acceptable: a CFI and TLI ≥ 0.90, and an RMSEA ≤ 0.80, following several recommendations [44,45]. To measure direct and indirect effects among constructs, a 95% Confidence Interval (CI95%) was utilized, with significance shown the CI did not encompass zero. The structural SEM model was initially evaluated separately in each group to test the multiple group analysis. Current research studies have utilized the differences in CFI, TLI, and RMSEA to evaluate structural invariance. The data were analyzed using the statistical packages SPSS 25.0 and AMOS 23 (SPSS Inc., Chicago, IL, USA).
3. Results
3.1. Descriptive Analysis and Bivariate Correlations
The results (see Table 1) revealed that competence was the highest-ranked variable from the psychological needs satisfaction scale, with a mean value of 5.30. The participants’ perception of self-concept obtained a mean value of 3.03. Both motivation dimensions (intrinsic and identified) showed the same mean score of 6.37. Skewness and kurtosis indices were within −2/−2 and −7/+7 values respectively, assuming the univariate normality of the data [46]. Cronbach’s alpha yielded acceptable values [40] for all variables, as they were above 0.70, except for one of the physical self-concept factors (physical strength). Finally, the correlation analysis revealed significant positive correlations among all study variables.
Table 1.
Mean, standard deviation, and correlations between variables.
3.2. Measurement Model
A structural equation model was used to analyze the relationships and interactions between the variables of the model proposed (basic psychological needs satisfaction, autonomous motivation, and physical self-concept). Different indices were considered [χ2, χ2/d.f. = l, CFI (comparative fit index), NFI (normed fit index), TLI (Tucker Lewis index), and RMSEA (root mean square error of approximation)]. Skewness and kurtosis values of <|2| and <|7|, respectively were observed. Also, a value greater than 70 was found for Mardia’s multivariate index, indicating that multivariate normality was not present [47]. The maximum likelihood estimation method and the covariance matrix between the items were used as input for data analysis. The following values were obtained: χ2 (353, n = 618) = 845.7, p < 0.001, χ2/d.f. = 2.40, CFI = 0.92, IFI = 0.93, TLI = 0.91, RMSA = 0.05, SRMR = 0.06. The standardized regression weights were found to be between 0.41 and 0.91, with these values being statistically significant and yielding a variance of the error that was deemed satisfactory [48]. The t values from each weight were used to measure contribution, with values 1.96 and above considered significant.
3.3. Structural Regression Model
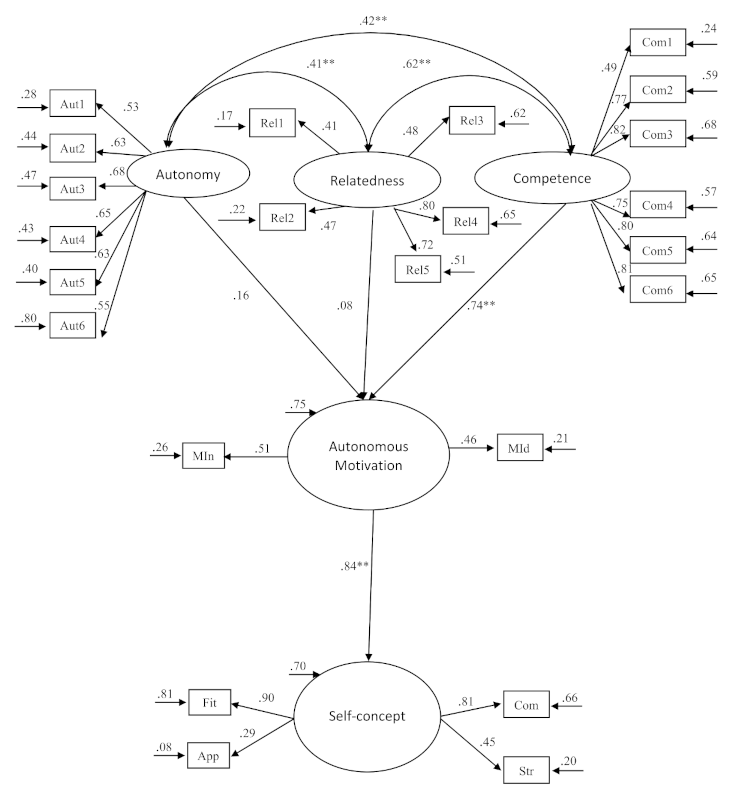
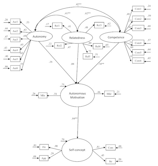
The model was recursive and identified. The maximum likelihood estimation method was applied to the analysis. The goodness-of-fit test yielded appropriate fit values [49] according to the established parameters: χ2 (233, n = 618) = 682.3, p < 0.000, χ2/d.f. = 2.93, CFI = 0.93, IFI = 0.93, TLI = 0.91, RMSEA = 0.06, SRMR = 0.06. All the relationships were significant except for autonomy and relatedness with autonomy motivation, and the standardized regression weights ranged between 0.29 and 0.90, except for these two previous variables (see Figure 1). The indices obtained after the analysis showed an adequate adjustment model (Figure 1): χ2 = 763.23; p < 0.001; χ2/d.f. = 3.00; IFI = 0.91; CFI = 0.91; TLI = 0.90; RMSEA = 0.05.
Figure 1.
Structural equation model (SEM) which analyses the relationships between autonomy, relatedness, competence, autonomous motivation and self-concept. Note: ** p < 0.001.
Similarly, standardized regression weights were utilized to examine each factor’s contribution in the prediction of other variables. The results of the model (see Figure 1) revealed that perceived autonomy (β = 0.16), relatedness (β = 0.08), and competence (β = 0.74) predicted autonomous motivation, which therefore predicted a greater self-concept of the participants (β = 0.84), explaining 70% of the variance.
3.4. Indirect Effects
An analysis of mediated or indirect effects must be performed to explain a model [50]. In our study, autonomy and competence had a significant indirect and positive effect on self-concept (β = 0.136 and β = 0.612), as revealed by the standardized indirect effects (see Table 2). On the other hand, relatedness did not show any significant indirect effect.
Table 2.
Standardized indirect effects of the variables.
4. Discussion
Based on the framework of the SDT [21,51], the objective of this study was to verify the predictive power of the satisfaction of basic psychological needs in a sample of adolescent students in physical education classes, for the autonomous motivation in physical education classes, and this in turn, on the physical self-concept of adolescents, and this study hypothesis was confirmed.
First, the results of the model reported that the three basic psychological needs were related to each other in a positive and significant way, as postulated by the SDT, and in addition, these variables were also related to autonomous motivation in physical education and the students’ physical self-concept. More specifically, this study was in line with the work by Sánchez-Miguel et al. [52], who found a positive relationship between the physical self-concept of physical education students and the perception of physical competence, as well as with that of Boyd et al. [53] and Conde-Pipó et al. [34] where the physical self-concept was correlated with intrinsic motivation. Along these lines, the study by Martín-Albo et al. [33] on the relationships between intrinsic motivation, self-concept, and satisfaction with life, concluded that intrinsic motivation had a direct effect on physical self-concept.
Thus, due to the multidimensional nature of adolescents’ physical self-concept, in which perceptual, cognitive, and emotional elements are brought together through a mental representation of themselves [54], it is key that the adolescent’s experiences in physical education classes are designed in such a way that they can satisfy their psychological mediators of autonomy, competence, and relatedness.
In addition, in line with the postulates of the SDT, and specifically with the expected positive associations regarding the most autonomous forms of motivation (intrinsic and identified) [25] and different adaptive consequences of cognitive, emotional, and behavioral nature [23], in this work, these forms of regulation showed a positive relationship with physical self-concept. Thus, the most self-determined students were those who had a better physical self-perception in the context of physical education classes. Along these lines, in the study by Méndez-Giménez et al. [55], with a sample of adolescents in which they studied the relationship of the most self-determined types of motivation with physical self-concept, intrinsic motivation, and introjected motivation showed a positive relationship with physical self-concept. However, they did not find a relationship between the regulation identified and physical self-concept. On its part, the study by Georgiadis et al. [56], with a sample of 350 adult athletes, found that both the identified and intrinsic regulations were positively associated with the practitioners’ physical self-concept. In agreement with the SDT, our results confirm that the student’s feelings of personal self-worth or (physical) esteem would be strongly influenced by the more self-determined self-regulations. Or what is the same, the students need their feelings of personal worth and physical esteem to be supported through an internal locus of control in their own regulation of behavior to generate their own perceptions of success. Therefore, this perspective is fundamental in understanding the role of motivation towards physical education classes for the shaping of an adaptive perception about oneself [28,55].
A strength of this study is that this is one of the first studies considering student population, physical self-concept, basic psychological need satisfaction, and autonomous motivation. The data analysis allows not only to find associations between variables but also to predict and indicate the likelihood of them. Apart from that, this study was developed in a school context while most of them have been conducted outside of school time.
However, this study had some limitations. One of them is that it is a cross-sectional study, and we should keep in mind that the associations between variables are bidirectional, and adolescents who have greater self-concept show more autonomous motivation, and it is associated with the basic psychological need satisfaction. Furthermore, this study would need to be replicated to include the role of the physical education teacher as a trigger variable. In addition, studies are required to corroborate whether said physical self-concept is significant for the practice of sports outside the school context, in line with the postulates by Vallerand [57], and previous research [58]. This kind of sampling has been intentional due to accessibility. Future work that addresses this issue should be carried out using sampling with greater methodological validity, such as random sampling. Finally, the type of methodological design, of a transversal and correlational nature, prevents any type of explanation of a causal nature. Longitudinal studies and experimental and/or quasi-experimental designs should be carried out to check the sequence proposed in this study.
Finally, regarding the indications to work on its promotion, by professionals from educational institutions, the scientific literature in recent intervention studies [52] indicates that the work on acceptance of one’s own body during physical education classes is a fundamental aspect to improve the physical self-concept of young people.
Regarding future prospects, the promotion of intervention programs to improve physical self-concept is recommended [59,60]. It would be advisable to carry out program-based interventions to promote physical activity, inside and outside the classroom, to improve the physical self-concept of the youth, bringing them closer to higher levels of overall health [61,62].
5. Conclusions
The great importance of physical self-concept of the students was explained thanks to more autonomous (intrinsic and identified regulation) motivation and higher levels of basic psychological needs (especially autonomy and competence). This study reflects the importance of the physical education subject contemplating experiences that work on the promotion of personal identity and student self-esteem through the improvement of quality motivation. This is in line with the contribution of physical education to the three dimensions of sustainable development. It also reflects that satisfaction of the basic psychological needs may predict an improvement in autonomous motivation, which, in turn, could predict an improvement in the physical self-concept of the students. The results of this research suggest the need to promote these types of basic psychological needs in physical education lessons for a better physical self-concept of the students.
Author Contributions
All the authors confirm contribution to the paper as follows: conceptualization and design, A.V.-V. and L.C.; data collection: E.H. and J.A.M.-M.; analysis and interpretation of results: J.L.N. and J.L.; draft manuscript preparation: A.V.-V. and E.H. All authors have read and agreed to the published version of the manuscript.
Funding
This research was funded in part by the research project DEP2017-83441-R entitled “Beyond control: Consequences of promoting support for autonomy in teachers and students in physical education classes”, belonging to the 2017 call for Projects R + D + I, of the State Program for Research, Development, and Innovation oriented to the Challenges of Society from the Ministry of Economy, Industry, and Competitiveness (Spain).
Institutional Review Board Statement
The study was conducted according to the guidelines of the Declaration of Helsinki, and approved by the Ethics Committee Responsible Research Office of Miguel Hernandez University (Spain) with protocol code DPS.JMM.01.17.
Informed Consent Statement
Informed consent was obtained from all subjects involved in the study.
Data Availability Statement
The datasets during and/or analyzed during the current study are available from the corresponding author on reasonable request.
Acknowledgments
This document was funded in part by the research project DEP2017-83441-R entitled “Beyond control: Consequences of promoting support for autonomy in teachers and students in physical education classes”, belonging to the 2017 call for Projects R + D + I, of the State Program for Research, Development and Innovation oriented to the Challenges of Society from the Ministry of Economy, Industry and Competitiveness (Spain).
Conflicts of Interest
The authors declare no conflict of interest.
References
- Wood, D.; Crapnell, T.; Lau, L.; Bennet, A.; Lotstein, D.; Ferris, M.; Kuo, A. Emerging adulthood as a critical stage in the life course. In Handbook of Life Course Health Development; Halfon, N., Forrest, C., Lerner, R., Faustman, E., Eds.; Springer: Champaig, IL, USA, 2018. [Google Scholar] [CrossRef]
- Baena-Morales, S.; Jerez-Mayorga, D.; Delgado-Floody, P.; Martínez-Martínez, J. Sustainable development goals and physical education. A proposal for practice-based models. Int. J. Environ. Res. Public Health 2021, 18, 2129. [Google Scholar] [CrossRef] [PubMed]
- Tremblay, M.; LeBlanc, A.; Kho, M.; Saunders, T.; Larouche, R.; Colley, R.; Goldfield, G.; Connor, S. Systematic review of sedentary behaviour and health indicators in school-aged children and youth. Int. J. Behav. Nutr. Phys. Act. 2011, 8, 98. [Google Scholar] [CrossRef]
- Jekauc, D.; Wagner, M.O.; Herrmann, C.; Hegazy, K.; Woll, A. Does physical self-concept mediate the relationship between motor abilities and physical activity in adolescents and young adults? PLoS ONE 2017, 12, e0168539. [Google Scholar] [CrossRef]
- Stodden, D.F.; Goodway, J.D.; Langendorfer, S.J.; Roberton, M.A.; Rudisill, M.E.; Garcia, C.; Garcia, L.E. A developmental perspective on the role of motor skill competence in physical activity: An emergent relationship. Quest 2008, 60, 290–306. [Google Scholar] [CrossRef]
- Garaigordobil, M.; Cruz, S.; Pérez, J.I. A correlational and predictive analysis of self-concept with other behavioural, cognitive and emotional factors of personality during adolescence. Estud. Psicol. 2003, 24, 113–134. [Google Scholar] [CrossRef]
- Marsh, H.W.; Papaioannou, A.; Theodorakis, Y. Causal ordering of physical self- concept and exercise behavior: Reciprocal effects model and the influence of physical education teachers. Health Psychol. 2006, 25, 316–328. [Google Scholar] [CrossRef] [PubMed]
- Fox, K.R.; Corbin, C.B. The physical self-perception profile: Development and preliminary validation. J. Sport Exerc. Psychol. 1989, 11, 408–430. [Google Scholar] [CrossRef]
- Atienza, F.L.; Balaguer, I.; Moreno, Y.; Fox, K.R. Physical self-perception profile: Psychometric properties of the spanish version, and validity of physical self-perception hierarchical structure. Psicothema 2004, 16, 461–467. [Google Scholar]
- Annesi, J.J. Relations of physical self-concept and self-efficacy with frequency of voluntary physical activity in preadolescents: Implications for after-school care programming. J. Psychosomat. Res. 2006, 61, 515–520. [Google Scholar] [CrossRef]
- Balaguer, I.; Atienza, F.L.; Duda, J.L. Self-perceptions, self-worth and sport participation in adolescents. Span. J. Psychol. 2012, 15, 624–630. [Google Scholar] [CrossRef]
- Marsh, H.W. The measurement of physical self-concept: A Construct validation approach. In The Physical Self: From Motivation to Well-Being; Fox, K., Ed.; Human Kinetics: Champaig, IL, USA, 1997; pp. 27–58. [Google Scholar]
- Asci, F.H.; Kosar, S.N.; Isler, A.K. The relationship of self-concept and perceived athletic competence to physical activity level and gender among Turkish early adolescents. Adolescence 2001, 36, 499–507. [Google Scholar]
- Biddle, S.; Armstrong, N. Children’s physical activity: An exploratory study of psychological correlates. Soc. Sci. Med. 1992, 34, 325–331. [Google Scholar] [CrossRef]
- Hagger, M.; Ashford, B.; Stambulova, N. Russian and British children’s physical self-perceptions and physical activity participation. Pediatr. Exerc. Sci. 1998, 10, 137–152. [Google Scholar] [CrossRef]
- Garn, A.C.; Morin, A.J.; White, R.L.; Owen, K.B.; Donley, W.; Lonsdale, C. Moderate-to-vigorous physical activity as a predictor of changes in physical self-concept in adolescents. Health Psychol. 2020, 39, 190–198. [Google Scholar] [CrossRef]
- Scheneider, M.; Dunton, G.F.; Cooper, D.M. Physical activity and physical self-concept among sedentary adolescent females; an intervention study. Psychol. Sport Exerc. 2008, 9, 1–14. [Google Scholar] [CrossRef]
- Trautwein, U.; Gerlach, E.; Ludtke, O. Athletic classmates, physical self-concept, and free-time physical activity: A longitudinal study of frame of reference effects. J. Educ. Psychol. 2008, 100, 988–1001. [Google Scholar] [CrossRef]
- Balaguer, I.; Garcίa-Merita, M.L. Exercisi fisic i benestar psicologic. Anu. Psicol. 1994, 1, 3–26. [Google Scholar]
- Esnaola, I. Physical self-concept and sport practice [autoconcepto físico y práctica deportiva]. In Contextos Psicológicos de Aprendizaje; Castro, F.V., Fajardo, M.I., Ruiz, M.I., Ventura, A., Eds.; Psicoex: Badajoz, Spain, 2004; pp. 167–179. [Google Scholar]
- Deci, E.L.; Ryan, R.M. The “What” and “Why” of Goal Pursuits: Human Needs and The Self-Determination of Behavior. Psychol. Inq. 2000, 11, 227–268. [Google Scholar] [CrossRef]
- Vansteenkiste, M.; Niemiec, C.P.; Soenens, B. The development of the five mini- theories of self-determination theory: A historical overview, emerging trends, and future directions. In The Decade Ahead: Theoretical Perspectives on Motivation and Achievement; Urdan, T.C., Karabenick, S.A., Eds.; Emerald Group Publishing Limited: Bingley, UK, 2010; pp. 105–165. [Google Scholar]
- Ryan, R.M.; Deci, E.L. Intrinsic and extrinsic motivations: Classic definitions and new directions. Contemp. Educ. Psychol. 2000, 25, 54–67. [Google Scholar] [CrossRef] [PubMed]
- Deci, E.L.; Ryan, R.M. Optimizing Students´ Motivation in the Era of Testing and pressure: A Self-Determination Theory Perspective. In Building Autonomous Learners; Springer: Singapore, 2016; pp. 9–29. [Google Scholar] [CrossRef]
- Standage, M.; Gillison, F.B.; Treasure, D.C. Self-determination and motivation in physical education. In Intrinsic Motivation and Self-Determination in Exercise and Sport; Hagger, M.S., Chatzisarantis, N.L.D., Eds.; Human Kinetics: Champaign, IL, USA, 2007; pp. 71–86. [Google Scholar]
- Ryan, R.M.; Deci, E.L. Self-Determination Theory: Basic Psychological Needs in Motivation, Development, and Wellness; Guilford Publishing: New York, NY, USA, 2017. [Google Scholar]
- Ramirez-Granizo, I.A.; Sánchez-Zafra, M.; Zurita-Ortega, F.; Puertas-Molero, P.; González-Valero, G.; Ubago-Jiménez, J.L. Multidimensional self-concept depending on levels of resilience and the motivational climate directed towards sport in schoolchildren. Int. J. Environ. Res. Public Health 2020, 17, 534. [Google Scholar] [CrossRef] [PubMed]
- Beasley, E.K.; Garn, A.C. An investigation of adolescent girls’ global self-concept, physical self-concept, identified regulation, and leisure-time physical activity in physical education. J. Teach. Phys. Educ. 2013, 32, 237–252. [Google Scholar] [CrossRef]
- Luttenberger, S.; Paechter, M.; Ertl, B. Self-concept and support experienced in school as key variables for the motivation of women enrolled in STEM subjects with a low and moderate proportion of females. Front. Psychol. 2019, 10, 1242. [Google Scholar] [CrossRef]
- Lohbeck, A.; Tietjens, M.; Bund, A. Physical self-concept and physical activity enjoyment in elementary school children. Early Child. Dev. Care 2016, 186, 1792–1801. [Google Scholar] [CrossRef]
- Fernández-Bustos, J.G.; Infantes-Paniagua, Á.; Cuevas, R.; Contreras, O.R. Effect of physical activity on self-concept: Theoretical model on the mediation of body image and physical self-concept in adolescents. Front. Psychol. 2019, 10, 1537. [Google Scholar] [CrossRef] [PubMed]
- Babic, M.J.; Morgan, P.J.; Plotnikoff, R.C.; Lonsdale, C.; White, R.L.; Lubans, D.R. Physical activity and physical self-concept in youth: Systematic review and meta-analysis. Sports Med. 2014, 44, 1589–1601. [Google Scholar] [CrossRef]
- Martín-Albo, J.; Núñez, J.L.; Domínguez, E.; León, J.; Tomás, J.M. Relationships between intrinsic motivation, physical self-concept and satisfaction with life: A longitudinal study. J. Sports Sci. 2012, 30, 337–347. [Google Scholar] [CrossRef]
- Conde-Pipó, J.; Melguizo-Ibáñez, E.; Mariscal-Arcas, M.; Zurita-Ortega, F.; Ubago-Jiménez, J.L.; Ramírez-Granizo, I.; González-Valero, G. Physical Self-Concept Changes in Adults and Older Adults: Influence of Emotional Intelligence, Intrinsic Motivation and Sports Habits. Int. J. Environ. Res. Public Health 2021, 18, 1711. [Google Scholar] [CrossRef] [PubMed]
- Craven, R.G.; Marsh, H.W. The centrality of the self-concept construct for psychological wellbeing and unlocking human potential: Implications for child and educational psychologists. Edu. Child. Psychol. 2008, 20, 104–118. [Google Scholar]
- Hausenblas, H.A.; Fallon, E.A. Relationship among body imagen, exercise behavior, and exercise dependence symptoms. Int. J. Eating Disord. 2002, 32, 179–185. [Google Scholar] [CrossRef] [PubMed]
- Wilson, P.M.; Rogers, W.T.; Rodgers, W.M.; Wild, T.C. The Psychological Need Satisfaction in Exercise Scale. J. Sort Exerc. Psychol. 2006, 28, 231–251. [Google Scholar] [CrossRef]
- Moreno-Murcia, J.A.; Huéscar, E.; Cervelló, E. Prediction of adolescents doing physical activity after completing secondary education. Span. J. Psychol. 2012, 15, 90–100. [Google Scholar] [CrossRef] [PubMed]
- Moreno, J.A.; González-Cutre, D.; Chillón, M. Preliminary validation in Spanish of a scale designed to measure motivation in physical education classes: The Perceived Locus of Causality (PLOC) Scale. Span. J. Psychol. 2009, 12, 327–337. [Google Scholar] [CrossRef]
- Goudas, M.; Biddle, S.; Fox, K. Perceived locus of causality, goal orientations, and perceived competence in school physical education classes. Br. J. Educ. Psychol. 1994, 64, 453–463. [Google Scholar] [CrossRef]
- Moreno, J.A.; Cervelló, E. Physical self-perception in Spanish adolescents: Effects of gender and involvent in physical activity. J. Hum. Movement Stud. 2005, 48, 291–311. [Google Scholar]
- Viladrich, C.; Angulo-Brunet, A.; Doval, E. A journey around alpha and omega to estimate internal consistency reliability. An. Psicol. 2017, 33, 755–782. [Google Scholar] [CrossRef]
- Kline, R.B. Principles and Practise of Structural Equation Modelling, 2nd ed.; The Guidlford Press: New York, NY, USA, 2005. [Google Scholar]
- Marsh, H.; Hau, K.; Wen, Z. In search of golden rules: Comment on hypothesis testing approaches to setting cutoff values for fit indexes and dangers in overgeneralizing. Struct. Equ. Modeling. 2004, 11, 320–341. [Google Scholar] [CrossRef]
- Hair, J.; Black, W.; Babin, B.; Anderson, R. Multivariate Data Analysis; Pearson Educational, Inc.: London, UK, 2014. [Google Scholar]
- Gravetter, F.; Wallnauy, L. Essentials of Statistics for the Behavioral Sciences; Wadsworth: Belmont, CA, USA, 2014. [Google Scholar]
- George, D.; Mallery, P. SPSS for Windows step by step. A simple guide and reference. Fourth Edition (11.0 update), 4th ed.; Allyn and Bacon: Boston, MA, USA, 2003. [Google Scholar]
- Rodríguez, M.N.; Ruiz, M.A. The reduction of skewness and kurtosis of observed variables by data transformation: Effect on factor structure. Psicológica 2008, 29, 205–227. [Google Scholar]
- Hu, L.; Bentler, P. Cutoff criteria for fit indexes in covariance structure analysis: Conventional criteria versus new alternatives. Struct. Equ. Model. 1999, 6, 55. [Google Scholar] [CrossRef]
- Edwards, J.R.; Lambert, L.S. Methods for integrating moderation and mediation: A general analytical framework using moderated path analysis. Psychol. Methods 2007, 12, 1–22. [Google Scholar] [CrossRef]
- Deci, E.L.; Ryan, R.M. Intrinsic Motivation and Self-Determination in Human Behavior; Plenum: New York, NY, USA, 1985. [Google Scholar]
- Sánchez-Miguel, P.A.; Leo, F.M.; Amado Alonso, D.; Hortigüela-Alcalá, D.; Tapia-Serrano, M.A.; La Cruz-Sánchez, D. Children’s physical self-concept and body image according to weight status and physical fitness. Sustainability 2020, 12, 782. [Google Scholar] [CrossRef]
- Boyd, M.P.; Weinmann, C.; Yin, Z.N. The relationship of physical self-perceptions and goal orientations to intrinsic motivation for exercise. J. Sport Behav. 2002, 25, 1–18. [Google Scholar]
- Marchago, J. Physical self-concept and body dilemmas of adolescent citizenship [Autoconcepto físico y dilemas corporals de la ciudadanía adolescente]. Revista Psicosocial 2002, 2, 1–25. [Google Scholar]
- Méndez-Giménez, A.; Fernández-Río, J.; Cecchini, J.A. Student’ important role, basic psychological needs, motivational regulations, and physical self-concept in physical education setting. Cuad. Psicol. Deporte 2013, 13, 71–82. [Google Scholar] [CrossRef]
- Georgiadis, M.M.; Biddle, S.J.H.; Chatzisarantis, N.L.D. The mediating role of selfdetermination in the relationship between goal orientations and physical self-worth in Greek exercisers. Eur. J. Sport Sci. 2001, 1, 1–9. [Google Scholar] [CrossRef]
- Vallerand, R.J. Toward a hierarchical model of intrinsic and extrinsic motivation. In Advances in Experimental Social Psychology; Zanna, M., Ed.; Academic Press: New York, NY, USA, 1997; pp. 271–360. [Google Scholar]
- Moreno, J.A.; Moreno, R.; Cervelló, E. The physical self-concept as predictor of the intention of being physically active. Psicol. Salud 2007, 17, 261–267. [Google Scholar]
- Schmidt, M.; Valkanover, S.; Roebers, C.; Conzelmann, A. Promoting a functional physical self-concept in physical education: Evaluation of a 10-week intervention. Eur. Physi. Educ. Rev. 2013, 19, 232–255. [Google Scholar] [CrossRef]
- Rudd, J.R.; Barnett, L.M.; Farrow, D.; Berry, J.; Borkoles, E.; Polman, R. The impact of gymnastics on children’s physical self-concept and movement skill development in primary schools. Meas. Phys. Educ. Exerc. Sci. 2017, 21, 92–100. [Google Scholar] [CrossRef]
- Liu, M.; Wu, L.; Ming, Q. How does physical activity intervention improve self-esteem and self-concept in children and adolescents? Evidence from a meta-analysis. PLoS ONE 2015, 10, e0134804. [Google Scholar] [CrossRef] [PubMed]
- Onetti-Onetti, W.; Chinchila-Minguet, J.L.; Lourenco, F.M.; Castillo-Rodríguez, A. Self-concept and physical activity: Differences between high school and university students in Spain and Portugal. Front. Psychol. 2019, 20. [Google Scholar] [CrossRef]
Publisher’s Note: MDPI stays neutral with regard to jurisdictional claims in published maps and institutional affiliations. |
© 2021 by the authors. Licensee MDPI, Basel, Switzerland. This article is an open access article distributed under the terms and conditions of the Creative Commons Attribution (CC BY) license (https://creativecommons.org/licenses/by/4.0/).
