Abstract
The power versus voltage curves of solar photovoltaic panels form several peaks under fractional (partial) shading conditions. Traditional maximum output power tracking (MPPT) techniques fail to achieve global peak power at the output terminals. The proposed Cat Swarm Optimization (CSO) method intends to apply MPPT techniques to extract the global maxima from the shaded photovoltaic systems. CSO is a robust and powerful metaheuristic swarm-based optimization technique that has received very positive feedback since its emergence. It has been used to solve a variety of optimization issues, and several variations have been developed. The CSO-based maximum power tracking technique can successfully tackle two major issues of the PV system during shading conditions, including random oscillations caused by conventional tracking techniques and power loss. The proposed techniques have been extensively used in comparison to conventional algorithms like the Perturb and the Observe (P and O) technique. The main objective is to achieve a tracking speed for extracting the Maximum Power Point (MPP) from the solar Photovoltaic (PV) system under fractional shading conditions by using CSO. Modeling of the solar photovoltaic array in the MATLAB/Simulink platform comprises a photovoltaic module, a switching converter (Boost Converter), and the load. The PSO and CSO techniques are applied to the PV module under different weather conditions. The PSO algorithm is compared to the CSO algorithm according to simulation results, revealing that the CSO algorithm can provide better accuracy and a faster tracking speed.
1. Introduction
Fossil-fuel-based power plants cause irreparable damage to the environment by releasing pollutants into the atmosphere, though their primary task is to generate electrical energy. In this regard, solar photovoltaic systems have come to be recognized as the most suitable substitute for conventional energy sources that can sustainably generate energy. Photovoltaic systems consist of numerous photovoltaic modules, either joined in a series or in parallel combinations to generate the preferred power capacity. Peng et al. [1] investigated the dependence of molecular packing, the phase separation and mechanical properties on the performance of ternary solar cells, by combining the effects of scattering and microscopy characterizations. Zhu et al. [2] reviewed the important morphological characteristics of an organic solar cell in their study. They obtained useful information regarding morphology optimization of NFA related OSCs, which can assist in solving the morphological problems associated with the novel materials to achieve better performance. Hence, there is a greater possibility to encounter partial shading conditions in such systems. In such scenarios, there is a likelihood of the photovoltaic system experiencing non-uniform irradiance. Moreover, photovoltaic panels installed in urban areas may be more exposed to partial shading due to the shadows cast over them by large buildings. During partial shading conditions, the power versus voltage (P-V) curves and power versus current (P-I) curves of the solar photovoltaic module experience many various local peaks (LMPP) and one global peak (GMPP). It is essential that these peaks, during partial shading, are tracked. Partial shading decreases the effectiveness of the standard, maximum power point of the tracking algorithms. To increase photovoltaic system conversion effectiveness beneath uniform irradiance in a sequential manner, many traditional tracking techniques have been developed, such as the Perturb and Observe (P and O) technique, Incremental conductance, fuzzy logic and neural networks. These techniques are most effective for tracking the maximum power under regular irradiance, having only a single peak on the given characteristic curves.
Conversely, such approaches are no longer suitable for grooving the global peak (GMPP) during shading conditions. To track the maximum energy obtained from the solar PV system, different optimization techniques have been developed, namely the Genetic Algorithm (GA), Particle Swarm Optimization (PSO), the Cuckoo Search (CS), and Cat Swarm Optimization (CSO). These techniques are simpler and prove to be in acquiring global optima under shading conditions. Nowadays, these optimization techniques are effectively utilized to extract global peaks from P-V curves under different shading patterns. The present work primarily focuses on performing a broad assessment of the CSO algorithm compared to the PSO algorithm, by tracking global optima power of photovoltaic systems under various shading cases.
Ahmed et al. [3] proposed a new and effective maximum power extraction technique PSO-SVR (Support Vector Regression) to reduce the ripple content in the output current wave and the oscillations in the power wave, in the region of the maximum power point under uniform irradiation. The authors refined the proposed technique derived from particle swarm optimization abutment with the SVR technique and concluded that the proposed PSO-SVR technique provides better performance than the PSO method. Dileep and Singh [4] presented an inclusive study of various soft computing techniques to track the MPP of solar PV systems under various shading conditions, reporting the utilization, assets, and deficiency of each of the soft computing techniques. The problem-solving methods considered in their work are AI (Artificial Intelligence), Neural Networks, and Fuzzy Logic, while the swarm intelligence algorithms are Ant Colony Optimization (ACO) and (PSO). Mehmet Ali OZ Celik [5] implemented an advanced perturb and observe (P and O) algorithm to improve the tracking speed and acquire more power from the solar energy conversion system in various irradiation cases. Chao et al. [6] presented a modified particle swarm optimization algorithm to harness maximum power from PV power systems under the shading effect. The revision procedure has been undertaken to shape the algorithm-specific PSO parameters for accelerating points in the exploration phase. Conventional and modified approaches are programmed using PIC microcontrollers, and results are then validated.
Nagadurga et al. [7] implemented the PSO technique for maximum power point tracking from Solar PV systems at different irradiation levels, and they observed from the simulation results that the PSO method attained a greater power output during shading conditions than the conventional P and O method. Kofinas et al. [8] presented MPP control by using a single neuron for training the artificial neural network. The conduct of the switching converter has been enhanced by applying a direction control technique consisting of one adaptive neuron. The primary parameters of the artificial neural network have been modified by the use of the offline method to evade local optima.
Swarm intelligence algorithms are motivated by the united behavior of social beings such as birds flocking, ants foraging, and of animal herding. All entities that support and interact together, move in the direction of the promising areas in the search space. Ahmed et al. [9] used meta-heuristic approaches for simulating MPPT under shading photovoltaic systems. Furthermore, the provisions of operation, the advantages, and the restrictions of each approach were mentioned. The authors considered the Perturb and Observe method, PSO, ant colony optimization, cuckoo search, and differential evolution techniques for diverse shading patterns. The authors reported that all techniques present the same concept of tracking global power under different shading conditions. Dileep et al. [10] implemented an advanced P&O method derived from different schemes for integrating MPPT with PV systems. The authors reported the tracking accuracy, circuit convolution, requisite parameters, cost, and the type of switching circuit used in each approach. The authors concluded that swarm intelligent techniques are better for tracking MPP under shading conditions.
Rezk et al. [11] proposed a novel Teaching Learning Based Optimization (TLBO) algorithm for extracting the global power output from photovoltaic power systems under partial shading conditions. The simulation results revealed that TLBO accurately extracts global MPP in various shading cases. Fathy et al. [12] presented two algorithms such as MineBlast Algorithm and TLBO to extract global maximum power from solar PV systems. The authors summarized the simulation results of two algorithms under various shading cases by changing the irradiance by 25% in each case. Phimmasone et al. [13] used a particle swarm optimization algorithm, utilizing more algorithm-specific coefficients to improve the accelerating speed and for tracking the global peak of PV array under partial shading. Sundareswaran et al. [14] used the firefly algorithm to track global power from the solar PV module under shading conditions. The authors proposed a combination of the P and O method and PSO method to mitigate sustained oscillation occurring near and around the MPP while tracking the Global MPP during partial shading conditions [15].
Kulaksiz et al. [16] presented a genetic algorithm for determining the required number of neurons needed to train multi-layer neural networks in order to track the maximum power under non-uniform irradiance conditions. Tajuddin et al. [17] proposed an advanced differential evolution algorithm for handling non-uniform irradiation conditions to extract the global power output under shading conditions. Renaudineau et al. [18] offered a particle swarm optimization technique for controlling the switching signal of the switching converter to harness more power from the solar PV system. Humada et al. [19] modeled grid-connected photovoltaic systems based on different design parameters under changing weather conditions to obtain the global MPP of solar PV-connected grid system. Shivashankar et al. [20] analyzed techniques related to the interconnecting solar energy of the grid aside from the gentle tips, for photovoltaic output power variations and the governing access in order to aggregate the developed energy in the batteries. Gaidhane et al. [21] proposed a Grey Wolf Optimization (GWO)-ABC algorithm that uses the merits of GWO and the artificial bee colony (ABC) algorithm. The comparative analysis of various optimization techniques are presented in Table 1.
Table 1.
Comparison of optimization techniques according to their merits and demerits.
By analyzing numerous methods mentioned in the literature to track the global maximum power output under partial shading conditions, it has been found that Cat Swarm Optimization (CSO) has, so far, not been used, even though it has properties such as superior tracking speed and better accuracy. Therefore, the proposed study explores the Cat Swarm Optimization (CSO) method to obtain global MPP during various shading conditions, thereby extracting more power from the solar photovoltaic array. Further, the simulation results of CSO are compared with one of the existing swarm intelligent techniques, the PSO method, for a critical analysis on the most suitable optimization method for solar PV systems during shading conditions.
2. Partial Shading Conditions in Photovoltaic Power Systems
A photovoltaic power system includes various photovoltaic modules that are unified as a string to obtain the required power rating. During shading, the panel under shading absorbs the power developed from another panel and dissipates the heat. During shading situations, the power obtained by shaded modules decreases severely. As a result, the Power verses Voltage(P-V) characteristic plot reveals many local maxima and one global crest. For environmental changes like irradiation and temperature, an exclusive operating point present on the P-V characteristic plot, termed a global maximum power point (GMPP), is observed. At the same time, this single operating point adjusts its position in response to the changes in climatic conditions. Figure 1 illustrates Power versus Voltage plots of the photovoltaic power system under uniform irradiation and two shading patterns. This is obtained by connecting four photovoltaic panels in a series, for shading patterns of 1000 W/m2, 1000 W/m2, 800 W/m2, and 600 W/m2, respectively. The irradiation patterns considered for the second case are 1000 W/m2, 1000 W/m2, 500 W/m2 and 500 w/m2. It is observed from Figure 1, that the number of peak points on the power versus voltage plot is similar to the number of irradiation patterns found on the PV modules.
Figure 1.
Solar P-V module PV characteristics curve beneath uniform shading and imperfect shading conditions of PV string.
The use of a power electronic switching converter, between the solar photovoltaic string and the load, will effectively regulate the PV panel’s internal resistance according to climatic conditions, allowing the panel to run at near the maximum operating point. Many authors [5] have employed a variety of MPPT algorithms based on swarm intelligence to change the load’s driving point when modifying the duty ratio of a DC-DC type boost converter. By changing the switching signals (duty cycle) of the power electronic converter, the output voltage can be changed from the minimum value to the maximum value of the converter rating. When d = 0, the output voltage acquired by the converter is at the minimum, and when the duty cycle approaches unity (maximum value), then the output voltage is at the maximum. As a result, the duty cycle operating range for the boost converter is from 0 to 1.
2.1. Formulation of Objective Function
The power curve shown in Figure 1 presents a non-convex functional behavior, and the behavior of the P-V curve can be found using Equation (1):
where:
where represents all the decision variables other than the voltage and the current and defines the power curve at the time t seconds.
| Panel Power in Watts; | |
| Panel Voltage in Volts; | |
| Panel Current in Ampers; | |
| t | time in seconds. |
The use of CSO for non-convex optimization problems such as maximum power point tracking (MPPT) is presented in this work, and the approach is defined in Section 2.2. The MPPT technique optimizes the amount of power drawn from the solar PV system by adjusting the duty cycle (decision variable) of the DC-DC boost converter. The duty cycle in each iteration is appropriately set [20] using the CSO algorithm in order to extract the maximum power from the PV string. Equations (1) and (2) can be used to test for this condition.
where is the current power of ith particle at the kth iteration, is the previous power of ith particle at the (k−1)th iteration, and is the duty cycle of the switching converter at kth iteration.
The boost converter’s duty cycle (d) is the decision variable that is constrained, as shown in Equation (3).
2.2. Extraction of GMPP Using Particle Swarm Optimization Technique
PSO is a successful stochastic practice that is based on the society of birds. The idea of social analogy is applied for problem-solving in the PSO method. It was identified by James Kennady in the year 1995. PSO considers a group of birds (particles) in order to set up a swarm touching about the search space, for the purposes of recognizing the global optima. Each particle is taken as a point in the N-dimensional search area to regulate its “flying” according to its traveling experience, as well as the travelling experience of the other birds in the swarm.
The PSO approach elegantly resolves the optimization problem and aims to obtain the most superior candidate solution. The designation of particles and particle movement around the search space occurs according to the mathematical formulae of particle position and velocity. Every particle’s position is changed by its local best position and each particle navigates towards the optima position in the N-dimensional search engine. In this respect, it represents the movement of particles in a swarm.
PSO is a heuristic optimization practice that makes less assumptions to resolve the optimization problems and attain the base search space of the candidate solution. PSO can solve optimization problems that are uneven and loud. The PSO technique is characterized using the following two Equations (4) and (5).
where:
| nth particle velocity at tth iteration; | |
| nth particle position at tth iteration; | |
| Cognitive and social learning factors; | |
| nth particle local best position achieved at tth iteration; | |
| Random values ranging from 0 to 1; | |
| Weight factor; | |
| nth particle global best position achieved at tth iteration; | |
| nth particle updated velocity at tth iteration; | |
| nth particle updated position at tth iteration. |
The calculation of depends on the nature of the neighborhood particles elected. In the PSO algorithm, the best local and the best global neighborhoods are calculated. All particles in the global space are used to calculate. The local search space is defined as the neighborhood space occupied by some particles relative to the overall space. A constraint (V max) is established on to assure convergence. Its value is generally within the interaction [−, with being the maximum value of the particle’s position. The inertia weight is . Choosing a larger value of inertia means the search space is larger and choosing a smaller value of inertia means the search space may be reduced. The PSO algorithm has tuning parameters such as cognitive and social learning factors (C1, C2) and inertia weight (w). The tuning factors are properly selected by assessing some empirical studies. The flowchart of the PSO algorithm is shown in Figure 2.
Figure 2.
Flow chart interpreting the PSO algorithm.
To apply the PSO method for Maximum Power Point Tracking (MPPT) applications, the particle position in the Equations (4) and (5) can be regarded as the duty cycle of the DC-DC switching converter, while the velocity can be considered as the change in the duty cycle ().
2.3. Extraction of GMPP Using Proposed Cat Swarm Optimization Algorithm
Many optimization algorithms like the Genetic Algorithm (GA), Ant Colony Algorithm (ANC), Bee Colony Algorithm (BCA), and PSO algorithm have been proposed by researchers for extracting GMPP from solar PV systems during various shading patterns. In this study, the CSO technique is projected to be a better alternative to swarm intelligent algorithms such as the PSO algorithm. Cat Swarm Optimization has categorized the behavior of cats into the following two modes used for moving the virtual cats in the search space: the seeking mode and the tracing mode. The number of cats engaging in the seeking mode and tracing mode in each iteration is dependent on a predefined ratio, referred to as the mixed ratio (MR).
2.3.1. Seeking Mode
When a virtual cat is processed using the seeking mode, it moves slowly and cautiously. For the seeking mode, there are the following four fundamental factors: (I) Seeking memory pool (SMP), (II) Seeking a range of selected dimensions (SRD), (III) Counts of dimensions to change (CDC), (IV) Self-position consideration (SPC). SMP is used to determine the size of each cat in the seeking memory, which depicts the points desired by the cat. The mutative ratio of the selected dimensions is found using SRD, as is the boundary condition for modifying the dimensions. CDC is an important factor in the seeking mode and reveals how many dimensions are to be varied. SPC determines whether the current virtual cat candidate will be considered as the candidate for the seeking memory. The Flow chart interpreting the PSO algorithm is shown in Figure 2.
The process of the seeking mode is reviewed as follows.
Step 1: Consider ‘j’ number of copies of the current situation of , where j = SMP if SPC value is true, j = SMP-1 if SPC value is false and then preserve the current situation as a singularity of the candidate solution;
Step 2: Respective model based on CDC, increase (or) decrease the SRD process of the current values and restore the previous value.
Step 3: Compute the fitness value of each competitor.
Step 4: If the fitness value remains distinct, compute the selection capability by using Equation (4). Otherwise, make the selection probability of each solution to be 1.
Step 5:
If the objective of the fitness function is to minimize, then, ,
Otherwise,
where and indicate the largest and the smallest FS presented in the candidates, respectively.
Step 6: sort the candidates by Pi and select one of them to replace the coordinate of CatK,
where:
| Selecting probability; | |
| FS | Fitness Value; |
| Largest FS presented in the candidate; | |
| . | The smallest FS presented in the candidate; |
| rand | Random variable in the interval [0, 1]; |
| Old coordinate of ; | |
| Updated coordinate of . |
2.3.2. Tracing Mode
The virtual cats can imitate the movement of tracing prey in the tracing mode. The mechanisms of the tracing mode is reviewed using Equations (8) and (9).
Step 1: Update the velocity of each cat in each dimension by the equation given below.
Step 2: Check that the updated velocity of each cat is within the prescribed range or not. If not, set the updated velocity value as the maximum velocity limit value.
Step 3: Update the position of each cat by adding the updated velocity and obtain a new position for each cat.
where:
| Velocity of on the dth dimension; | |
| Coordinate with the nearest best solution identified overall virtual cats; | |
| Coordinate of the ; | |
| Velocity of dth dimension; | |
| Random value in the range of [0, 1]; | |
| Constant. |
Then, compute the fitness value for the updated position of each cat. At this point, combine the searching mode and tracing mode by using a mixture ratio (MR). Cats spend most of their time in rest, while at other times they may move carefully or slowly during the seeking mode. Activities such as running after a target are useful for the tracing mode. It may be concluded that a mixture ratio is a small value, calculated when the cat is spending more time in searching mode. The flowchart interpreting the CSO algorithm is shown in Figure 3.
Figure 3.
Flow chart interpreting the CSO algorithm.
3. Results and Discussion
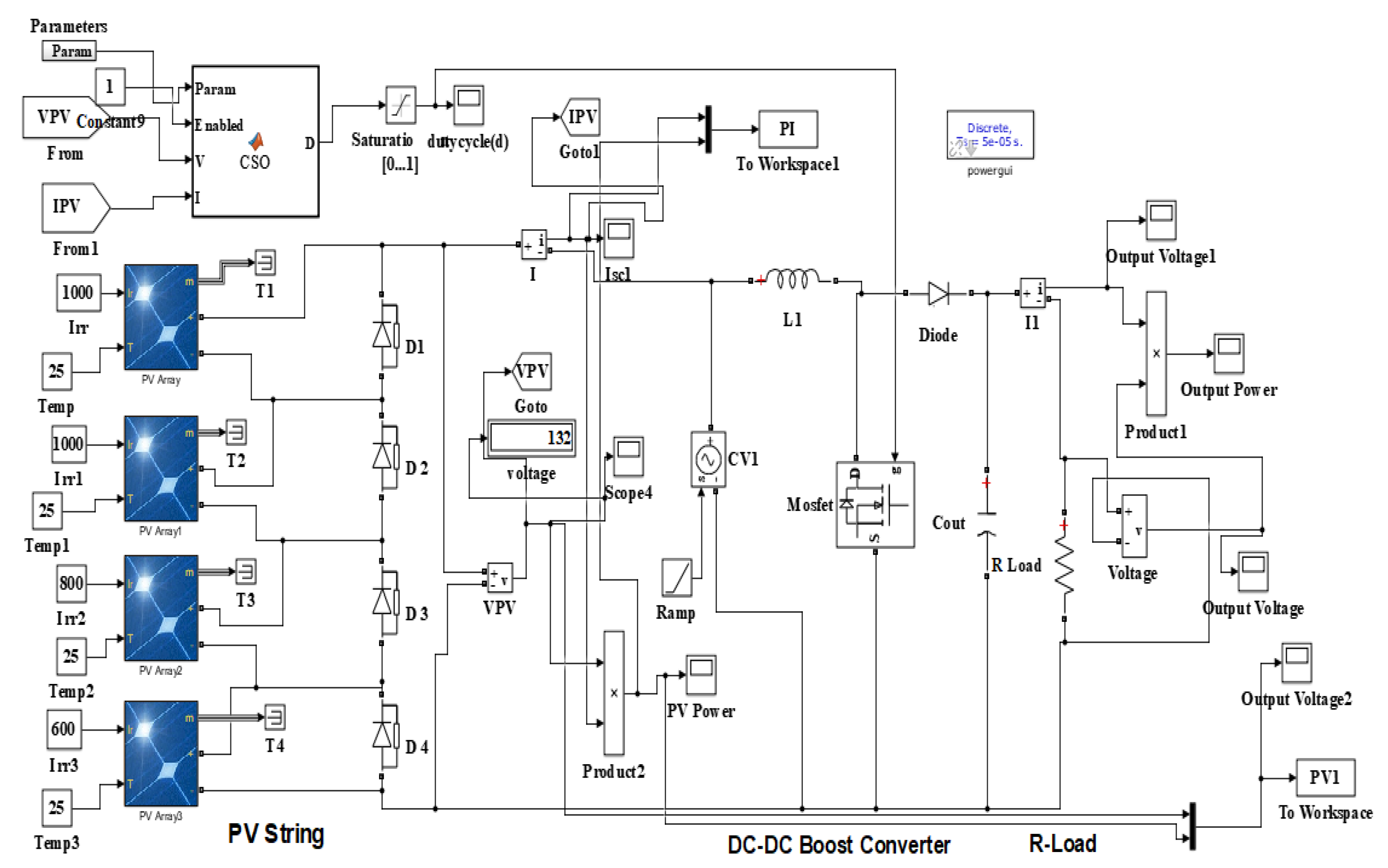
In this exertion assessment of maximum power, extraction techniques were applied along with diverse tracking approaches like the PSO and CSO methods using the MATLAB/Simulink. The load was adapted by a boost converter. The KC200GT (Kyocera, Gurugram, India) solar module was used for modeling the PV string to achieve a broad understanding of the partial shading conditions of the solar photovoltaic system. The photovoltaic module characteristic curves are simulated by arbitrarily setting the irradiation of the four series-connected PV modules with a boost converter, as shown in Figure 4. The PV module temperature is taken as 25 °C during the simulation. The complete specifications of the solar PV module and DC-DC boost converter are exhibited in Table 2, and the switching frequency of the boost converter is set to 20 kHz and designed according to the following parameters: input side inductance (L1) = 10 mH, and Output capacitance (Cout) = 330 µF. A resistive load of 50 Ω is connected as a load to validate the performance of the proposed algorithm under non-uniform shading conditions, integrated with the boost converter.
Figure 4.
Simulation model circuits of four series-connected KC200GT PV modules under different shading patterns using the CSO algorithm.
Table 2.
KC200GT solar PV module and DC-DC Boost Converter specifications.
In optimization-based tracking approaches, algorithm-specific parameters such as C1 and C2 in the PSO technique will change the algorithm performance whereas in the searching phase, certain tuning parameters are fixed and some are variable. The PSO optimization algorithm-specific parameters are C1 = C2 = 2, where the size of the population = 50, the design variable (d) = 1, the iterations = 10 and the weighting factor = 0.8. The algorithm-specific parameters of the CSO technique include NP, MR, SRD, and W, and other parameters include SMP, C, CSTD, and NPSTD. Figure 4 represents the simulation model circuits of four series-connected KC200GT PV modules under different shading patterns using the CSO algorithm.
Since the proposed CSO algorithm consists of multiple algorithm parameters, the parameters need to be carefully set to ensure a satisfactory optimization performance. However, doing so will result in a dramatic computation cost during the trial and error phase. Hence, only the two most critical parameters, i.e., the population size N and the maximum number of iterations, are determined by the trial and error technique. In general, a larger population size and a larger maximum iteration number will obtain a higher quality optimum with a larger probability, but will also lead to a significant computational burden. When selecting the population size of cats in CSO, a larger population number can provide higher accuracy, while providing a lower convergence speed. A small population size will lead to a fast tracking speed, but the possibility of becoming trapped in local optima may increase. Therefore, when choosing the population size in the CSO method, the balance between tracking speed and convergence accuracy must be maintained.
The PSO and CSO optimization algorithms are used to provide switching signals to the boost converter by observing the steady-state and dynamic behavior of solar PV modules during shade conditions. These optimization methods have been applied to calculate the irregular shading patterns in relation to the catching time, convergence speed, and the capturing efficiency of global MPP. The parameter settings of the PSO and CSO algorithms are listed in Table 3 and the other parameters of CSO are simply set as commonly used values, as tabulated in Table 4, respectively.
Table 3.
Tuning parameters of PSO algorithm.
Table 4.
Specifications of CSO technique.
The different shading patterns are considered under three different cases and are presented below.
Case 1: The first shading pattern irradiation values for each of the modules are 1000 W/m2, 1000 W/m2, 800 W/m2 and 600 W/m2, respectively. The Power versus Voltage (P-V) and power versus current (P-I) characteristic plots of photovoltaic strings during the first partial shading condition are shown in Figure 5. There are three peaks present in the P-V and P-I curves during the first shading pattern, which are the local and global MPP points in the characteristic curve. Under this shading condition, global maximum power (GMPP) is 544.129 W, with the voltage at GMPP = 114.008 V and the current at GMPP = 4.7771 A.
Figure 5.
P-V and P-I curves under first shading patterns like 1000 W/m2, 1000 W/m2, 800 W/m2 and 600 W/m2 stroked on the PV module respectively.
The tracking of the GMPP process for swarm intelligence algorithms began by initializing the random values for the switching signal (d) of the boost converter type, which allowed for tracking the extreme power from the series-connected photovoltaic array, and then running the algorithm duty cycle, as corrected, to achieve GMPP from the solar energy conversion systems. The CSO algorithm established the tracking process by sending the duty cycle (0, 0.2, 0.6, and 0.8) to the boost converter, correspondingly, to facilitate the exploration space and to envelope the complete area on the P-V plot. Subsequently, the standards of the switching signal (d) were customized. A similar practice was continued until the halting criterion was accomplished. It can be observed from the simulation results that the CSO method identifies the GMPP within a shorter period of time, compared to that of the PSO optimization method. In this simulation graph, it can be noticed that the proposed tracking technique, CSO, produces a superior tracking speed, and the sustained oscillations dissolve quickly compared to other techniques. The tracked power output from the solar photovoltaic string when employing CSO and PSO optimization techniques are shown in Figure 6a,b respectively. It can be observed that the CSO technique tracks more power compared to other methods.

Figure 6.
(a) Simulation results of power output, current, and voltage using PSO (Pattern 1); (b) Simulation results of power output, current, and voltage using CSO (Pattern 1).
The performance of various optimization algorithms is tabulated in Table 5. The voltage, current, and power from the PV panels are represented as VPV, IPV, and PPV respectively. The output voltage, current, and power are represented as V0, I0, and P0 respectively. It can be observed from the simulation results of Figure 6a,b that the CSO takes only 0.05 s and PSO algorithms take 0.085 s to reach 478.05 W and 448.9 W respectively for Pattern 1.
Table 5.
Performance comparison of MPPT algorithms for Pattern 1.
Case 2: The second shading pattern used in this work is 1000 W/m2, 1000 W/m2, 500 W/m2 and 500 W/m2. The (P-V) and (P-I) curves for the second shading pattern condition are shown in Figure 7. For this shading pattern the global maximum power (GMP) is 440 W, the voltage at GMP is 111.3816 V, and the current at GMP is 4.0515 A.
Figure 7.
P-V and P-I curves under second shading pattern like 1000 W/m2, 1000 W/m2, 500 W/m2 and 500 W/m2.
Figure 8 shows the simulation results for this scenario, as well as a comparison of the performance between the suggested CSO approaches and swarm intelligent techniques such as PSO. Figure 8a,b shows the detailed simulation result of the output power of a PV system, using distinct MPPT approaches for the shading patterns of 1000 W/m2, 1000 W/m2, 500 W/m2, and 500 W/m2. The maximum power point tracking process begins by initializing the search space to cover the whole P-V curve as shown in Figure 7 under the second partial shading condition to track GMPP of 440 W. The simulation results obtained from CSO exhibit less oscillation during the MPP searching phase under shading conditions. The power output of the solar PV module converges to the MPP with arbitrary oscillations. Furthermore, the proposed CSO algorithm converges quickly, achieving global optima values in just a few seconds; however, the PSO average convergence time is longer, as illustrated in Figure 8a,b. Analyses show that CSO and PSO approaches have the capability of seeking global maximum power during various shading conditions. The qualitative analysis for GMPP extraction with various shading patterns is presented in Table 6.
Figure 8.
(a) Simulation results of power output, current, and voltage using PSO (Pattern 2), (b) Simulation results of power output, current, and voltage using CSO (Pattern 2).
Table 6.
Performance comparison of MPPT algorithms for Pattern 2.
It is also observed that both the output voltage and the power obtained from the PV module using the CSO algorithm are higher, and the algorithm also reaches the steady-state value faster than the PSO algorithm. The simulation results of Pattern 2 are tabulated in Table 6.
It can be observed that the power extraction and conversion efficiency are higher in the CSO approach compared to PSO, as shown in Table 6.
The convergence time and probability of the failure rate are reduced by the accurate initialization of duty ratios (agents/particles) when the optimization technique is applied to the switching converter of the solar PV system for MPP tracking. Figure 9 shows the comparison of duty cycles (agents) for the first shading pattern of 1000 W/m2, 1000 W/m2, 800 W/m2 and 600 W/m2 and the second shading pattern of 1000 W/m2, 1000 W/m2, 500 W/m2, and 500 W/m2, respectively using the CSO approach., The power generated by the panel also changes correspondingly with the initialization of the duty cycle.
Figure 9.
The pattern of duty cycle under the first and second shading patterns under the CSO approach.
Case 3: As previously mentioned, optimization practices are search techniques that do not provide a guarantee of finding the accurate global power in their given settling time. To obtain optimum search performance for the detection of global MPP, the third shading pattern is studied with the local optimal point very close to GMPP. Under such conditions, the determination of GMPP is a complicated task considering the selected search methods. Ten iterations are proposed in order to carry out the program under the third shading pattern, to further assess the efficiency of the algorithm. The third shading pattern is examined at 1000 W/m2, 800 W/m2, 900 W/m2 and 550 W/m2, respectively. The P-V, P-I characteristics under the third shading pattern are shown in Figure 10. It has four peaks, for instance, LMPP at 501 W and GMPP at 512.3 W, the voltage of the GMPP is 81.6256 and the current is 6.2002 A, which is very close to the others. The simulation results under the third shading patterns of 1000 W/m2, 800 W/m2, 900 W/m2, and 550 W/m2 using the PSO, and the CSO techniques are delineated in Figure 11a,b respectively.
Figure 10.
P-V and P-I curves under third shading pattern like 1000 W/m2, 800 W/m2, 900 W/m2 and 550 W/m2 using CSO technique.

Figure 11.
(a) Simulation results of power output, current, and voltage using PSO (Case 3), (b) Simulation results of power output, current, and voltage using CSO (Case 3).
It may be established that CSO and PSO algorithms can identify the global peak power from the power versus voltage curve, and that the application of CSO is compatible with the PSO method where its convergence quickly correlates to the PSO approach and is related to GWO and bat optimization algorithms as reported in earlier studies by Mohanty et al. [31] and Rocha et al. [32]. The statistical simulation results summarized in Table 7 specify the comparison of CSO and PSO optimization methods for various shading patterns from G1 to G6 for the KC200GT solar PV module with the simulation time period of 1 s. It was recognized from the case study on the various special partial shading patterns that the shading pattern G1 increases the maximum power output compared to other shading patterns. It can be noticed, from the simulation results of various shading cases of a solar PV system, that the CSO algorithm worked efficiently under partial-shade conditions and performed preferably to PSO due to its high tracking speed and precision. The statistical analysis of the simulation results shows that the CSO algorithm tracks a greater voltage and greater power from the solar photovoltaic module in comparison with the PSO technique during different shading patterns.
Table 7.
Summarization of statistical simulation results of PV module under different shading patterns.
4. Applications and Advantages of Cat Swarm Optimization Algorithm
The application of the CSO technique is shown in this section, which is divided into several categories including electrical engineering, computer vision, signal processing, system management, and petroleum and civil engineering. Table 8 provides a summary of the applications of the CSO approach and its outcomes.
Table 8.
Summary of the applications of CSO algorithm.
Advantages of CSO
- The intelligence based CSO algorithm is most efficiently applied to both scientific research and diverse engineering applications.
- The CSO algorithm has no overlapping or mutation issues.
- The CSO estimations are simple in nature compared to other algorithms.
- The CSO approach provides feasible optimized solutions that require less time.
- The CSO approach reveals that positive feedback accounts for rapid discovery of good solutions compared to GA.
A summary of the results comparison of the two algorithms in terms of complexity, accuracy, and algorithm tuning parameters are presented in Table 9.
Table 9.
Summary of comparative results.
5. Conclusions
This study has found that the optimization of partially shaded modules on PV strings that have a single GMPP and many LMPPs on the power versus voltage curve, can be achieved using a heuristic optimization technique called CSO.
- It is an effective method for extracting the maximum amount of power from the solar PV system. Due to a better balance between the seeking and tracing modes, the CSO technique achieves rapid convergence.
- Moreover, the CSO technique has a good possibility of tracking global optima and can assist in increasing the maximum power extracted from the solar system.
- Different shading patterns are modeled in the MATLAB/Simulink environment, and two algorithms such as CSO and PSO are implemented for these shading patterns.
- CSO is easy to implement and has a quick convergence value compared to the PSO technique. The CSO was contrasted with notable optimization techniques from the existing literature.
- As observed from the simulation test results, the CSO method has a greater ability to search GMPP, eliminates oscillation in the output power nearby MPP, and has a more accurate and faster convergence rate than the PSO technique for the various partial shading cases considered (G1 to G6).
Author Contributions
Conceptualization, T.N.; methodology, T.N.; investigation, T.N.; resources, T.N.; writing—original draft preparation, T.N.; writing—review and editing, P.V.R.L.N. and V.S.V. All authors have read and agreed to the published version of the manuscript.
Funding
This research received no external funding.
Institutional Review Board Statement
Not applicable.
Informed Consent Statement
Not applicable.
Data Availability Statement
Not applicable.
Conflicts of Interest
The authors declare no conflict of interest.
References
- Peng, Z.; Jiang, K.; Qin, Y.; Balar, M.L.N.; O’connor, B.T.; Ade, H.; Ye, L.; Geng, Y. Modulation of morphological, mechanical, and photovoltaic properties of ternary organic photovoltaic blends for optimum operation. Adv. Energy Mater. 2021, 11, 2003506. [Google Scholar] [CrossRef]
- Zhu, L.; Zhang, M.; Zhong, W.; Leng, S.; Zhou, G.; Zou, Y.; Su, X.; Ding, H.; Gu, P.; Liu, F. Progress and prospects of the morphology of non-fullerene acceptor based high-efficiency organic solar cells. Energy Env. Sci. 2021, 14, 4341–4357. [Google Scholar] [CrossRef]
- Abo-Khalil, A.G. Maximum power point tracking for a PV system using tuned support vector regression by particle swarm optimization. J. Eng. Res. 2020, 8, 139–152. [Google Scholar] [CrossRef]
- Dileep, G.; Singh, S.N. Application of soft computing techniques for maximum power point tracking of SPV system. Sol. Energy 2017, 141, 182–202. [Google Scholar] [CrossRef]
- Özçelik, M.A. Improving the performance of mppt in photovoltaic systems by modified perturb and observe algorithm. J. Eng. Res. 2015, 3, 77–96. Available online: https://kuwaitjournals.org/jer//index.php/JER/article/view/344 (accessed on 13 April 2021). [CrossRef]
- Chao, K.-H.; Lin, Y.-S.; Lai, U.-D. Improved particle swarm optimization for maximum power point tracking in photovoltaic module arrays. Appl. Energy 2015, 158, 609–618. [Google Scholar] [CrossRef]
- Durga, T.N.; Narasimham, P.V.R.L.; Vakula, V.S. Harness of maximum solar energy from solar PV strings using particle swarm optimisation technique. Int. J. Ambient. Energy 2019, 42, 1506–1515. [Google Scholar] [CrossRef]
- Kofinas, P.; Dounis, A.I.; Papadakis, G.; Assimakopoulos, M. An intelligent MPPT controller based on direct neural control for partially shaded PV system. Energy Build. 2015, 90, 51–64. [Google Scholar] [CrossRef]
- Ahmed, J.; Salam, Z. A critical evaluation on maximum power point tracking methods for partial shading in PV systems. Renew. Sustain. Energy Rev. 2015, 47, 933–953. [Google Scholar] [CrossRef]
- Dileep, G.; Singh, S. Maximum power point tracking of solar photovoltaic system using modified perturbation and observation method. Renew. Sustain. Energy Rev. 2015, 50, 109–129. [Google Scholar] [CrossRef]
- Rezk, H.; Fathy, A. Simulation of global MPPT based on teaching–learning-based optimization technique for partially shaded PV system. Electr. Eng. 2016, 99, 847–859. [Google Scholar] [CrossRef]
- Fathy, A.; Rezk, H. A novel methodology for simulating maximum power point trackers using mine blast optimization and teaching learning based optimization algorithms for partially shaded photovoltaic system. J. Renew. Sustain. Energy 2016, 8, 23503. [Google Scholar] [CrossRef]
- Phimmasone, V.; Kondo, Y.; Kamejima, T.; Miyatake, M. Evaluation of extracted energy from PV with PSO-based MPPT against various types of solar irradiation changes. In Proceedings of the 2010 International Conference on Electrical Machines and Systems, Incheon, Korea, 10–13 October 2010; pp. 487–492. [Google Scholar]
- Sundareswaran, K.; Peddapati, S.; Palani, S. MPPT of PV systems under partial shaded conditions through a colony of flashing fireflies. IEEE Trans. Energy Convers. 2014, 29, 463–472. [Google Scholar] [CrossRef]
- Sundareswaran, K.; Kumar, V.V.; Palani, S. Application of a combined particle swarm optimization and perturb and observe method for MPPT in PV systems under partial shading conditions. Renew. Energy 2015, 75, 308–317. [Google Scholar] [CrossRef]
- Kulaksız, A.A.; Akkaya, R. A genetic algorithm optimized ANN-based MPPT algorithm for a stand-alone PV system with induction motor drive. Sol. Energy 2012, 86, 2366–2375. [Google Scholar] [CrossRef]
- Tajuddin, M.F.N.; Arif, M.S.; Ayob, S.M.; Salam, Z. Perturbative methods for maximum power point tracking (MPPT) of photovoltaic (PV) systems: A review. Int. J. Energy Res. 2015, 39, 1153–1178. [Google Scholar] [CrossRef]
- Renaudineau, H.; Donatantonio, F.; Fontchastagner, J.; Petrone, G.; Spagnuolo, G.; Martin, J.-P.; Pierfederici, S. A PSO-Based global MPPT technique for distributed PV power generation. IEEE Trans. Ind. Electron. 2014, 62, 1047–1058. [Google Scholar] [CrossRef]
- Humada, A.M.; Hojabri, M.; Sulaiman, M.H.; Hamada, H.M.; Ahmed, M.N. Photovoltaic Grid-Connected modeling and characterization based on experimental results. PLoS ONE 2016, 11, e0152766. [Google Scholar] [CrossRef]
- Shivashankar, S.; Mekhilef, S.; Mokhlis, H.; Karimi, M. Mitigating methods of power fluctuation of photovoltaic (PV) sources–A review. Renew. Sustain. Energy 2016, 59, 1170–1184. [Google Scholar] [CrossRef]
- Gaidhane, P.J.; Nigam, M.J. A hybrid grey wolf optimizer and artificial bee colony algorithm for enhancing the performance of complex systems. J. Comput. Sci. 2018, 27, 284–302. [Google Scholar] [CrossRef]
- Holland, J.H. Genetic algorithms. Sci. Am. 1992, 267, 66–73. [Google Scholar] [CrossRef]
- Cheng, Z.; Zhou, H.; Yang, H. Research on MPPT control of PV system based on PSO algorithm. In Proceedings of the 2010 Chinese Control and Decision Conference, Xuzhou, China, 26–28 May 2010; Institute of Electrical and Electronics Engineers (IEEE): Piscataway, NJ, USA, 2010; pp. 887–892. [Google Scholar]
- Al-Hamouz, Z.; Ai-Musabi, N.; Duwaish, H.A.; Baiyaton, S.A. On the deisgn of variable structure load frequency controllers by tabu serach algorithm: Application to nonlinear interconnected models. Electr. Power Compon. Syst. 2005, 33, 1253–1267. [Google Scholar] [CrossRef]
- Padhan, S.; Sahu, R.K.; Panda, S. Application of firefly algorithm for load frequency control of multi—area interconnected power system. Electr. Power Compon. Syst. 2014, 42, 1419–1430. [Google Scholar] [CrossRef]
- Shayeghi, H.; Jalili, A.; Shayan, H.A. Multi-stage fuzzy load frequency control using PSO. Energy Convers. Manag. 2008, 49, 2570–2580. [Google Scholar] [CrossRef]
- Sahu, R.K.; Gorripotu, T.S.; Panda, S. Automatic generation control of multi-area power systems with diverse energy sources using teaching learning based optimiztion algorithm. Eng Sci. Technol. Int. J. 2016, 19, 113–134. [Google Scholar]
- Sahu, R.K.; Panda, S.; Padhan, S. Optimal gravitational serach algorithm for automatic generation control of an interconnected power system. Ain Shames Eng. J. 2014, 5, 721–733. [Google Scholar] [CrossRef]
- Sahu, R.K.; Panda, S.; Sekhar, G.T.C. A novel hybrid PSO-PS optimized PI-controller for AGC in multi-area interconnected power systems. Int. J. Electr. Power Energy Syst. 2015, 64, 880–893. [Google Scholar] [CrossRef]
- Mirajalili, S.; Mirjalili, S.M.; Lewis, A. Grey wolf optimizer. Adv. Eng. Softw. 2014, 69, 46–61. [Google Scholar] [CrossRef]
- Mohanty, S.; Subudhi, B.; Ray, P.K. A new MPPT design using grey wolf optimization technique for photovoltaic system under partial shading conditions. IEEE Trans. Sustain. Energy 2016, 7, 181–188. [Google Scholar] [CrossRef]
- Da Rocha, M.V.; Sampaio, L.P.; Da Silva, S.A.O. Comparative analysis of MPPT algorithms based on Bat algorithm for PV systems under partial shading condition. Sustain. Energy Technol. Assess. 2020, 40, 100761. [Google Scholar] [CrossRef]
- Hwang, J.C.; Chen, J.C.; Pan, J.S.; Huang, Y.C. CSO and PSO to solve optimal contract capacity for high tension customers. In Proceedings of the 2009 International Conference on Power Electronics and Drive Systems (PEDS), Taipei, Taiwan, 2–5 November 2009; pp. 246–251. [Google Scholar]
- Hwang, J.C.; Chen, J.C.; Pan, J.S.; Huang, Y.C. CSO algorithm for economic dispatch decision of hybrid generation system. In Proceedings of the 10th WSEAS International Conference on Applied Informatics and Communications and 3rd WSEAS International Conference on Biomedical Electronics and Biomedical Informatics. World Scientific and Engineering Academy and Society (WSEAS), Taipei, Taiwan, 6–8 August 2010; pp. 81–86. [Google Scholar]
- Hosseinnia, H.; Farsadi, M. Utilization cat swarm optimization algorithm for selected harmonic elimination in current source inverter. Int. J. Power Electron. Drive Syst. (IJPEDS) 2015, 6, 888–896. [Google Scholar] [CrossRef][Green Version]
- Wang, W.; Wu, J. Notice of retraction emotion recognition based on CSO&SVM in e-learning. In Proceedings of the Seventh International Conference on Natural Computation, Shanghai, China, 4–6 July 2011; pp. 566–570. [Google Scholar]
Publisher’s Note: MDPI stays neutral with regard to jurisdictional claims in published maps and institutional affiliations. |
© 2021 by the authors. Licensee MDPI, Basel, Switzerland. This article is an open access article distributed under the terms and conditions of the Creative Commons Attribution (CC BY) license (https://creativecommons.org/licenses/by/4.0/).












