The Importance of Endogenous Resources for Internationalization: Competitive Advantages in the Olive Groves of Southern Spain
Abstract
:1. Introduction
2. Theoretical Framework
2.1. International Market Orientation Strategies
2.2. International Network Orientation Strategies
2.3. International Entrepreneurship Orientation Strategies
2.4. Human Capital
2.5. Organizational Capital
2.6. Relational Capital
2.7. Technological Capital
3. Methodology and Methods
- -
- First, we chose the leaders in the province and, among them, those that could be born global, and those that could not. Subsequently, we included those that had internationalized within three years of their creation (born global) and those that had needed more time to initiate this process (non-born global). The next criterion was that at least 10% of revenues should be generated abroad.
- -
- Second, we selected those companies that produce extra virgin olive oils (EVOOs), especially premium oil. This is the highest quality of extra virgin olive oil, since it must meet a set of requirements, such as having the earliest harvest time, which is when the oil is at its optimum ripening period, the oil extraction is carried out cold, it maintains the organoleptic characteristics, etc., and it provides great health benefits, for example, the prevention of cancer. Finally, we required that more than 95% of the company productions were packaged (a very small proportion was sold in bulk).
- -
- Third, we selected the appropriate number of cases. For this, we followed Yan and Gray [49], who state that two will suffice. However, we chose four exporting companies in the olive sector (two born global and two non-born global).
- -
- Primary: personal, semi-structured, and open interviews, which were recorded and conducted personally by the researchers of this study. In carrying out the interviews, we followed a questionnaire that is divided into two parts:
- (a)
- The first was aimed at obtaining information on the use of resources, capacities and the social, economic, and institutional actors from the region derived from the olive grove, to create a combined overview of the company and the internationalization process, which was composed of the following items:
- ▪
- General characteristics of the company (year of creation and internationalization, organization chart, activities, products and brands, size, revenues abroad, company history, etc.).
- ▪
- Internationalization: motives, exports, strategies, entry modes.
- ▪
- Use of resources, capacities, as well as economic, social, and institutional actors of the territory that facilitated the internationalization process.
- ▪
- Quality (certificates, awards, and international recognition), olive growing, and sustainable cultivation.
- ▪
- Competitive advantages for exporting.
- ▪
- Benefits for local development provided by the company: increase in employment, investment, income, innovation, personnel training, creation of new companies, involvement of public and private institutions, etc.
- (b)
- The second part consisted of short questions in which the interviewee was asked to choose specific and previously established answers. This part provided us with information for later coding, translating, and obtaining the results, thereby allowing us to apply the theoretical framework (strategies and intellectual capital) to the cases studied.
- -
- Secondary: documentary evidence through reports, internal reports, web pages, presentations, publications, and databases.
4. Results
- -
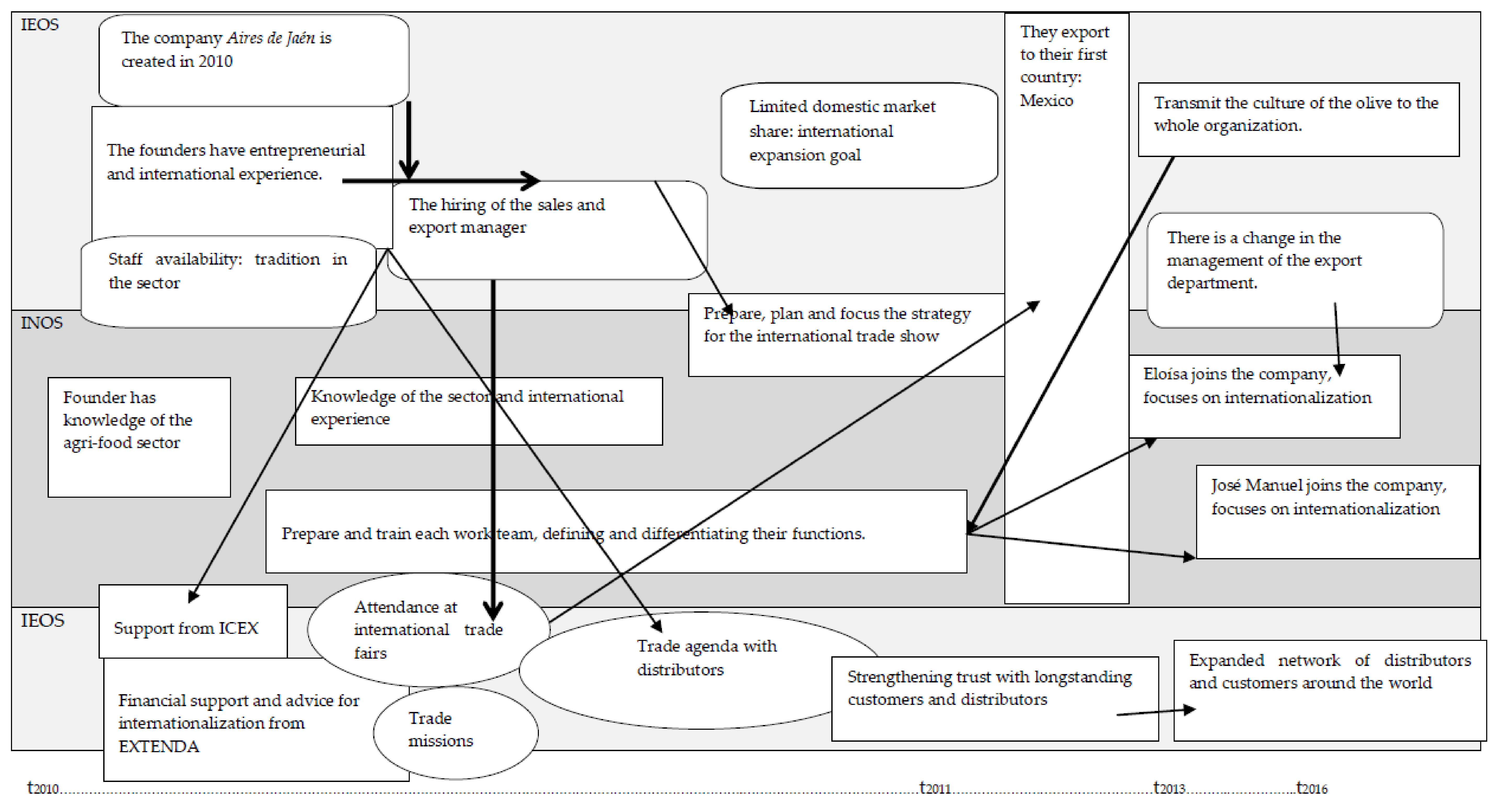
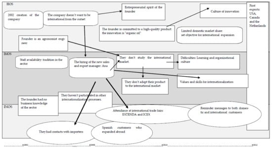
- Firstly, we used sensemaking, based on process theory, which is undertaken following Weick’s theoretical framework [51]. Specifically, these visual mapping strategies allow us to identify the sequence that firms have followed in the strategies oriented towards the market, the network and entrepreneurship international, as well as whether the same strategies have enabled the firm’s intellectual capital to achieve competitive capabilities favorable to the internationalization process. In the same way, the sensemaking techniques allowed us to determine whether the companies had followed the strategies included in the model during the three years following their foundation or afterwards. Therefore, these techniques help us to reveal the origin, processes, causality, interactions, and duration of the company’s internationalization.
- -
- Secondly, we applied pattern-matching technique based on comparing the patterns of agreement between the theoretical framework and the observed or operational one. This is a basic procedure for testing theories through case studies. Specifically, we checked whether the theoretical perspective coincides with the reality of the cases, which will help to know whether market studies, the experience, and character of the founder, innovation, networking through participation in international fairs, etc., have led these companies to achieve adequate dynamic and competitive capabilities (Table 5). Our study is supported by that of Vaillant et al. [54].
- (A).
- International market orientation: the managers, from the beginning, knew the sector, and had previous national and international business experience, and high training and knowledge in the sector. They studied the market to which they could direct their products, adapted the product to the needs of the international consumers, understood the certificates of greater recognition needed in each country, as well as the packaging, the labeling, the flavor, and color of the oil required. In addition, from the beginning, they studied and prepared, conscientiously, their attendance to international, recognized, prestigious fairs, to make their product known.
- (B).
- Orientation to the international network: from the beginning, they had a relationship with EXTENDA, ICEX, and the Provincial Council of Jaén. They attend international fairs, and contact chefs, importers, distributors, etc.
- (C).
- International entrepreneurship orientation: since its inception, the founders wanted their company to be international. They used innovative practices, from cultivation to marketing, while respecting the environment. From the beginning, they conducted biodynamic agriculture, protecting and respecting the environment. In this way, they obtain innovative products.
- (A).
- Since the birth of the company, human capital has been the key piece in the whole process. Work teams, composed of professionals with high academic and language training, and previous experiences in their positions, were created. Likewise, before exporting, the personnel developed skills, attitudes, and abilities that favored their adaptations to the demands of the international market.
- (B).
- Relational capital: they created new relationships from those previously obtained and maintained them over time. They used their attendance at trade fairs to obtain feedback from customers, distributors, chefs, journalists, etc. Likewise, they made great commitments to oleotourism, to make the product known, transmit the olive grove culture from the field, etc., strengthening the relationship with the international client.
- (C).
- Organizational capital: the organization is integrated in the whole process, from the olive grove to the commercialization of oil.
- (D).
- Technological capital facilitates the management and application of technologies in the different parts of the EVOO production and marketing process.
- -
- Preparation of international fairs (study, participation, elaboration, exhibition, product, etc.).
- -
- Adaptation of the packaging, labeling, etc., of the oil to the international client.
- -
- Attracting international customers.
- -
- Study of the international market.
- -
- Adaptation of the product to the tastes, needs, requirements, etc., of each international market.
- -
- Training and international experience of the person in charge of internationalization.
- -
- Creation of new networks of contacts according to those obtained previously.
- -
- Development of technical and technological management skills.
5. Discussions
6. Conclusions
Author Contributions
Funding
Institutional Review Board Statement
Informed Consent Statement
Data Availability Statement
Acknowledgments
Conflicts of Interest
References
- Junta de Andalusia. Monthly Monitoring Report on Olive Oil, Prices and Markets Observatory, Ministry of Agriculture, Livestock and Fisheries. 2021. Available online: https://www.juntadeandalucia.es/agriculturaypesca/observatorio/servlet/FrontController (accessed on 19 August 2021).
- Benedito, I. Sólo Cuatro CCAA Superan la Renta per Cápita de la UE. Expansión. 2019. Available online: https://www.expansion.com/economia/2019/06/23/5d0fe6e7468aeb548b4632.html (accessed on 23 June 2019).
- Quispe-Fernández, G.; Ayaviri-Nina, V. Políticas de desarrollo de los procesos de desarrollo endógeno. Revista Líder 2013, 22, 151–187. [Google Scholar]
- Crick, D. The internationalization of born global and international new venture SMEs. Int. Mark. Rev. 2009, 26, 453–476. [Google Scholar] [CrossRef]
- Bouhaddane, M.; Mili, S. A forecast of internationalization strategies for the Spanish olive value chain. Int. J. Food Syst. Dyn. 2018, 1–27. [Google Scholar] [CrossRef]
- Moral-Pajares, E.; Lanzas, J. La exportación de aceite de oliva virgen en Andalucía: Dinámica y factores determinantes. Revista Estudios Regionales 2008, 86, 45–70. [Google Scholar]
- Rodríguez-Cohard, J.C.; Sánchez-Martínez, J.D.; Gallego-Simón, V.J. Olive crops and rural development: Capital, knowledge and tradition. Reg. Sci. Policy Pract. 2019, 11, 935–949. [Google Scholar] [CrossRef]
- Bernal-Jurado, E.; Mozas-Moral, A.; Medina-Viruel, M.J.; Fernández-Uclés, D. Evaluation of corporate websites and their influence on the performance of olive oil companies. Sustainability 2018, 10, 1274. [Google Scholar] [CrossRef] [Green Version]
- Moral-Pajares, E.; Sánchez-Martínez, J.D.; Mozas-Moral, A.; Bernal-Jurado, E.; Medina-Viruel, M.J. Local resources and global competitiveness: The export of virgin olive oil in Andalucía. Boletín Asociación Geógrafos Españoles 2015, 69, 415–435. [Google Scholar]
- Sánchez-Famoso, V.; Cano-Rubia, M.; Fuentes-Lombardo, G. El papel de los convenios de cooperación en la internacionalización de las empresas españolas de la familia de la bodega y el aceite de oliva. Rev. Int. Investig. Neg. Vitivinícolas 2019, 31, 555–577. [Google Scholar]
- Sachs, I. Stratégies de L´écodéveloppement; Économie et humanism: Paris, France, 1980. [Google Scholar]
- Aydalot, P. Milieux Innovateurs en Europa; GREMI: Paris, France, 1986. [Google Scholar]
- Vázquez-Barquero, A. Desarrollo Endógeno. Redes, Innovación, Instituciones y Ciudades; Routledge: Abingdon, UK, 2002. [Google Scholar]
- Barquero, A.V. Reflexiones teórica sobre la relación entre el desarrollo endógeno y economía social. Revista Iberoamericana Economía Solidaria Innovación Socioecológica 2018, 1, 11–22. [Google Scholar]
- Sanabria, S.; Pedraza, P.; Enrique, E. El emprendimiento como fuente de desarrollo y fortalecimiento de las capacidades endógegnas para el aprovechamiento de las energías renovables. Revista Escuela Aministración Negocios 2014, 77, 152–167. [Google Scholar] [CrossRef] [Green Version]
- Furlan, A. Actuar en la crisis: El sistema eléctrico en la perspectiva del desarrollo endógeno. Análisis de caso de la costa atlántica bonaerense, Argentina, Equipo. In Proceedings of the “Grand Ouest” days of Territorial Intelligence IT-GO, ENTI, Nantes-Rennes, France, 24–26 March 2010. [Google Scholar]
- Rodríguez-Cohard, J.C.; Sánchez-Martínez, J.D.; Garrido-Almonacid, A. Strategic responses of the European olive-growing territories to the challenge of globalization. Eur. Plan. Stud. 2020, 28, 2261–2283. [Google Scholar] [CrossRef]
- Vázquez-Barquero, A.; Rodríguez-Cohard, J.C. Desarrollo endógeno e instituciones: Desafíos para las iniciativas de desarrollo local. Environ. Plan. C Gov. 2016, 34, 1135–1153. [Google Scholar] [CrossRef]
- Furió, E. El desarrollo económico endógeno y local: Reflexiones sobre su enfoque interpretativo. Revista Estudios Regionales 1994, 40, 97–112. [Google Scholar]
- Mozas-Moral, A.; Fernández-Uclés, D.; Bernal-Jurado, E.; Medina-Viruel, M.J. Sostenibilidad, desarrollo endógeno y economía social. Revista Iberoamericana Economía Solidaria Innovación Socioecológica 2020, 3, 17–35. [Google Scholar]
- Eisehardt, M.; Martin, A. Dynamic capabilities: What are they? Strateg. Manag. J. 2000, 21, 1105–1121. [Google Scholar] [CrossRef]
- Jantunen, A.; Puumalainen, K.; Saarenketo, S.; Kyläheiko, K. Entrepreneurial orientation, dynamic capabilities and international performance. J. Int. Entrep. 2005, 3, 323–343. [Google Scholar] [CrossRef]
- Teece, D.; Pisano, G.; Shuen, A. Dynamic capabilities and strategic management. Strateg. Manag. J. 1997, 18, 509–533. [Google Scholar] [CrossRef]
- Mudalige, D.; Azizi-Ismail, N.; Abdul-Malek, M. Eploring the role of individual level and firm level dynamic capabilities in SME’s internationalization. J. Int. Entrep. 2019, 17, 41–74. [Google Scholar] [CrossRef]
- Johanson, J.; Vahlne, J.E. The internationalization process of the firm model of knowledge development and increasing foreign market commitments. J. Int. Bus. Stud. 1977, 8, 23–32. [Google Scholar] [CrossRef]
- Knight, G.; Madsen, K.; Servais, P. An inquiry into born-global firms in Europe and the USA. Int. Mark. Rev. 2004, 21, 645–665. [Google Scholar] [CrossRef]
- Etemad, H. Revisiting interactions of entrepreneurial, marketing and other orientations with internationalization strategies. J. Int. Entrep. 2019, 17, 1–18. [Google Scholar] [CrossRef] [Green Version]
- Deutscher, F.; Zapkau, B.; Schwens, C.; Matthias, B.; Kabst, R. Strategic orientations and performance: A configurational perspective. J. Bus. Res. 2016, 69, 849–861. [Google Scholar] [CrossRef]
- Martos-Martínez, C.; Muñoz-Guarasa, M. Importancia de las capacidades dinámicas en el proceso de internacionalización: El caso de los KIS. Revista Economía Mundial 2020, 54, 65–86. [Google Scholar]
- Eriksson, K.; Johanson, A.; Majkgärd, A.; Sharma, D. Experiential knowledge and cost in the internationalization process. J. Int. Bus. Stud. 1997, 28, 337–360. [Google Scholar] [CrossRef] [Green Version]
- Paul, J.; Rosado-Serrano, A. Gradual internationalization vs born global/international new venture models: A review and research agenda. Int. Mark. Rev. 2019, 36, 830–858. [Google Scholar] [CrossRef]
- Wilkinson, F.; Young, C. Toward a normative theory of normative marketing theory. Mark. Theory 2005, 5, 363–396. [Google Scholar] [CrossRef] [Green Version]
- Contractor, J.; Hsu, C.; Kundu, K. Explaining export performance: A comparative study of international new venture in Indian and Taiwanese software industry. Manag. Int. Rev. 2005, 45, 83–110. [Google Scholar]
- Freeman, S.; Hutchings, K.; Lazaris, M.; Zyngier, S. A model of rapid knowledge development: The smaller born-global firm. Int. Bus. Rev. 2010, 19, 70–84. [Google Scholar] [CrossRef] [Green Version]
- Gabrielsson, M.; Gabrielsson, P.; Dimitratos, P. International entrepreneurial culture and growth of international new ventures. Manag. Int. Rev. 2014, 54, 445–471. [Google Scholar] [CrossRef]
- Álvarez, M.T.; Álvarez, M.T.G.; Pérez, R.M. La gestión del capital humano en el marco de la teoría del capital intelectual: Una guía de indicadores. Economía Industrial 2010, 378, 45–57. [Google Scholar]
- Slater, S.F.; Narver, J.C. Market orientation and the learning organization. J. Mark. 1995, 59, 63–74. [Google Scholar] [CrossRef]
- Trillo, M.A.; Sánchez, S.M. Influencia de la cultura organizativa en el concepto de capital intelectual. Intangible Capital 2006, 11, 164–180. [Google Scholar]
- Bueno, E.; Salmador, M.P.; Merino, C. Génesis, concepto y desarrollo del capital intelectual en la economía del conocimiento: Una reflexión sobre el modelo intellectus y sus aplicaciones. Estudios Economía Aplicada 2008, 26, 43–63. [Google Scholar]
- Gulati, R.; Sytch, M.; Tatarynowicz, A. The rise and fall of small worlds: Exploring the dynamics of social structure. Organ. Sci. 2010, 23, 299–596. [Google Scholar] [CrossRef] [Green Version]
- Menguc, B.; Auh, S. Creating a firm-level dynamic capability through capitalizing on market orientation and innovativeness. J. Acad. Mark. Sci. 2006, 34, 63–73. [Google Scholar] [CrossRef]
- O’Cass, A.; Ngo, V. Market orientation versus innovative culture: Two routes to superior brand performance. Eur. J. Mark. 2007, 41, 868–887. [Google Scholar] [CrossRef]
- Monge, E.C. El estudio de casos como metodología de investigación y su importancia en la dirección y administración de empresas. Revista Nacional Administración 2010, 1, 31–54. [Google Scholar]
- Villareal, O.; Landeta, J. El Estudio de Casos Como Metodología de Investigación Científica en Economía de la Empresa y Dirección Estratégica. Investigaciones Europeas Dirección Economía Empresa (IEDEE) 2010, 16, 31–52. [Google Scholar]
- Yacuzzi, E. El estudio de caso como metodología de investigación: Teoría, mecanismos causales, validación. CEMA Work. Pap. Ser. Doc. Trab. 2005, 296. Available online: https://ucema.edu.ar/publicaciones/download/documentos/296.pdf (accessed on 1 July 2021).
- Yin, R.K. Case Study Research, 4th ed.; SAGE: Thousand Oaks, CA, USA, 2003; Chapter 2; pp. 127–164. [Google Scholar]
- Aguilera-Hintelholher, R.M. Identidad y diferenciación entre método y metodología. Estudios Políticos 2013, 28, 81–103. [Google Scholar] [CrossRef] [Green Version]
- Abreu, J.L. Research method. Int. J. Good Conscienc. 2014, 9, 195–204. [Google Scholar]
- Yan, A.; Gray, B. Bargaining power, management control, and performance in United States-China joint ventures: A comparative case study. Acad. Manag. J. 1994, 37, 1478–1517. [Google Scholar]
- Langley, A.; Smallman, C.; Tsoukas, H.; Van de Ven, A.H. Process studies of change in organization and management: Unveiling temporality, activity and flow. Acad. Manag. J. 2013, 56, 1–13. [Google Scholar] [CrossRef] [Green Version]
- Weick, K.E. The Social Psychology of Organizing, 2nd ed.; Addison-Wesley: Reading, MA, USA, 1979. [Google Scholar]
- Langley, A. Strategies for theorizing from process data. Acad. Manag. Rev. 1999, 24, 691–710. [Google Scholar] [CrossRef] [Green Version]
- Monin, P.; Noorderhaven, N.; Vaara, E.; Kroon, D. Giving sense to and making sense of justice in postmerger integration. Acad. Manag. J. 2013, 56, 256–284. [Google Scholar] [CrossRef] [Green Version]
- Vaillant, Y.; Urbano, D.; Criado, J.R.; Criado, A.R. Un estudio cualitativo y exploratorio de cuatro nuevas empresas exportadoras. Cuadernos Economía Dirección Empresa 2006, 29, 107–132. [Google Scholar]
- Yin, R.K. Case Study Research-Design and Methods, Applied Social Research Methods, 2nd ed.; Sage: Newbury Park, CA, USA, 1994; Volume 5. [Google Scholar]
- Lederman, D.; Olarreaga, M.; Ribiano, E. Trade specialization in Latin America: The impact of China and India. Rev. World Econ. 2008, 144, 248–271. [Google Scholar] [CrossRef]
- Farré-Ribes, M.; Lozano-Cabedo, C.; Aguilar-Criado, E. La “nueva cultura del aceite” como eje de transformación en los territorios olivareros andaluces. AIBR Revista Antropología Iberoamericana 2020, 15, 79–104. [Google Scholar]
- Aznar-Sánchez, J.A.; Gómez-Carretero, A.; Muñoz-Velasco, J.F. An industrial district around a mining resource: The case of marble of Macael in Almería. J. Reg. Res. 2015, 321, 33–148. [Google Scholar]
- Rodríguez-Cohard, J.C.; Muñoz-Guarasa, M. Empresa multinacional y desarrollo local: El caso Valeo. Boletín Instituto Estudios Giennenses 2006, 194, 245–259. [Google Scholar]
- Sánchez-Martínez, J.D.; Rodríguez-Cohard, J.C.; Garrido-Almonacid, A.; Gallego-Simón, V.J. Social innovation in rural areas? The case of Andalusian olive oil cooperatives. Sustainability 2020, 12, 10019. [Google Scholar] [CrossRef]
- Cesário, M.; Fernandes, S. Smart innovation strategy and innovation performance: An empirical application on the Portuguese small and medium-sized firms. Reg. Sci. Policy Pract. 2018, 11, 969–982. [Google Scholar] [CrossRef]












| Purpose of the Research | To Learn How Companies in the Olive Sector Could Achieve Competitive Capabilities (Based on the Comparative Advantages of the Region) in Order to Become International. |
|---|---|
| Methodology | The study of four multiple comparative cases of a holistic nature. |
| Unit of analysis | Internationalized companies in the olive oil sector that offer premium EVOO. |
| Geographical scope | South of Spain (Jaén). |
| Type of sample | Logical and theoretical sample (capacity of analytical generalization of the phenomenon studied). |
| Case studies | Four olive oil sector companies in Andalusia, of which two are born global (within three years of being created) and the other two are internationalized after three years. The cases analyzed are Aires de Jaén, Castillo de Canena Olive Juice, Galgón 99, and El Trujal de la Loma. |
| Methods of evidence collection | Document review (documentation and files); Conducting in-depth interviews: open, semi-structured and face-to-face; Direct observation; Use of physical, technological, and cultural resources. |
| Information sources | Internal: documentation (memorandums, reports, and internal studies), files (web pages, presentation files, image, and sound files), in-depth interviews, questionnaires, real physical context. External: specialized publications, databases (ICEX, EXTENDA, chambers of commerce), reports of official bodies and media. |
| Key sources of information | Founders/managers/those responsible for the area of internationalization of the company and other areas. |
| Fieldwork | 2021, in which the following interviews were conducted:
|
| Aires Jaén | Castillo de Canena | Galgón99 | El Trujal de la Loma | |
|---|---|---|---|---|
| Year of creation | 2010 | 2003 | 2005 | 2002 |
| Year of internationalization | 2011 | 2004 | 2011 | 2012 |
| Location | Jabalquinto | Baeza | Villanueva de la Reina | Úbeda |
| Business name | Aires de Jaén | Castillo de Canena | Oro Bailén | Spiritu_Santo |
| Nº employees in season | 45 | 60 | 40 | 30 |
| Foreign income at the start of the process | 50% | +10% | 50% | 15% |
| Products | - Early harvest EVOO - Organic EVOO - EVOO - Virgin olive oil - Olive oil - Olive pomace oil - Blend | All EVOO: - Family reserve - First day of harvest - Biodynamic organic - Early Royal - Horizontal tasting - Arbequino Amontillado - Arbequino with Oak Smoke - Arbequina with Harissa - Arbequina with Harissa - Arbequina with Marine Plankton | All EVOO: - Picual - Hojiblanca - Arbequina - Frantoio - Coupage - Bell Organic EVOO | All Organic EVOO - Arbequina - Picual - Coupage |
| Brands | - Los Badenes - La Cartujana - OBA Ecológico - Oleo Martos Origen - Aires de Jaén - Andaluz - Oleo Martos - Genioliva Serie Premium - Geniasol - La flamenca - Esencia Flamenca - Aldaluz Serie Oro Genioliva | - Castillo de Canena - Palacio Marqués Viena | - Oro Bailén - Casa del agua temprano - Casa del agua | -Cortijo Spíritu_Santo -El Trujal de la Loma |
| Aires de Jaén (Born Global) | |
|---|---|
| Resources |
|
| Capacities |
|
| Economic, social and institutional actors |
|
| Castillo Canena (Born Global) | |
| Resources |
|
| Capacities |
|
| Economic, social and institutional actors |
|
| Galgón 99 (No Born Global) | |
| Resources |
|
| Capacities |
|
| Economic, social and institutional actors |
|
| El Trujal de la Loman (No Born Global) | |
| Resources |
|
| Capacities |
|
| Economic, social and institutional actors |
|
| Aires de Jaén (Born Global) | |
|---|---|
| IMOS 1 |
|
| INOS 2 |
|
| IEOS 3 |
|
| HC 4 |
|
| OC 5 |
|
| RC 6 |
|
| TC 7 |
|
| Castillo de Canena (Born Global) | |
| IMOS 1 |
|
| INOS 2 |
|
| IEOS 3 |
|
| HC 4 |
|
| OC 5 |
|
| RC 6 |
|
| TC 7 |
|
| Galgón 99 (No Born Global) | |
| IMOS 1 |
|
| INOS 2 |
|
| IEOS 3 |
|
| HC 4 |
|
| OC 5 |
|
| RC 6 |
|
| TC 7 |
|
| El Trujal de la Loma (No Born Global) | |
| IMOS 1 |
|
| INOS 2 |
|
| IEOS 3 |
|
| HC 4 |
|
| OC 5 |
|
| RC 6 |
|
| TC 7 |
|
| Theory | Case 1: Aires de Jaén | Case 2: Castillo Canena | Case 3: Galgón 99 | Case 4: El Trujal de la Loma |
|---|---|---|---|---|
| IMOS 1: did the founder/manager or export manager have objective knowledge of the foreign market? * | Yes, they had such knowledge (market studies, attendance at international trade fairs, etc.). | Yes, they had such knowledge (market studies, PIPE 8, attendance at international trade fairs, etc.). | No, this knowledge was acquired more than three years after the company’s founding (attendance at international trade fairs, PIPE 8, etc.). | No, this knowledge was acquired more than three years after the company was founded (attendance at an international trade fair). It does not conduct market research. |
| IMOS 1: was the founder/manager or export manager involved in previous internationalization processes? * | Yes, both the general manager and the export and sales manager had worked at a previous company involved in internationalization. | Yes, both the general manager and the sales manager had worked on internationalization projects in a previous company. | No, they had no experiential knowledge of the international market. In later years, a sales manager with previous international knowledge joined the company. | No, they had no experiential knowledge of the international market. |
| INOS 2: did the company use networks 7? * | Yes, with EXTENDA, ICEX, and the Provincial Council of Jaén. A network with distributors, trade agents, etc. was also created. | Yes, with EXTENDA, ICEX, and the Provincial Council of Jaén. A network was also created with clients, suppliers, distributors, and/or importers, chefs, etc. | No. They received support from ICEX and EXTENDA to internationalize more than three years following the company’s creation. Thus, the network with clients and distributors was established once they commenced exporting. | No. They received support from ICEX and EXTENDA to internationalize more than three years following the company’s creation. Thus, the network with clients and distributors was established once they began exporting. |
| IEOS 3: does the founder have entrepreneurial characteristics 9? * | Yes, from the beginning. | Yes, from the beginning. | No, the commitment to premium EVOO led the founder to develop these characteristics later on. | No, the commitment to organic EVOO led the founder to develop these characteristics later on. |
| IEOS 3: are the products innovative? * | Yes, the company offers innovative products. | Yes, the company offers innovative products. | Yes, the company offers innovative products. | No, it was only the switch from traditional to organic farming. |
| HC 4: did the human capital achieve skills, attitudes, and strengths favorable to the internationalization process? * | Yes, the human capital was involved from the beginning in fostering the whole internationalization process. | Yes, the human capital was involved from the beginning in fostering the whole internationalization process. | No, only after three years did the company hire the sales and export manager who developed the internationalization process. | No, the company hired the sales manager for the national and international market more than three years after its creation. |
| HC 4: did the human capital achieve organizational learning favorable to the internationalization process? * | Yes, they use it in an integrated way in agronomy, production, and marketing. | Yes, they use it in an integrated way in agronomy, production, and marketing. | No, they acquired it more than three years after the creation of the company. | No, they acquired it more than three years after the creation of the company. |
| HC 4: did the human capital achieve its own organizational culture? * | Yes, the formation and creation of work teams has been essential since the beginning of the company. | Yes, the formation and creation of work teams has been essential since the beginning of the company. | No, it was acquired more than three years after its creation. | No, it was acquired more than three years after its creation. |
| RC 5: did the company develop the capacity to create new networks and maintain old ones? * | Yes, by attending trade fairs, trade missions, etc., and expanded with new distributors and sales agents around the world. | Yes, by attending trade fairs to strengthen networks and to receive feedback from existing contacts (chefs, distributors, journalists, opinion commentators, etc.) they have expanded their network around the world. | No, they created new networks with distributors, companies, etc. once they started exporting (more than three years after the creation of the company). | No, they created new networks with distributors, companies, etc. once they started exporting (more than three years after the creation of the company). Even so, they have struggled to maintain and create new networks. |
| TC 6: did the company have a culture of innovation? * | Yes, innovation is part of the company’s expertise. | Yes, innovation together with research and development has been fundamental. The company has collaborated with CITOLIVA 10, IFAPA 11, and universities. | No, it was acquired more than three years after the company’s creation. | No, it was acquired more than three years after the company’s creation. |
| TC 6: did the company develop technical and managerial technological skills? * | Yes, technical and managerial skills related to ICT were essential to start exporting. | Yes, technical and management skills related to ICT were essential to start exporting. | No, they were developed more than three years after the company’s creation. | No, they were developed more than three years after the company’s creation. |
Publisher’s Note: MDPI stays neutral with regard to jurisdictional claims in published maps and institutional affiliations. |
© 2021 by the authors. Licensee MDPI, Basel, Switzerland. This article is an open access article distributed under the terms and conditions of the Creative Commons Attribution (CC BY) license (https://creativecommons.org/licenses/by/4.0/).
Share and Cite
Martos-Martínez, C.; Muñoz-Guarasa, M. The Importance of Endogenous Resources for Internationalization: Competitive Advantages in the Olive Groves of Southern Spain. Sustainability 2021, 13, 9614. https://doi.org/10.3390/su13179614
Martos-Martínez C, Muñoz-Guarasa M. The Importance of Endogenous Resources for Internationalization: Competitive Advantages in the Olive Groves of Southern Spain. Sustainability. 2021; 13(17):9614. https://doi.org/10.3390/su13179614
Chicago/Turabian StyleMartos-Martínez, Clara, and Marta Muñoz-Guarasa. 2021. "The Importance of Endogenous Resources for Internationalization: Competitive Advantages in the Olive Groves of Southern Spain" Sustainability 13, no. 17: 9614. https://doi.org/10.3390/su13179614
APA StyleMartos-Martínez, C., & Muñoz-Guarasa, M. (2021). The Importance of Endogenous Resources for Internationalization: Competitive Advantages in the Olive Groves of Southern Spain. Sustainability, 13(17), 9614. https://doi.org/10.3390/su13179614

