Evaluating Mine Design Alternatives for Social Risks Using Discrete Choice Analysis
Abstract
:1. Introduction
2. Methodology
2.1. Decision-Based Design Framework
2.2. Proposed Framework
2.2.1. Demand vs Community Preferences
2.2.2. Price
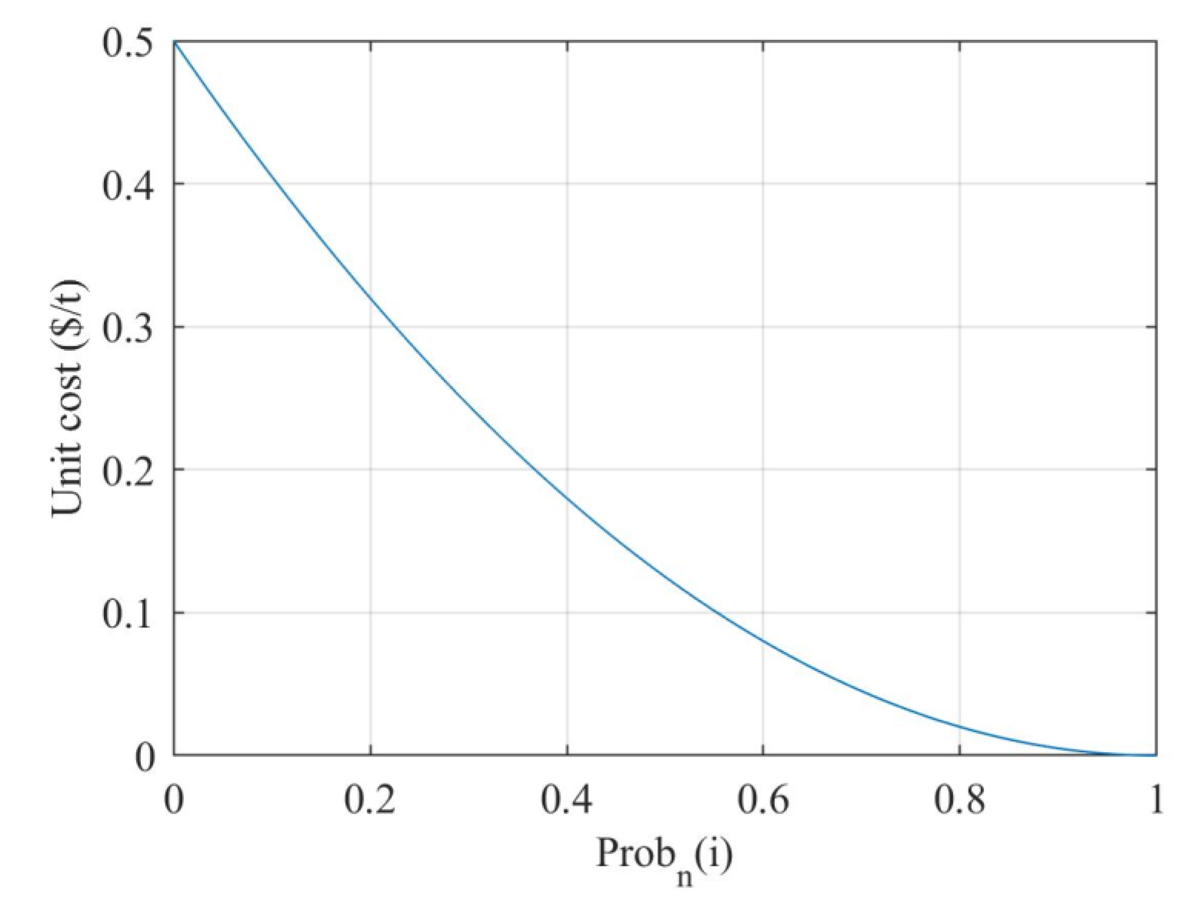
2.2.3. Cost
2.2.4. Utility
3. Case Study
- READ input data
- FOR number of replications
- Sample demographic characteristics
- Estimate for each individual n and alternative i (Equation (2))
- Determine unit social risk cost using Equation (3)
- Estimate average unit social risk cost
- Estimate present value of total social risk cost
3.1. Community Preferences
3.2. Cost
3.3. Utility
3.4. Uncertainty Characterization
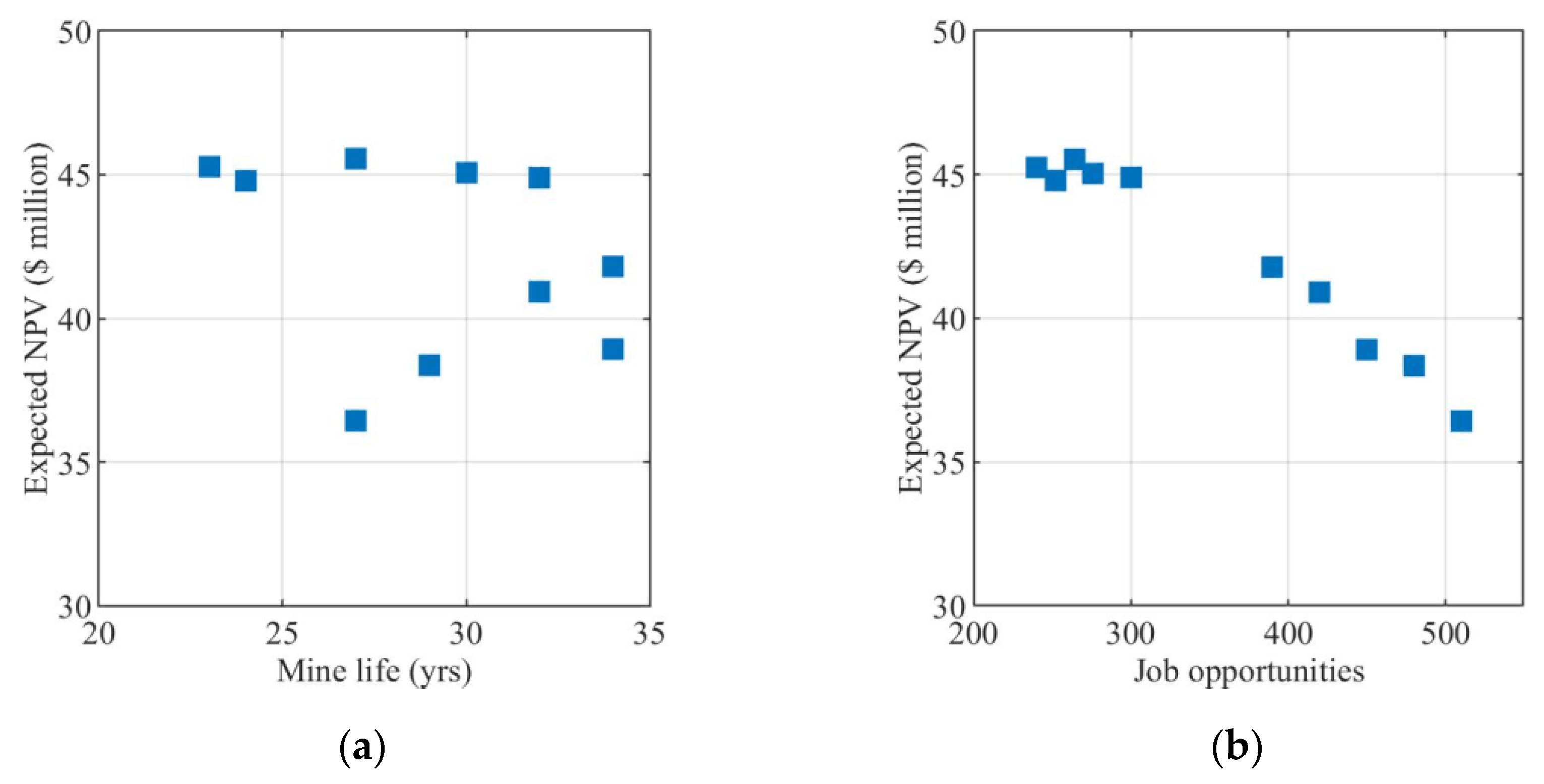
3.5. Results
3.6. Discussion
4. Conclusions
Author Contributions
Funding
Institutional Review Board Statement
Informed Consent Statement
Data Availability Statement
Acknowledgments
Conflicts of Interest
Appendix A. Case Study Mine Planning Results
| Year | Alternatives | |||||||||
|---|---|---|---|---|---|---|---|---|---|---|
| 1 | 2 | 3 | 4 | 5 | 6 | 7 | 8 | 9 | 10 | |
| 1 | 6.252 | 6.698 | 8.017 | 7.590 | 8.036 | 6.698 | 7.367 | 8.036 | 9.224 | 9.975 |
| 2 | 9.433 | 10.155 | 10.868 | 11.599 | 12.324 | 10.155 | 11.238 | 12.324 | 14.074 | 15.037 |
| 3 | 11.867 | 12.622 | 13.591 | 14.400 | 15.200 | 12.622 | 14.000 | 15.200 | 17.200 | 18.400 |
| 4 | 15.000 | 16.000 | 15.000 | 18.000 | 18.501 | 16.000 | 17.500 | 18.501 | 18.903 | 21.022 |
| 5 | 13.282 | 13.565 | 14.225 | 16.635 | 18.397 | 13.565 | 15.616 | 18.397 | 21.208 | 22.857 |
| 6 | 14.422 | 15.999 | 14.966 | 17.983 | 19.000 | 15.999 | 17.479 | 19.000 | 21.500 | 23.000 |
| 7 | 14.987 | 16.000 | 15.000 | 18.000 | 19.000 | 16.000 | 17.500 | 19.000 | 21.500 | 23.000 |
| 8 | 15.000 | 16.000 | 15.000 | 18.000 | 19.000 | 16.000 | 17.500 | 19.000 | 21.500 | 23.000 |
| 9 | 15.000 | 16.000 | 15.000 | 18.000 | 19.000 | 16.000 | 17.500 | 19.000 | 21.500 | 23.000 |
| 10 | 15.000 | 16.000 | 15.000 | 18.000 | 19.000 | 16.000 | 17.500 | 19.000 | 21.500 | 23.000 |
| 11 | 15.000 | 16.000 | 15.000 | 18.000 | 19.000 | 16.000 | 17.500 | 19.000 | 21.500 | 23.000 |
| 12 | 15.000 | 16.000 | 15.000 | 18.000 | 19.000 | 16.000 | 17.500 | 19.000 | 21.500 | 23.000 |
| 13 | 15.000 | 16.000 | 15.000 | 18.000 | 19.000 | 16.000 | 17.500 | 19.000 | 21.500 | 23.000 |
| 14 | 15.000 | 16.000 | 15.000 | 18.000 | 19.000 | 16.000 | 17.500 | 19.000 | 21.500 | 23.000 |
| 15 | 15.000 | 16.000 | 15.000 | 18.000 | 19.000 | 16.000 | 17.500 | 19.000 | 21.500 | 23.000 |
| 16 | 15.000 | 16.000 | 15.000 | 18.000 | 19.000 | 16.000 | 17.500 | 19.000 | 21.500 | 23.000 |
| 17 | 15.000 | 16.000 | 15.000 | 18.000 | 19.000 | 16.000 | 17.500 | 19.000 | 21.500 | 23.000 |
| 18 | 15.000 | 16.000 | 15.000 | 18.000 | 19.000 | 16.000 | 17.500 | 19.000 | 21.500 | 23.000 |
| 19 | 15.000 | 16.000 | 15.000 | 18.000 | 19.000 | 16.000 | 17.500 | 19.000 | 21.500 | 23.000 |
| 20 | 15.000 | 16.000 | 15.000 | 18.000 | 19.000 | 16.000 | 17.500 | 19.000 | 21.500 | 23.000 |
| 21 | 15.000 | 16.000 | 15.000 | 18.000 | 19.000 | 16.000 | 17.500 | 19.000 | 21.500 | 23.000 |
| 22 | 15.000 | 16.000 | 15.000 | 18.000 | 19.000 | 16.000 | 17.500 | 19.000 | 21.500 | 23.000 |
| 23 | 15.000 | 16.000 | 15.000 | 18.000 | 19.000 | 16.000 | 17.500 | 19.000 | 21.500 | 9.497 |
| 24 | 15.000 | 16.000 | 15.000 | 18.000 | 19.000 | 16.000 | 17.500 | 19.000 | 20.179 | 0.000 |
| 25 | 15.000 | 16.000 | 15.000 | 18.000 | 19.000 | 16.000 | 17.500 | 19.000 | 0.000 | 0.000 |
| 26 | 15.000 | 16.000 | 15.000 | 18.000 | 19.000 | 16.000 | 17.500 | 19.000 | 0.000 | 0.000 |
| 27 | 15.000 | 16.000 | 15.000 | 18.000 | 16.330 | 16.000 | 17.500 | 16.330 | 0.000 | 0.000 |
| 28 | 15.000 | 16.000 | 15.000 | 18.000 | 0.000 | 16.000 | 17.500 | 0.000 | 0.000 | 0.000 |
| 29 | 15.000 | 16.000 | 15.000 | 5.580 | 0.000 | 16.000 | 17.500 | 0.000 | 0.000 | 0.000 |
| 30 | 15.000 | 16.000 | 15.000 | 0.000 | 0.000 | 16.000 | 2.088 | 0.000 | 0.000 | 0.000 |
| 31 | 15.000 | 16.000 | 15.000 | 0.000 | 0.000 | 16.000 | 0.000 | 0.000 | 0.000 | 0.000 |
| 32 | 15.000 | 12.749 | 15.000 | 0.000 | 0.000 | 12.749 | 0.000 | 0.000 | 0.000 | 0.000 |
| 33 | 15.000 | 0.000 | 15.000 | 0.000 | 0.000 | 0.000 | 0.000 | 0.000 | 0.000 | 0.000 |
| 34 | 12.545 | 0.000 | 6.121 | 0.000 | 0.000 | 0.000 | 0.000 | 0.000 | 0.000 | 0.000 |
References
- Kear, R.M. Strategic and tactical mine planning components. J. S. Afr. Inst. Min. Metall. 2006, 106, 93–96. [Google Scholar]
- Quaddus, M.A.; Mukherjee, K. Hierarchical framework for evaluating mine projects for sustainability: A case study from India. In Handbook of Sustainable Development Planning: Studies in Modelling and Decision Support; Edward Elgar Publishing: Cheltenham, UK, 2004; pp. 115–131. ISBN 9781845423544. [Google Scholar]
- Newman, A.M.; Rubio, E.; Caro, R.; Weintraub, A.; Eurek, K. A review of operations research in mine planning. Interfaces 2010, 40, 222–245. [Google Scholar] [CrossRef] [Green Version]
- Zhang, M.; Zhang, J.; Jiang, F.; Jiao, Z. Design of rib pillars in deep longwall mines based on rockburst and water-seepage prevention. Energy Sci. Eng. 2021, 9, 256–266. [Google Scholar] [CrossRef]
- Adibi, N.; Ataee-pour, M.; Rahmanpour, M. Integration of sustainable development concepts in open pit mine design. J. Clean. Prod. 2015, 108, 1037–1049. [Google Scholar] [CrossRef]
- Maremi, A.; Ben-Awuah, E.; Askari-Nasab, H. Multi-objective Mathematical Programming Framework for Integrated Oil Sands Mine Planning and Tailings Disposal Optimization. Min. Metall. Explor. 2021, 38, 1355–1374. [Google Scholar] [CrossRef]
- Badiozamani, M.M.; Askari-Nasab, H. Integration of reclamation and tailings management in oil sands surface mine planning. Environ. Model. Softw. 2014, 51, 45–58. [Google Scholar] [CrossRef]
- Barclay, M.; Franks, D.; Pattenden, C. Risk Communication: A Framework for Technology Development and Implementation in the Mining and Minerals Processing Industries; The Parker Centre & CSRM: Brisbane, Australia, 1 October 2009; pp. 1–86. [Google Scholar]
- Kemp, D.; Worden, S.; Owen, J.R. Differentiated social risk: Rebound dynamics and sustainability performance in mining. Resour. Policy 2016, 50, 19–26. [Google Scholar] [CrossRef] [Green Version]
- World Bank Group. The Growing Role of Minerals and Metals for a Low Carbon Future; World Bank: Washington, DC, USA, 2017. [Google Scholar]
- Rocha, C.S.; Antunes, P.; Partidário, P. Design for sustainability models: A multiperspective review. J. Clean. Prod. 2019, 234, 1428–1445. [Google Scholar] [CrossRef] [Green Version]
- Owen, J.R.; Kemp, D. ‘Free prior and informed consent’, social complexity and the mining industry: Establishing a knowledge base. Resour. Policy 2014, 41, 91–100. [Google Scholar] [CrossRef] [Green Version]
- MacInnes, A.; Colchester, M.; Whitmore, A. Free, prior and informed consent: How to rectify the devastating consequences of harmful mining for indigenous peoples’. Perspect. Ecol. Conserv. 2017, 15, 152–160. [Google Scholar] [CrossRef]
- Mahanty, S.; McDermott, C.L. How does “Free, Prior and Informed Consent” (FPIC) impact social equity? Lessons from mining and forestry and their implications for REDD+. Land Use Policy 2013, 35, 406–416. [Google Scholar] [CrossRef]
- Thomson, I.; Boutilier, R.G. Social license to operate. In SME Mining Engineering Handbook; Darling, P., Ed.; Society for Mining, Metallurgy, and Exploration, Inc.: Denver, CO, USA, 2011; pp. 1779–1796. [Google Scholar]
- Gehman, J.; Lefsrud, L.M.; Fast, S. Social license to operate: Legitimacy by another name? Can. Public Adm. 2017, 60, 293–317. [Google Scholar] [CrossRef] [Green Version]
- Zhou, M.; Govindan, K.; Xie, X.; Yan, L. How to drive green innovation in China’s mining enterprises? Under the perspective of environmental legitimacy and green absorptive capacity. Resour. Policy 2021, 72. [Google Scholar] [CrossRef]
- Taarup-Esbensen, J. Communities as a risk in mining: Managing community legitimacy. J. Risk Res. 2020, 23, 811–826. [Google Scholar] [CrossRef]
- Distefano, M.J.; Krubiner, C.B. Beyond the numbers: A critique of quantitative multi-criteria decision analysis. Int. J. Technol. Assess. Health Care 2020, 36, 292–296. [Google Scholar] [CrossRef] [PubMed]
- Baltussen, R.; Marsh, K.; Thokala, P.; Diaby, V.; Castro, H.; Cleemput, I.; Garau, M.; Iskrov, G.; Olyaeemanesh, A.; Mirelman, A.; et al. Multicriteria Decision Analysis to Support Health Technology Assessment Agencies: Benefits, Limitations, and the Way Forward. Value Health 2019, 22, 1283–1288. [Google Scholar] [CrossRef] [PubMed] [Green Version]
- Hazelrigg, G.A. A framework for decision-based engineering design. J. Mech. Des. Trans. ASME 1998, 120, 653–658. [Google Scholar] [CrossRef]
- Wassenaar, H.J.; Chen, W.; Cheng, J.; Sudjianto, A. Enhancing Discrete Choice Demand Modeling for Decision-Based Design. J. Mech. Des. 2005, 127, 514. [Google Scholar] [CrossRef]
- Ming, Z.; Sharma, G.; Allen, J.K.; Mistree, F. An Ontology for Representing Knowledge of Decision Interactions in Decision-Based Design. Comput. Ind. 2020, 114, 103145. [Google Scholar] [CrossRef]
- Klotz, L.; Weber, E.; Johnson, E.; Shealy, T.; Hernandez, M.; Gordon, B. Beyond rationality in engineering design for sustainability. Nat. Sustain. 2018, 1, 225–233. [Google Scholar] [CrossRef]
- Huang, Z.; Zhao, H.; Zhu, D. Two new prediction-driven approaches to discrete choice prediction. ACM Trans. Manag. Inf. Syst. 2012, 3. [Google Scholar] [CrossRef]
- Chen, W.; Hoyle, C.; Wassenaar, H.J. Decision-Based Design: Integrating Consumer Preferences into Engineering Design; Springer Science & Business Media: Berlin, Germany, 2013; ISBN 9781447140368. [Google Scholar]
- McFadden, D. Conditional logit analysis of qualitative choice behavior. Front. Econ. 1974, 1, 105–142. [Google Scholar] [CrossRef]
- Ivanova, G.; Rolfe, J. Assessing development options in mining communities using stated preference techniques. Resour. Policy 2011, 36, 255–264. [Google Scholar] [CrossRef]
- Que, S.; Awuah-Offei, K.; Wang, L.; Samaranayake, V.A.; Weidner, N.; Yuan, S. Individual preferences for mineral resource development: Perspectives from an urban population in the United States. J. Clean. Prod. 2018. [Google Scholar] [CrossRef]
- Que, S.; Wang, L.; Awuah-Offei, K.; Yang, W.; Jiang, H. Corporate social responsibility: Understanding the mining stakeholder with a case study. Sustainability 2019, 11, 2407. [Google Scholar] [CrossRef] [Green Version]
- Que, S.; Awuah-Offei, K.; Weidner, N.; Wang, Y. Discrete choice experiment validation: A resource project case study. J. Choice Model. 2017. [Google Scholar] [CrossRef]
- Que, S.; Awuah-Offei, K.; Demirel, A.; Wang, L.; Demirel, N.; Chen, Y. Comparative study of factors affecting public acceptance of mining projects: Evidence from USA, China and Turkey. J. Clean. Prod. 2019, 237. [Google Scholar] [CrossRef]
- Train, K. Discrete Choice Methods with Simulation; Cambridge University Press: Cambridge, UK, 2002. [Google Scholar]
- Petkova, V.; Lockie, S.; Rolfe, J.; Ivanova, G. Mining developments and social impacts on communities: Bowen basin case studies. Rural Soc. 2009, 19, 211–228. [Google Scholar] [CrossRef]
- Davis, R.; Franks, D.M. The costs of conflict with local communities in the extractive industry. In Proceedings of the First International Seminar on Social Responsibility in Mininig, Santiago, Chile, 21 October 2011; pp. 1–13. [Google Scholar]
- Hochbaum, D.S. The Pseudoflow Algorithm: A New Algorithm for the Maximum-Flow Problem. Oper. Res. 2008, 56, 992–1009. [Google Scholar] [CrossRef] [Green Version]
- Nuppenau, E.-A. Eco-system services in Agrarian Value Chains: Value detection of bio-diversity as public good provision, problems, and institutional issues. Sustainability 2018, 11, 26. [Google Scholar] [CrossRef] [Green Version]







| Dimension | DBD | Proposed Framework |
|---|---|---|
| Design outcome | Product to be sold to customers | Mine to be built in host community |
| Demand | Demand for product | Community acceptance |
| Price | Price at which consumers buy the product | Because community acceptance is not a formal transaction, “price” is less obvious |
| Cost | Cost to manufacture the product and other life cycle costs | Capital and operating costs of the mine |
| Utility | Utility under uncertainty typically reflecting profit accruing to the manufacturer | Utility under uncertainty reflecting value of developing the mine that accounts for social risks |
| Item | Input Value |
|---|---|
| Overall pit slopes | 55° |
| Unit mining cost | $3.28/t |
| Unit processing cost | $19.25/t |
| Processing recovery | 82% |
| Gold price | $1500/oz. |
| Reclamation costs | $3 million |
| Alternative | Capital Cost ($) | Production Rate 1 (Tonnes) | Processing Throughput 1 (Tonnes) | Mine Life (yrs) | No. of People Employed |
|---|---|---|---|---|---|
| 1 | 600,000,000 | 15,000,000 | 9,000,000 | 34 | 390 |
| 2 | 650,000,000 | 16,000,000 | 9,600,000 | 32 | 420 |
| 3 | 700,000,000 | 17,000,000 | 10,200,000 | 34 | 450 |
| 4 | 750,000,000 | 18,000,000 | 10,800,000 | 29 | 480 |
| 5 | 800,000,000 | 19,000,000 | 11,400,000 | 27 | 510 |
| 6 | 850,000,000 | 16,000,000, | 9,600,000 | 32 | 300 |
| 7 | 900,000,000 | 17,500,000 | 10,500,000 | 30 | 276 |
| 8 | 950,000,000 | 19,000,000 | 11,400,000 | 27 | 264 |
| 9 | 1,000,000,000 | 21,500,000 | 12,900,000 | 24 | 252 |
| 10 | 1,500,000,000 | 23,000,000 | 13,800,000 | 23 | 240 |
| Variable | Coefficient |
|---|---|
| Demographic attributes | |
| Age | 0.01 |
| Gender | −0.02 |
| Household income | 0.0043 |
| Education | 0.0013 |
| Project attributes | |
| Job opportunities | 1.1259 |
| Income increase (for all local residents) | 0.66 |
| Increase in housing costs | −1.0416 |
| Labor shortage for other businesses | −0.0924 |
| Noise pollution | −0.958 |
| Water pollution | −0.1956 |
| Air pollution | −1.0952 |
| Land pollution | −0.2485 |
| Population increase | −0.0709 |
| Infrastructure improvement | 0.6527 |
| Crime increase | −1.1753 |
| Traffic increase | −0.1938 |
| Permit approval decision making mechanism | 0.1634 |
| Availability of independent and transparent information | 0.846 |
| Mine buffer | 0.6684 |
| Mine life | 0.1181 |
| Alternative | Social Risk Costs ($million) | NPV ($million) | NPV without Social Risk Cost ($million) |
|---|---|---|---|
| 1 | $42 | $3.651 | $3.692 |
| 2 | $41 | $3.757 | $3.798 |
| 3 | $39 | $3.723 | $3.762 |
| 4 | $38 | $3.973 | $4.012 |
| 5 | $36 | $4.056 | $4.092 |
| 6 | $45 | $3.553 | $3.598 |
| 7 | $45 | $3.745 | $3.790 |
| 8 | $46 | $3.896 | $3.942 |
| 9 | $45 | $4.142 | $4.187 |
| 10 | $45 | $4.256 | $4.301 |
Publisher’s Note: MDPI stays neutral with regard to jurisdictional claims in published maps and institutional affiliations. |
© 2021 by the authors. Licensee MDPI, Basel, Switzerland. This article is an open access article distributed under the terms and conditions of the Creative Commons Attribution (CC BY) license (https://creativecommons.org/licenses/by/4.0/).
Share and Cite
Awuah-Offei, K.; Que, S.; Ur Rehman, A. Evaluating Mine Design Alternatives for Social Risks Using Discrete Choice Analysis. Sustainability 2021, 13, 8700. https://doi.org/10.3390/su13168700
Awuah-Offei K, Que S, Ur Rehman A. Evaluating Mine Design Alternatives for Social Risks Using Discrete Choice Analysis. Sustainability. 2021; 13(16):8700. https://doi.org/10.3390/su13168700
Chicago/Turabian StyleAwuah-Offei, Kwame, Sisi Que, and Atta Ur Rehman. 2021. "Evaluating Mine Design Alternatives for Social Risks Using Discrete Choice Analysis" Sustainability 13, no. 16: 8700. https://doi.org/10.3390/su13168700
APA StyleAwuah-Offei, K., Que, S., & Ur Rehman, A. (2021). Evaluating Mine Design Alternatives for Social Risks Using Discrete Choice Analysis. Sustainability, 13(16), 8700. https://doi.org/10.3390/su13168700

