Harvesting Crowdsourcing Platforms’ Traffic in Favour of Air Forwarders’ Brand Name and Sustainability
Abstract
1. Introduction
1.1. Crowdsourcing and Crowdfunding as a Strategic Tool
1.1.1. Importance of Crowdsourcing and Crowdfunding
1.1.2. Air Forwarders’ Strategy via Crowdsourcing/Crowdfunding
1.2. Related Background in Businesses’ Profit and Sustainability, Web Ranking and Crowdsourcing Traffic
1.2.1. Connection between Crowdsourcing Platforms’ Traffic, Profit and Sustainability
1.2.2. Web Traffic and Keyword Usage Explanation through a Business Brand Name
1.2.3. Key Performance Indicators of Traffic and Keywords Volume for Businesses and SEM
1.3. Problem Formulation and Research Hypotheses
- To business strategists to easily understand the various web metrics of crowdsourcing platforms affecting their financial results after having crowdsourced their activities.
- To marketers and web developers to have a clear image of their website’s metrics highly affecting gross profit and web ranking, trying to comprehend them in order to maximise profit and web positioning.
- To the whole organization so as to organise properly a top-end digital marketing strategy, especially for SEM, based on the impact their web metrics have on the organisation’s financial results, while collecting data by crowdsourcing their activities. In this way, they will be able to leverage crowdsourcing web metrics, such as traffic or keywords usage, in favour of their brand name and optimise their own web metrics to boost their financial results such as profit, share prices etc., or digital marketing performance such as global web ranking.
2. Materials and Methods
- Big data retrieval from crowdsourcing platforms and air forwarding companies’ websites through web analytics tools (SEMrush), for exploring and discovering connections between them, while aligning them with KPIs. From the gathered data, we discern the roles of crowdsourcing companies’ referrals and search traffic and air forwarders’ social traffic and top 3 and total keywords linked to their websites.
- Diagnostic exploratory model deployment, estimating the existing strong relationships, either positive or negative, between the web analytics metrics, based on integrity, veracity and credibility, by applying Fuzzy Cognitive Mapping [47], linear regression and correlation analyses.
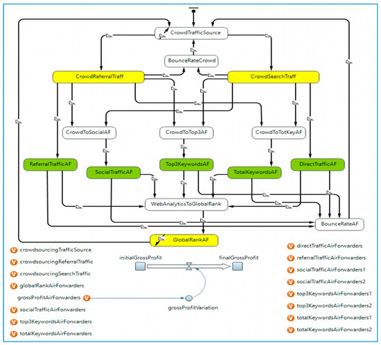
- Lastly, predictive and simulation model deployment (Agent-Based Modelling) combined with regression analysis results, with the purpose of estimating the span in which the air forwarding sector’s social traffic, top 3 most common and the total number of keywords linked to the five chosen websites are affected by crowdsourcing platform referral and social traffic, only when both air forwarding and crowdsourcing website analytics impact the air forwarding sector’s gross profit and web rankings.
2.1. Sample Selection, Data Retrieval and KPIs Alignment
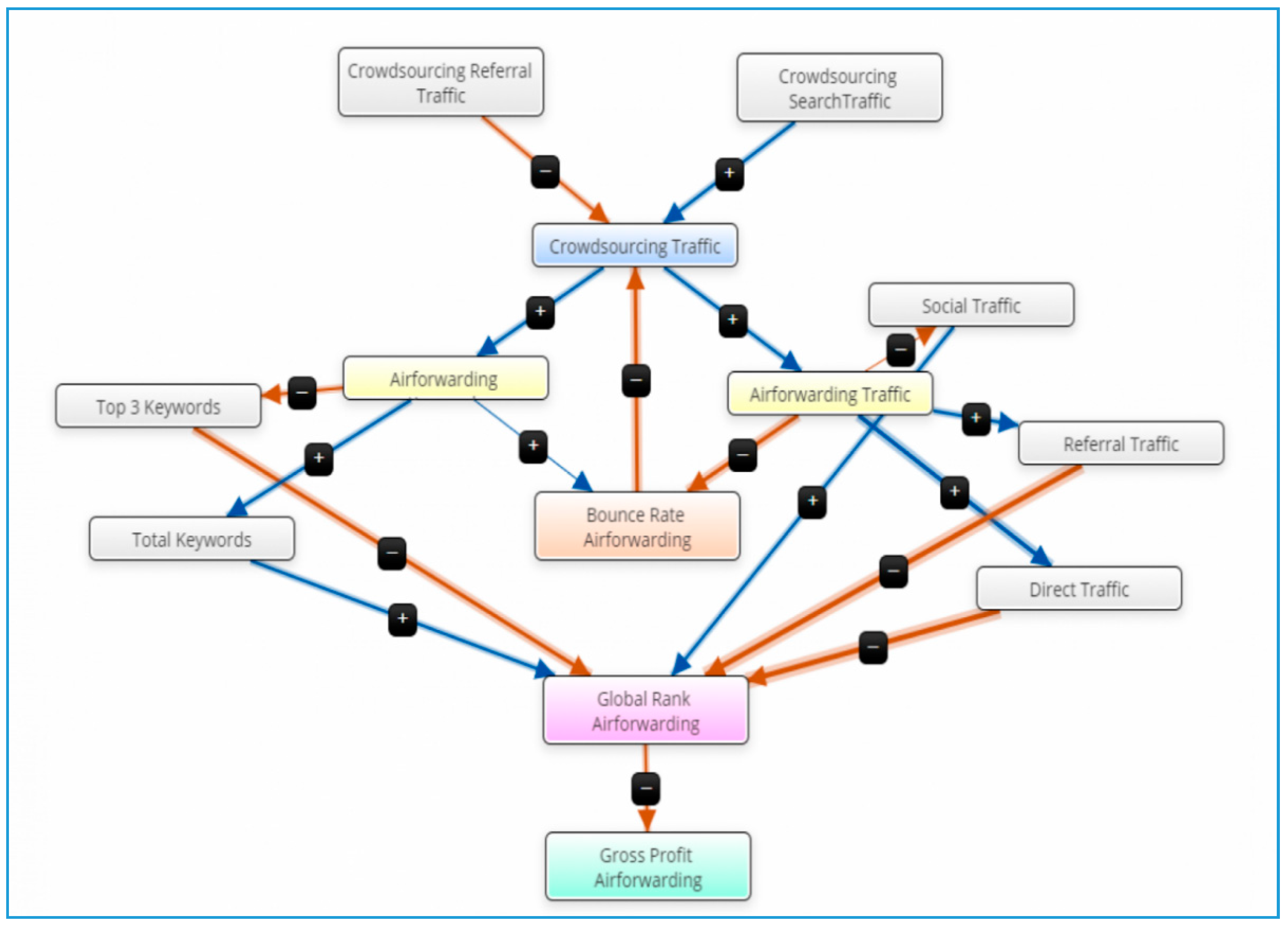
2.2. Diagnostic Exploratory Model Development
- emphasise the strong positive or negative relationships of the selected metrics,
- comprise the much-needed veracity and credibility, so as to enable potential model implementation from businesses’ marketing strategies.
2.3. Predictive and Simulation Model Development
- It exploits a full range of data created by crowdsourcing platforms the firm collaborates with, and the types of crowdsourcing traffic mostly affecting their traffic and keywords volumes. From that point, they will be able to have a clear image of possible ways to harness crowdsourcing traffic data in favour of their digital marketing strategy and SEM.
- It acquires knowledge over visitor’s micro-level modelling for better simulation, at no cost. The firm’s traffic sources and keyword volumes affect consequently the website’s ranking and firm’s gross profit. Therefore, the level of crowdsourcing platform’s traffic types directly affects another firm’s web traffic/keywords and, through it, indirectly their web rank and gross profit. This gives plenty of insights concerning crowdsourcing visitors and firm’s website visits. Visitors coming from specific types of crowdsourcing traffic explain an important piece of a firm’s specific types of traffic/keywords, which then impacts their global web rank and gross profit variability.
- It streamlines the deployment of the model prediction after making it more versatile and providing it with additional tools for growth continuance. In accordance with the above, we assembled Agent Based Modelling (ABM), which offers a plethora of attributes for predictive simulation. Its dynamic character suits the vigorous digital marketing sector, making it capable of computing and depicting the varying web metrics.
3. Results
Agent-Based Model Development
- determining more accurately the time window for executing the predictive model under optimisation (in our research we use 210 observation days).
- It can be expressed by the constant descriptive statistics of the five crowdsourcing websites during the 210 days of data collection.
- defining the singularity of performance in global rank, gross profit, social traffic, and top 3 and total keywords of the selected websites, without being affected by historical stats and data of other websites.
4. Discussions
5. Conclusions
5.1. Crowdsourcing Platform Traffic Implication in Air Forwarders’ Brand Name and Profit
5.2. Research Implications
Author Contributions
Funding
Institutional Review Board Statement
Informed Consent Statement
Data Availability Statement
Conflicts of Interest
Appendix A
| JAVA Coding Route for Defining Poisson Distribution in Crowdsourcing Traffic Impacting Air Forwarders’ Traffic and Keywords Volume and Their Effects on Global Web Rank and Gross Profit |
|---|
| { case CrowdTrafficSource://(Simple state (not composite)) statechart.setActiveState_xjal(CrowdTrafficSource); { crowdsourcingTrafficSource = poisson(10000) ;} transition1.start(); transition4.start(); transition.start(); return; case CrowdSearchTraff://(Simple state (not composite)) statechart.setActiveState_xjal(CrowdSearchTraff); { crowdsourcingSearchTraffic = crowdsourcingTrafficSource*(0.159) ;} transition7.start(); transition19.start(); transition29.start(); transition14.start(); transition25.start(); return; case CrowdToTotKeyAF://(Simple state (not composite)) statechart.setActiveState_xjal(CrowdToTotKeyAF); transition27.start(); return; case TotalKeywordsAF://(Simple state (not composite)) statechart.setActiveState_xjal(TotalKeywordsAF); { totalKeywordsAirForwarders = totalKeywordsAirForwarders1 + totalKeywordsAirForwarders2 ;} transition17.start(); transition30.start(); return; case WebAnalyticsToGlobalRank://(Simple state (not composite)) statechart.setActiveState_xjal(WebAnalyticsToGlobalRank); transition32.start(); return; case GlobalRankAF://(Simple state (not composite)) statechart.setActiveState_xjal(GlobalRankAF); { globalRankAirForwarders = globalRankAirForwarders + socialTrafficAirForwarders*(0.043) + top3KeywordsAirForwarders*(3.099) + totalKeywordsAirForwarders*(0.925) + directTrafficAirForwarders*(-0.002) + referralTrafficAirForwarders*(0.010) ;} transition31.start(); transition12.start(); return; case BounceRateAF://(Simple state (not composite)) statechart.setActiveState_xjal(BounceRateAF); transition10.start(); return; case CrowdToSocialAF://(Simple state (not composite)) statechart.setActiveState_xjal(CrowdToSocialAF); transition2.start(); return; case SocialTrafficAF://(Simple state (not composite)) statechart.setActiveState_xjal(SocialTrafficAF); { socialTrafficAirForwarders = socialTrafficAirForwarders1 + socialTrafficAirForwarders2 ;} transition9.start(); transition24.start(); return; case CrowdToTop3AF://(Simple state (not composite)) statechart.setActiveState_xjal(CrowdToTop3AF); transition21.start(); return; case Top3KeywordsAF://(Simple state (not composite)) statechart.setActiveState_xjal(Top3KeywordsAF); { top3KeywordsAirForwarders = top3KeywordsAirForwarders1 + top3KeywordsAirForwarders2 ;} transition11.start(); transition26.start(); return; case BounceRateCrowd://(Simple state (not composite)) statechart.setActiveState_xjal(BounceRateCrowd); transition6.start(); return; case DirectTrafficAF://(Simple state (not composite)) statechart.setActiveState_xjal(DirectTrafficAF); { directTrafficAirForwarders = crowdsourcingSearchTraffic*(−0.018) ;} transition16.start(); transition28.start(); return; case CrowdReferralTraff://(Simple state (not composite)) statechart.setActiveState_xjal(CrowdReferralTraff); { crowdsourcingReferralTraffic = crowdsourcingTrafficSource*(0.153) ;} transition3.start(); transition5.start(); transition20.start(); transition13.start(); transition22.start(); return; case ReferralTrafficAF://(Simple state (not composite)) statechart.setActiveState_xjal(ReferralTrafficAF); { referralTrafficAirForwarders = crowdsourcingReferralTraffic*(2.809) ;} transition8.start(); transition23.start(); return; default: super.enterState(_state, _destination); return; } } |
References
- Howe, J. The Rise of Crowdsourcing. 2006. Available online: http://www.wired.com/wired/archive/14.06/crowds.html (accessed on 13 November 2020).
- Satzger, B.; Psaier, H.; Schall, D.; Dustdar, S. Auction-based crowdsourcing supporting skill management. Inf. Syst. 2013, 38, 547–560. [Google Scholar] [CrossRef]
- Savelsbergh, M.; Van Woensel, T. 50th Anniversary Invited Article—City Logistics: Challenges and Opportunities. Transp. Sci. 2016, 50, 579–590. [Google Scholar] [CrossRef]
- Auer, S.; Bizer, C.; Kobilarov, G.; Lehmann, J.; Cyganiak, R.; Ives, Z. DBpedia: A Nucleus for a Web of Open Data. In The Semantic Web; Springer: Berlin/Heidelberg, Germany, 2007; pp. 722–735. [Google Scholar] [CrossRef]
- Kaisler, S.; Armour, F.; Espinosa, J.A.; Money, W. Big data: Issues and challenges moving forward. In Proceedings of the 46th Hawaii International Conference on System Sciences, Maui, HI, USA, 7–10 January 2013; pp. 995–1004. [Google Scholar]
- Clifton, B. Advanced Web Metrics with Google Analytics, 2nd ed.; SYBEX Inc.: Alameda, CA, USA, 2010. [Google Scholar]
- Mourelatos, E.; Frarakis, N.; Tzagarakis, M. A Study on the Evolution of Crowdsourcing Websites. Eur. J. Soc. Sci. Educ. Res. 2017, 11, 29. [Google Scholar] [CrossRef][Green Version]
- Evans, M.H. The Importance of Crowdsourcing. 2015. Available online: https://exinfm.com/board/crowdsourcing.htm (accessed on 14 November 2020).
- Buettner, R. A Systematic Literature Review of Crowdsourcing Research from a Human Resource Management Perspective. In Proceedings of the 48th Hawaii International Conference on System Sciences, Kauai, HI, USA, 5–8 January 2015. [Google Scholar]
- Alhalabi, W.; Lytras, M.; Aljohani, N. Crowdsourcing Research for Social Insights into Smart Cities Applications and Services. Sustainability 2021, 13, 7531. [Google Scholar] [CrossRef]
- Kraus, S.; Richter, C.; Brem, A.; Cheng, C.-F.; Chang, M.-L. Strategies for reward-based crowdfunding campaigns. J. Innov. Knowl. 2016, 1, 13–23. [Google Scholar] [CrossRef]
- Bagheri, A.; Chitsazan, H.; Ebrahimi, A. Crowdfunding motivations: A focus on donors’ perspectives. Technol. Forecast. Soc. Chang. 2019, 146, 218–232. [Google Scholar] [CrossRef]
- Van Loenen, B. Towards a User-Oriented Open Data Strategy. Open Data Exposed. Inf. Technol. Law Ser. 2018, 30, 33–53. [Google Scholar] [CrossRef]
- Whitla, P. Crowdsourcing and Its Application in Marketing Activities. Contemp. Manag. Res. 2009, 5, 15–28. [Google Scholar] [CrossRef]
- Alonso, O. Implementing crowdsourcing-based relevance experimentation: An industrial perspective. Inf. Retr. 2013, 16, 101–120. [Google Scholar] [CrossRef]
- IATA. Air Cargo Market Analysis September 2020. 2020. Available online: https://www.iata.org/en/iata-repository/publications/economic-reports/air-freight-monthly-analysis---september-2020 (accessed on 15 November 2020).
- Bellamy, W. Can IATA’s Crowd Sourcing Tool Help Airlines Avoid Turbulence? 2019. Available online: https://www.aviationtoday.com/2019/10/18/can-iatas-crowd-sourcing-tool-help-airlines-avoid-turbulence/ (accessed on 15 November 2020).
- Ranard, B.L.; Ha, Y.P.; Meisel, Z.F.; Asch, D.; Hill, S.S.; Becker, L.B.; Seymour, A.; Merchant, R.M. Crowdsourcing—Harnessing the Masses to Advance Health and Medicine, a Systematic Review. J. Gen. Intern. Med. 2013, 29, 187–203. [Google Scholar] [CrossRef]
- Zimmerman, M.; Sonthalia, B.; Deshmukh, R. Crowdsourcing Comes to Logistics. A.T. Kearny. 2017. Available online: https://www.kearney.com/documents/20152/914258/Crowdsourcing+comes+to+logistics.pdf/40fa2b02-c81c-eb57-1b98-cfb6a3024a84 (accessed on 18 November 2020).
- Castillo, V.E.; Bell, J.E.; Rose, W.J.; Rodrigues, A.M. Crowdsourcing Last Mile Delivery: Strategic Implications and Future Research Directions. J. Bus. Logist. 2017, 39, 7–25. [Google Scholar] [CrossRef]
- Brabham, D.C. Crowdsourcing as a Model for Problem Solving. Converg. Int. J. Res. New Media Technol. 2008, 14, 75–90. [Google Scholar] [CrossRef]
- Reyes-Menéndez, A.; Saura, J.R.; Palos-Sánchez, P. Crowdfunding y financiación 2.0. Un estudio exploratorio sobre el turismo cultural. Int. J. Inf. Syst. Tour. (IJIST) 2018, 3, 23–34. [Google Scholar]
- Mochkabadi, K.; Volkmann, C.K. Equity crowdfunding: A systematic review of the literature. Small Bus. Econ. 2020, 54, 75–118. [Google Scholar] [CrossRef]
- Punel, A.; Stathopoulos, A. Modeling the acceptability of crowdsourced goods deliveries: Role of context and experience effects. Transp. Res. Part E Logist. Transp. Rev. 2017, 105, 18–38. [Google Scholar] [CrossRef]
- Marcucci, E.; Le Pira, M.; Carrocci, C.S.; Gatta, V.; Pieralice, E. Connected shared mobility for passengers and freight: Investigating the potential of crowdshipping in urban areas. In Proceedings of the 2017 5th IEEE International Conference on Models and Technologies for Intelligent Transportation Systems (MT-ITS), Naples, Italy, 26–28 June 2017; pp. 839–843. [Google Scholar]
- Tapscott, D.; Williams, A. Wikinomics: How Mass Collaboration Changes Everything; Portfolio: New York, NY, USA, 2006. [Google Scholar]
- Hirth, M.; Hossfeld, T.; Tran-Gia, P. Anatomy of a Crowdsourcing Platform—Using the Example of Microworkers.com. In Proceedings of the 2011 Fifth International Conference on Innovative Mobile and Internet Services in Ubiquitous Computing, Seoul, Korea, 30 June–2 July 2011; pp. 322–329. [Google Scholar]
- Ziółkowska, M. Digital Transformation and Marketing Activities in Small and Medium-Sized Enterprises. Sustainability 2021, 13, 2512. [Google Scholar] [CrossRef]
- Mageto, J. Big Data Analytics in Sustainable Supply Chain Management: A Focus on Manufacturing Supply Chains. Sustainability 2021, 13, 7101. [Google Scholar] [CrossRef]
- Chalmeta, R.; Barqueros-Muñoz, J.-E. Using Big Data for Sustainability in Supply Chain Management. Sustainability 2021, 13, 7004. [Google Scholar] [CrossRef]
- Kim, S.-S. Sustainable Growth Variables by Industry Sectors and Their Influence on Changes in Business Models of SMEs in the Era of Digital Transformation. Sustainability 2021, 13, 7114. [Google Scholar] [CrossRef]
- Chiu, C.-M.; Liang, T.-P.; Turban, E. What can crowdsourcing do for decision support? Decis. Support Syst. 2014, 65, 40–49. [Google Scholar] [CrossRef]
- Christensen, I.; Karlsson, C. Open innovation and the effects of Crowdsourcing in a pharma ecosystem. J. Innov. Knowl. 2019, 4, 240–247. [Google Scholar] [CrossRef]
- Schenk, E.; Guittard, C. Crowdsourcing: What Can Be Outsourced to the Crowd, and Why? HAL-SHS: 2009; p. 1. Available online: https://citeseerx.ist.psu.edu/viewdoc/download?doi=10.1.1.540.5481&rep=rep1&type=pdf (accessed on 18 July 2021).
- Ghezzi, A.; Gabelloni, D.; Martini, A.; Natalicchio, A. Crowdsourcing: A Review and Suggestions for Future Research. Int. J. Manag. Rev. 2017, 20, 343–363. [Google Scholar] [CrossRef]
- Drivas, I.C.; Sakas, D.P.; Giannakopoulos, G.A.; Kyriaki-Manessi, D. Optimization of Paid Search Traffic Effectiveness and Users’ Engagement Within Websites. Sustain. Transp. Dev. Innov. Technol. 2021, 17–30. [Google Scholar] [CrossRef]
- Deloitte LLP. The Impact of Web Traffic on Revenues of Traditional Newspaper Publishers. A Study for France, Germany, Spain, and the UK. 2016. Available online: https://www2.deloitte.com/content/dam/Deloitte/uk/Documents/technology-media-telecommunications/deloitte-uk-impact-of-web-traffic-on-newspaper-revenues-2016.pdf (accessed on 9 February 2021).
- Pilloni, V. How Data Will Transform Industrial Processes: Crowdsensing, Crowdsourcing and Big Data as Pillars of Industry 4.0. Future Internet 2018, 10, 24. [Google Scholar] [CrossRef]
- Duò, M. Alexa Rank: Everything You Need to Know about It. 2021. Available online: https://kinsta.com/blog/alexa-rank (accessed on 12 March 2021).
- McCarthy, K. Organic, Direct, Social? What’s the Most Valuable Traffic Source in Irish Ecommerce? 2016. Available online: https://studioforty9.com/benchmarking-the-value-of-different-traffic-sources-in-ecommerce (accessed on 10 February 2021).
- Kiritchenko, S.; Jiline, M. Keyword Optimization in Sponsored Search via Feature Selection. PMLR 2008, 4, 122–134. [Google Scholar]
- Fitz-Gibbon, C. BERA Dialogues. In Performance Indicators, 2nd ed.; Multilingual Matters Ltd.: Philadelphia, PA, USA, 1990; ISBN 978-1-85359-092-4. [Google Scholar]
- Saura, J.R.; Palos-Sánchez, P.; Cerdá Suárez, L.M. Understanding the Digital Marketing Environment with KPIs and Web Analytics. Future Internet 2017, 9, 76. [Google Scholar] [CrossRef]
- McFadden, C. Optimizing the Online Business Channel with Web Analytics. 2005. Available online: https://www.slideshare.net/cmcfadden/optimizing-the-online-business-channel-with-web-analytics (accessed on 13 January 2021).
- Narang, P. 25 Important Digital Marketing Metrics for Measuring Success in 2021 [Updated]. 2020. Available online: https://www.henryharvin.com/blog/digital-marketing-metrics (accessed on 11 February 2021).
- Mirkovic, M. KPI Examples—84 Key Performance Indicators for Your Business. 2018. Available online: https://www.cascade.app/blog/kpi-examples (accessed on 11 February 2021).
- Varagouli, E. Keyword Strategy: How to Get the Basics Right. 2021. Available online: https://www.semrush.com/blog/keyword-strategy (accessed on 11 February 2021).
- Giabbanelli, P.J.; Gray, S.A.; Aminpour, P. Combining fuzzy cognitive maps with agent-based modeling: Frameworks and pitfalls of a powerful hybrid modeling approach to understand human-environment interactions. Environ. Model. Softw. 2017, 95, 320–325. [Google Scholar] [CrossRef]
- Brett, D. Top 25 Air Forwarders 2019: DHL Leads the Pack in a Tough Year. 2020. Available online: https://www.aircargonews.net/business/statistics/top-25-air-forwarders-dhl-leads-the-pack-in-a-tough-year/ (accessed on 25 November 2020).
- Gunnars, K. What Is Organic Search Traffic? 2019. Available online: https://searchfacts.com/organic-search-traffic/ (accessed on 3 January 2021).
- Yesbeck, J. How to Do Keyword Research: A Comprehensive Guide. 2020. Available online: https://blog.alexa.com/how-to-do-keyword-research/ (accessed on 3 January 2021).
- Muller, B. Keyword Research, Understand What Your Audience Wants to Find. 2020. Available online: https://moz.com/beginners-guide-to-seo/keyword-research (accessed on 3 January 2021).
- Cronbach, L.J. Coefficient Alpha and the Internal Structure of Tests. Psychometrika 1951, 16, 297–334. [Google Scholar] [CrossRef]
- Bartlett, M.S. A note on the multiplying factors for various chi square approximations. J. R. Stat. Soc. 1954, 16, 296–298. [Google Scholar]
- Salmeron, J.L. Supporting Decision Makers with Fuzzy Cognitive Maps. Res. Manag. 2009, 52, 53–59. [Google Scholar] [CrossRef]
- Kosko, B. Fuzzy cognitive maps. Int. J. Man-Mach. Stud. 1986, 24, 65–75. [Google Scholar] [CrossRef]
- Salmeron, J.L.; Palos-Sanchez, P.R. Uncertainty Propagation in Fuzzy Grey Cognitive Maps with Hebbian-Like Learning Algorithms. IEEE Trans. Cybern. 2017, 49, 211–220. [Google Scholar] [CrossRef] [PubMed]
- An, L. Modeling human decisions in coupled human and natural systems: Review of agent-based models. Ecol. Model. 2012, 229, 25–36. [Google Scholar] [CrossRef]
- Davis, C.W.H.; Giabbanelli, P.J.; Jetter, A.J. The Intersection of Agent Based Models and Fuzzy Cognitive Maps: A Review of an Emerging Hybrid Modeling Practice. In Proceedings of the 2019 Winter Simulation Conference (WSC), National Harbor, MD, USA, 8–11 December 2019; pp. 1292–1303. [Google Scholar]
- Consul, P.C.; Jain, G.C. A generalization of the Poisson distribution. Technometrics 1973, 15, 791–799. [Google Scholar] [CrossRef]
- Zamani, H.; Abas, A.; Amin, M.K.M. Eye tracking application on emotion analysis for marketing strategy. J. Telecommun. Electron. Comput. Eng. 2016, 8, 87–91. [Google Scholar]
- Fabio, R.A.; Gullà, J.; Errante, A. Emotions and eye movements: Eye tracker and mnestic parameters. In Memory Consolidation; Nova Science: Hauppauge, NY, USA, 2015; pp. 3–38. [Google Scholar]
- Bozzon, A.; Brambilla, M.; Ceri, S. Answering search queries with CrowdSearcher. In Proceedings of the 21st International Conference on World Wide Web, Lyon, France, 16–20 April 2012; pp. 1009–1018. [Google Scholar]
- Brabham, D.C. Moving the Crowd at Threadless. Inf. Commun. Soc. 2010, 13, 1122–1145. [Google Scholar] [CrossRef]
- Heffernan, N.T.; Ostrow, K.S.; Kelly, K.; Selent, D.; Van Inwegen, E.G.; Xiong, X.; Williams, J.J. The Future of Adaptive Learning: Does the Crowd Hold the Key? Int. J. Artif. Intell. Educ. 2016, 26, 615–644. [Google Scholar] [CrossRef]
- Jabeur, N.; Nait-Sidi-Moh, A.; Zeadally, S. Crowd social media computing: Applying crowd computing techniques to social media. Appl. Soft Comput. 2018, 66, 495–505. [Google Scholar] [CrossRef]
- Ortiz-Cordova, A.; Jansen, B.J. Classifying web search queries to identify high revenue generating customers. J. Am. Soc. Inf. Sci. Technol. 2012, 63, 1426–1441. [Google Scholar] [CrossRef]
- Fedushko, S.; Ustyianovych, T.; Syerov, Y.; Peracek, T. User-Engagement Score and SLIs/SLOs/SLAs Measurements Correlation of E-Business Projects Through Big Data Analysis. Appl. Sci. 2020, 10, 9112. [Google Scholar] [CrossRef]
- Järvinen, J.M.; Karjaluoto, H. The use of Web analytics for digital marketing performance measurement. Ind. Mark. Manag. 2015, 50, 117–127. [Google Scholar] [CrossRef]
- Simon, C.J.; Sullivan, M.W. The Measurement and Determinants of Brand Equity: A Financial Approach. Mark. Sci. 1993, 12, 28–52. [Google Scholar] [CrossRef]
- Ermagun, A.; Punel, A.; Stathopoulos, A. Shipment status prediction in online crowd-sourced shipping platforms. Sustain. Cities Soc. 2020, 53, 101950. [Google Scholar] [CrossRef]
- Booth, D.; Jansen, B.J. A Review of Methodologies for Analyzing Websites. Web Technol. 2011, 145–166. [Google Scholar] [CrossRef]
- Glantz, S.A.; Slinker, B.K. Primer of Applied Regression and Analysis of Variance; McGraw-Hill: New York, NY, USA, 1990. [Google Scholar]





| KPIs | Performance Measurement |
|---|---|
| Crowdsourcing Referral & Search Traffic/month | It is valuable for a firm to observe the traffic of crowdsourcing platforms, as our study indicates. More specifically, we suggest the monthly measurement of their referral and search traffic for comparison between them and analysis over which is underperforming [45]. This leads to extensive knowledge about which crowdsourcing traffic source gives more accurate data over a month period. |
| Gross Profit/month | Measuring the performance of gross profit provides firms with important data concerning expenses and earnings, as well as resource channelling and business strategy planning [46]. |
| Global Web Ranking/month | A global ranking system rates dozens of websites in popularity, estimating the approximate daily average unique visitor and the number of page views of the site over the last month [39]. The lower the rank, the more famous the website is. |
| Social Traffic/month | The examination of a firm’s social traffic throughout a month period, can give information about a firm’s campaign effectiveness and visitors awareness and engagement [45], making it a useful performance measurement indicator. |
| Top 3 and Total Keywords/month | Firms can track and measure the volume of ranked keywords that lead visitors to their site and examine the growth of these metrics [47], per month setting customised performance measurements. |
| Web Analytics Metrics | Description of the WA Metrics |
|---|---|
| Referral Traffic | Referral traffic is a way of reporting when someone visits a site, who either came from some other website or a web page. This involves blogs, directories, industry related forums etc. When sites of these types or other pages on the web make a link to another site, sending traffic to that site, it is called referral traffic [45]. |
| Search Traffic | Search traffic is when a website’s visitor inserts a search term into a search engine right before ending up on that website. Organic search results are a sum of links to websites, based on how relevant the search terms are, without including ads [50]. |
| Social Traffic | Social traffic refers to traffic coming to a website, mobile site or mobile application from social networks and social media platforms [45]. |
| Total Keywords | A keyword is the phrase or word that people who want to visit a website enter into search engines to find that specific content [51]. Therefore, total keywords are the total amount of phrases or words that lead visitors to a website through queries in search engines. |
| Top 3 Keywords | When we refer to top 3 keywords, we point out the existence of three words that are common among visitors’ keywords that are put in search engines and lead them to a specific website. Thus, knowing these most common keywords helps companies significantly to optimise their digital marketing strategy [52]. |
| Mean | Min | Max | SD | |
|---|---|---|---|---|
| Total Traffic Crowdsourcing | 157,492,373.1 | 148,654,999 | 165,591,733 | 5,671,600 |
| Referral Traffic Crowdsourcing | 240,172,187.5 | 22,306,346 | 26,353,944 | 1,709,633.9 |
| Search Traffic Crowdsourcing | 24,986,409.7 | 20,559,872 | 32,313,788 | 4,189,348 |
| Gross Profit (Kuehne Nagel + DSV + UPS) | 18,356 | 12,895.9 | 30,305 | 5664.5 |
| Gross Profit (Kuehne Nagel + UPS) | 4918.6 | 3576 | 6551 | 931 |
| Gross Profit (DHL + DB Schenker) | 690.7 | −1308.6 | 1461.6 | 764.6 |
| Social Traffic (Kuehne Nagel + DSV + UPS) | 1,599,024.5 | 1,465,838 | 1,653,731 | 75,116.5 |
| Top 3 Keywords (Kuehne Nagel + UPS) | 110,608.5 | 101,005 | 123,990 | 8991.9 |
| Total Keywords (DSV) | 119,085.2 | 110,469 | 125,366 | 6268.6 |
| Global Rank Air Forwarding | 35,042.2 | 31,322 | 38,273 | 2512.8 |
| Bounce Rate Air Forwarding | 0.366 | 0.29 | 0.46 | 0.072 |
| Bounce Rate Crowdsourcing | 0.312 | 0.31 | 0.32 | 0.00634 |
| Cronbach’s Alpha | Kaiser-Meyer-Olkin Factor Adequacy | % of Total Variance Explained | |
|---|---|---|---|
| Gross Profit (Kuehne Nagel + DSV + UPS) | 0.752 | 0.775 | 96.012 |
| Gross Profit (Kuehne Nagel + UPS) | 0.751 | 0.500 | 97.631 |
| Gross Profit (DHL + DB Schenker) | 0.750 | 0.500 | 51.671 |
| Social Traffic (Kuehne Nagel + DSV + UPS) | 0.428 | 0.768 | 95.461 |
| Top 3 Keywords (Kuehne Nagel + UPS) | 0.732 | 0.500 | 96.776 |
| Variable | Coefficient | R2 | F | p-Value |
|---|---|---|---|---|
| Constant (Social Traffic Air Forwarders) Referral Traffic | 2,466,738 −0.036 | 0.673 | 8.235 * | 0.045 |
| Constant (Top 3 Keywords Air Forwarders) Referral Traffic | −8661.7 0.005 | 0.887 | 31.535 ** | 0.005 |
| Constant (Total Keywords Air Forwarders) Referral Traffic | 401,167.5 −0.010 | 0.745 | 11.691 * | 0.027 |
| Constant (Social Traffic Air Forwarders) Search Traffic | 1,262,970 0.013 | 0.563 | 5.146 | 0.086 |
| Constant (Top 3 Keywords Air Forwarders) Search Traffic | 157,455.8 −0.002 | 0.763 | 12.881 * | 0.023 |
| Constant (Total Keywords Air Forwarders) Search Traffic | 50,459.6 0.005 | 0.967 | 115.607 ** | 0.000 |
| Variable | Coefficient | R2 | F | p-Value |
|---|---|---|---|---|
| Constant (Global Ranking Air Forwarders) | −464,576.4 | 1 | - ** | 0.000 ** |
| Social Traffic | 0.043 | 0.000 ** | ||
| Top 3 Keywords | 3.099 | 0.000 ** | ||
| Total Keywords | 0.925 | 0.000 ** | ||
| Referral Traffic | −0.002 | 0.000 ** | ||
| Direct Traffic | 0.010 | 0.000 ** |
| Variable | Coefficient | R2 | F | p-Value |
|---|---|---|---|---|
| Constant (Gross Profit Air Forwarders) Social Traffic | 124,369.45 −0.064 | 0.741 | 11.453 | 0.028 * |
| Variable | Coefficient | R2 | F | p Value |
|---|---|---|---|---|
| Constant (Gross Profit Air Forwarders) Top 3 Keywords | −4741.756 0.092 | 0.981 | 212.139 | 0.000 ** |
| Variable | Coefficient | R2 | F | p Value |
|---|---|---|---|---|
| Constant (Gross Profit Air Forwarders) Total Keywords | 51,657.636 −0.217 | 0.758 | 12.525 | 0.024 * |
Publisher’s Note: MDPI stays neutral with regard to jurisdictional claims in published maps and institutional affiliations. |
© 2021 by the authors. Licensee MDPI, Basel, Switzerland. This article is an open access article distributed under the terms and conditions of the Creative Commons Attribution (CC BY) license (https://creativecommons.org/licenses/by/4.0/).
Share and Cite
Sakas, D.P.; Giannakopoulos, N.T. Harvesting Crowdsourcing Platforms’ Traffic in Favour of Air Forwarders’ Brand Name and Sustainability. Sustainability 2021, 13, 8222. https://doi.org/10.3390/su13158222
Sakas DP, Giannakopoulos NT. Harvesting Crowdsourcing Platforms’ Traffic in Favour of Air Forwarders’ Brand Name and Sustainability. Sustainability. 2021; 13(15):8222. https://doi.org/10.3390/su13158222
Chicago/Turabian StyleSakas, Damianos P., and Nikolaos Th. Giannakopoulos. 2021. "Harvesting Crowdsourcing Platforms’ Traffic in Favour of Air Forwarders’ Brand Name and Sustainability" Sustainability 13, no. 15: 8222. https://doi.org/10.3390/su13158222
APA StyleSakas, D. P., & Giannakopoulos, N. T. (2021). Harvesting Crowdsourcing Platforms’ Traffic in Favour of Air Forwarders’ Brand Name and Sustainability. Sustainability, 13(15), 8222. https://doi.org/10.3390/su13158222

