Improving the Efficiency and Sustainability of Power Systems Using Distributed Power Factor Correction Methods
Abstract
1. Introduction
2. Background, Materials, and Methods
2.1. Background
2.2. Materials and Methods
3. Results
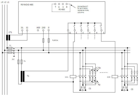
3.1. Power Factor Compensation Equipment
- Step I: 3 × 9.6 μF, 0.83 kvar, 1.6 A, 525 V
- Step II: 3 × 11.6 μF, 0.83 kvar, 1.73 A, 480 V
- Step III: 6.6 μF, 1 kvar, 1.4 A, 400 V
- Step IV: 6.6 μF, 1 kvar, 1.4 A, 400 V
- Step V: 9.95 μF, 1.5 kvar, 2.2 A, 400 V
- Addressed slave (Addr = 1Fh)
- Function code request (Func = 03)
- Number of data byte following (Byte count = 10h)
- Data byte fields requested by the master (Data Out)
- Cyclic redundancy check (CRC)
3.2. Application Development
- def get_instrument():
- # default minimalmodbus instrument parameters are MODBUS standard (19200 8N1):
- #instrument.serial.port # this is the serial port name
- #instrument.serial.baudrate = 19200 # Baud
- #instrument.serial.bytesize = 8
- #instrument.serial.parity = serial.PARITY_NONE
- #instrument.serial.stopbits = 1
- #instrument.serial.timeout = 0.05 # seconds
- #instrument.mode = minimalmodbus.MODE_RTU # rtu or ascii mode
- instrument = minimalmodbus.Instrument(’/dev/ttyUSB0’, 3) # port name, slave address (in decimal)
- instrument.serial.baudrate = 9600
- instrument.debug = 0
- return instrument
- readOnlyRegisters = (
- {
- ’registerAddress’: 1,
- ’numberOfRegisters’: 2,
- ’name’: ’Frequency’,
- ’unit’: ’Hz’,
- ’multiplier’: 0.1,
- ’isSigned’: False,
- }
- ….
- }
- writeOnlyRegisters = (
- {
- ’registerAddress’: 5,
- ’numberOfRegisters’: 1,
- ’name’: ’Average period’,
- ’options’: None,
- ’min’: 1,
- ’max’: 60,
- }
- ….
- }
4. Discussion
5. Conclusions
Author Contributions
Funding
Acknowledgments
Conflicts of Interest
References
- Apetrei, D.; Chicco, G.; Neurohr, R.; Albu, M.M.; Postolache, P. Power quality monitoring. Data relevance and usefulness. In Proceedings of the 15th IEEE Mediterranean Electrotechnical Conference MELECON, Valletta, Malta, 28 Febrauary 2010; pp. 1630–1635. [Google Scholar]
- Golkar, A.; Golkar, A.M. Reactive power pricing in deregulated electricity market. In Proceedings of the 20th International Conference and Exhibition on Electricity Distribution—Part 1, Prague, Czech Republic, 8–11 June 2009. [Google Scholar]
- Li, J.; Geng, X.; Li, J. A Comparison of Electricity Generation System Sustainability among G20 Countries. Sustainability 2016, 8, 1276. [Google Scholar] [CrossRef]
- Bhatia, A. Power Factor in Electrical Energy Management; PDHonline Course: Fairfax, VA, USA, 2012. [Google Scholar]
- Graña-López, M.; García-Diez, A.; Filgueira-Vizoso, A.; Chouza-Gestoso, J.; Masdías-Bonome, A. Study of the Sustainability of Electrical Power Systems: Analysis of the Causes that Generate Reactive Power. Sustainability 2019, 11, 7202. [Google Scholar] [CrossRef]
- Emanuel, A.E. Apparent and reactive powers in three-phase systems: In search of a physical meaning and a better resolution. Eur. Trans. Electr. Power 2007, 3, 7–14. [Google Scholar] [CrossRef]
- Robbins, B.A.; Dominguez-Garcia, A.D. Optimal Reactive Power Dispatch for Voltage Regulation in Unbalanced Distribution Systems. IEEE Trans. Power Syst. 2015, 31, 2903–2913. [Google Scholar] [CrossRef]
- Pereira, B.R.; Da Costa, G.R.M.M.; Contreras, J.; Mantovani, J.R.S.; Da Costa, G.R.M. Optimal Distributed Generation and Reactive Power Allocation in Electrical Distribution Systems. IEEE Trans. Sustain. Energy 2016, 7, 975–984. [Google Scholar] [CrossRef]
- Kirkham, H.; Emanuel, A.; Albu, M.; Laverty, D. Resolving the reactive power question. In Proceedings of the 2019 IEEE International Instrumentation and Measurement Technology Conference (I2MTC), Auckland, New Zealand, 20–23 May 2019; pp. 1–6. [Google Scholar]
- Chang, W.-N.; Liao, C.-H. Development of an SDBC-MMCC-Based DSTATCOM for Real-Time Single-Phase Load Compensation in Three-Phase Power Distribution Systems. Energies 2019, 12, 4705. [Google Scholar] [CrossRef]
- Shin, H.-K.; Cho, J.-M.; Lee, E.-B. Electrical Power Characteristics and Economic Analysis of Distributed Generation System Using Renewable Energy: Applied to Iron and Steel Plants. Sustainability 2019, 11, 6199. [Google Scholar] [CrossRef]
- Asprou, M.; Kyriakides, E.; Albu, M. The effect of PMU measurement chain quality on line parameter calculation. In Proceedings of the 2017 IEEE International Instrumentation and Measurement Technology Conference (I2MTC), Torino, Italy, 22–25 May 2017; pp. 1–6. [Google Scholar]
- Oancea, C.-D. Power factor evaluation in data acquisition systems. In Proceedings of the 2017 9th IEEE International Conference on Intelligent Data Acquisition and Advanced Computing Systems: Technology and Applications (IDAACS), Bucharest, Romania, 21–23 September 2017; Volume 1, pp. 481–484. [Google Scholar]
- Oancea, C.D. Analysis of the performance of the mark-space method for determining the power in single-phase circuits. In Proceedings of the 2017 International Conference on Electromechanical and Power Systems (SIELMEN), Iaşi, Romania, 12–13 October 2017; pp. 448–451. [Google Scholar]
- Stoica, S.-D. The Circulation of Reactive Power and the Appearance of Resonance Phenomenon at the Final User’s Premises. In UPB Scientific Bulletin, Series C: Electrical Engineering; Politechnica University of Bucharest: Bucharest, Romania, 2011; Volume 73. [Google Scholar]
- Olaru, D.; Floricău, D. Model Analysis for Sinusoidal Power Factor Corrector. In UPB Scientific Bulletin, Series C: Electrical Engineering; Politechnica University of Bucharest: Bucharest, Romania, 2012; Volume 74, pp. 273–282. [Google Scholar]
- Fulga, N.; Popescu, M.O.; Popescu, C. On the Transients Optimization and the Power Factor Correction of the Static Converters. In UPB Scientific Bulletin, Series C: Electrical Engineering; Politechnica University of Bucharest: Bucharest, Romania, 2008; Volume 70, pp. 51–60. [Google Scholar]
- Sa’Ed, J.; Amer, M.; Bodair, A.; Baransi, A.; Favuzza, S.; Zizzo, G. A Simplified Analytical Approach for Optimal Planning of Distributed Generation in Electrical Distribution Networks. Appl. Sci. 2019, 9, 5446. [Google Scholar] [CrossRef]
- Charalambous, A.; Hadjidemetriou, L.; Zacharia, L.; Bintoudi, A.; Tsolakis, A.; Tzovaras, D.; Kyriakides, E. Phase Balancing and Reactive Power Support Services for Microgrids. Appl. Sci. 2019, 9, 5067. [Google Scholar] [CrossRef]
- Hadjidemetriou, L.; Kyriakides, E. Accurate and efficient modelling of grid tied inverters for investigating their interaction with the power grid. In Proceedings of the 2017 IEEE Manchester PowerTech, Manchester, UK, 18–22 June 2017; pp. 1–6. [Google Scholar]
- Ali, Z.; Christofides, N.; Hadjidemetriou, L.; Kyriakides, E. An advanced current controller with reduced complexity and improved performance under abnormal grid conditions. In Proceedings of the 2017 IEEE Manchester PowerTech, Manchester, UK, 18–22 June 2017; pp. 1–6. [Google Scholar]
- Sangwongwanich, A.; Yang, Y.; Sera, D.; Soltani, H.; Blaabjerg, F. Analysis and Modeling of Interharmonics From Grid-Connected Photovoltaic Systems. IEEE Trans. Power Electron. 2018, 33, 8353–8364. [Google Scholar] [CrossRef]
- Coman, C.M.; Florescu, A. Electric grid monitoring and control architecture for industry 4.0 systems. In Proceedings of the 2018 International Symposium on Fundamentals of Electrical Engineering (ISFEE), Bucharest, Romania, 1–3 November 2018; pp. 1–6. [Google Scholar]
- Lin, C.; Chen, M. Design and implementation of a smart home energy saving system with active loading feature identification and power management. In Proceedings of the 2017 IEEE 3rd International Future Energy Electronics Conference and ECCE Asia (IFEEC 2017—ECCE Asia), Kaohsiung, Taiwan, 3–7 June 2017; pp. 739–742. [Google Scholar]
- Tuballa, M.L.; Abundo, M.L. A review of the development of Smart Grid technologies. Renew. Sustain. Energy Rev. 2016, 59, 710–725. [Google Scholar] [CrossRef]
- Mnati, M.J.; Bossche, A.V.D.; Chisab, R.F. A Smart Voltage and Current Monitoring System for Three Phase Inverters Using an Android Smartphone Application. Sensors 2017, 17, 872. [Google Scholar] [CrossRef] [PubMed]
- Tureczek, A.M.; Nielsen, P.S. Structured Literature Review of Electricity Consumption Classification Using Smart Meter Data. Energies 2017, 10, 584. [Google Scholar] [CrossRef]
- Bonisławski, M.; Hołub, M.; Borkowski, T.; Kowalak, P. A Novel Telemetry System for Real Time, Ship Main Propulsion Power Measurement. Sensors 2019, 19, 4771. [Google Scholar] [CrossRef]
- Zhang, W.; Feng, G.; Liu, Y.-F.; Wu, B. New digital control method for power factor correction. IEEE Trans. Ind. Electron. 2006, 53, 987–990. [Google Scholar] [CrossRef]
- Jain, R.; Sharma, S.; Sreejeth, M.; Singh, M. PLC based power factor correction of 3-phase Induction Motor. In Proceedings of the 2016 IEEE 1st International Conference on Power Electronics, Intelligent Control and Energy Systems (ICPEICES), Delhi, India, 4–6 July 2017; pp. 1–5. [Google Scholar]
- Cano-Ortega, A.; Sánchez-Sutil, F.; Hernandez, J.C. Power Factor Compensation Using Teaching Learning Based Optimization and Monitoring System by Cloud Data Logger. Sensors 2019, 19, 2172. [Google Scholar] [CrossRef] [PubMed]
- Quick Setup Power Factor Controller (PFC) R5. Available online: https://www.ducatienergia.com/media/products/180221-1623-guida-rapida-r5-v0l-ita-eng.pdf (accessed on 1 February 2020).
- Assembly and Use Instructions R5 Power Factor Controllers. Available online: https://www.ducatienergia.com/media/products/180221-1625-mu-mid-r5-d-eng.pdf (accessed on 1 February 2020).
- Carmen Ionescu Golovanov, Measurement of Electrical Quantities in the Electric Power System; AGIR Publishing House: Bucharest, Romania, 2009.
- Electricity Pricing for Captive Consumers, SCE-POC-09-19/01.11.2002; Instructions for Charging Electricity to Captive Consumers: Bucharest, Romania, 2006.









| Addr | Func | Data Start Register H | Data Start Register L | Data # of Regs H | Data # Regs L | CRC | CRC |
| 1Fh | 03h | 00h | 11h | 00h | 08h | 17h | B7h |
| Addr | Func | Byte count | Data Out Reg 0012 H | Data Out Reg 0012 L | …… | Data Out Reg 0018H | Data Out Reg 0018L | CRC | CRC |
| 1Fh | 03h | 10h | 10h | EFh | …….. | 3Bh | 40h | xxh | yyh |
| Add. | Word | Measurement Description | Unit | Format |
|---|---|---|---|---|
| 0002 | 2 | Frequency | Tenths of Hz | Unsigned Long |
| 0004 | 2 | Three-phase Equivalent Voltage | V | Unsigned Long |
| 0006 | 2 | Linked Voltage (Line 1–Line 2) | V | Unsigned Long |
| 0008 | 2 | Linked Voltage (Line 2–Line 3) | V | Unsigned Long |
| 0010 | 2 | Linked Voltage (Line 3–Line 1) | V | Unsigned Long |
| 0012 | 2 | Voltage between Phase and Neutral Line 1 | V | Unsigned Long |
| 0014 | 2 | Voltage between Phase and Neutral Line 2 | V | Unsigned Long |
| 0016 | 2 | Voltage between Phase and Neutral Line 3 | V | Unsigned Long |
| 0018 | 2 | Three-phase Equivalent Current | Hundredths of A | Unsigned Long |
| 0020 | 2 | Current Line 1 | Hundredths of A | Unsigned Long |
| 0022 | 2 | Current Line 2 | Hundredths of A | Unsigned Long |
| 0024 | 2 | Current Line 3 | Hundredths of A | Unsigned Long |
| 0026 | 2 | Three-phase equivalent power factor* | Hundredths | bit-Signed /Unsigned Long |
| 0028 | 2 | Power factor Line 1* | Hundredths | bit-Signed Long |
| 0030 | 2 | Power factor Line 2* | Hundredths | bit-Signed Long |
| 0032 | 2 | Power factor Line 3* | Hundredths | bit-Signed Long |
| 0034 | 2 | Three-phase equivalent active power | W | bit-Signed Long |
| 0036 | 2 | Average three-phase equivalent active power | W | bit-Signed Long |
| 0038 | 2 | Maximum three-phase equivalent active power | W | bit-Signed Long |
| 0040 | 2 | Active power Line 1 | W | bit-Signed Long |
| 0042 | 2 | Active power Line 2 | W | bit-Signed Long |
| 0044 | 2 | Active power Line 3 | W | bit-Signed Long |
| 0046 | 2 | Average active power Line 1 | W | bit-Signed Long |
| 0048 | 2 | Average active power Line 2 | W | bit-Signed Long |
| Addr. | Words | Parameter Description | Min. | Max. | Format |
|---|---|---|---|---|---|
| 0002 | 1 | VT Ratio (not available for R5 and R8) | 1 | 500 | Unsigned Int |
| 0004 | 1 | CT Ratio (not available for R5 and R8) | 1 | 1250 | |
| 0006 | 1 | Average period | 1 | 60 | Unsigned Int |
| 0200 | 1 | CT primary (Ampere) | 1 | 10,000 | Unsigned Int |
| 0202 | 1 | CT secondary (Ampere) | 1 | 5 | Unsigned Int |
| 0204 | 1 | CT phase insertion 0 = L1 (R); 1 = L2 (S); 2 = L3 (T); | 0 | 2 | Unsigned Int |
| 0206 | 1 | Enable CT inversion 0 = Disabled; 1 = Enabled; | 0 | 1 | Unsigned Int |
| 0208 | 1 | Enable cogeneration 0 = Disabled; 1 = Enabled; | 0 | 1 | Unsigned Int |
| 0210 | 1 | Frequency mode 0 = 50 Hz; 1 = 60Hz; 2 = Auto; | 0 | 2 | Unsigned Int |
| 0212 | 1 | VT primary (MSW) (Volts) | 50 (210 for R5) | 200,000 (160,000 for R5) | Unsigned Int |
| 0214 | 1 | VT primary (LSW) (Volts) | Unsigned Int | ||
| 0216 | 1 | VT secondary (Volts) | 50 | 525 | Unsigned Int |
| 0218 | 1 | Voltage phase 0 = L1n; 1 = L2n; 2 = L3n; 3 = L12; 4 = L23; 5 = L31; | 0 | 5 | Unsigned Int |
| 0220 | 1 | Step nominal voltage (Volts) | 50 | 5000 | Unsigned Int |
© 2020 by the authors. Licensee MDPI, Basel, Switzerland. This article is an open access article distributed under the terms and conditions of the Creative Commons Attribution (CC BY) license (http://creativecommons.org/licenses/by/4.0/).
Share and Cite
Coman, C.M.; Florescu, A.; Oancea, C.D. Improving the Efficiency and Sustainability of Power Systems Using Distributed Power Factor Correction Methods. Sustainability 2020, 12, 3134. https://doi.org/10.3390/su12083134
Coman CM, Florescu A, Oancea CD. Improving the Efficiency and Sustainability of Power Systems Using Distributed Power Factor Correction Methods. Sustainability. 2020; 12(8):3134. https://doi.org/10.3390/su12083134
Chicago/Turabian StyleComan, Ciprian Mihai, Adriana Florescu, and Constantin Daniel Oancea. 2020. "Improving the Efficiency and Sustainability of Power Systems Using Distributed Power Factor Correction Methods" Sustainability 12, no. 8: 3134. https://doi.org/10.3390/su12083134
APA StyleComan, C. M., Florescu, A., & Oancea, C. D. (2020). Improving the Efficiency and Sustainability of Power Systems Using Distributed Power Factor Correction Methods. Sustainability, 12(8), 3134. https://doi.org/10.3390/su12083134

