Abstract
Poor Indoor Environmental Quality (IEQ) adversely affects the performance and health of building users. Building users are an important source of information regarding IEQ and its influence on users’ wellbeing and productivity. This paper discusses the analysis and evaluation of IEQ in lecture halls of two public Architectural Campus Buildings (ACB) in Karachi, Pakistan. The method of this research is divided into three parts: (i) An analysis of local climate conditions, (ii) An on-site survey of two existing ACBs to analyze indoor environmental conditions. and (iii) The analysis of users’ satisfaction using a questionnaire survey. The research results showed that users are dissatisfied with existing hot and humid indoor environment conditions caused by interactions of local outdoor climate conditions, the building’s architecture, and inadequate ventilation within the building. The findings revealed that Karachi has 41.3% comfort hours with the warm sub-humid season to be the most comfortable season having 80.56% comfort hours. IEQ analysis unveiled that airflow in ACB1 is low, whereas, high airflow is observed in ACB2. The findings of this research unveiled that cross-ventilation by the adapted placement of openings, improved external shading devices, and provision of increased vegetation are required in both ACBs to achieve a more comfortable IEQ.
1. Introduction
This research discusses the analysis of indoor environmental quality (IEQ) and the user’s perception of IEQ in lecture halls of two architectural campus buildings (ACB) in Karachi. People spend 90% of their time inside buildings, and students spend 30% of their time in schools [1]. Good IEQ of a building leads to the high productivity of the occupants. Studies have revealed that good IEQ improves the performance and health of a user [1]. Several studies were conducted in the past [1,2,3,4,5,6,7,8,9,10], which aimed to evaluate the IEQ and thermal comfort in different educational and office buildings. The results revealed that IEQ with set parameters including thermal comfort, acoustics, and visual comfort in the acceptable range are the critical factors for occupants’ satisfaction.
Building users are an essential source of information regarding the perception of IEQ and its influence on users’ performance, comfort, and productivity [11]. IEQ parameters can be measured with the help of instruments and perceived by users [1]. Post occupancy evaluation (POE) is a method used to evaluate users’ satisfaction in a particular building. This evaluation is done through a user comfort survey [12]. POE is a general method that involves the assessment of user experiences in buildings using different techniques mainly based on POE assessment during the building operation and utilization phases. The results showed that indoor air quality affected the users’ performance and productivity during working hours in the buildings. The results obtained from POE can be used to improve the environmental conditions [13], operations, and design of the building [14]. Zagreus [11] conducted a web-based survey of 70 buildings, including offices, banks, laboratories, and courthouses in the USA, Canada, and Europe. Here, the indoor environmental performance was evaluated to obtain the users’ qualitative feedback on their experience with the designed indoor environment. Another study was carried out in the student housing building of the university campus at King Fahad University of Petroleum and Minerals (KFUPM), Saudi Arabia. The results verified that users were satisfied with the overall indoor environmental performance of the student housing building [15].
Students spend 30% of their time at school [1]. This shows the importance of indoor thermal comfort as it relates to the students’ wellbeing and productivity. Poor ventilation in rooms with high temperature declines the productivity rate of students [1]. Dascalaki and Sermpetzoglou [16] conducted a study in Greek schools. The method involved objective evaluation through monitoring and a subjective assessment through a questionnaire survey on physical parameters, which was done among students and teachers. The results showed that 57% of the students and 29% of the teachers were not satisfied with the thermal comfort in the buildings during the summer season. Twenty-nine percent of the students complained about discomfort during the winter season [16]. Thermal comfort was assessed in a student’s housing building in France. An online building user survey was conducted through paperless google forms and housing e-forum in the students’ housing. The building user survey was statistically analyzed, and the results illustrated thermal comfort dissatisfaction, especially during the winter season, when only 25% of the respondents were satisfied [9]. In Brazil, the thermal performance of a higher educational building was evaluated. The method involved the analysis of building design, field measurements, and users’ survey. Over 200 user responses were recorded, and 69.52% of users showed dissatisfaction with the natural ventilation system in the building [10]. In Finland, a study was conducted in 194 schools for the assessment of observed indoor air problems (IAP), and the association of IAP with the social climate. Questionnaire data were statistically analyzed using multilevel structural equation modeling. The study revealed that the student and teacher relationship was unsatisfactory in schools having IAP compared to schools without IAP. Furthermore, the study concluded that the class spirit was negatively affected by the low indoor air quality and IAP [7].
The consideration of local climate conditions is vital for the design of buildings and the provision of indoor thermal comfort to building users. By adapting building design, the indoor climate conditions can be improved, and higher comfort levels can be achieved indoors compared to outdoors. Several tools are available for the analysis of climate conditions and thermal comfort criteria, such as Fanger’s Predicted Mean Vote-Percentage of Dissatisfied People (PMV-PPD) [17,18,19], Olgyay’s Bioclimatic Chart [20,21], Givoni–Milne’s Bioclimatic Chart [20], Szokolay’s Bioclimatic Chart [20,22], Adaptive Comfort Chart [1,11,15], Universal Thermal Comfort Index (UTCI) [23] and Mahoney’s Table [20]. Some previous studies in Pakistan examined the relationship between the climate and occupants’ perception of comfort in offices and residential buildings [24,25,26,27,28,29,30,31,32,33,34,35,36,37]. However, no research on indoor comfort perception and IEQ in educational buildings of Pakistan was conducted before.
IEQ evaluation of ACB lecture halls is essential as high discomfort levels may negatively affect the wellbeing, learning ability, and overall performance of students. The lecture halls’ indoor environment conditions are different from the office or residential building environments. Accordingly, the findings from the office and residential buildings cannot be transferred. Therefore, the IEQ evaluation for ACB lecture halls has been addressed in this research. The aim is to investigate the indoor comfort perception concerning the simulated indoor comfort conditions with respect to the outdoor comfort conditions in existing public sector ACB lecture halls in Karachi, Pakistan. This research was carried out in three steps; the first step analyzed the local climate conditions, the second step analyzed the indoor comfort of lecture halls, and the third step analyzed users’ satisfaction survey through questionnaires in non-heated, ventilated and air-conditioned building lecture halls on the 17th January 2019. Since the target group was students studying in the architecture department, the participants chosen for the survey have been using the selected lecture halls in ACBs. The target population is 50, as the maximum number of enrolled students in each batch of public sector ACBs is 50 [38,39,40,41]. In ACB1 and ACB2, similar to many other campuses in Pakistan, the students of a specific batch use the same lecture hall for the whole academic year. The user experiences were evaluated considering various factors, such as temperature, air quality, and humidity.
2. Case Study Architecture Campus Buildings (ACBs)
In 2015–2016, Pakistan had 1.4 million enrolled students in 174 higher education institutes [42]. The number of universities increased from 132 in 2008–2009 to 186 in 2017–2018 [43,44]. In 2019, 34500 candidates appeared in four public sector university entrance exams competing for only 4500 seats [38,39,40,41], [45,46,47,48]. According to Pakistan’s Vision 2025 plan, the Higher Education Commission (HEC) of Pakistan set up a plan to establish university campuses in every district of Pakistan [49]. It also envisioned improvement in student enrolment from 7% in 2015–16 to 12% in 2025 [49]. By this plan, Pakistan has been compounded with an increasing number of universities. Considering these factors, it can be concluded that Pakistan is going to face dramatic growth in university campus buildings (UCBs). This means that a significant increase in UCBs lecture halls will be required. It can also be expected that the lecture halls will have high occupancy densities due to the increase in the number of students’ enrollment. According to the HEC, the student enrollment of public sector universities was 119,615, and private sector universities were 86,905 in 2015–16 [49]. The major fields adopted for higher education in Pakistan are engineering and medicine. Engineering universities offer more fields for enrollment, hence higher student enrollment is also in the engineering sector. Therefore, engineering public sector universities were chosen for this study. The authors visited a few public sector universities in the province of Sindh and found that architecture campuses were separate from other departments since the working atmosphere of the architecture department is different from other engineering fields in Pakistan. Moreover, the authors found that the architecture campuses consist of only lecture halls: the lecture halls functioned as rooms for lectures and studio work. Hence, ACBs were considered for further analysis.
The selection of the case studies is based on several factors, such as Heating, Ventilation and Air-Conditioning (HVAC) systems, thermal insulation of building envelopes, number of occupants, and availability of architectural plans, being a representative in terms of location and educational level, the use of the building and the willingness of the school administration to cooperate. The factors are discussed in detail as follows:
- HVAC systems: Mainly, the buildings in Pakistan have no HVAC systems; therefore, an educational building without HVAC is preferred for study.
- Thermal insulation of building envelope: The majority of the buildings in Pakistan have no thermal insulation; therefore, an educational building without thermal insulation is preferred for study.
- Number of occupants: The target population is 50 as the maximum number of enrolled students in each batch of public sector ACBs is 50 in Pakistan. Hence, the research required a representative building having 50 students per batch (academic year).
- Availability of architectural plans: Since the majority of public sector educational buildings are old buildings and the updated or original architectural plans are unavailable; therefore, the representative buildings are considered based on the availability of architectural drawings.
- Being a representative in terms of location: The university buildings are located in central city districts of major metropolitan cities like Karachi, Lahore, and Islamabad. Hence the research selected the buildings being representative in terms of location.
- Educational level: Maximum number of universities offer undergraduate programs in Pakistan; therefore, representative universities must at least offer undergraduate programs.
- The willingness of the campus administration to cooperate: This was also considered as an important selection criterion. Since, without the cooperation of the university administration, it would be difficult to collect data for this study.
- Use: In Karachi, building geometries are not the same. All three public sector ACBs have different geometry due to adaptive reuse. Also, private-sector ACBs have different geometries; therefore, we did not consider the building geometry while selecting the case study, and only building’s use was considered. There is no exemplary geometry to be considered for direct comparison.
There are three public sector ACBs (ACB1, ACB2, and ACB3) in Karachi. During the field visit conducted by the authors, ACB3 was found to be a shared building with the fine arts department. ACB3 has only one hall for the department of architecture. ACB3 mostly serves the Departments of Fine Art and Design. Therefore, the authors have not included ACB3 in this research since the scope of this research is the study of the architectural campus building. This research discusses the analysis of IEQ and user perception of IEQ in lecture halls of two ACBs in Karachi. The two selected ACBs are located in different zones of Karachi. The city of Karachi is located in Sindh, a province of Pakistan, at 24.90° N, 67.13° E (Figure 1) at an elevation of 22 m above sea level [37]. According to the Population and Housing Census 2017, the total population of Karachi equals 11.5 million [50,51,52,53], expanding over 3530 square kilometers land [54]. According to the World Koppen–Geiger climate classification, the climate of Karachi is classified as ‘BWh’ (hot arid climate) [55] with hot summers and warm winters. Karachi is classified as ‘BWh’ because there is low annual precipitation. However, it is a coastal city with a high humidity level in the summer season due to the evaporation of seawater [37] (Figure 2). Due to climate change, Karachi faced high relative humidity levels in the summer of 2015 [56]. Karachi is a major metropolitan city of Pakistan, but the authors could not find any evidence for scientific research regarding user satisfaction and IEQ in educational buildings of Karachi.
Figure 1.
Karachi Map, showing its location in Pakistan and the location of the selected ACBs in Karachi. Source: Google Maps.
Figure 2.
Humidity comfort levels in Karachi, Pakistan. Source: Adapted from www.weatherspark.com [57].
The case study ACBs are situated in Karachi. ACB1 is located in East of Karachi, and ACB2 is located in South of Karachi (Figure 1). ACB1 is located in a residential-cum-commercial area. ACB2 is located in a busy commercial area. Both buildings have different space arrangements and architectural features. Therefore, it was expected that building users would have different indoor comfort perceptions. ACB1 is located in a relatively quiet district. In contrast, ACB2 is located in the historic center of Karachi that is characterized by British colonial architecture. The main feature of the ACB1 is the courtyard, which is surrounded by the lecture halls. ACB1 lecture halls have no active heating, ventilation, and air conditioning (HVAC) systems. ACB2 has several building units that are located on a trapezoid plot. ACB2 units are two and three storeys high (Table 1) and do not have an HVAC system.
Table 1.
Summarized buildings description of ACB1 and ACB2. Source: Data collected by the author during visits.
3. Methodology
The method of this research is divided into three main sections. In order to identify the building user’s IEQ perception of the two lecture halls in ACB1 and ACB2, the following three studies were executed (Figure 3). The detailed methodology is discussed in the subsequent sections.
Figure 3.
Simplified methodological framework structure of this research.
- Analysis of local climate conditions in Karachi using Olgyay’s Bioclimatic Chart [58] and Universal Thermal Comfort Index [23]
- Analysis of IEQ and thermal comfort of lecture halls using CoolVent simulation tool [59] and Predicted Mean Vote [60]
- Analysis of user’s perception of IEQ using IBM Statistical Package for Social Sciences (SPSS) 20 tool [61]
3.1. Climate Analysis
Understanding local climate conditions and outdoor thermal comfort is essential for designing the buildings. The climate influences the outdoor thermal comfort and thermal performance of a building. This research used two methods to analyze the outdoor conditions: (i) Analysis of local climate using Olgyay’s Bioclimatic Chart (OBC), and (ii) Assessment of outdoor thermal stress using the Universal Thermal Comfort Index (UTCI) (Figure 4).
Figure 4.
Flow chart illustrating the analysis method of Karachi climate analysis.
3.1.1. Olgyay’s Bioclimatic Chart
Architects can take advantage of local climate conditions. Comfortable indoor climate conditions can be created through bioclimatic building design [62]. This research used Olgyay’s Bioclimatic Chart (OBC) to discuss the climate conditions of Karachi. OBC specifies thermal comfort with the relation of dry bulb temperatures and relative humidity [63]. The climate of Karachi is hot and humid; thus, this research required a Bioclimatic chart having the highest allowable range for humidity. OBC gives a 90% permissible humidity range. This research considered three parameters for bioclimatic analysis, which are air temperature, relative humidity, and air velocity (Figure 4). OBC was developed using a tool for Bioclimatic Chart by Gabriel Gomez-Azpeitia [58], using a weather file from Meteonorm 7.3 weather data [64].
OBC is a graphical bioclimatic chart showing the comfort condition and limits in which an average person feels comfortable. The vertical and horizontal axes illustrate the dry bulb temperature and relative humidity, respectively (Figure 5). At the mid of the graph lies a comfort zone for an average person. The chart is divided through shading lines into three main zones. The area above the shading line specifies cooling strategies, and the chart below the shading line defines heating strategies. Olgyay suggested strategies to achieve comfortable conditions in case of uncomfortable parameters. These strategies include the control of evaporation, shading, solar radiation, air movement, air conditioning, and heating. The lines above the comfort zone indicate cooling strategies represented by natural ventilation, which can be acquired by airflow with various velocities; radiative cooling with high thermal mass; the evaporative cooling; the thermal mass with night ventilation. Besides this, the chart also specifies the levels of relative humidity: humidification, dehumidification, and conventional dehumidification. The chart below the comfort zone indicates heating strategies represented by the prevention of thermal losses that may be attained by proper insulation, provision of passive solar heating that can be achieved from solar radiation, and the zone that requires mechanical heating. The OBC demonstrates that if the dry-bulb temperature increases above the comfort zone, then what would be the air velocity and humidity level needed to maintain comfort. When the conditions are hot and dry, it is recommended to use evaporative cooling. Further, the lines below the comfort zone depict radiation, which will subsequently neutralize the temperature that is lower than the given comfort zone temperature [20,21].
Figure 5.
Bioclimatic chart depicting adaptable strategies to achieve comfort. Source: OBC adapted from Katafygiotou and Serghides, 2014 [21].
3.1.2. Universal Thermal Comfort Index
The UTCI is a one-dimensional quantity that reflects the human physiological reaction to the actual thermal condition as defined multi-dimensionally. The UTCI measures the outdoor thermal comfort of humans by considering the effects of factors such as air temperature, radiant temperature, relative humidity, and wind velocity [23]. UTCI uses these variables in a human heat balance model to give a temperature value that is indicative of the heat stress or cold stress felt by a human body in the outdoors. UTCI includes ten levels, where the level of 9–26 °C is the standard range of comfortable temperatures (Table 2).
Table 2.
UTCI assessment scale; categorized in terms of outdoor thermal stress.
The input data for UTCI was defined using the hourly weather data of Karachi. The vertical and horizontal axes of the UTCI visualization graph represents hours and months, respectively (Figures 10 and 11).
3.2. Indoor Comfort Analysis
This research uses two methods to analyze the indoor conditions: (i) Analysis of building indoor environmental quality (ii) Calculation of Predicted Mean Vote (PMV) (Figure 6).
Figure 6.
Flow chart illustrating the analysis method of indoor comfort analysis.
3.2.1. Building Indoor Environmental Analysis
IEQ within a lecture hall affects the performance and comfort of students. Therefore, it is appropriate to investigate the building of indoor environmental conditions (IEC). In this study, the building performance for airflow and thermal comfort was simulated by using the CoolVent Simulation Tool (CST). The actual temperature and airflow were not measured in the selected lecture halls, but the results achieved by CST have been utilized. For the lecture hall’s airflow and thermal comfort simulation, the Meteonorm climate data of Karachi was used along with the lecture hall geometry and construction specifications (Figure 6). Two input parameters were used for analysis: general information and detailed building information [59]. The general information input parameters comprise four steps.
- Building type and orientation: This research used single-sided ventilation for both ACBs from the four pre-defined building types. This building type suites both ACB plans (Figures 12 and 13). The ACBs orientation was also defined in this step. ACB1 is oriented to the north-east. ACB2 is oriented ato the east (Table 6).
- Occupancy heat loads: Occupancy heat loads refer to heat generation inside the building. These heat loads describe electric lighting, electric equipment and occupancy loads. This study used an educational building type with a heat load of 40 W/m2 for an occupancy schedule from 08:00 a.m. to 4:00 p.m. for both ACBs.
- Terrain properties: The center of a large city terrain type was considered for further analysis in this research from four pre-defined terrain types (Figure 1).
- Weather conditions: The transient case is 24 hours using monthly average data. The steady case is an instant time simulation using free stream wind velocity, its direction, and ambient temperature. To analyze the IEC of the lecture halls, transient state simulation was executed.
For the detailed building information, two and three steps are involved in the case of steady and transient cases, respectively. The steps are listed below:
- Building dimensions: Definition of the number of floors, floor length, floor width, floor-to-floor height, and floor-to-ceiling height (Table 3). The floor plan layout was drawn by the authors after the execution of field surveys of ACBs. Additionally, the authors also executed a field survey to gather data for construction and materials specifications of ACB1 and ACB2. The generated ACBs model is a detailed reconstruction of the existing ACBs.
Table 3. Summarized building description of ACB1 and ACB2. All dimensions are measured from center-to-center. - Windows and openings: The window openings and glazing were provided, and then the vertical location of the openings was specified. The ACB1 façade is oriented to the northeast, while ACB2 is oriented towards the east. The occupied area per floor is 147.2 m2 and 160.1 m2 of ACB1 and ACB2, respectively (Table 6). The window to wall ratio (WWR) per floor is 40.2%, with 5.9% opening to wall ratio per floor of ACB1. The WWR per floor is 59.4%, with 6.1% opening to wall ratio per floor of ACB2.
- Ventilation strategies: Definition of thermal mass and window conditions. The input data includes the thickness of roof slab, building materials, floor type, and ceiling type. This stage was used in transient case simulation only.
3.2.2. Predicted Mean Vote
Predicted Mean Vote (PMV) is a seven-point scale of comfort from cold (−3) to hot (+3) that was used in comfort surveys. The values of the PMV scale indicate −3 for cold, −2 for cool, −1 for slightly cool, 0 for neutral, +1 for slightly warm, +2 for warm, and +3 for hot. According to the ASHRAE Standard 55, the general comfort range of PMV is between −0.85 to +0.85 [65]. The PMV exceeding +1 will cause discomfort due to warm, and dropping below −1 will cause discomfort due to the cold environment.
The inputs for PMV included building geometry, air temperature, relative humidity, wind velocity, metabolic rate, and clothing. The metabolic rate and clothing were calculated based on the questionnaire (Tables 10 and 11).
3.3. Users’ Perception of IEQ
A survey questionnaire was designed on a nine-point satisfaction scale (from 0 for extreme dissatisfaction to 8 for extreme satisfaction), categorized as (0) extremely dissatisfied, (1) very dissatisfied, (2) dissatisfied, (3) slightly dissatisfied, (4) neutral, (5) slightly satisfied, (6) satisfied, (7) very satisfied, and (8) extremely satisfied. The questionnaire survey was conducted on the 17th of January 2019 at 2:00 p.m. in the two lecture halls of ACB1 and ACB2. The aim of the survey was to understand users’ perceptions in the lecture halls of two ACBs. The authors received approval from the concerned department of ACB1 and ACB2 before the survey. The authors also got the consent of the respondents to participate in the survey. Each question and the intent of the questionnaire survey was explained in detail to the respondents. A total number of 45 paper-based questionnaires were distributed in the ACB1 lecture hall, whereas 32 were completed and returned. A total number of 50 paper-based survey questionnaires were distributed, whereas 36 were completed and returned from the ACB2 lecture hall. The survey questionnaire (multiple choice answers) was prepared by the authors considering the factors of thermal comfort suggested in ASHRAE Standard 55 [66], including personal information and lecture hall characteristics (eight questions), metabolic rate (one question), clothing (two questions), air temperature (two questions), air velocity (two questions) and humidity (two questions) [60]. Accordingly, survey questions were structured in the following manner:
- Personal information and lecture hall characteristics (age, gender, building usage in years, sitting position in the lecture hall, temperature, and temperature feel). The respondents were allowed to select only one point out of a nine-point satisfaction scale multiple-choice questions.
- The activity level and clothing (activity level, clothing combination, and the number of layers of clothing). The respondents were allowed to select only one point out of nine-point satisfaction scale multiple-choice questions.
- The comfort conditions (indoor satisfaction levels regarding temperature, air quality, and humidity during the survey and generally outside during the same period). The responses were also measured on a nine-point scale (from 0 for extreme dissatisfaction to 8 for extreme satisfaction). The respondents were allowed to check only one point out of nine-point satisfaction scale multiple-choice questions.
- Reasons for dissatisfaction. This section comprised of open-ended questions. Respondents were asked the reasons for their discomfort if they had selected extremely dissatisfied, very dissatisfied, dissatisfied, and slightly dissatisfied in the comfort conditions regarding temperature, air quality, and humidity section (Table 12). This means if any respondent selected dissatisfied then the respondent was asked to specify the reasons for their dissatisfaction, which were listed in the questionnaire. If the reason was not listed in the questionnaire, the space for other reasons was also specified. The respondents were allowed to select multiple answers if needed.
To minimize other potential external influences, the questionnaires were distributed in both ACBs on the 17th of January, 2019 at 2:00 p.m. This method enabled the collection of data, while survey participants experienced similar weather conditions. The main survey content description is listed in Table 4.
Table 4.
Survey Description.
The evaluation results were statistically analyzed using IBM SPSS 20 [61]. The questionnaire survey included multiple-choice answers for each season (summer, winter, spring, and autumn) to analyze the state of indoor comfort in each season and also generally outside during the same seasons. Since students of the investigated ACBs spend six hours per day in lecture halls, whereas only one hour in laboratories, this room type was chosen for the execution of this study. The survey was carried out in one lecture hall of each ACB. The case study lecture halls were selected based on the interviews of students and the author’s observation during the field visits. The case study lecture halls of ACB1 and ACB2 were thermally uncomfortable for the users. The responses were analyzed using descriptive analysis and independent t-test in IBM SPSS 20. The sample sizes were 32 and 36 in ACB1 and ACB2, respectively. An independent t-test is applied when two independent groups’ means are compared to validate whether the groups are significantly different or not. In the t-test, if the sample size is equal to or greater than 30, the t-test for the independent group can be used without noticeable error despite moderate violations of the normality or the homogeneity of variance assumptions [67]. Sample sizes can be considered equal if the group having a larger number is greater than one and half times of the smaller group [61]. The null hypothesis of Levene’s test in this research is to investigate whether the variability of ACB1 and ACB2 is equal, implying that variance is unequal. It was observed that ACB1 students provided more details for the questionnaire than ACB2 students. The analysis method of IEQ’s users’ perception is illustrated in Figure 7.
Figure 7.
Flow chart illustrating the analysis method of IEQ’s Users’ Perception.
4. Results and Discussion
4.1. Climate Analysis
The climate analysis illustrates that Karachi has a hot and sub-humid climate, having two main seasons of winter and summer with short spring and autumn [36]. The summer season continues for a long time in Karachi. According to the climatic data, the mean daily minimum temperature is 6.1 °C in January, and the mean daily maximum temperature is 44 °C in May. The lowest relative humidity levels of 5% were observed in January at 2 p.m., February at 3 p.m., and November at 2 p.m. The daily mean maximum temperature is 29 °C in January. The highest relative humidity levels of 100% were observed at 4 a.m. in May, June, and July. The daily mean minimum temperature is 22.5 °C in May. The minimum and maximum daily average temperatures observed are 18.4 °C and 31.4 °C in January and June, respectively. An average low relative humidity of 45% is observed in January, whereas an average high relative humidity of 76% was observed in August (Table 5).
Table 5.
Mean daily temperatures and corresponding relative humidity and wind velocity for each month in Karachi. [64].
4.1.1. Olgyay’s Bioclimatic Chart
Based on the Meteonorm climate data [64], a bioclimatic chart for Karachi was generated (Figure 8a). The values of the mean daily maximum and minimum temperatures were combined with maximum and minimum relative humidity, respectively. The lines created represent various months reflecting outdoor conditions. In this research, two bioclimatic charts were generated. The first chart illustrates climatic conditions throughout the year in Karachi, while the second one represents the outdoor conditions on an exemplary day in Karachi (Figure 8b).

Figure 8.
(a) Whole year evaluation plotted on Bioclimatic Chart of Karachi. (b) Exemplary day plotted on Bioclimatic Chart of Karachi. Source: Analyzed from Gomez–Azpeitia [58].
From the analysis of OBC, it was observed that the temperature and relative humidity ranges stay outside the comfort zone in Karachi. It was noted that the monthly lines are longer in length, which is due to the increased diurnal temperature fluctuations. The day and night temperature differences rise up to 14 °C from October to March, particularly. May, June, July, and August can be characterized as hot and humid (HH) seasons. During the HH season, the temperature and humidity stay outside the comfort zone. To achieve comfort in this season, natural ventilation and dehumidification are essential. Shading is also a crucial strategy to achieve comfort in this season. March, April, September, and October can be characterized as hot and sub-humid (HS) season. During the HS season, part of the months touches the perimeter of the comfort zone, while part of the months stays outside the comfort zone. Multiple strategies are required to achieve comfort in this season, which includes evaporative cooling, natural ventilation, prevention of heat loss, and shading. The months January, February, November, and December can be characterized as warm and sub-humid (WS) seasons. During the WS season, part of it stays inside the comfort zone, and part of this season remains outside the comfort zone.
Multiple strategies are required to achieve comfort, including evaporative cooling, preventing heat loss, promoting passive solar heating and shading. From the explanation of OBC, it was concluded that there is a need for natural ventilation, shading, and prevention of heat loss to achieve comfort during uncomfortable seasons. Evaporative cooling is also suggested in OBC, whereas in humid regions, the potential of air to absorb humidity and cooling is low [68]. However, OBC suggests evaporative cooling in HS and WS seasons when the humidity level is decreased; hence, evaporative cooling is possible. OBC indicates that passive and bioclimatic design techniques can improve comfort in Karachi. The conditions of Karachi require maximum cross ventilation. Consequently, a very open building is desired. The building’s plans and elevations should provide free passage of air for cross ventilation through the interior [68]. The openings should also be openable and well shaded, which allows for proper cross ventilation. The openings should be placed in the south-west to permit natural airflow through the internal spaces. It will be necessary to use fans or utilize the wind for natural ventilation to achieve comfort in Karachi without mechanical cooling [34]. The provision of shading through shading devices and shade-providing trees will also play a vital role in comfort [68]. The incoming solar gain in the building will be reduced through the provision of shading devices and shade-providing trees. However, trees should not obstruct air circulation [68]. The provision of insulation in the building envelope to prevent heat loss is required to achieve comfort.
On the 17th January 2019, the outdoor conditions at 2:00 p.m. and 4:00 a.m. were plotted on OBC. It was observed that at 2:00 p.m., the maximum and minimum values of temperature and humidity stay inside the comfort zone. At 4:00 a.m., the maximum temperature and humidity stay inside the comfort zone. The minimum temperature and humidity values at 4:00 a.m. stay outside the comfort zone. This is due to the high maximum and minimum temperature difference of 7 °C at 4:00 a.m. According to OBC, the strategy required to achieve comfort in uncomfortable conditions is to prevent heat loss at 4:00 a.m.
4.1.2. Universal Thermal Comfort Index
In order to convert climate data in a single one-dimensional value, a UTCI model was developed. A UTCI graph for Karachi was generated based on climate data (Table 5). The graph illustrates the hourly climatic conditions throughout the year in Karachi. The hourly UTCI graph was generated for all 8760 hours of the year. The yellow color in the graph represents the 41.3% comfortable hours throughout the year. The orange and red color represents hours having hot conditions, and blue represent hours having cold conditions. June is the most uncomfortable month having 0% comfort hours. December is the most comfortable month having 87.6% comfort hours (Figure 9 and Figure 10). The UTCI analysis is in agreement with the OBC analysis representing three seasons in Karachi. According to UTCI, HH season has 4.4% comfort hours, HS season has 39.95% comfort hours, and WS season is the most comfortable season having 80.56% comfort hours. HH season is uncomfortable due to strong heat stress; HS season is uncomfortable due to moderate and strong heat stress; whereas WS season is partly uncomfortable due to slight heat stress and partly due to slight cold stress (Figure 11). On the 17th January, 2019 at 02:00 pm, the UTCI was calculated to be 19.5, which stays in no thermal stress zone; hence the thermal stress was neutral.
Figure 9.
Representation of comfortable hours in Karachi according to UTCI.
Figure 10.
Hourly UTCI graph representing the climate of Karachi of all 8760 hours of the year.
Figure 11.
UTCI graph representing the thermal stress of all 8760 hours of the year in Karachi.
4.2. Indoor Comfort Analysis
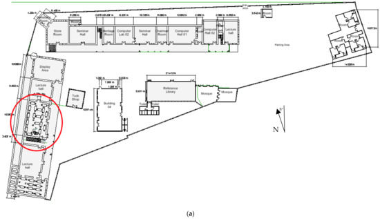
From the analysis of the local climate of Karachi, it was observed that natural ventilation is desired in the city of Karachi to achieve comfort within the building. The investigated ACB1 lecture hall functions as room for theory classes and practical studios. The lecture hall is located on the second floor of the building. The lecture hall is divided into two sections with an arch having 6.5 m width and 7.7 m length at one section and 4.7 m width, 7.8 m long at another section. Both sections have 3 m height having a total floor area of 86.71 m2. The lecture hall provides space for 45 students and three additional occupants who are considered to be teachers. The average area provided for each student is 1.92 m2. The minimum usable floor areas provided for each student of the lecture hall are not in agreement with the standards proposed by the Pakistan Council of Architects and Town Planners (PCATP), stating that the usable floor area per student should be 3.7 m2 [69]. The tables and chairs for students are not equally distributed in the lecture hall. The circulation area is only present in the mid of the lecture hall. There is no available space for circulation at the perimeter of the lecture hall because tables and chairs are placed close to the walls. In total, six windows (each 1.2 m wide and 1.2 m high with a sill height of 0.9 m above the finished floor) are present in the northeast wall, out of which only four are operable. There are seven doors present in the lecture hall having 0.9 m width and 2.1 m height; two of them are functional. Four doors are located in the southwest wall; out of which only two are used for movement into and out of the lecture hall leading to the corridor. Three doors are located in the northeast wall, out of which one is rarely used to access the gallery, and the remaining two doors are not openable. The correct size and proportion of openings will increase thermal comfort [70]; hence not openable openings create discomfort. The presence of columns exceeding from the wall obstructs the vision and light. The formation of the depressed area, due to columns, create negative spaces in the lecture hall (Figure 12). Moreover, unbalanced airflow occurs due to openings that are not openable (doors and windows).
Figure 12.
(a) Ground floor plan of ACB1. (b) Second-floor plan of ACB1. Case study lecture hall is located on the second floor of ACB1. (c) Case study lecture hall plan of ACB1 (d) Section of one cluster having details of case study lecture hall on the second floor.
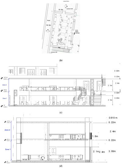
The examined ACB2 lecture hall is 10 m wide, 16 m long, and 5.84 m high, having a total floor area of 160 m2. This lecture hall provides space for 50 students, with three additional occupants being the teachers. The lecture hall is located on the ground floor. The lecture hall serves as a room for a practical studio. The minimum usable floor area provided for each student is 3.2 m2, which is less than the standard presented by PCATP [69]. The occupants’ tables and chairs are evenly distributed in the lecture hall providing 0.9 m circulation space. To provide space for a greater number of students, the lecture hall was divided into two floors with the help of a gallery, which divides the total height of the lecture hall into two horizontal parts. The height of the floor under the gallery is 3 m, whereas the height of the floor above the gallery is 2.4 m. The upper portion can be accessed with a circular staircase having a diameter of 0.9 m. There are six windows (1.2 m wide and 1.8 m high) located on the west wall at the sill height of 2.4 m. The lecture hall consists of five doors, out of which three are present in the east wall and one each in the north and south wall. All doors are 1.8 m wide and 2.1 m high. The doors present on the east wall give access to and from an open corridor. The doors in the north and south walls lead to adjoining lecture halls (Figure 13).

Figure 13.
(a) Ground floor plan of ACB2. Case study lecture hall is located on the ground floor. (b) Case study lecture hall plan of ACB2. (c) Section of case study lecture hall plan showing circular staircase. (d) Section of case study lecture hall showing gallery.
4.2.1. Building Indoor Environmental Analysis
The investigated ACB1 and ACB2 lecture halls simulation results are discussed in this research, whereas the data for the cluster in which the lecture halls are located was used to analyze the lecture hall environment (Table 6). The single-sided ventilated rooms were divided into two horizontal zones to compensate for the assumption of thoroughly mixed air in zones [59]. The simulation results at early morning 4:00 a.m. and afternoon time 2:00 p.m. are discussed in this research.
Table 6.
ACBs Description.
In ACB1, zone 1 and 2 represent the condition of the investigated lecture hall. The maximum and minimum temperature difference of +2.2 °C and −0.7 °C was observed from outdoor to the indoor environment at 2:00 p.m., respectively. The maximum and minimum temperature difference of +7.9 °C and +7.7 °C was observed from outdoor to the indoor environment at 4:00 a.m., respectively. The ventilation rate was 1.9 ACH (Air Change Rate) and 0.1 ACH at 2:00 p.m. and 4:00 a.m., respectively. The proposed standard by ASHRAE is 1.2 ACH for universities [71,72]. The airflow rate was 0.25 m3/s and 0.02 m3/s at 2:00 p.m. and 4:00 a.m., respectively. The airflow rate was lower than the standard proposed in EN 15251, which is 0.007 m3/s per student and 0.31 m3/s for 45 students [73]. The airflow rate is inadequate during the day and night due to openings that are not openable; windows are covered with concrete mesh, and doors are closed. Since the ACB1 occupancy hours are till 5:00 p.m, therefore, all the openings are closed after 5:00 p.m., which cause high-temperature variation in indoor and outdoor temperatures, and low ACH and airflow in the ACB1 at 4:00 a.m. (Figure 14).
Figure 14.
Simulation results of ACB1 and ACB2. Outdoor and indoor temperatures are measured in °C. Air Change Rate is measured in ACH. Airflow is measured in m3/s.
In ACB2, zone 1 and 2 represent the condition of the investigated lecture hall. The maximum and minimum temperature difference of +5.1 °C and +0.9 °C was observed from outdoor to the indoor environment at 2:00 p.m., respectively. The maximum and minimum temperature difference of +4.8 °C and +4.7 °C was observed from outdoor to the indoor environment at 4:00 a.m., respectively. The ventilation rate was 2.6 ACH and 3.8 ACH at 2:00 p.m. and 4:00 a.m., respectively. The airflow rate was 0.62 m3/s and 0.91 m3/s at 2:00 p.m. and 4:00 a.m., respectively. According to EN 15251, the airflow rate per 50 students should be 0.35 m3/s [73]. It was observed that the lecture hall has a high airflow and ACH during the day and night because of high WWR and large openings located on opposite walls. The high WWR and large single glazed windows also cause indoor temperature to rise (Figure 14).
In a hot-humid climate, there is a need for frequent air change and flow [68]. In non-HVAC buildings, the mean indoor temperatures are dependent on mean outdoor temperatures [35]. Naturally ventilated rooms are dependent on outdoor temperatures and the existence of openings allowing airflow between the rooms and adjacent environments [35]. The simulated indoor temperature is higher than the outdoor temperature. In the ACB1 and ACB2 lecture halls, the ACH at 2:00 p.m. is higher than the proposed standard, whereas lower than the recommended standard at 4:00 a.m. in ACB1. In the ACB1 lecture hall, the airflow is lower than the proposed standard at 2:00 p.m. and 4:00 a.m. In the ACB2 lecture hall, the airflow is higher than the proposed standard at 2:00 p.m. and 4:00 a.m. In the ACB1 lecture halls, the simulation results illustrate the airflow rate and ACH outside the comfort zone at 4:00 a.m. since ACB1 remains closed after 5:00 p.m. ACB1 lecture hall experience airflow rate outside the comfort zone at 2:00 p.m. ACB2 lecture hall airflow and ACH remains in the comfort zone at 2:00 p.m. and 4:00 a.m. The airflow rates in ACB1 and ACB2 lecture halls are different because of the openings provided in the lecture halls. ACB1 lecture hall windows are covered with concrete mesh that makes the windows not openable, and the doors are also not openable due to the presence of tables and chairs in front of them. The ACB2 lecture hall has large single glazed openable windows in the west wall with openable doors in the east wall. Therefore, increased airflow, ACH, and solar gain are observed in the ACB2 lecture hall.
ACB1 and ACB2 observed solar heat gains through single glazed windows as the source of heating the lecture halls. According to the simulated indoor comfort, the indoor temperatures need to be reduced during the day. Considering OBC strategies, comfort can be achieved by the use of passive design techniques, which include shading and cross ventilation. The windows on the east and west walls should be provided with vertical louvers [68]. Shading devices will obstruct intense solar radiation in a hot-humid climate. Vegetation offers an excellent means of improving climatic conditions in a cost-effective manner. Shading can also be achieved through shade-providing trees, and the surfaces can also be cooled down through vegetation. However, the placement of trees must be such that they do not impede air circulation. Furthermore, the installation of large operable windows in the ACB1 lecture hall tends to improve the hall conditions by giving space for natural cross-ventilation, and the use of minimum glazing with increased vegetation is recommended in ACB2.
4.2.2. Predicted Mean Vote
The PMV results were estimated from IEQ parameters and physical parameters, which include metabolic rate and clothing that were recorded during the survey. The PMV result at 02:00 p.m. was estimated in ACB1 and ACB2 lecture halls. The lecture halls were divided into two horizontal zones similar to the precedent section to compare the results from indoor comfort analysis methods. The results illustrate that the zone 1 and zone 2 of ACB1 remained in the comfort zone; PMV in zone 1 was estimated as 0.59 with PPD 12.3 and PMV in zone 2 was estimated as −0.3 with PPD 6.90. In ACB2, the PMV of zone 1 was 1.47 with PPD 49.4, whereas PMV in zone 2 was estimated as 0.19 with PPD 5.7. The PMV in zone 1 and zone 2 of ACB1 and zone 2 of ACB2 are found to be in acceptable range, whereas zone 1 of ACB2 is out of the acceptable range (Table 7, Figure 15). The PMV results are in agreement with the results of the precedent section.
Table 7.
PMV-PPD values of ACB1 and ACB2.
Figure 15.
PMV-PPD graph representing ACB1 and ACB2 zones.
4.3. Users’ Perception of IEQ
In this section, the results of questionnaires distributed to the students in ACB1 and ACB2 lecture halls are discussed. The number of respondents in the ACB1 and ACB2 lecture hall was 32 and 36, respectively. In ACB1, 68.8% of respondents were male, and 31.3% of respondents were female. In ACB2, 58.3% of the respondents were male, and 41.7% of respondents were female. The year of building use was 3.5 and 4.5 years because the respondents were third and fourth-year students for ACB1 and ACB2, respectively. The Higher Education Commission of Pakistan has set the minimum eligibility age for undergraduate entrance to be 17 years [49]. Therefore, the average age of respondents is 19 and 20 years. 67% and 69% of respondents had varying seating positions in ACB1 and ACB2 lecture halls. The perceived absolute temperature and comfort level by the respondents is shown in Table 8 and Table 9, respectively. The second section investigates the activity level and clothing. According to the survey results, students were either sitting or relaxed with light activity in both ACBs while filling out the survey form. Therefore the metabolic rate is seated, reading (1.0) [60] (Table 10). According to the survey results, female students wore traditional shalwar kameez with a headscarf having a total clo value of 0.66. On the other hand, male students wore long-sleeved shirts with trousers having a clo value of 0.65 in both ACBs. The clo values for each clothing include undergarments and footwear. The values of Shalwar kameez and headscarf were derived from the work of Nicol et al. in Pakistan (Table 11) since ASHRAE Standard 55 does not provide the clo values for traditional Pakistani clothing [35].
Table 8.
Respondents’ perceived absolute temperature (In responses frequency, “1” stands for response of “1” student in ACB1 and ACB2. Percentage 100% means 32 and 36 for ACB1 and ACB2, respectively).
Table 9.
Respondents’ perceived temperature comfort level (In responses frequency, “1” stands for response of “1” student in ACB1 and ACB2. Percentages 100% means 32 and 36 for ACB 1 & 2, respectively).
Table 10.
Respondents’ activity level while filling out the survey (In responses frequency, “1” stands for the response of “1” student in ACB1 and ACB2. Percentages 100% means 32 and 36 for ACB 1 & 2, respectively).
Table 11.
Respondents clothing while filling out the survey form. ‘Clo values’ adapted from Nicol et al., 1999 [35].
In the third section of the questionnaire, the comfort conditions of the students were examined. During filling out the survey, 53.1% of the respondents of ACB1 and 55.6% of the ACB2 respondents were feeling slightly warm (Table 9). ACB1 respondents felt dissatisfaction in temperature, air quality, and humidity. A total of 9.4% of the respondents of ACB1 were very dissatisfied, neutral and slightly satisfied with the indoor temperature, respectively. 21.9% of the respondents of ACB1 were dissatisfied, and 50% of the respondents of ACB1 were slightly dissatisfied with the indoor temperature. 9.4% of the respondents of ACB1 were very dissatisfied and satisfied with the air quality, respectively. 34.4% of the respondents of ACB1 were dissatisfied, and 46.9% were slightly dissatisfied with the air quality. 9.4% each of the respondents of ACB1 were extremely dissatisfied, slightly dissatisfied, and satisfied with the humidity, respectively. 40.6% of the respondents of ACB1 were very dissatisfied, 18.8% were dissatisfied, and 12.5% were neutral with the humidity. ACB2 respondents felt a neutral sensation in temperature, air quality, and humidity. 22.2% of the respondents of ACB2 were slightly dissatisfied, 8.3% were neutral, and 69.4% were slightly satisfied with the indoor temperature. 8.3%of the respondents of ACB2 were feeling slightly dissatisfied, 27.8% were neutral, 55.6% were slightly satisfied, and 5.6% were satisfied with the air quality, respectively. 8.3% of the respondents of ACB2 felt slightly dissatisfied, 36.1% were neutral, 44.4% were slightly satisfied, and 11.1% were satisfied with the humidity (Table 12). The responses were measured on a 9-point scale (0 for extreme dissatisfaction to 8 for extreme satisfaction).
Table 12.
Satisfaction level of the respondents (0 for extreme dissatisfaction to 8 for extreme satisfaction). In responses frequency, “1” stands for the response of “1” student in ACB1 and ACB2. Percentages 100% means 32 and 36 for ACB1 and ACB2, respectively.
The fourth section of the questionnaire investigates potential reasons for dissatisfaction regarding temperature, air quality, and humidity in the lecture halls. The scale used is a nominal scale representing ‘0′ as ‘yes’ and ‘1′ as ‘no’. The respondents were asked, ‘is there anything that disturbs your comfort regarding temperature, air quality, and humidity’. In this section, the feeling of comfort/ discomfort refers to the perception of comfort/discomfort. Firstly, potential reasons for discomfort regarding temperature were examined. According to the results, 40.6% of ACB1 respondents felt dissatisfaction because of uneven temperature during the course of one day, 62.5% felt dissatisfaction due to warm surrounding surfaces, and 81.3% felt dissatisfaction due to unequal temperature distribution in the lecture hall. 36.1% of ACB2 respondents felt too much air movement in the lecture hall, 25% each felt drafts from openings, and uneven temperature distribution in ACB2 (Figure 16). Secondly, potential reasons for discomfort regarding air quality were analyzed. According to the results, 53.1% of ACB1 respondents felt dissatisfied because of not enough fresh air in the lecture hall. 55.6% of ACB2 respondents felt dry throat, 50% felt the lack of enough fresh air in the lecture hall, and 47.2% felt getting tired (Figure 17). Thirdly, the potential reasons for discomfort regarding humidity were investigated. 78.1% of ACB1 respondents felt dissatisfaction because of too dry indoor air in the lecture hall. 58.3%of ACB2 respondents felt discomfort due to too much humid indoor air (Figure 18).
Figure 16.
Potential reasons for dissatisfaction regarding temperature.
Figure 17.
Potential reasons for dissatisfaction regarding air quality.
Figure 18.
Potential reasons for dissatisfaction regarding humidity.
Following the descriptive analysis, an independent t-test was applied to investigate whether the comfort levels in ACB1 and ACB2 were significantly different or not. “F” is the test statistic of Levene’s test. “Sig.” is the “p-value” corresponding to this test statistic. The null hypothesis of Levene’s test is to investigate whether the variability of ACB1 and ACB2 is equal, implying that variance is unequal. The p-value for temperature, air quality, and humidity was 0.77(rounded off to two digits), 0.99 and 0.02, respectively. The p-value was greater than 0.01 of all three parameters (temperature, air quality, and humidity). Hence, the null hypothesis of the Levene’s test is accepted and concluded that the variance in comfort levels (temperature, air quality, and humidity) of ACB1 is significantly the same as that of ACB2. Thus, the Levene’s test shows that the groups are homogenous. Therefore, equal variance assumed output would be observed for further analysis. As the p-value is less than 0.01, the t-test demonstrates that there is a statistically significant difference between the means. The t-test for the temperature was significant, t(66) = 5.47, p < 0.01, d = 0.22. The 95% confidence interval for the comfort level regarding temperature ranged from −1.68 to −0.78. The t-test for air quality was significant, t(66) = 5.68, p < 0.01, d = 0.27. The 95% confidence interval for the comfort level regarding air quality ranged from −1.68 to −0.78. The t-test for humidity was also significant, t(66) = 4.88, p < 0.01, d = 0.34. The 95% confidence interval for the comfort level regarding humidity ranged from −2.40 to −1.01. Therefore, the t-test result illustrates that there is a significant difference between ACB1 and ACB2 comfort levels regarding temperature, air quality, and humidity. Accordingly, the Levene’s test reveals that the variability of ACB1 and ACB2 is equal, indicating that variance is unequal (Table 13).
Table 13.
Independent t-test. ‘F’ indicates the test statistic of Levene’s test. ‘Sig.’ indicates the ‘p-value’ corresponding to this test. ‘t’ indicates t-test. ‘Df ’indicates degrees of freedom associated with this t-test. ‘Sig. (two-tailed)’ indicates the ‘p-value’. ‘Std. Error Difference’ indicates the standard error difference.
5. Limitations
This study provides interesting insights regarding indoor thermal comfort and IEQ in lecture halls of ACBs in Pakistan. However, there are some limitations to this study. Firstly, the CST assumes well-mixed air in each zone. However, well-mixed air not possible in all zones. Therefore, the single-sided ventilation is divided into two horizontal zones to compensate for the assumption of fully mixed air in zones. Secondly, the research excluded architectural form and geometry in the case study selection process because there is no exemplary geometry to be considered. However, this may limit the generalizability of the research findings. Thirdly, the research focused on IEQ and thermal comfort using a simple simulation tool. Further investigation can be performed by using dynamic simulation and calibration and validation of the simulation model. The results presented in this study are based on preliminary simulations. However, these results are verified by using multiple methods such as survey questionnaire and climate analysis.
6. Conclusions
The research aimed to investigate the indoor comfort perception concerning the simulated indoor comfort conditions with respect to the outdoor comfort conditions in ACB1 and ACB2. The findings not only investigate the relation between local climate, thermal comfort, and IEQ, but they can set live examples for students (future architects) to design the buildings considering climate, IEQ and thermal comfort. The research followed a scientific approach to validate the facts and results for the hot and humid climate. The research is the first study focusing on educational buildings that combines the methods of monitoring, simulation, and survey. The study analyzed users’ perception, IEQ and thermal comfort in ACBs, which have never been investigated in Pakistan. The research also developed a bioclimatic chart for Karachi, which has not been generated previously.
This research verified the results using multiple methods for all the analyses. Bioclimatic analysis and UTCI were used to validate the local climate analysis. IEQ analysis and PMV verified the indoor comfort analysis. The results confirm that cross ventilation and shading are required to achieve comfort in uncomfortable conditions. Although the climate analysis conducted in this research is based on Karachi but the findings can be applied to most of the hot and humid climates.
Based on the research findings discussed in the paper, it can be concluded that the city of Karachi experiences different seasons and requires multiple strategies to achieve comfort. Thermal performance of ACB1 and two are affected due to adaptive reuse. The IEQ of ACB1 was more affected since it is reused as a campus building and was designed for the purpose of the hostel. The IEQ of ACB2 was less affected because it was designed for mechanical engineering campus building and is reused as an ACB. The following recommendations were given based on the findings of this research:
- The provision of cross-ventilation by the adapted placement of openings for the improvement of thermal comfort.
- The provision of shading devices for obstructing direct sun entering the lecture halls.
- The provision of increased vegetation to provide shade and cool down the indoor environment.
- The provision of fans/ventilators can improve comfort in summer.
- The provision of insulation in the building envelope to prevent heat loss is required to achieve comfort.
- Retrofitting of ACBs is recommended for the improvement of IEQ and thermal comfort.
Future research may investigate the energy performance of the ACBs, since a large portion of the energy is consumed for thermal comfort and improvement of IEQ in the buildings. Future studies should focus on energy performance to understand the use of alternative measures, including passive design techniques, behavioral adaptations, and mechanical means to achieve optimal comfort.
Author Contributions
Conceptualization, M.B., T.S. and W.A.M.; Methodology, M.B., T.S. and W.A.M.; Software, M.B. and W.A.M.; Validation, M.B.; Formal Analysis, M.B.; Investigation, M.B.; Resources, M.B. and T.S.; Data Curation, M.B.; Writing—Original Draft Preparation, M.B.; Writing—Review & Editing, M.B., T.S. and W.A.M.; Visualization, M.B.; Supervision, T.S.; Project Administration, M.B. and T.S.; Funding Acquisition, M.B., T.S. and W.A.M. All authors have read and agreed to the published version of the manuscript.
Funding
The authors acknowledge the Higher Education Commission (HEC) of Pakistan for providing the necessary funds and resources for the completion of the PhD studies of the first author under the HRDI-UESTP scholarship program Batch- III with the ref. no. 50022580. The study is a part of a PhD research being carried out at SKKU, Korea. No funding was provided for the conduct and surveys of this research. The funding agency has no role in the selection of research topics, research domain, methodology, or the results of this PhD.
Acknowledgments
The authors are grateful to Faizullah Abbasi (Vice-Chancellor), Dost Ali Khowaja (Academic Coordinator), Rabia Siddique (Chairperson of the Architecture Department) of Dawood University of Engineering & Technology (DUET) Karachi, Tahira Sadia Fazli (Registrar, Pakistan Council of Architects & Town Planners) and Anila Naeem (Chairperson Architecture Department, NED University of Engineering & Technology, Karachi) for their help in the field and questionnaire surveys. The authors also thank Fabrizio Maria Amoruso from SungKyunKwan University for his guidance in starting this research. Furthermore, it is important to acknowledge Martha Katafygiotou and team weather spark for the copyright permission to reproduce and publish their figures and graphs, respectively.
Conflicts of Interest
The authors declare no conflict of interest.
Nomenclature
The following abbreviations are used in the manuscript
| ACB | Architectural Campus Building |
| ACH | Air Change Rate |
| ASHRAE | American Society of Heating, Refrigeration, and Air Conditioning Engineers |
| BWh | Hot Arid Climate |
| CST | CoolVent Simulation Tool |
| EN 15251 | European Standard 15251 |
| HEC | Higher Education Commission |
| HH | Hot Humid |
| HS | Hot Sub-Humid |
| HVAC | Heating, Ventilation and Air-Conditioning |
| IBM | International Business Machines |
| IAP | Indoor Air Problems |
| IEC | Indoor Environmental Conditions |
| IEQ | Indoor Environmental Quality |
| OBC | Olgyay’s Bioclimatic Chart |
| PCATP | Pakistan Council of Architects and Town Planners |
| PMV | Predicted Mean Vote |
| POE | Post Occupancy Evaluation |
| PPD | Percentage of Dissatisfied People |
| Sig. | Significance |
| SPSS | Statistical Package for Social Sciences |
| Std. | Standard |
| UCB | University Campus Building |
| UTCI | Universal Thermal Comfort Index |
| WS | Warm Sub-Humid |
| WWR | Window-to-Wall Ratio |
References
- De Giuli, V.; da Pos, O.; de Carli, M. Indoor environmental quality and pupil perception in Italian primary schools. Build. Environ. 2012, 56, 335–345. [Google Scholar] [CrossRef]
- Mumovic, D.; Palmer, J.; Davies, M.; Orme, M.; Ridley, I.; Oreszczyn, T.; Judd, C.; Critchlow, R.; Medina, H.A.; Pilmoor, G.; et al. Winter indoor air quality, thermal comfort and acoustic performance of newly built secondary schools in England. Build. Environ. 2009, 44, 1466–1477. [Google Scholar] [CrossRef]
- Mishra, A.K.; Ramgopal, M. A thermal comfort field study of naturally ventilated classrooms in Kharagpur, India. Build. Environ. 2015, 92, 396–406. [Google Scholar] [CrossRef]
- Mishra, A.K.; Derks, M.T.H.; Kooi, L.; Loomans, M.G.L.C.; Kort, H.S.M. Analysing thermal comfort perception of students through the class hour, during heating season, in a university classroom. Build. Environ. 2017, 125, 464–474. [Google Scholar] [CrossRef]
- Barbhuiya, S.; Barbhuiya, S. Thermal comfort and energy consumption in a UK educational building. Build. Environ. 2013, 68, 1–11. [Google Scholar] [CrossRef]
- Zuhaib, S.; Manton, R.; Griffin, C.; Hajdukiewicz, M.; Keane, M.M.; Goggins, J. An Indoor Environmental Quality (IEQ) assessment of a partially-retrofitted university building. Build. Environ. 2018, 139, 69–85. [Google Scholar] [CrossRef]
- Finell, E.; Tolvanen, A.; Haverinen-Shaughnessy, U.; Laaksonen, S.; Karvonen, S.; Sund, R.; Luopa, P.; Pekkanen, J.; Ståhl, T. Indoor air problems and the perceived social climate in schools: A multilevel structural equation analysis. Sci. Total Environ. 2018, 624, 1504–1512. [Google Scholar] [CrossRef]
- Seppänen, O.; Fisk, W.; Lei, Q. Effect of Temperature on Task Performance in Office Environment; Ernest Orlando Lawrence Berkeley National Laboratory: Berkeley, CA, USA, 2006; p. 11. [Google Scholar]
- Petidis, I.; Aryblia, M.; Daras, T.; Tsoutsos, T. Energy saving and thermal comfort interventions based on occupants’ needs: A students’ residence building case. Energy Build. 2018, 174, 347–364. [Google Scholar] [CrossRef]
- De Abreu-Harbich, L.V.; Chaves, V.L.A.; Brandstetter, M.C.G.O. Evaluation of strategies that improve the thermal comfort and energy saving of a classroom of an institutional building in a tropical climate. Build. Environ. 2018, 135, 257–268. [Google Scholar] [CrossRef]
- Zagreus, L.; Huizenga, C.; Arens, E.; Lehrer, D. Listening to the occupants: A Web-based indoor environmental quality survey. Indoor Air 2004, 14, 65–74. [Google Scholar] [CrossRef]
- Mamalougka, A. The relationship between user satisfaction and sustainable building performance: The case study of Leiderdorp’s Town Hall. Master’s Thesis, Delft University of Technology, Delft, The Netherlands, 2013. [Google Scholar]
- Fieldson, R.; Sodagar, B. Understanding user satisfaction evaluation in low occupancy sustainable workplaces. Sustainability 2017, 9, 1720. [Google Scholar] [CrossRef]
- Deuble, M.P.; de Dear, R.J. Green occupants for green buildings: The missing link? Build. Environ. 2012, 56, 21–27. [Google Scholar] [CrossRef]
- Hassanain, M.A. Post-Occupancy indoor environmental quality evaluation of student housing facilities. Archit. Eng. Des. Manag. 2007, 3, 249–256. [Google Scholar] [CrossRef]
- Dascalaki, E.G.; Sermpetzoglou, V.G. Energy performance and indoor environmental quality in Hellenic schools. Energy Build. 2011, 43, 718–727. [Google Scholar] [CrossRef]
- Nico, M.A.; Liuzzi, S.; Stefanizzi, P. Evaluation of thermal comfort in university classrooms through objective approach and subjective preference analysis. Appl. Ergon. 2015, 48, 111–120. [Google Scholar] [CrossRef]
- Martinez-Molina, A.; Boarin, P.; Tort-Ausina, I.; Vivancos, J.L. Post-occupancy evaluation of a historic primary school in Spain: Comparing PMV, TSV and PD for teachers’ and pupils’ thermal comfort. Build. Environ. 2017, 117, 248–259. [Google Scholar] [CrossRef]
- Buratti, C.; Ricciardi, P. Adaptive analysis of thermal comfort in university classrooms: Correlation between experimental data and mathematical models. Build. Environ. 2009, 44, 674–687. [Google Scholar] [CrossRef]
- Santy; Matsumoto, H.; Tsuzuki, K.; Susanti, L. Bioclimatic analysis in pre-design stage of passive house in Indonesia. Buildings 2017, 7, 24. [Google Scholar]
- Katafygiotou, M.C.; Serghides, D.K. Bioclimatic chart analysis in three climate zones in Cyprus. Indoor Built Environ. 2015, 24, 746–760. [Google Scholar] [CrossRef]
- Adunola, A.O.; Ajibola, K. Factors significant to thermal comfort within residential neighborhoods of Ibadan metropolis and preferences in adult residents’ use of ppaces. SAGE Open 2016, 6, 2158244015624949. [Google Scholar] [CrossRef]
- Błażejczyk, K.; Jendritzky, G.; Bröde, P.; Fiala, D.; Havenith, G.; Epstein, Y.; Psikuta, A.; Kampmann, B. An introduction to the Universal thermal climate index (UTCI). Geogr. Pol. 2013, 86, 5–10. [Google Scholar] [CrossRef]
- Mahar, W.A.; Amer, M.; Attia, S. Indoor thermal comfort assessment of residential building stock in Quetta, Pakistan. In Proceedings of the European Network for Housing Research (ENHR) Annual Conference 2018, Uppsala University, Uppsala, Sweden, 27–29 June 2018; 2018; pp. 1–12. [Google Scholar]
- Mahar, W.A.; Verbeeck, G.; Singh, M.K.; Attia, S. An Investigation of Thermal Comfort of Houses in Dry and Semi-Arid Climates of Quetta, Pakistan. Sustainability 2019, 11, 5203. [Google Scholar] [CrossRef]
- Khalid, A. A comparative study of initial stage climate responsive design guideline in residential settings based on the thermal comfort models of climate consultant for five regions of Pakistan. Eur. J. Sustain. Dev. 2018, 7, 41–50. [Google Scholar] [CrossRef]
- Sohail, M. An attempt to design a naturally ventilated tower in subtropical climate of the developing country; Pakistan. Environ. Clim. Technol. 2017, 21, 47–67. [Google Scholar] [CrossRef]
- Kazmi, N.A.; Anjum, N.; Iftikhar, N.; Qureshi, S. User comfort and energy efficiency in public buldings of hot composite climate of Multan, Pakistan. J. Res. Archit. Plan. 2011, 10, 76–95. [Google Scholar]
- Khan, S.M. Traditional havelis and sustainable thermal comfort. Int. J. Environ. Stud. 2016, 73, 573–583. [Google Scholar] [CrossRef]
- Mahar, W.A.; Anwar, N.U.R.; Attia, S. Building energy efficiency policies and practices in Pakistan: A literature review. In Proceedings of the 5th International Conference on Energy, Environment & Sustainable Development (EESD), Jamshoro, Pakistan, 14–16 November 2018. [Google Scholar] [CrossRef]
- Mahar, W.A.; Attia, S. Indoor Thermal Comfort in Residential Building Stock A Study of RCC Houses in Quetta, Pakistan. SBD Lab; University of Liège: Liège, Belgium, 2018; ISBN 978-2-930909-14-1. [Google Scholar]
- Mahar, W.A.; Verbeeck, G.; Reiter, S.; Attia, S. Sensitivity Analysis of Passive Design Strategies for Residential Buildings in Cold Semi-Arid Climates. Sustainability 2020, 12, 1091. [Google Scholar] [CrossRef]
- Nicol, F. Adaptive thermal comfort standards in the hot-humid tropics. Energy Build. 2004, 36, 628–637. [Google Scholar] [CrossRef]
- Nicol, F.; Roaf, S. Pioneering new indoor temperature standards: The Pakistan project. Energy Build. 1996, 23, 169–174. [Google Scholar] [CrossRef]
- Nicol, J.F.; Raja, I.A.; Allaudin, A.; Jamy, G.N. Climatic variations in comfortable temperatures: The Pakistan projects. Energy Build. 1999, 30, 261–279. [Google Scholar] [CrossRef]
- Shaheen, N.; Arif, S.; Khan, A. Thermal performance of typical residential building in Karachi with different materials for construction. Mehran Univ. Res. J. Eng. Technol. 2015, 35, 189–198. [Google Scholar]
- Khalid, A. Design strategies and guide lines for tropical coast of Pakistan, using climate consultant. Eur. J. Sustain. Dev. 2016, 5, 505–512. [Google Scholar]
- Mehran University of Engineering and Technology. Distribution of Seats. Available online: http://admissions.muet.edu.pk/seatdiscipline.php (accessed on 20 October 2019).
- Dawood University of Engineering and Technology. Distribution of Seats. Available online: https://duet.edu.pk/scheme-and-categories/ (accessed on 20 October 2019).
- Center of Excellence in Arts and Design. Distribution of Seats. Available online: https://www.cead.edu.pk/Allocation%20of%20Seats.htm (accessed on 20 October 2019).
- NED Univeristy of Engineering and Technology. Undergraduate Prospectus 2018-Distribution of Seats; NED Univeristy of Engineering and Technology: Karachi City, Sindh, 2018. [Google Scholar]
- Higher Education Commision of Pakistan. University Wise Enrollment Information for the Year 2015-16; Higher Education Commision of Pakistan: Isiamabad, Pakistan, 2015.
- Ministry of Finance of Pakistan. Chapter 10-Education; Ministry of Finance of Pakistan: Isiamabad, Pakistan, 2008.
- Ministry of Finance of Pakistan. Pakistan Economic Survey 2018-2019: Chapter 10-Education; Ministry of Finance of Pakistan: Isiamabad, Pakistan, 2018.
- The Dawn Newspaper, 2019 Entrance Exam Mehran University. Available online: https://www.dawn.com/news/1503511#%23targetText=The%20candidates%20competed%20for%201%2C900,students%20appeared%20in%20the%20test (accessed on 5 November 2019).
- Times Higher Education. 2019 Entrance Exam Dawood University. Available online: https://www.timeshighereducation.com/world-university-rankings/dawood-university-engineering-and-technology (accessed on 5 November 2019).
- Daily messenger, 2019 entrance exam CEAD. 2019. Available online: https://www.pressreader.com/pakistan/daily-messenger/20190929/281938839649757 (accessed on 5 November 2019).
- The Tribune Newspaper, “2019 Entrance Exam NED Unversity”. Available online: https://tribune.com.pk/story/1787010/1-education-boards-sindh-outside-karachi-fare-badly-ned-entrance-test/ (accessed on 5 November 2019).
- Khalid, M. Overall Assessment of the Higher Education Sector; Higher Education Commission Pakistan: Isiamabad, Pakistan, 2016. [Google Scholar]
- Pakistan Bureau of Statistics. Population and Household Detail from Block To District Level-Karachi South District; Government of Pakistan: Isiamabad, Pakistan, 2017.
- Pakistan Bureau of Statistics. Population and Household Detail from Block To District Level-Karachi Central District; Government of Pakistan: Isiamabad, Pakistan, 2017.
- Pakistan Bureau of Statistics. Population and household detail from block To district level-Karachi West district; Governement of Pakistan: Isiamabad, Pakistan, 2017.
- Pakistan Bureau of Statistics. Population and Household Detail from Block To District Level-Karachi East District; Government of Pakistan: Isiamabad, Pakistan, 2017.
- Qureshi, S. The fast growing megacity Karachi as a frontier of environmental challenges: Urbanization and contemporary urbanism issues. J. Goegraphy Reg. Plan. 2010, 3, 306–321. [Google Scholar]
- Peel, M.C.; Finlayson, B.L.; McMahon, T.A. Updated world map of the Köppen-Geiger climate classification. Meteorol. Zeitschrif 2006, 15, 259–263. [Google Scholar]
- Castillo, F.; Wehner, M.; AchutaRao, K.; Krishnan, H.; Stone, D. The deadly combination of heat and humidity in India and Pakistan in summer 2015. Bull. Am. Meteorol. Soc. 2017, 97, S81–S86. [Google Scholar]
- Weather Spark. Average weather in Karach, Pakistan. Available online: https://weatherspark.com/y/106467/Average-Weather-in-Karachi-Pakistan-Year-Round#Sections-Humidity (accessed on 6 November 2019).
- Azpeitia, G.G. Caracterización Climática: Diagnóstico de Confort; Universidad de Colima: Colima, Mexico, 2016. [Google Scholar]
- Alejandra, M.; Menchaca, B.; Glickman, L. CoolVent: A multizone airflow and thermal analysis simulator for natural ventilation in buildings. Proc. SimBuild 2008, 3, 132–139. [Google Scholar]
- ANSI/ASHRAE Standard 55-2010. Thermal Environmental Conditions for Human Occupancy; ASHRAE: Atlanta, GA, USA, 2010. [Google Scholar]
- Leech, N.; Barrett, K.; Morgan, G. SPSS for Intermediate Statistics: Use and Interpretation, 2nd ed.; Lawrence Erlbaum Associates Publishers: Mahwah, NJ, USA, 2005. [Google Scholar]
- Widera, B. Bioclimatic architecture. J. Civ. Eng. Archit. Res. 2015, 2, 567–578. [Google Scholar]
- Olgyay, V.; Olgyay, A. Design with Climate: Bioclimatic Approach to Architectural Regionalism; Princeton University Press: Princeton, NJ, USA, 1963. [Google Scholar]
- Meteonorm. Irradiation Data for Every Place on Earth. Available online: https://www.meteonorm.com/ (accessed on 6 November 2019).
- American Society of Heating Refrigerating and Air Conditioning Engineers. ASHRAE Handbook-Fundamentals,, SI ed.; American Society of Heating Refrigerating and Air Conditioning Engineers: Atlanta, GA, USA, 2009. [Google Scholar]
- ANSI/ASHRAE Standard 55-2017. Thermal Environmental Conditions for Human Occupancy; ASHRAE: Atlanta, GA, USA, 2017. [Google Scholar]
- Pagano, R.R. Understanding Statistics in the Behavioral Sciences, 9th ed.; Ederer, M., Ed.; Graphic World Publishing Services: Saint Louis, MO, USA, 2009. [Google Scholar]
- SKAT. Climate Responsice Building: Appropriate Building Construction in Tropical and Subtropical Regions; SKAT: St. Gallen, Switzerland, 1993. [Google Scholar]
- Pakistan Council of Architects and Town Planners. Criteria and Proforma for Accreditation/Revalidation of Architectural & Town Planning Programs; Pakistan Council of Architects and Town Planners: Karachi, Pakistan, 2015. [Google Scholar]
- Alibaba, H. Determination of optimum window to externalwall ratio for offices in a hot and humid climate. Sustainability 2016, 8, 187. [Google Scholar] [CrossRef]
- Alibaba, H.Z. Heat and air flow behavior of naturally ventilated offices in a mediterranean climate. Sustainability 2018, 10, 3284. [Google Scholar] [CrossRef]
- Ren, J.; Liu, J.; Cao, X.; Hou, Y. Influencing factors and energy-saving control strategies for indoor fine particles in commercial office buildings in six Chinese cities. Energy Build. 2017, 149, 171–179. [Google Scholar] [CrossRef]
- Trachte, S.; de Herde, A. Sustainable Refurbishement-School Buildings; IEA Solar Heating and Cooling Programme: Paris, France, 2015. [Google Scholar]
© 2020 by the authors. Licensee MDPI, Basel, Switzerland. This article is an open access article distributed under the terms and conditions of the Creative Commons Attribution (CC BY) license (http://creativecommons.org/licenses/by/4.0/).