Linking Changes in Land Cover and Land Use of the Lower Mekong Basin to Instream Nitrate and Total Suspended Solids Variations
Abstract
1. Introduction
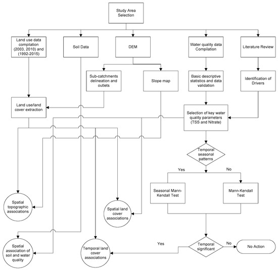
2. Material and Methods
2.1. Study Area Characterization
2.2. Data and Method
2.2.1. LULC and Watershed Data
2.2.2. Data on Water Quality and Quantity
2.3. Statistical Analysis of Water Quality Data
2.3.1. Data Pre-Processing and Statistics Summarization
2.3.2. Decomposition of TSS and Nitrate Time Series
2.3.3. Seasonal Mann–Kendall Trend Analysis
2.4. Spatial and Temporal Association of LULC and Water Quality Indicators
3. Results and Discussion
3.1. Summary of Statistics of Water Quality Indicators
3.2. Spatial Relationships between LULC and Water Quality Indicators
3.2.1. Characteristics of the 2010 LULC
3.2.2. Spatial Association between LULC and Water Quality Indicators
3.2.2.1. Land Management Influencing TSS and Nitrate Deposition
3.2.2.2. Impact of Topography and Soil Type
3.3. Seasonal Decomposition of Water Quality Time Series
3.3.1. Seasonal Decomposition of TSS Time Series
3.3.2. Seasonal Decomposition of Nitrate Time Series
3.4. Seasonal Mann–Kendall Analysis of Historical Water Quality Time Series
3.5. Temporal Relationships between Land Use Change and Proxies of Water Quality
4. Conclusions
Author Contributions
Funding
Acknowledgments
Conflicts of Interest
Appendix A
| Category No. | LULC Types (Parameters) | MRC 2010 LULC Data | ESA Global Land Cover Data (1993–2015) |
|---|---|---|---|
| 1 | Agriculture | Annual crop | Cropland (rainfed) |
| Industrial plantation | |||
| Orchard | Mosaic cropland/vegetation | ||
| Shifting cultivation | Mosaic vegetation/cropland | ||
| 2 | Paddy fields | Paddy rice | Cropland (irrigated) |
| 3 | Aquaculture | Aquaculture | - |
| 4 | Barren Land | Bare soil | Bare area |
| 5 | Forest | Bamboo forest | Broadleaved evergreen |
| Coniferous forest | Broadleaved deciduous | ||
| Deciduous forest | Needle-leaved evergreen | ||
| Evergreen forest | Needle-leaved deciduous | ||
| Flooded forest | Mixed leaf type | ||
| Forest plantation | Mosaic tree, shrub/HC | ||
| - | Mosaic HC/tree shrub | ||
| 6 | Grassland | Grassland | Shrubland |
| Shrubland | Grassland | ||
| 7 | Urban | Urban area | Urban area |
| 8 | Water | Water body | Water bodies |
| 9 | Wetland | Mangrove | Tree flooded, fresh water |
| Marsh/Swamp area | Tree flooded, saline water | ||
| - | Shrub or herbaceous flooded | ||
| 10 * | Others * | - | Lichens and mosses |
| - | Permanent snow and ice | ||
| - | No data |
Appendix B

Appendix C
| Sub-basins | Acrisol | Cambisol | Gleysol | Leptosol | Luvisol | Water | Others | Total | Characteristic of the Dominant Soil Type |
|---|---|---|---|---|---|---|---|---|---|
| SCS | 49% | 25% | 1% | 2% | 11% | 0% | 12% | 100% | Low fertility; susceptible to significant erosion once vegetation cover is removed; very acidic, especially on the surface horizons |
| SLP | 66% | 16% | - | 1% | 3% | 0% | 14% | 100% | |
| SVT | 60% | 18% | 0% | 0% | 4% | 1% | 17% | 100% | |
| SNP | 80% | 10% | 2% | 0% | 1% | 1% | 6% | 100% | |
| SSK | 50% | 16% | 1% | 8% | 7% | 1% | 17% | 100% | |
| SKC | 70% | 13% | 0% | 3% | 2% | 1% | 10% | 100% | |
| SPS | 64% | 1% | 4% | 0% | 7% | 2% | 24% | 100% | |
| SST | 49% | 31% | 3% | 2% | 4% | 3% | 9% | 100% | |
| SKT | 68% | 8% | 4% | 4% | 1% | 1% | 14% | 100% | |
| SKA | 29% | - | 3% | 15% | 17% | 22% | 15% | 100% | |
| SCC | 50% | 14% | 10% | 9% | 5% | 4% | 9% | 100% | |
| SNL | 55% | 28% | 7% | - | - | 8% | 3% | 100% | |
| SKS | 65% | 14% | 5% | - | - | 6% | 10% | 100% | |
| STC | 47% | 16% | 17% | 6% | - | 3% | 12% | 100% |
Appendix D. TSS and Nitrate Time Series Decomposition
Appendix D.1. TSS Time Series Decomposition














Appendix D.2. Nitrate Time Series Decomposition














Appendix E

Appendix F

References
- Tu, J. Spatial Variations in the Relationships between Land Use and Water Quality across an Urbanization Gradient in the Watersheds of Northern Georgia, USA. Environ. Manag. 2013, 51, 1–17. [Google Scholar] [CrossRef]
- Connolly, N.M.; Pearson, R.G.; Loong, D.; Maughan, M.; Brodie, J. Water quality variation along streams with similar agricultural development but contrasting riparian vegetation. Agric. Ecosyst. Environ. 2015, 213, 11–20. [Google Scholar] [CrossRef]
- Yu, D.; Shi, P.; Liu, Y.; Xun, B. Detecting land use-water quality relationships from the viewpoint of ecological restoration in an urban area. Ecol. Eng. 2013, 53, 205–216. [Google Scholar] [CrossRef]
- Lawniczak, A.E.; Zbierska, J.; Nowak, B.; Achtenberg, K.; Grześkowiak, A.; Kanas, K. Impact of agriculture and land use on nitrate contamination in groundwater and running waters in Central-West Poland. Environ. Monit. Assess. 2016, 188, 172. [Google Scholar] [CrossRef] [PubMed]
- Monaghan, R.M.; Wilcock, R.J.; Smith, L.C.; Tikkisetty, B.; Thorrold, B.S.; Costall, D. Linkages between land management activities and water quality in an intensively farmed catchment in Southern New Zealand. Agric. Ecosyst. Environ. 2007, 118, 211–222. [Google Scholar] [CrossRef]
- Adams, V.M.; Pressey, R.L.; Stoeckl, N. Navigating trade-offs in land-use planning: Integrating human well-being into objective setting. Ecol. Soc. 2014, 19, 53. [Google Scholar] [CrossRef]
- Vandeberg, G.; Dixon, C.; Vose, B.; Fisher, M. Spatial assessment of water quality in the vicinity of Lake Alice National Wildlife Refuge, Upper Devils Lake Basin, North Dakota. Environ. Monit. Assess. 2015, 187, 1–19. [Google Scholar] [CrossRef]
- Johnson, H.O.; Gupta, S.C.; Vecchia, A.V.; Zvomuya, F. Assessment of Water Quality Trends in the Minnesota River using Non-Parametric and Parametric Methods. J. Environ. Qual. 2009, 38, 1018–1030. [Google Scholar] [CrossRef]
- Barril, C.R.; Tumlos, E.T. Water quality trends and trophic state assessment of Laguna de Bay, Philippines. Aquat. Ecosyst. Health Manag. 2002, 5, 115–126. [Google Scholar] [CrossRef]
- Mouri, G.; Takizawa, S.; Oki, T. Spatial and temporal variation in nutrient parameters in stream water in a rural-urban catchment, Shikoku, Japan: Effects of land cover and human impact. J. Environ. Manag. 2011, 92, 1837–1848. [Google Scholar] [CrossRef]
- Allan, D.; Erickson, D.; Fay, J. The Influence of Catchment Land Use on Stream Integrity Across Multiple Spatial Scales. Freshw. Biol. 1997, 37, 149–161. [Google Scholar] [CrossRef]
- Valentin, C.; Agus, F.; Alamban, R.; Boosaner, A.; Bricquet, J.P.; Chaplot, V.; de Guzman, T.; de Rouw, A.; Janeau, J.L.; Orange, D.; et al. Runoff and sediment losses from 27 upland catchments in Southeast Asia: Impact of rapid land use changes and conservation practices. Agric. Ecosyst. Environ. 2008, 128, 225–238. [Google Scholar] [CrossRef]
- Kim, H.; Jeong, H.; Jeon, J.; Bae, S. The Impact of Impervious Surface on Water Quality and Its Threshold in Korea. Water 2016, 8, 111. [Google Scholar] [CrossRef]
- Chang, H. Spatial analysis of water quality trends in the Han River basin, South Korea. Water Res. 2008, 42, 3285–3304. [Google Scholar] [CrossRef]
- Sithong, T.; Yayoi, F. Recent Land Use and Livelihoods Transitions in Northern Laos. Mt. Res. Dev. 2006, 26, 237–244. [Google Scholar]
- Pham, H.T.; Miyagawa, S.; Kosaka, Y. Distribution patterns of trees in paddy field landscapes in relation to agro-ecological settings in northeast Thailand. Agric. Ecosyst. Environ. 2015, 202, 42–47. [Google Scholar] [CrossRef]
- Crews-Meyer, K.A. Agricultural landscape change and stability in northeast Thailand: Historical patch-level analysis. Agric. Ecosyst. Environ. 2004, 101, 155–169. [Google Scholar] [CrossRef]
- Takamatsu, M.; Kawasaki, A.; Rogers, P.; Malakie, J. Development of a land-use forecast tool for future water resources assessment: Case study for the Mekong River 3S Sub-basins. Sustain. Sci. 2014, 9, 157–172. [Google Scholar] [CrossRef]
- Rutten, M.; van Dijk, M.; van Rooij, W.; Hilderink, H. Land Use Dynamics, Climate Change, and Food Security in Vietnam: A Global-to-local Modeling Approach. World Dev. 2014, 59, 29–46. [Google Scholar] [CrossRef]
- Laungaramsri, P. Frontier capitalism and the expansion of rubber plantations in southern Laos. J. Southeast Asian Stud. 2012, 43, 463–477. [Google Scholar] [CrossRef]
- Manivong, V.; Cramb, R.A. Economics of smallholder rubber expansion in Northern Laos. Agrofor. Syst. 2008, 74, 113–125. [Google Scholar] [CrossRef]
- Arias, M.E.; Cochrane, T.A.; Kummu, M.; Lauri, H.; Holtgrieve, G.W.; Koponen, J.; Piman, T. Impacts of hydropower and climate change on drivers of ecological productivity of Southeast Asia’s most important wetland. Ecol. Model. 2014, 272, 252–263. [Google Scholar] [CrossRef]
- Manh, N.V.; Dung, N.V.; Hung, N.N.; Kummu, M.; Merz, B.; Apel, H. Future sediment dynamics in the Mekong Delta floodplains: Impacts of hydropower development, climate change and sea level rise. Glob. Planet. Chang. 2015, 127, 22–33. [Google Scholar] [CrossRef]
- Pokhrel, Y.; Burbano, M.; Roush, J.; Kang, H.; Sridhar, V.; Hyndman, D. A Review of the Integrated Effects of Changing Climate, Land Use, and Dams on Mekong River Hydrology. Water 2018, 10, 266. [Google Scholar] [CrossRef]
- Hecht, J.S.; Lacombe, G.; Arias, M.E.; Dang, T.D.; Piman, T. Hydropower dams of the Mekong River basin: A review of their hydrological impacts. J. Hydrol. 2019, 568, 285–300. [Google Scholar] [CrossRef]
- Mekong River Commission. Planning Atlas of the Lower Mekong River Basin; Mekong River Commission: Vientiane, Laos, 2011. [Google Scholar]
- Kummu, M.; Sarkkula, J. Impact of the Mekong River Flow Alteration on the Tonle Sap Flood Pulse. AMBIO J. Hum. Environ. 2008, 37, 185–192. [Google Scholar] [CrossRef]
- Lap Nguyen, V.; Ta, T.K.O.; Tateishi, M. Late Holocene depositional environments and coastal evolution of the Mekong River Delta, Southern Vietnam. J. Asian Earth Sci. 2000, 18, 427–439. [Google Scholar] [CrossRef]
- IUSS Working Group. WRB World Reference Base for Soil Resources 2014. Available online: http://www.fao.org/3/i3794en/I3794en.pdf (accessed on 18 January 2020).
- Leinenkugel, P.; Wolters, M.L.; Oppelt, N.; Kuenzer, C. Tree cover and forest cover dynamics in the Mekong Basin from 2001 to 2011. Remote Sens. Environ. 2015, 158, 376–392. [Google Scholar] [CrossRef]
- Lacombe, G.; Valentin, C.; Sounyafong, P.; de Rouw, A.; Soulileuth, B.; Silvera, N.; Pierret, A.; Sengtaheuanghoung, O.; Ribolzi, O. Linking crop structure, throughfall, soil surface conditions, runoff and soil detachment: 10 land uses analyzed in Northern Laos. Sci. Total Environ. 2018, 616–617, 1330–1338. [Google Scholar] [CrossRef]
- Suif, Z.; Fleifle, A.; Yoshimura, C.; Saavedra, O. Spatio-temporal patterns of soil erosion and suspended sediment dynamics in the Mekong River Basin. Sci. Total Environ. 2016, 568, 933–945. [Google Scholar] [CrossRef]
- European Space Agency. Land Cover Newsletter; European Space Agency: Paris, France, 2017; Volume 7. [Google Scholar]
- ESRI. ArcGIS Desktop; Environmental Systems Research Institute: Redlands, CA, USA, 2014. [Google Scholar]
- Jenson, S.K.; Domingue, J.O. Extracting Topographic Structure from Digital Elevation Data for Geographic Information-System Analysis. Photogramm. Eng. Remote Sens. 1988, 54, 1593–1600. [Google Scholar]
- American Public Health Association. Standard Methods for the Examination of Water and Wastewater; APHA-AWWA-WEF: Washington, DC, USA, 2005. [Google Scholar]
- MathWorks. MATLAB version 7.10. 0 (R2010a); The MathWorks: Natick, MA, USA, 2010. [Google Scholar]
- Cleveland, R.B.; Cleveland, W.S.; Terpenning, I. STL: A Seasonal-Trend Decomposition Procedure Based on Loess. J. Off. Stat. 1990, 6, 3. [Google Scholar]
- Wan, Y.; Wan, L.; Li, Y.; Doering, P. Decadal and seasonal trends of nutrient concentration and export from highly managed coastal catchments. Water Res. 2017, 115, 180–194. [Google Scholar] [CrossRef] [PubMed]
- Wan, L.; Li, Y.C. Time series trend analysis and prediction of water quality in a managed canal system, Florida (USA). In IOP Conference Series: Earth and Environmental Science, Proceedings of the The 4th International Conference on Water Resource and Environment (WRE 2018), Kaohsiung City, Taiwan, 17–21 July 2018; IOP Publishing: Bristol, UK, 2018; Volume 191, p. 012013. [Google Scholar]
- Hyndman, R.J.; Athanasopoulos, G. Forecasting: Principles and Practice; OTexts: Melbourne, Australia, 2018. [Google Scholar]
- R Development Core Team. R: A Language and Environment for Statistical Computing; R Foundation for Statistical Computing: Vienna, Austria, 2008. [Google Scholar]
- Cleveland, W.S.; Devlin, S.J. Locally Weighted Regression: An Approach to Regression Analysis by Local Fitting. J. Am. Stat. Assoc. 1988, 83, 596–610. [Google Scholar] [CrossRef]
- Fu, L.; Wang, Y.-G. Statistical Tools for Analyzing Water Quality Data. Available online: https://www.intechopen.com/books/water-quality-monitoring-and-assessment/statistical-tools-for-analyzing-water-quality-data (accessed on 11 November 2017).
- Hirsch, R.; Slack, J.R.; Smith, R. Techniques of Trend Analysis for Monthly Water Quality Data. Water Resour. Res. 1982, 18, 107–121. [Google Scholar] [CrossRef]
- Xu, G.; Li, P.; Lu, K.; Tantai, Z.; Zhang, J.; Ren, Z.; Wang, X.; Yu, K.; Shi, P.; Cheng, Y. Seasonal changes in water quality and its main influencing factors in the Dan River basin. CATENA 2019, 173, 131–140. [Google Scholar] [CrossRef]
- Aquilina, L.; Vergnaud-Ayraud, V.; Labasque, T.; Bour, O.; Molénat, J.; Ruiz, L.; de Montety, V.; De Ridder, J.; Roques, C.; Longuevergne, L. Nitrate dynamics in agricultural catchments deduced from groundwater dating and long-term nitrate monitoring in surface- and groundwaters. Sci. Total Environ. 2012, 435–436, 167–178. [Google Scholar] [CrossRef]
- Wang, C.; Zheng, S.-S.; Wang, P.-F.; Hou, J. Interactions between vegetation, water flow and sediment transport: A review. J. Hydrodyn. Ser. B 2015, 27, 24–37. [Google Scholar] [CrossRef]
- Chaplot, V.; Khampaseuth, X.; Valentin, C.; Bissonnais, Y.L. Interrill erosion in the sloping lands of Northern Laos subjected to shifting cultivation. Earth Surf. Process. Landf. 2007, 32, 415–428. [Google Scholar] [CrossRef]
- Sidle, R.C.; Ziegler, A.D.; Negishi, J.N.; Nik, A.R.; Siew, R.; Turkelboom, F. Erosion processes in steep terrain—Truths, myths, and uncertainties related to forest management in Southeast Asia. For. Ecol. Manag. 2006, 224, 199–225. [Google Scholar] [CrossRef]
- Wemple, B.C.; Browning, T.; Ziegler, A.D.; Celi, J.; Chun, K.P.; Jaramillo, F.; Leite, N.K.; Ramchunder, S.J.; Negishi, J.N.; Palomeque, X.; et al. Ecohydrological disturbances associated with roads: Current knowledge, research needs, and management concerns with reference to the tropics. Ecohydrology 2018, 11, e1881. [Google Scholar] [CrossRef]
- Rijsdijk, A.; Sampurno Bruijnzeel, L.A.; Sutoto, C.K. Runoff and sediment yield from rural roads, trails and settlements in the upper Konto catchment, East Java, Indonesia. Geomorphology 2007, 87, 28–37. [Google Scholar] [CrossRef]
- Chaplot, V.; Poesen, J. Sediment, soil organic carbon and runoff delivery at various spatial scales. CATENA 2012, 88, 46–56. [Google Scholar] [CrossRef]
- Inoue, Y.; Qi, J.; Olioso, A.; Kiyono, Y.; Horie, T.; Asai, H.; Saito, K.; Ochiai, Y.; Shiraiwa, T.; Douangsavanh, L. Reflectance characteristics of major land surfaces in slash-and-burn ecosystems in Laos. Int. J. Remote Sens. 2008, 29, 2011–2019. [Google Scholar] [CrossRef]
- Fujisaka, S. A diagnostic survey of shifting cultivation in Northern Laos: Targeting research to improve sustainability and productivity. Agrofor. Syst. 1991, 13, 95–109. [Google Scholar] [CrossRef]
- Fox, J.; Vogler, J.B.; Sen, O.L.; Giambelluca, T.W.; Ziegler, A.D. Simulating Land-Cover Change in Montane Mainland Southeast Asia. Environ. Manag. 2012, 49, 968–979. [Google Scholar] [CrossRef]
- Ribolzi, O.; Evrard, O.; Huon, S.; de Rouw, A.; Silvera, N.; Latsachack, K.O.; Soulileuth, B.; Lefèvre, I.; Pierret, A.; Lacombe, G.; et al. From shifting cultivation to teak plantation: Effect on overland flow and sediment yield in a montane tropical catchment. Sci. Rep. 2017, 7, 3987. [Google Scholar] [CrossRef]
- Fleifle, A.E. Suspended Sediment Load Monitoring Along the Mekong River from Satellite Images. J. Earth Sci. Clim. Chang. 2013, 4, 160. [Google Scholar]
- Dahlgren, R.A.; Macías, F.; Arbestain, M.C.; Chesworth, W.; Robarge, W.P.; Macías, F. Acrisols. In Encyclopedia of Soil Science; Chesworth, W., Ed.; Springer: Dordrecht, The Netherlands, 2008; pp. 22–24. [Google Scholar]
- Kummu, M.; Varis, O. Sediment-related impacts due to upstream reservoir trapping, the Lower Mekong River. Geomorphology 2007, 85, 275–293. [Google Scholar] [CrossRef]
- Schuetz, T.; Gascuel-Odoux, C.; Durand, P.; Weiler, M. Nitrate sinks and sources as controls of spatio-temporal water quality dynamics in an agricultural headwater catchment. Hydrol. Earth Syst. Sci. 2016, 20, 843–857. [Google Scholar] [CrossRef]
- Chea, R.; Grenouillet, G.; Lek, S. Evidence of Water Quality Degradation in Lower Mekong Basin Revealed by Self-Organizing Map. PLoS ONE 2016, 11, e0145527. [Google Scholar] [CrossRef] [PubMed]
- Poffenbarger, H.J.; Sawyer, J.E.; Barker, D.W.; Olk, D.C.; Six, J.; Castellano, M.J. Legacy effects of long-term nitrogen fertilizer application on the fate of nitrogen fertilizer inputs in continuous maize. Agric. Ecosyst. Environ. 2018, 265, 544–555. [Google Scholar] [CrossRef]
- World Bank Group (Ed.) GDP per capita growth (annual %)-Lao PDR. In Data Catolog; World Bank National Accounts Data, and OECD National Accounts Data Files; World Bank Group: Washington, DC, USA, 2019. [Google Scholar]
- Epprecht, M.; Bosoni, N.; Hayward, D. Urbanization Processes in the Lao PDR; Centre for Development and Environment: Vientiane, Laos, 2018. [Google Scholar]
- Okamoto, K.; Sharifi, A.; Chiba, Y. The Impact of Urbanization on Land Use and the Changing Role of Forests in Vientiane. In Integrated Studies of Social and Natural Environmental Transition in Laos; Yokoyama, S., Okamoto, K., Takenaka, C., Hirota, I., Eds.; Springer: Tokyo, Japan, 2014; pp. 29–38. [Google Scholar]
- Salvia-Castellví, M.; François Iffly, J.; Vander Borght, P.; Hoffmann, L. Dissolved and particulate nutrient export from rural catchments: A case study from Luxembourg. Sci. Total Environ. 2005, 344, 51–65. [Google Scholar] [CrossRef] [PubMed]
- Schilling, K.E. Chemical transport from paired agricultural and restored prairie watersheds. J. Environ. Qual. 2002, 31, 1184–1193. [Google Scholar] [CrossRef] [PubMed]
- Buck, O.; Niyogi, D.K.; Townsend, C.R. Scale-dependence of land use effects on water quality of streams in agricultural catchments. Environ. Pollut. 2004, 130, 287–299. [Google Scholar] [CrossRef] [PubMed]
- Tromboni, F.; Dodds, W. Relationships between Land Use and Stream Nutrient Concentrations in a Highly Urbanized Tropical Region of Brazil: Thresholds and Riparian Zones. Environ. Manag. 2017, 60, 30–40. [Google Scholar] [CrossRef] [PubMed]
- Arheimer, B.; Lidén, R. Nitrogen and phosphorus concentrations from agricultural catchments—Influence of spatial and temporal variables. J. Hydrol. 2000, 227, 140–159. [Google Scholar] [CrossRef]
- World Bank Group. Water Supply and Sanitation in Lao PDR: Turning Finance into Services for the Future; Water and Sanitation Program; World Bank Group: Washington, DC, USA, 2014. [Google Scholar]
- JICA. Vientiane Capital Urban Development Master Plan-Proposal. Available online: https://www.jica.go.jp/project/english/laos/009/materials/pdf/pamphlet_01.pdf (accessed on 20 January 2020).
- Morgan, R.P.C.; McIntyre, K.; Vickers, A.W.; Quinton, J.N.; Rickson, R.J. A rainfall simulation study of soil erosion on rangeland in Swaziland. Soil Technol. 1997, 11, 291–299. [Google Scholar] [CrossRef]
- Rey, F. Influence of vegetation distribution on sediment yield in forested marly gullies. CATENA 2003, 50, 549–562. [Google Scholar] [CrossRef]
- Snelder, D.J.; Bryan, R.B. The use of rainfall simulation tests to assess the influence of vegetation density on soil loss on degraded rangelands in the Baringo District, Kenya. CATENA 1995, 25, 105–116. [Google Scholar] [CrossRef]
- Mallin, M.A.; Johnson, V.L.; Ensign, S.H. Comparative impacts of stormwater runoff on water quality of an urban, a suburban, and a rural stream. Environ. Monit. Assess. 2009, 159, 475–491. [Google Scholar] [CrossRef] [PubMed]
- Shuster, W.D.; Bonta, J.; Thurston, H.; Warnemuende, E.; Smith, D.R. Impacts of impervious surface on watershed hydrology: A review. Urban Water J. 2005, 2, 263–275. [Google Scholar] [CrossRef]











| River Sections | Station No. | Station Names | Acronyms | ||
|---|---|---|---|---|---|
| Water Quality Monitoring Station | Corresponding Sub-Basins | Flow Stations | |||
| Upper | 2 | Chiang Sean | WCS | SCS | |
| 3 | Luang Prabang | WLP | SLP | ||
| 4 | Vientiane | WVT | SVT | ||
| 5 | Nakhon Phanom | WNP | SNP | FNP | |
| 6 | Savannakhet | WSK | SSK | ||
| 7 | Khong Chiam | WKC | SKC | ||
| 8 | Pakse | WPS | SPS | ||
| Lower | 9 | Stung Treng | WST | SST | FST |
| 10 | Kratie | WKT | SKT | ||
| 11 | Kampong Cham | WKA | SKA | ||
| 12 | Chrouy Changvar | WCC | SCC | ||
| 13 | Neak Loung | WNL | SNL | ||
| 14 | Kraorm Samnor | WKS | SKS | ||
| 15 | Tan Chau | WTC | STC | ||
| Section | Stations (See Table 1) | TSS (mg/L) | Nitrate (mg/L) | ||||||
|---|---|---|---|---|---|---|---|---|---|
| Max | Mean | Min | Std. Dev | Max | Mean | Min a | Std. Dev | ||
| Upper | WCS | 2372.0 | 294.4 | 1.6 | 356.6 | 0.79 | 0.34 | 0.10 | 0.11 |
| WLP | 3328.0 | 254.6 | 2.0 | 400.0 | 1.10 | 0.22 | 0.00 | 0.15 | |
| WVT | 5716.0 | 314.9 | 1.0 | 591.1 | 0.99 | 0.23 | 0.00 | 0.15 | |
| WNP | 1566.0 | 169.7 | 2.0 | 203.3 | 0.74 | 0.29 | 0.02 | 0.13 | |
| WSK | 649.0 | 105.1 | 1.0 | 109.5 | 0.65 | 0.25 | 0.00 | 0.14 | |
| WKC | 1675.0 | 160.5 | 1.3 | 204.7 | 0.93 | 0.26 | 0.00 | 0.13 | |
| WPS | 1526.0 | 159.1 | 1.0 | 215.0 | 0.77 | 0.16 | 0.00 | 0.12 | |
| Lower | WST | 590.0 | 70.3 | 1.0 | 88.8 | 0.53 | 0.17 | 0.00 | 0.11 |
| WKT | 680.0 | 80.6 | 2.0 | 90.7 | 1.17 | 0.16 | 0.00 | 0.13 | |
| WKA | 546.0 | 83.3 | 0.3 | 100.8 | 0.90 | 0.16 | 0.00 | 0.12 | |
| WCC | 536.0 | 81.1 | 1.0 | 98.8 | 0.74 | 0.16 | 0.00 | 0.12 | |
| WNL | 596.0 | 80.4 | 0.4 | 93.4 | 0.54 | 0.16 | 0.00 | 0.11 | |
| WKS | 293.0 | 67.4 | 1.3 | 63.5 | 0.60 | 0.15 | 0.00 | 0.11 | |
| WTC | 551.2 | 110.6 | 0.3 | 123.0 | 1.02 | 0.18 | 0.00 | 0.16 | |
| Water Quality Indicators | Statistical Tests | Upper Section | Lower Section | ||||||||||||
|---|---|---|---|---|---|---|---|---|---|---|---|---|---|---|---|
| WCS | WLP | WVT | WNP | WSK | WKC | WPS | WST | WKT | WKA | WCC | WNL | WKS | WTC | ||
| TSS | z-values | −0.35 | −0.23 | −0.1 | −0.24 | 0.01 | −0.13 | −0.2 | 0.0 | −0.1 | −0.03 | −0.02 | 0.08 | 0.0 | 0.16 |
| p-value | 0.00 | 0.00 | 0.02 | 0.00 | 0.88 | 0.00 | 0.00 | 1.0 | 0.00 | 0.55 | 0.66 | 0.29 | 0.92 | 0.00 | |
| Nitrate | z-values | 0.06 | 0.35 | 0.25 | −0.02 | 0.28 | −0.07 | 0.23 | 0.08 | 0.03 | −0.09 | −0.05 | 0.16 | −0.07 | 0.03 |
| p-value | 0.13 | 0.00 | 0.00 | 0.56 | 0.00 | 0.07 | 0.00 | 0.27 | 0.55 | 0.04 | 0.28 | 0.00 | 0.15 | 0.42 | |
© 2020 by the authors. Licensee MDPI, Basel, Switzerland. This article is an open access article distributed under the terms and conditions of the Creative Commons Attribution (CC BY) license (http://creativecommons.org/licenses/by/4.0/).
Share and Cite
Ly, K.; Metternicht, G.; Marshall, L. Linking Changes in Land Cover and Land Use of the Lower Mekong Basin to Instream Nitrate and Total Suspended Solids Variations. Sustainability 2020, 12, 2992. https://doi.org/10.3390/su12072992
Ly K, Metternicht G, Marshall L. Linking Changes in Land Cover and Land Use of the Lower Mekong Basin to Instream Nitrate and Total Suspended Solids Variations. Sustainability. 2020; 12(7):2992. https://doi.org/10.3390/su12072992
Chicago/Turabian StyleLy, Kongmeng, Graciela Metternicht, and Lucy Marshall. 2020. "Linking Changes in Land Cover and Land Use of the Lower Mekong Basin to Instream Nitrate and Total Suspended Solids Variations" Sustainability 12, no. 7: 2992. https://doi.org/10.3390/su12072992
APA StyleLy, K., Metternicht, G., & Marshall, L. (2020). Linking Changes in Land Cover and Land Use of the Lower Mekong Basin to Instream Nitrate and Total Suspended Solids Variations. Sustainability, 12(7), 2992. https://doi.org/10.3390/su12072992

