An Informatization Scheme for Construction and Demolition Waste Supervision and Management in China
Abstract
1. Introduction
2. Material and Methods
2.1. Sensor Technology
2.2. Video License Plate Recognition
2.3. Face Recognition
2.4. Global Positioning System
2.5. Mobile Communication Technology
2.6. Mobile Digital Video Recorder
2.7. Geographic Information System
2.8. Big Data Analysis
- Data mining: a process of discovering potential and valuable information through technical means, such as statistical analysis, online analytical processing, case-based reasoning, machine learning, text mining, and pattern recognition.
- Data visualization: the intuitive display of attributes or variables of the data by means of graphics and images, making it possible for either data analysts or ordinary users to gain more insights from the big data. For instance, by integrating with GIS technology, the spatial distribution of big data can be displayed by an electronic map.
- Predictive analysis: making qualitative trend judgments through data visualization or establishing a predictive model to quantitatively predict future trends based on historical data.
2.9. Cloud Computing
3. Framework of Proposed Informatization Scheme
3.1. Physical Architecture of Informatization Scheme
3.2. Logical Architecture of Informatization Scheme
4. Functional Analysis and Scheme Design
4.1. Information Management of C&D Waste Stakeholders
4.2. Supervision of C&D Waste Emissions
4.2.1. Declaration and Acceptance of C&D Waste Emission Plans
4.2.2. Data Collection of Actual Waste Emissions
4.3. Supervision of Illegal Behaviors in Waste Transportation Process
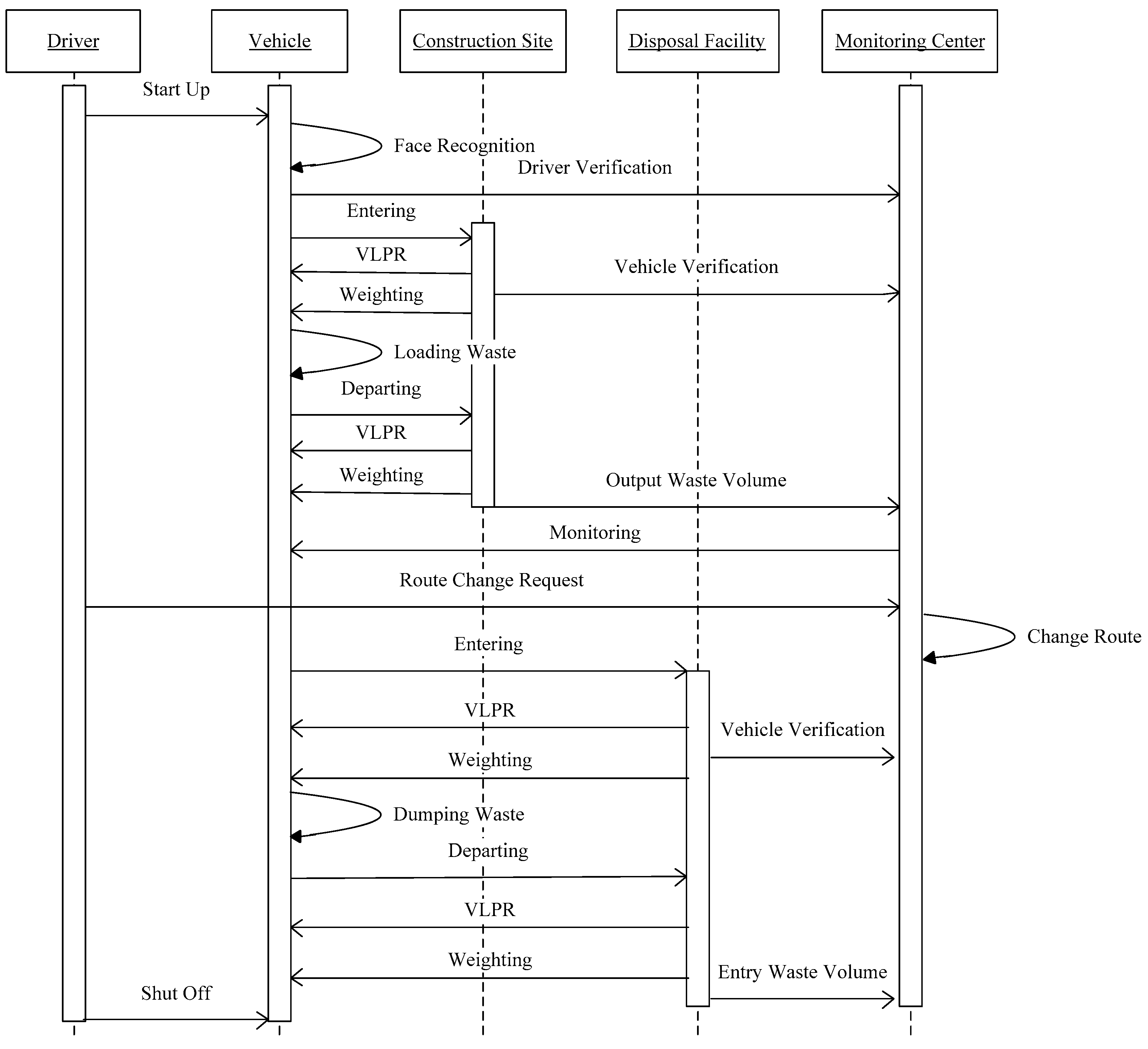
4.3.1. Identity Authentication of the Drivers
4.3.2. Illegal Dumping
4.3.3. Scattering Waste during Transit
4.3.4. Illegal Driving
4.3.5. Illegal Transport Vehicles
4.3.6. Illegal Disposal Facilities
4.3.7. Building Credit Evaluation Mechanism of Illegal Behaviors
4.4. Big Data Analysis and Application
4.4.1. Throughput Analysis of C&D Waste
4.4.2. Development of Waste Generation Rate Benchmark
4.4.3. Supporting Data Sharing and Cooperative Supervision among Multiple Departments
5. Case Study
5.1. Technical Measures
5.2. Application Situation
5.3. Further Improvement Directions
6. Conclusions and Prospects
Author Contributions
Funding
Acknowledgments
Conflicts of Interest
Abbreviations
| API | Application Program Interface |
| BIM | Building Information Modelling |
| C&D | Construction and Demolition |
| CSCM | Construction supply chain management |
| GIS | Geographic Information System |
| GPS | Global Positioning System |
| IoT | Internet of Things |
| KPI | Key Performance Indicator |
| MDVR | Mobile Digital Video Recorder |
| RFID | Radio Frequency Identification |
| UML | Unified Modeling Language |
| VLPR | Video License Plate Recognition |
| WGR | Waste Generation Rate |
References
- Yuan, H.; Shen, L.; Wang, J. Major obstacles to improving the performance of waste management in China’s construction industry. Facilities 2011, 29, 224–242. [Google Scholar] [CrossRef]
- Luangcharoenrat, C.; Intrachooto, S.; Peansupap, V.; Sutthinarakorn, W. Factors influencing construction waste generation in building construction: Thailand’s perspective. Sustainability 2019, 11, 3638. [Google Scholar] [CrossRef]
- Ding, Z.; Gong, W.; Li, S.; Wu, Z. System dynamics versus agent-based modeling: A review of complexity simulation in construction waste management. Sustainability 2018, 10, 2484. [Google Scholar] [CrossRef]
- Yuan, H. Critical management measures contributing to construction waste management: Evidence from construction projects in China. Proj. Manag. J. 2013, 44, 101–112. [Google Scholar] [CrossRef]
- Lu, W. Big data analytics to identify illegal construction waste dumping: A Hong Kong study. Resour. Conserv. Recycl. 2019, 141, 264–272. [Google Scholar] [CrossRef]
- Saucedo Martinez, J.A.; Mendoza, A.; Vazquez, A.; del Rosario, M. Collection of Solid Waste in Municipal Areas: Urban Logistics. Sustainability 2019, 11, 5442. [Google Scholar] [CrossRef]
- Wu, Z.; Ann, T.W.; Shen, L. Investigating the determinants of contractor’s construction and demolition waste management behavior in Mainland China. Waste Manag. 2017, 60, 290–300. [Google Scholar] [CrossRef]
- Yuan, H. A SWOT analysis of successful construction waste management. J. Clean. Prod. 2013, 39, 1–8. [Google Scholar] [CrossRef]
- Freitas, L.A.; Magrini, A. Waste management in industrial construction: Investigating contributions from industrial ecology. Sustainability 2017, 9, 1251. [Google Scholar] [CrossRef]
- Yuan, H. Barriers and countermeasures for managing construction and demolition waste: A case of Shenzhen in China. J. Clean. Prod. 2017, 157, 84–93. [Google Scholar] [CrossRef]
- Gottschalk, P. Maturity levels for interoperability in digital government. Gov. Inf. Q. 2009, 26, 75–81. [Google Scholar] [CrossRef]
- Casalino, N.; Cavallari, M.; De Marco, M.; Gatti, M.; Taranto, G. Defining a Model for Effective e-Government Services and an Inter-organizational Cooperation in Public Sector. ICEIS 2014, 2, 400–408. [Google Scholar]
- Lu, W.; Chen, X.; Peng, Y.; Shen, L. Benchmarking construction waste management performance using big data. Resour. Conserv. Recycl. 2015, 105, 49–58. [Google Scholar] [CrossRef]
- Lu, W.; Chen, X.; Ho, D.C.; Wang, H. Analysis of the construction waste management performance in Hong Kong: The public and private sectors compared using big data. J. Clean. Prod. 2016, 112, 521–531. [Google Scholar] [CrossRef]
- Bilal, M.; Oyedele, L.O.; Akinade, O.O.; Ajayi, S.O.; Alaka, H.A.; Owolabi, H.A.; Qadir, J.; Pasha, M.; Bello, S.A. Big data architecture for construction waste analytics (CWA): A conceptual framework. J. Build. Eng. 2016, 6, 144–156. [Google Scholar] [CrossRef]
- Lee, D.; Kim, S.; Kim, S. Development of hybrid model for estimating construction waste for multifamily residential buildings using artificial neural networks and ant colony optimization. Sustainability 2016, 8, 870. [Google Scholar] [CrossRef]
- You, Z.; Wu, C. A framework for data-driven informatization of the construction company. Adv. Eng. Inform. 2019, 39, 269–277. [Google Scholar] [CrossRef]
- Hopkins, J.; Hawking, P. Big data analytics and IoT in logistics: A case study. Int. J. Logist. Manag. 2018, 29, 575–591. [Google Scholar] [CrossRef]
- Wang, Y.; Ho, O.K.; Huang, G.Q.; Li, D. Study on vehicle management in logistics based on RFID, GPS and GIS. Int. J. Internet Manuf. Serv. 2008, 1, 294–304. [Google Scholar] [CrossRef]
- Tu, M.; Lim, M.K.; Yang, M.F. IoT-based production logistics and supply chain system–Part 1. Ind. Manag. Data Syst. 2018, 118, 65–95. [Google Scholar] [CrossRef]
- Chen, S.L.; Chen, Y.Y.; Hsu, C. A new approach to integrate internet-of-things and software-as-a-service model for logistic systems: A case study. Sensors 2014, 14, 6144–6164. [Google Scholar] [CrossRef] [PubMed]
- Shin, T.H.; Chin, S.; Yoon, S.W.; Kwon, S.W. A service-oriented integrated information framework for RFID/WSN-based intelligent construction supply chain management. Autom. Constr. 2011, 20, 706–715. [Google Scholar] [CrossRef]
- Ergen, E.; Demiralp, G.; Guven, G. Determining the benefits of an RFID-based system for tracking pre-fabricated components in a supply chain. In Computing in Civil Engineering; American Society of Civil Engineers: Reston, VA, USA, 2011; pp. 291–298. [Google Scholar]
- Zhong, R.Y.; Peng, Y.; Xue, F.; Fang, J.; Zou, W.; Luo, H.; Huang, G.Q. Prefabricated construction enabled by the Internet-of-Things. Autom. Constr. 2017, 76, 59–70. [Google Scholar] [CrossRef]
- Zeng, N.; Liu, Y.; Mao, C.; König, M. Investigating the relationship between construction supply chain integration and sustainable use of material: Evidence from China. Sustainability 2018, 10, 3581. [Google Scholar] [CrossRef]
- Madakam, S.; Ramaswamy, R.; Tripathi, S. Internet of Things (IoT): A literature review. J. Comput. Commun. 2015, 3, 164. [Google Scholar] [CrossRef]
- Li, X.; Li, D.; Wan, J.; Vasilakos, A.V.; Lai, C.F.; Wang, S. A review of industrial wireless networks in the context of industry 4.0. Wirel. Netw. 2017, 23, 23–41. [Google Scholar] [CrossRef]
- Puranic, A.; Deepak, K.T.; Umadevi, V. Vehicle number plate recognition system: A literature review and implementation using template matching. Int. J. Comput. Appl. 2016, 134, 12–16. [Google Scholar] [CrossRef]
- Arya, S.; Pratap, N.; Bhatia, K. Future of face recognition: A review. Procedia Comput. Sci. 2015, 58, 578–585. [Google Scholar] [CrossRef]
- Bock, Y.; Melgar, D. Physical applications of GPS geodesy: A review. Rep. Prog. Phys. 2016, 79, 106801. [Google Scholar] [CrossRef]
- Kumar, B.H.; Tehseen, S.F.; Thanveer, S.; Krishna, G.V.; Akram, S.M. Vehicle monitoring and tracking system using gps and gsm technologies. Int. Res. J. Eng. Technol. 2016, 3, 2395-0072. [Google Scholar]
- Gawas, A.U. An overview on evolution of mobile wireless communication networks: 1G-6G. Int. J. Recent Innov. Trends Comput. Commun. 2015, 3, 3130–3133. [Google Scholar]
- Jiang, D.; Liu, G. An overview of 5G requirements. In 5G Mobile Communications; Springer: Berlin, Germany, 2017; pp. 3–26. [Google Scholar]
- Xiang, W.; Zheng, K.; Shen, X.S. (Eds.) 5G Mobile Communications; Springer: Berlin, Germany, 2016. [Google Scholar]
- Silvernail, W.B.; Snow, J.; Glenn, J.; Ridgway, D.; Huang, J.; Church, C.; Singla, O.; Kehle, P. Mobile Digital Video Recording System. U.S. Patent No. 7,768,548 3 August 2010. [Google Scholar]
- Maguire, D.J. An overview and definition of GIS. Geogr. Inf. Syst. Princ. Appl. 1991, 1, 9–20. [Google Scholar]
- Cox, A.B.; Gifford, F. An overview to geographic information systems. J. Acad. Librariansh. 1997, 23, 449–461. [Google Scholar] [CrossRef]
- Xue, Y.; Cracknell, A.P.; Guo, H.D. Telegeoprocessing: The integration of remote sensing, geographic information system (GIS), global positioning system (GPS) and telecommunication. Int. J. Remote Sens. 2002, 23, 1851–1893. [Google Scholar] [CrossRef]
- Mayer-Schönberger, V.; Cukier, K. Big Data: A Revolution That Will Transform How We Live, Work, and Think. Houghton Mifflin Harcourt; Oxford University Press: Oxford, UK, 2013. [Google Scholar]
- Marinescu, D.C. Cloud Computing: Theory and Practice; Morgan Kaufmann: San Francisco, CA, USA, 2017. [Google Scholar]
- Botta, A.; De Donato, W.; Persico, V.; Pescapé, A. Integration of cloud computing and internet of things: A survey. Future Gener. Comput. Syst. 2016, 56, 684–700. [Google Scholar] [CrossRef]
- Hashem, I.A.T.; Yaqoob, I.; Anuar, N.B.; Mokhtar, S.; Gani, A.; Khan, S.U. The rise of “big data” on cloud computing: Review and open research issues. Inf. Syst. 2015, 47, 98–115. [Google Scholar] [CrossRef]
- Ramsin, R.; Paige, R.F. Process-centered review of object oriented software development methodologies. Acm Comput. Surv. (Csur) 2008, 40, 1–89. [Google Scholar] [CrossRef]
- Ningbo Municipal Statistics Bureau. 2018 Ningbo National Economic and Social Development Statistical Bulletin. 2019. Available online: http://tjj.ningbo.gov.cn/art/2019/2/2/art_18617_3583429.html (accessed on 2 February 2019).
- Campbell, S.; O’Mahony, N.; Krpalcova, L.; Riordan, D.; Walsh, J.; Murphy, A.; Ryan, C. Sensor technology in autonomous vehicles: A review. In Proceedings of the 2018 29th Irish Signals and Systems Conference (ISSC), Belfast, UK, 21–22 June 2018; pp. 1–4. [Google Scholar]
- Ahmed, Q.; Arasu, M.; Zhang, J.; Rizzoni, G. Sensors installation guide to monitor automatic transmission performance. IFAC PapersOnLine 2016, 49, 736–741. [Google Scholar] [CrossRef]
- Li, H.; Chen, Z.; Yong, L.; Kong, S.C.W. Application of integrated GPS and GIS technology for reducing construction waste and improving construction efficiency. Autom. Constr. 2005, 14, 323–331. [Google Scholar] [CrossRef]












| Development Tool | Visual Studio 2010 |
|---|---|
| Database management system | SQL Server 2008 |
| GIS platform | ArcGIS 9.3 |
| Operating system | Windows Azure |
| Illegal Type | 2017 | 2018 | 2019 |
|---|---|---|---|
| Illegal dumping | 211 | 174 | 28 |
| Scattering waste | 57 | 28 | 7 |
| Illegal driving | 73 | 61 | 6 |
| Illegal transport vehicles | 169 | 79 | 38 |
| Total | 510 | 342 | 89 |
© 2020 by the authors. Licensee MDPI, Basel, Switzerland. This article is an open access article distributed under the terms and conditions of the Creative Commons Attribution (CC BY) license (http://creativecommons.org/licenses/by/4.0/).
Share and Cite
You, Z.; Wu, C.; Zheng, L.; Feng, L. An Informatization Scheme for Construction and Demolition Waste Supervision and Management in China. Sustainability 2020, 12, 1672. https://doi.org/10.3390/su12041672
You Z, Wu C, Zheng L, Feng L. An Informatization Scheme for Construction and Demolition Waste Supervision and Management in China. Sustainability. 2020; 12(4):1672. https://doi.org/10.3390/su12041672
Chicago/Turabian StyleYou, Zhijia, Chen Wu, Lianqiong Zheng, and Lingjun Feng. 2020. "An Informatization Scheme for Construction and Demolition Waste Supervision and Management in China" Sustainability 12, no. 4: 1672. https://doi.org/10.3390/su12041672
APA StyleYou, Z., Wu, C., Zheng, L., & Feng, L. (2020). An Informatization Scheme for Construction and Demolition Waste Supervision and Management in China. Sustainability, 12(4), 1672. https://doi.org/10.3390/su12041672
