Prioritizing Critical Management Strategies to Improving Construction Productivity: Empirical Research in Singapore
Abstract
1. Introduction
- What are the prevailing management strategies that can help improve the productivity of the construction industry?
- How can we prioritize those management strategies?
2. Literature Review
2.1. Management Strategies to Improve Productivity
2.2. Assessing Productivity
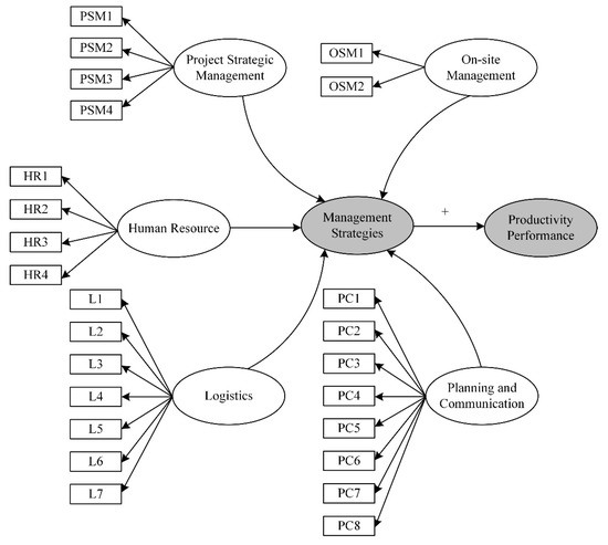
2.3. Research Hypothesis
3. Methods
3.1. Research Methods
3.2. Data Presentation
4. Results and Discussions
4.1. Model Test Results
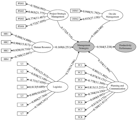
4.1.1. Measurement Model Evaluation
4.1.2. Structural Model Evaluation
4.2. Discussion
4.2.1. Planning and Communication
4.2.2. Logistics
4.2.3. Project Strategic Management
4.2.4. Human Resources
4.2.5. On-Site Management
5. Conclusions
Author Contributions
Funding
Acknowledgments
Conflicts of Interest
Appendix A. Main Survey Questionnaires
Appendix A.1. Management Strategies to Improve Construction Productivity
| Categories | Strategies | Level of Implementation | ||||
|---|---|---|---|---|---|---|
| 1 | 2 | 3 | 4 | 5 | ||
| Project Strategic Management | Adoption of advanced construction technologies, e.g., prefabrication, PPVC. | |||||
| Contractual methods that involves contractors at the design stage, e.g., Design and Build contract (D&B). | ||||||
| Weekly meetings with project stakeholders to update on project progress. | ||||||
| Long-term relationship with suppliers for trustworthy delivery and quality. | ||||||
| On-site Management | Development of a dynamic site layout plan for the optimal location of work activities. | |||||
| Weekly housekeeping to clear debris and hazard. | ||||||
| Planning and Communication | Clear organizational structure to define line of authority and communication chain. | |||||
| Two-way communication between workers and superiors. | ||||||
| Team building to enforce friendly relationships and common goals among co-workers. | ||||||
| Integrated scheduling to measure project progress. | ||||||
| Concurrent engineering to involve a multidisciplinary team. | ||||||
| Last planner system for work flow control. | ||||||
| Daily huddle meetings to look for immediate actions. | ||||||
| Integrate health and safety plan into project execution. | ||||||
| Logistics | Set up a procurement team and develop procurement plan and procedures for materials, equipment and tools. | |||||
| Prequalification process for securing suppliers of equipment and material. | ||||||
| Material/equipment/tool status database to track information | ||||||
| Inspection of materials before acceptance to ensure quality. | ||||||
| Preventive maintenance and inspection checklist for equipment and tools. | ||||||
| Buffer strategy for materials and labor in long-lead items. | ||||||
| Just-in-time strategy to ‘pull’ materials and equipment only when required. | ||||||
| Human Resources | Assessment and interviews of employees to qualify hiring of competent staff. | |||||
| Training for specific work activities to ensure workers are skilled in their work scope. | ||||||
| Financial and non-financial incentive programs to boost workers’ motivation. | ||||||
| Easier means of communication with craft workers (i.e., pictures for easy visualization). | ||||||
Appendix A.2. Construction Productivity Indicators
| Levels | Indicators | Performance by Indicators | ||||
|---|---|---|---|---|---|---|
| 1- Very Poor | 2- Poor | 3- Moderate | 4- Good | 5- Very Good | ||
| Industry | Total Factor Productivity | |||||
| Multi-Factor Productivity | ||||||
| Output per worker | ||||||
| Output per work hour | ||||||
| Value-added per worker | ||||||
| Value-added per hour worked | ||||||
| Square metre per man day | ||||||
| Growth Accounting Approach | ||||||
| Data Envelopment Analysis | ||||||
| Company | Output per worker | |||||
| Output per work hour | ||||||
| Value-added per worker | ||||||
| Value-added per hour worked | ||||||
| Capital Productivity | ||||||
| Project | Square metre per dollar | |||||
| Square metre of built-up floor area per man-day | ||||||
| Value-added per worker | ||||||
| Output per person-hour on key trades | ||||||
| Constructability Score | ||||||
| Buildable Design Score | ||||||
| Trade | Work-Hours expended/Quantity Installed | |||||
| Formwork Area per manhour | ||||||
| Amount of rebar/prefab mesh per manhour | ||||||
| Volume of concrete per manhour | ||||||
| Area of Drywall per manhour | ||||||
| Painted Area per manhour | ||||||
| Number of doors installed per manhour | ||||||
| Wall tiled area per manhour | ||||||
| Floor tiled area per manhour | ||||||
| Suspended ceiling per manhour | ||||||
| Length of ducting per manhour | ||||||
| Length of electrical conduit per manhour | ||||||
| Length of water pipe per manhour | ||||||
References
- Yi, W.; Chan, A.P.C. Critical review of labor productivity research in construction journals. J. Manag. Eng. 2014, 30, 214–225. [Google Scholar] [CrossRef]
- Young, A.; Wilkie, J.; Ewing, R.; Rahman, J. International comparison of industry productivity. Econ. Round-up 2008, 3, 45–61. [Google Scholar]
- Barbosa, F.; Woetzel, J.; Mischke, J. Reinventing Construction: A Route of Higher Productivity; McKinsey Global Institute: New York, NY, USA, 2017. [Google Scholar]
- Caldas, C.H.; Kim, J.Y.; Haas, C.T.; Goodrum, P.M.; Zhang, D. Method to Assess the Level of Implementation of Productivity Practices on Industrial Projects. J. Constr. Eng. Manag. 2015, 141, 9. [Google Scholar] [CrossRef]
- Durdyev, S.; Ismail, S.; Kandymov, N. Structural Equation Model of the Factors Affecting Construction Labor Productivity. J. Constr. Eng. Manag. 2018, 144, 11. [Google Scholar] [CrossRef]
- Ghodrati, N.; Wing Yiu, T.; Wilkinson, S.; Shahbazpour, M. Role of Management Strategies in Improving Labor Productivity in General Construction Projects in New Zealand: Managerial Perspective. J. Manag. Eng. 2018, 34. [Google Scholar] [CrossRef]
- Adrian, J.J. Construction Productivity: Measurement and Improvement; Stipes Publishing: Champaign, IL, USA, 1995. [Google Scholar]
- Thomas, H.R.; Horman, M.J. Fundamental principles of workforce management. J. Constr. Eng. Manag. 2006, 132, 97–104. [Google Scholar] [CrossRef]
- Dai, J.K.; Goodrum, P.M.; Maloney, W.F. Construction Craft Workers’ Perceptions of the Factors Affecting Their Productivity. J. Constr. Eng. Manag. 2009, 135, 217–226. [Google Scholar] [CrossRef]
- Nasir, H.; Haas, C.T.; Caldas, C.H.; Goodrum, P.M. An integrated productivity-practices implementation index for planning the execution of infrastructure projects. J. Infrastruct. Syst. 2016, 22. [Google Scholar] [CrossRef]
- Naoum, S.G. Factors influencing labor productivity on construction sites: A state-of-the-art literature review and a survey. Int. J. Product. Perform. Manag. 2016, 65, 401–421. [Google Scholar] [CrossRef]
- Ying, W.S.; Sen, N.J. Construction industry faces tough times. In The Straits Times; Singapore Press Holdings Ltd. Co.: Singapore, 2017. [Google Scholar]
- El-Gohary, K.M.; Aziz, R.F. Factors Influencing Construction Labor Productivity in Egypt. J. Manag. Eng. 2014, 30, 1–9. [Google Scholar] [CrossRef]
- Makulsawatudom, A.; Emsley, M. Critical factors influencing construction productivity in Thailand. In Proceedings of the 10th International Symposium on Construction Innovation and Global Competitiveness, Cincinnati, OH, USA; 2003; pp. 1–10. [Google Scholar]
- Abdul Kadir, M.R.; Lee, W.P.; Jaafar, M.S.; Sapuan, S.M.; Ali, A.A.A. Factors affecting construction labour productivity for Malaysian residential projects. Struct. Surv. 2005, 23, 42–54. [Google Scholar] [CrossRef]
- Alwi, S. Factors influencing construction productivity in the Indonsesian context. In Proceedings of the 5th EASTS Conference, Fukuoka, Japan, 29 October 2003. [Google Scholar]
- Goodrum, P.M.; Shan, Y.; Haas, C.T.; Nasir, H.; Liu, J.; Caldas, C.H.; Kim, J.Y. Construction Productivity Research Program Phase V. In Research Report 252-11d; The University of Texas at Austin; Construction Industry Institute: Austin, TX, USA, 2014. [Google Scholar]
- Gurmu, A.T.; Aibinu, A.A.; Chan, T.K. A study of best management practices for enhancing productivity in building projects: Construction methods perspectives. Constr. Econ. Build. 2016, 16, 1–19. [Google Scholar] [CrossRef]
- Construction Industry Institute (CII). Craft Productivity Program Phase I. In Research Summary 252-1; The University of Texas at Austin: Austin, TX, USA, 2009. [Google Scholar]
- Construction Industry Institute (CII). Construction Industry Institute (CII). Construction Productivity Research Program Phase III. In Research Summary 252-1b; The University of Texas at Austin: Austin, TX, USA, 2011. [Google Scholar]
- Rojas, E.M.; Aramvareekul, P. Labor productivity drivers and opportunities in the construction industry. Int. J. Manag. Sci. Eng. Manag. 2003, 19, 78–82. [Google Scholar] [CrossRef]
- Aziz, R.F.; Hafez, S.M. Applying lean thinking in construction and performance improvement. Alex. Eng. J. 2013, 52, 679–695. [Google Scholar] [CrossRef]
- Paez, O.; Salem, S.; Solomon, J.; Genaidy, A. Moving from lean manufacturing to lean construction: Toward a common sociotechnological framework. Hum. Factors. Ergon. Manuf. 2005, 15, 233–245. [Google Scholar] [CrossRef]
- Rivas, R.A.; Borcherding, J.D.; Gonzlez, V.; Alarcn, L.F. Analysis of factors influencing productivity using craftsmen questionnaires: Case study in a Chilean construction company. J. Constr. Eng. Manag. 2011, 137, 312–320. [Google Scholar] [CrossRef]
- Diekmann, J.; Heinz, J. Determinants of jobsite productivity. Constr. Ind. Inst. Res. Rep. 2001. Available online: https://www.construction-institute.org/resources/knowledgebase/knowledge-areas/construction-execution/topics/rt-143/pubs/rr143-11 (accessed on 5 October 2020).
- Ghoddousi, P.; Poorafshar, O.; Chileshe, N.; Hosseini, M.R. Labour productivity in Iranian construction projects: Perceptions of chief executive officers. Int. J. Product. Perform. Manag. 2015, 64, 811–830. [Google Scholar] [CrossRef]
- Doloi, H. Twinning motivation, productivity and management strategy in construction projects. EMJ-Eng. Manag. J. 2007, 19, 30–40. [Google Scholar] [CrossRef]
- Kazaz, A.; Ulubeyli, S. Drivers of productivity among construction workers: A study in a developing country. Build. Environ. 2007, 42, 2132–2140. [Google Scholar] [CrossRef]
- Lim, E.C.; Alum, J. Construction productivity: Issues encountered by contractors in Singapore. Int. J. Proj. Manag. 1995, 13, 51–58. [Google Scholar] [CrossRef]
- Crawford, P.; Vogl, B. Measuring productivity in the construction industry. Build. Res. Informat. 2006, 34, 208–219. [Google Scholar] [CrossRef]
- Vogl, B.; Abdel-Wahab, M. Measuring the construction industry’s productivity performance: Critique of international productivity comparisons at industry level. J. Constr. Eng. Manag. 2015, 141. [Google Scholar] [CrossRef]
- OECD. Measuring Productivity. Organisation for Economic Co-operation and Development; OECD: Paris, 2001. [Google Scholar]
- SCAL. Construction Productivity in Singapore: Effective Measurement to Facilitate Improvement; The Singapore Contractors Association Ltd.: Singapore, 2016. [Google Scholar]
- Lowe, J.G. The measurement of productivity in the construction industry. Constr. Manag. Econ. 1987, 5, 101–113. [Google Scholar] [CrossRef]
- Dozzi, S.P.; Abourizk, S.M. Productivity in Construction; Institute for Research in Construction, National Research Council: Ottawa, ON, Canada, 1993. [Google Scholar]
- Shehata, M.E.; El-Gohary, K.M. Towards improving construction labor productivity and projects’ performance. Alex. Eng. J. 2011, 50, 321–330. [Google Scholar] [CrossRef]
- De Valence, G.; Abbott, M. Abbott, M. A review of the theory and measurement techniques of productivity in the construction industry. In Measuring Construction: Prices, Output and Productivity; Routledge: London, UK, 2015; pp. 205–221. [Google Scholar]
- Carson, C.; Abbott, M. A review of productivity analysis of the New Zealand construction industry. Australas. J. Constr. Econ. Build. 2012, 12, 1–15. [Google Scholar] [CrossRef]
- Li, Y.; Liu, C. Construction capital productivity measurement using a data envelopment analysis. Int. J. Constr. Manag. 2011, 11, 49–61. [Google Scholar] [CrossRef][Green Version]
- Building Construction Authority (BCA). Builders’ Guide on Measuring Productivity—A Guide to Help Builders Measure Productivity of Various Trades. 2012. Available online: https://www.bca.gov.sg/Productivity/others/builders_guide_productivity.pdf (accessed on 6 October 2020).
- Zhao, X.; Hwang, B.G.; Low, S.P. Critical success factors for enterprise risk management in Chinese construction companies. Constr. Manag. Econ. 2013, 31, 1199–1214. [Google Scholar] [CrossRef]
- Williams, L.J.; Vandenberg, R.J.; Edwards, J.R. Structural Equation Modeling in Management Research: A Guide for Improved Analysis. Acad. Manag. Ann. 2009, 3, 543–604. [Google Scholar] [CrossRef]
- Reinartz, W.; Haenlein, M.; Henseler, J. An empirical comparison of the efficacy of covariance-based and variance-based SEM. Int. J. Res. Mark. 2009, 26, 332–344. [Google Scholar] [CrossRef]
- Dijkstra, T.K. Latent Variables and Indices: Herman Wold’s Basic Design and Partial Least Squares. In Handbook of Partial Least Squares: Concepts, Methods and Applications; Esposito Vinzi, V., Chin, W.W., Henseler, J., Wang, H., Eds.; Springer: Heidelberg/Berlin, Germany, 2010; pp. 23–46. [Google Scholar]
- Sommer, A.; Steland, A. Multistage acceptance sampling under nonparametric dependent sampling designs. J. Stat. Plan. Inference 2019, 199, 89–113. [Google Scholar] [CrossRef]
- Hair, J.F.; Ringle, C.M.; Sarstedt, M. PLS-SEM: Indeed a silver bullet. J. Mark. Theory Pract. 2011, 19, 139–152. [Google Scholar] [CrossRef]
- Ling, F.Y.Y.; Ning, Y.; Ke, Y.; Kumaraswamy, M.M. Modeling relational transaction and relationship quality among team members in public projects in Hong Kong. Autom. Constr. 2013, 36, 16–24. [Google Scholar] [CrossRef]
- Lingard, H.; Zhang, R.P.; Oswald, D. Effect of leadership and communication practices on the safety climate and behaviour of construction workgroups. Eng. Constr. Archit. Manag. 2019, 26, 886–906. [Google Scholar] [CrossRef]
- Ludwig, R. Meetings Critical to Construction Project Success and Best Practices: A Case Study; California Polytechnic State University: San Luis Obispo, CA, USA, 2018; Available online: https://digitalcommons.calpoly.edu/cmsp/183 (accessed on 31 October 2020).
- Marhavilas, P.; Koulouriotis, D.; Nikolaou, I.; Tsotoulidou, S. International Occupational Health and Safety Management-Systems Standards as a Frame for the Sustainability: Mapping the Territory. Sustainability 2018, 10, 3663. [Google Scholar] [CrossRef]
- Kong, L.; Li, H.; Luo, H.; Ding, L.; Zhang, X. Sustainable performance of just-in-time (JIT) management in time-dependent batch delivery scheduling of precast construction. J. Clean. Prod. 2018, 193, 684–701. [Google Scholar] [CrossRef]
- Tang, S.; Shelden, D.R.; Eastman, C.M.; Pishdad-Bozorgi, P.; Gao, X. A review of building information modeling (BIM) and the internet of things (IoT) devices integration: Present status and future trends. Autom. Constr. 2019, 101, 127–139. [Google Scholar] [CrossRef]
- Ferme, L.; Zuo, J.; Rameezdeen, R. Improving collaboration among stakeholders in green building projects: Role of early contractor involvement. J. Leg. Aff. Disput. Resolut. Eng. Constr. 2018, 10, 04518020. [Google Scholar] [CrossRef]
- Wang, P.; Wu, P.; Chi, H.-L.; Li, X. Adopting lean thinking in virtual reality-based personalized operation training using value stream mapping. Autom. Constr. 2020, 119, 103355. [Google Scholar] [CrossRef]



| Categories | Code | Tactics | Sources |
|---|---|---|---|
| Project Strategic Management | PSM1 | Adoption of advanced construction technologies, e.g., prefabrication, PPVC. | [11,12] |
| PSM2 | Contractual methods that involves contractors at the design stage, e.g., Design and Build contract (D&B). | [11,13] | |
| PSM3 | Weekly meetings with project stakeholders to update on project progress. | [14,15] | |
| PSM4 | Long-term relationship with suppliers for trustworthy delivery and quality. | [16] | |
| On-site Management | OSM1 | Development of a dynamic site layout plan for the optimal location of work activities. | [13,14,17,18] |
| OSM2 | Weekly housekeeping to clear debris and hazard. | [17] | |
| Planning and Communication | PC1 | Clear organizational structure to define line of authority and communication chain. | [17] |
| PC2 | Two-way communication between workers and superiors. | [19] | |
| PC3 | Team building to enforce friendly relationships and common goals among co-workers. | [20] | |
| PC4 | Integrated scheduling to measure project progress. | [17,21] | |
| PC5 | Concurrent engineering to involve a multidisciplinary team. | [22,23] | |
| PC6 | Last planner system for work flow control. | [22] | |
| PC7 | Daily huddle meetings to look for immediate actions. | [23] | |
| PC8 | Integrate health and safety plan into project execution. | [22] | |
| Logistics | L1 | Set up a procurement team and develop procurement plan and procedures for materials, equipment, and tools. | [15,17] |
| L2 | Prequalification process for securing suppliers of equipment and material. | [20] | |
| L3 | Material/equipment/tool status database to track information | [17] | |
| L4 | Inspection of materials before acceptance to ensure quality. | [17,21] | |
| L5 | Preventive maintenance and inspection checklist for equipment and tools. | [14,15,24] | |
| L6 | Buffer strategy for materials and labor in long-lead items. | [15,25] | |
| L7 | Just-in-time strategy to “pull” materials and equipment only when required. | [15,20,25] | |
| Human Resources | HR1 | Assessment and interviews of employees to qualify hiring of competent staff. | [14,17,21] |
| HR2 | Training for specific work activities to ensure workers are skilled in their work scope. | [13,26] | |
| HR3 | Financial and non-financial incentive programs to boost workers’ motivation. | [21,27,28] | |
| HR4 | Easier means of communication with craft workers (i.e., pictures for easy visualization). | [14,29] |
| Levels | Indicators | Sources |
|---|---|---|
| Industry | P1. Total Factor Productivity | [30,31] |
| P2. Multi-Factor Productivity | [32,33] | |
| P3. Output per worker | [30,31,32,34,35,36,37] | |
| P4. Output per work hour | [31,32,34,35,36] | |
| P5. Value added per worker | [32,33] | |
| P6. Value added per hour worked | [33] | |
| P7. Square meter per man-day | [33] | |
| P8. Growth Accounting Approach | [38] | |
| P9. Data Envelopment Analysis | [38,39] | |
| Company | P10. Output per worker | [30,31,32,34,35,36,37] |
| P11. Output per work hour | [31,32,34,35,36] | |
| P12. Value added per worker | [32,33] | |
| P13. Value added per hour worked | [32,33] | |
| P14. Capital Productivity | [34,39] | |
| Project | P15. Square meter per dollar | [33,36] |
| P16. Square meter of built-up floor area per man-day | [33] | |
| P17. Value added per worker | [33] | |
| P18. Output per person-hour on key trades | [33] | |
| P19. Constructability Score | [33] | |
| P20. Buildable Design Score | [33] | |
| Trade | P21. Work-hours expended/quantity installed | [19] |
| P22. Formwork area per man-hour | [35,40] | |
| P23. Amount of rebar/prefab mesh per man-hour | [40] | |
| P24. Volume of concrete per man-hour | [40] | |
| P25. Area of drywall per man-hour | [40] | |
| P26. Painted area per man-hour | [40] | |
| P27. Number of doors installed per man-hour | [40] | |
| P28. Wall tiled area per man-hour | [40] | |
| P29. Floor tiled area per man-hour | [40] | |
| P30. Suspended ceiling per man-hour | [40] | |
| P31. Length of ducting per man-hour | [40] | |
| P32. Length of electrical conduit per man-hour | [35,40] | |
| P33. Length of water pipe per man-hour | [40] |
| Interviewee | Designation | Occupation | Years of Experience in Construction Industry | Years of Experience in Assessing Construction Productivity |
|---|---|---|---|---|
| A | Contractor | Project Manager | 27 | 15 |
| B | Consultant | Senior Consultant | 41 | 18 |
| C | Contractor | Senior Site Manager | 14 | 8 |
| Respondent profiles | Categorization | Number of Respondents | Percentage |
|---|---|---|---|
| Type of designation | Contractor | 22 | 41.51% |
| Consultant | 14 | 26.42% | |
| Owner | 8 | 15.09% | |
| Government Agencies | 9 | 16.98% | |
| Years of Experience in Construction Industry | 1–5 | 7 | 13.21% |
| 5–10 | 16 | 30.19% | |
| >10 | 30 | 56.60% | |
| Years of Experience in Assessing Construction Productivity | 1–5 | 30 | 56.60% |
| 5–10 | 13 | 24.53% | |
| >10 | 10 | 18.87% |
| Construct | Code | Loading | t-Value | AVE | Composite Reliability |
|---|---|---|---|---|---|
| PSM | PSM1 | 0.705 | 6.993 | 0.594 | 0.853 |
| PSM2 | 0.863 | 21.775 | |||
| PSM3 | 0.774 | 11.487 | |||
| PSM4 | 0.732 | 7.059 | |||
| OSM | OSM1 | 0.948 | 51.792 | 0.884 | 0.938 |
| OSM2 | 0.933 | 27.158 | |||
| PC | PC1 | 0.801 | 11.802 | 0.632 | 0.932 |
| PC2 | 0.874 | 16.131 | |||
| PC3 | 0.778 | 11.399 | |||
| PC4 | 0.815 | 15.253 | |||
| PC5 | 0.794 | 14.336 | |||
| PC6 | 0.684 | 8.993 | |||
| PC7 | 0.813 | 14.175 | |||
| PC8 | 0.789 | 11.811 | |||
| L | L1 | 0.851 | 21.815 | 0.661 | 0.932 |
| L2 | 0.830 | 12.149 | |||
| L3 | 0.731 | 7.039 | |||
| L4 | 0.813 | 9.689 | |||
| L5 | 0.809 | 10.026 | |||
| L6 | 0.889 | 27.764 | |||
| L7 | 0.760 | 9.241 | |||
| HR | HR1 | 0.888 | 14.800 | 0.725 | 0.913 |
| HR2 | 0.904 | 15.817 | |||
| HR3 | 0.820 | 10.716 | |||
| HR4 | 0.788 | 12.047 |
| Construct | HR | L | PSM | OSM | PC |
|---|---|---|---|---|---|
| HR | 0.852 | ||||
| L | 0.700 | 0.813 | |||
| PSM | 0.612 | 0.758 | 0.771 | ||
| OSM | 0.454 | 0.708 | 0.684 | 0.940 | |
| PC | 0.690 | 0.756 | 0.734 | 0.746 | 0.795 |
| Measurement Items | HR | L | PSM | OSM | PC |
|---|---|---|---|---|---|
| HR1 | 0.888 | 0.642 | 0.530 | 0.419 | 0.572 |
| HR2 | 0.904 | 0.616 | 0.452 | 0.386 | 0.600 |
| HR3 | 0.820 | 0.389 | 0.366 | 0.172 | 0.481 |
| HR4 | 0.788 | 0.675 | 0.679 | 0.501 | 0.660 |
| L1 | 0.558 | 0.851 | 0.693 | 0.508 | 0.533 |
| L2 | 0.509 | 0.830 | 0.563 | 0.510 | 0.618 |
| L3 | 0.400 | 0.731 | 0.586 | 0.511 | 0.622 |
| L4 | 0.702 | 0.813 | 0.559 | 0.553 | 0.613 |
| L5 | 0.685 | 0.809 | 0.551 | 0.634 | 0.612 |
| L6 | 0.605 | 0.889 | 0.731 | 0.680 | 0.665 |
| L7 | 0.506 | 0.760 | 0.623 | 0.617 | 0.638 |
| PSM1 | 0.403 | 0.552 | 0.705 | 0.375 | 0.506 |
| PSM2 | 0.425 | 0.617 | 0.863 | 0.537 | 0.541 |
| PSM3 | 0.637 | 0.625 | 0.774 | 0.663 | 0.636 |
| PSM4 | 0.393 | 0.533 | 0.732 | 0.500 | 0.568 |
| OSM1 | 0.403 | 0.706 | 0.714 | 0.948 | 0.756 |
| OSM2 | 0.453 | 0.621 | 0.562 | 0.933 | 0.639 |
| PC1 | 0.694 | 0.761 | 0.630 | 0.746 | 0.801 |
| PC2 | 0.661 | 0.639 | 0.541 | 0.672 | 0.874 |
| PC3 | 0.489 | 0.520 | 0.490 | 0.420 | 0.778 |
| PC4 | 0.463 | 0.537 | 0.574 | 0.555 | 0.815 |
| PC5 | 0.588 | 0.562 | 0.610 | 0.589 | 0.794 |
| PC6 | 0.292 | 0.438 | 0.467 | 0.349 | 0.684 |
| PC7 | 0.501 | 0.600 | 0.739 | 0.578 | 0.813 |
| PC8 | 0.611 | 0.685 | 0.588 | 0.733 | 0.789 |
| Paths | Path Coefficient | t-Value | Composite Reliability |
|---|---|---|---|
| PSM→MS | 0.172 | 8.714 | 0.964 |
| OSM→MS | 0.100 | 6.540 | |
| PC→MS | 0.354 | 11.996 | |
| L→MS | 0.336 | 14.296 | |
| HR→MS | 0.169 | 6.251 |
Publisher’s Note: MDPI stays neutral with regard to jurisdictional claims in published maps and institutional affiliations. |
© 2020 by the authors. Licensee MDPI, Basel, Switzerland. This article is an open access article distributed under the terms and conditions of the Creative Commons Attribution (CC BY) license (http://creativecommons.org/licenses/by/4.0/).
Share and Cite
Hwang, B.-G.; Li, Y.-S.; Shan, M.; Chua, J.-E. Prioritizing Critical Management Strategies to Improving Construction Productivity: Empirical Research in Singapore. Sustainability 2020, 12, 9349. https://doi.org/10.3390/su12229349
Hwang B-G, Li Y-S, Shan M, Chua J-E. Prioritizing Critical Management Strategies to Improving Construction Productivity: Empirical Research in Singapore. Sustainability. 2020; 12(22):9349. https://doi.org/10.3390/su12229349
Chicago/Turabian StyleHwang, Bon-Gang, Yu-Shan Li, Ming Shan, and Jia-En Chua. 2020. "Prioritizing Critical Management Strategies to Improving Construction Productivity: Empirical Research in Singapore" Sustainability 12, no. 22: 9349. https://doi.org/10.3390/su12229349
APA StyleHwang, B.-G., Li, Y.-S., Shan, M., & Chua, J.-E. (2020). Prioritizing Critical Management Strategies to Improving Construction Productivity: Empirical Research in Singapore. Sustainability, 12(22), 9349. https://doi.org/10.3390/su12229349

