States, Trends, and Future of Aquaponics Research
Abstract
1. Introduction
2. Materials and Methods
2.1. Text Data Mining and Quantification
2.2. Co-Occurrence Network Analysis
2.3. Cluster Analysis
2.4. The Publication Growth Trend Analysis
2.5. Data Processing and Visualization
3. Results and Discussions
3.1. Current States of Aquaponics Research
3.1.1. Hot Issue and Research Area of Aquaponics
3.1.2. Overview for the Research of Top 10 Influential Institutes
3.1.3. Overview for the Research of Top 10 Influential Literature
3.2. The Trend of Aquaponics Research
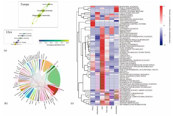
3.2.1. Regional Differences of Research Direction
3.2.2. The Hot Issue Transition of Aquaponics Research
3.2.3. Annual Changes in Publications
3.3. Future of Aquaponics Research
4. Conclusions
Author Contributions
Funding
Acknowledgments
Conflicts of Interest
References
- Worm, B.; Hilborn, R.; Baum, J.K.; Branch, T.A.; Collie, J.S.; Costello, C.; Fogarty, M.J.; Fulton, E.A.; Hutchings, J.A.; Jennings, S.; et al. Rebuilding global fisheries. Science 2009, 325, 578–585. [Google Scholar] [CrossRef] [PubMed]
- Palm, H.W.; Knaus, U.; Appelbaum, S.; Goddek, S.; Strauch, S.M.; Vermeulen, T.; Jijakli, M.H.; Kotzen, B. Towards commercial aquaponics: A review of systems, designs, scales and nomenclature. Aquac. Int. 2018, 26, 813–842. [Google Scholar] [CrossRef]
- Bostock, J.; McAndrew, B.; Richards, R.; Jauncey, K.; Telfer, T.; Lorenzen, K.; Little, D.; Ross, L.; Handisyde, N.; Gatward, I.; et al. Aquaculture: Global status and trends. Philos. Trans. R. Soc. B Biol. Sci. 2010, 365, 2897–2912. [Google Scholar] [CrossRef] [PubMed]
- Troell, M.F.; Rönnbäck, P.; Halling, C.; Kautsky, N.; Buschmann, A. Ecological engineering in aquaculture: Use of seaweeds for removing nutrients from intensive mariculture. Environ. Biol. Fishes 1999, 11, 89–97. [Google Scholar] [CrossRef]
- Hirsch, R.; Ternes, T.; Haberer, K.; Kratz, K.L. Occurrence of antibiotics in the aquatic environment. Sci. Total. Environ. 1999, 225, 109–118. [Google Scholar] [CrossRef]
- Hites, R.A.; Foran, J.A.; Carpenter, D.O.; Hamilton, M.C.; Knuth, B.A.; Schwager, S.J. Global assessment of organic contaminants in farmed salmon. Science 2004, 303, 226–229. [Google Scholar] [CrossRef]
- Orth, R.J.; Carruthers, T.J.B.; Dennison, W.C.; Duarte, C.M.; Fourqurean, J.W.; Heck, K.L.; Hughes, A.R.; Kendrick, G.; Kenworthy, W.J.; Olyarnik, S.; et al. A global crisis for seagrass ecosystems. Bioscience 2006, 56, 987–996. [Google Scholar] [CrossRef]
- Rakocy, J.E. Aquaponics: The Integration of Fish and Vegetable Culture in Recirculating Systems. In Proceedings of the Caribbean Food Crops Society, 30th Annual Meeting, Virgin Islands, USA, 31 July–5 August 1994. [Google Scholar] [CrossRef]
- Nichols, M.A.; Savidov, N.A. Aquaponics: A Nutrient and Water Efficient Production System; International Society for Horticultural Science (ISHS): Leuven, Belgium, 2012. [Google Scholar]
- Wongkiew, S.; Hu, Z.; Chandran, K.; Lee, J.W.; Khanal, S.K. Nitrogen transformations in aquaponic systems: A review. Aquac. Eng. 2017, 76, 9–19. [Google Scholar] [CrossRef]
- Love, D.C.; Uhl, M.S.; Genello, L. Energy and water use of a small-scale raft aquaponics system in Baltimore, Maryland, United States. Aquac. Eng. 2015, 68, 19–27. [Google Scholar] [CrossRef]
- Endut, A.; Jusoh, A.; Ali, N.; Nik, W.B.W. Nutrient removal from aquaculture wastewater by vegetable production in aquaponics recirculation system. Desalination Water Treat. 2011, 32, 422–430. [Google Scholar] [CrossRef]
- Palma, L.; Dos Santos, M.J. Smart cities and urban areas-Aquaponics as innovative urban agriculture. Urban For. Urban Green. 2016, 20, 402–406. [Google Scholar]
- Goddek, S.; Delaide, B.; Mankasingh, U.; Ragnarsdottir, K.V.; Jijakli, M.H.; Thorarinsdottir, R. Challenges of sustainable and commercial aquaponics. Sustainabilty 2015, 7, 4199–4224. [Google Scholar] [CrossRef]
- Gibbons, G.M. An Economic Comparison of Two Leading Aquaponic Technologies Using Cost Benefit Analysis: The Coupled and Decoupled Systems. Master’s Thesis, Utah State University, Logan, UT, USA, August 2020. [Google Scholar]
- Love, D.C.; Fry, J.P.; Genello, L.; Hill, E.S.; Frederick, J.A.; Li, X.; Semmens, K. An international survey of aquaponics practitioners. PLoS ONE 2014, 9, e102662. [Google Scholar] [CrossRef] [PubMed]
- Surnar, S.R.; Sharma, O.P.; Saini, V.P. Nutrient harvesting through aquaponics: Growth of labeo rohita and production of plant (spinach). J. Exp. Zool. India. 2017, 20, 389–396. [Google Scholar]
- Hu, Z.; Lee, J.W.; Chandran, K.; Kim, S.; Khanal, S.K. Nitrous oxide (N2O) emission from aquaculture: A review. Environ. Sci. Technol. 2012, 46, 6470–6480. [Google Scholar] [CrossRef]
- Wongkiew, S.; Popp, B.N.; Khanal, S.K. Nitrogen recovery and nitrous oxide (N2O) emissions from aquaponic systems: Influence of plant species and dissolved oxygen. Int. Biodeterior. Biodegrad. 2018, 134, 117–126. [Google Scholar] [CrossRef]
- Greenfeld, A.; Becker, N.; McIlwain, J.; Fotedar, R.; Bornman, J.F. Economically viable aquaponics? Identifying the gap between potential and current uncertainties. Rev. Aquac. 2019, 11, 848–862. [Google Scholar] [CrossRef]
- Tyson, R.V.; Treadwell, D.D.; Simonne, E. Opportunities and challenges to sustainability in aquaponic systems. HortTechnology 2011, 21, 6–13. [Google Scholar] [CrossRef]
- Su, M.H.; Azwar, E.; Yang, Y.; Sonne, C.; Yek, P.N.Y.; Liew, R.K.; Cheng, C.K.; Show, P.L.; Lam, S.S. Simultaneous removal of toxic ammonia and lettuce cultivation in aquaponic system using microwave pyrolysis biochar. J. Hazard. Mater. 2020, 396, 122610. [Google Scholar] [CrossRef]
- Irhayyim, T.; Fehér, M.; Lelesz, J.; Bercsényi, M.; Bársony, P. Nutrient removal efficiency and growth of watercress (nasturtium officinale) under different harvesting regimes in integrated recirculating aquaponic systems for rearing common carp (cyprinus carpio L.). Water 2020, 12, 1419. [Google Scholar] [CrossRef]
- Ajijah, N.; Apriyana, A.Y.; Sriwuryandari, L.; Priantoro, E.A.; Janetasari, S.A.; Pertiwi, T.Y.R.; Suciati, A.M.; Ardeniswan; Sembiring, T. Beneficiary of nitrifying bacteria for enhancing lettuce (Lactuca sativa) and vetiver grass (Chrysopogon zizanioides L.) growths align with carp (Cyprinus carpio) cultivation in an aquaponic system. Environ. Sci. Pollut. Res. 2020, 1–10. [Google Scholar] [CrossRef] [PubMed]
- Gräber, A.; Junge, R. Aquaponic Systems: Nutrient recycling from fish wastewater by vegetable production. Desalination 2009, 246, 147–156. [Google Scholar] [CrossRef]
- Goddek, S.; Schmautz, Z.; Scott, B.; Delaide, B.; Keesman, K.J.; Wuertz, S.; Junge-Berberovic, R. The effect of anaerobic and aerobic fish sludge supernatant on hydroponic lettuce. Agronomy 2016, 6, 37. [Google Scholar] [CrossRef]
- Schmautz, Z.; Loeu, F.; Liebisch, F.; Graber, A.; Mathis, A.; Bulc, T.G.; Junge-Berberovic, R. Tomato productivity and quality in aquaponics: Comparison of three hydroponic methods. Water 2016, 8, 533. [Google Scholar] [CrossRef]
- Goddek, S.; Espinal, C.A.; Delaide, B.; Jijakli, M.H.; Schmautz, Z.; Wuertz, S.; Keesman, K.J. Navigating towards decoupled aquaponic systems: A system dynamics design approach. Water 2016, 8, 303. [Google Scholar] [CrossRef]
- Schmautz, Z.; Graber, A.; Jaenicke, S.; Goesmann, A.; Junge, R.; Smits, T.H.M. Microbial diversity in different compartments of an aquaponics system. Arch. Microbiol. 2017, 199, 613–620. [Google Scholar] [CrossRef]
- Van Gorcum, B.; Goddek, S.; Keesman, K.J. Gaining market insights for aquaponically produced vegetables in Kenya. Aquac. Int. 2019, 27, 1231–1237. [Google Scholar] [CrossRef]
- Palm, H.; Knaus, U.; Wasenitz, B.; Bischoff, A.; Strauch, S.M. Proportional up scaling of African catfish (Clarias gariepinus Burchell, 1822) commercial recirculating aquaculture systems disproportionally affects nutrient dynamics. Aquaculture 2018, 491, 155–168. [Google Scholar] [CrossRef]
- Lastiri, D.R.; Geelen, C.; Cappon, H.; Rijnaarts, H.; Baganz, D.; Kloas, W.; Karimanzira, D.; Keesman, K.J. Model-based management strategy for resource efficient design and operation of an aquaponic system. Aquac. Eng. 2018, 83, 27–39. [Google Scholar] [CrossRef]
- Goddek, S.; Körner, O. A fully integrated simulation model of multi-loop aquaponics: A case study for system sizing in different environments. Agric. Syst. 2019, 171, 143–154. [Google Scholar] [CrossRef]
- Bosma, R.H.; Lacambra, L.; Landstra, Y.; Perini, C.; Poulie, J.; Schwaner, M.J.; Yin, Y. The financial feasibility of producing fish and vegetables through aquaponics. Aquac. Eng. 2017, 78, 146–154. [Google Scholar] [CrossRef]
- Zou, Y.; Hu, Z.; Zhang, J.; Xie, H.; Guimbaud, C.; Fang, Y. Effects of pH on nitrogen transformations in media-based aquaponics. Bioresour. Technol. 2016, 210, 81–87. [Google Scholar] [CrossRef] [PubMed]
- Zou, Y.; Hu, Z.; Zhang, J.; Guimbaud, C.; Wang, Q.; Fang, Y. Effect of seasonal variation on nitrogen transformations in aquaponics of northern China. Ecol. Eng. 2016, 94, 30–36. [Google Scholar] [CrossRef]
- Hu, Z.; Lee, J.W.; Chandran, K.; Kim, S.; Brotto, A.C.; Khanal, S.K. Effect of plant species on nitrogen recovery in aquaponics. Bioresour. Technol. 2015, 188, 92–98. [Google Scholar] [CrossRef]
- Klinger, D.H.; Naylor, R. Searching for solutions in aquaculture: Charting a sustainable course. Annu. Rev. Environ. Resour. 2012, 37, 247–276. [Google Scholar] [CrossRef]
- Love, D.C.; Fry, J.P.; Li, X.; Hill, E.S.; Genello, L.; Semmens, K.; Thompson, R.E. Commercial aquaponics production and profitability: Findings from an international survey. Aquaculture 2015, 435, 67–74. [Google Scholar] [CrossRef]
- Turcios, A.E.; Papenbrock, J. Sustainable treatment of aquaculture effluents—What can we learn from the past for the future? Sustainability 2014, 6, 836–856. [Google Scholar] [CrossRef]
- Al-Hafedh, Y.S.; Alam, A.; Beltagi, M.S. Food production and water conservation in a recirculating aquaponic system in Saudi Arabia at different ratios of fish feed to plants. J. World Aquac. Soc. 2008, 39, 510–520. [Google Scholar] [CrossRef]
- Villarroel, M.; Junge-Berberovic, R.; Komives, T.; König, B.; Plaza, I.; Bittsanszky, A.; Joly, A. Survey of aquaponics in Europe. Water 2016, 8, 468. [Google Scholar] [CrossRef]
- Gichana, Z.; Meulenbroek, P.; Ogello, E.O.; Drexler, S.; Zollitsch, W.; Liti, D.; Akoll, P.; Waidbacher, H. Growth and nutrient removal efficiency of sweet wormwood (artemisia annua) in a recirculating aquaculture system for Nile Tilapia (Oreochromis niloticus). Water 2019, 11, 923. [Google Scholar] [CrossRef]
- Maucieri, C.; Forchino, A.A.; Nicoletto, C.; Junge, R.; Pastres, R.; Sambo, P.; Borin, M. Life cycle assessment of a micro aquaponic system for educational purposes built using recovered material. J. Clean. Prod. 2018, 172, 3119–3127. [Google Scholar] [CrossRef]
- Ghamkhar, R.; Hartleb, C.; Wu, F.; Hicks, A. Life cycle assessment of a cold weather aquaponic food production system. J. Clean. Prod. 2020, 244, 118767. [Google Scholar] [CrossRef]
- Cheng, S.C.; Hwang, G.J.; Chen, C.H. From reflective observation to active learning: A mobile experiential learning approach for environmental science education. Br. J. Educ. Technol. 2019, 50, 2251–2270. [Google Scholar] [CrossRef]
- Kyaw, T.Y.; Ng, A.K. Smart aquaponics system for urban farming. Energy Procedia 2017, 143, 342–347. [Google Scholar] [CrossRef]
- Wibowo, R.R.D.I.; Ramdhani, M.; Priramadhi, R.A.; Aprillia, B.S. IoT based automatic monitoring system for water nutrition on aquaponics system. J. Phys. Conf. Ser. 2019, 1367, 012071. [Google Scholar] [CrossRef]
- Turker, H. Nutrient dynamics of different plants in an aquaponics aquaculture system. Aquat. Sci. Eng. 2018, 33, 77–83. [Google Scholar] [CrossRef]
- Specht, K.; Zoll, F.; Schümann, H.; Bela, J.; Kachel, J.; Robischon, M. How will we eat and produce in the cities of the future? From edible insects to vertical farming—A study on the perception and acceptability of new approaches. Sustainability 2019, 11, 4315. [Google Scholar] [CrossRef]
- Eichhorn, T.; Meixner, O. Factors influencing the willingness to pay for aquaponic products in a developed food market: A structural equation modeling approach. Sustainability 2020, 12, 3475. [Google Scholar] [CrossRef]
- Sanchez, F.A.; Vivian-Rogers, V.R.; Urakawa, H. Tilapia recirculating aquaculture systems as a source of plant growth promoting bacteria. Aquac. Res. 2019, 50, 2054–2065. [Google Scholar] [CrossRef]
- Oliveira, V.; Martins, P.; Marques, B.; Cleary, D.F.R.; Lillebø, A.I.; Calado, R. Aquaponics using a fish farm effluent shifts bacterial communities profile in halophytes rhizosphere and endosphere. Sci. Rep. 2020, 10, 1–11. [Google Scholar] [CrossRef]
- Benedict, M.A.; McMahon, E.T.; Fund, M.A.T.C.; Bergen, L. Green Infrastructure: Linking Landscapes and Communities; Island Press: Washington, DC, USA, 2012. [Google Scholar]
- Sanesi, G.; Colangelo, G.; Lafortezza, R.; Calvo, E.; Davies, C. Urban green infrastructure and urban forests: A case study of the Metropolitan Area of Milan. Landsc. Res. 2017, 42, 164–175. [Google Scholar] [CrossRef]
- Tzoulas, K.; Korpela, K.; Venn, S.; Yli-Pelkonen, V.; Kaźmierczak, A.; Niemelä, J.; James, P. Promoting ecosystem and human health in urban areas using Green Infrastructure: A literature review. Landsc. Urban Plan. 2007, 81, 167–178. [Google Scholar] [CrossRef]
- Sandström, U.G. Green infrastructure planning in urban Sweden. Plan. Pract. Res. 2002, 17, 373–385. [Google Scholar] [CrossRef]
- Mell, I. Global Green Infrastructure: Lessons for Successful Policy-Making, Investment and Management; Routledge: New York, NY, USA, 2016. [Google Scholar]





| Position | Research Area | Publication | SC | AC | h-Index |
|---|---|---|---|---|---|
| 1 | AGRICULTURE | 379 | 2106 | 5.56 | 23 |
| 2 | ENVIRONMENTAL SCIENCES ECOLOGY | 211 | 1976 | 9.76 | 20 |
| 3 | MARINE FRESHWATER BIOLOGY | 183 | 2026 | 11.07 | 21 |
| 4 | INSTRUMENTS INSTRUMENTATION | 180 | 358 | 1.99 | 10 |
| 5 | FISHERIES | 178 | 1535 | 8.62 | 20 |
| 6 | PLANT SCIENCES | 166 | 1636 | 9.86 | 21 |
| 7 | ENGINEERING | 153 | 676 | 5.68 | 14 |
| 8 | SCIENCE TECHNOLOGY OTHER TOPICS | 119 | 841 | 5.5 | 15 |
| 9 | BUSINESS ECONOMICS | 110 | 1064 | 9.67 | 17 |
| 10 | WATER RESOURCES | 97 | 987 | 10.18 | 17 |
| Institutes | SC | AC | Publication | h-Index |
|---|---|---|---|---|
| ZURICH UNIVERSITY OF APPLIED SCIENCES | 270 | 16.88 | 16 | 9 |
| UNIVERSITY OF HAWAII SYSTEM | 255 | 23.18 | 11 | 6 |
| UNIVERSITY OF HAWAII MANOA | 241 | 24.10 | 10 | 5 |
| STATE UNIVERSITY SYSTEM OF FLORIDA | 218 | 15.57 | 14 | 8 |
| SHANDONG UNIVERSITY | 214 | 19.45 | 11 | 7 |
| WEST VIRGINIA UNIVERSITY | 199 | 22.11 | 9 | 4 |
| UNIVERSITY OF LIEGE | 172 | 15.64 | 11 | 6 |
| HUMBOLDT UNIVERSITY OF BERLIN | 158 | 12.15 | 13 | 8 |
| LEIBNIZ INSTITUT FUR GEWASSEROKOLOGIE UND BINNENFISCHEREI | 140 | 10.77 | 13 | 6 |
| WAGENINGEN UNIVERSITY RESEARCH | 134 | 7.05 | 19 | 8 |
| Position | Title | Document Type | Sum Citations | Published Year |
|---|---|---|---|---|
| 1 | Searching for Solutions in Aquaculture: Charting a Sustainable Course [38] | Book chapter | 152 | 2012 |
| 2 | Aquaponic Systems: Nutrient recycling from fish wastewater by vegetable production [25] | Article | 122 | 2009 |
| 3 | Commercial aquaponics production and profitability: Findings from an international survey [39] | Article | 96 | 2015 |
| 4 | Nitrous Oxide (N2O) Emission from Aquaculture: A Review [18] | Review | 95 | 2012 |
| 5 | Opportunities and Challenges to Sustainability in Aquaponic Systems [21] | Review | 81 | 2011 |
| 6 | Sustainable Treatment of Aquaculture Effluents—What Can We Learn from the Past for the Future? [40] | Review | 75 | 2014 |
| 7 | Challenges of Sustainable and Commercial Aquaponics [14] | Review | 74 | 2015 |
| 8 | Effect of plant species on nitrogen recovery in aquaponics [37] | Article | 55 | 2015 |
| 9 | Food production and water conservation in a recirculating aquaponic system in Saudi Arabia at different ratios of fish feed to plants [41] | Article | 52 | 2008 |
| 10 | Effects of pH on nitrogen transformations in media-based aquaponics [35] | Article | 50 | 2016 |
| Position | Keywords | Occurrence | Proportion |
|---|---|---|---|
| 1 | aquaponics | 42 | 2.12% |
| 2 | systems | 25 | 1.26% |
| 3 | aquaculture | 24 | 1.21% |
| 4 | production | 19 | 0.96% |
| 5 | N2O | 16 | 0.81% |
| 6 | fish | 12 | 0.61% |
| 7 | plant | 12 | 0.60% |
| 8 | nitrogen | 11 | 0.56% |
| 9 | wastewater | 10 | 0.50% |
| 10 | emission | 9 | 0.45% |
| 11 | pH | 9 | 0.45% |
| 12 | water | 8 | 0.40% |
| 13 | hydroponic | 8 | 0.40% |
| 14 | commercial | 7 | 0.35% |
| 15 | food | 7 | 0.35% |
© 2020 by the authors. Licensee MDPI, Basel, Switzerland. This article is an open access article distributed under the terms and conditions of the Creative Commons Attribution (CC BY) license (http://creativecommons.org/licenses/by/4.0/).
Share and Cite
Hao, Y.; Ding, K.; Xu, Y.; Tang, Y.; Liu, D.; Li, G. States, Trends, and Future of Aquaponics Research. Sustainability 2020, 12, 7783. https://doi.org/10.3390/su12187783
Hao Y, Ding K, Xu Y, Tang Y, Liu D, Li G. States, Trends, and Future of Aquaponics Research. Sustainability. 2020; 12(18):7783. https://doi.org/10.3390/su12187783
Chicago/Turabian StyleHao, Yilong, Kai Ding, Yaoyang Xu, Yuting Tang, Dong Liu, and Gang Li. 2020. "States, Trends, and Future of Aquaponics Research" Sustainability 12, no. 18: 7783. https://doi.org/10.3390/su12187783
APA StyleHao, Y., Ding, K., Xu, Y., Tang, Y., Liu, D., & Li, G. (2020). States, Trends, and Future of Aquaponics Research. Sustainability, 12(18), 7783. https://doi.org/10.3390/su12187783

